10-K 1 bwp10kq42014.htm 10-K BWP 2014 BWP 10K Q4 2014

UNITED STATES SECURITIES AND EXCHANGE COMMISSION
WASHINGTON, D.C.  20549
 FORM 10-K
 (Mark One)
ý ANNUAL REPORT PURSUANT TO SECTION 13 OR 15(d) OF THE SECURITIES EXCHANGE ACT OF 1934
For the fiscal year ended December 31, 2014
OR
o TRANSITION REPORT PURSUANT TO SECTION 13 OR 15(d) OF THE SECURITIES EXCHANGE ACT OF 1934
For the transition period from _______________ to _______________
Commission file number: 01-32665

BOARDWALK PIPELINE PARTNERS, LP
(Exact name of registrant as specified in its charter)
DELAWARE
(State or other jurisdiction of incorporation or organization)
20-3265614
(I.R.S. Employer Identification No.)
9 Greenway Plaza, Suite 2800
Houston, Texas  77046
(866) 913-2122
(Address and Telephone Number of Registrant’s Principal Executive Office)
Securities registered pursuant to Section 12(b) of the Act:
Title of each class
 
Name of each exchange on which registered
Common Units Representing Limited Partner Interests
 
New York Stock Exchange
Securities registered pursuant to Section 12(g) of the Act:  NONE
Indicate by check mark if the registrant is a well-known seasoned issuer, as defined in Rule 405 of the Securities Act.
Yes ý No o

Indicate by check mark if the registrant is not required to file reports pursuant to Section 13 or Section 15(d) of the Act.
Yes o No ý

Indicate by check mark whether the registrant (1) has filed all reports required to be filed by Section 13 or 15(d) of the Securities Exchange Act of 1934 during the preceding 12 months (or for such shorter period that the registrant was required to file such reports), and (2) has been subject to such filing requirements for the past 90 days.    Yes ý    No o

Indicate by check mark whether the registrant has submitted electronically and posted on its corporate Web site, if any, every Interactive Data File required to be submitted and posted pursuant to Rule 405 of Regulation S-T (§232.405 of this chapter) during the preceding 12 months (or for such shorter period that the registrant was required to submit and post such files).
Yes ý No o

Indicate by check mark if disclosure of delinquent filers pursuant to Item 405 of Regulation S-K (§229.405 of this chapter) is not contained herein, and will not be contained, to the best of registrant’s knowledge, in definitive proxy or information statements incorporated by reference in Part III of this Form 10-K or any amendment to this Form 10-K.    o

Indicate by check mark whether the registrant is a large accelerated filer, an accelerated filer, a non-accelerated filer or a smaller reporting company.  See the definitions of “large accelerated filer,” “accelerated filer” and “smaller reporting company” in Rule 12b-2 of the Exchange Act. (Check one)
Large accelerated filer ý Accelerated filer o Non-accelerated filer o Smaller reporting company o

Indicate by check mark whether the registrant is a shell company (as defined in Rule 12b-2 of the Act).    Yes ¨ No ý

The aggregate market value of the common units of the registrant held by non-affiliates as of June 30, 2014, was approximately $2.2 billion. As of February 20, 2015, the registrant had 243,223,801 common units outstanding.
Documents incorporated by reference.    None.




TABLE OF CONTENTS

2014 FORM 10-K

BOARDWALK PIPELINE PARTNERS, LP



2



PART I

Item 1.  Business

Unless the context otherwise requires, references in this Report to “we,” “our,” “us” or like terms refer to the business of Boardwalk Pipeline Partners, LP and its consolidated subsidiaries.

Introduction

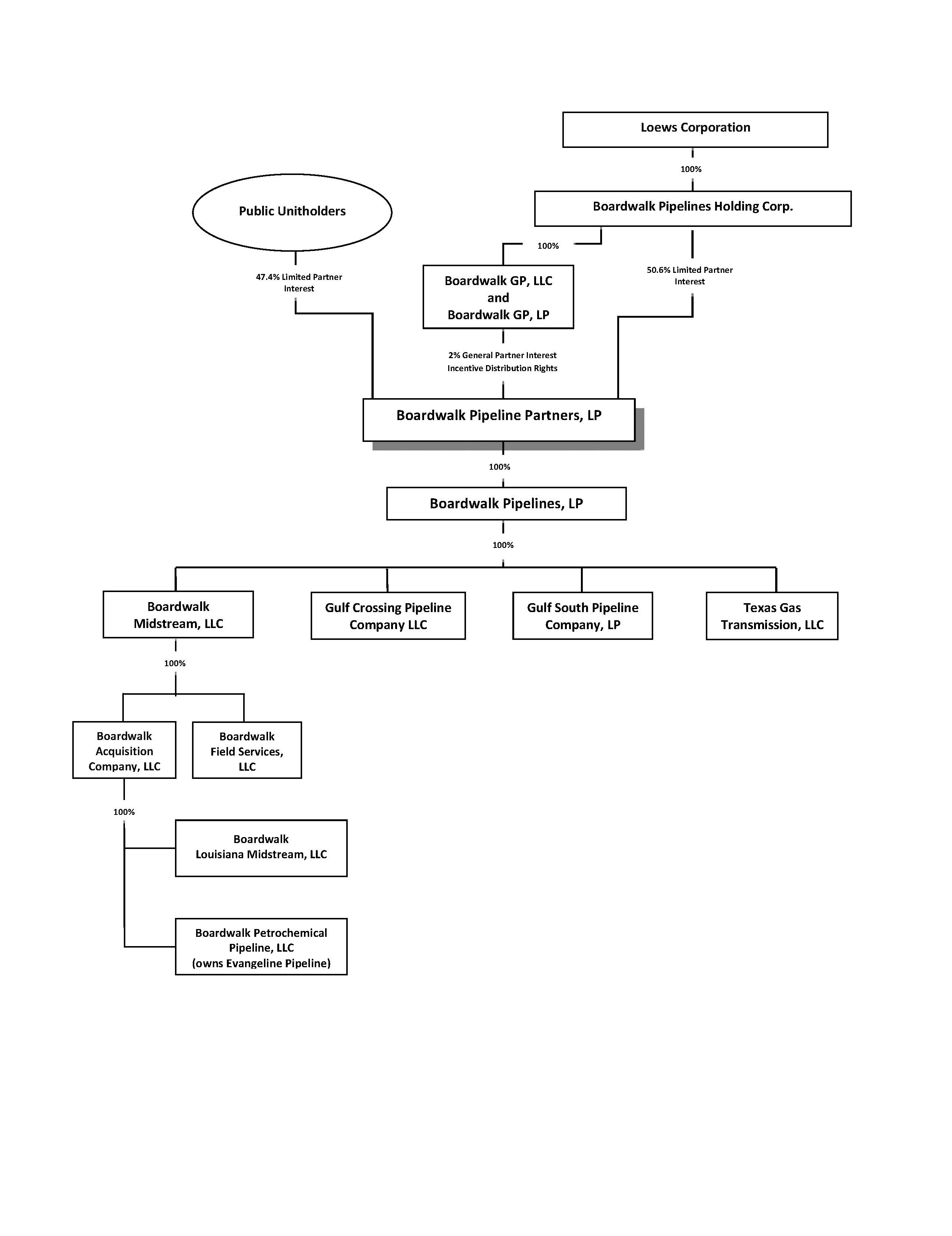
We are a Delaware limited partnership formed in 2005. Our business, which is conducted by our primary subsidiary, Boardwalk Pipelines, LP (Boardwalk Pipelines) and its operating subsidiaries, as described in the diagram below (together, the operating subsidiaries), consists of integrated natural gas and natural gas liquids (NGLs) pipeline and storage systems and natural gas gathering and processing. All of our operations are conducted by our operating subsidiaries. Boardwalk Pipelines Holding Corp. (BPHC), a wholly-owned subsidiary of Loews Corporation (Loews), owns 125.6 million of our common units and, through Boardwalk GP, LP (Boardwalk GP), an indirect wholly-owned subsidiary of BPHC, our 2% general partner interest and all of our incentive distribution rights (IDRs). As of February 20, 2015, the common units and general partner interest owned by BPHC represent approximately 53% of our equity interests, excluding the IDRs. Our Partnership Interests, as described in Item 5 contains more information on how we calculate BPHC’s equity ownership. Our common units are traded under the symbol “BWP” on the New York Stock Exchange (NYSE).


        

                    

                                    
                                                                                                            
                                                                                                                      
                                                  

    




                
                                    
                                                                                                            



 

3





The following diagram reflects a simplified version of our current organizational structure:

4




Our Business

We are a master limited partnership operating in the midstream portion of the natural gas and NGLs industry, providing transportation, storage, gathering and processing services for those commodities. We own approximately 14,625 miles of natural gas and NGLs pipelines, and underground storage caverns having aggregate capacity of approximately 208.0 billion cubic feet (Bcf) of working natural gas and 17.6 million barrels (MMBbls) of NGLs. Our pipeline systems originate in the Gulf Coast region, Oklahoma and Arkansas and extend north and east to the midwestern states of Tennessee, Kentucky, Illinois, Indiana and Ohio.

We serve a broad mix of customers, including producers of natural gas, local distribution companies (LDCs), marketers, electric power generators, industrial users and interstate and intrastate pipelines. We provide a significant portion of our natural gas pipeline transportation and storage services through firm contracts under which our customers pay monthly capacity reservation fees which are fees owed regardless of actual pipeline or storage capacity utilization. Other fees are based on actual utilization of the capacity under firm contracts and contracts for interruptible services. Contracts for our services related to NGLs are generally fee based and are dependent on actual volumes transported or stored, although in some cases minimum volume requirements apply. For the year ended December 31, 2014, approximately 78% of our revenues were derived from capacity reservation fees under firm contracts, approximately 13% of our revenues were derived from fees based on utilization under firm contracts and approximately 9% of our revenues were derived from interruptible transportation, interruptible storage, parking and lending (PAL) and other services. Item 6 of this Report contains a summary of our revenues from external customers, net income and total assets, all of which were attributable to our pipeline and storage systems operating in one reportable segment.

The majority of our natural gas transportation and storage rates and general terms and conditions of service are established by, and subject to review and revision by, the Federal Energy Regulatory Commission (FERC). These rates are based upon certain assumptions to allow us the opportunity to recover the cost of providing these services and earn a reasonable return on equity. However, it is possible that we may not recover all of our costs or earn a return. We are authorized to charge market-based rates for the majority of our natural gas storage capacity pursuant to authority granted by FERC. The Surface Transportation Board (STB), a division of the U.S. Department of Transportation (DOT), has authority to regulate the rates we charge for service on our ethylene pipelines. The STB requires that our transportation rates be reasonable and that our practices cannot unreasonably discriminate among our ethylene shippers.

Our Pipeline and Storage Systems

We own and operate approximately 14,190 miles of interconnected natural gas pipelines directly serving customers in thirteen states and indirectly serving customers throughout the northeastern and southeastern United States (U.S.) through numerous interconnections with unaffiliated pipelines. We also own and operate more than 435 miles of NGLs pipelines in Louisiana and Texas. In 2014, our pipeline systems transported approximately 2.5 trillion cubic feet (Tcf) of natural gas and approximately 34.4 MMBbls of NGLs. Average daily throughput on our natural gas pipeline systems during 2014 was approximately 6.9 Bcf. Our natural gas storage facilities are comprised of fourteen underground storage fields located in four states with aggregate working gas capacity of approximately 208.0 Bcf, and our NGLs storage facilities consist of eight salt-dome caverns located in Louisiana with an aggregate storage capacity of approximately 17.6 MMBbls. We also own three salt-dome caverns and a brine pond for use in providing brine supply services and to support the NGLs storage operations.

The principal sources of supply for our natural gas pipeline systems are regional supply hubs and market centers located in the Gulf Coast region, including offshore Louisiana, the Perryville, Louisiana area, the Henry Hub in Louisiana and the Carthage, Texas area. Our pipelines in the Carthage, Texas area provide access to natural gas supplies from the Bossier Sands, Barnett Shale, Haynesville Shale and other natural gas producing regions in eastern Texas and northern Louisiana. The Henry Hub serves as the designated delivery point for natural gas futures contracts traded on the New York Mercantile Exchange. Our pipeline systems also have access to unconventional supplies such as the Woodford Shale in southeastern Oklahoma, the Fayetteville Shale in Arkansas, the Eagle Ford Shale in southern Texas and wellhead supplies in northern and southern Louisiana and Mississippi and, with the recent development of the Marcellus and Utica shales located in the northeastern U.S., we also receive gas in the Lebanon, Ohio area. Our NGLs pipeline systems access the Gulf Coast petrochemical industry through our operations at our Choctaw Hub in the Mississippi River corridor area of Louisiana and the Sulphur Hub in the Lake Charles, Louisiana area. We also access ethylene supplies at Port Neches, Texas, which we deliver to petrochemical-industry customers in Louisiana.

The following is a summary of each of our principal operating subsidiaries:

Gulf South Pipeline Company, LP (Gulf South):  Our Gulf South pipeline system is located along the Gulf Coast in the states of Texas, Louisiana, Mississippi, Alabama and Florida. The on-system markets directly served by the Gulf South system are generally located in eastern Texas, Louisiana, southern Mississippi, southern Alabama and the Florida Panhandle. These markets

5



include LDCs and municipalities located across the system, including New Orleans, Louisiana; Jackson, Mississippi; Mobile, Alabama; and Pensacola, Florida, and other end-users located across the system, including the Baton Rouge to New Orleans industrial corridor and Lake Charles, Louisiana. Gulf South also has indirect access to off-system markets through numerous interconnections with unaffiliated interstate and intrastate pipelines and storage facilities. These pipeline interconnections provide access to markets throughout the northeastern and southeastern U.S. Gulf South placed into service its Southeast Market Expansion in October 2014. The project added approximately 0.5 Bcf per day of peak-day transmission capacity from multiple locations in Texas and Louisiana to Mississippi, Alabama and Florida. In January 2015, we merged our wholly-owned subsidiary, Petal Gas Storage, LLC (Petal) into Gulf South.

Gulf South has ten natural gas storage facilities. The natural gas storage facility located in Bistineau, Louisiana, has approximately 78.0 Bcf of working gas storage capacity from which Gulf South offers firm and interruptible storage service, including no-notice service (NNS). Gulf South’s Jackson, Mississippi, natural gas storage facility has approximately 5.5 Bcf of working gas storage capacity, which is used for operational purposes and is not currently offered for sale to the market. Gulf South also owns and operates eight high deliverability salt dome natural gas storage caverns in Forrest County, Mississippi, having approximately 45.5 Bcf of total storage capacity, of which approximately 28.6 Bcf is working gas capacity and owns undeveloped land which is suitable for up to five additional storage caverns. 

Texas Gas Transmission, LLC (Texas Gas):  Our Texas Gas pipeline system originates in Louisiana, East Texas and Arkansas and runs north and east through Louisiana, Arkansas, Mississippi, Tennessee, Kentucky, Indiana, and into Ohio, with smaller diameter lines extending into Illinois. Texas Gas directly serves LDCs, municipalities and power generators in its market area, which encompasses eight states in the South and Midwest and includes the Memphis, Tennessee; Louisville, Kentucky; Cincinnati and Dayton, Ohio; and Evansville and Indianapolis, Indiana metropolitan areas. Texas Gas also has indirect market access to the Northeast through interconnections with unaffiliated pipelines. A large portion of the gas delivered by the Texas Gas system is used for heating during the winter months.

Texas Gas owns nine natural gas storage fields, of which it owns the majority of the working and base gas. Texas Gas uses this gas to meet the operational requirements of its transportation and storage customers and the requirements of its NNS customers. Texas Gas also uses its storage capacity to offer firm and interruptible storage services.

Gulf Crossing Pipeline Company LLC (Gulf Crossing):  Our Gulf Crossing pipeline system originates near Sherman, Texas, and proceeds to the Perryville, Louisiana area. The market areas are in the Midwest, Northeast and Southeast, including Florida, through interconnections with Gulf South, Texas Gas and unaffiliated pipelines.

Boardwalk Louisiana Midstream (Louisiana Midstream): Louisiana Midstream provides transportation and storage services for natural gas, NGLs and ethylene, fractionation services for NGLs, and brine supply services for producers and consumers of petrochemicals through two hubs in southern Louisiana - the Choctaw Hub in the Mississippi River Corridor area and the Sulphur Hub in the Lake Charles area. These assets provide approximately 61.5 MMBbls of salt dome storage capacity, including approximately 11.2 Bcf of working natural gas storage capacity; significant brine supply infrastructure; and approximately 270 miles of pipeline assets, including an extensive ethylene distribution system. 

Boardwalk Petrochemical Pipeline, LLC (Boardwalk Petrochemical): Boardwalk Petrochemical owns and operates the Evangeline Pipeline (Evangeline), an approximately 180-mile interstate pipeline that, when fully operational, we expect to be capable of transporting approximately 2.6 billion pounds of ethylene per year between Port Neches, Texas, and Baton Rouge, Louisiana, where it interconnects with our ethylene distribution system and storage facilities at the Choctaw Hub. We acquired Evangeline on October 8, 2014.

Boardwalk Field Services, LLC (Field Services): Field Services operates natural gas gathering, compression, treating and processing infrastructure primarily in south Texas.
    
    

    

    

    

    
    

6




    
The following table provides information for our pipeline and storage systems as of February 20, 2015:
Pipeline and Storage Systems
 
Miles of Pipeline
 
Working Gas Storage Capacity
 
Peak-day Delivery Capacity
 
Average Daily Throughput
 
 
 
 
(Bcf)
 
(Bcf/d)
 
(Bcf/d)
Gulf South (1)
 
7,400

 
112.1
 
7.0
 
2.9
Texas Gas
 
6,060

 
84.3
 
4.5
 
2.7
Gulf Crossing
 
375

 
 
1.9
 
1.2
Louisiana Midstream (2)
 
270

 
11.2
 
 
Boardwalk Petrochemical (3)
 
180

 
 
 
Field Services
 
340

 
 
 
0.1

(1)
Gulf South’s information includes the former assets of Petal which were merged into Gulf South in January 2015.

(2)
Louisiana Midstream also has approximately 17.6 MMBbls of salt-dome NGLs storage capacity in addition to the working gas storage capacity and has three salt-dome caverns for use in providing brine supply services and to support the NGLs storage operations. Throughput for Louisiana Midstream was 33.8 MMBbls for the year ended December 31, 2014.

(3)
When fully operational, we expect the Evangeline pipeline system to be capable of transporting up to 2.6 billion pounds of ethylene per year. Its throughput was 0.6 MMBbls from October 8, 2014 to December 31, 2014.

Current Growth Projects

We are currently engaged in several growth projects, which are discussed below. With the exception of the Sulphur Storage and Pipeline Expansion project, all of these projects remain subject to FERC regulatory approval. The estimated total costs of these major projects is expected to be approximately as follows (in millions):
 
Estimated
Total Cost
(1)
 
Expected
in-service date
 (1)
 
Approximate weighted-average contract life (in years)
Ohio to Louisiana Access
$
115.0

 
 
First half 2016
 
 
13
 
Southern Indiana Market Lateral
 
95.0

 
 
Second half 2016
 
 
20
 
Western Kentucky Market Lateral
 
80.0

 
 
Second half 2016
 
 
20
 
Power Plant Project in South Texas
 
80.0

 
 
Second half 2016
 
 
20
 
Sulphur Storage and Pipeline Expansion
 
145.0

 
 
Second half 2017
 
 
Confidential
 
Northern Supply Access
 
250.0

 
 
Second half 2017
 
 
16
 
Coastal Bend Header
 
720.0

 
 
2018
 
 
20
 

(1)
Estimates are based on internally developed financial models and time-lines. Factors in the estimates include, but are not limited to, those related to pipeline costs based on mileage, size and type of pipe, materials and construction and engineering costs.

Refer to Liquidity and Capital Resources for further discussion of capital expenditures and financing.

Ohio to Louisiana Access Project: Our Ohio to Louisiana Access project will provide long-term-firm natural gas transportation primarily from the Marcellus and Utica production areas to Louisiana. This project does not add additional capacity to our natural gas pipeline systems, but will require us to make a portion of our Texas Gas system bi-directional. The project is supported by firm transportation contracts with producers and end-users.

7




Southern Indiana Market Lateral Project: Our Southern Indiana Market Lateral project will consist of the construction of approximately 30 miles of 20-inch pipeline originating from our Texas Gas pipeline in Mt. Vernon, Indiana, to Henderson County, Kentucky. The project will add approximately 0.2 Bcf per day of peak-day transmission capacity to our Texas Gas system and remains subject to one of the customer’s final board approval.

Western Kentucky Market Lateral Project: Our Western Kentucky Market Lateral project consists of the construction of a pipeline lateral to provide deliveries to a proposed new power plant in Western Kentucky. The pipeline lateral will originate at our compressor station in Muhlenberg County, Kentucky, and extend eastward approximately 19 miles to the proposed plant site. The project will add approximately 0.2 Bcf per day of peak-day transmission capacity to our Texas Gas system.

Power Plant Project in South Texas: In 2015, we executed a precedent agreement with a foundation shipper for a project which consists of the addition of compression facilities and modifications of our existing facilities to increase the operating capacity of certain sections of our Gulf South pipeline. The project will provide transportation services of 0.2 Bcf per day to a new power plant in South Texas.

Sulphur Storage and Pipeline Expansion Project: In 2014, we executed a long-term agreement to provide transportation and storage services to support the development of a new ethane cracker plant in the Lake Charles, Louisiana area. The project would involve significant storage and infrastructure development to serve petrochemical customers near our Sulphur Hub.

Northern Supply Access Project: Our Northern Supply Access project will increase the peak-day transmission capacity on our Texas Gas system by the addition of compression facilities and other system modifications to make a portion of the system bi-directional. This project is supported by precedent agreements for 0.3 Bcf per day of peak-day transmission capacity.

Coastal Bend Header Project: In 2014, we executed precedent agreements with foundation shippers to transport approximately 1.4 Bcf per day of natural gas to serve a planned liquefaction terminal in Freeport, Texas. The project will consist of the construction of an approximately 65-mile pipeline supply header to serve the terminal as well as expansion and modifications to our existing Gulf South pipeline facilities that will provide access to additional supply sources.

Nature of Contracts
 
We contract with our customers to provide transportation and storage services on a firm and interruptible basis. We provide bundled firm transportation and storage services, which we provide to our natural gas customers as NNS, interruptible PAL services for our natural gas customers, gathering and processing services for our natural gas customers and we also provide brine supply services for certain petrochemical customers and fractionation services.

Transportation Services. We offer natural gas transportation services on both a firm and interruptible basis. Our natural gas customers choose, based upon their particular needs, the applicable mix of services depending upon availability of pipeline capacity, the price of services and the volume and timing of the customer’s requirements. Our natural gas firm transportation customers reserve a specific amount of pipeline capacity at specified receipt and delivery points on our system. Firm natural gas customers generally pay fees based on the quantity of capacity reserved regardless of use, plus a commodity and a fuel charge paid on the volume of natural gas actually transported. Capacity reservation revenues derived from a firm service contract are generally consistent during the contract term, but can be higher in winter periods than the rest of the year, especially for NNS agreements. Firm transportation contracts generally range in term from one to ten years, although we may enter into shorter- or longer-term contracts. In providing interruptible natural gas transportation service, we agree to transport natural gas for a customer when capacity is available. Interruptible natural gas transportation service customers pay a commodity charge only for the volume of gas actually transported, plus a fuel charge. Interruptible transportation agreements have terms ranging from day-to-day to multiple years, with rates that change on a daily, monthly or seasonal basis. Our NGLs transportation services are generally fee based and are dependent on actual volumes transported or stored, although in some cases minimum volume requirements apply.

Storage Services. We offer natural gas storage services on both a firm and interruptible basis. Firm storage customers reserve a specific amount of storage capacity, including injection and withdrawal rights, while interruptible customers receive storage capacity and injection and withdrawal rights when available. Similar to firm transportation customers, firm storage customers generally pay fees based on the quantity of capacity reserved plus an injection and withdrawal fee. Firm storage contracts typically range in term from one to ten years. Interruptible storage customers pay for the volume of gas actually stored plus injection and withdrawal fees. Generally, interruptible storage agreements are for monthly terms. We are able to charge market-based rates for the majority of our natural gas storage capacity pursuant to authority granted by FERC. Our NGLs storage rates are market-based rates and contracts are typically fixed-price arrangements with escalation clauses.


8



No-Notice Services. NNS consists of a combination of firm natural gas transportation and storage services that allow customers to inject or withdraw natural gas from storage with little or no notice. Customers pay a reservation charge based upon the capacity reserved plus a commodity and a fuel charge based on the volume of gas actually transported. In accordance with its tariff, Texas Gas loans stored gas to certain of its no-notice customers who are obligated to repay the gas in-kind.

Parking and Lending Service. PAL is an interruptible service offered to customers providing them the ability to park (inject) or borrow (withdraw) natural gas into or out of our pipeline systems at a specific location for a specific period of time. Customers pay for PAL service in advance or on a monthly basis depending on the terms of the agreement.

Customers and Markets Served

We contract directly with producers of natural gas, and with end-use customers including LDCs, marketers, electric power generators, industrial users and interstate and intrastate pipelines who, in turn, provide transportation and storage services for end-users. Based on 2014 revenues, our customer mix was as follows: natural gas producers (51%), marketers (21%), LDCs (15%), power generators (9%) and industrial end users and others (4%). Based upon 2014 revenues, our deliveries were as follows: pipeline interconnects (59%), LDCs (18%), storage activities (11%), power generators (6%), industrial end-users (5%) and other (1%). One customer, Devon Gas Services, LP, accounted for approximately 10% of our 2014 operating revenues.

Natural Gas Producers. Producers of natural gas use our services to transport gas supplies from producing areas, primarily from the Gulf Coast and Mid Continent regions, including shale natural gas production areas in Texas, Louisiana, Oklahoma and Arkansas, to supply pools and to other customers on and off of our systems. Producers contract with us for storage services to store excess production and to optimize the ultimate sales prices for their gas.

Marketers. Natural gas marketing companies utilize our services to provide services to our other customer groups as well as to customer groups in off-system markets. The services may include combined gas transportation and storage services to support the needs of the other customer groups. Some of the marketers are sponsored by LDCs or producers.

LDCs. Most of our LDC customers use firm natural gas transportation services, including NNS. We serve approximately 175 LDCs at more than 300 delivery locations across our pipeline systems. The demand of these customers peaks during the winter heating season.
    
Power Generators. Our natural gas pipelines are directly connected to 39 natural-gas-fired power generation facilities in nine states. The demand of the power generating customers peaks during the summer cooling season which is counter to the winter season peak demands of the LDCs. Most of our power-generating customers use a combination of no-notice, firm and interruptible transportation services.
    
Industrial End Users. We provide approximately 186 industrial facilities with a combination of firm and interruptible natural gas and NGLs transportation and storage services. Our pipeline systems are directly connected to industrial facilities in the Baton Rouge to New Orleans industrial corridor; Lake Charles, Louisiana; Mobile, Alabama and Pensacola, Florida. We can also access the Houston Ship Channel through third-party natural gas pipelines.

Competition

We compete with numerous other pipelines that provide transportation, storage and other services at many locations along our pipeline systems.  We also compete with pipelines that are attached to natural gas supply sources that are closer to some of our traditional natural gas market areas. In addition, regulators’ continuing efforts to increase competition in the natural gas industry have increased the natural gas transportation options of our traditional customers. As a result of regulators’ policies, capacity segmentation and capacity release have created an active secondary market which increasingly competes with our own natural gas pipeline services. Further, natural gas competes with other forms of energy available to our customers, including electricity, coal, fuel oils and other alternative fuel sources.

The principal elements of competition among pipelines are availability of capacity, rates, terms of service, access to gas supplies, flexibility and reliability of service. In many cases, the elements of competition, in particular flexibility, terms of service and reliability, are key differentiating factors between competitors. This is especially the case with capacity being sold on a longer-term basis. We are focused on finding opportunities to enhance our competitive profile in these areas by increasing the flexibility of our pipeline systems, such as modifying them to allow for bi-directional flows, to meet the demands of customers such as power generators and industrial users, and are continually reviewing our services and terms of service to offer customers enhanced service options.


9



Seasonality

Our revenues can be affected by weather, natural gas price levels, gas price differentials between locations on our pipeline systems (basis spreads), gas price differentials between time periods, such as winter to summer (time period price spreads), and natural gas price volatility. Weather impacts natural gas demand for heating needs and power generation, which in turn influences the short-term value of transportation and storage across our pipeline systems. Colder than normal winters can result in an increase in the demand for natural gas for heating needs and warmer than normal summers can impact cooling needs, both of which typically result in increased pipeline transportation revenues and throughput. While traditionally peak demand for natural gas occurs during the winter months driven by heating needs, the increased use of natural gas for cooling needs during the summer months has partially reduced the seasonality of our revenues. During 2014, approximately 54% of our revenues were recognized in the first and fourth quarters of the year.

Government Regulation

Federal Energy Regulatory Commission. FERC regulates our natural gas operating subsidiaries under the Natural Gas Act of 1938 (NGA) and the Natural Gas Policy Act of 1978. FERC regulates, among other things, the rates and charges for the transportation and storage of natural gas in interstate commerce and the extension, enlargement or abandonment of facilities under its jurisdiction. Where required, our interstate natural gas pipeline subsidiaries hold certificates of public convenience and necessity issued by FERC covering certain of their facilities, activities and services. FERC also prescribes accounting treatment for our interstate natural gas pipeline subsidiaries which is separately reported pursuant to forms filed with FERC. The regulatory books and records and other activities of our subsidiaries that operate under FERC's jurisdiction may be periodically audited by FERC.

The maximum rates that may be charged by our operating subsidiaries that operate under FERC's jurisdiction for all aspects of the natural gas transportation services they provide are established through FERC’s cost-of-service rate-making process. Key determinants in FERC’s cost-of-service rate-making process are the costs of providing service, the volumes of gas being transported, the rate design, the allocation of costs between services, the capital structure and the rate of return a pipeline is permitted to earn. The maximum rates that may be charged by us for storage services on Texas Gas, with the exception of services associated with a portion of the working gas capacity on that system, are also established through FERC’s cost-of-service rate-making process. FERC has authorized us to charge market-based rates for firm and interruptible storage services for the majority of our natural gas storage facilities.

In October 2014, our Gulf South subsidiary filed a rate case with the FERC pursuant to Section 4 of the NGA (Docket No. RP 15-65), in which Gulf South is requesting, among other things, a reconfiguration of the transportation rate zones on its system and, in general, increase in its tariff rates. The new tariff rates are expected to become effective May 1, 2015, subject to refund, which means that we will be responsible for refunds if the FERC later finds that our proposed rates are not just and reasonable. Since the rate case is in the initial stages, the ultimate outcome and impacts on our earnings and cash flows for 2015 and beyond cannot be predicted at this time.

U.S. Department of Transportation (DOT). We are regulated by DOT, through the Pipeline and Hazardous Materials Safety Administration (PHMSA), under the Natural Gas Pipeline Safety Act of 1968, as amended by Title I of the Pipeline Safety Act of 1979 (NGPSA), and the Hazardous Liquids Pipeline Safety Act of 1979 (HLPSA). The NGPSA and HLPSA govern the design, installation, testing, construction, operation, replacement and management of interstate natural gas and NGLs pipeline facilities. We have received authority from PHMSA to operate certain natural gas pipeline assets under special permits that will allow us to operate those pipeline assets at higher than normal operating pressures of up to 0.80 of the pipe’s Specified Minimum Yield Strength (SMYS). Operating at higher than normal operating pressures will allow us to transport all of the volumes we have contracted for with our customers. PHMSA retains discretion whether to grant or maintain authority for us to operate our natural gas pipeline assets at higher pressures. PHMSA has also developed regulations that require transportation pipeline operators to implement integrity management programs to comprehensively evaluate certain high risk areas along our pipelines and take additional measures to protect pipeline segments located in highly populated areas. The NGPSA and HLPSA were most recently amended by the Pipeline Safety, Regulatory Certainty, and Job Creation Act of 2011 (2011 Act) in 2012, with the 2011 Act requiring increased maximum civil penalties for certain violations to $200,000 per violation per day, and an increased total cap of $2.0 million. In addition, the 2011 Act reauthorized the federal pipeline safety programs of PHMSA through September 30, 2015, and directs the Secretary of Transportation to undertake a number of reviews, studies and reports, some of which may result in more stringent safety controls or additional natural gas and hazardous liquids pipeline safety rulemaking. A number of the provisions of the 2011 Act have the potential to cause owners and operators of pipeline facilities to incur significant capital expenditures and/or operating costs.


10



The STB, also a division of DOT, has authority to regulate the rates we charge for service on our ethylene pipelines. The STB requires that our transportation rates be reasonable and that our practices cannot unreasonably discriminate among our ethylene shippers.

Other. Our operations are also subject to extensive federal, state, and local laws and regulations relating to protection of the environment. Such laws and regulations impose, among other things, restrictions, liabilities and obligations in connection with the generation, handling, use, storage, transportation, treatment and disposal of hazardous substances and waste and in connection with spills, releases, discharges and emissions of various substances into the environment. Environmental regulations also require that our facilities, sites and other properties be operated, maintained, abandoned and reclaimed to the satisfaction of applicable regulatory authorities. The laws our operations are subject to include, for example:
the Clean Air Act (CAA)and analogous state laws which impose obligations related to air emissions, including, in the case of the CAA, greenhouse gas emissions and regulations affecting reciprocating engines subject to Maximum Achievable Control Technology (MACT) standards;
the Water Pollution Control Act, commonly referred to as the Clean Water Act, and analogous state laws which regulate discharge of wastewater from our facilities into state and federal waters;
the Comprehensive Environmental Response, Compensation and Liability Act, commonly referred to as CERCLA, or the Superfund law, and analogous state laws which regulate the cleanup of hazardous substances that may have been released at properties currently or previously owned or operated by us or locations to which we have sent wastes for disposal;
the Resource Conservation and Recovery Act, and analogous state laws which impose requirements for the handling and discharge of solid and hazardous waste from our facilities; and
the Occupational Safety and Health Act (OSHA) and analogous state laws, which establish workplace standards for the protection of the health and safety of employees, including the implementation of hazard communications programs designed to inform employees about hazardous substances in the workplace, potential harmful effects of these substances, and appropriate control measures.
Failure to comply with these laws and regulations may result in the assessment of administrative, civil and criminal penalties, the imposition of corrective or remedial obligations and the issuance of orders enjoining performance of some or all of our operations. While we believe that we are in substantial compliance with existing environmental laws and regulations and that continued compliance with existing requirements will not materially affect us, there is no assurance that the current regulatory standards will not become more onerous in the future, resulting in more significant costs to maintain compliance or increased exposure to significant liabilities, which could diminish our ability to make distributions to our unitholders.

Effects of Compliance with Environmental Regulations

Note 5 in Part II, Item 8 of this Report contains information regarding environmental compliance.

Employee Relations

At December 31, 2014, we had approximately 1,230 employees, approximately 120 of whom are included in collective bargaining units. A satisfactory relationship exists between management and labor. We maintain various defined contribution plans covering substantially all of our employees and various other plans which provide regular active employees with medical, life and disability coverage. We also have a non-contributory, defined benefit pension plan and a postretirement medical plan which covers Texas Gas employees hired prior to certain dates. Note 12 in Part II, Item 8 of this Report contains further information regarding our employee benefits.

Available Information

Our website is located at www.bwpmlp.com. We make available free of charge through our website our annual reports on Form 10-K, which include our audited financial statements, quarterly reports on Form 10-Q, current reports on Form 8-K and amendments to those reports filed or furnished pursuant to Section 13(a) or 15(d) of the Exchange Act as soon as we electronically file such material with the Securities and Exchange Commission (SEC). These documents are also available at the SEC's Public Reference Room at 100 F Street, NE, Washington, DC 20549 or at the SEC's website at www.sec.gov. You can obtain additional information on the operation of the Public Reference Room by calling the SEC at 1-800-SEC-0330. Additionally, copies of these documents, excluding exhibits, may be requested at no cost by contacting Investor Relations, Boardwalk Pipeline Partners, LP, 9 Greenway Plaza, Suite 2800, Houston, TX 77046.
    

11



We also make available within the “Governance” section of our website our corporate governance guidelines, the charter of our Audit Committee and our Code of Business Conduct and Ethics. Requests for copies may be directed in writing to: Boardwalk Pipeline Partners, LP, 9 Greenway Plaza, Suite 2800, Houston, TX 77046, Attention: Corporate Secretary.

Interested parties may contact the chairpersons of any of our Board committees, our Board’s independent directors as a group or our full Board in writing by mail to Boardwalk Pipeline Partners, LP, 9 Greenway Plaza, Suite 2800, Houston, TX 77046, Attention: Corporate Secretary. All such communications will be delivered to the director or directors to whom they are addressed.

12



Item 1A. Risk Factors
 
Our business faces many risks. We have described below the material risks which we and our subsidiaries face. Each of the risks and uncertainties described below could lead to events or circumstances that may have a material adverse effect on our business, financial condition, results of operations or cash flows, including our ability to make distributions to our unitholders.

All of the information included in this report and any subsequent reports we may file with the SEC or make available to the public should be carefully considered and evaluated before investing in any securities issued by us.

Business Risks

Our actual construction and development costs could exceed our forecast, and our cash flow from construction and development projects may not be immediate, which may limit our ability to maintain or increase cash distributions.
We are engaged in multiple significant construction projects involving existing and new assets for which we have expended or will expend significant capital, and we expect to engage in additional growth projects of this type. The construction of new assets involves regulatory, environmental, legal, political, materials and labor cost, operational and other risks that are difficult to predict and beyond our control. Any of these projects may not be completed on time or at all, may be impacted by significant cost overruns or may be materially changed prior to completion as a result of developments or circumstances that we are not aware of when we commit to the project, including the ability of any foundation shipper to provide adequate credit support or to otherwise perform their obligations under any precedent agreements. Any of these factors could result in material unexpected costs or have a material adverse effect on our ability to realize the anticipated benefits from our growth projects.
Our revenues and cash flows may not increase immediately on our expenditure of funds on a particular project. For example, if we build a new pipeline or expand an existing facility, the design, construction and development may occur over an extended period of time, and we may not receive any increase in revenue or cash flow from that project until after it is placed in service and customers begin using the new facilities.

We may not be successful in executing our strategy to grow and diversify our business.

We rely primarily on the revenues generated from our long-haul natural gas transportation and storage services. As a result, negative developments in these services have significantly greater impact on our financial condition and results of operations than if we maintained more diverse assets. We are pursuing a strategy of growing and diversifying our business through acquisition and development of assets in complementary areas of the midstream energy sector, such as liquids transportation and storage assets, among others. We may not be successful in acquiring or developing such assets or may do so on terms that ultimately are not profitable.

Our future growth depends on our ability to grow and diversify our business by, among other things, investing in assets through acquisitions or joint ventures and organic growth projects. Our ability to grow, diversify and increase distributable cash flows will depend, in part, on our ability to close and execute on accretive acquisitions and projects. Any such transaction involves potential risks that may include, among other things:

the diversion of management's and employees' attention from other business concerns;

inaccurate assumptions about volume, revenues and project costs, including potential synergies;

a decrease in our liquidity as a result of our using available cash or borrowing capacity to finance the acquisition or project;

a significant increase in our interest expense or financial leverage if we incur additional debt to finance the acquisition or project;

inaccurate assumptions about the overall costs of equity or debt;

an inability to hire, train or retain qualified personnel to manage and operate the acquired business and assets or the developed assets;

unforeseen difficulties operating in new product areas or new geographic areas; and


13



changes in regulatory requirements or delays of regulatory approvals.

Additionally, acquisitions contain the following risks:

an inability to integrate successfully the businesses we acquire;

the assumption of unknown liabilities for which we are not indemnified, for which our indemnity is inadequate or for which our insurance policies may exclude from coverage;

limitations on rights to indemnity from the seller; and

customer or key employee losses of an acquired business.

There is no certainty that we will be able to complete these acquisitions or projects on schedule, on budget or at all.

We may not continue making distributions to unitholders at the current distribution rate, or at all.

The amount of cash we have available to distribute to our unitholders principally depends upon the amount of cash we generate from our operations and financing activities and the amount of cash we require, or determine to use, for other purposes, all of which fluctuate from quarter to quarter based on a number of factors, many of which are beyond our control. Some of the factors that influence the amount of cash we have available for distribution in any quarter include:

fluctuations in cash generated by our operations, including, as a result of the seasonality of our business, customer payment issues, general business conditions and market conditions, which impact, for example, contract renewals, pricing, basis spreads, time period price spreads, market rates and supply and demand for natural gas and our services;

the level of capital expenditures we make or anticipate making, including for expansion, growth projects and acquisitions;

the amount of cash necessary to meet current or anticipated debt service requirements and other liabilities;

fluctuations in our working capital needs;

our ability to borrow funds and/or access capital markets on acceptable terms to fund operations or capital expenditures, including acquisitions, and restrictions contained in our debt agreements; and

the cost and form of payment for pending or anticipated acquisitions and growth or expansion projects and the timing and commercial success of any such initiatives.

There is no guarantee that unitholders will receive quarterly distributions from us. Our distributions are determined each quarter by the board of directors of our general partner based on the board’s consideration of our financial position, earnings, cash flow, current and future business needs and other relevant factors at that time. We may reduce or eliminate distributions at any time we determine that our cash reserves are insufficient or are otherwise required to fund current or anticipated future operations, capital expenditures, acquisitions, growth or expansion projects, debt repayment or other business needs.

We may not be able to replace expiring gas transportation contracts at attractive rates or on a long-term basis and may not be able to sell short-term services at attractive rates or at all due to narrower basis differentials which adversely affect the value of our transportation services.

Transportation rates we are able to charge customers are heavily influenced by longer-term trends in, for example, the amount and geographical location of natural gas production and demand for gas by end-users such as power plants, petrochemical facilities and liquefied natural gas (LNG) export facilities. As a result of changes in longer-term trends such as the development of gas production from the Marcellus and Utica areas located in the Northeastern U.S. and changes to related pipeline infrastructure, basis differentials corresponding to traditional flow patterns on our pipeline systems (generally south to north and west to east) have narrowed significantly in recent years, reducing the transportation rates and adversely impacting other contract terms we can negotiate with our customers for available transportation capacity and for contracts scheduled for renewal for our transportation services. These conditions have and we expect will continue to materially adversely affect our revenues, earnings before interest, income taxes, depreciation and amortization (EBITDA) and distributable cash flows.


14



Each year, a portion of our firm natural gas transportation contracts expire and need to be renewed or replaced. For the reasons discussed above and elsewhere in this Report, in recent periods we have renewed many expiring contracts at lower rates and for shorter terms than in the past, which has materially adversely impacted our transportation revenues. We expect this trend to continue and therefore may not be able to sell our available capacity, extend expiring contracts with existing customers or obtain replacement contracts at attractive rates or for the same term as the expiring contracts, which would continue to adversely affect our business.

In 2008 and 2009, we placed into service a number of large new pipelines and expansions of our system, including our East Texas Pipeline, Southeast Expansion, Gulf Crossing Pipeline, and Fayetteville and Greenville Laterals. These projects were supported by firm transportation agreements with anchor shippers, typically having a term of ten years and pricing and other terms negotiated based on then current market conditions, which included wider basis spreads and, correspondingly, higher transportation rates than those prevailing in the current market. As a result, in 2018 and 2019, we will have significantly more transportation contract expirations than other years. We cannot predict what market conditions will prevail at the time such contracts expire and what pricing and other terms may be available in the marketplace for renewal or replacement of such contracts. If we are unable to renew or replace these and other expiring contracts when they expire, or if the terms of any such renewal or replacement contracts are not as favorable as the expiring agreements, our revenues and cash flows could be materially adversely affected. These market factors and conditions adversely impact our revenues, EBITDA and distributable cash flow and could impact us on a long-term basis.

We may not be able to replace expiring gas storage contracts at attractive rates or on a long-term basis and may not be able to sell short-term services at attractive rates or at all due to narrowing of price spreads between time periods and reduced volatility which adversely affect our storage services.

We own and operate substantial natural gas storage facilities. The market for the storage and PAL services that we offer is impacted by the factors and market conditions discussed above for our transportation services, and is also impacted by natural gas price differentials between time periods, such as winter to summer (time period price spreads), and the volatility in time period price spreads. Market conditions have caused time period price spreads to narrow considerably and price volatility of natural gas to decline significantly, reducing the rates we can charge for our storage and PAL services and adversely impacting the value of these services. These market conditions, together with regulatory changes in the financial services industry, have also caused a number of gas marketers, which have traditionally been large consumers of our storage and PAL services, to exit the market, further impacting the market for those services. These market factors and conditions adversely impact our revenues, EBITDA and distributable cash flow and could impact us on a long-term basis.

We are exposed to credit risk relating to nonperformance by our customers.

Credit risk relates to the risk of loss resulting from the nonperformance by a customer of its contractual obligations. Credit risk exists in relation to our recently announced growth projects, certain of which require the foundation shippers to provide credit support as construction progresses.. Further, in 2014, approximately 51% of our revenues were generated from contracts with natural gas producers, a significant number of which are integrated oil companies. Several of our growth projects are supported by contracts with oil companies. In the second half of 2014, oil prices declined significantly and the outlook for oil prices indicated that prices could remain depressed for the foreseeable future Should the price of oil remain at its current level for a sustained period of time, we could be exposed to increased credit risk associated with the producer customer group.

Our exposure also relates to receivables for services provided, future performance under firm agreements and volumes of gas owed by customers for imbalances or gas loaned by us to them under certain NNS and PAL services. If any of our significant customers have credit or financial problems which result in a delay or failure to pay for services provided by us or contracted for with us, or to post the required credit support for our construction efforts, or to repay the gas they owe us, it could have a material adverse effect on our business. In addition, our FERC gas tariffs only allow us to require limited credit support in the event that our transportation customers are unable to pay for our services. As contracts expire, the failure of any of our customers could also result in the non-renewal of contracted capacity. Item 7A of this Report contains more information on credit risk arising from gas loaned to customers.

A significant portion of our debt will mature over the next five years and will need to be paid or refinanced.

A significant portion of our debt is set to mature in the next five years, including our revolving credit facility. We may not be able to refinance our maturing debt upon commercially reasonable terms, or at all, depending on numerous factors, including our financial condition and prospects at the time and the then current state of the bank and capital markets in the U.S. Further, our liquidity may be adversely affected if we are unable to replace our revolving credit facility upon acceptable terms when it matures.


15



In addition, most of our debt is rated by independent credit rating agencies. Our borrowing costs can be affected by ratings assigned by the rating agencies. In 2014, two of the major rating agencies that rate our indebtedness lowered our credit ratings, citing the challenges to our business discussed elsewhere in this Report. These rating decreases, and any further decrease in our credit ratings, could increase our cost of borrowing, make it more difficult to refinance our debt or refinance on adverse terms or cause us to issue common units, which could dilute our existing common unitholders based on our more recent common unit price.

Limited access to the debt and equity markets could adversely affect our business.
Our ability to fund our growth projects and make acquisitions depend on whether we can access the necessary financing to fund these activities. Changes in the debt and equity markets, including market disruptions, limited liquidity, and interest rate volatility, may increase the cost of financing as well as the risks of refinancing maturing debt. Instability in the financial markets may increase our cost of capital while reducing the availability of funds. This may affect our ability to raise capital and reduce the amount of cash available to fund our operations or growth projects. Reduced access to the debt and equity markets could limit our ability to grow our business through acquisitions and growth projects. If the debt and equity markets were not available, it is not certain if other adequate financing options would be available to us on terms and conditions that are acceptable.
    We have historically relied on our cash flow from operations, borrowings under our revolving credit facility and proceeds from debt and equity offerings to execute our growth strategy and to meet our financial commitments and other short-term liquidity needs. We cannot be certain that additional capital will be available to us to the extent required and on acceptable terms. Any disruption could require us to take additional measures to conserve cash until the markets stabilize or until we can arrange alternative credit arrangements or other funding for our business needs. Such measures could include reducing or delaying business activities, reducing our operations to lower expenses, and reducing other discretionary uses of cash. We may be unable to execute our growth strategy or take advantage of business opportunities, any of which could negatively impact our business.

Our revolving credit facility contains operating and financial covenants that restrict our business and financing activities.

Our revolving credit facility contains operating and financial covenants that may restrict our ability to finance future operations or capital needs or to expand or pursue our business activities. For example, our credit agreement limits our ability to make loans or investments, make material changes to the nature of our business, merge, consolidate or engage in asset sales, or grant liens or make negative pledges. The agreement also requires us to maintain a ratio of consolidated debt to consolidated EBITDA (as defined in the agreement) of no more than five to one, which limits the amount of additional indebtedness we can incur, including to grow our business, and could require us to prepay indebtedness if our EBITDA decreases to a level that would cause us to breach this covenant. Future financing agreements we may enter into may contain similar or more restrictive covenants or may not be as favorable as those under our existing indebtedness.

Our ability to comply with the covenants and restrictions contained in our credit agreement may be affected by events beyond our control, including prevailing economic, financial and industry conditions. If market or other economic conditions or our financial performance deteriorate further, our ability to comply with these covenants may be impaired. If we are not able to incur additional indebtedness we may need to sell additional equity securities to raise needed capital, which would be dilutive to our existing equity holders, or to seek other sources of funding that may be on terms that materially adversely affect our financial condition or our ability to pay future distributions. If we default under our credit agreement or another financing agreement, significant additional restrictions may become applicable, including a restriction on our ability to make distributions to unitholders. In addition, a default could result in a significant portion of our indebtedness becoming immediately due and payable, and our lenders could terminate their commitment to make further loans to us. In such event, we would not have, and may not be able to obtain, sufficient funds to make these accelerated payments.

16




New or amended pipeline safety laws and regulations requiring substantial changes to existing integrity management programs or safety technologies could subject us to increased capital and operating costs and require us to use more comprehensive and stringent safety controls.

Our pipelines are subject to regulation by PHMSA of the DOT under the NGPSA with respect to natural gas and the HLPSA with respect to NGLs, both as amended. The NGPSA and HLPSA govern the design, installation, testing, construction, operation, replacement and management of natural gas and NGLs pipeline facilities. These amendments have resulted in the adoption of rules through PHMSA, that require transportation pipeline operators to implement integrity management programs, including more frequent inspections, correction of identified anomalies and other measures to ensure pipeline safety in high consequence areas (HCAs), such as high population areas, areas unusually sensitive to environmental damage and commercially navigable waterways. These regulations have resulted in an overall increase in our maintenance costs. PHMSA may develop more stringent regulations applicable to integrity management programs and other aspects of our operations, which may be hastened by recently highly-publicized incidents on certain pipelines in the U.S. We could incur significant additional costs if new or more stringent pipeline safety requirements are implemented.
    
The 2011 Act was enacted and signed into law in early 2012. Under the 2011 Act, maximum civil penalties for certain violations have been increased to $200,000 per violation per day, and from a total cap of $1.0 million to $2.0 million. In addition, the 2011 Act reauthorized the federal pipeline safety programs of PHMSA through September 30, 2015, and directs the Secretary of Transportation to undertake a number of reviews, studies and reports, some of which may result in more stringent safety controls or inspections or additional natural gas and hazardous liquids pipeline safety rulemaking. A number of the provisions of the 2011 Act have the potential to cause owners and operators of pipeline facilities to incur significant capital expenditures and/or operating costs.

Further, we have entered into firm transportation contracts with shippers which utilize the design capacity of certain of our pipeline assets, assuming that we operate those pipeline assets at higher than normal operating pressures of up to 0.80 of the pipeline's SMYS. We have authority from PHMSA to operate those pipeline assets at such higher pressures; however, PHMSA retains discretion to withdraw or modify this authority. If PHMSA were to withdraw or materially modify such authority, we may not be able to transport all of our contracted quantities of natural gas on our pipeline assets and could incur significant additional costs to re-obtain such authority or to develop alternate ways to meet our contractual obligations.
Our natural gas transportation and storage operations are subject to extensive regulation by FERC, including rules and regulations related to the rates we can charge for our services and our ability to construct or abandon facilities. FERC's rate-making policies could limit our ability to recover the full cost of operating our pipelines, including earning a reasonable return.

Our natural gas transportation and storage operations are subject to extensive regulation by FERC, including the types and terms of services we may offer to our customers, construction of new facilities, creation, modification or abandonment of services or facilities, recordkeeping and relationships with affiliated companies. FERC action in any of these areas could adversely affect our ability to compete for business, construct new facilities, offer new services or recover the full cost of operating our pipelines. This regulatory oversight can result in longer lead times to develop and complete any future project than competitors that are not subject to FERC's regulations. FERC can also deny us the right to remove certain facilities from service.

FERC also regulates the rates we can charge for our natural gas transportation and storage operations. For our cost-based services, FERC establishes both the maximum and minimum rates we can charge. The basic elements that FERC considers are the costs of providing service, the volumes of gas being transported, the rate design, the allocation of costs between services, the capital structure and the rate of return a pipeline is permitted to earn. We may not be able to earn a return or recover all of our costs, including certain costs associated with pipeline integrity activities, through existing or future rates. In October 2014, our Gulf South subsidiary filed a rate case with the FERC pursuant to Section 4 of the NGA (Docket No. RP15-65) requesting, among other things, a reconfiguration of the transportation rate zones on its system and, in general, an increase in its tariff rates. The new tariff rates are expected to become effective May 1, 2015, subject to refund, which means that Gulf South will be responsible for refunds if the FERC later finds that its proposed rates are not just and reasonable. The rate case is in the initial stages and the ultimate outcome and impacts on our operating revenues and EBITDA for 2015 and beyond cannot be predicted at this time.

FERC can challenge the existing rates on any of our pipelines. Such a challenge against us could adversely affect our ability to charge rates that would cover future increases in our costs or even to continue to collect rates to maintain our current revenue levels that are designed to permit a reasonable opportunity to recover current costs and depreciation and earn a reasonable return.


17



If any of our pipelines under FERC jurisdiction were to file a rate case, such as Gulf South, or if they have to defend their rates in a proceeding commenced by FERC, we would be required, among other things, to establish that the inclusion of an income tax allowance in our cost of service is just and reasonable. Under current FERC policy, since we are a limited partnership and do not pay U.S. federal income taxes, this would require us to show that our unitholders (or their ultimate owners) are subject to federal income taxation. To support such a showing, our general partner may elect to require owners of our units to re-certify their status as being subject to U.S. federal income taxation on the income generated by us or we may attempt to provide other evidence. We can provide no assurance that the evidence we might provide to FERC will be sufficient to establish that our unitholders (or their ultimate owners) are subject to U.S. federal income tax liability on the income generated by our jurisdictional pipelines. If we are unable to make such a showing, FERC could disallow a substantial portion of the income tax allowance included in the determination of the maximum rates that may be charged by our pipelines, which could result in a reduction of such maximum rates from current levels.

Changes in energy prices, including natural gas, oil and NGLs, impact supply of and demand for those commodities, which impact our business.

The prices of natural gas and NGLs fluctuate in response to changes in supply and demand, market uncertainty and a variety of additional factors, including:
worldwide economic conditions;  
weather conditions, seasonal trends and hurricane disruptions;  
the relationship between the available supplies and the demand for natural gas and NGLs;  
new supply sources;
the availability of adequate transportation capacity;
storage inventory levels;  
the price and availability of oil and other forms of energy;  
the effect of energy conservation measures;  
new or amended laws and regulations, new regulations adopted by governmental authorities such as the DOT, PHMSA and the U.S. Environmental Protection Agency (EPA), including, for example, greenhouse gas legislation and taxation; and    
the anticipated future prices of natural gas, oil and other commodities.

It is difficult to predict future changes in natural gas and NGLs prices. However, the economic environment that has existed over the last several years generally indicates a bias toward continued downward pressure on natural gas prices. Sustained low natural gas prices could negatively impact producers, including those directly connected to our pipelines that have contracted for capacity with us which could adversely impact our revenues, EBITDA and distributable cash flow.

Conversely, future increases in the price of natural gas could make alternative energy sources more competitive and reduce demand for natural gas. A reduced level of demand for natural gas could reduce the utilization of capacity on our systems, reduce the demand for our services and could result in the non-renewal of contracted capacity as contracts expire and affect our midstream businesses.

Our operations are subject to catastrophic losses, operational hazards and unforeseen interruptions for which we may not be adequately insured.

There are a variety of operating risks inherent in transporting and storing natural gas, ethylene and NGLs, such as leaks and other forms of releases, explosions, fires and mechanical problems, some of which could have catastrophic consequences. Additionally, the nature and location of our business may make us susceptible to catastrophic losses from hurricanes or other named storms, particularly with regard to our assets in the Gulf Coast region, windstorms, earthquakes, hail, and severe winter weather. Any of these or other similar occurrences could result in the disruption of our operations, substantial repair costs, catastrophic personal injury or loss of human life, significant damage to property, environmental pollution, impairment of our operations and substantial financial losses. The location of pipelines in HCAs, which includes populated areas, residential areas, commercial business centers and industrial sites, could significantly increase the level of damages resulting from some of these risks.


18



We currently possess property, business interruption and general liability insurance, but proceeds from such insurance coverage may not be adequate for all liabilities or expenses incurred or revenues lost. Moreover, such insurance may not be available in the future at commercially reasonable costs and terms. The insurance coverage we do obtain may contain large deductibles or fail to cover certain hazards or all potential losses.

Our business requires the retention and recruitment of a skilled workforce and the loss of such workforce could result in the failure to implement our business plans.

Our operations and management require the retention and recruitment of a skilled workforce including engineers, technical personnel and other professionals. We compete with other companies for this skilled workforce. In addition, many of our current employees are approaching retirement age and have significant institutional knowledge that must be transferred to other employees. If we are unable to (a) retain our current employees, (b) successfully complete the knowledge transfer and/or (c) recruit new employees of comparable knowledge and experience, our business could be negatively impacted. In addition, we could experience increased costs to retain and recruit these professionals.

A failure in our computer systems or a cyber-security attack on any of our facilities, or those of third parties, may affect adversely our ability to operate our business.

We have become more reliant on technology to help increase efficiency in our businesses. Our businesses are dependent upon our operational and financial computer systems to process the data necessary to conduct almost all aspects of our business, including the operation of our pipeline and storage facilities and the recording and reporting of commercial and financial transactions. Any failure of our computer systems, or those of our customers, suppliers or others with whom we do business, could materially disrupt our ability to operate our business. 

It has been reported that unknown entities or groups have mounted so-called “cyber-attacks” on businesses and other organizations solely to disable or disrupt computer systems, disrupt operations and, in some cases, steal data. Any cyber-attacks that affect our facilities, or those of our customers, suppliers or others with whom we do business could have a material adverse effect on our business, cause us a financial loss and/or damage our reputation. 

We depend on certain key customers for a significant portion of our revenues. The loss of any of these key customers could result in a decline in our revenues.

We rely on a limited number of customers for a significant portion of revenues. Our largest customer in terms of revenue, Devon Gas Services, LP, represented over 10% of our 2014 revenues. Our top ten customers comprised approximately 44% of our revenues in 2014. We may be unable to negotiate extensions or replacements of contracts with key customers on favorable terms which could materially reduce our contracted transportation volumes and the rates we can charge for our services.

Failure to comply with existing or new worker safety or environmental laws or regulations or an accidental release of pollutants into the environment may cause us to incur significant costs and liabilities.

Our operations are subject to extensive federal, regional, state and local laws and regulations relating to protection of worker safety or the environment. These laws include, for example, the CAA, the Clean Water Act, CERCLA, the Resource Conservation and Recovery Act, OSHA and analogous state laws. These laws and regulations may restrict or impact our business activities in many ways, including requiring the acquisition of permits or other approvals to conduct regulated activities, restricting the manner in which we handle or dispose of wastes, requiring remedial action to remove or mitigate contamination resulting from a spill or other release, requiring capital expenditures to comply with pollution control requirements, imposing safety and health criteria addressing worker protection, and imposing substantial liabilities for pollution resulting from our operations. Failure to comply with these laws and regulations may trigger a variety of administrative, civil and criminal enforcement measures, including the assessment of monetary penalties, the imposition of remedial requirements and the issuance of orders enjoining future operations. Under certain of these environmental laws and regulations, we could be subject to joint and several or strict liability for the removal or remediation of previously released pollutants or property contamination regardless of whether we were responsible for the release or contamination or if the operations were not in compliance with all laws. We may not be able to recover some or any of the costs incurred from insurance.


19



Climate change legislation or regulations restricting emissions of “greenhouse gases” could result in increased operating and capital costs and reduced demand for our pipeline and storage services.

The U.S. Congress and the EPA as well as some states and regional groupings of states have in recent years considered legislation or regulations to reduce emissions of greenhouse gases (GHG). These efforts have included consideration of cap-and-trade programs, carbon taxes and GHG reporting and tracking programs. Although it is not possible at this time to predict how legislation or regulations that may be adopted to address GHG emissions would impact our business, any such future laws and regulations could result in increased compliance costs or additional operating restrictions, and could have a material adverse effect on our business, financial condition, demand for our services, results of operations, and cash flows. For example, in January 2015, plans were announced for the EPA to issue final standards in 2016 that would reduce methane emissions from new and modified oil and natural gas production and natural gas processing and transmission facilities by up to 45 percent from 2012 levels by 2025. Also, in December 2014, the EPA published a proposed rule that would expand the petroleum and natural gas system sources for which annual GHG emissions reporting is currently required to include GHG emissions reporting beginning in the 2016 reporting year for certain onshore gathering and boosting systems consisting primarily of gathering pipelines, compressors and process equipment used to perform natural gas compression, dehydration and acid gas removal. In addition, some scientists have concluded that increasing concentrations of GHG in the atmosphere may produce climate changes that have significant physical effects, such as increased frequency and severity of storms, droughts, and floods and other climate events that could have an adverse effect on our assets and operations.

We compete with other energy companies.

The principal elements of competition among pipeline systems are availability of capacity, rates, terms of service, access to supplies, flexibility and reliability of service. Additionally, FERC's policies promote competition in natural gas markets by increasing the number of natural gas transportation options available to our customer base. Increased competition could reduce the volumes of product we transport or store or, in instances where we do not have long-term contracts with fixed rates, could cause us to decrease the transportation or storage rates we can charge our customers. Competition could intensify the negative impact of factors that adversely affect the demand for our services, such as adverse economic conditions, weather, higher fuel costs and taxes or other regulatory actions that increase the cost, or limit the use, of products we transport and store.

Our established risk-management policies and procedures may not be effective, and employees may violate our risk-management policies.

We have developed and implemented a comprehensive set of policies and procedures that involve both our senior management and the Audit Committee of our Board of Directors to assist us in managing risks. Our risk policies and procedures are intended to align strategies, processes, people, information technology and business knowledge so that risk is managed throughout the organization.  As conditions change and become more complex, current risk measures may fail to assess adequately relevant risks due to changes in the market and the presence of risks previously unknown to us. Additionally, if employees fail to adhere to our policies and procedures or if our policies and procedures are not effective, potentially because of future conditions or risks outside of our control, we may be exposed to greater risk than we had intended.

Possible terrorist activities or military actions could adversely affect our business.

The continued threat of terrorism and the impact of retaliatory military and other action by the U.S. and its allies might lead to increased political, economic and financial market instability and volatility in prices for natural gas, which could affect the markets for our natural gas transportation and storage services. While we are taking steps that we believe are appropriate to increase the security of our assets, we may not be able to completely secure our assets or completely protect them against a terrorist attack.


20



Partnership Structure Risks

Our general partner and its affiliates own a controlling interest in us, have conflicts of interest and owe us only limited fiduciary duties, which may permit them to favor their own interests.

BPHC, a wholly-owned subsidiary of Loews, owns approximately 53% of our equity interests, excluding the IDRs, and owns and controls our general partner, which controls us. Although our general partner has a fiduciary duty to manage us in a manner beneficial to us and our unitholders, the directors and officers of our general partner have a fiduciary duty to manage our general partner in a manner beneficial to BPHC. Furthermore, certain directors and officers of our general partner are also directors or officers of affiliates of our general partner. Conflicts of interest may arise between BPHC and its subsidiaries, including our general partner, on the one hand, and us and our unitholders, on the other hand. In resolving these conflicts, our general partner may favor its own interests and the interests of its affiliates over the interests of our unitholders. These potential conflicts include, among others, the following situations:  
BPHC and its affiliates may engage in competition with us;
neither our partnership agreement nor any other agreement requires BPHC or its affiliates (other than our general partner) to pursue a business strategy that favors us. Directors and officers of BPHC and its affiliates have a fiduciary duty to make decisions in the best interest of BPHC shareholders, which may be contrary to our interests;
our general partner is allowed to take into account the interests of parties other than us, such as BPHC and its affiliates, in resolving conflicts of interest, which has the effect of limiting its fiduciary duty to our unitholders;
some officers of our general partner who provide services to us may devote time to affiliates of our general partner and may be compensated for services rendered to such affiliates;
our partnership agreement limits the liability and reduces the fiduciary duties of our general partner and the remedies available to our unitholders for actions that, without these limitations, might constitute breaches of fiduciary duty. By purchasing common units, unitholders are consenting to some actions and conflicts of interest that might otherwise constitute a breach of fiduciary or other duties under applicable law;
our general partner determines the amount and timing of asset purchases and sales, borrowings, repayments of indebtedness, issuances of additional partnership securities and cash reserves, each of which can affect the amount of cash that is available for distribution to our unitholders;
our general partner determines the amount and timing of any capital expenditures and whether an expenditure is for maintenance capital, which reduces operating surplus, or a capital improvement expenditure, which does not. Such determination can affect the amount of cash that is distributed to our unitholders;
in some instances, our general partner may cause us to borrow funds in order to permit the payment of cash distributions, even if the purpose or effect of the borrowing is to make incentive distributions;
our general partner determines which costs, including allocated overhead, incurred by it and its affiliates are reimbursable by us;
our partnership agreement does not restrict our general partner from causing us to pay it or its affiliates for any services rendered on terms that are fair and reasonable to us or entering into additional contractual arrangements with any of these entities on our behalf, and provides that reimbursement to Loews for amounts allocable to us consistent with accounting and allocation methodologies generally permitted by FERC for rate-making purposes and past business practices is deemed fair and reasonable to us;
our general partner controls the enforcement of obligations owed to us by it and its affiliates;
our general partner intends to limit its liability regarding our contractual obligations;
our general partner decides whether to retain separate counsel, accountants or others to perform services for us; and
our general partner may exercise its rights to call and purchase (1) all of our common units if, at any time, it and its affiliates own more than 80% of the outstanding common units or (2) all of our equity securities (including common units), if it and its affiliates own more than 50% in the aggregate of the outstanding common units and any other classes of equity securities and it receives an opinion of outside legal counsel to the effect that our being a pass-through entity for tax purposes has or is reasonably likely to have a material adverse effect on the maximum applicable rates we can charge our customers.

21




Our partnership agreement limits our general partner's fiduciary duties to unitholders and restricts the remedies available to unitholders for actions taken by our general partner that might otherwise constitute breaches of fiduciary duty.

Our partnership agreement contains provisions that reduce the standards to which our general partner would otherwise be held by state fiduciary duty law. For example, our partnership agreement:  
permits our general partner to make a number of decisions in its individual capacity, as opposed to its capacity as our general partner. This entitles our general partner to consider only the interests and factors that it desires, and it has no duty or obligation to give any consideration to any interest of, or factors affecting us, our affiliates or any limited partner. Decisions made by our general partner in its individual capacity will be made by a majority of the owners of our general partner, and not by the board of directors of our general partner. Examples of these kinds of decisions include the exercise of its call rights, its voting rights with respect to the units it owns and its registration rights and the determination of whether to consent to any merger or consolidation of the partnership;  
provides that our general partner shall not have any liability to us or our unitholders for decisions made in its capacity as general partner so long as it acted in good faith, meaning it believed that the decisions were in the best interests of the partnership;  
generally provides that affiliate transactions and resolutions of conflicts of interest not approved by the conflicts committee of the board of directors of our general partner and not involving a vote of unitholders must be on terms no less favorable to us than those generally provided to or available from unrelated third parties or be “fair and reasonable” to us and that, in determining whether a transaction or resolution is “fair and reasonable,” our general partner may consider the totality of the relationships between the parties involved, including other transactions that may be particularly advantageous or beneficial to us; and
provides that our general partner and its officers and directors will not be liable for monetary damages to us, our limited partners or assignees for any acts or omissions unless there has been a final and non-appealable judgment entered by a court of competent jurisdiction determining that the general partner or those other persons acted in bad faith or engaged in fraud or willful misconduct.

We have a holding company structure in which our subsidiaries conduct our operations and own our operating assets, which may affect our ability to make distributions.

We are a partnership holding company and our operating subsidiaries conduct all of our operations and own all of our operating assets. We have no significant assets other than the ownership interests in our subsidiaries. As a result, our ability to make distributions to our unitholders depends on the performance of our subsidiaries and their ability to distribute funds to us. The ability of our subsidiaries to make distributions to us may be restricted by, among other things, the provisions of existing and future indebtedness, applicable state partnership and limited liability company laws and other laws and regulations, including FERC policies.

Tax Risks    

Our tax treatment depends on our status as a partnership for federal income tax purposes, as well as our not being subject to a material amount of entity-level taxation by individual states. If the Internal Revenue Service (IRS) were to treat us as a corporation for federal income tax purposes, or if we were to become subject to material amounts of entity-level taxation for state tax purposes, then our cash available for distribution to our unitholders would be substantially reduced.
 
The anticipated after-tax economic benefit of an investment in our common units depends largely on our being treated as a partnership for federal income tax purposes.

Despite the fact that we are organized as a limited partnership under Delaware law, we would be treated as a corporation for federal income tax purposes unless we satisfy a “qualifying income” requirement. Based upon our current operations, we believe we satisfy the qualifying income requirement. Failing to meet the qualifying income requirement or a change in current law could cause us to be treated as a corporation for federal income tax purposes or otherwise subject us to taxation as an entity.

If we were treated as a corporation for federal income tax purposes, we would pay federal income tax on our taxable income at the corporate tax rate, which is currently a maximum of 35%, and would likely pay additional state income tax at varying rates. Distributions to our unitholders would generally be taxed again as corporate distributions, and no income, gains, losses, deductions or credits would flow through to our unitholders. Because a tax would be imposed upon us as a corporation, our cash

22



available for distribution to our unitholders would be substantially reduced. Thus, treatment of us as a corporation would result in a material reduction in the anticipated cash flows and after-tax return to our unitholders, likely causing a substantial reduction in the value of our common units.
 
Our partnership agreement provides that if a law is enacted or existing law is modified or interpreted in a manner that subjects us to taxation as a corporation or otherwise subjects us to a material amount of entity-level taxation for federal, state or local income tax purposes, the target distribution amounts will be adjusted to reflect the impact of that law on us. At the state level, several states have been evaluating ways to subject partnerships to entity-level taxation through the imposition of state income, franchise, or other forms of taxation. Imposition of a similar tax on us in the jurisdictions in which we operate or in other jurisdictions to which we may expand could substantially reduce our cash available for distribution to our unitholders.

The tax treatment of publicly traded partnerships or an investment in our common units could be subject to potential administrative, legislative, or judicial changes or differing interpretations, possibly applied on a retroactive basis.

The present U.S. federal income tax treatment of publicly traded partnerships, including us, or an investment in our common units may be modified by administrative, legislative, or judicial changes or differing interpretations at any time. For example, the Obama administration’s budget proposal for fiscal year 2016 recommends that certain publicly traded partnerships earning income from activities related to fossil fuels, such as us, be taxed as corporations beginning in 2021. From time to time, members of Congress propose and consider such substantive changes to the existing federal income tax laws that affect publicly traded partnerships. If successful, the Obama administration’s proposal or other similar proposals could eliminate the qualifying income exception to the treatment of all publicly-traded partnerships as corporations upon which we rely for our treatment as a partnership for U.S. federal income tax purposes.
In addition, the IRS has been considering changes to its private letter ruling policy concerning which activities give rise to qualifying income within the meaning of section 7704 of the Code. The implementation of changes to this policy could include the modification or revocation of existing rulings, including our private letter ruling.
Any modification to the U.S. federal income tax laws may be applied retroactively and could make it more difficult or impossible for us to meet the exception for certain publicly traded partnerships to be treated as partnerships for U.S. federal income tax purposes. We are unable to predict whether any of these changes or other proposals will ultimately be enacted. Any such changes could negatively impact the value of an investment in our common units.

If the IRS were to contest the federal income tax positions we take, the market for our common units may be adversely impacted and the costs of any IRS contest will reduce our cash available for distribution to our unitholders.
     
The IRS may adopt positions that differ from the positions that we take. It may be necessary to resort to administrative or court proceedings to sustain some or all of the positions we take. A court may not agree with some or all of our counsel’s conclusions or the positions we take. Any contest with the IRS may materially and adversely impact the market for our common units and the price at which they trade. Moreover, the costs of any contest between us and the IRS will result in a reduction in our cash available for distribution to our unitholders.

Our unitholders will be required to pay taxes on their share of our taxable income even if they do not receive any cash distributions from us.
 
Unitholders will be required to pay federal income taxes and, in some cases, state and local income taxes on their share of our taxable income, whether or not they receive cash distributions from us. Unitholders may not receive cash distributions from us equal to such unitholders' share of our taxable income or even equal to the actual tax liability due from such unitholders' share of our taxable income.


23



Tax gain or loss on the disposition of our common units could be more or less than expected.
 
If our unitholders sell their common units, they will recognize gain or loss equal to the difference between the amount realized and their tax basis in those common units. Because distributions in excess of a unitholder's allocable share of our net taxable income result in a decrease to such unitholder's tax basis in their common units, the amount, if any, of such prior excess distributions with respect to the units they sell will, in effect, become taxable income to the unitholder if they sell such units at a price greater than their tax basis in those units, even if the price they receive is less than their original cost. Furthermore, a substantial portion of the amount realized, whether or not representing a gain, may be taxed as ordinary income due to potential recapture of depreciation deductions and certain other items. In addition, because the amount realized includes a unitholder's share of our nonrecourse liabilities, if our unitholders sell their units, they may incur a tax liability in excess of the amount of cash they receive from the sale.

Tax-exempt entities and non-U.S. persons face unique tax issues from owning common units that may result in adverse tax consequences to them.
 
Investments in common units by tax-exempt entities, such as employee benefit plans and individual retirement accounts (IRAs) and non-U.S. persons, raises issues unique to them. For example, virtually all of our income allocated to organizations that are exempt from federal income tax, including IRAs and other retirement plans, will be unrelated business taxable income and will be taxable to them. Distributions to non-U.S. persons will be subject to withholding taxes imposed at the highest effective tax rate applicable to such non-U.S. persons, and each non-U.S. person will be required to file federal tax returns and pay tax on their share of our taxable income. If you are a tax exempt entity or a non-U.S. person, you should consult your tax advisor before investing in our common units.

We will treat each purchaser of common units as having the same tax benefits without regard to the common units actually purchased. The IRS may challenge this treatment, which could adversely affect the value of the common units.
     
Because we cannot match transferors and transferees of common units and because of other reasons, we will adopt depreciation and amortization positions that may not conform with all aspects of existing Treasury Regulations. A successful IRS challenge to those positions could adversely affect the amount of tax benefits available to our unitholders. It also could affect the timing of these tax benefits or the amount of gain from a unitholder's sale of common units and could have a negative impact on the value of our common units or result in audit adjustments to our unitholders' tax returns.

We prorate our items of income, gain, loss and deduction between transferors and transferees of our units each month based upon the ownership of our units on the first business day of each month, instead of on the basis of the date a particular unit is transferred. The IRS may challenge this treatment, which could change the allocation of items of income, gain, loss and deduction among our unitholders.

We generally prorate our items of income, gain, loss and deduction between transferors and transferees of our units each month based upon the ownership of our units on the first business day of each month, instead of on the basis of the date a particular unit is transferred. The use of this proration method may not be permitted under existing Treasury Regulations. The U.S. Treasury Department has issued proposed Treasury Regulations that provide a safe harbor pursuant to which a publicly traded partnership may use a similar monthly simplifying convention to allocate tax items among transferor and transferee unitholders. If the IRS were to successfully challenge our proration method or new Treasury Regulations were issued, we may be required to change the allocation of items of income, gain, loss and deduction among our unitholders.

A unitholder whose units are the subject of a securities loan, (e.g., a loan to a “short seller” to cover a short sale of units) may be considered as having disposed of those units. If so, the unitholder would no longer be treated for tax purposes as a partner with respect to those units during the period of the loan and may recognize gain or loss from the disposition.

Because there are no specific rules governing the federal income tax consequences of loaning a partnership interest, a unitholder whose units are the subject of a securities loan may be considered as having disposed of the loaned units. In that case, the unitholder may no longer be treated for tax purposes as a partner with respect to those units during the period of the loan to the short seller and the unitholder may recognize gain or loss from such disposition. Moreover, during the period of the loan, any of our income, gain, loss or deduction with respect to those units may not be reportable by the unitholder and any cash distributions received by the unitholder as to those units could be fully taxable as ordinary income. Unitholders desiring to assure their status as partners and avoid the risk of gain recognition from a securities loan are urged to modify any applicable brokerage account agreements to prohibit their brokers from borrowing their units.


24



We have adopted certain valuation methodologies in determining unitholders’ allocations of income, gain, loss and deduction. The IRS may challenge these methods or the resulting allocations, and such a challenge could adversely affect the value of our common units.

In determining the items of income, gain, loss and deduction allocable to our unitholders, we must routinely determine the fair market value of our respective assets. Although we may from time to time consult with professional appraisers regarding valuation matters, we make many fair market value estimates using a methodology based on the market value of our common units as a means to measure the fair market value of our respective assets. The IRS may challenge these valuation methods and the resulting allocations of income, gain, loss and deduction.

A successful IRS challenge to these methods or allocations could adversely affect the amount of taxable income or loss being allocated to our unitholders. It also could affect the amount of gain from our unitholders’ sale of common units and could have a negative impact on the value of the common units or result in audit adjustments to our unitholders’ tax returns without the benefit of additional deductions.


The sale or exchange of 50% or more of our capital and profit interests during any twelve-month period will result in the termination of our partnership for federal income tax purposes.
 
We will be considered to have terminated as a partnership for federal income tax purposes if there is a sale or exchange of 50% or more of the total interests in our capital and profits within a twelve-month period. For purposes of determining whether the 50% threshold has been met, multiple sales of the same interest will be counted only once. Our termination would, among other things, result in the closing of our taxable year for all unitholders, which would result in us filing two tax returns for one calendar year, and may result in a significant deferral of depreciation deductions allowable in computing our taxable income. In the case of a unitholder reporting on a taxable year other than a calendar year, the closing of our taxable year may also result in more than twelve months of our taxable income or loss being includable in his taxable income for the year of termination. Our termination currently would not affect our classification as a partnership for federal income tax purposes, but it would result in our being treated as a new partnership for tax purposes. If we were treated as a new partnership, we would be required to make new tax elections and could be subject to penalties if we were unable to determine that a termination occurred. The IRS has announced a relief procedure whereby if a publicly traded partnership that has technically terminated requests and the IRS grants special relief, among other things, the partnership may be permitted to provide only a single Schedule K-1 to unitholders for the two tax years within the fiscal year in which the termination occurs.

Our unitholders may be subject to state and local taxes and return filing requirements as a result of investing in our common units.

     In addition to federal income taxes, our unitholders will likely be subject to other taxes, including state and local taxes, unincorporated business taxes and estate, inheritance or intangible taxes that are imposed by the various jurisdictions in which we conduct business or own property now or in the future, even if our unitholders do not reside in any of those jurisdictions. Our unitholders will likely be required to file state and local income tax returns and pay state and local income taxes in some or all of these various jurisdictions. Further, unitholders may be subject to penalties for failure to comply with those requirements. We conduct business in thirteen states. We may own property or conduct business in other states or foreign countries in the future. It is our unitholders' responsibility to file all federal, state and local tax returns.



25



Item 1B.  Unresolved Staff Comments

None.

Item 2.  Properties

We are headquartered in approximately 108,000 square feet of leased office space located in Houston, Texas. We also have approximately 60,000 square feet of leased office space in Owensboro, Kentucky. Our operating subsidiaries own their respective pipeline systems in fee. However, substantial portions of these systems are constructed and maintained on property owned by others pursuant to rights-of-way, easements, permits, licenses or consents. Our Pipeline and Storage Systems, in Item 1 of this Report contains additional information regarding our material property, including our pipelines and storage facilities.

Item 3.  Legal Proceedings

Refer to Note 5 in Part II, Item 8 of this report for a discussion of our legal proceedings.

Item 4.  Mine Safety Disclosures

None.

26



PART II

Item 5.  Market for Registrant's Common Equity, Related Stockholder Matters and Issuer Purchases of Equity Securities

Our Partnership Interests

As of December 31, 2014, we had outstanding 243.3 million common units, a 2% general partner interest and IDRs. The common units represent all of our limited partner interests and 98% of our total ownership interests, in each case excluding our IDRs. As discussed below under Our Cash Distribution Policy—Incentive Distribution Rights, the IDRs represent the right for the holder to receive varying percentages of quarterly distributions of available cash from operating surplus in excess of certain specified target quarterly distribution levels. As such, the IDRs cannot be expressed as a constant percentage of our total ownership interests.

BPHC, a wholly-owned subsidiary of Loews, owns 125.6 million of our common units and, through Boardwalk GP, LP, an indirect wholly-owned subsidiary of BPHC, holds the 2% general partner interest and all of the IDRs. As of February 20, 2015, the common units and general partner interest held by BPHC represent approximately 53% of our equity interests, excluding IDRs. The additional interest represented by the IDRs is not included in such ownership percentage because, as noted above, the IDRs cannot be expressed as a constant percentage of our ownership.

Market Information

As of February 18, 2015, we had 243.3 million common units outstanding held by approximately 55 holders of record. Our common units are traded on the NYSE under the symbol “BWP.”

The following table sets forth, for the periods indicated, the high and low sales prices for our common units, as reported on the NYSE Composite Transactions Tape, and information regarding our quarterly distributions. The closing sales price of our common units on the NYSE on February 18, 2015, was $16.51 per unit.
 
Sales Price Range per
Common Unit
 
 
Cash Distributions
per
Common Unit (1) (2)
 
 
High
 
Low
 
 
 
Year Ended December 31, 2014:
 
 
 
 
 
 
 
Fourth quarter
$
18.70


$
14.67


$
0.1000

 
Third quarter
20.51


17.81


 
0.1000

 
Second quarter
19.12


13.28


 
0.1000

 
First quarter
25.83


11.99

(3) 
 
0.1000

 
Year Ended December 31, 2013:
 

 
 

 
 
 

 
Fourth quarter
$
31.91

 
$
24.07

 
$
0.1000

(3) 
Third quarter
33.00

 
29.06

 
 
0.5325

 
Second quarter
31.74

 
28.02

 
 
0.5325

 
First quarter
29.33

 
25.32

 
 
0.5325

 
(1)
Represents cash distributions attributable to the quarter and declared and paid to limited partner unitholders within 60 days after quarter end. 
(2)
We also paid cash distributions to our general partner with respect to its 2% general partner interest and for the first three quarters of 2013, its IDRs further described below. Our class B units converted into common units on a one-for-one basis on October 9, 2013, pursuant to the terms of our partnership agreement. Prior to the conversion, the class B unitholder participated in distributions on a pari passu basis with our common units up to $0.30 per quarter. The class B units did not participate in quarterly distributions above $0.30 per unit.
(3)
We declared and paid a quarterly distribution with respect to the fourth quarter 2013 of $0.10 per unit, which was substantially lower than the quarterly distributions of $0.5325 per unit that we declared and paid with respect to the previous three quarters. Subsequent to the declaration of the reduced distribution, the market price of our common units declined significantly.

27




Our Cash Distribution Policy

Our cash distribution policy is consistent with the terms of our partnership agreement which requires us to distribute our “available cash,” as that term is defined in our partnership agreement, on a quarterly basis. Our distributions are determined by the board of directors of our general partner based on our financial position, earnings, cash flow and other relevant factors. However, there is no guarantee that unitholders will receive quarterly distributions from us. Our distribution policy may be changed at any time and is subject to certain restrictions or limitations, including, among others, our general partner’s broad discretion to establish reserves which could reduce cash available for distributions, FERC regulations which place restrictions on various types of cash management programs employed by companies in the energy industry, including our operating subsidiaries subject to FERC jurisdiction, the requirements of applicable state partnership and limited liability company laws and the requirements of our revolving credit facility which would prohibit us from making distributions to unitholders if an event of default were to occur. In addition, we may lack sufficient cash to pay distributions to unitholders due to a number of factors, including those described in Item 1A, Risk Factors, of this Report.

Incentive Distribution Rights

IDRs represent a limited partner ownership interest and include the right to receive an increasing percentage of quarterly distributions of available cash from operating surplus after the target distribution levels have been achieved, as defined in our partnership agreement. Our general partner currently holds all of our IDRs, but may transfer these rights separately from its general partner interest, subject to restrictions in our partnership agreement. Since February 2014, we declared and paid distributions with respect to our common units that were lower than in previous quarters and below the quarterly target distribution level necessary to pay distributions on behalf of the IDRs. Therefore, in 2014 no distributions were paid on behalf of the IDRs. In 2013 and 2012, we paid $34.6 million and $30.1 million in distributions on behalf of our IDRs. Note 13 in Part II, Item 8 of this Report contains more information regarding our distributions.

Assuming we do not issue any additional classes of units and our general partner maintains its 2% general partner interest, we will distribute any available cash from operating surplus for that quarter among the unitholders and our general partner as follows:
 
Total Quarterly Distribution
 
Marginal Percentage Interest
in Distributions
Target Amount
 
Limited Partner
Unitholders
(1)
 
General
Partner and IDRs
First Target Distribution
up to $0.4025
 
98%
 
2%
Second Target Distribution
above $0.4025 up to $0.4375
 
85%
 
15%
Third Target Distribution
above $0.4375 up to $0.5250
 
75%
 
25%
Thereafter
above $0.5250
 
50%
 
50%
(1)
Our class B units converted into common units on a one-for-one basis on October 9, 2013, pursuant to the terms of our partnership agreement. Prior to the conversion, distributions to our limited partner unitholders included distributions on behalf of our class B units. The class B units shared in quarterly distributions of available cash from operating surplus on a pari passu basis with our common units, until each common unit and class B unit received a quarterly distribution of $0.30. The class B units did not participate in quarterly distributions above $0.30 per unit.

Equity Compensation Plans

For information about our equity compensation plans, see Note 12 in Part II, Item 8 of this Report.

Issuer Purchases of Equity Securities

None.

28



Item 6.  Selected Financial Data

The following table presents our selected historical financial and operating data. As used herein, EBITDA means earnings before interest, income taxes, depreciation and amortization. EBITDA and distributable cash flow are not calculated or presented in accordance with accounting principles generally accepted in the U.S. (GAAP). We explain these measures below and reconcile them to the most directly comparable financial measures calculated and presented in accordance with GAAP in (2) Non-GAAP Financial Measures below. The financial data below should be read in conjunction with the Consolidated Financial Statements and Notes thereto included in Item 8 of this Report (in millions, except Net income per common unit (basic and diluted), Net income per class B unit (basic and diluted), Distributions per common unit and Distributions per class B unit):

 
For the Year Ended December 31,
 
2014
 
2013
 
2012
 
2011
 
2010
Total operating revenues
$
1,233.8

 
$
1,205.6

 
$
1,185.0

 
$
1,142.9

 
$
1,116.8

Net income attributable to controlling interest
233.6

 
253.7

 
306.0

 
217.0

 
289.4

Total assets
8,206.8

 
7,914.5

 
7,862.5

 
7,266.4

 
6,878.0

Long-term debt and capital lease obligation
3,689.7

 
3,424.4

 
3,539.2

 
3,398.7

 
3,252.3

Net income per common unit — basic
0.94

 
1.00

 
1.37

 
1.09

 
1.47

Net income per class B unit — basic (1)

 
0.05

 
0.36

 
0.14

 
0.62

Net income per common unit — diluted
0.94

 
0.96

 
1.37

 
1.09

 
1.47

Net income per class B unit — diluted (1)

 
0.48

 
0.36

 
0.14

 
0.62

Distributions per common unit
0.40

 
2.13

 
2.1275

 
2.095

 
2.030

Distributions per class B unit (1)

 
0.90

 
1.20

 
1.20

 
1.20

EBITDA (2)
687.6

 
688.7

 
726.5

 
617.4

 
658.2

Distributable cash flow (2)
449.4

 
558.6

 
497.4

 
407.9

 
467.5


(1)
On October 9, 2013, the class B units converted to common units on a one-for-one basis pursuant to the terms of our partnership agreement.
(2)
Non-GAAP Financial Measures.

We use non-GAAP measures to evaluate our business and performance, including EBITDA and distributable cash flow. EBITDA is used as a supplemental financial measure by management and by external users of our financial statements, such as investors, commercial banks, research analysts and rating agencies, to assess:
our financial performance without regard to financing methods, capital structure or historical cost basis; 
our ability to generate cash sufficient to pay interest on our indebtedness and to make distributions to our partners; 
our operating performance and return on invested capital as compared to those of other companies in the midstream portion of the natural gas and NGLs industry, without regard to financing methods and capital structure; and  
the viability of acquisitions and capital expenditure projects.
Distributable cash flow is used as a supplemental measure by management and by external users of our financial statements, as defined above, to assess our ability to make cash distributions to our unitholders and our general partner.

EBITDA and distributable cash flow should not be considered alternatives to, or more meaningful than, net income, operating income, cash flows from operating activities or any other measure of financial performance or liquidity presented in accordance with GAAP. Certain items excluded from EBITDA and distributable cash flow are significant components in understanding and assessing a company’s financial performance, such as a company’s cost of capital and tax structure, as well as historic costs of depreciable assets. We have included information concerning EBITDA because EBITDA provides additional information as to our ability to meet our fixed charges and is presented solely as a supplemental measure. Likewise, we have included information concerning distributable cash flow as a supplemental financial measure we use to assess our ability to make distributions to our unitholders and general partner. However, viewing EBITDA and distributable cash flow as indicators of our ability to make cash distributions on our common units should be done with caution, as we might be required to conserve funds or to allocate funds to business or legal purposes other than making distributions. EBITDA and distributable cash flow are not necessarily comparable to similarly titled measures of another company.

29




The following table presents a reconciliation of EBITDA and distributable cash flow to net income, the most directly comparable GAAP financial measure for each of the periods presented below (in millions):
 
For the Year Ended December 31,
 
2014
 
2013
 
2012
 
2011
 
2010
Net Income
$
146.8

 
$
250.2

 
$
306.0

 
$
217.0

 
$
289.4

Net loss attributable to noncontrolling interests
(86.8
)
 
(3.5
)
 

 

 

Net income attributable to controlling interests
233.6

 
253.7

 
306.0

 
217.0

 
289.4

Income taxes
0.4

 
0.5

 
0.5

 
0.4

 
0.5

Depreciation and amortization
288.7

 
271.6

 
252.3

 
227.3

 
217.9

Interest expense
165.5

 
163.4

 
168.4

 
159.9

 
151.0

Interest income
(0.6
)
 
(0.5
)
 
(0.7
)
 
(0.4
)
 
(0.6
)
Loss on debt extinguishment

 

 

 
13.2

 

EBITDA
$
687.6

 
$
688.7

 
$
726.5

 
$
617.4

 
$
658.2

Less:
 

 
 

 
 

 
 

 
 

Cash paid for interest net of capitalized interest (1)
153.0

 
151.0

 
169.8

 
172.7

 
146.3

Maintenance capital expenditures (2)
91.4

 
69.7

 
79.8

 
94.6

 
63.0

     Base gas capital expenditures
14.7

 

 

 

 

Add:
 

 
 

 
 

 
 

 
 

Proceeds from insurance recoveries and settlements (3)
6.3

 

 
9.2

 
5.0

 

Proceeds from sale of operating assets
2.9

 
60.7

 
5.9

 
31.5

 
30.9

Net gain on sale of operating assets
(1.1
)
 
(29.5
)
 
(3.3
)
 
(8.6
)
 
(17.7
)
Asset impairment
3.0

 
4.1

 
9.1

 
30.5

 
5.8

Goodwill impairment

 
51.5

 

 

 

Bluegrass project impairment, net of noncontrolling interest
10.0

 

 

 

 

Other (4)
(0.2
)
 
3.8

 
(0.4
)
 
(0.6
)
 
(0.4
)
Distributable Cash Flow
$
449.4

 
$
558.6

 
$
497.4

 
$
407.9

 
$
467.5


(1)
The year ended December 31, 2012, included $9.6 million of payments related to the settlements of interest rate derivatives and the year ended December 31, 2011, included $21.0 million of premiums paid for the early extinguishment of debt.
(2)
Maintenance capital expenditures increased in 2014 due to increased integrity management activities. The year ended December 31, 2011, included $14.3 million of maintenance capital expenditures related to repairs associated with a fire at our Carthage compressor station.
(3)
The years ended December 31, 2014, 2012 and 2011 represent insurance recoveries associated with the Carthage compressor fire and legal settlements. All years exclude proceeds recognized in earnings.
(4)
Includes non-cash items such as the equity component of allowance for funds used during construction and equity in earnings, net of noncontrolling interests. The year ended December 31, 2013, includes the sale of ethylene inventory that was acquired through the acquisition of Louisiana Midstream.




30



Item 7.   Management's Discussion and Analysis of Financial Condition and Results of Operations

Overview

We are a master limited partnership operating in the midstream portion of the natural gas and NGLs industry, providing transportation, storage, gathering and processing services for those commodities. Our pipeline systems originate in the Gulf Coast region, Oklahoma and Arkansas and extend north and east to the midwestern states of Tennessee, Kentucky, Illinois, Indiana and Ohio.
    
Our pipeline systems contain approximately 14,190 miles of interconnected natural gas pipelines, directly serving customers in thirteen states and indirectly serving customers throughout the northeastern and southeastern U.S. through numerous interconnections with unaffiliated pipelines. We also own approximately 435 miles of NGLs pipelines serving customers in Louisiana and Texas. In 2014, our pipeline systems transported approximately 2.5 Tcf of natural gas and approximately 34.4 MMBbls of NGLs. Average daily throughput on our natural gas pipeline systems during 2014 was approximately 6.9 Bcf. Our natural gas storage facilities are comprised of fourteen underground storage fields located in four states with aggregate working gas capacity of approximately 208.0 Bcf and our NGLs storage facilities located in Louisiana consist of eight salt dome caverns with a storage capacity of 17.6 MMBbls. We also have three salt-dome caverns for use in providing brine supply services and to support NGLs cavern operations. We conduct all of our business through our operating subsidiaries as one reportable segment.

Our transportation services consist of firm natural gas transportation, whereby the customer pays a capacity reservation charge to reserve pipeline capacity at receipt and delivery points along our pipeline systems, plus a commodity and fuel charge on the volume of natural gas actually transported, and interruptible natural gas transportation, whereby the customer pays to transport gas only when capacity is available and used. We offer firm natural gas storage services in which the customer reserves and pays for a specific amount of storage capacity, including injection and withdrawal rights, and interruptible storage and PAL services where the customer receives and pays for capacity only when it is available and used. We also transport and store NGLs. Our NGLs contracts are generally fee-based and are dependent on actual volumes transported or stored, although in some cases minimum volume requirements apply. Our NGLs storage rates are market-based and contracts are typically fixed-price arrangements with escalation clauses. We are not in the business of buying and selling natural gas and NGLs other than for system management purposes, but changes in the level of natural gas and NGLs prices may impact the volumes of natural gas or NGLs transported and stored on our pipeline systems. Our operating costs and expenses typically do not vary significantly based upon the amount of products transported, with the exception of fuel consumed at our compressor stations, which is included in Fuel and transportation expenses on our Consolidated Statements of Income.

Recent Developments

Market Conditions and Contract Renewals

Transportation rates we are able to charge customers are heavily influenced by longer-term trends in, for example, the amount and geographical location of natural gas production and demand for gas by end-users such as power plants, petrochemical facilities and LNG export facilities. As a result of changes in longer-term trends such as the development of gas production from the Marcellus and Utica production areas located in the Northeastern United States and changes to related pipeline infrastructure, basis differentials corresponding to traditional flow patterns on our natural gas pipeline systems (generally south to north and west to east) have narrowed significantly in recent years, reducing the transportation rates and adversely impacting other contract terms we can negotiate with our customers for available transportation capacity and for contracts due for renewal for our transportation services. These conditions have had, and we expect will continue to have, a material adverse effect on our revenues, EBITDA and distributable cash flows.
 
A substantial portion of our transportation capacity is contracted for under firm transportation agreements. The table shown below sets forth the approximate projected revenues from capacity reservation and minimum bill charges under committed firm transportation agreements in place as of December 31, 2014, for 2015 and 2016, as well as the actual comparative amount recognized in revenues for 2014. The revenues reflected in the table include approximately $4.0 million for 2015 and $25.0 million for 2016 that are anticipated under executed precedent transportation agreements for projects that are subject to regulatory approval to commence construction. The table does not include additional revenues we have recognized and we may receive under firm transportation agreements based on actual utilization of the contracted pipeline facilities or any expected revenues for periods after the expiration dates of the existing agreements or execution of precedent agreements associated with growth projects or events that occurred subsequent to December 31, 2014.

31



As of
December 31, 2014
(in millions)
2014
 
$
887.4
2015
 

910.0
2016
 

900.0

Each year a portion of our firm transportation agreements expire and need to be renewed or replaced. Due to the factors noted above and discussed further in this Report, in recent periods we have generally seen the renewal of expiring transportation contracts at lower rates and for shorter terms than in the past which has materially adversely impacted our transportation revenues. Capacity not renewed and available for sale on a short-term basis has been and continues to be sold at rates reflective of basis spreads which generally have been lower than historical rates, under short-term firm or interruptible contracts or in some cases not sold at all. Rates for short-term and interruptible transportation services are influenced by the factors discussed above but can be more heavily affected by shorter-term conditions such as current and forecasted weather. For a discussion of additional risks associated with our revenues, please see Item 1A. Risk Factors - We may not be able to replace expiring gas transportation contracts at attractive rates or on a long-term basis and may not be able to sell short-term services at attractive rates or at all due to narrower basis differentials which adversely affect the value of our transportation services.

We are beginning to experience an increase in demand to transport gas from north to south instead of south to north as has been our traditional flow pattern. This demand is being driven by increases in gas production from primarily the Marcellus and Utica production areas and growing demand for natural gas primarily in the Gulf Coast area from new and planned power plants, petrochemical facilities and LNG export facilities. This new flow pattern is resulting in growth projects for us that require significant capital expenditures, among other things, to make parts of our system bi-directional, and in many instances, will utilize existing pipeline capacity that has been turned back to us by customers that have not renewed expiring contracts. As discussed in Growth Projects and elsewhere in this Report, these projects have lengthy planning and construction periods and, as a result, will not contribute to our earnings and cash flows until they are placed into service over the next several years. In some instances, the projects remain subject to regulatory approval to commence construction, and these projects are subject to the risk that they may not be completed, may be impacted by significant cost overruns or may be materially changed prior to completion as a result of future developments or circumstances that we cannot predict at this time.

The value of our storage and PAL services (comprised of parking gas for customers and/or lending gas to customers) is affected by natural gas price differentials between time periods, such as winter to summer (time period price spreads), price volatility of natural gas and other factors. We have seen the value of our storage and PAL services adversely impacted by some of the market factors discussed above which have contributed to a narrowing of time period price spreads, which in turn has reduced the rates we can charge and the capacity we can sell under our storage and PAL services. Our storage and parking services have greater value when the natural gas futures market is in contango (a positive time period price spread, meaning that current price quotes for delivery of natural gas further in the future are higher than in the nearer term), while our lending service has greater value when the futures market is backwardated (a negative time period price spread, meaning that current price quotes for delivery of natural gas in the nearer term are higher than further in the future). During the first half 2014, the futures market was significantly backwardated partly reflecting the harsh weather conditions in late 2013 and early 2014, and we earned revenues from lending gas to customers under our PAL services. Since then, the futures market has reverted to a contango market, although time period price spreads remain relatively narrow. Storage market fundamentals can be volatile in a relative short period of time. Based on the current narrowing of time period price spreads and fewer market participants due to a decrease in the number of marketers taking storage positions, we are currently experiencing weakened demand for our storage and PAL services.
    
Pipeline System Maintenance

We incur substantial costs for ongoing maintenance of our pipeline systems and related facilities, including those incurred for pipeline integrity management activities, equipment overhauls, general upkeep and repairs. These costs are not dependent on the amount of revenues earned from our natural gas transportation services. PHMSA has developed regulations that require transportation pipeline operators to implement integrity management programs to comprehensively evaluate certain areas along pipelines and take additional measures to protect pipeline segments located in highly populated areas. These regulations have resulted in an overall increase in our ongoing maintenance costs, including maintenance capital and maintenance expense. PHMSA has proposed more stringent regulations, which if implemented, could require us to incur significant additional costs. See Item 1, Business - Government Regulation for further information.

Maintenance costs may be capitalized or expensed, depending on the nature of the activities. For any given reporting period, the mix of projects that we undertake will affect the amounts we record as property, plant and equipment on our balance

32



sheet or recognize as expenses, which impacts our earnings. In 2015, we expect to incur approximately $324.0 million to maintain our pipeline systems, of which approximately $120.0 million is expected to be classified as maintenance capital, except as noted below. In 2014, these costs were $290.2 million, of which $91.4 million were recorded as maintenance capital. The projected increase of approximately $33.8 million is primarily driven by expected expenditures related to pipeline maintenance associated with brine operations and an increase in general maintenance. The maintenance costs discussed above do not include approximately $50.0 million of costs associated with the pipeline integrity upgrades discussed below under Capital Expenditures, some or all of which may be recorded as maintenance capital. Refer to Capital Expenditures for more information regarding certain of our maintenance costs and additional pipeline integrity upgrades.

Credit Risk

In the second half of 2014, oil prices declined significantly and the outlook for oil prices indicated that prices could remain depressed for the foreseeable future. In 2014, approximately 51% of our revenues were generated from contracts with natural gas producers, a significant number of which are integrated oil companies. Further, several of our growth projects are supported by contracts with oil companies. Should the price of oil remain at its current level for a sustained period of time, we could be exposed to increased credit risk associated with the producer customer group.

Acquisition of the Evangeline Pipeline System

On October 8, 2014, we acquired Chevron Petrochemical PipelineLLC, which owns and operates the Evangeline ethylene pipeline system (Evangeline), for $294.7 million in cash, subject to customary adjustments. The purchase price was funded through borrowings under the revolving credit facility. The Evangeline system is an approximately 180-mile interstate pipeline , that when fully operational, we expect to be capable of transporting approximately 2.6 billion pounds of ethylene per year between Port Neches, Texas, and Baton Rouge, Louisiana, and is supported by long-term, fee-based contracts. Shortly after the acquisition, a leak was discovered on the pipeline. We have taken the pipeline out of service, while we inspect the pipeline and work to comply with a Corrective Action Order issued by PHMSA. The inspection process is expected to be completed in the first quarter 2015, though we are uncertain at this time when our remedial work will be completed or this pipeline will be returned to service, which is subject to approval by PHMSA.

Gulf South Rate Case

On October 24, 2014, our Gulf South subsidiary filed a rate case with the FERC pursuant to Section 4 of the NGA (Docket No. RP15-65), requesting, among other things, a reconfiguration of the transportation rate zones on its system and, in general, an increase in its tariff rates. The new tariff rates are expected to become effective May 1, 2015, subject to refund, which means that we will be responsible for refunds if the FERC later finds that our proposed rates are not just and reasonable. The rate case is in the initial stages, therefore, the ultimate outcome and impacts on our earnings and cash flows for 2015 and beyond cannot be predicted at this time.

Results of Operations
    
2014 Compared with 2013

Our net income attributable to controlling interests for the year ended December 31, 2014, decreased $20.1 million, or 8%, to $233.6 million compared to $253.7 million for the year ended December 31, 2013, due to the factors discussed below.

Operating revenues for the year ended December 31, 2014, increased $28.2 million, or 2%, to $1,233.8 million, compared to $1,205.6 million for the year ended December 31, 2013. The increase was primarily due to a $27.2 million increase in transportation and other revenues generally due to the colder than normal winter weather in our market areas and growth projects which were recently placed into service, partly offset by lower firm transportation revenues due to the effects of the market and contract renewal conditions which are discussed above in Market Conditions and Contract Renewals. Additionally, revenues increased $12.9 million from fuel retained due to higher natural gas prices and $14.9 million from gas sales associated with our Flag City processing plant, which were offset by gas purchases recorded in Fuel and transportation expense. Storage and PAL revenues were lower by $22.0 million primarily as a result of the effects of unfavorable market conditions on natural gas time period price spreads. 

Operating costs and expenses for the year ended December 31, 2014, increased $44.6 million, or 6%, to $835.7 million, compared to $791.1 million for the year ended December 31, 2013. The increase in operating expenses was driven by an increase of $27.3 million in Fuel and transportation expenses mainly driven by gas purchases for the Flag City processing plant which were offset in revenues and the effects of higher natural gas prices on fuel, a $17.1 million increase in depreciation expense

33



primarily due to an increase in our asset base and a $12.3 million increase in operation and maintenance expense primarily due to increased maintenance expense projects. Additionally, we recognized a $7.1 million impairment charge related to the Bluegrass project, a project between us, BPHC and The Williams Companies, Inc., (Bluegrass Project), which was dissolved due to cost escalations, construction delays and lack of customer commitments, among other things. The 2013 period was unfavorably impacted by a $51.5 million goodwill impairment, which was partially offset by $29.5 million gains from the sale of operating assets, including storage gas.
 
Total other deductions for the year ended December 31, 2014, increased by $87.1 million, or 53%, to $250.9 million compared to $163.8 million for the 2013 period. The increase was driven by equity losses in unconsolidated affiliates of $86.5 million resulting from previously capitalized costs associated with the Bluegrass Project that were expensed in the first quarter 2014, which losses were mostly offset by noncontrolling interests related to that project.

2013 Compared with 2012

Our net income attributable to controlling interests for the year ended December 31, 2013, decreased $52.3 million, or 17%, to $253.7 million compared to $306.0 million for the year ended December 31, 2012. The decrease in net income was primarily a result of the effects of unfavorable market conditions on our transportation and storage revenues and a goodwill impairment charge. See Critical Accounting Estimates and Policies for more information regarding the goodwill impairment charge.

Operating revenues for the year ended December 31, 2013, increased $20.6 million, or 2%, to $1,205.6 million, compared to $1,185.0 million for the year ended December 31, 2012. The increase was primarily due to $62.6 million of revenues from Louisiana Midstream, which was acquired on October 1, 2012, and increased revenues from fuel of $9.2 million resulting mainly from higher natural gas prices. The increase in revenues was partially offset by the market conditions discussed above, resulting in lower transportation revenues, excluding fuel, of $52.6 million and $3.6 million of reduced storage and PAL revenues.

Operating costs and expenses for the year ended December 31, 2013, increased $79.9 million, or 11%, to $791.1 million, compared to $711.2 million for the year ended December 31, 2012. The increase in operating expenses was driven by a $51.5 million goodwill impairment charge, the acquisition of Louisiana Midstream, which incurred $37.6 million of operating expenses, an increase of depreciation and property taxes of $8.9 million due to an increase in our asset base, and increased fuel costs of $6.0 million due to higher natural gas prices. These expenses were partially offset by a $29.9 million gain from the sale of storage gas.
 
Total other deductions for the year ended December 31, 2013, decreased by $3.5 million, or 2%, to $163.8 million compared to $167.3 million for the 2012 period, driven by lower interest expense due to lower average outstanding debt levels and lower interest rates.

Liquidity and Capital Resources

We are a partnership holding company and derive all of our operating cash flow from our operating subsidiaries. Our principal sources of liquidity include cash generated from operating activities, our revolving credit facility, debt issuances and sales of limited partner units. Our operating subsidiaries use cash from their respective operations to fund their operating activities and maintenance capital requirements, service their indebtedness and make advances or distributions to Boardwalk Pipelines. Boardwalk Pipelines uses cash provided from the operating subsidiaries and, as needed, borrowings under our revolving credit facility to service outstanding indebtedness and make distributions or advances to us to fund our distributions to unitholders. We have no material guarantees of debt or other similar commitments to unaffiliated parties.

We anticipate that for 2015 our existing capital resources, including our revolving credit facility, cash flows from operating activities and our Subordinated Loan Agreement with BPHC under which we can borrow up to $300.0 million (Subordinated Loan) through December 31, 2015, will be adequate to fund our operations, including our growth and maintenance capital expenditures. We may seek to access the capital markets to fund some or all capital expenditures for future growth projects or acquisitions, or to repay or refinance all or a portion of our indebtedness, a significant amount of which matures in the next five years. Our ability to access the capital markets for equity and debt financing under reasonable terms depends on our financial condition, credit ratings and market conditions.


34



Equity and Debt Financing

At December 31, 2014, we had $6.6 million of cash on hand, $880.0 million available borrowing capacity under our revolving credit facility and $300.0 million of available borrowing capacity under the Subordinated Loan Agreement. In November 2014, we received net proceeds of approximately $342.9 million after deducting initial purchaser discounts and offering expenses of $7.1 million from the sale of $350.0 million of 4.95% senior unsecured notes of Boardwalk Pipelines due December 15, 2024 (Boardwalk Pipelines 2024 Notes). The net proceeds of this offering were used to retire all of the outstanding $275.0 million aggregate principal amount of Gulf South’s 5.05% notes due 2015 (Gulf South 2015 Notes) on February 2, 2015, and the remainder of the net proceeds was used to reduce outstanding borrowings under our revolving credit facility.

Credit Ratings

Most of our senior unsecured debt is rated by independent credit rating agencies. Our credit ratings affect our ability to access the public and private debt markets, as well as the terms and the cost of our borrowings. Our ability to satisfy financing requirements or fund planned growth capital expenditures will depend upon our future operating performance and our ability to access the capital markets, which are affected by economic factors in our industry as well as other financial and business factors, some of which are beyond our control. As of February 18, 2015, our credit ratings for our senior unsecured notes and that of our operating subsidiaries having outstanding rated debt were as follows:            
Rating agency
Rating
(Us/Operating
 Subsidiaries)
Outlook
(Us/Operating
Subsidiaries)
Standard and Poor's
BB+/BBB-
Negative/Negative
Moody's Investor Services
Baa3/Baa2
Stable/Stable
Fitch Ratings, Inc.
BBB-/BBB-
Stable/Stable

Our credit ratings reflect the view of a rating agency and are not a recommendation to buy, sell or hold any security, and may be revised or withdrawn at any time by the rating agency if it determines that the facts and circumstances warrant such a change. Each credit agency’s rating should be evaluated independently of any other credit agency’s rating.

Revolving Credit Facility

As of December 31, 2014, we had $120.0 million of borrowings outstanding under our revolving credit facility with a weighted-average interest rate of 1.54% and no letters of credit issued thereunder. As of February 18, 2015, we had outstanding borrowings under our revolving credit facility of $460.0 million, resulting in available borrowing capacity of $540.0 million.
    
The credit facility, which matures in April 2017, contains various restrictive covenants and other usual and customary terms and conditions, including the incurrence of additional debt, the sale of assets and sale-leaseback transactions. The financial covenants under the credit facility require us and our subsidiaries to maintain, among other things, a ratio of total consolidated debt to consolidated EBITDA (as defined in the Amended Credit Agreement) measured for the previous twelve months of not more than 5.0 to 1.0, or up to 5.5 to 1.0 for the three quarters following an acquisition. We and our subsidiaries were in compliance with all covenant requirements under the credit facility as of December 31, 2014. Note 11 in Part II, Item 8 of this Report contains more information regarding our revolving credit facility.
    
Term Loan

As of December 31, 2014 and 2013, we had outstanding borrowings under our Term Loan of $200.0 million and $225.0 million, with a weighted-average interest rate of 1.91% and 1.92%. No additional borrowing capacity is available under the Term Loan. For further information on our Term Loan, refer to Note 11 in Part II, Item 8 of this report.

Long-Term Debt Affiliate

In July 2014, we entered into a Subordinated Loan Agreement with BPHC under which we can borrow up to $300.0 million through December 31, 2015. The Subordinated Loan bears interest at increasing rates, ranging 5.75% to 9.75%, payable semi-annually in June and December, commencing December 2014 and maturing in July 2024. The Subordinated Loan must be prepaid with the net cash proceeds from the issuance of additional equity securities by us or the incurrence of certain indebtedness by us or our subsidiaries, although BPHC may waive such prepayment. The Subordinated Loan is subordinated in right of payment to our obligations under our revolving credit facility pursuant to the terms of a Subordination Agreement between BPHC and Wells

35



Fargo, N.A., as representative of the lenders under the revolving credit facility. Through the filing date of this Report, we have not borrowed any amounts under the Subordinated Loan.

Capital Expenditures

We capitalize construction costs and expenditures for major renewals and improvements which extend the lives of the respective assets. In accordance with our partnership agreement, we include as growth expenditures those expenditures associated with projects which are expected to increase an asset’s operating capacity or our revenues or cash flows from that which existed immediately prior to the addition or improvement and which are expected to produce a financial return. Capital expenditures associated with projects that do not meet the preceding criteria are considered maintenance capital expenditures.

We are currently engaged in several growth projects, described in Item 1, Business - Current Growth Projects, of this Report. A summary of the estimated total costs of these projects and inception to date spending as of December 31, 2014 is as follows (in millions):
 
Estimated
 Total Cost
 (1)
 
Cash Invested Through December 31, 2014
Ohio to Louisiana Access
$
115.0

 
 
$
9.9

Southern Indiana Market Lateral
 
95.0

 
 
 
2.2

Western Kentucky Market Lateral
 
80.0

 
 
 
1.5

Power Plant Project in South Texas
 
80.0

 
 
 

Sulphur Storage and Pipeline Expansion
 
145.0

 
 
 
4.5

Northern Supply Access
 
250.0

 
 
 
0.1

Coastal Bend Header
 
720.0

 
 
 
2.0

Other growth projects
 
72.5

 
 
 

Total
$
1,557.5

 
 
$
20.2


(1)
Our cost estimates are based on internally developed financial models and time-lines. Factors in the estimates include, but are not limited to, those related to pipeline costs based on mileage, size and type of pipe, materials and construction and engineering costs.

Our cost and timing estimates for these projects are subject to a variety of risks and uncertainties, including obtaining regulatory approvals; adverse weather conditions; acquiring the right to construct and operate on other owners’ land; delays in obtaining key materials; and shortages of qualified labor. Refer to Item 1A Risk Factors for additional risks associated with our growth projects and the related financing.

The nature of our existing growth projects will require us to enhance or modify our existing assets to accommodate increased operating pressures or changing flow patterns. We consider capital expenditures associated with the modification or enhancement of existing assets in the context of a growth project to be growth capital to the extent that the modification would not have been made in the absence of the growth project without regard to the condition of the existing assets.

In January 2015, we experienced a pipeline rupture on our Gulf South pipeline in a remote area north of Jackson, Mississippi. As a result, we took that pipeline out of service and reduced operating pressures on certain other pipeline sections. The ruptured pipeline has been repaired, though it will not be returned to service until approval has been received from PHMSA. The pipeline rupture occurred at a time when we were beginning to reassess our pipeline integrity plans, particularly for Gulf South’s pipelines in that region, in light of new opportunities to serve demand markets in Texas, for example our Coastal Bend Project and our power plant project, as well as in the river corridor area of Louisiana. To accommodate these opportunities and otherwise ensure the integrity of our pipeline systems, over the next four years we will upgrade sections of our pipeline systems, including upgrades needed to reconfigure certain segments of our existing pipelines to flow bi-directionally and to increase the operating capacity of those or other pipeline segments. This will require us to upgrade or replace existing segments that may have otherwise been upgraded or replaced at some point in the future, but are being upgraded or replaced earlier, or are being upgraded or replaced solely as a result of the growth opportunities. As a result, the expenditures associated with these activities may contain elements of both growth and maintenance capital. 


36



Growth capital expenditures were $298.3 million, $225.1 million and $147.1 million for the years ended December 31, 2014, 2013 and 2012. The 2014 growth capital expenditures primarily relate to our Southeast Market Expansion project which was placed into service in October 2014. We did not incur a material amount of growth expenditures that had elements of both maintenance and growth capital in 2014, 2013 and 2012. Maintenance capital expenditures for the years ended December 31, 2014, 2013 and 2012 were $91.4 million, $69.7 million and $79.8 million. Our maintenance capital spending increased in 2014 from the comparable period in 2013 due to increased integrity management spending. In 2014, we purchased $14.7 million of natural gas to be used as base gas for our pipelines.

We expect total capital expenditures to be approximately $570.0 million in 2015, including approximately $120.0 million for maintenance capital, $400.0 million related to growth projects and an additional $50.0 million related to pipeline integrity upgrades that we are not able to categorize as growth or maintenance capital at this time. Refer to Pipeline System Maintenance included in Recent Developments for further discussion of trends impacting our maintenance capital expenditures.

Contractual Obligations
 
The following table summarizes significant contractual cash payment obligations under firm commitments as of December 31, 2014, by period (in millions):
 
Total
 
Less than
1 Year
 
1-3 Years
 
3-5 Years
 
More than
5 Years
Principal payments on long-term debt (1)
$
3,695.0

 
$
525.0

 
$
1,145.0

 
$
535.0

 
$
1,490.0

Interest on long-term debt (2)
842.6

 
158.4

 
267.0

 
178.1

 
239.1

Capital commitments (3)
61.9

 
61.9

 

 

 

Pipeline capacity agreements (4)
21.4

 
6.9

 
12.5

 
2.0

 

Operating lease commitments
32.8

 
4.7

 
8.3

 
6.2

 
13.6

Capital lease commitments (5)
14.6

 
1.0

 
2.0

 
2.1

 
9.5

Total
$
4,668.3

 
$
757.9

 
$
1,434.8

 
$
723.4

 
$
1,752.2

(1)
Includes our senior unsecured notes, having maturity dates from 2015 to 2027, $120.0 million of loans outstanding under our revolving credit facility, having a maturity date of April 27, 2017, and a $200.0 million term loan having a maturity date of October 1, 2017. The amounts included in the Less than 1 Year column are included in long-term debt on our balance sheet. We used the proceeds from the issuance of the Boardwalk Pipelines 2024 Notes in November 2014 to temporarily reduce borrowings under our revolving credit facility until the Gulf South 2015 Notes reached maturity, at which time we used the proceeds to retire the Gulf South 2015 Notes. We intend to refinance the remaining note maturing in 2015 on a long-term basis and have sufficient available capacity under our revolving credit facility to extend the amount that would otherwise come due in less than one year.
(2)
Interest obligations represent interest due on our senior unsecured notes at fixed rates. Future interest obligations under our revolving credit facility are uncertain, due to the variable interest rate and fluctuating balances. Based on a 1.54% weighted-average interest rate and an unused commitment fee of 0.21% as of December 31, 2014, $3.7 million and $4.9 million would be due in less than one year and 1-3 years. Interest obligations under the Term Loan are also subject to variable interest rates. Based on a 1.91% weighted-average interest rate on amounts outstanding under the Term Loan as of December 31, 2014, $3.8 million and $6.7 million would be due in less than one year and 1-3 years.
(3)
Capital commitments represent binding commitments under purchase orders for materials ordered but not received and firm commitments under binding construction service agreements existing at December 31, 2014.
(4)
The amounts shown are associated with pipeline capacity agreements on third-party pipelines that allow our operating subsidiaries to transport gas to off-system markets on behalf of our customers.
(5)
Capital lease commitments represent future non-cancelable minimum lease payments under a capital lease agreement.

Pursuant to the settlement of the Texas Gas rate case in 2006, we are required to annually fund an amount to the Texas Gas pension plan equal to the amount of actuarially determined net periodic pension cost, including a minimum of $3.0 million. In 2015, we expect to fund approximately $3.0 million to the Texas Gas pension plan.


37



Distributions

For the years ended December 31, 2014, 2013 and 2012, we paid distributions of $99.2 million, $533.9 million and $478.9 million to our partners. Note 13 in Part II, Item 8 of this report contains further discussion regarding our distributions.

Changes in cash flow from operating activities

Net cash provided by operating activities decreased $20.7 million to $513.6 million for the year ended December 31, 2014, compared to $534.3 million for the comparable 2013 period, primarily due to the change in net income, excluding the effects of depreciation and amortization, asset impairment, equity losses in unconsolidated affiliates and the net gain on sale of operating assets.

Changes in cash flow from investing activities

Net cash used in investing activities increased $389.8 million to $699.2 million for the year ended December 31, 2014, compared to $309.4 million for the comparable 2013 period. The increase was primarily driven by an increase in capital expenditures of $109.6 million and the acquisition of the Evangeline pipeline of $294.7 million, partially offset by a decrease in proceeds from the sale of operating assets of $57.8 million and a decrease in our net investment in the Bluegrass Project of $67.3 million.

Changes in cash flow from financing activities

Net cash provided in financing activities was $163.7 million for the year ended December 31, 2014, compared to net cash used in financing activities of $200.3 million for the comparable 2013 period, an increase in net cash provided by financing activities of $364.0 million. The increase resulted primarily from a decrease in distributions of $434.7 million, an increase in net borrowings of $389.9 million, partially offset by a net decrease in capital contributions from noncontrolling interests of $86.8 million. The 2013 period included proceeds received from the sale of common units of $376.5 million, including related general partner contributions.
 
Impact of Inflation

The cumulative impact of inflation over a number of years has resulted in increased costs for current replacement of productive facilities. The majority of our property, plant and equipment is subject to rate-making treatment, and under current FERC practices, recovery is limited to historical costs. Amounts in excess of historical cost are not recoverable unless a rate case is filed. However, cost-based regulation, along with competition and other market factors, may limit our ability to price jurisdictional services to ensure recovery of inflation’s effect on costs.

Off-Balance Sheet Arrangements

At December 31, 2014, we had no guarantees of off-balance sheet debt to third parties, no debt obligations that contain provisions requiring accelerated payment of the related obligations in the event of specified levels of declines in credit ratings and no other off-balance sheet arrangements.

Critical Accounting Estimates and Policies

Our significant accounting policies are described in Note 2 to the Consolidated Financial Statements included in Part II, Item 8 of this Report. The preparation of these consolidated financial statements in accordance with GAAP requires us to make estimates and judgments that affect the reported amounts of assets, liabilities, revenues and expenses, and related disclosures of contingent assets and liabilities. Estimates are based on historical experience and on various other assumptions that are believed to be reasonable under the circumstances. The result of this process forms the basis for making judgments about the carrying amount of assets and liabilities that are not readily apparent from other sources. We review our estimates and judgments on a regular, ongoing basis. Changes in facts and circumstances may result in revised estimates and actual results may differ materially from those estimates. Any effects on our business, financial position or results of operations resulting from revisions to these estimates are recorded in the periods in which the facts that give rise to the revisions become known.

The following accounting policies and estimates are considered critical due to the potentially material impact that the estimates, judgments and uncertainties affecting the application of these policies might have on our reported financial information.


38



Regulation

Most of our natural gas pipeline subsidiaries are regulated by FERC. Pursuant to FERC regulations certain revenues that we collect may be subject to possible refunds to our customers. Accordingly, during an open rate case, estimates of rate refund reserves are recorded based on regulatory proceedings, advice of counsel and estimated risk-adjusted total exposure, as well as other factors. In October 2014, as discussed above, Gulf South filed a rate case with the FERC pursuant to Section 4 of the NGA (Docket No. RP15-65). At December 31, 2014 and 2013, there were no liabilities for any open rate case recorded on our Consolidated Balance Sheets.

When certain criteria are met, GAAP requires that certain rate-regulated entities account for and report assets and liabilities consistent with the economic effect of the manner in which independent third-party regulators establish rates (regulatory accounting). This basis of accounting is applicable to operations of our Texas Gas subsidiary which records certain costs and benefits as regulatory assets and liabilities in order to provide for recovery from or refund to customers in future periods, but is not applicable to operations associated with the Fayetteville and Greenville Laterals due to rates charged under negotiated rate agreements and a portion of the storage capacity due to the regulatory treatment associated with the rates charged for that capacity. Regulatory accounting is not applicable to our other FERC-regulated entities.

We monitor the regulatory and competitive environment in which we operate to determine that any regulatory assets continue to be probable of recovery. If we were to determine that all or a portion of our regulatory assets no longer met the criteria for recognition as regulatory assets, that portion which was not recoverable would be written off, net of any regulatory liabilities. Note 10 in Part II, Item 8 of this Report contains more information regarding our regulatory assets and liabilities.
 
In the course of providing transportation and storage services to customers, the natural gas pipelines may receive different quantities of gas from shippers and operators than the quantities delivered by the pipelines on behalf of those shippers and operators. This results in transportation and exchange gas receivables and payables, commonly known as imbalances, which are primarily settled in cash or the receipt or delivery of gas in the future. Settlement of natural gas imbalances requires agreement between the pipelines and shippers or operators as to allocations of volumes to specific transportation contracts and timing of delivery of gas based on operational conditions. The receivables and payables are valued at market price for operations where regulatory accounting is not applicable and are valued at the historical value of gas in storage for operations where regulatory accounting is applicable, consistent with the regulatory treatment.

Fair Value Measurements

Fair value refers to an exit price that would be received to sell an asset or paid to transfer a liability in an orderly transaction in the principal market in which the reporting entity transacts based on the assumptions market participants would use when pricing the asset or liability assuming its highest and best use. A fair value hierarchy has been established that prioritizes the information used to develop those assumptions giving priority, from highest to lowest, to quoted prices in active markets for identical assets and liabilities (Level 1); observable inputs not included in Level 1, for example, quoted prices for similar assets and liabilities (Level 2); and unobservable data (Level 3), for example, a reporting entity’s own internal data based on the best information available in the circumstances. We use fair value measurements to record our derivatives, asset retirement obligations and impairments. We also use fair value measurements to perform our goodwill impairment testing and report fair values for certain items in the Notes to the Consolidated Financial Statements in Part II, Item 8 of this Report. Notes 6 and 12 contain more information regarding our fair value measurements.

Environmental Liabilities

                Our environmental liabilities are based on management’s best estimate of the undiscounted future obligation for probable costs associated with environmental assessment and remediation of our operating sites. These estimates are based on evaluations and discussions with counsel and operating personnel and the current facts and circumstances related to these environmental matters. At December 31, 2014, we had accrued approximately $6.1 million for environmental matters. Our environmental accrued liabilities could change substantially in the future due to factors such as the nature and extent of any contamination, changes in remedial requirements, technological changes, discovery of new information, and the involvement of and direction taken by the EPA, FERC and other governmental authorities on these matters. We continue to conduct environmental assessments and are implementing a variety of remedial measures that may result in increases or decreases in the estimated environmental costs. Note 5 in Part II, Item 8 of this Report contains more information regarding our environmental liabilities.


39



Goodwill

Goodwill is tested for impairment at the reporting unit level at least annually or more frequently when events occur and circumstances change that would more likely than not reduce the fair value of a reporting unit below its carrying amount. Accounting requirements provide that a reporting entity may perform an optional qualitative assessment to determine whether it is more likely than not that the fair value of a reporting unit is less than its carrying amount. If an initial qualitative assessment identifies that it is more likely than not that the fair value of a reporting unit is less than its carrying amount, or the optional qualitative assessment is not performed, a quantitative analysis is performed under a two-step impairment test to measure whether the fair value of the reporting unit is less than its carrying amount. If the fair value of the reporting unit is determined to be less than its carrying amount, including goodwill, the reporting entity must perform an analysis of the fair value of all of the assets and liabilities of the reporting unit. If the implied fair value of the reporting unit's goodwill is determined to be less than its carrying amount, an impairment loss is recognized for the difference. The implied fair value of goodwill is the excess of the fair value of the reporting unit over the fair value amounts assigned to all of the assets and liabilities of that unit as if the reporting unit was acquired in a business combination and the fair value of the reporting unit represented the purchase price.

We performed a quantitative goodwill impairment test for our reporting units as of November 30, 2014, which corresponds with the preparation of our five-year financial plan operating results. The fair value measurement of the reporting units was derived based on judgments and assumptions we believe market participants would use in assessing the fair value of the reporting units. These judgments and assumptions included the valuation premise, use of a discounted cash flow model to estimate fair value and inputs to the valuation model. The inputs included our five-year financial plan operating results, the long-term outlook for growth in natural gas demand in the U.S. and measures of the risk-free rate, equity premium and systematic risk used in the calculation of the applied discount rate under the capital asset pricing model. The use of alternate judgments and assumptions could substantially change the results of our goodwill impairment analysis, including the recognition of an impairment charge in our consolidated financial statements.

The results of the quantitative goodwill impairment test for 2014 indicated that the fair value of our reporting units significantly exceeded their carrying amounts and no goodwill impairment charges were recognized for the reporting units. In 2013, the carrying amount of the reporting unit which included goodwill associated with our Petal acquisition, exceeded the estimated fair value and the second step of the goodwill impairment test was performed. In the fourth quarter 2013, we recognized a goodwill impairment charge of $51.5 million, representing the carrying amount of the goodwill for that reporting unit. No impairment charge related to goodwill was recorded for any of our reporting units during 2012.

Impairment of Long-Lived Assets (including Tangible and Definite-Lived Intangible Assets)

We evaluate whether the carrying amounts of our long-lived and intangible assets have been impaired when circumstances indicate the carrying amount of those assets may not be recoverable. The carrying amount is not recoverable if it exceeds the undiscounted sum of cash flows expected to result from the use and eventual disposition of the asset. If the carrying amount is not recoverable, an impairment loss is measured as the excess of the asset’s carrying amount over its fair value.

In the first quarter 2014, cost escalations, construction delays and the lack of customer commitments related to our Bluegrass Project indicated that the long-lived assets associated with the Bluegrass Project may be impaired. Accordingly, we evaluated the asset group for impairment based on undiscounted cash flow projections expected over the remaining useful life of the reporting unit’s primary assets and concluded that assets related to the Bluegrass Project were impaired. Refer to Note 3 in Part II, Item 8 of this Report for further information regarding the Bluegrass Project impairment charge.

Defined Benefit Plans

We are required to make a significant number of assumptions in order to estimate the liabilities and costs related to our pension and postretirement benefit obligations to employees under our benefit plans. The assumptions that have the most impact on our pension and postretirement benefit costs are the discount rate, the expected return on plan assets and the rate of compensation increases. These assumptions are evaluated relative to current market factors in the U.S. such as inflation, interest rates and fiscal and monetary policies, as well as our policies regarding management of the plans such as the allocation of plan assets among investment options. Changes in these assumptions can have a material impact on obligations and related expense associated with these plans.

In determining the discount rate assumption, we utilize current market information and liability information provided by our plan actuaries, including a discounted cash flow analysis of our pension and postretirement obligations. In particular, the basis for our discount rate selection was the yield on indices of highly rated fixed income debt securities with durations comparable to that of our plan liabilities. The Merrill Lynch AA-rated Corporate Bond Index is consistently used as the basis for the change in

40



discount rate from the last measurement date with this measure confirmed by the yield on other broad bond indices. Additionally, we supplement our discount rate decision with a yield curve analysis. The yield curve is applied to expected future retirement plan payments to adjust the discount rate to reflect the cash flow characteristics of the plans. The yield curve is developed by the plans' actuaries and is a hypothetical AA/Aa yield curve represented by a series of annualized discount rates reflecting bond issues having a rating of Aa or better by Moody's Investors Service, Inc. Note 12 in Part II, Item 8 of this Report contains more information regarding our pension and postretirement benefit obligations.

Forward-Looking Statements

Investors are cautioned that certain statements contained in this Report, as well as some statements in periodic press releases and some oral statements made by our officials and our subsidiaries during presentations about us, are “forward-looking.” Forward-looking statements include, without limitation, any statement that may project, indicate or imply future results, events, performance or achievements, and may contain the words “expect,” “intend,” “plan,” “anticipate,” “estimate,” “believe,” “will likely result,” and similar expressions. In addition, any statement made by our management concerning future financial performance (including future revenues, earnings or growth rates), ongoing business strategies or prospects, and possible actions by our partnership or our subsidiaries, are also forward-looking statements.

Forward-looking statements are based on current expectations and projections about future events and their potential impact on us. While management believes that these forward-looking statements are reasonable as and when made, there is no assurance that future events affecting us will be those that we anticipate. All forward-looking statements are inherently subject to a variety of risks and uncertainties, many of which are beyond our control that could cause actual results to differ materially from those anticipated or projected. These risks and uncertainties include, among others:

our recently announced growth projects are supported by foundation shippers, many of which are major integrated oil companies. The recent decrease in oil and natural gas prices could impact the foundation shippers ability to obtain credit support in the future and cause our counterparty credit risk to increase;

we may not complete projects, including growth projects, that we have commenced or will commence, or we may complete projects on materially different terms, cost or timing than anticipated and we may not be able to achieve the intended economic or operational benefits of any such projects, if completed;

the successful negotiation, consummation and completion of contemplated transactions, projects and agreements, including obtaining all necessary regulatory and customer approvals and land owner opposition, or the timing, cost, scope, financial performance and execution of our recent, current and future acquisitions and growth projects;

our ability to maintain or replace expiring gas transportation and storage contracts, to contract and physically make our systems bi-directional, and to sell short-term capacity on our pipelines;

the costs of maintaining and ensuring the integrity and reliability of our pipeline systems, the need to remove pipeline and other assets from service as a result of such activities, and the timing and financial impacts of returning any such assets to service;

the impact to our business of our continuing to make distribution on our common units to our unitholders at our current distribution rate;

the ability of our customers to pay for our services, including the ability of any foundation shippers on our growth projects to provide required credit support or otherwise comply with the terms of precedent agreements;

the impact of new pipelines or new gas supply sources on competition and basis spreads on our pipeline systems;

volatility or disruptions in the capital or financial markets;

the impact of FERC's rate-making policies and decisions on the services we offer, the rates we are proposing to charge or are charging and our ability to recover the full cost of operating our pipeline, including earning a reasonable return on equity;

the impact of changes to laws and regulations, such as the proposed greenhouse gas and methane legislation and other changes in environmental legislations, the pipeline safety bill, and regulatory changes that result from that legislation applicable to interstate pipelines, on our business, including our costs, liabilities and revenues;

41




the success of our strategy to grow and diversify our business, including expansion into new product lines and geographic areas, especially in light of the recently depressed price levels of oil and natural gas prices which can influence the associated production of these commodities;

the impact on our system throughput and revenues from changes in the supply of and demand for natural gas, including as a result of commodity price changes;

our ability to access the bank and capital markets on acceptable terms to refinance our outstanding indebtedness and to fund our capital needs;

operational hazards, litigation and unforeseen interruptions for which we may not have adequate or appropriate insurance coverage;

the future cost of insuring our assets; and

our ability to access new sources of natural gas and the impact on us of any future decreases in supplies of natural gas in our supply areas.

Developments in any of these areas could cause our results to differ materially from results that have been or may be anticipated or projected. Forward-looking statements speak only as of the date of this Report and we expressly disclaim any obligation or undertaking to update these statements to reflect any change in our expectations or beliefs or any change in events, conditions or circumstances on which any forward-looking statement is based.


42



Item 7A.  Quantitative and Qualitative Disclosures About Market Risk
 
Interest rate risk:

With the exception of our revolving credit facility and our term loan, for which the interest rates are periodically reset, our debt has been issued at fixed rates. For fixed-rate debt, changes in interest rates affect the fair value of the debt instruments but do not directly affect earnings or cash flows. The following table presents market risk associated with our fixed-rate, long-term debt at December 31 (in millions, except interest rates):
 
2014
 
2013
Carrying amount of fixed-rate debt
$
3,360.1

 
$
3,014.4

Fair value of fixed-rate debt
$
3,467.4

 
$
3,173.8

100 basis point increase in interest rates and resulting debt decrease
$
135.6

 
$
134.6

100 basis point decrease in interest rates and resulting debt increase
$
145.0

 
$
143.8

Weighted-average interest rate
5.31
%
 
5.32
%

At December 31, 2014, we had $320.0 million of variable-rate debt outstanding at a weighted-average interest rate of 1.77%. A 1% increase in interest rates would increase our cash payments for interest on our variable-rate debt by $3.2 million on an annualized basis. At December 31, 2013, we had $400.0 million outstanding under variable-rate agreements at a weighted-average interest rate of 1.64%.
    
At December 31, 2014 and 2013, $6.6 million and $28.5 million of our undistributed cash, shown on the balance sheets as Cash and cash equivalents, was primarily invested in Treasury fund accounts. Due to the short-term nature of the Treasury fund accounts, a hypothetical 10% increase or decrease in interest rates would not have a material effect on the fair market value of our Cash and cash equivalents.

Commodity risk:

Our pipelines do not take title to the natural gas and NGLs which they transport and store, therefore, they do not assume the related commodity price risk associated with the products. However, certain volumes of our gas stored underground are available for sale and subject to commodity price risk. At December 31, 2014 and 2013, approximately $3.9 million and $0.3 million of gas stored underground, which we own and carry as current Gas and liquids stored underground, was available for sale and exposed to commodity price risk. We have historically managed our exposure to commodity price risk through the use of futures, swaps and option contracts; however, at December 31, 2014, we had no outstanding derivatives. Note 6 in Part II, Item 8 contains additional information regarding our derivative contracts.

Credit risk:

Our credit exposure generally relates to receivables for services provided, as well as volumes owed by customers for imbalances or gas lent by us to them, generally under PAL and NNS. Natural gas price volatility can materially increase credit risk related to gas loaned to customers. If any significant customer of ours should have credit or financial problems resulting in a delay or failure to repay the gas they owe to us, this could have a material adverse effect on our business, financial condition, results of operations or cash flows.

As of December 31, 2014, the amount of gas loaned out by our subsidiaries or owed to our subsidiaries due to gas imbalances was approximately 10.0 trillion British thermal units (TBtu). Assuming an average market price during December 2014 of $3.36 per million British thermal units (MMBtu), the market value of that gas was approximately $33.6 million. As of December 31, 2014, the amount of NGLs owed to the operating subsidiaries due to imbalances was less than 0.1 MMBbls, which had a market value of approximately $0.6 million. As of December 31, 2013, the amount of gas loaned out by our subsidiaries or owed to our subsidiaries due to gas imbalances was approximately 19.6 TBtu. Assuming an average market price during December 2013 of $4.17 per MMBtu, the market value of this gas at December 31, 2013, would have been approximately $81.7 million. As of December 31, 2013, there were no outstanding imbalances owed to the operating subsidiaries from NGLs.

Although nearly all of our customers pay for our services on a timely basis, we actively monitor the credit exposure to our customers. We include in our ongoing assessments amounts due pursuant to services we render plus the value of any gas we have lent to a customer through no-notice or PAL services and the value of gas due to us under a transportation imbalance. Our natural gas pipeline tariffs contain language that allow us to require a customer that does not meet certain credit criteria to provide

43



cash collateral, post a letter of credit or provide a guarantee from a credit-worthy entity in an amount equaling up to three months of capacity reservation charges. For certain agreements, we have included contractual provisions that require additional credit support should the credit ratings of those customers fall below investment grade. Refer to Item 1A. Risk Factors “We are exposed to credit risk relating to nonperformance by our customers” for further discussion regarding credit risk and the potential effects of declining oil prices on our credit risk.


44



Item 8.  Financial Statements and Supplementary Data

REPORT OF INDEPENDENT REGISTERED PUBLIC ACCOUNTING FIRM

To the Board of Directors of Boardwalk GP, LLC
and the Partners of Boardwalk Pipeline Partners, LP

We have audited the accompanying consolidated balance sheets of Boardwalk Pipeline Partners, LP and subsidiaries (the “Partnership”) as of December 31, 2014 and 2013, and the related consolidated statements of income, comprehensive income, cash flows and changes in equity for each of the three years in the period ended December 31, 2014. Our audits also included the financial statement schedule listed in the Index at Item 15. These financial statements and financial statement schedule are the responsibility of the Partnership's management. Our responsibility is to express an opinion on the financial statements and financial statement schedule based on our audits.

We conducted our audits in accordance with the standards of the Public Company Accounting Oversight Board (United States). Those standards require that we plan and perform the audit to obtain reasonable assurance about whether the financial statements are free of material misstatement. An audit includes examining, on a test basis, evidence supporting the amounts and disclosures in the financial statements. An audit also includes assessing the accounting principles used and significant estimates made by management, as well as evaluating the overall financial statement presentation. We believe that our audits provide a reasonable basis for our opinion.

In our opinion, such consolidated financial statements present fairly, in all material respects, the financial position of Boardwalk Pipeline Partners, LP and subsidiaries as of December 31, 2014 and 2013, and the results of their operations and their cash flows for each of the three years in the period ended December 31, 2014, in conformity with accounting principles generally accepted in the United States of America. Also, in our opinion, such financial statement schedule, when considered in relation to the basic consolidated financial statements taken as a whole, presents fairly, in all material respects, the information set forth therein.

We have also audited, in accordance with the standards of the Public Company Accounting Oversight Board (United States), the Partnership's internal control over financial reporting as of December 31, 2014, based on the criteria established in Internal Control—Integrated Framework (2013) issued by the Committee of Sponsoring Organizations of the Treadway Commission and our report dated February 20, 2015, expressed an unqualified opinion on the Partnership's internal control over financial reporting.


/s/ Deloitte & Touche LLP
Houston, Texas
February 20, 2015

45



BOARDWALK PIPELINE PARTNERS, LP
CONSOLIDATED BALANCE SHEETS
(Millions)

 
December 31,
ASSETS
2014
 
2013
Current Assets:
 
 
 
Cash and cash equivalents
$
6.6

 
$
28.5

Receivables:
 

 
 

Trade, net
102.6

 
103.5

Affiliates

 
1.1

Other
8.3

 
15.7

Gas transportation receivables
9.1

 
7.8

Gas and liquids stored underground
4.1

 
0.7

Prepayments
14.5

 
12.9

Other current assets
4.4

 
6.9

Total current assets
149.6

 
177.1

 
 
 
 
Property, Plant and Equipment:
 

 
 

Natural gas transmission and other plant
9,250.1

 
8,548.8

Construction work in progress
105.5

 
174.5

Property, plant and equipment, gross
9,355.6

 
8,723.3

Less—accumulated depreciation and amortization
1,766.4

 
1,489.2

Property, plant and equipment, net
7,589.2

 
7,234.1

 
 
 
 
Other Assets:
 

 
 

Goodwill
237.4

 
215.5

Gas stored underground
86.4

 
79.7

Investment in unconsolidated affiliates

 
78.6

Other
144.2

 
129.5

Total other assets
468.0

 
503.3

 
 
 
 
Total Assets
$
8,206.8

 
$
7,914.5


The accompanying notes are an integral part of these consolidated financial statements.

46



BOARDWALK PIPELINE PARTNERS, LP
CONSOLIDATED BALANCE SHEETS
(Millions)

 
December 31,
LIABILITIES AND EQUITY
2014
 
2013
Current Liabilities:
 
 
 
Payables:
 
 
 
Trade
$
51.7

 
$
65.1

Affiliates
1.5

 
1.2

Other
10.4

 
5.7

Gas payables
8.5

 
9.0

Accrued taxes, other
47.1

 
46.1

Accrued interest
47.4

 
45.4

Accrued payroll and employee benefits
26.3

 
26.4

Deferred income
1.9

 
9.3

Other current liabilities
25.4

 
27.8

Total current liabilities
220.2

 
236.0

 
 
 
 
Long–term debt and capital lease obligation
3,689.7

 
3,424.4

 
 
 
 
Other Liabilities and Deferred Credits:
 

 
 

Pension liability
19.2

 
17.1

Asset retirement obligation
39.9

 
39.3

Provision for other asset retirement
60.5

 
57.6

Payable to affiliate
16.0

 
16.0

Other
59.0

 
60.7

Total other liabilities and deferred credits
194.6

 
190.7

 
 
 
 
Commitments and Contingencies


 


 
 
 
 
Equity:
 
 
 
Partners’ Capital:
 

 
 

Common units – 243.3 million units issued and
     outstanding as of  December 31, 2014 and 2013
4,095.1

 
3,963.4

General partner
80.0

 
77.3

Accumulated other comprehensive loss
(72.8
)
 
(63.8
)
Total partners’ capital
4,102.3

 
3,976.9

Noncontrolling interest

 
86.5

Total Equity
4,102.3

 
4,063.4

Total Liabilities and Equity
$
8,206.8

 
$
7,914.5


The accompanying notes are an integral part of these consolidated financial statements.



47




BOARDWALK PIPELINE PARTNERS, LP
CONSOLIDATED STATEMENTS OF INCOME
(Millions, except per unit amounts)
 
For the Year Ended December 31,
 
2014
 
2013
 
2012
Operating Revenues:
 
 
 
 
 
Transportation
$
1,065.1

 
$
1,028.0

 
$
1,058.3

Parking and lending
23.3

 
23.9

 
28.0

Storage
89.5

 
110.9

 
84.7

Other
55.9

 
42.8

 
14.0

Total operating revenues
1,233.8

 
1,205.6

 
1,185.0

 
 
 
 
 
 
Operating Costs and Expenses:
 

 
 

 
 

Fuel and transportation
120.7

 
93.4

 
79.4

Operation and maintenance
198.8

 
186.5

 
167.2

Administrative and general
125.0

 
117.4

 
115.3

Depreciation and amortization
288.7

 
271.6

 
252.3

Asset impairment
10.1

 
4.1

 
9.1

Goodwill impairment

 
51.5

 

Net gain on sale of operating assets
(1.1
)
 
(29.5
)
 
(3.3
)
Taxes other than income taxes
93.5

 
96.1

 
91.2

Total operating costs and expenses
835.7

 
791.1

 
711.2

 
 
 
 
 
 
Operating income
398.1

 
414.5

 
473.8

 
 
 
 
 
 
Other Deductions (Income):
 

 
 

 
 

Interest expense
165.5

 
163.4

 
161.5

Interest expense – affiliates

 

 
6.9

Interest income
(0.6
)
 
(0.5
)
 
(0.7
)
Equity losses in unconsolidated affiliates
86.5

 
1.2

 

Miscellaneous other income
(0.5
)
 
(0.3
)
 
(0.4
)
Total other deductions
250.9

 
163.8

 
167.3

 
 
 
 
 
 
Income before income taxes
147.2

 
250.7

 
306.5

 
 
 
 
 
 
Income taxes
0.4

 
0.5

 
0.5

 
 
 
 
 
 
Net Income
146.8

 
250.2

 
306.0

Net loss attributable to noncontrolling interests
(86.8
)
 
(3.5
)
 

Net income attributable to controlling interests
$
233.6

 
$
253.7

 
$
306.0

Net Income per Unit:
 
 
 

 
 

 
 
 
 
 
 
Basic net income per unit:
 

 
 

 
 

Common units
$
0.94

 
$
1.00

 
$
1.37

Class B units
$

 
$
0.05

 
$
0.36

Weighted-average number of units outstanding - basic
 

 
 

 
 

Common units
243.3

 
220.5

 
191.9

Class B units

 
17.6

 
22.9

Diluted net income per unit:
 
 
 
 
 
Common units
$
0.94

 
$
0.96

 
$
1.37

Class B units
$

 
$
0.48

 
$
0.36

Weighted-average number of units outstanding - diluted
 
 
 
 
 
Common units
243.3

 
226.8

 
191.9

Class B units

 
11.3

 
22.9

Cash distribution declared and paid to common units
$
0.40

 
$
2.13

 
$
2.1275

Cash distribution declared and paid to class B units
$

 
$
0.90

 
$
1.20


The accompanying notes are an integral part of these consolidated financial statements.


48




BOARDWALK PIPELINE PARTNERS, LP
CONSOLIDATED STATEMENTS OF COMPREHENSIVE INCOME
(Millions)

 
For the Year Ended December 31,
 
2014
 
2013
 
2012
Net income
$
146.8

 
$
250.2

 
$
306.0

Other comprehensive income (loss):
 

 
 

 
 

(Loss) gain on cash flow hedges
(0.7
)
 
1.6

 
(7.1
)
Reclassification adjustment transferred to Net income from cash flow hedges
2.6

 
1.2

 
2.0

Pension and other postretirement benefit costs
(10.9
)
 
0.7

 
(12.8
)
Total Comprehensive Income
137.8

 
253.7

 
288.1

Comprehensive loss attributable to noncontrolling interests
(86.8
)
 
(3.5
)
 

Comprehensive income attributable to controlling interests
$
224.6

 
$
257.2

 
$
288.1


The accompanying notes are an integral part of these consolidated financial statements.


49



BOARDWALK PIPELINE PARTNERS, LP
CONSOLIDATED STATEMENTS OF CASH FLOWS
(Millions)
 
For the Year Ended
 December 31,
OPERATING ACTIVITIES:
2014
 
2013
 
2012
Net income
$
146.8

 
$
250.2

 
$
306.0

Adjustments to reconcile net income to cash provided by operations:
 

 
 
 
 
Depreciation and amortization
288.7

 
271.6

 
252.3

Amortization of deferred costs
5.7

 
5.5

 
6.4

Asset impairment
10.1

 
4.1

 
9.1

Goodwill impairment

 
51.5

 

Net gain on sale of operating assets
(1.1
)
 
(29.5
)
 
(3.3
)
Equity losses in unconsolidated affiliates
86.5

 
1.2

 

Changes in operating assets and liabilities:
 

 
 
 
 
Trade and other receivables
8.3

 
(10.0
)
 
5.4

Other receivables, affiliates
1.0

 
0.5

 
0.1

Gas receivables and storage assets
(11.5
)
 
18.0

 
(10.4
)
Costs recoverable from customers
0.5

 
2.6

 
6.5

Other assets
5.8

 
(10.7
)
 
(1.7
)
Trade and other payables
(7.3
)
 
(16.8
)
 
8.3

Other payables, affiliates
0.2

 
0.7

 
(3.1
)
Gas payables
(8.8
)
 
0.5

 
13.5

Accrued liabilities
3.9

 
8.6

 
(1.5
)
Other liabilities
(15.2
)
 
(13.7
)
 
(12.1
)
Net cash provided by operating activities
513.6

 
534.3

 
575.5

INVESTING ACTIVITIES:
 

 
 

 
 

Capital expenditures
(404.4
)
 
(294.8
)
 
(226.9
)
Proceeds from sale of operating assets
2.9

 
60.7

 
5.9

Proceeds from insurance and other recoveries
6.3

 
1.4

 
10.4

Advances to affiliates
0.1

 

 

Investment in unconsolidated affiliates
(20.5
)
 
(76.7
)
 

Distributions from unconsolidated affiliates
11.1

 

 

Acquisition of businesses, net of cash acquired
(294.7
)
 

 
(620.2
)
Net cash used in investing activities
(699.2
)
 
(309.4
)
 
(830.8
)
FINANCING ACTIVITIES:
 

 
 

 
 

Proceeds from long-term debt
342.9

 

 
818.0

Repayment of borrowings from long-term debt

 

 
(525.0
)
Proceeds from borrowings on revolving credit agreement
665.0

 
1,128.0

 
2,135.0

Repayment of borrowings on revolving credit agreement,
    including financing costs
(720.0
)
 
(1,255.0
)
 
(2,295.3
)
Repayment of borrowings from term loan
(25.0
)
 

 

Principal payment of capital lease obligation
(0.4
)
 
(0.2
)
 

Contribution received related to predecessor equity

 

 
269.2

Repayment of contribution received related to predecessor equity

 

 
(554.0
)
Advances from affiliate
0.1

 
(2.8
)
 
2.6

Distributions paid
(99.2
)
 
(533.9
)
 
(478.9
)
Capital contributions from noncontrolling interests
8.2

 
87.1

 

Proceeds from sale of common units

 
368.7

 
847.7

Capital contribution from general partner

 
7.8

 
18.0

Distributions paid to noncontrolling interests
(7.9
)
 

 

Net cash provided (used in) by financing activities
163.7

 
(200.3
)
 
237.3

(Decrease) increase in cash and cash equivalents
(21.9
)
 
24.6

 
(18.0
)
Cash and cash equivalents at beginning of period
28.5

 
3.9

 
21.9

Cash and cash equivalents at end of period
$
6.6

 
$
28.5

 
$
3.9

The accompanying notes are an integral part of these consolidated financial statements.

50



BOARDWALK PIPELINE PARTNERS, LP
CONSOLIDATED STATEMENTS OF CHANGES IN EQUITY
(Millions)
 
Partners' Capital
 
 
 
 
 
Common
Units
 
Class B
Units
 
General
Partner
 
Predecessor Equity
 
Accumulated Other Comp
Income (Loss)
 
Non-controlling Interests
 
Total Equity
Balance January 1, 2012
$
2,514.1

 
$
678.7

 
$
62.0

 
$
281.6

 
$
(49.4
)
 

 
$
3,487.0

Add (deduct):
 
 
 
 
 
 
 
 
 
 
 
 
 

Net income (loss)
245.0

 
27.5

 
35.7

 
(2.2
)
 

 

 
306.0

Distributions paid
(411.8
)
 
(27.4
)
 
(39.7
)
 

 

 

 
(478.9
)
Sale of common units, net of
    related transaction costs
847.7

 

 

 

 

 

 
847.7

Capital contribution from
    general partner

 

 
18.0

 

 

 

 
18.0

Contribution received related
    to predecessor equity

 

 

 
269.2

 

 

 
269.2

Predecessor equity carrying
   amount of acquired
   entities

 

 

 
(548.6
)
 

 

 
(548.6
)
Excess purchase price over
net acquired assets
(4.7
)
 
(0.5
)
 
(0.2
)
 

 

 

 
(5.4
)
Other comprehensive loss,
    net of tax

 

 

 

 
(17.9
)
 

 
(17.9
)
Balance December 31, 2012
$
3,190.3

 
$
678.3

 
$
75.8

 
$

 
$
(67.3
)
 
$

 
$
3,877.1

Add (deduct):
 
 
 
 
 
 
 
 
 
 
 
 
 

Net income (loss)
194.5

 
20.2

 
39.0

 

 

 
(3.5
)
 
250.2

Distributions paid
(468.0
)
 
(20.6
)
 
(45.3
)
 

 

 

 
(533.9
)
Sale of common units, net of
    related transaction costs
368.7

 

 

 

 

 

 
368.7

Capital contribution from
    general partner

 

 
7.8

 

 

 

 
7.8

Conversion of class B units to common units
677.9

 
(677.9
)
 

 

 

 

 

Capital contributions from
noncontrolling interests

 

 

 

 

 
90.0

 
90.0

Other comprehensive loss,
    net of tax

 

 

 

 
3.5

 

 
3.5

Balance December 31, 2013
$
3,963.4

 
$

 
$
77.3

 
$

 
$
(63.8
)
 
$
86.5

 
$
4,063.4

Add (deduct):
 

 
 

 
 

 
 
 
 

 
 
 
 

Net income (loss)
228.9

 

 
4.7

 

 

 
(86.8
)
 
146.8

Distributions paid
(97.2
)
 

 
(2.0
)
 

 

 

 
(99.2
)
Capital contributions from
    noncontrolling interests

 

 

 

 

 
8.2

 
8.2

Distributions paid to
noncontrolling interests

 

 

 

 

 
(7.9
)
 
(7.9
)
Other comprehensive loss,
   net of tax

 

 

 

 
(9.0
)
 

 
(9.0
)
Balance December 31, 2014
$
4,095.1

 
$

 
$
80.0

 
$

 
$
(72.8
)
 
$

 
$
4,102.3


The accompanying notes are an integral part of these consolidated financial statements.

51



BOARDWALK PIPELINE PARTNERS, LP

NOTES TO CONSOLIDATED FINANCIAL STATEMENTS

Note 1:  Corporate Structure

Boardwalk Pipeline Partners, LP (the Partnership) is a Delaware limited partnership formed in 2005 to own and operate the business conducted by its primary subsidiary Boardwalk Pipelines, LP (Boardwalk Pipelines) and its operating subsidiaries, Gulf South Pipeline Company, LP (Gulf South), Texas Gas Transmission, LLC (Texas Gas), Gulf Crossing Pipeline Company LLC (Gulf Crossing), Boardwalk Louisiana Midstream, LLC (Louisiana Midstream), Boardwalk Petrochemical Pipeline, LLC (Boardwalk Petrochemical) and Boardwalk Field Services, LLC (Field Services) (together, the operating subsidiaries), and consists of integrated natural gas and natural gas liquids (NGLs) pipeline and storage systems and natural gas gathering and processing. Petal Gas Storage, LLC (Petal) was merged into Gulf South effective January 1, 2015. All of the Partnership’s operations are conducted by its operating subsidiaries.

As of February 20, 2015, Boardwalk Pipelines Holding Corp. (BPHC), a wholly-owned subsidiary of Loews Corporation (Loews), owned 125.6 million of the Partnership’s common units, and, through Boardwalk GP, LP (Boardwalk GP), an indirect wholly-owned subsidiary of BPHC, holds the 2% general partner interest and all of the incentive distribution rights (IDRs). As of February 20, 2015, the common units and general partner interest owned by BPHC represent approximately 53% of the Partnership’s equity interests, excluding the IDRs. The Partnership's Class B limited partner interests converted to common units on a one-for-one basis on October 9, 2013. The Partnership’s common units are traded under the symbol “BWP” on the New York Stock Exchange.

Basis of Presentation

The accompanying consolidated financial statements of the Partnership were prepared in accordance with accounting principles generally accepted in the United States of America (GAAP).


Note 2:  Accounting Policies

Principles of Consolidation

The consolidated financial statements include the Partnership’s accounts and those of its wholly-owned subsidiaries after elimination of intercompany transactions. The Partnership also consolidates variable interest entities (VIEs) in which the Partnership is the primary beneficiary. Third party or affiliate ownership interests in the Partnership's subsidiaries and consolidated VIEs are presented as noncontrolling interests.

The Partnership applies the equity method of accounting for investments in unconsolidated affiliates in which it owns 20 percent to 50 percent of the voting interests or otherwise exercises significant influence, but not control, over operating and financial policies of the investee. Under this method, the carrying amounts of the Partnership's equity investments are increased by a proportionate share of the investee's net income and contributions made, and decreased by a proportionate share of the investee's net losses and distributions received.

Use of Estimates

The preparation of financial statements in conformity with GAAP requires management to make estimates and assumptions that affect the reported amounts of assets, liabilities, revenues, expenses and disclosure of contingent assets and liabilities and the fair values of certain items. The Partnership bases its estimates on historical experience and on various other assumptions that are believed to be reasonable under the circumstances, which form the basis for making judgments about the carrying amounts of assets and liabilities that are not readily apparent from other sources. Actual results could differ from such estimates.

Segment Information

The Partnership operates in one reportable segment - the operation of interstate natural gas and NGLs pipeline systems including integrated storage facilities. This segment consists of interstate natural gas pipeline systems which originate in the Gulf Coast region, Oklahoma and Arkansas, and extend north and east through the Midwestern states of Tennessee, Kentucky, Illinois, Indiana and Ohio and NGLs pipelines and storage facilities in Louisiana and Texas.

52




Regulatory Accounting

Most of the Partnership's natural gas pipeline subsidiaries are regulated by the Federal Energy Regulatory Commission (FERC). When certain criteria are met, GAAP requires that certain rate-regulated entities account for and report assets and liabilities consistent with the economic effect of the manner in which independent third-party regulators establish rates (regulatory accounting). This basis of accounting is applicable to operations of the Partnership’s Texas Gas subsidiary which records certain costs and benefits as regulatory assets and liabilities in order to provide for recovery from or refund to customers in future periods, but is not applicable to operations associated with the Fayetteville and Greenville Laterals due to rates charged under negotiated rate agreements and a portion of the storage capacity due to the regulatory treatment associated with the rates charged for that capacity. Regulatory accounting is not applicable to the Partnership’s other FERC-regulated entities.

The Partnership monitors the regulatory and competitive environment in which it operates to determine that its regulatory assets continue to be probable of recovery. If the Partnership were to determine that all or a portion of its regulatory assets no longer met the criteria for recognition as regulatory assets, that portion which was not recoverable would be written off, net of any regulatory liabilities.

Note 10 contains more information regarding the Partnership’s regulatory assets and liabilities.

Fair Value Measurements

Fair value refers to an exit price that would be received to sell an asset or paid to transfer a liability in an orderly transaction in the principal market in which the reporting entity transacts based on the assumptions market participants would use when pricing the asset or liability assuming its highest and best use. A fair value hierarchy has been established that prioritizes the information used to develop those assumptions giving priority, from highest to lowest, to quoted prices in active markets for identical assets and liabilities (Level 1); observable inputs not included in Level 1, for example, quoted prices for similar assets and liabilities (Level 2); and unobservable data (Level 3), for example, a reporting entity’s own internal data based on the best information available in the circumstances. The Partnership uses fair value measurements to record derivatives, asset retirement obligations and impairments. Fair value measurements are also used to perform goodwill impairment testing and report fair values for certain items contained in this Report. The Partnership considers any transfers between levels within the fair value hierarchy to have occurred at the beginning of a quarterly reporting period.  The Partnership did not recognize any transfers between Level 1 and Level 2 of the fair value hierarchy and did not change its valuation techniques or inputs during the year ended December 31, 2014.

Notes 6 and 12 contain more information regarding fair value measurements.

Cash and Cash Equivalents

Cash equivalents are highly liquid investments with an original maturity of three months or less and are stated at cost plus accrued interest, which approximates fair value. The Partnership had no restricted cash at December 31, 2014 and 2013.

Cash Management

The operating subsidiaries participate in an intercompany cash management program with those that are FERC-regulated participating to the extent they are permitted under FERC regulations. Under the cash management program, depending on whether a participating subsidiary has short-term cash surpluses or cash requirements, Boardwalk Pipelines either provides cash to them or they provide cash to Boardwalk Pipelines. The transactions are represented by demand notes and are stated at historical carrying amounts. Interest income and expense is recognized on an accrual basis when collection is reasonably assured. The interest rate on intercompany demand notes is London Interbank Offered Rate (LIBOR) plus one percent and is adjusted every three months.

Trade and Other Receivables

Trade and other receivables are stated at their historical carrying amount, net of allowances for doubtful accounts. The Partnership establishes an allowance for doubtful accounts on a case-by-case basis when it believes the required payment of specific amounts owed is unlikely to occur. Uncollectible receivables are written off when a settlement is reached for an amount that is less than the outstanding historical balance or a receivable amount is deemed otherwise unrealizable.


53



Gas Stored Underground and Gas Receivables and Payables

Certain of the Partnership's operating subsidiaries have underground gas in storage which is utilized for system management and operational balancing, as well as for services including firm and interruptible storage associated with certain no-notice and parking and lending (PAL) services. Gas stored underground includes the historical cost of natural gas volumes owned by the operating subsidiaries, at times reduced by certain operational encroachments upon that gas. Current gas stored underground represents net retained fuel remaining after providing transportation and storage services which is available for resale and is valued at the lower of weighted-average cost or market.

The operating subsidiaries provide storage services whereby they store natural gas or NGLs on behalf of customers and also periodically hold customer gas under PAL services. Since the customers retain title to the gas held by the Partnership in providing these services, the Partnership does not record the related gas on its balance sheet. Certain of the Partnership's operating subsidiaries also periodically lend gas and NGLs to customers.

In the course of providing transportation and storage services to customers, the operating subsidiaries may receive different quantities of gas from shippers and operators than the quantities delivered on behalf of those shippers and operators. This results in transportation and exchange gas receivables and payables, commonly known as imbalances, which are settled in cash or the receipt or delivery of gas in the future. Settlement of imbalances requires agreement between the pipelines and shippers or operators as to allocations of volumes to specific transportation contracts and timing of delivery of gas based on operational conditions.  The receivables and payables are valued at market price for operations where regulatory accounting is not applicable and are valued at the historical value of gas in storage for operations where regulatory accounting is applicable.

Materials and Supplies

Materials and supplies are carried at average cost and are included in Other Assets on the Consolidated Balance Sheets. The Partnership expects its materials and supplies to be used for capital projects related to its property, plant and equipment and for future growth projects. At December 31, 2014 and 2013, the Partnership held approximately $15.3 million and $12.8 million of materials and supplies which were reflected in Other Assets on the Consolidated Balance Sheets.

Property, Plant and Equipment (PPE) and Repair and Maintenance Costs

PPE is recorded at its original cost of construction or fair value of assets purchased. Construction costs and expenditures for major renewals and improvements which extend the lives of the respective assets are capitalized. Construction work in progress is included in the financial statements as a component of PPE. All repair and maintenance costs are expensed as incurred.

Depreciation of PPE related to operations for which regulatory accounting does not apply is provided for using the straight-line method of depreciation over the estimated useful lives of the assets, which range from 3 to 35 years. The ordinary sale or retirement of PPE for these assets could result in a gain or loss. Depreciation of PPE related to operations for which regulatory accounting is applicable is provided for primarily on the straight-line method at FERC-prescribed rates over estimated useful lives of 5 to 62 years. Reflecting the application of composite depreciation, gains and losses from the ordinary sale or retirement of PPE for these assets are not recognized in earnings and generally do not impact PPE, net.
    
Note 7 contains more information regarding the Partnership’s PPE.

Goodwill and Intangible Assets

Goodwill represents the excess of the cost of an acquisition over the fair value of the net identifiable assets acquired and liabilities assumed. Goodwill is tested for impairment at the reporting unit level at least annually, as of November 30, or more frequently when events occur and circumstances change that would more likely than not reduce the fair value of a reporting unit below its carrying amount. Accounting requirements provide that a reporting entity may perform an optional qualitative assessment on an annual basis to determine whether events occurred or circumstances changed that would more likely than not reduce the fair value of a reporting unit below its carrying amount. If an initial qualitative assessment identifies that it is more likely than not that the fair value of a reporting unit is less than its carrying amount, or the optional qualitative assessment is not performed, a quantitative analysis is performed under a two-step impairment test to measure whether the fair value of the reporting unit is less than its carrying amount. If based upon a quantitative analysis the fair value of the reporting unit is less than its carrying amount, including goodwill, the Partnership performs an analysis of the fair value of all the assets and liabilities of the reporting unit. If the implied fair value of the reporting unit's goodwill is determined to be less than its carrying amount, an impairment loss is recognized for the difference.


54



Intangible assets are those assets which provide future economic benefit but have no physical substance. The Partnership recorded intangible assets for customer relationships obtained through its acquisitions. The customer relationships, which are included in Other Assets on the Consolidated Balance Sheets, have a finite life and are being amortized in a systematic and rational manner over their estimated useful lives.

Note 8 contains additional information regarding the Partnership's goodwill and intangible assets.

Impairment of Long-lived Assets (including Tangible and Definite-lived Intangible Assets)

The Partnership evaluates its long-lived and intangible assets for impairment when, in management’s judgment, events or changes in circumstances indicate that the carrying amount of such assets may not be recoverable. When such a determination has been made, management’s estimate of undiscounted future cash flows attributable to the remaining economic useful life of the asset is compared to the carrying amount of the asset to determine whether an impairment has occurred. If an impairment of the carrying amount has occurred, the amount of impairment recognized in the financial statements is determined by estimating the fair value of the assets and recording a loss to the extent that the carrying amount exceeds the estimated fair value.

Capitalized Interest and Allowance for Funds Used During Construction (AFUDC)

The Partnership records capitalized interest, which represents the cost of borrowed funds used to finance construction activities for operations where regulatory accounting is not applicable. The Partnership records AFUDC, which represents the cost of funds, including equity funds, applicable to regulated natural gas transmission plant under construction as permitted by FERC regulatory practices, in connection with the Partnership’s operations where regulatory accounting is applicable. Capitalized interest and the allowance for borrowed funds used during construction are recognized as a reduction to Interest expense and the allowance for equity funds used during construction is included in Miscellaneous other income, net within the Consolidated Statements of Income. The following table summarizes capitalized interest and the allowance for borrowed funds and allowance for equity funds used during construction (in millions):
 
For the Year Ended
December 31,
 
2014
 
2013
 
2012
Capitalized interest and allowance for borrowed funds used during construction
$
6.8

 
$
6.4

 
$
4.7

Allowance for equity funds used during construction
0.5

 
0.2

 
0.4


Income Taxes

The Partnership is not a taxable entity for federal income tax purposes.  As such, it does not directly pay federal income tax. The Partnership’s taxable income or loss, which may vary substantially from the net income or loss reported in the Consolidated Statements of Income, is includable in the federal income tax returns of each partner. The aggregate difference in the basis of the Partnership’s net assets for financial and income tax purposes cannot be readily determined as the Partnership does not have access to the information about each partner’s tax attributes related to the Partnership. The subsidiaries of the Partnership directly incur some income-based state taxes which are presented in Income taxes on the Consolidated Statements of Income.

Note 14 contains more information regarding the Partnership’s income taxes.

Revenue Recognition

The maximum rates that may be charged by the majority of the Partnership's operating subsidiaries for their services are established through FERC’s cost-based rate-making process; however, rates charged by those operating subsidiaries may be less than those allowed by FERC. Revenues from transportation and storage services are recognized in the period the service is provided based on contractual terms and the related volumes transported or stored. In connection with some PAL and interruptible storage service agreements, cash is received at inception of the service period resulting in the recording of deferred revenues which are recognized in revenues over the period the services are provided. At December 31, 2014 and 2013, the Partnership had deferred revenues of $1.0 million and $7.9 million related to PAL and interruptible storage services and $6.2 million and $4.6 million related to a firm transportation agreement that was paid in advance. At December 31, 2014, the Partnership had deferred revenues of $2.5 million related to a brine supply contract for which certain future minimum volumes will need to be supplied by the Partnership. The deferred revenues related to PAL and interruptible storage services will be recognized through 2017 and the deferred revenues related to the firm transportation agreement will be recognized through 2018.

55




Retained fuel is recognized in revenues at market prices in the month of retention for operations where regulatory accounting is not applicable. The related fuel consumed in providing transportation services is recorded in Fuel and transportation expenses at market prices in the month consumed. In some cases, customers may elect to pay cash for the cost of fuel used in providing transportation services instead of having fuel retained in-kind. Retained fuel included in Transportation on the Consolidated Statements of Income for the years ended December 31, 2014, 2013 and 2012 was $90.3 million, $76.9 million and $71.8 million.

The Partnership has contractual retainage provisions in some of its ethylene storage contracts that provide for the Partnership to retain ownership of 0.5% of customer inventory volumes injected into storage wells. The Partnership may sell the retainage volumes if commercially marketable volumes are on hand. The Partnership recognizes revenue for ethylene retainage volumes upon the physical sale of such volumes.

Under FERC regulations, certain revenues that the operating subsidiaries collect may be subject to possible refunds to customers. Accordingly, during a rate case, estimated refund liabilities are recorded considering regulatory proceedings, advice of counsel and estimated risk-adjusted total exposure, as well as other factors. At December 31, 2014 and 2013, there were no liabilities for any open rate case recorded on the Consolidated Balance Sheets.

Asset Retirement Obligations

The accounting requirements for existing legal obligations associated with the future retirement of long-lived assets require entities to record the fair value of a liability for an asset retirement obligation in the period during which the liability is incurred. The liability is initially recognized at fair value and is increased with the passage of time as accretion expense is recorded, until the liability is ultimately settled. The accretion expense is included within Operation and maintenance costs within the Consolidated Statements of Income. An amount corresponding to the amount of the initial liability is capitalized as part of the carrying amount of the related long-lived asset and depreciated over the useful life of that asset.

Note 9 contains more information regarding the Partnership’s asset retirement obligations.

Environmental Liabilities

The Partnership records environmental liabilities based on management’s estimate of the undiscounted future obligation for probable costs associated with environmental assessment and remediation of operating sites. These estimates are based on evaluations and discussions with counsel and operating personnel and the current facts and circumstances related to these environmental matters.

Note 5 contains more information regarding the Partnership’s environmental liabilities.

Defined Benefit Plans

The Partnership maintains certain postretirement benefit plans for certain employees. The Partnership funds these plans through periodic contributions which are invested until the benefits are paid out to the participants. The net benefit cost of the plan is recorded in the Consolidated Statements of Income. The Partnership records an asset or liability based on the overfunded or underfunded status of the plan. Any deferred amounts related to unrecognized gains and losses or changes in actuarial assumptions are recorded as either a regulatory asset or liability or recorded as a component of accumulated other comprehensive income (AOCI) until those gains or losses are recognized in the Consolidated Statements of Income.

Note 12 contains more information regarding the Partnership’s pension and postretirement benefit obligations.

Unit-Based and Other Long-Term Compensation

The Partnership provides awards of phantom common units (Phantom Common Units) to certain employees under its Long-Term Incentive Plan (LTIP). The Partnership also provides to certain employees awards of unit appreciation rights (UARs) and long-term cash bonuses (Long-Term Cash Bonuses) under the Boardwalk Pipeline Partners Unit Appreciation Rights and Cash Bonus Plan. In 2014, the Partnership entered into retention payment agreements with certain key employees.

The Partnership measures the cost of an award issued in exchange for employee services based on the grant-date fair value of the award, or the stated amount in the case of the Long-Term Cash Bonuses and amounts under retention payment agreements. All outstanding awards are either required or expected to be settled in cash and are classified as a liability until

56



settlement. The unit-based compensation awards are remeasured each reporting period until the final amount of awards is determined. The related compensation expense, less applicable estimates of forfeitures, is recognized over the period that employees are required to provide services in exchange for the awards, usually the vesting period.

Note 12 contains additional information regarding the Partnership’s unit-based and other long-term compensation.

Partner Capital Accounts

For purposes of maintaining capital accounts, items of income and loss of the Partnership are allocated among the partners each year, or portion thereof, in accordance with the partnership agreement. Generally, net income for each period is allocated among the partners based on their respective ownership interests after deducting any priority allocations in the form of cash distributions paid to the general partner as the holder of IDRs.

Derivative Financial Instruments

The Partnership uses futures, swaps, and option contracts (collectively, derivatives) to hedge exposure to various risks, including natural gas commodity and interest rate risk. The effective portion of the related unrealized gains and losses resulting from changes in fair values of the derivatives contracts designated as cash flow hedges are deferred as a component of AOCI. The deferred gains and losses are recognized in earnings when the hedged anticipated transactions affect earnings. Changes in fair value of derivatives that are not designated as cash flow hedges are recognized in earnings in the periods that those changes in fair value occur.

The changes in fair values of the derivatives designated as cash flow hedges are expected to, and do, have a high correlation to changes in value of the anticipated transactions. Each reporting period the Partnership measures the effectiveness of the cash flow hedge contracts. To the extent the changes in the fair values of the hedge contracts do not effectively offset the changes in the estimated cash flows of the anticipated transactions, the ineffective portion of the hedge contracts is currently recognized in earnings. If it becomes probable that the anticipated transactions will not occur, hedge accounting would be terminated and changes in the fair values of the associated derivative financial instruments would be recognized currently in earnings. The Partnership discontinued an immaterial amount of cash flow hedges in 2014 and did not discontinue any cash flow hedges during 2013.

The effective component of gains and losses resulting from changes in fair values of the derivatives designated as cash flow hedges are deferred as a component of AOCI. The deferred gains and losses associated with the anticipated operational sale of gas reported as current Gas stored underground are recognized in operating revenues when the anticipated transactions affect earnings. In situations where continued reporting of a loss in AOCI would result in recognition of a future loss on the combination of the derivative and the hedged transaction, the loss is required to be immediately recognized in earnings for the amount that is not expected to be recovered. No such losses were recognized in the years ended December 31, 2014, 2013, and 2012.

Note 6 contains more information regarding the Partnership’s derivative financial instruments.


Note 3: Investments

Bluegrass Pipeline, Moss Lake Fractionation and Moss Lake LPG Terminal Projects

In 2013, the Partnership executed an agreement with the Williams Companies, Inc (Williams) to develop the Bluegrass Pipeline, Moss Lake Fractionation and Moss Lake LPG Terminal Projects - projects that would transport NGLs from the Marcellus and Utica shale production areas to the Lake Charles, Louisiana area, and the construction of related fractionation, storage and liquefied petroleum gas terminal export facilities (collectively, the Bluegrass Project). In 2014, due to cost escalations, construction delays and lack of customer commitments, among other things, the Bluegrass Project entities expensed the previously capitalized project costs related to the development process resulting in a $92.9 million charge, which was reflected in Equity losses in unconsolidated affiliates and Asset impairment on the income statement. Net of noncontrolling interests of $82.9 million associated with the Bluegrass investment, these expenses reduced the Partnership’s Net income attributable to controlling interests by $10.0 million. In the fourth quarter 2014, the Partnership and Williams dissolved the Bluegrass Project entities.


57



At December 31, 2014, the Partnership had no remaining investment balance related to the Bluegrass Project entities. At December 31, 2013, the Partnership had included $15.0 million of cash, $78.6 million of investments in unconsolidated affiliates, $6.8 million of construction work in progress and $4.9 million of trade and other payables in its Consolidated Balance Sheet related to amounts recorded by Boardwalk Bluegrass Pipeline, LLC and Boardwalk Moss Lake LLC, which were consolidated by the Partnership in accordance with accounting requirements for VIEs.


Note 4:  Acquisition of Boardwalk Petrochemical

On October 8, 2014, the Partnership completed the acquisition of Boardwalk Petrochemical, formerly known as Chevron Petrochemical Pipeline, LLC, which owns and operates the Evangeline ethylene pipeline system (Evangeline), from Chevron Pipe Line Company for $294.7 million in cash, subject to customary adjustments. This acquisition was made as part of the Partnership's long-term growth and diversification strategy and to complement the Partnership's existing NGLs and ethylene midstream assets. The purchase price was funded through borrowings under the Partnership's revolving credit facility.

The acquisition of Evangeline was accounted for as a business combination using the acquisition method of accounting. The estimated fair values of the assets acquired and liabilities assumed related to the acquisition were as follows (in millions):
 
Evangeline Acquisition Date
 Fair Value (3)
 
 
Plant, property and equipment
$
253.3
 
Customer-based intangibles (1)
20.0
 
Goodwill (2)
21.9
 
Total assets acquired
295.2
 
Current liabilities
(0.3
)
Noncurrent liabilities
(0.2
)
Total liabilities assumed
(0.5
)
Net assets acquired
$
294.7
 

(1)
Customer-based intangibles are estimated to have a weighted-average useful life of 30 years.
(2)
Goodwill represents the excess of the purchase price over the estimated fair value of the assets acquired, net of the fair value of the liabilities assumed in the acquisition.
(3)
The purchase price allocation is preliminary and is subject to change based on the final working capital adjustments which are expected to be settled in the first quarter 2015. For the period from October 8, 2014 to December 31, 2014, Evangeline contributed $0.7 million to the Partnership’s revenues and decreased the Partnership's net income by $1.8 million, excluding acquisition costs. The Partnership incurred $2.6 million of costs related to the acquisition of Boardwalk Petrochemical, which were expensed as incurred and were recorded in Administrative and general expenses. Pro forma data is not provided because the impact of the acquisition on the Partnership’s revenues and net income was not material.


Note 5: Commitments and Contingencies

Legal Proceedings and Settlements

The Partnership's subsidiaries are parties to various legal actions arising in the normal course of business. Management believes the disposition of these outstanding legal actions will not have a material impact on the Partnership's financial condition, results of operations or cash flows.

58




Whistler Junction Matter

The Partnership's Gulf South subsidiary and several other defendants, including Mobile Gas Service Corporation (MGSC), have been named as defendants in ten lawsuits, including one purported class action suit, commenced by multiple plaintiffs in the Circuit Court of Mobile County, Alabama. The plaintiffs seek unspecified damages for personal injury and property damage related to an alleged release of mercaptan at the Whistler Junction facilities in Eight Mile, Alabama. Gulf South delivers natural gas to MGSC, the local distribution company for that region, at Whistler Junction where MGSC odorizes the gas prior to delivery to end user customers by injecting mercaptan into the gas stream, as required by law. The cases are: Parker, et al. v. MGSC, et al. (Case No. CV-12-900711), Crum, et al. v. MGSC, et al. (Case No. CV-12-901057), Austin, et al. v. MGSC, et al. (Case No. CV-12-901133), Moore, et al. v. MGSC, et al. (Case No. CV-12-901471), Davis, et al. v. MGSC, et al. (Case No. CV-12-901490), Joel G. Reed, et al. v. MGSC, et al. (Case No. CV-2013-922265), The Housing Authority of the City of Prichard, Alabama v. MGSC., et al. (Case No. CV-2013-901002), Robert Evans, et al. v. MGSC, et al. (Case No. CV-2013-902627), Devin Nobles, et al. v. MGSC, et al. (Case No. CV-2013-902786) and Richard Eldridge, et al. v. MGSC., et al. (Case No. CV-2014-903209).

In May 2014, Gulf South and MGSC reached an agreement whereby MGSC fully indemnified Gulf South against all liability related to this matter and the cross-claims between Gulf South and MGSC were settled.

Southeast Louisiana Flood Protection Litigation

The Partnership and its subsidiary, Gulf South, along with approximately 100 other energy companies operating in Southern Louisiana, have been named as defendants in a petition for damages and injunctive relief in state district court for Orleans Parish, Louisiana (Case No. 13-6911) by the Board of Commissioners of the Southeast Louisiana Flood Protection Authority - East (Flood Protection Authority). The case was filed in state court, but was removed to the United States District Court for the Eastern District of New Orleans (Court) in August 2013. The lawsuit claims include negligence, strict liability, public nuisance, private nuisance, breach of contract, and breach of the natural servitude of drain against the defendants, alleging that the defendants’ drilling, dredging, pipeline and industrial operations since the 1930s have caused increased storm surge risk, increased flood protection costs and unspecified damages to the Flood Protection Authority. In addition to attorney fees and unspecified monetary damages, the lawsuit seeks abatement and restoration of the coastal lands, including backfilling and revegetating of canals dredged and used by the defendants, and abatement and restoration activities such as wetlands creation, reef creation, land bridge construction, hydrologic restoration, shoreline protection, structural protection, bank stabilization, and ridge restoration. Motions to dismiss have been filed and are pending before the Court and on February 13, 2015, the court dismissed the case with prejudice.

Environmental and Safety Matters

The operating subsidiaries are subject to federal, state, and local environmental laws and regulations in connection with the operation and remediation of various operating sites. As of December 31, 2014, and 2013, the Partnership had an accrued liability of approximately $6.1 million and $6.5 million related to assessment and/or remediation costs associated with the historical use of polychlorinated biphenyls, petroleum hydrocarbons and mercury, groundwater protection measures and other costs. The liability represents management’s estimate of the undiscounted future obligations based on evaluations and discussions with counsel and operating personnel and the current facts and circumstances related to these matters. The related expenditures are expected to occur over the next seven years. As of December 31, 2014 and 2013, approximately $1.5 million was recorded in Other current liabilities and approximately $4.6 million and $5.0 million were recorded in Other Liabilities and Deferred Credits.

Clean Air Act

The Partnership’s pipelines are subject to the Clean Air Act, as amended, (CAA) and the CAA Amendments of 1990, as amended, (Amendments) which added significant provisions to the CAA. The Amendments require the Environmental Protection Agency (EPA) to promulgate new regulations pertaining to mobile sources, air toxics, areas of ozone non-attainment, greenhouse gases and regulations affecting reciprocating engines subject to Maximum Achievable Control Technology (MACT). The operating subsidiaries presently operate two facilities in areas affected by non-attainment requirements for the current ozone standard (8-hour ozone standard). If the EPA designates additional new non-attainment areas or promulgates new air regulations where the Partnership operates, the cost of additions to PPE is expected to increase. The Partnership has assessed the impact of the CAA on its facilities and does not believe compliance with these regulations will have a material impact on its financial condition, results of operations or cash flows.

On November 25, 2014, the EPA issued a proposed rulemaking that would lower the 8-hour ozone standard relevant to non-attainment areas. The EPA is proposing to lower the ozone standard to somewhere between 65 parts per billion (ppb) and 70 ppb for both the 8-hour primary and secondary standards that are protective of public health and public welfare. Also, the EPA

59



requested public comments on whether the standard should be set as low as 60 ppb or whether the existing 75 ppb standard should be retained. Under the proposal, the EPA anticipates taking final action by October 1, 2015, designating new non-attainment areas by October 1, 2017, and requiring states to revise implementation plans by October 1, 2020, with compliance dates anticipated between 2021 and 2037 determined by the degree of non-attainment. If the EPA lowers the ozone standard, states could be required to implement new more stringent regulations, which could apply to our and our exploration and production customers’ operations. In particular, compliance with these or other new regulations could, among other things, require installation of new emission controls on some of our equipment, result in longer permitting timelines, and significantly increase our capital expenditures and operating costs, which could adversely impact our business. Since non-attainment area designations will likely be based on 2014-2016 air quality monitoring data and because states will likely pursue various means to achieve the necessary reductions, additional facility impacts cannot be determined at this time. The Partnership will continue to monitor the rulemaking process relative to potentially impacted facilities.

The Partnership is required to file annual reports with the EPA regarding greenhouse gas (GHG) emissions from its compressor stations, pursuant to final rules issued by the EPA regarding the reporting of greenhouse gas emissions from sources in the United States (U.S.) that annually emit 25,000 or more metric tons of greenhouse gases, including carbon dioxide, methane and others. Additionally, the Partnership is required to conduct periodic and various facility surveys across its entire system to comply with the EPA's GHG emission calculations and reporting regulations. On December 9, 2014, the EPA published a proposed rule that would expand the petroleum and natural gas system sources for which annual GHG emissions reporting is currently required to include GHG emissions reporting beginning in the 2016 reporting year for certain onshore gathering and boosting systems consisting primarily of gathering pipelines, compressors and process equipment used to perform natural gas compression, dehydration and acid gas removal. In addition, in January 2015, it was announced that the EPA is expected to propose in the summer of 2015 and finalize in 2016 new regulations that will set methane emission standards for new and modified oil and gas production and natural gas processing and transmission facilities as part of an effort to reduce methane emissions from the oil and gas sector by up to 45 percent from 2012 levels by 2025. Some states have also adopted laws regulating GHG emissions, although none of the states in which the Partnership operates have adopted such laws. The federal rules and determinations regarding GHG emissions have not had, and are not expected to have, a material effect on the Partnership's financial condition, results of operations or cash flows.

Lease Commitments

The Partnership has various operating lease commitments extending through the year 2024 generally covering office space and equipment rentals. Total lease expense for the years ended December 31, 2014, 2013 and 2012 was approximately $10.7 million, $8.6 million and $6.4 million. The following table summarizes minimum future commitments related to these items at December 31, 2014 (in millions):
2015
$
4.7

2016
4.4

2017
3.9

2018
3.3

2019
2.9

Thereafter
13.6

Total
$
32.8



Commitments for Construction

The Partnership’s future capital commitments are comprised of binding commitments under purchase orders for materials ordered but not received and firm commitments under binding construction service agreements. The commitments as of December 31, 2014, were approximately $61.9 million, all of which are expected to be settled in 2015.

Pipeline Capacity Agreements

The Partnership’s operating subsidiaries have entered into pipeline capacity agreements with third-party pipelines that allow the operating subsidiaries to transport gas to off-system markets on behalf of customers. The Partnership incurred expenses of $10.1 million, $9.8 million and $9.1 million related to pipeline capacity agreements for the years ended December 31, 2014, 2013 and 2012. The future commitments related to pipeline capacity agreements as of December 31, 2014, were (in millions):

60



2015
$
6.9

2016
6.3

2017
6.2

2018
2.0

2019

Thereafter

Total
$
21.4


Capital Lease

The Partnership entered into an agreement to lease an office building in Owensboro, Kentucky. The construction of the building was completed and the Partnership took possession of the building in the third quarter 2013, at which time the Partnership recorded a capital lease asset and obligation of $10.5 million. The office building lease has a term of fifteen years with two twenty-year renewal options. Future commitments under this capital lease are as follows (in millions):
2015
$
1.0

2016
1.0

2017
1.0

2018
1.0

2019
1.1

Thereafter
9.5

Total minimum lease payments
14.6

Less amounts representing interest
(4.6
)
Present value of obligation under capital lease
10.0

Less: current portion of obligations under capital lease
    (recorded in Other current liabilities)
(0.4
)
Long-term obligations under capital lease
$
9.6


Amortization of the office building under the capital lease for the year ended December 31, 2014 and 2013 was $0.7 million and $0.3 million and was included in Depreciation and amortization. As of December 31, 2014 and 2013, assets recorded in Natural gas transmission and other plant under the capital lease were $10.5 million and the accumulated amortization was $1.0 million and $0.3 million.


Note 6: Fair Value Measurements, Derivatives and Other Comprehensive Income (OCI)
        
The Partnership’s assets and liabilities which are recorded at fair value on a recurring basis are related to outstanding derivatives. At December 31, 2014, the Partnership had no outstanding derivatives recorded in its Consolidated Balance Sheets. At December 31, 2013, the Partnership had $0.5 million of commodity-based derivatives that were recorded in Other current assets. The derivatives were measured using a Level 2 input under the fair value hierarchy.

In 2014, the assets related to the Bluegrass Project, which included assets held and used and Investment in unconsolidated affiliates, were determined to be impaired and were measured at fair value on a non-recurring basis. As a result, the Partnership recorded an asset impairment charge of $7.1 million and equity losses in unconsolidated affiliates of $85.8 million. Net of controlling interests of $82.9 million, the amount of the loss to the Partnership was $10.0 million. As of December 31, 2014, there was no carrying amounts recorded in the Consolidated Balance Sheets related to the Bluegrass Project. Refer to Note 3 for further information.
    

61




Other Comprehensive Income (OCI)

The Partnership estimates that approximately $3.5 million of net gains reported in AOCI as of December 31, 2014, are expected to be reclassified into earnings within the next twelve months. This amount is comprised of a $5.9 million increase to earnings related to net periodic benefit cost and a $2.4 million decrease to earnings related to cash flow hedges. The amount related to cash flow hedges are from treasury rate locks used in hedging interest payments associated with debt offerings that were settled in previous periods and are being amortized to earnings over the terms of the related interest payments, generally the terms of the related debt. The following table shows the components and reclassifications to net income of Accumulated other comprehensive loss which is included in Partners' Capital on the Consolidated Balance Sheets for the years ended December 31, 2012 through 2014 (in millions):    
 
Cash Flow Hedges
 
Pension and Other Postretirement Benefit Costs
 
Total
Beginning balance, January 1, 2012
$
(10.4
)
 
$
(39.0
)
 
$
(49.4
)
Loss recorded in accumulated other comprehensive loss
(7.1
)
 

 
(7.1
)
Reclassifications:
 
 
 
 
 
Other operating revenues
(0.1
)
 

 
(0.1
)
Interest expense (1)
2.1

 

 
2.1

Pension and other postretirement benefit costs

 
(12.8
)
 
(12.8
)
Ending balance, December 31, 2012
$
(15.5
)
 
$
(51.8
)
 
$
(67.3
)
Gain recorded in accumulated other comprehensive loss
1.6

 

 
1.6

Reclassifications:
 
 
 
 
 
Transportation operating revenues
0.1

 

 
0.1

Other operating revenues
(0.1
)
 

 
(0.1
)
Disposal of operating assets
(1.2
)
 

 
(1.2
)
Interest expense (1)
2.4

 

 
2.4

Pension and other postretirement benefit costs

 
0.7

 
0.7

Ending balance, December 31, 2013
$
(12.7
)
 
$
(51.1
)
 
$
(63.8
)
Loss recorded in accumulated other comprehensive loss
(0.7
)
 

 
(0.7
)
Reclassifications:
 
 
 
 
 
Other operating revenues
0.2

 

 
0.2

Interest expense (1)
2.4

 

 
2.4

Pension and other postretirement benefit costs

 
(10.9
)
 
(10.9
)
Ending balance, December 31, 2014
$
(10.8
)
 
$
(62.0
)
 
$
(72.8
)

(1)
Related to amounts deferred in AOCI from Treasury rate locks described above.

Financial Assets and Liabilities

The following methods and assumptions were used in estimating the fair value disclosure amounts for financial assets and liabilities:

Cash and Cash Equivalents: For cash and short-term financial assets, the carrying amount is a reasonable estimate of fair value due to the short maturity of those instruments.

Long-Term Debt: The estimated fair value of the Partnership's publicly traded debt is based on quoted market prices at December 31, 2014 and 2013. The fair market value of the debt that is not publicly traded is based on market prices of similar

62



debt at December 31, 2014, and 2013. The carrying amount of the Partnership's variable-rate debt approximated fair value because the instruments bear a floating market-based interest rate.
    
The carrying amount and estimated fair values of the Partnership's financial assets and liabilities which were not recorded at fair value on the Consolidated Balance Sheets as of December 31, 2014, and 2013, were as follows (in millions):
As of December 31, 2014
 
 
 
Estimated Fair Value
Financial Assets
 
Carrying Amount
 
Level 1
 
Level 2
 
Level 3
 
Total
Cash and cash equivalents
 
$
6.6

 
$
6.6

 
$

 
$

 
$
6.6

 
 
 
 
 
 
 
 
 
 
 
Financial Liabilities
 
 
 
 
 
 
 
 
 
 
 
 
 
 
 
Long-term debt
 
$
3,680.1

(1) 
$

 
$
3,787.4

 
$

 
$
3,787.4


(1) The carrying amount of long-term debt excludes a $9.6 million long-term capital lease obligation.


As of December 31, 2013
 
 
 
Estimated Fair Value
Financial Assets
 
Carrying Amount
 
Level 1
 
Level 2
 
Level 3
 
Total
Cash and cash equivalents
 
$
28.5

 
$
28.5

 
$

 
$

 
$
28.5

 
 
 
 
 
 
 
 
 
 
 
Financial Liabilities
 
 
 
 
 
 
 
 
 
 
 
Long-term debt
 
$
3,414.4

(1) 
$

 
$
3,573.8

 
$

 
$
3,573.8


(1) The carrying amount of long-term debt excludes a $10.0 million long-term capital lease obligation.


63




Note 7: Property, Plant and Equipment (PPE)

The following table presents the Partnership’s PPE as of December 31, 2014 and 2013 (in millions):
Category
 
2014
Amount
 
Weighted-Average
Useful Lives
(Years)
 
2013
Amount
 
Weighted-Average
Useful Lives
 (Years)
Depreciable plant:
 
 
 
 
 
 
 
 
Transmission
 
$
7,719.8

 
37
 
$
7,067.7

 
37
Storage
 
758.5

 
38
 
749.7

 
38
Gathering
 
336.7

 
27
 
326.0

 
27
General
 
170.0

 
14
 
160.3

 
13
Rights of way and other
 
114.9

 
36
 
111.1

 
35
Total utility depreciable plant
 
9,099.9

 
37
 
8,414.8

 
36
 
 
 
 
 
 
 
 
 
Non-depreciable:
 
 

 

 
 

 
 
Construction work in progress
 
105.5

 
 
 
174.5

 
 
Storage
 
105.5

 
 
 
90.8

 
 
Land
 
28.4

 
 
 
26.9

 
 
Other
 
16.3

 
 
 
16.3

 
 
Total non-depreciable assets
 
255.7

 
 
 
308.5

 
 
 
 
 
 
 
 
 
 
 
Total PPE
 
9,355.6

 
 
 
8,723.3

 
 
Less:  accumulated depreciation
 
1,766.4

 
 
 
1,489.2

 
 
 
 
 
 
 
 
 
 
 
Total PPE, net
 
$
7,589.2

 
 
 
$
7,234.1

 
 
 
The non-depreciable assets were not included in the calculation of the weighted-average useful lives. 
    
The Partnership holds undivided interests in certain assets, including the Bistineau storage facility of which the Partnership owns 92%, the Mobile Bay Pipeline of which the Partnership owns 64% and offshore and other assets, comprised of pipeline and gathering assets in which the Partnership holds various ownership interests. In addition, the Partnership owns 83% of two ethylene wells and supporting surface facilities in Choctaw, Louisiana, and certain ethylene and propylene pipelines connecting Louisiana Midstream’s storage facilities in Choctaw to chemical manufacturing plants in Geismar, Louisiana.

The proportionate share of investment associated with these interests has been recorded as PPE on the balance sheets. The Partnership records its portion of direct operating expenses associated with the assets in Operation and maintenance expense. The following table presents the gross PPE investment and related accumulated depreciation for the Partnership’s undivided interests as of December 31, 2014 and 2013 (in millions):
 
2014
 
2013
 
Gross PPE
Investment
 
Accumulated Depreciation
 
Gross PPE
Investment
 
Accumulated Depreciation
Bistineau storage
$
64.3

 
$
17.5

 
$
55.8

 
$
15.1

Mobile Bay Pipeline
13.0

 
3.6

 
11.1

 
3.1

NGL pipelines and facilities
34.8

 
2.2

 
34.8

 
1.3

Offshore and other assets
18.8

 
13.7

 
19.0

 
13.4

Total
$
130.9

 
$
37.0

 
$
120.7

 
$
32.9


    

64



Asset Impairment Charges
The Partnership recognized $10.1 million, $4.1 million and $9.1 million of asset impairment charges for the years ended December 31, 2014, 2013 and 2012.
Gas Sales
In 2013, the Partnership recognized a gain of $29.9 million from the sale of approximately 14.9 billion cubic feet of natural gas stored underground with a carrying amount of $26.0 million. The gas was sold to provide capacity for additional parks of customer gas under PAL service as well as a result of a change in the storage gas needed to support operations and no-notice services. The gains related to these gas sales were recorded in Net gain on sale of operating assets.

Carthage Compressor Station Incident

In 2011, a fire occurred at one of the Partnership’s compressor stations near Carthage, Texas, which caused significant damage to the compressor building, the compressor units and related equipment housed in the building. The Partnership received a total of $12.3 million in insurance proceeds, of which $0.6 million, $1.7 million and $1.2 million were recorded as a reduction in Operation and maintenance expense for the years ended December 31, 2014, 2013 and 2012.


Note 8: Goodwill and Intangible Assets

Goodwill

The Partnership performed its annual goodwill impairment test for its reporting units as of November 30, 2014. The results of the quantitative goodwill impairment test indicated that the fair value of the Partnership’s reporting units significantly exceeded their carrying amounts. No impairment charge related to goodwill was recorded for any of the Partnership’s reporting units during 2014 or 2012. In 2013, the Partnership recognized a goodwill impairment charge of $51.5 million related to the goodwill associated with the Petal acquisition. The fair value of the reporting unit declined from the amount determined in 2012 due primarily to narrowing of natural gas price differentials between time periods, such as winter to summer (time period price spreads) and reduced volatility which negatively affected the value of the Partnership’s storage and PAL services and the cumulative effect of reduced gas price differentials between locations on the pipelines (basis spreads) on the value of the Partnership’s transportation services.

Changes in the gross amounts of goodwill for the Partnership are summarized as follows (in millions):    
Balance as of January 1, 2013
$
267.0

Goodwill impairment charge
(51.5
)
Balance as of December 31, 2013
215.5

Acquisition of Boardwalk Petrochemical (1)
21.9

Balance as of December 31, 2014
$
237.4

    
(1) Refer to Note 4 for further information on the acquisition of Boardwalk Petrochemical.
    
Intangible Assets

The following table contains information regarding the Partnership's intangible assets, which includes customer relationships acquired as part of its acquisitions (in millions):
 
December 31,
 
2014
 
2013
Gross carrying amount
$
59.4

 
$
39.4

Accumulated amortization
(3.5
)
 
(2.1
)
Net carrying amount
$
55.9

 
$
37.3

 
 
 
 


65



For the year ended December 31, 2014, 2013 and 2012 amortization expense for intangible assets totaled $1.4 million, $1.3 million and $0.8 million and was recorded in Depreciation and amortization on the Consolidated Statements of Income. Amortization expense for the next five years and in total thereafter as of December 31, 2014, is expected to be as follows (in millions):
2015
$
2.0

2016
2.0

2017
2.0

2018
2.0

2019
2.0

Thereafter
45.9

 
$
55.9


The weighted-average remaining useful life of the Partnership's intangible assets as of December 31, 2014 was 29 years.


Note 9:  Asset Retirement Obligations (ARO)

The Partnership has identified and recorded legal obligations associated with the abandonment of certain pipeline and storage assets, brine ponds, offshore facilities and the abatement of asbestos consisting of removal, transportation and disposal when removed from certain compressor stations and meter station buildings. Legal obligations exist for the main pipeline and certain other Partnership assets; however, the fair value of the obligations cannot be determined because the lives of the assets are indefinite and therefore cash flows associated with retirement of the assets cannot be estimated with the degree of accuracy necessary to establish a liability for the obligations.

The following table summarizes the aggregate carrying amount of the Partnership’s ARO (in millions):
 
2014
 
2013
Balance at beginning of year 
$
47.1

 
$
39.0

Liabilities recorded
4.3

 
8.0

Liabilities settled
(6.9
)
 
(1.7
)
Accretion expense
1.8

 
1.8

Balance at end of year
46.3

 
47.1

Less:  Current portion of asset retirement obligations
(6.4
)
 
(7.8
)
Long-term asset retirement obligations
$
39.9

 
$
39.3


For the Partnership’s operations where regulatory accounting is applicable, depreciation rates for PPE are comprised of two components. One component is based on economic service life (capital recovery) and the other is based on estimated costs of removal (as a component of negative salvage) which is collected in rates and does not represent an existing legal obligation. The Partnership has reflected $60.5 million and $57.6 million as of December 31, 2014 and 2013, in the accompanying Consolidated Balance Sheets as Provision for other asset retirement related to the estimated cost of removal collected in rates.



66



Note 10: Regulatory Assets and Liabilities

The amounts recorded as regulatory assets and liabilities in the Consolidated Balance Sheets as of December 31, 2014 and 2013, are summarized in the table below. The table also includes amounts related to unamortized debt expense and unamortized discount on long-term debt. While these amounts are not regulatory assets and liabilities, they are a critical component of the embedded cost of debt financing utilized in the Texas Gas rate proceedings. The tax effect of the equity component of AFUDC represents amounts recoverable from rate payers for the tax recorded in regulatory accounting. Certain amounts in the table are reflected as a negative, or a reduction, to be consistent with the regulatory books of account. The period of recovery for the regulatory assets included in rates varies from one to eighteen years. The remaining period of recovery for regulatory assets not yet included in rates would be determined in future rate proceedings. None of the regulatory assets shown below were earning a return as of December 31, 2014 and 2013 (in millions):

 
2014
 
2013
Regulatory Assets:
 
 
 
Pension
$
10.6

 
$
10.6

Tax effect of AFUDC equity
3.5

 
3.9

Unamortized debt expense and premium on reacquired debt
9.6

 
11.5

Fuel tracker
0.2

 
0.8

Total regulatory assets
$
23.9

 
$
26.8

Regulatory Liabilities:
 

 
 

Cashout and fuel tracker
$
0.9

 
$
1.1

Provision for other asset retirement
60.5

 
57.6

Unamortized discount on long-term debt
(1.5
)
 
(1.8
)
Postretirement benefits other than pension
34.2

 
32.7

Total regulatory liabilities
$
94.1

 
$
89.6



67



Note 11:  Financing

Long-Term Debt

The following table presents all long-term debt issues outstanding as of December 31, 2014 and 2013 (in millions):
 
2014
 
2013
Notes and Debentures:
 
 
 
Boardwalk Pipelines
 
 
 
5.88% Notes due 2016
$
250.0

 
$
250.0

5.50% Notes due 2017
300.0

 
300.0

5.20% Notes due 2018
185.0

 
185.0

5.75% Notes due 2019
350.0

 
350.0

3.375% Notes due 2023
300.0

 
300.0

4.95% Notes due 2024 (Boardwalk Pipelines 2024 Notes)
350.0

 

 
 
 
 
Gulf South
 

 
 

5.05% Notes due 2015 (Gulf South 2015 Notes)
275.0

 
275.0

6.30% Notes due 2017
275.0

 
275.0

4.00% Notes due 2022
300.0

 
300.0

 
 
 
 
Texas Gas
 

 
 

4.60% Notes due 2015 (Texas Gas 2015 Notes)
250.0

 
250.0

4.50% Notes due 2021
440.0

 
440.0

7.25% Debentures due 2027
100.0

 
100.0

Total notes and debentures
3,375.0

 
3,025.0

 
 
 
 
 
 
 
 
Term Loan
200.0

 
225.0

 
 
 
 
Revolving Credit Facility:
 

 
 

Gulf Crossing
120.0

 
175.0

 
 
 
 
Capital lease obligation
9.6

 
10.0

 
3,704.6

 
3,435.0

Less: unamortized debt discount
(14.9
)
 
(10.6
)
Total Long-Term Debt and Capital Lease Obligation
$
3,689.7

 
$
3,424.4


Maturities of the Partnership’s long-term debt for the next five years and in total thereafter are as follows (in millions):
 
2015
$
525.0

2016
250.0

2017
895.0

2018
185.0

2019
350.0

Thereafter
1,490.0

Total long-term debt
$
3,695.0

    
The Partnership has included $525.0 million of debt which matures in less than one year as long-term debt on its balance sheet as of December 31, 2014. The Partnership refinanced the Gulf South 2015 Notes with the issuance of the Boardwalk Pipelines 2024 Notes, which proceeds were used to retire the Gulf South 2015 Notes on February 2, 2015. As of December 31, 2014, the

68



proceeds of the Boardwalk Pipelines 2024 Notes were used to temporarily reduce borrowings under the revolving credit facility until the Gulf South 2015 Notes reached maturity. The Partnership intends to refinance the Texas Gas 2015 Notes due June 1, 2015 on a long-term basis and has adequate available capacity under its revolving credit facility to extend the amount that would otherwise come due in less than a year.

Notes and Debentures

As of December 31, 2014 and 2013, the weighted-average interest rate of the Partnership's notes and debentures was 5.31% and 5.32%. For the years ended December 31, 2014, 2013 and 2012, the Partnership completed the following debt issuances (in millions, except interest rates):
Date of
Issuance
 
Issuing Subsidiary
 
Amount of
 Issuance
 
Purchaser
Discounts
and
Expenses
 
Net
Proceeds
 
Interest
Rate
 
Maturity Date
 
Interest Payable
November 2014
 
Boardwalk Pipelines
 
$
350.0

 
$
7.1

 
$
342.9

(1) 
4.95
%
 
December 15, 2024
 
June 15 and December 15
November 2012
 
Boardwalk Pipelines
 
$
300.0

 
$
2.4

 
$
297.6

(2) 
3.375
%
 
February 1, 2023
 
February 1 and August 1
June 2012
 
Gulf South
 
$
300.0

 
$
3.5

 
$
296.5

(3) 
4.00
%
 
June 15, 2022
 
June 15 and December 15
(1)
The net proceeds of this offering were used to retire all of the outstanding Gulf South 2015 Notes and the remainder of the net proceeds was used to reduce outstanding borrowings under the Partnership’s revolving credit facility.
(2)
The net proceeds of this offering were used to reduce borrowings under the Partnership’s revolving credit facility and repay all amounts outstanding under the subordinated loan agreement that was in place at that time, or $100.0 million.
(3)
The net proceeds of this offering were used to reduce borrowings under the Partnership’s revolving credit facility and to redeem $225.0 million of Gulf South's 5.75% notes due August 2012 (2012 Notes) discussed below. BPHC waived the prepayment provisions under the then existing subordinated loan agreement that would have required a prepayment under such agreement as a result of this offering.
    
The Partnership’s notes and debentures are redeemable, in whole or in part, at the Partnership’s option at any time, at a redemption price equal to the greater of 100% of the principal amount of the notes to be redeemed or a “make whole” redemption price based on the remaining scheduled payments of principal and interest discounted to the date of redemption at a rate equal to the Treasury rate plus 20 to 50 basis points depending upon the particular issue of notes, plus accrued and unpaid interest, if any. Other customary covenants apply, including those concerning events of default.

The indentures governing the notes and debentures have restrictive covenants which provide that, with certain exceptions, neither the Partnership nor any of its subsidiaries may create, assume or suffer to exist any lien upon any property to secure any indebtedness unless the debentures and notes shall be equally and ratably secured. All of the Partnership's debt obligations are unsecured. At December 31, 2014, Boardwalk Pipelines and its operating subsidiaries were in compliance with their debt covenants.

Redemption of Notes

In February 2015, the Gulf South 2015 Notes matured and were retired in full. The retirement of this debt was financed through the issuance of the Boardwalk Pipelines 2024 Notes. In August 2012, the 2012 Notes matured and were retired in full. The retirement of this debt was financed through the issuance of the 4.00% Gulf South notes due 2022.

Revolving Credit Facility

The Partnership has a revolving credit facility which has aggregate lending commitments of $1.0 billion. Outstanding borrowings under the credit facility as of December 31, 2014, and 2013, were $120.0 million and $175.0 million with a weighted-average borrowing rate of 1.54% and 1.29%. As of February 18, 2015, the Partnership had outstanding borrowings of $460.0 million, resulting in available borrowing capacity of $540.0 million.

In April 2012, the Partnership entered into a Second Amended and Restated Revolving Credit Agreement (Amended Credit Agreement) with Wells Fargo Bank, N.A., as Administrative Agent, having aggregate lending commitments of $1.0 billion,

69



a maturity date of April 27, 2017, and including Gulf Crossing, Gulf South, Texas Gas, Boardwalk Pipelines and Boardwalk Midstream, LLC, as borrowers. Interest is determined, at the Partnership's election, by reference to (a) the base rate which is the highest of (1) the prime rate, (2) the federal funds rate plus 0.50%, and (3) the one month Eurodollar Rate plus 1.00%, plus an applicable margin, or (b) the LIBOR plus an applicable margin. The applicable margin ranges from 0.00% to 0.875% for loans bearing interest tied to the base rate and ranges from 1.00% to 1.875% for loans bearing interest based on the LIBOR rate, in each case determined based on the individual borrower's credit rating from time to time. The Amended Credit Agreement also provides for a quarterly commitment fee charged on the average daily unused amount of the revolving credit facility ranging from 0.125% to 0.30% and determined based on the individual borrower's credit rating from time to time.

The credit facility contains various restrictive covenants and other usual and customary terms and conditions, including restrictions regarding the incurrence of additional debt, the sale of assets and sale-leaseback transactions. The financial covenants under the credit facility require the Partnership and its subsidiaries to maintain, among other things, a ratio of total consolidated debt to consolidated EBITDA (as defined in the credit agreement) measured for the previous twelve months of not more than 5.0 to 1.0, or up to 5.5 to 1.0 for the three quarters following an acquisition. The Partnership and its subsidiaries were in compliance with all covenant requirements under the credit facility as of December 31, 2014.

Term Loan

The Partnership has a $225.0 million variable-rate term loan due October 1, 2017 (Term Loan), which was used to fund the Louisiana Midstream acquisition. The Term Loan bears interest at a rate that is based on the one-month LIBOR plus an applicable margin. Outstanding borrowings as of December 31, 2014 and 2013, were $200.0 million and $225.0 million, with a weighted-average borrowing interest rate of 1.91% and 1.92%. No additional borrowing capacity is available under the Term Loan.
        
Long-Term Debt - Affiliate

In 2014, the Partnership entered into a Subordinated Loan Agreement with BPHC under which the Partnership can borrow up to $300.0 million (Subordinated Loan) through December 31, 2015. The Subordinated Loan bears interest at increasing rates, ranging 5.75% to 9.75%, payable semi-annually in June and December, commencing December 2014, and maturing in July 2024. The Subordinated Loan must be prepaid with the net cash proceeds from the issuance of additional equity securities by the Partnership or the incurrence of certain indebtedness by the Partnership or its subsidiaries, although BPHC may waive such prepayment. The Subordinated Loan is subordinated in right of payment to the Partnership’s obligations under its revolving credit facility pursuant to the terms of a Subordination Agreement between BPHC and Wells Fargo, N.A., as representative of the lenders under the revolving credit facility. Through the filing date of this Annual Report on Form 10-K, the Partnership has not borrowed any amounts under the Subordinated Loan.

Common Unit Offering

For the years ended December 31, 2014, 2013 and 2012, the Partnership completed the following issuances and sales of common units (in millions, except the issuance price):
Month of Offering
 
Number of
Common Units
 
Issuance
Price
 
Less Underwriting Discounts and Expenses
 
Net Proceeds
(including General Partner Contribution)
 
Common Units Outstanding
After Offering
 
Common Units Held by the Public
After Offering
May 2013
 
12.7
 
$30.12
 
$12.3
 
$376.5
 
220.3
 
117.6
October 2012
(1) 
11.2
 
$26.99
 
$10.4
 
$297.6
 
207.7
 
105.0
August 2012
(1) 
11.6
 
$27.80
 
$11.2
 
$317.9
 
196.5
 
93.8
February 2012
(1) 
9.2
 
$27.55
 
$8.5
 
$250.2
 
184.9
 
82.2
(1)
BPHC waived the prepayment provisions under the then existing subordinated loan agreement that would have required a prepayment under such agreement as a result of this offering.

The proceeds of the May 2013 and August 2012 offerings were used to reduce borrowings under the Partnership’s revolving credit facility; the proceeds of the February 2012 offering were used to purchase the remaining equity interests in Petal; and the proceeds of the October 2012 offering were used to purchase the remaining equity interests in Louisiana Midstream. In addition

70



to funds received from the issuance and sale of common units, the general partner concurrently contributed amounts to maintain its 2% interest in the Partnership.
    
Summary of Changes in Outstanding Units

The following table summarizes changes in the Partnership’s common and class B units since January 1, 2012 (in millions):
 
Common
 Units
 
Class B
Units(1)
Balance, January 1, 2012
175.7

 
22.9

Common units issued in connection with underwritten offerings
32.0

 

Balance, December 31, 2012
207.7

 
22.9

Common units issued in connection with underwritten offerings
12.7

 

Conversion of class B units
22.9

 
(22.9
)
Balance, December 31, 2013 and 2014
243.3

 

(1)
On October 9, 2013, all of the 22.9 million class B units were converted into common units on a one-for-one basis, pursuant to the terms of the partnership agreement.
    
Registration Rights Agreement

The Partnership has entered into an Amended and Restated Registration Rights Agreement with BPHC under which the Partnership has agreed to register the resale by BPHC of 27.9 million common units and to reimburse BPHC up to a maximum amount of $0.914 per common unit for underwriting discounts and commissions. As of December 31, 2014 and 2013, the Partnership had an accrued liability of approximately $16.0 million for future underwriting discounts and commissions that would be reimbursed to BPHC and other registration and offering costs that are expected to be incurred by the Partnership.

   
Note 12:  Employee Benefits

Retirement Plans

Defined Benefit Retirement Plans

Texas Gas employees hired prior to November 1, 2006, are covered under a non-contributory, defined benefit pension plan (Pension Plan). The Texas Gas Supplemental Retirement Plan (SRP) provides pension benefits for the portion of an eligible employee’s pension benefit under the Pension Plan that becomes subject to compensation limitations under the Internal Revenue Code. Collectively, the Partnership refers to the Pension Plan and the SRP as Retirement Plans. The Partnership uses a measurement date of December 31 for its Retirement Plans.

As a result of the Texas Gas rate case settlement in 2006, the Partnership is required to fund the amount of annual net periodic pension cost associated with the Pension Plan, including a minimum of $3.0 million which is the amount included in rates. In each of 2014 and 2013, the Partnership funded $3.0 million to the Pension Plan and expects to fund approximately $3.0 million to the plan in 2015. The Partnership does not anticipate that any Pension Plan assets will be returned to the Partnership during 2015. In 2014 and 2013, there were no payments made under the SRP. The Partnership does not expect to fund the SRP until such time as benefits are paid.

The Partnership recognizes in expense each year the actuarially determined amount of net periodic pension cost associated with its Retirement Plans, including a minimum amount of $3.0 million related to its Pension Plan, in accordance with the 2006 rate case settlement. Texas Gas is permitted to seek future rate recovery for amounts of annual Pension Plan costs in excess of $6.0 million and is precluded from seeking future recovery of annual Pension Plan costs between $3.0 million and $6.0 million. As a result, the Partnership would recognize a regulatory asset for amounts of annual Pension Plan costs in excess of $6.0 million and would reduce its regulatory asset to the extent that annual Pension Plan costs are less than $3.0 million. Annual Pension Plan costs between $3.0 million and $6.0 million will be charged to expense.


71



Postretirement Benefits Other Than Pension (PBOP)

Texas Gas provides postretirement medical benefits and life insurance to retired employees who were employed full time, hired prior to January 1, 1996, and have met certain other requirements. In each of 2014 and 2013, the Partnership contributed $0.1 million to the PBOP plan. The PBOP plan is currently in an overfunded status; therefore, the Partnership does not expect to make any contributions to the plan in 2015. The Partnership does not anticipate that any plan assets will be returned to the Partnership during 2015. The Partnership uses a measurement date of December 31 for its PBOP plan.

Projected Benefit Obligation, Fair Value of Assets and Funded Status

The projected benefit obligation, fair value of assets, funded status and the amounts not yet recognized as components of net periodic pension and postretirement benefits cost for the Retirement Plans and PBOP at December 31, 2014 and 2013, were as follows (in millions):
 
Retirement Plans
 
PBOP
 
For the Year Ended
December 31,
 
For the Year Ended
December 31,
 
2014
 
2013
 
2014
 
2013
Change in benefit obligation:
 
 
 
 
 
 
 
Benefit obligation at beginning of period
$
148.5

 
$
152.5

 
$
50.0

 
$
59.5

Service cost
3.9

 
3.9

 
0.4

 
0.5

Interest cost
5.8

 
5.0

 
2.2

 
2.1

Plan participants’ contributions

 

 
0.9

 
0.8

Actuarial loss (gain)
3.6

 
(1.2
)
 
5.2

 
(8.3
)
Benefits paid
(0.5
)
 
(0.4
)
 
(3.6
)
 
(4.6
)
Settlement
(11.4
)
 
(11.3
)
 

 

Benefit obligation at end of period
$
149.9

 
$
148.5

 
$
55.1

 
$
50.0

 
 
 
 
 
 
 
 
Change in plan assets:
 

 
 

 
 

 
 

Fair value of plan assets at beginning of period
$
131.4

 
$
125.7

 
$
80.8

 
$
86.7

Actual return on plan assets
8.2

 
14.4

 
9.1

 
(2.2
)
Benefits paid
(0.5
)
 
(0.4
)
 
(3.6
)
 
(4.6
)
Settlement
(11.4
)
 
(11.3
)
 

 

Company contributions
3.0

 
3.0

 
0.1

 
0.1

Plan participants’ contributions

 

 
0.9

 
0.8

Fair value of plan assets at end of period
$
130.7

 
$
131.4

 
$
87.3

 
$
80.8

 
 
 
 
 
 
 
 
Funded status
$
(19.2
)
 
$
(17.1
)
 
$
32.2

 
$
30.8

 
 
 
 
 
 
 
 
Items not recognized as components of net periodic cost:
 
 

 
 

 
 

Prior service cost (credit)
$

 
$

 
$
(8.6
)
 
$
(16.4
)
Net actuarial loss
26.0

 
24.4

 
10.7

 
10.6

Total
$
26.0

 
$
24.4

 
$
2.1

 
$
(5.8
)

At December 31, 2014 and 2013, the following aggregate information relates only to the underfunded plans (in millions):
 
Retirement Plans
 
For the Year Ended
December 31,
 
2014
 
2013
Projected benefit obligation
$
149.9

 
$
148.5

Accumulated benefit obligation
139.7

 
138.4

Fair value of plan assets
130.7

 
131.4



72



Components of Net Periodic Benefit Cost

Components of net periodic benefit cost for both the Retirement Plans and PBOP for the years ended December 31, 2014, 2013 and 2012 were as follows (in millions):
 
Retirement Plans
 
PBOP
 
For the Year Ended
 December 31,
 
For the Year Ended
 December 31,
 
2014
 
2013
 
2012
 
2014
 
2013
 
2012
Service cost
$
3.9

 
$
3.9

 
$
4.0

 
$
0.4

 
$
0.5

 
$
0.5

Interest cost
5.8

 
5.0

 
5.8

 
2.2

 
2.1

 
2.4

Expected return on plan assets
(9.5
)
 
(9.1
)
 
(8.6
)
 
(4.2
)
 
(4.5
)
 
(4.3
)
Amortization of prior service credit

 

 

 
(7.8
)
 
(7.8
)
 
(7.8
)
Amortization of unrecognized net loss
1.4

 
2.1

 
2.1

 
0.3

 

 
0.1

Settlement charge
1.9

 
1.7

 

 

 

 

Net periodic benefit cost
$
3.5

 
$
3.6

 
$
3.3

 
$
(9.1
)
 
$
(9.7
)
 
$
(9.1
)

Due to the Texas Gas rate case settlement in 2006, Texas Gas is permitted to seek future rate recovery for amounts of annual Pension Plan costs in excess of $6.0 million.

Estimated Future Benefit Payments

The following table shows benefit payments, which reflect expected future service, as appropriate, which are expected to be paid for both the Retirement Plans and PBOP (in millions):
 
Retirement Plans
 
PBOP
2015
$
16.3

 
$
3.1

2016
15.0

 
3.1

2017
14.8

 
3.2

2018
15.0

 
3.3

2019
15.7

 
3.3

2020-2024
67.1

 
16.5


Weighted –Average Assumptions

Weighted-average assumptions used to determine benefit obligations for the years ended December 31, 2014 and 2013, were as follows:
 
Retirement Plans
 
PBOP
 
For the Year Ended
December 31,
 
For the Year Ended
December 31,
 
2014
 
2013
 
2014
 
2013
 
Pension
 
SRP
 
Pension
 
SRP
 
 
 
 
Discount rate
3.35
%
 
3.75
%
 
4.00
%
 
4.25
%
 
3.90
%
 
4.50
%
Expected return on plan assets
7.50
%
 
7.50
%
 
7.50
%
 
7.50
%
 
5.30
%
 
5.30
%
Rate of compensation increase
3.50
%
 
3.50
%
 
3.50
%
 
3.50
%
 
%
 
%


73



Weighted-average assumptions used to determine net periodic benefit cost for the periods indicated were as follows:
 
Retirement Plans
 
PBOP
 
For the Year Ended
December 31,
 
For the Year Ended
December 31,
 
2014
 
2013
 
2012
 
2014
 
2013
 
2012
 
Pension
 
SRP
 
Pension
 
SRP
 
Pension
 
SRP
 
 
 
 
 
 
Discount rate
4.00
%
 
4.25
%
 
3.25%/4.10%
(1) 
3.50
%
 
4.25
%
 
4.25
%
 
4.50
%
 
3.90
%
 
4.70
%
Expected return on plan assets
7.50
%
 
7.50
%
 
7.50%
 
7.50
%
 
7.50
%
 
7.50
%
 
5.30
%
 
5.30
%
 
5.30
%
Rate of compensation increase
3.50
%
 
3.50
%
 
3.50%
 
3.50
%
 
4.00
%
 
4.00
%
 
%
 
%
 
%

(1) Pension expense was remeasured at September 30, 2013, to reflect a settlement.

The long-term rate of return for plan assets was determined based on widely-accepted capital market principles, long-term return analysis for global fixed income and equity markets as well as the active total return oriented portfolio management style. Long-term trends are evaluated relative to market factors such as inflation, interest rates and fiscal and monetary policies, in order to assess the capital market assumptions as applied to the plan. Consideration of diversification needs and rebalancing is maintained.

PBOP Assumed Health Care Cost Trends

Assumed health care cost trend rates have a significant effect on the amounts reported for PBOP. A one-percentage-point change in assumed trend rates for health care costs would have had the following effects on amounts reported for the year ended December 31, 2014 (in millions):

Effect of 1% Increase:
 
2014
Benefit obligation at end of year
 
$
2.2

Total of service and interest costs for year
 
0.1


Effect of 1% Decrease:
 
 
Benefit obligation at end of year
 
$
(1.9
)
Total of service and interest costs for year
 
(0.1
)

For measurement purposes, for December 31, 2014, health care cost trend rates for the plans were assumed to remain at 8.0% for 2015-2016, grading down to 5.0% by 2022, assuming 0.5% annual increments for all participants. For December 31, 2013, health care cost trend rates for the plans were assumed to remain at 8.5% for 2014-2015, grading down to 5.0% by 2022, assuming 0.5% annual increments for all participants.

Pension Plan and PBOP Asset Allocation and Investment Strategy

Pension Plan

The Pension Plan investments are held in a trust account and consist of an undivided interest in an investment account of the Loews Corporation Employees Retirement Trust (Master Trust), established by Loews and its participating subsidiaries. Use of the Master Trust permits the commingling of trust assets of the Pension Plan with the assets of the Loews Corporation Cash Balance Retirement Plan for investment and administrative purposes. Although assets of all plans are commingled in the Master Trust, the custodian maintains supporting records for the purpose of allocating the net gain or loss of the investment account to the participating plans. The net investment income of the investment assets is allocated by the custodian to each participating plan based on the relationship of the interest of each plan to the total of the interests of the participating plans. The Master Trust assets are measured at fair value. The fair value of the interest in the assets of the Master Trust associated with the Pension Plan as of December 31, 2014 and 2013, was $130.7 million (or 51.0%) and $131.4 million (or 51.0%), of the total Master Trust assets.


74



Equity securities are publicly traded securities which are valued using quoted market prices and are considered a Level 1 investment under the fair value hierarchy. Short-term investments that are actively traded or have quoted prices, such as money market funds, are considered a Level 1 investment. Fixed income mutual funds are actively traded and valued using quoted market prices and are considered a Level 1 investment. Corporate and other taxable bonds and asset-backed securities are valued using pricing for similar securities, recently executed transactions, cash flow models with yield curves, broker/dealer quotes and other pricing models utilizing observable inputs and are considered Level 2 investments. The limited partnership and other invested assets consist primarily of hedge funds, whose fair value represents the Master Trust’s share of the net asset value of each company, as determined by the general partner. Level 2 limited partnership and other invested assets include investments which can be redeemed at net asset value in 90 days or less. The limited partnership investments that contain withdrawal provisions greater than 90 days or at the termination of the partnership are considered Level 3 investments.

The following table sets forth by level within the fair value hierarchy a summary of the Master Trust’s investments measured at fair value on a recurring basis at December 31, 2014 (in  millions):
 
Master Trust Assets
 
Level 1
 
Level 2
 
Level 3
 
Total
Equity securities
$
42.3

 
$

 
$

 
$
42.3

Short-term investments
11.8

 

 

 
11.8

Other assets
1.1

 

 

 
1.1

Fixed income mutual funds
98.7

 

 

 
98.7

Asset-backed securities

 
6.0

 

 
6.0

Limited partnerships :
 

 
 

 
 

 
 
Hedge funds

 
56.7

 
29.5

 
86.2

Private equity

 

 
10.1

 
10.1

Total investments
$
153.9

 
$
62.7

 
$
39.6

 
$
256.2


The following table sets forth by level within the fair value hierarchy a summary of the Master Trust’s investments measured at fair value on a recurring basis at December 31, 2013 (in  millions):
 
Master Trust Assets
 
Level 1
 
Level 2
 
Level 3
 
Total
Equity securities
$
44.6

 
$

 
$

 
$
44.6

Short-term investments
4.4

 

 

 
4.4

Other assets

 
3.4

 

 
3.4

Fixed income mutual funds
100.1

 
0.3

 

 
100.4

Asset-backed securities

 
5.8

 

 
5.8

Limited partnerships:
 

 
 

 
 

 
 
Hedge funds

 
57.5

 
29.7

 
87.2

Private equity

 

 
11.7

 
11.7

Total investments
$
149.1

 
$
67.0

 
$
41.4

 
$
257.5



75



The following table presents a reconciliation of the beginning and ending balances of the fair value measurements using significant unobservable inputs (Level 3) for the Master Trust (in millions):
 
Limited
Partnerships:
Hedge Funds
 
Limited
Partnerships:
Private Equity
Balance, January 1, 2013
$
32.0

 
$
7.1

Actual return on assets still held
6.2

 
2.1

Actual return on assets sold
(0.3
)
 
(0.3
)
Purchases, sales and settlements
(8.2
)
 
2.8

Net transfers in/(out) of Level 3

 

Balance, December 31, 2013
29.7

 
11.7

Actual return on assets still held
2.1

 
0.2

Actual return on assets sold
0.1

 
0.8

Purchases, sales and settlements
(2.4
)
 
(2.6
)
Net transfers in/(out) of Level 3

 

Balance, December 31, 2014
$
29.5

 
$
10.1


PBOP

The PBOP plan assets are held in a trust and are measured at fair value. Short-term investments that are actively traded or have quoted prices, such as money market or mutual funds, are considered a Level 1 investment. Fixed income mutual funds are actively traded and valued using quoted market prices and are considered Level 1 investments. Tax exempt securities, consisting of municipal securities, corporate and other taxable bonds and asset-backed securities are valued using pricing for similar securities, recently executed transactions, cash flow models with yield curves, broker/dealer quotes and other pricing models utilizing observable inputs and are considered Level 2 investments.

The following table sets forth by level within the fair value hierarchy a summary of the PBOP trust investments measured at fair value on a recurring basis at December 31, 2014 (in  millions):
 
PBOP Trust Assets
 
Level 1
 
Level 2
 
Level 3
 
Total
Short-term investments
$
3.2

 
$

 
$

 
$
3.2

Fixed income mutual funds
3.0

 

 

 
3.0

Asset-backed securities

 
20.4

 

 
20.4

Corporate bonds

 
17.8

 

 
17.8

Tax exempt securities

 
42.9

 

 
42.9

Total investments
$
6.2

 
$
81.1

 
$

 
$
87.3


The following table sets forth by level within the fair value hierarchy a summary of the PBOP trust investments measured at fair value on a recurring basis at December 31, 2013 (in  millions):
 
PBOP Trust Assets
 
Level 1
 
Level 2
 
Level 3
 
Total
Short-term investments
$
2.7

 
$

 
$

 
$
2.7

Fixed income mutual funds
2.8

 

 

 
2.8

Asset-backed securities

 
19.8

 

 
19.8

Corporate bonds

 
16.9

 

 
16.9

Tax exempt securities

 
38.6

 

 
38.6

Total investments
$
5.5

 
$
75.3

 
$

 
$
80.8


    

76




Investment strategy

Pension Plan: The Partnership employs a total-return approach using a mix of equities and fixed income investments to maximize the long-term return on plan assets and generate cash flows adequate to meet plan requirements. The intent of this strategy is to minimize plan expenses by outperforming plan liabilities over the long run. Risk tolerance is established through careful consideration of the plan liabilities, plan funded status and corporate financial conditions. The investment strategy has been to allocate between 40% and 60% of the investment portfolio to equity and alternative investments, including limited partnerships, with consideration given to market conditions and target asset returns. The investment portfolio contains a diversified blend of fixed income, equity and short-term securities. Alternative investments, including limited partnerships, have been used to enhance risk adjusted long-term returns while improving portfolio diversification. At December 31, 2014, the pension trust had committed $8.1 million to future capital calls from various third party limited partnership investments in exchange for an ownership interest in the related partnerships. Investment risk is measured and monitored on an ongoing basis through annual liability measurements, periodic asset and liability studies and quarterly investment portfolio reviews.

PBOP: The investment strategy for the PBOP assets is to reduce the volatility of plan investments while protecting the initial investment given the overfunded status of the plan. At December 31, 2014 and 2013, all of the PBOP investments were in fixed income securities.

Defined Contribution Plans

Texas Gas employees hired on or after November 1, 2006, and other employees of the Partnership are provided retirement benefits under a defined contribution money purchase plan. The Partnership also provides 401(k) plan benefits to their employees. Costs related to the Partnership’s defined contribution plans were $9.0 million, $8.6 million and $8.0 million for the years ended December 31, 2014, 2013 and 2012.

Long-Term Incentive Compensation Plans

The Partnership grants to selected employees long-term compensation awards under the LTIP, the Unit Appreciation Right (UAR) and Cash Bonus Plan, and previously made grants under the Strategic Long-Term Incentive Plan (SLTIP). These awards are intended to align the interests of the employees with those of the Partnership’s unitholders, encourage superior performance, attract and retain employees who are essential for the Partnership’s growth and profitability and to encourage employees to devote their best efforts to advancing the Partnership’s business over both long and short-term time horizons. The Partnership also makes annual grants of common units to certain of its directors under the LTIP.

LTIP

The Partnership reserved 3,525,000 common units for grants of units, restricted units, unit options and unit appreciation rights to officers and directors of the Partnership’s general partner and for selected employees under the LTIP. The Partnership has outstanding Phantom Common Units which were granted under the plan. Each such grant: includes a tandem grant of Distribution Equivalent Rights (DERs); vests on the third anniversary of the grant date; and will be payable to the grantee in cash, but may be settled in common units at the discretion of the Partnership’s Board of Directors, upon vesting in an amount equal to the sum of the fair market value of the units (as defined in the plan) that vest on the vesting date, less applicable taxes. The vested amount then credited to the grantee’s DER account is payable only in cash, less applicable taxes. The economic value of the Phantom Common Units is directly tied to the value of the Partnership’s common units, but these awards do not confer any rights of ownership to the grantee. The fair value of the awards will be recognized ratably over the vesting period and remeasured each quarter until settlement based on the market price of the Partnership’s common units and amounts credited under the DERs. The Partnership has not made any grants of units, restricted units, unit options or unit appreciation rights under the plan.


77



A summary of the status of the Phantom Common Units granted under the Partnership’s LTIP as of December 31, 2014 and 2013, and changes during the years ended December 31, 2014 and 2013, is presented below:
 
Phantom Common Units
 
Total Fair Value
(in millions)
 
Weighted-Average Vesting Period
 (in years)
Outstanding at January 1, 2013 (1)
192,595

 
$
4.7

 
2.0

Granted
220,808

 
5.7

 
2.8

Forfeited
(33,355
)
 

 

Outstanding at December 31, 2013 (1)
380,048

 
10.9

 
1.5

Paid
(171,411
)
 
(3.5
)
 

Forfeited
(8,968
)
 

 

Outstanding at December 31, 2014 (1)
199,669

 
$
4.1

 
0.9

(1)
Represents fair value and remaining weighted-average vesting period of outstanding awards at the end of the period.

The fair value of the awards at the date of grant was based on the closing market price of the Partnership’s common units on or directly preceding the date of grant. The fair value of the awards at December 31, 2014 and 2013 was based on the closing market price of the common unit on those dates of $17.77 and $25.52 plus the accumulated value of the DERs. The fair value of the awards will be recognized ratably over the vesting period and remeasured each quarter until settlement in accordance with the treatment of awards classified as liabilities. The Partnership recorded $1.2 million, $3.2 million and $1.5 million in Administrative and general expenses during 2014, 2013 and 2012 for the ratable recognition of the fair value of the Phantom Common Unit awards. The total estimated remaining unrecognized compensation expense related to the Phantom Common Units outstanding at December 31, 2014 and 2013, was $1.6 million and $6.1 million.

In 2014 and 2013, the general partner purchased 16,064 and 7,484 of the Partnership’s common units in the open market at a price of $12.51 and $26.72 per unit. These units were granted under the LTIP to the independent directors as part of their director compensation. At December 31, 2014, 3,490,160 units were available for grants under the LTIP.

UAR and Cash Bonus Plan

The UAR and Cash Bonus Plan provides for grants of UARs and Long-Term Cash Bonuses to selected employees of the Partnership. In 2014, the Partnership granted to certain employees $9.2 million of Long-Term Cash Bonuses under the UAR and Cash Bonus Plan. Each Long-Term Cash Bonus will become vested and payable to the holder in cash equal to the amount of the grant after the vesting date. Except in limited circumstances, upon termination of employment during the vesting period, any outstanding and unvested awards of Long-Term Cash Bonuses would be cancelled unpaid. The Partnership recorded compensation expense of $2.6 million, $0.5 million and $0.6 million for the years ended December 31, 2014, 2013 and 2012 related to the Long-Term Cash Bonuses. As of December 31, 2014, there was $6.6 million of total unrecognized compensation cost related to the Long-Term Cash Bonuses.

 The economic value of the UARs is tied to the value of the Partnership’s common units, but these awards do not confer any rights of ownership to the grantee. Under the terms of the UAR and Cash Bonus Plan, after the expiration of a restricted period (vesting period) each awarded UAR would become vested and payable in cash to the extent the fair market value (as defined in the plan) of a common unit on such date exceeds the exercise price. Each UAR includes a feature whereby the exercise price is reduced by the amount of any cash distributions made by the Partnership with respect to a common unit during the restricted period (DER Adjustment). Except in limited circumstances, upon termination of employment during the restricted period, any outstanding and unvested awards of UARs would be cancelled unpaid. The fair value of the UARs will be recognized ratably over the vesting period, and will be remeasured each quarter until settlement in accordance with the treatment of awards classified as liabilities.   


78



A summary of the outstanding UARs granted under the Partnership’s UAR and Cash Bonus Plan as of December 31, 2014 and 2013, and changes during 2014 and 2013 is presented below:
 
UARs
 
Weighted- Average
Exercise Price
 
Total Fair Value
(in millions)
 
Weighted-Average Vesting Period
 (in years)
Outstanding at January 1, 2013 (1)
605,747

 
$
29.18

 
$
1.7

 
1.4

Paid
(359,148
)
 
 
 
 
 
 
Forfeited
(61,400
)
 
 
 
 
 
 
Granted (2)
293,809

 
27.57

 
1.8

 
2.8

Outstanding at December 31, 2013 (1)
479,008

 
27.47

 
1.9

 
1.5

Vested (3)
(203,168
)
 
 
 
 
 
 
Forfeited
(10,348
)
 
 
 
 
 
 
Outstanding at December 31, 2014 (1)
265,492

 
$
27.57

 
$

 
0.9


(1)
Represents weighted-average exercise price, remaining weighted-average vesting period and total fair value of outstanding awards at the end of the period.
(2)
Represents the weighted-average exercise price and weighted-average vesting period of awards at grant date. The exercise price for each UAR granted was set at $27.57, the closing price of the Partnership’s common units on the New York Stock Exchange on the grant date on February 7, 2013.
(3)
Units vested and expired with no value.

The fair value of the UARs was based on the computed value of a call on the Partnership’s common units at the exercise price. The following assumptions were used as inputs to the Black-Scholes valuation model for grants made during 2013. No UARs were granted in 2014.
 
Grant Date Assumptions for Grants Made in 2013
Expected life (years)
2.8
Risk free interest rate (1)
0.35%
Expected volatility (2)
32%
(1)
Based on the U.S. Treasury yield curve corresponding to the remaining life of the UAR.
(2)
Based on the historical volatility of the Partnership’s common units.

Due to the significant decrease in the Partnership’s common unit price in 2014, the Partnership reversed a portion of the previously recognized compensation expense related to the UARs, which resulted in the Partnership recording compensation income of $0.7 million for the year ended December 31, 2014. The Partnership recorded compensation expense of $0.9 million and $0.3 million for the years ended December 31, 2013 and 2012 related to the UARs. As of December 31, 2014, the UARs had no value. As of December 31, 2013, there was $0.9 million of total unrecognized compensation cost related to the non-vested portion of the UARs.
    
SLTIP
 
The SLTIP provided for the issuance of up to 500 phantom general partner units (Phantom GP Units) to selected employees of the Partnership and its subsidiaries. The last grant of the Phantom GP Units was made in 2010, which vested and was settled in 2013. No additional grants of Phantom GP units are expected to be made under the SLTIP. The Partnership recorded $0.2 million and $2.3 million in Administrative and general expenses during 2013 and 2012 for the ratable recognition of the fair value of the GP Phantom Unit awards.



79



A summary of the status of the Partnership’s SLTIP as of December 31, 2014 and 2013, and changes during the years ended December 31, 2014 and 2013, is presented below:
 
Phantom GP Units
 
Total Fair Value
(in millions)
 
Weighted-Average Vesting Period
 (in years)
Outstanding at January 1, 2013 (1)
145

 
$
6.9

 
0.2

Paid
(145
)
 
(7.2
)
 

Outstanding at December 31, 2013 and 2014

 
$

 

(1)
Represents fair value and remaining weighted-average vesting period of outstanding awards at the end of the period.

Retention Payment Agreements

In light of challenging market conditions, the need to execute on certain key initiatives and a highly competitive market for talent in the energy industry, in 2014, the Partnership entered into retention payment agreements with certain key employees. The total amount of cash payable under the program would be approximately $12.0 million, subject to the employees remaining employed by the Partnership over a period of three years and other conditions. Each retention payment agreement will vest and become payable in cash as follows: 25% vesting and becoming payable on February 28, 2015, 25% vesting and becoming payable on February 29, 2016, and the remaining 50% vesting and coming payable on February 28, 2017. Except in limited circumstances, upon termination of employment during the vesting period, any outstanding and unvested retention payments would be cancelled unpaid. The Partnership recorded compensation expense of $4.8 million for the year ended December 31, 2014 and as of December 31, 2014, there was $7.0 million of total unrecognized compensation expense related to the retention payment agreements.


Note 13:  Cash Distributions and Net Income per Unit

Cash Distributions

The Partnership’s cash distribution policy requires that the Partnership distribute to its various ownership interests on a quarterly basis all of its available cash, as defined in its partnership agreement. IDRs, which represent a limited partner ownership interest and are currently held by the Partnership’s general partner, represent the contractual right to receive an increasing percentage of quarterly distributions of available cash as follows:
 
Total Quarterly Distribution
 
Marginal Percentage
Interest in
Distributions
 
Target Amount
 
Limited Partner
Unitholders (1)
 
General 
Partner
and IDRs
First Target Distribution
up to $0.4025
 
98%
 
2%
Second Target Distribution
above $0.4025 up to $0.4375
 
85%
 
15%
Third Target Distribution
above $0.4375 up to $0.5250
 
75%
 
25%
Thereafter
above $0.5250
 
50%
 
50%
(1)
The class B unitholders participated in distributions on a pari passu basis with the Partnership’s common units up to $0.30 per unit per quarter. The class B units did not participate in quarterly distributions above $0.30 per unit and converted into common units on a one-for-one basis on October 9, 2013.
 

80



The Partnership has declared quarterly distributions per unit to unitholders of record, including holders of common and class B units (through October 9, 2013) and the 2% general partner interest and IDRs held by its general partner as follows (in millions, except distribution per unit):
Payment Date
 
Distribution
per Unit
 
Amount Paid to Common
Unitholders
 
Amount Paid
to Class B
Unitholder
 
Amount Paid to General Partner (Including IDRs) (1)
November 20, 2014
 
$
0.1000

 
$
24.3

 
$


$
0.5

August 21, 2014
 
0.1000

 
24.3

 

 
0.5

May 15, 2014
 
0.1000

 
24.3

 

 
0.5

February 27, 2014
 
0.1000

 
24.3

 

 
0.5

November 14, 2013
 
0.5325

 
129.5

 

(2) 
12.4

August 15, 2013
 
0.5325

 
117.3

 
6.9

 
11.4

May 16, 2013
 
0.5325

 
110.6

 
6.8

 
10.7

February 28, 2013
 
0.5325

 
110.6

 
6.9

 
10.8

November 15, 2012
 
0.5325

 
110.6

 
6.9

 
10.8

August 16, 2012
 
0.5325

 
104.6

 
6.9

 
10.2

May 17, 2012
 
0.5325

 
98.5

 
6.8

 
9.6

February 23, 2012
 
0.530

 
98.1

 
6.8

 
9.1

(1)
In February 2014, the Partnership decreased its distribution rate to $0.10 per common unit. As a result of the reduced distribution rate, the quarterly target distribution levels for IDR payout were not met and the Partnership paid no amounts with respect to the IDRs in 2014. In 2013 and 2012, the Partnership paid $34.6 million and $30.1 million in distributions on behalf of IDRs.
(2)
On October 9, 2013, all of the 22.9 million Class B units were converted into common units on a one-for-one basis, pursuant to the terms of the partnership agreement.

In February 2015, the Partnership declared a quarterly cash distribution to unitholders of record of $0.10 per common unit.
 
Net Income per Unit
 
For purposes of calculating net income per unit, net income for the current period is reduced by the amount of available cash that will be distributed with respect to that period. Any residual amount representing undistributed net income (or loss) is assumed to be allocated to the various ownership interests in accordance with the contractual provisions of the partnership agreement.

Under the Partnership’s partnership agreement, for any quarterly period, the IDRs participate in net income only to the extent of the amount of cash distributions actually declared, thereby excluding the IDRs from participating in undistributed net income or losses. Accordingly, undistributed net income is assumed to be allocated to the other ownership interests on a pro rata basis, except that the class B units’ participation in net income was limited to $0.30 per unit per quarter. The Class B units were converted to common units on a one-for-one basis in October 2013. Payments made on account of the Partnership’s various ownership interests are determined in relation to actual declared distributions, and are not based on the assumed allocations required under GAAP. Unless noted otherwise, basic and diluted net income per unit are the same.


81



The following table provides a reconciliation of net income and the assumed allocation of net income to the common units for purposes of computing net income per unit for the year ended December 31, 2014, (in millions, except per unit data):
 
Total
 
Common
Units
 
General Partner and IDRs
Net income
$
146.8

 
 
 
 
Less: Net loss attributable to noncontrolling interests
(86.8
)
 
 
 
 
Net income attributable to controlling interests
233.6

 
 
 
 
Declared distribution
99.2

 
$
97.2

 
$
2.0

Assumed allocation of undistributed net income
134.4

 
131.7

 
2.7

Assumed allocation of net income attributable to limited
   partner unitholders and general partner
$
233.6

 
$
228.9

 
$
4.7

Weighted-average units outstanding
 

 
243.3

 
 

Net income per unit
 

 
$
0.94

 
 


The following table provides a reconciliation of net income and the assumed allocation of net income to the common and class B units for purposes of computing net income per unit for the year ended December 31, 2013. Basic net income per unit is calculated based on the weighted average number of units outstanding for the period. Diluted net income per unit is calculated assuming that the class B units converted on the date that they became convertible, or July 1, 2013 (in millions, except per unit data): 
 
Total
 
Common
Units
 
Class B
Units
 
General Partner and IDRs
Net income
$
250.2

 
 
 
 
 
 
Less: Net loss attributable to noncontrolling interests
(3.5
)
 
 
 
 
 
 
Net income attributable to controlling interests
253.7

 
 
 
 
 
 
Declared distribution
430.5

 
$
381.8

 
$
13.7

 
$
35.0

Assumed allocation of undistributed net loss (basic)
(176.8
)
 
(160.5
)
 
(12.8
)
 
(3.5
)
Assumed allocation of net income attributable to limited
   partner unitholders and general partner — basic
253.7

 
221.3

 
0.9

 
31.5

Allocation for diluted earnings per unit

 
(4.6
)
 
4.6

 

Assumed allocation of net income attributable to limited
partner unitholders and general partner — diluted
$
253.7

 
$
216.7

 
$
5.5

 
$
31.5

Weighted-average units outstanding — basic
 

 
220.5

 
17.6

 
 

Weighted-average units outstanding — diluted
 
 
226.8

 
11.3

 
 
Net income per unit — basic
 

 
$
1.00

 
$
0.05

 
 

Net income per unit — diluted
 
 
$
0.96

 
$
0.48

 
 


82



The following table provides a reconciliation of net income and the assumed allocation of net income to the common and class B units for purposes of computing net income per unit for the year ended December 31, 2012 (in millions, except per unit data):
 
 
Total
 
Common
Units
 
Class B
Units
 
General Partner and IDRs
Net income
$
306.0

 
 
 
 
 
 
Less: Net loss attributable to predecessor equity
(2.2
)
 
 
 
 
 
 
Net income attributable to limited partner unitholders and
    general partner
308.2

 
 
 
 
 
 
Declared distribution
493.1

 
$
424.3

 
$
27.5

 
$
41.3

Assumed allocation of undistributed net loss
(184.9
)
 
(162.0
)
 
(19.2
)
 
(3.7
)
Assumed allocation of net income attributable to limited
   partner unitholders and general partner
$
308.2

 
$
262.3

 
$
8.3

 
$
37.6

Weighted-average units outstanding
 

 
191.9

 
22.9

 
 

Net income per unit
 

 
$
1.37

 
$
0.36

 
 



Note 14:  Income Taxes

The Partnership is not a taxable entity for federal income tax purposes.  As such, it does not directly pay federal income tax. The Partnership’s taxable income or loss, which may vary substantially from the net income or loss reported in the Consolidated Statements of Income, is includable in the federal income tax returns of each partner. The aggregate difference in the basis of the Partnership’s net assets for financial and income tax purposes cannot be readily determined as the Partnership does not have access to the information about each partner’s tax attributes. The subsidiaries of the Partnership directly incur some income-based state taxes which are presented in Income taxes on the Consolidated Statements of Income.

Following is a summary of the provision for income taxes for the periods ended December 31, 2014, 2013 and 2012 (in millions):
 
For the Year Ended December 31,
 
2014
 
2013
 
2012
Current expense:
 
 
 
 
 
State
$
0.3

 
$
0.4

 
$
(0.2
)
Total
0.3

 
0.4

 
(0.2
)
Deferred provision:
 

 
 

 
 

State
0.1

 
0.1

 
0.7

Total
0.1

 
0.1

 
0.7

Income taxes
$
0.4

 
$
0.5

 
$
0.5


The Partnership’s tax years 2011 through 2014 remain subject to examination by the Internal Revenue Service and the states in which it operates. There were no differences between the provision at the statutory rate to the income tax provision at December 31, 2014, 2013 and 2012. As of December 31, 2014 and 2013, there were no significant deferred income tax assets or liabilities.


83




Note 15:  Credit Risk

Major Customers

Operating revenues received from the Partnership’s major customer (in millions) and the percentage of total operating revenues earned from that customer were:
 
For the Year Ended December 31,
 
2014
 
2013
 
2012
 
Revenue
 
%
 
Revenue
 
%
 
Revenue
 
%
Devon Gas Services, LP
$
120.5

 
10%
 
$
127.1

 
11%
 
$
133.3

 
12%

Gas Loaned to Customers

Natural gas price volatility can cause changes in credit risk related to gas and NGLs loaned to customers. As of December 31, 2014, the amount of gas owed to the operating subsidiaries due to gas imbalances and gas loaned under PAL agreements was approximately 10.0 trillion British thermal units (TBtu). Assuming an average market price during December 2014 of $3.36 per million British thermal units (MMBtu), the market value of that gas was approximately $33.6 million. As of December 31, 2014, the amount of NGLs owed to the operating subsidiaries due to imbalances was less than 0.1 million barrels, which had a market value of approximately $0.6 million. As of December 31, 2013, the amount of gas owed to the operating subsidiaries due to gas imbalances and gas loaned under PAL agreements was approximately 19.6 TBtu. Assuming an average market price during December 2013 of $4.17 per MMBtu, the market value of this gas at December 31, 2013, would have been approximately $81.7 million. As of December 31, 2013, there were no outstanding imbalances owed to the operating subsidiaries from NGLs. If any significant customer should have credit or financial problems resulting in a delay or failure to repay the gas owed to the operating subsidiaries, it could have a material adverse effect on the Partnership’s financial condition, results of operations or cash flows.


Note 16:  Related Party Transactions

Loews provides a variety of corporate services to the Partnership under services agreements, including but not limited to, information technology, tax, risk management, internal audit and corporate development services, plus allocated overheads. The Partnership incurred charges related to these services of $8.8 million, $8.3 million and $8.3 million for the years ended December 31, 2014, 2013 and 2012.

Distributions paid related to limited partner units held by BPHC and the 2% general partner interest and IDRs held by Boardwalk GP were $52.0 million, $296.8 million and $285.7 million for the years ended December 31, 2014, 2013 and 2012.

In 2014, the Partnership and BPHC entered into a Subordinated Loan agreement whereby the Partnership can borrow up to $300.0 million. Note 11 contains more information related to the affiliated long-term debt.

In 2013, the Partnership entered into agreements with BPHC to form two entities for the purpose of investing in the Bluegrass Project. For the years ended December 31, 2014 and 2013, the Partnership contributed $0.8 million and $11.9 million and BPHC contributed $8.2 million and $90.0 million of cash and other assets to these entities. In 2014, the Partnership and BPHC dissolved these entities, resulting in the Partnership receiving $2.2 million in distributions and BPHC receiving $7.9 million in distributions. Refer to Note 3 for further information on the Bluegrass Project.
        


84



Note 17: Recently Issued Accounting Pronouncements

In May 2014, the Financial Accounting Standards Board issued Accounting Standards Update 2014-09 (ASU 2014-09), Revenue from Contracts with Customers (Topic 606), which will require entities to recognize revenue to depict the transfer of promised goods or services to customers in an amount that reflects the consideration to which the entity expects to be entitled to in exchange for those goods or services. ASU 2014-09 also requires enhanced disclosures regarding the nature, amount, timing and uncertainty of revenues and cash flows from contracts with customers. ASU 2014-09 is effective for interim and annual reporting periods beginning after December 15, 2016. The Partnership is evaluating the impact, if any, that ASU 2014-09 will have on its financial statements.


Note 18:  Supplemental Disclosure of Cash Flow Information (in millions):
 
For the Year Ended December 31,
 
2014
 
2013
 
2012
Cash paid during the period for:
 
 
 
 
 
Interest (net of amount capitalized) (1)
$
153.0

 
$
151.0

 
$
169.8

Income taxes, net
0.1

 
0.3

 
0.2

Non-cash adjustments:
 

 
 

 
 

Accounts payable and PPE
36.9

 
38.1

 
37.9

Capital lease obligations incurred

 
10.5

 

(1)
The 2012 period includes payments of $9.6 million related to the settlements of interest rate derivatives.


Note 19:  Selected Quarterly Financial Data (Unaudited)

The following tables summarize selected quarterly financial data for 2014 and 2013 for the Partnership (in millions, except for earnings per unit):
 
2014
 
For the Quarter Ended:
 
December 31
 
September 30
 
June 30
 
March 31
Operating revenues
$
304.6

 
$
278.9

 
$
293.4

 
$
356.9

Operating expenses
224.1

 
210.4

 
196.9

 
204.3

Operating income
80.5

 
68.5

 
96.5

 
152.6

Interest expense, net
44.2

 
39.9

 
40.0

 
40.8

Other (income) expense
(0.6
)
 
0.1

 
0.5

 
86.0

Income before income taxes
36.9

 
28.5

 
56.0

 
25.8

Income taxes

 
0.1

 
0.1

 
0.2

Net income
36.9

 
28.4

 
55.9

 
25.6

Net earnings (loss) attributable to
   noncontrolling interests
0.1

 
(0.8
)
 
(1.5
)
 
(84.6
)
Net income attributable to
    controlling interests
$
36.8

 
$
29.2

 
$
57.4

 
$
110.2

 
 

 
 

 
 

 
 

Net income per unit:
$
0.15

 
$
0.12

 
$
0.23

 
$
0.44



85



 
2013
 
For the Quarter Ended:
 
December 31
 
September 30
 
June 30
 
March 31
Operating revenues
$
312.9

 
$
275.5

 
$
288.7

 
$
328.5

Operating expenses
254.4

 
172.3

 
177.6

 
186.8

Operating income
58.5

 
103.2

 
111.1

 
141.7

Interest expense, net
41.1

 
40.9

 
40.6

 
40.3

Other expense (income)
0.5

 
0.6

 

 
(0.2
)
Income before income taxes
16.9

 
61.7

 
70.5

 
101.6

Income taxes
0.2

 

 
0.1

 
0.2

Net income
16.7

 
61.7

 
70.4

 
101.4

Net loss attributable to
noncontrolling interests
(2.8
)
 
(0.6
)
 
(0.1
)
 

Net income attributable to
controlling interests
$
19.5

 
$
62.3

 
$
70.5

 
$
101.4

Basic net income per unit:
 

 
 

 
 

 
 

Common units
$
0.08

 
$
0.27

 
$
0.28

 
$
0.42

Class B units
$
(0.02
)
 
$
(0.32
)
 
$
0.03

 
$
0.19

Diluted net income per unit:
 
 
 
 
 
 
 
Common units
$
0.08

 
$
0.21

 
$
0.28

 
$
0.42

Class B units
$

 
$

 
$
0.03

 
$
0.19



Note 20:  Guarantee of Securities of Subsidiaries

Boardwalk Pipelines (subsidiary issuer) has issued securities which have been fully and unconditionally guaranteed by the Partnership (parent guarantor). The Partnership's subsidiaries have no significant restrictions on their ability to pay distributions or make loans to the Partnership except as noted in the debt covenants and have no restricted assets at December 31, 2014 and 2013. Note 11 contains additional information regarding the Partnership's debt and related covenants.

        


86



Condensed Consolidating Balance Sheets as of December 31, 2014
(Millions)

Assets
 
Parent
Guarantor
 
Subsidiary
 Issuer
 
Non-guarantor Subsidiaries
 
Eliminations
 
Consolidated Boardwalk Pipeline Partners, LP
Cash and cash equivalents
 
$
0.5

 
$
1.8

 
$
4.3

 
$

 
$
6.6

Receivables
 

 

 
110.9

 

 
110.9

Receivables - affiliate
 

 

 
9.0

 
(9.0
)
 

Gas and liquids stored underground
 

 

 
4.1

 

 
4.1

Prepayments
 
0.1

 

 
14.4

 

 
14.5

Advances to affiliates
 

 
6.3

 
106.2

 
(112.5
)
 

Other current assets
 
0.5

 

 
19.2

 
(6.2
)
 
13.5

Total current assets
 
1.1

 
8.1

 
268.1

 
(127.7
)
 
149.6

Investment in consolidated subsidiaries
 
1,970.6

 
6,744.1

 

 
(8,714.7
)
 

Property, plant and equipment, gross
 
0.6

 

 
9,355.0

 

 
9,355.6

Less–accumulated depreciation and
   amortization
 
0.6

 

 
1,765.8

 

 
1,766.4

Property, plant and equipment, net
 

 

 
7,589.2

 

 
7,589.2

Other noncurrent assets
 

 
3.4

 
465.2

 
(0.6
)
 
468.0

Advances to affiliates – noncurrent
 
2,148.3

 
212.0

 
996.5

 
(3,356.8
)
 

Total other assets
 
2,148.3

 
215.4

 
1,461.7

 
(3,357.4
)
 
468.0

 
 


 


 


 


 


Total Assets
 
$
4,120.0

 
$
6,967.6

 
$
9,319.0

 
$
(12,199.8
)
 
$
8,206.8


Liabilities and Equity
 
Parent
Guarantor
 
Subsidiary
 Issuer
 
Non-guarantor
Subsidiaries
 
Eliminations
 
Consolidated Boardwalk Pipeline Partners, LP
Payables
 
$
0.2

 
$
0.1

 
$
61.8

 
$

 
$
62.1

Payable to affiliates
 
1.5

 

 
9.0

 
(9.0
)
 
1.5

Advances from affiliates
 

 
106.2

 
6.3

 
(112.5
)
 

Other current liabilities
 

 
21.4

 
141.7

 
(6.5
)
 
156.6

Total current liabilities
 
1.7

 
127.7

 
218.8

 
(128.0
)
 
220.2

Total long-term debt and capital lease
     obligation
 

 
1,724.5

 
1,965.2

 

 
3,689.7

Payable to affiliate - noncurrent
 
16.0

 

 

 

 
16.0

Advances from affiliates - noncurrent
 

 
3,144.8

 
212.0

 
(3,356.8
)
 

Other noncurrent liabilities
 

 

 
178.9

 
(0.3
)
 
178.6

     Total other liabilities and deferred
        credits
 
16.0

 
3,144.8

 
390.9

 
(3,357.1
)
 
194.6

Total partners’ capital
 
4,102.3

 
1,970.6

 
6,744.1

 
(8,714.7
)
 
4,102.3

Noncontrolling interest
 

 

 

 

 

Total Equity
 
4,102.3

 
1,970.6

 
6,744.1

 
(8,714.7
)
 
4,102.3

Total Liabilities and Equity
 
$
4,120.0

 
$
6,967.6

 
$
9,319.0

 
$
(12,199.8
)
 
$
8,206.8



87



Condensed Consolidating Balance Sheets as of December 31, 2013
(Millions)

Assets
 
Parent
Guarantor
 
Subsidiary
 Issuer
 
Non-guarantor Subsidiaries
 
Eliminations
 
Consolidated Boardwalk Pipeline Partners, LP
Cash and cash equivalents
 
$
0.2

 
$
9.2

 
$
19.1

 
$

 
$
28.5

Receivables
 

 

 
119.2

 

 
119.2

Receivables - affiliate
 
0.1

 
0.1

 
14.3

 
(13.4
)
 
1.1

Gas and liquids stored underground
 

 

 
0.7

 

 
0.7

Prepayments
 
0.3

 

 
12.6

 

 
12.9

Advances to affiliates
 

 

 
194.4

 
(194.4
)
 

Other current assets
 

 

 
23.8

 
(9.1
)
 
14.7

Total current assets
 
0.6

 
9.3

 
384.1

 
(216.9
)
 
177.1

Investment in consolidated subsidiaries
 
1,480.8

 
6,138.3

 

 
(7,619.1
)
 

Property, plant and equipment, gross
 
0.6

 

 
8,722.7

 

 
8,723.3

Less–accumulated depreciation
   and amortization
 
0.6

 

 
1,488.6

 

 
1,489.2

Property, plant and equipment, net
 

 

 
7,234.1

 

 
7,234.1

Other noncurrent assets
 
0.3

 
3.7

 
420.7

 

 
424.7

Advances to affiliates – noncurrent
 
2,512.1

 
168.7

 
733.1

 
(3,413.9
)
 

Investment in unconsolidated affiliates
 

 

 
78.6

 

 
78.6

Total other assets
 
2,512.4

 
172.4

 
1,232.4

 
(3,413.9
)
 
503.3

 
 


 


 


 


 


Total Assets
 
$
3,993.8

 
$
6,320.0

 
$
8,850.6

 
$
(11,249.9
)
 
$
7,914.5


Liabilities and Equity
 
Parent
Guarantor
 
Subsidiary
 Issuer
 
Non-guarantor Subsidiaries
 
Eliminations
 
Consolidated Boardwalk Pipeline Partners, LP
Payables
 
$
0.2

 
$

 
$
70.6

 
$

 
$
70.8

Payable to affiliates
 
0.7

 

 
13.9

 
(13.4
)
 
1.2

Advances from affiliates
 

 
194.4

 

 
(194.4
)
 

Other current liabilities
 

 
19.7

 
153.3

 
(9.0
)
 
164.0

Total current liabilities
 
0.9

 
214.1

 
237.8

 
(216.8
)
 
236.0

Total long-term debt and capital lease
    obligation
 

 
1,379.9

 
2,044.5

 

 
3,424.4

Payable to affiliate - noncurrent
 
16.0

 

 

 

 
16.0

Advances from affiliates - noncurrent
 

 
3,245.2

 
168.7

 
(3,413.9
)
 

Other noncurrent liabilities
 

 

 
174.8

 
(0.1
)
 
174.7

    Total other liabilities and deferred
        credits
 
16.0

 
3,245.2

 
343.5

 
(3,414.0
)
 
190.7

Total partners’ capital
 
3,976.9

 
1,480.8

 
6,138.3

 
(7,619.1
)
 
3,976.9

Noncontrolling interest
 

 

 
86.5

 

 
86.5

Total Equity
 
3,976.9

 
1,480.8

 
6,224.8

 
(7,619.1
)
 
4,063.4

Total Liabilities and Equity
 
$
3,993.8

 
$
6,320.0

 
$
8,850.6

 
$
(11,249.9
)
 
$
7,914.5



88



Condensed Consolidating Statements of Income for the Year Ended December 31, 2014
(Millions)

 
Parent
Guarantor
 
Subsidiary
Issuer
 
Non-guarantor Subsidiaries
 
Eliminations
 
Consolidated Boardwalk Pipeline Partners, LP
Operating Revenues:
 
 
 
 
 
 
 
 
 
Transportation
$

 
$

 
$
1,157.9

 
$
(92.8
)
 
$
1,065.1

Parking and lending

 

 
23.3

 

 
23.3

Storage

 

 
90.4

 
(0.9
)
 
89.5

Other

 

 
55.9

 

 
55.9

Total operating revenues

 

 
1,327.5

 
(93.7
)
 
1,233.8

 
 
 
 
 
 
 
 
 
 
Operating Costs and Expenses:
 

 
 

 
 

 
 
 
 
Fuel and transportation

 

 
214.4

 
(93.7
)
 
120.7

Operation and maintenance

 

 
198.8

 

 
198.8

Administrative and general
0.2

 

 
124.8

 

 
125.0

Other operating costs and expenses
0.2

 

 
391.0

 

 
391.2

Total operating costs and expenses
0.4

 

 
929.0

 
(93.7
)
 
835.7

Operating (loss) income
(0.4
)
 

 
398.5

 

 
398.1

 
 
 
 
 
 
 
 
 
 
Other Deductions (Income):
 

 
 

 
 

 
 
 
 
Interest expense

 
76.5

 
89.0

 

 
165.5

Interest (income) expense - affiliates, net
(30.0
)
 
41.2

 
(11.2
)
 

 

Interest income

 

 
(0.6
)
 

 
(0.6
)
Equity in earnings of subsidiaries
(204.0
)
 
(321.7
)
 

 
525.7

 

Equity losses in unconsolidated
    affiliates

 

 
86.5

 

 
86.5

Miscellaneous other income, net

 

 
(0.5
)
 

 
(0.5
)
Total other (income) deductions
(234.0
)
 
(204.0
)
 
163.2

 
525.7

 
250.9

 
 
 
 
 
 
 
 
 
 
Income (loss) before income taxes
233.6

 
204.0

 
235.3

 
(525.7
)
 
147.2

Income taxes

 

 
0.4

 

 
0.4

 
 
 
 
 
 
 
 
 
 
Net income (loss)
233.6

 
204.0

 
234.9

 
(525.7
)
 
146.8

Net loss attributable to noncontrolling
    interests

 

 
(86.8
)
 

 
(86.8
)
Net income (loss) attributable to controlling
    interests
$
233.6

 
$
204.0

 
$
321.7

 
$
(525.7
)
 
$
233.6



89



Condensed Consolidating Statements of Income for the Year Ended December 31, 2013
(Millions)

 
Parent
Guarantor
 
Subsidiary
Issuer
 
Non-guarantor Subsidiaries
 
Eliminations
 
Consolidated Boardwalk Pipeline Partners, LP
Operating Revenues:
 
 
 
 
 
 
 
 
 
Transportation
$

 
$

 
$
1,116.4

 
$
(88.4
)
 
$
1,028.0

Parking and lending

 

 
24.0

 
(0.1
)
 
23.9

Storage

 

 
111.0

 
(0.1
)
 
110.9

Other

 

 
42.8

 

 
42.8

Total operating revenues

 

 
1,294.2

 
(88.6
)
 
1,205.6

 


 


 


 

 

Operating Costs and Expenses:
 

 
 

 
 

 
 
 
 
Fuel and transportation

 

 
182.0

 
(88.6
)
 
93.4

Operation and maintenance

 
0.3

 
186.2

 

 
186.5

Administrative and general
(0.1
)
 
0.8

 
116.7

 

 
117.4

Other operating costs and expenses
0.3

 
0.1

 
393.4

 

 
393.8

Total operating costs and expenses
0.2

 
1.2

 
878.3

 
(88.6
)
 
791.1

Operating (loss) income
(0.2
)
 
(1.2
)
 
415.9

 

 
414.5

 
 
 
 
 
 
 
 
 
 
Other Deductions (Income):
 

 
 

 
 

 
 
 
 
Interest expense

 
72.7

 
90.7

 

 
163.4

Interest (income) expense - affiliates, net
(33.6
)
 
41.3

 
(7.7
)
 

 

Interest income

 

 
(0.5
)
 

 
(0.5
)
Equity in earnings of subsidiaries
(220.3
)
 
(335.5
)
 

 
555.8

 

Equity losses in unconsolidated affiliates

 

 
1.2

 

 
1.2

Miscellaneous other income, net

 

 
(0.3
)
 

 
(0.3
)
Total other (income) deductions
(253.9
)
 
(221.5
)
 
83.4

 
555.8

 
163.8

 
 
 
 
 
 
 
 
 
 
Income (loss) before income taxes
253.7

 
220.3

 
332.5

 
(555.8
)
 
250.7

Income taxes

 

 
0.5

 

 
0.5

 
 
 
 
 
 
 
 
 
 
Net income (loss)
253.7

 
220.3

 
332.0

 
(555.8
)
 
250.2

Net loss attributable to noncontrolling
    interests

 

 
(3.5
)
 

 
(3.5
)
Net income (loss) attributable to controlling
interests
$
253.7

 
$
220.3

 
$
335.5

 
$
(555.8
)
 
$
253.7



90



Condensed Consolidating Statements of Income for the Year Ended December 31, 2012
(Millions)

 
Parent
Guarantor
 
Subsidiary
 Issuer
 
Non-guarantor Subsidiaries
 
Eliminations
 
Consolidated Boardwalk Pipeline Partners, LP
Operating Revenues:
 
 
 
 
 
 
 
 
 
Transportation
$

 
$

 
$
1,147.5

 
$
(89.2
)
 
$
1,058.3

Parking and lending

 

 
28.7

 
(0.7
)
 
28.0

Storage

 

 
85.4

 
(0.7
)
 
84.7

Other

 

 
14.0

 

 
14.0

Total operating revenues

 

 
1,275.6

 
(90.6
)
 
1,185.0

 
 
 
 
 
 
 
 
 
 
Operating Costs and Expenses:
 

 
 

 
 

 
 

 
 

Fuel and transportation

 

 
170.0

 
(90.6
)
 
79.4

Operation and maintenance

 

 
167.2

 

 
167.2

Administrative and general
0.5

 

 
114.8

 

 
115.3

Other operating costs and expenses
0.3

 

 
349.0

 

 
349.3

Total operating costs and expenses
0.8

 

 
801.0

 
(90.6
)
 
711.2

Operating (loss) income
(0.8
)
 

 
474.6

 

 
473.8

 
 
 
 
 
 
 
 
 
 
Other Deductions (Income):
 

 
 

 
 

 
 

 
 
Interest expense

 
63.1

 
98.4

 

 
161.5

Interest (income) expense - affiliates, net
(35.6
)
 
52.9

 
(10.4
)
 

 
6.9

Interest income

 

 
(0.7
)
 

 
(0.7
)
Equity in earnings of subsidiaries
(271.2
)
 
(387.2
)
 

 
658.4

 

Miscellaneous other income, net

 

 
(0.4
)
 

 
(0.4
)
Total other (income) deductions
(306.8
)
 
(271.2
)
 
86.9

 
658.4

 
167.3

 
 
 
 
 
 
 
 
 
 
Income (loss) before income taxes
306.0

 
271.2

 
387.7

 
(658.4
)
 
306.5

Income taxes

 

 
0.5

 

 
0.5

 
 
 
 
 
 
 
 
 
 
Net income (loss)
306.0

 
271.2

 
387.2

 
(658.4
)
 
306.0

Net loss attributable to noncontrolling
    interests

 

 

 

 

Net income (loss) attributable to controlling
interests
$
306.0

 
$
271.2

 
$
387.2

 
$
(658.4
)
 
$
306.0





91



Condensed Consolidating Statements of Comprehensive Income for the Year Ended December 31, 2014
(Millions)

 
Parent
Guarantor
 
Subsidiary
Issuer
 
Non-guarantor Subsidiaries
 
Eliminations
 
Consolidated Boardwalk Pipeline Partners, LP
Net income (loss)
$
233.6

 
$
204.0

 
$
234.9

 
$
(525.7
)
 
$
146.8

Other comprehensive income (loss):
 

 
 

 
 

 
 
 
 
(Loss) gain on cash flow hedges
(0.7
)
 
(0.7
)
 
(0.7
)
 
1.4

 
(0.7
)
Reclassification adjustment transferred to
    Net income from cash flow hedges
2.6

 
2.6

 
0.9

 
(3.5
)
 
2.6

Pension and other postretirement
    benefit costs
(10.9
)
 
(10.9
)
 
(10.9
)
 
21.8

 
(10.9
)
Total Comprehensive Income (Loss)
224.6

 
195.0

 
224.2

 
(506.0
)
 
137.8

Comprehensive loss attributable to
     noncontrolling interests

 

 
(86.8
)
 

 
(86.8
)
Comprehensive income (loss)
    attributable to controlling interests
$
224.6

 
$
195.0

 
$
311.0

 
$
(506.0
)
 
$
224.6







92



Condensed Consolidating Statements of Comprehensive Income for the Year Ended December 31, 2013
(Millions)

 
Parent
Guarantor
 
Subsidiary
Issuer
 
Non-guarantor Subsidiaries
 
Eliminations
 
Consolidated Boardwalk Pipeline Partners, LP
Net income (loss)
$
253.7

 
$
220.3

 
$
332.0

 
$
(555.8
)
 
$
250.2

Other comprehensive income (loss):
 

 
 

 
 

 
 
 
 
Gain (loss) on cash flow hedges
1.6

 
1.6

 
1.6

 
(3.2
)
 
1.6

Reclassification adjustment transferred to
    Net income from cash flow hedges
1.2

 
1.2

 
(0.5
)
 
(0.7
)
 
1.2

Pension and other postretirement
    benefit costs
0.7

 
0.7

 
0.7

 
(1.4
)
 
0.7

Total Comprehensive Income (Loss)
257.2

 
223.8

 
333.8

 
(561.1
)
 
253.7

Comprehensive loss attributable to
    noncontrolling interests

 

 
(3.5
)
 

 
(3.5
)
Comprehensive income (loss)
    attributable to controlling interests
$
257.2

 
$
223.8

 
$
337.3

 
$
(561.1
)
 
$
257.2






93



Condensed Consolidating Statements of Comprehensive Income for the Year Ended December 31, 2012
(Millions)

 
Parent
Guarantor
 
Subsidiary
Issuer
 
Non-guarantor Subsidiaries
 
Eliminations
 
Consolidated Boardwalk Pipeline Partners, LP
Net income (loss)
$
306.0

 
$
271.2

 
$
387.2

 
$
(658.4
)
 
$
306.0

Other comprehensive income (loss):
 

 
 

 
 

 
 
 
 
(Loss) gain on cash flow hedges
(7.1
)
 
(7.1
)
 
(6.7
)
 
13.8

 
(7.1
)
Reclassification adjustment transferred to
    Net Income from cash flow hedges
2.0

 
2.0

 
0.3

 
(2.3
)
 
2.0

Pension and other postretirement
    benefit costs
(12.8
)
 
(12.8
)
 
(12.8
)
 
25.6

 
(12.8
)
Total Comprehensive Income (Loss)
288.1

 
253.3

 
368.0

 
(621.3
)
 
288.1

Comprehensive loss attributable to
    noncontrolling interests

 

 

 

 

Comprehensive income (loss) attributable to
    controlling interests
$
288.1

 
$
253.3

 
$
368.0

 
$
(621.3
)
 
$
288.1






































94





Condensed Consolidating Statements of Cash Flow for the Year Ended December 31, 2014
(Millions)
 
Parent
Guarantor
 
Subsidiary
Issuer
 
Non-guarantor Subsidiaries
 
Eliminations
 
Consolidated Boardwalk Pipeline Partners, LP
Net cash provided by (used in)
   operating activities
$
30.2

 
$
(112.1
)
 
$
595.5

 
$

 
$
513.6

 
 
 
 
 
 
 
 
 
 
INVESTING ACTIVITIES:
 

 
 

 
 

 
 

 
 

Capital expenditures

 

 
(404.4
)
 

 
(404.4
)
Proceeds from sale of operating assets

 

 
2.9

 

 
2.9

Proceeds from insurance and other
    recoveries

 

 
6.3

 

 
6.3

Advances to affiliates, net
363.9

 
(49.6
)
 
(175.2
)
 
(139.0
)
 
0.1

Investment in unconsolidated affiliates

 

 
(20.5
)
 

 
(20.5
)
Distribution from unconsolidated
    affiliates

 

 
11.1

 

 
11.1

Acquisition of businesses, net of cash
    acquired
(294.7
)
 

 

 

 
(294.7
)
Net cash provided by (used in)
   investing activities
69.2

 
(49.6
)
 
(579.8
)
 
(139.0
)
 
(699.2
)
 
 
 
 
 
 
 
 
 
 
FINANCING ACTIVITIES:
 

 
 

 
 

 
 

 
 

Proceeds from long-term debt, net of issuance cost

 
342.9

 

 

 
342.9

Proceeds from borrowings on revolving
   credit agreement

 

 
665.0

 

 
665.0

Repayment of borrowings on revolving
   credit agreement

 

 
(720.0
)
 

 
(720.0
)
Repayment of borrowings from term
loan

 

 
(25.0
)
 

 
(25.0
)
Principal payment of capital lease
    obligation

 

 
(0.4
)
 

 
(0.4
)
Advances from affiliates, net
0.1

 
(188.6
)
 
49.6

 
139.0

 
0.1

Distributions paid
(99.2
)
 

 

 

 
(99.2
)
Capital contribution from noncontrolling
    interests

 

 
8.2

 

 
8.2

Distributions paid to noncontrolling
    interests

 

 
(7.9
)
 

 
(7.9
)
Net cash (used in) provided by
  financing activities
(99.1
)
 
154.3

 
(30.5
)
 
139.0

 
163.7

 
 
 
 
 
 
 
 
 
 
Increase (decrease) in cash and cash equivalents
0.3

 
(7.4
)
 
(14.8
)
 

 
(21.9
)
Cash and cash equivalents at
   beginning of period
0.2

 
9.2

 
19.1

 

 
28.5

Cash and cash equivalents at
   end of period
$
0.5

 
$
1.8

 
$
4.3

 
$

 
$
6.6


95




Condensed Consolidating Statements of Cash Flow for the Year Ended December 31, 2013
(Millions)
 
Parent
Guarantor
 
Subsidiary
 Issuer
 
Non-guarantor Subsidiaries
 
Eliminations
 
Consolidated Boardwalk Pipeline Partners, LP
Net cash provided by (used in)
  operating activities
$
33.9

 
$
(108.8
)
 
$
609.2

 
$

 
$
534.3

 
 
 
 
 
 
 
 
 
 
INVESTING ACTIVITIES:
 

 
 

 
 
 
 

 
 

Capital expenditures

 

 
(294.8
)
 

 
(294.8
)
Proceeds from sale of operating assets

 

 
60.7

 

 
60.7

Proceeds from insurance and other
   recoveries

 

 
1.4

 

 
1.4

Advances to affiliates, net
126.4

 
(84.3
)
 
(342.8
)
 
300.7

 

Investment in consolidated affiliates

 
(15.1
)
 

 
15.1

 

Investment in unconsolidated affiliates

 

 
(76.7
)
 

 
(76.7
)
Net cash provided by (used in)
  investing activities
126.4

 
(99.4
)
 
(652.2
)
 
315.8

 
(309.4
)
 
 
 
 
 
 
 
 
 
 
FINANCING ACTIVITIES:
 

 
 

 
 
 
 

 
 

Proceeds from borrowings on revolving
   credit agreement

 

 
1,128.0

 

 
1,128.0

Repayment of borrowings on revolving
   credit agreement

 

 
(1,255.0
)
 

 
(1,255.0
)
Contribution from parent

 

 
15.1

 
(15.1
)
 

Principal payment of capital lease
    obligation

 

 
(0.2
)
 

 
(0.2
)
Advances from affiliates, net
(2.8
)
 
216.4

 
84.3

 
(300.7
)
 
(2.8
)
Distributions paid
(533.9
)
 

 

 

 
(533.9
)
Capital contribution from noncontrolling
    interests

 

 
87.1

 

 
87.1

Proceeds from sale of common units
368.7

 

 

 

 
368.7

Capital contribution from general partner
7.8

 

 

 

 
7.8

Net cash (used in) provided by
   financing activities
(160.2
)
 
216.4

 
59.3

 
(315.8
)
 
(200.3
)
 
 
 
 
 
 
 
 
 
 
Increase in cash and cash equivalents
0.1

 
8.2

 
16.3

 

 
24.6

Cash and cash equivalents at
   beginning of period
0.1

 
1.0

 
2.8

 

 
3.9

Cash and cash equivalents at
   end of period
$
0.2

 
$
9.2

 
$
19.1

 
$

 
$
28.5



96



Condensed Consolidating Statements of Cash Flow for the Year Ended December 31, 2012
(Millions)

 
Parent
 Guarantor
 
Subsidiary
Issuer
 
Non-guarantor Subsidiaries
 
Eliminations
 
Consolidated Boardwalk Pipeline Partners, LP
Net cash provided by (used in)
  operating activities
$
31.4

 
$
577.9

 
$
655.7

 
$
(689.5
)
 
$
575.5

 
 
 
 
 
 
 
 
 
 
INVESTING ACTIVITIES:
 

 
 

 
 

 
 

 
 

Capital expenditures

 

 
(226.9
)
 

 
(226.9
)
Proceeds from sale of operating assets

 

 
5.9

 

 
5.9

Proceeds from insurance and other
    recoveries

 

 
10.4

 

 
10.4

Advances to affiliates, net
(404.2
)
 
(84.4
)
 
66.2

 
422.4

 

Investment in consolidated affiliates
(17.0
)
 
(398.0
)
 

 
415.0

 

Acquisition of businesses, net of cash
    acquired

 

 
(620.2
)
 

 
(620.2
)
Net cash (used in) provided by
  investing activities
(421.2
)
 
(482.4
)
 
(764.6
)
 
837.4

 
(830.8
)
 
 
 
 
 
 
 
 
 
 
FINANCING ACTIVITIES:
 

 
 

 
 

 
 

 
 

Proceeds from long-term debt and term
    loans

 
297.6

 
520.4

 

 
818.0

Repayment of borrowings from
    long-term debt, term loans and
    subordinated debt

 
(100.0
)
 
(425.0
)
 

 
(525.0
)
Proceeds from borrowings on revolving
   credit agreement

 
300.0

 
1,835.0

 

 
2,135.0

Repayment of borrowings on revolving
    credit agreement including financing
    costs

 
(403.8
)
 
(1,891.5
)
 

 
(2,295.3
)
Contribution from parent

 
17.0

 
398.0

 
(415.0
)
 

Contribution received related to
    predecessor equity

 

 
269.2

 

 
269.2

Repayment of contribution received
    related to predecessor equity

 
(554.0
)
 

 

 
(554.0
)
Advances from affiliate
2.6

 
338.0

 
84.4

 
(422.4
)
 
2.6

Distributions paid
(478.9
)
 

 
(689.5
)
 
689.5

 
(478.9
)
Proceeds from sale of common units
847.7

 

 

 

 
847.7

Capital contribution from general
   partner
18.0

 

 

 

 
18.0

Net cash provided by (used in)
   financing activities
389.4

 
(105.2
)
 
101.0

 
(147.9
)
 
237.3

 
 
 
 
 
 
 
 
 
 
Decrease in cash and cash equivalents
(0.4
)
 
(9.7
)
 
(7.9
)
 

 
(18.0
)
Cash and cash equivalents at
   beginning of period
0.5

 
10.7

 
10.7

 

 
21.9

Cash and cash equivalents at
   end of period
$
0.1

 
$
1.0

 
$
2.8

 
$

 
$
3.9



97



 Item 9.  Changes in and Disagreements with Accountants on Accounting and Financial Disclosure

None.

Item 9A.  Controls and Procedures

Disclosure Controls and Procedures

As required by Rule 13a-15(b) of the Exchange Act, we have evaluated, under the supervision and with the participation of our management, including our principal executive officer and principal financial officer, the effectiveness of the design and operation of our disclosure controls and procedures (as defined in Rules 13a-15(e) and 15d-15(e) under the Exchange Act) as of the end of the period covered by this Report. Our disclosure controls and procedures are designed to allow timely decisions regarding required disclosure and to provide reasonable assurance that the information required to be disclosed by us in reports that we file under the Exchange Act is accumulated and communicated to our management, including our principal executive officer and principal financial officer, as appropriate, and is recorded, processed, summarized and reported within the time periods specified in the rules and forms of the Commission. Based upon the evaluation, our principal executive officer and principal financial officer have concluded that our disclosure controls and procedures were effective as of December 31, 2014 at the reasonable assurance level.

Changes in Internal Control over Financial Reporting

There were no changes in our internal control over financial reporting (as defined in Rules 13a-15(f) and 15d-15(f) under the Exchange Act) that occurred during the quarter ended December 31, 2014, that have materially affected or that are reasonably likely to materially affect our internal control over financial reporting. 

Management’s Report on Internal Control Over Financial Reporting

Our management is responsible for establishing and maintaining adequate internal control over financial reporting for us. Our internal control system was designed to provide reasonable assurance regarding the preparation and fair presentation of our published financial statements.

There are inherent limitations to the effectiveness of any control system, however well designed, including the possibility of human error and the possible circumvention or overriding of controls. Further, the design of a control system must reflect the fact that there are resource constraints, and the benefits of controls must be considered relative to their costs. Management must make judgments with respect to the relative cost and expected benefits of any specific control measure. The design of a control system also is based in part upon assumptions and judgments made by management about the likelihood of future events, and there can be no assurance that a control will be effective under all potential future conditions. As a result, even an effective system of internal control over financial reporting can provide no more than reasonable assurance with respect to the fair presentation of financial statements and the processes under which they were prepared.

Our management assessed the effectiveness of our internal control over financial reporting as of December 31, 2014. In making this assessment, management used the criteria set forth by the Committee of Sponsoring Organizations of the Treadway Commission in Internal Control – Integrated Framework (2013). Based on this assessment, our management believes that, as of December 31, 2014, our internal control over financial reporting was effective. Deloitte & Touche LLP, the independent registered public accounting firm that audited our financial statements included in Item 8 of this Report, has issued a report on our internal control over financial reporting.


98



REPORT OF INDEPENDENT REGISTERED PUBLIC ACCOUNTING FIRM

To the Board of Directors of Boardwalk GP, LLC
and the Partners of Boardwalk Pipeline Partners, LP

We have audited the internal control over financial reporting of Boardwalk Pipeline Partners, LP and subsidiaries (the “Partnership”) as of December 31, 2014, based on criteria established in Internal Control—Integrated Framework (2013) issued by the Committee of Sponsoring Organizations of the Treadway Commission. The Partnership’s management is responsible for maintaining effective internal control over financial reporting and for its assessment of the effectiveness of internal control over financial reporting, included in the accompanying Management’s Report on Internal Control over Financial Reporting. Our responsibility is to express an opinion on the Partnership's internal control over financial reporting based on our audit.

We conducted our audit in accordance with the standards of the Public Company Accounting Oversight Board (United States). Those standards require that we plan and perform the audit to obtain reasonable assurance about whether effective internal control over financial reporting was maintained in all material respects. Our audit included obtaining an understanding of internal control over financial reporting, assessing the risk that a material weakness exists, testing and evaluating the design and operating effectiveness of internal control based on the assessed risk, and performing such other procedures as we considered necessary in the circumstances. We believe that our audit provides a reasonable basis for our opinion.

A company's internal control over financial reporting is a process designed by, or under the supervision of, the company's principal executive and principal financial officers, or persons performing similar functions, and effected by the company's board of directors, management, and other personnel to provide reasonable assurance regarding the reliability of financial reporting and the preparation of financial statements for external purposes in accordance with generally accepted accounting principles. A company's internal control over financial reporting includes those policies and procedures that (1) pertain to the maintenance of records that, in reasonable detail, accurately and fairly reflect the transactions and dispositions of the assets of the company; (2) provide reasonable assurance that transactions are recorded as necessary to permit preparation of financial statements in accordance with generally accepted accounting principles, and that receipts and expenditures of the company are being made only in accordance with authorizations of management and directors of the company; and (3) provide reasonable assurance regarding prevention or timely detection of unauthorized acquisition, use, or disposition of the company's assets that could have a material effect on the financial statements.

Because of the inherent limitations of internal control over financial reporting, including the possibility of collusion or improper management override of controls, material misstatements due to error or fraud may not be prevented or detected on a timely basis. Also, projections of any evaluation of the effectiveness of the internal control over financial reporting to future periods are subject to the risk that the controls may become inadequate because of changes in conditions, or that the degree of compliance with the policies or procedures may deteriorate.

In our opinion, Boardwalk Pipeline Partners, LP and subsidiaries maintained, in all material respects, effective internal control over financial reporting as of December 31, 2014, based on the criteria established in Internal Control—Integrated Framework (2013) issued by the Committee of Sponsoring Organizations of the Treadway Commission.

We have also audited, in accordance with the standards of the Public Company Accounting Oversight Board (United States), the consolidated financial statements and financial statement schedule as of and for the year ended December 31, 2014, of the Partnership and our report dated February 20, 2015 expressed an unqualified opinion on those financial statements and financial statement schedule.


/s/ Deloitte & Touche LLP
Houston, Texas
February 20, 2015

99



PART III

Item 10.  Directors, Executive Officers and Corporate Governance

Management of Boardwalk Pipeline Partners, LP

Boardwalk GP manages our operations and activities on our behalf. The operations of Boardwalk GP are managed by its general partner, Boardwalk GP, LLC (BGL). We sometimes refer to Boardwalk GP and BGL collectively as “our general partner.” Our general partner is not elected by unitholders and is not subject to re-election on a regular basis in the future. Unitholders are not entitled to elect the directors of our general partner or directly or indirectly participate in our management or operation. Our general partner owes a fiduciary duty to our unitholders. Our general partner is liable, as general partner, for all of our debts (to the extent not paid from our assets), except for indebtedness or other obligations that are made specifically nonrecourse to it. Whenever possible, our general partner intends that indebtedness or other obligations we incur are nonrecourse to it.

Whenever our general partner makes a determination or takes or declines to take an action in its individual, rather than representative, capacity, it is entitled to make such determination or to take or decline to take such other action free of any fiduciary duty or obligation to any limited partner and is not required to act in good faith or pursuant to any other standard imposed by our partnership agreement or under any law. Examples include the exercise of its limited call rights on our units, as provided in our partnership agreement, its voting rights with respect to the units it owns, its registration rights and its determination whether or not to consent to any merger or consolidation of the Partnership, all of which are described in our partnership agreement. Actions of our general partner made in its individual capacity will be made by BPHC, the sole member of BGL, rather than by our Board.

BGL has a board of directors that oversees our management, operations and activities. We refer to the board of directors of BGL, the members of which are appointed by BPHC, as our Board. BPHC does not apply a formal diversity policy or set of guidelines in selecting and appointing directors that comprise the Board. However, when appointing new directors, BPHC does consider each individual director’s qualifications, skills, business experience and capacity to serve as a director, as described below for each director, and the diversity of these attributes for the Board as a whole.

Directors and Executive Officers

The following table shows information for the directors and executive officers of BGL:
Name
 
Age
 
Position
Stanley C. Horton
 
65
 
Chief Executive Officer, President and Director
Jamie L. Buskill
 
50
 
Senior Vice President, Chief Financial and Administrative Officer and Treasurer
Michael E. McMahon
 
59
 
Senior Vice President, General Counsel and Secretary
Jonathan E. Nathanson
 
53
 
Senior Vice President, Corporate Development
Kenneth I. Siegel
 
57
 
Director, Chairman of the Board
Arthur L. Rebell
 
74
 
Director
William R. Cordes
 
66
 
Director
Thomas E. Hyland
 
69
 
Director
Mark L. Shapiro
 
70
 
Director
Andrew H. Tisch
 
65
 
Director

All directors have served since our initial public offering in 2005 except for Messrs. Horton, Siegel and Cordes who were elected to the Board in 2011, 2009 and 2006, respectively. All directors serve until replaced or upon their voluntary resignation.

Stanley C. Horton—Mr. Horton has been the President and Chief Executive Officer (CEO) of BGL since May 2011. Prior thereto he was an independent energy consultant providing consulting services to clients in both Europe and the United States. From 2005 to 2008, Mr. Horton served as President and Chief Operating Officer of Cheniere Energy, Inc. From 2003 to 2005, he served as President and Chief Operating Officer of subsidiaries of Southern Union, including Panhandle Energy and CrossCountry Energy Services LLC. From 2001 to 2003, Mr. Horton served as Chairman and Chief Executive Officer of Enron Global Services. He has chaired the Gas Industry Standards Board, the Interstate Natural Gas Association of America and the Natural Gas Council. Mr. Horton also served on the Board of Directors for SemGroup Corporation from November 2009 until his resignation effective May 2, 2011. Mr. Horton was selected to serve as a director due to his extensive experience in the natural gas industry and his

100



position with the Registrant. He brings substantial operational experience gained from his executive-level leadership history and the perspective of a former chief executive officer.

Jamie L. Buskill—Mr. Buskill was named Senior Vice President, Chief Financial and Administrative Officer and Treasurer of BGL during 2012. Previously he had been the Senior Vice President, Chief Financial Officer and Treasurer of BGL since its inception in 2005 and served in the same capacity for the predecessor of BGL since May 2003. He has served in various management roles for Texas Gas since 1986. Mr. Buskill also serves on the board of various charitable organizations.

Michael E. McMahon—Mr. McMahon has been the Senior Vice President, General Counsel and Secretary of BGL since February 2007. Prior thereto he served as Senior Vice President and General Counsel of Gulf South since 2001. Mr. McMahon has been employed by Gulf South or its predecessors since 1989. Mr. McMahon also serves on the legal committee and as the Second Vice-Chairman of the board of directors of the Interstate Natural Gas Association of America.

Jonathan E. Nathanson—Mr. Nathanson became Senior Vice President of Corporate Development of BGL in February 2011. Prior to his employment at Boardwalk, Mr. Nathanson served as Vice President of Corporate Development for Loews Corporation from 2001 through February 2011 and was a director of Boardwalk GP, LLC from 2005 until he joined BGL in February 2011. Mr. Nathanson began his career as an investment banker in 1989 with a predecessor of Citigroup Inc.

Kenneth I. Siegel—Mr. Siegel has been employed as a Senior Vice President of Loews since June 2009. From 2008 to 2009 he was employed as a senior investment banker at Barclay’s Capital and from September 2000 to 2008 he was employed in a similar capacity at Lehman Brothers. Mr. Siegel was selected to serve as a director on our Board due to his valuable financial expertise, including extensive experience with capital markets transactions, knowledge of the energy industry and his familiarity with the Partnership due to his role in providing investment banking advice to the Partnership during his prior employment at Barclay’s Capital and Lehman Brothers.

Arthur L. Rebell—Mr. Rebell was a Senior Vice President of Loews from 1998 until his retirement in June 2010. Mr. Rebell was selected to serve as a director on our Board due to his judgment in assessing business strategies taking into account any accompanying risks, his knowledge of finance, mergers and acquisitions and the energy industry and his familiarity with the Partnership due to his role as a member of the Loews team responsible for the acquisitions of Gulf South and Texas Gas and the formation of the Partnership.

William R. Cordes—Mr. Cordes retired as President of Northern Border Pipeline Company in April 2007 after serving as President from October 2000 to April 2007. He also served as Chief Executive Officer of Northern Border Partners, LP from October 2000 to April 2006. Prior to that, he served as President of Northern Natural Gas Company from 1993 to 2000 and President of Transwestern Pipeline Company from 1996 to 2000. Mr. Cordes has more than 35 years of experience working in the natural gas industry. Mr. Cordes is also a member of the board of Kayne Anderson Energy Development Company and Kayne Anderson Midstream Energy Fund, Inc. Mr. Cordes brings to the Board significant pipeline industry experience as well as his extensive business and management expertise from his background as chief executive officer and president of several public companies.

Thomas E. Hyland—Mr. Hyland was a partner in the global accounting firm of PricewaterhouseCoopers, LLP from 1980 until his retirement in July 2005. Mr. Hyland was selected to serve as a director on our Board due to his extensive background in public accounting and auditing, which also qualifies him as an “audit committee financial expert” under Securities and Exchange Commission (SEC) guidelines.

Mark L. Shapiro—Mr. Shapiro has been a private investor since 1998. From July 1997 through August 1998, Mr. Shapiro was a Senior Consultant to the Export-Import Bank of the United States. Prior to that position, he was a Managing Director in the investment banking firm of Schroder & Co. Inc. Mr. Shapiro also serves as a director for W.R. Berkley Corporation. Mr. Shapiro was selected to serve as a director on our Board due to his extensive knowledge and experience in corporate finance, acquisitions and financial matters from his career in investment banking.

Andrew H. Tisch—Mr. Tisch has been Co-Chairman of the Board of Directors of Loews since January 2006. He is also Chairman of the Executive Committee and a member of the Office of the President of Loews and has been a director of Loews since 1985. Mr. Tisch also serves as a director of CNA Financial Corporation, a subsidiary of Loews, and is Chairman of the Board of K12 Inc. Mr. Tisch’s qualifications to sit on our Board include his extensive experience on the board of our parent company, his extensive leadership skills and keen business and financial judgment, as well as his role in forming the Partnership.


101



Our Independent Directors

Our Board has determined that Thomas E. Hyland, Mark L. Shapiro, Arthur L. Rebell and William R. Cordes are independent directors under the listing standards of the New York Stock Exchange (NYSE). Our Board considered all relevant facts and circumstances and applied the independence guidelines described below in determining that none of these directors has any material relationship with us, our management, our general partner or its affiliates or our subsidiaries.

Our Board has established guidelines to assist it in determining director independence. Under these guidelines, a director would not be considered independent if any of the following relationships exists:
(i)
during the past three years the director has been an employee, or an immediate family member has been an executive officer, of us;
(ii)
the director or an immediate family member received, during any twelve month period within the past three years, more than $120,000 per year in direct compensation from us, excluding director and committee fees, pension payments and certain forms of deferred compensation;
(iii)
the director is a current partner or employee or an immediate family member is a current partner of a firm that is our internal or external auditor, or an immediate family member is a current employee of such a firm and personally works on our audit, or, within the last three years, the director or an immediate family member was a partner employee of such a firm and personally worked on our audit within that time;
(iv)
the director or an immediate family member has at any time during the past three years been employed as an executive officer of another company where any of our present executive officers at the same time serves or served on that company’s compensation committee; or
(v)
the director is a current employee, or an immediate family member is a current executive officer, of a company that has made payments to, or received payments from, us for property or services in an amount which, in any of the last three years, exceeds the greater of $1.0 million, or 2% of the other company’s consolidated gross revenues.

Our Board is comprised of a majority of independent directors and our Audit Committee is comprised solely of independent directors. The NYSE does not require a listed limited partnership, or a listed company that is majority-owned by another listed company, such as us, to maintain a compensation or nominating/corporate governance committee. In reliance on this exemption, we do not maintain a compensation or nominating/corporate governance committee.

Audit Committee

Our Board’s Audit Committee presently consists of Thomas E. Hyland, Chairman, Mark L. Shapiro and William R. Cordes, each of whom is an independent director and satisfies the additional independence and other requirements for Audit Committee members provided for in the listing standards of the NYSE. The Board of Directors has determined that Mr. Hyland qualifies as an “audit committee financial expert” under SEC rules.

The primary function of the Audit Committee is to assist our Board in fulfilling its responsibility to oversee management’s conduct of our financial reporting process, including review of our financial reports and other financial information, our system of internal accounting controls, our compliance with legal and regulatory requirements, the qualifications and independence of our independent registered public accounting firm (independent auditors) and the performance of our internal audit function and independent auditors. The Audit Committee has sole authority to appoint, retain, compensate, evaluate and terminate our independent auditors and to approve all engagement fees and terms for our independent auditors.

Conflicts Committee

Under our partnership agreement, our Board must have a Conflicts Committee consisting of two or more independent directors. Our Conflicts Committee presently consists of Mark L. Shapiro, Chairman, Thomas E. Hyland and William R. Cordes. The primary function of the Conflicts Committee is to determine if the resolution of any conflict of interest with our general partner or its affiliates is fair and reasonable. Any matters approved by the Conflicts Committee will be conclusively deemed to be fair and reasonable, approved by all of the partners and not a breach by our general partner of any duties it may owe to our unitholders.


102



Executive Sessions of Non-Management Directors

Our Board’s non-management directors, from time to time as such directors deem necessary or appropriate, meet in executive sessions without management participation, with the Chairman of the Board presiding over these meetings. The Chairman of the Audit Committee or the Chairman of the Conflicts Committee would serve as the presiding director at these meetings if the Chairman of the Board was not participating.

Governance Structure and Risk Management

Our principal executive officer and Board chairman positions are held by separate individuals. We have taken this position to achieve an appropriate balance with regard to oversight of company and unitholder interests, Board member independence, power and guidance for the principal executive officer regarding business strategy, opportunities and risks.

Our Board is engaged in the oversight of risk through regular updates from Mr. Horton, in his role as our CEO, and other members of our management team, regarding those risks confronting us, the actions and strategies necessary to mitigate those risks and the status and effectiveness of those actions and strategies. The updates are provided at quarterly Board and Audit Committee meetings as well as through more frequent meetings that include the Board Chairman, other members of our Board, the CEO and members of our management team. The Board provides insight into the issues, based on the experience of its members, and provides constructive challenges to management’s assumptions and assertions.

Corporate Governance Guidelines and Code of Business Conduct and Ethics

Our Board has adopted Corporate Governance Guidelines to guide it in its operation and a Code of Business Conduct and Ethics applicable to all of the officers and directors of BGL, including the principal executive officer, principal financial officer, principal accounting officer, and all of the directors, officers and employees of our subsidiaries. The Corporate Governance Guidelines and Code of Business Conduct and Ethics can be found within the “Governance” section of our website. We intend to post changes to or waivers of this Code for BGL’s principal executive officer, principal financial officer and principal accounting officer on our website.

Section 16(a) Beneficial Ownership Reporting Compliance

Section 16 of the Exchange Act requires our directors and executive officers, and persons who own more than 10% of a registered class of our equity securities, to file initial reports of ownership and reports of changes in ownership with the SEC. Such persons are required by SEC regulation to furnish us with copies of all Section 16(a) forms they file. Based solely on our review of the copies of such forms furnished to us and written representations from our executive officers and directors, we believe that all Section 16(a) filing requirements were met during 2014, in a timely manner.


103



Item 11.  Executive Compensation

Compensation Discussion and Analysis

Executive Summary

The objective of our executive compensation program is to attract and retain highly qualified executive officers and motivate them to provide a high level of performance for our Partnership. To meet this objective, we have established a compensation policy for our executive officers which offers elements of base salary, cash incentives, equity-based incentives and retirement and other benefits. Our strategy is to combine these elements at levels that provide our Named Executive Officers (as identified below) compensation that is competitive with that offered at similar companies in the energy industry, with particular emphasis on retention and rewarding performance by offering short and long-term incentive-based compensation. As determined annually by our Board, the Named Executive Officers that are discussed within this section for 2014 include Mr. Stanley C. Horton, our President, Chief Executive Officer and a director of BGL (CEO) (principal executive officer), Mr. Jamie L. Buskill, our Senior Vice President, Chief Financial and Administrative Officer and Treasurer (CFO) (principal financial officer), and our two other executive officers, Mr. Michael E. McMahon, Senior Vice President, General Counsel and Secretary and Mr. Jonathan E. Nathanson, Senior Vice President, Corporate Development.

We consider a number of factors in making our determinations of executive compensation, including compensation paid in prior years, whether the Partnership's financial, operating and growth objectives were achieved and the individual contributions of each executive officer to our overall business success for the year. As described below, we have periodically used and may use in the future executive compensation surveys as general guidelines for setting total executive compensation, but we do not benchmark our compensation to any particular group of companies.

In the development of our executive compensation programs, we have considered the compensation programs of various companies engaged in similar businesses with similar corporate structures to obtain a general understanding of compensation practices and industry trends. We have also considered the historical compensation policies and practices of our operating subsidiaries and, as discussed below under Risk Assessment, whether our compensation policies and practices could possibly introduce material risks to our business. In addition, in light of our structure as a publicly traded partnership, we have considered the applicable tax and accounting impacts of executive compensation, including the tax implications of providing equity-based compensation to our employees, all of whom are employed by our operating subsidiaries.

As discussed above, our compensation policy includes offering cash incentives to reward for performance. Annual bonus awards are a component of that policy. The annual bonus awards for 2014 were determined after we reviewed both the performance of our Partnership and the individual performance of each of the Named Executive Officers. With respect to Partnership performance, our 2014 results which significantly impacted the Board’s compensation decisions included the following:
we had no material safety or pipeline deliverability issues and we were in compliance with all federal and state laws and governmental rules and regulations;
we exceeded distributable cash flow amounts included in our plan;
we have secured $1.5 billion in organic growth projects since the beginning of 2014 that leverage our existing assets, which include our Coastal Bend Header, Ohio to Louisiana Access, Northern Supply Access and Sulphur Storage and Pipeline Expansion Projects;
we took actions during the year that could allow the Partnership to utilize internally generated cash flows to fund growth and improve the Partnership's financial leverage, on both a current and/or a long-term basis;
we acquired the Evangeline ethylene pipeline system which we expect will provide long-term growth and upstream integration opportunities with our existing NGL midstream assets; and
we completed our growth projects on time and on budget and our growth projects currently underway are progressing as contemplated and are expected to be completed on time and on budget.

Based on these results and the leadership, performance and efforts of each of the Named Executive Officers toward the achievement of these results, the Board of Directors (Board) awarded to the Named Executive Officers individual annual cash bonus amounts that, on a combined basis, were higher than the target amounts set for 2014.

As discussed elsewhere in this Report, our Board does not have a Compensation Committee. Therefore, the compensation for our Named Executive Officers, is reviewed with and is subject to the approval of our entire Board, with Mr. Horton not participating in those Board discussions with respect to his own compensation.

104




Compensation Philosophy

Our compensation philosophy is to reward our Named Executive Officers for achieving Partnership and individual performance objectives, align the interests of the Named Executive Officers with the interests of the Partnership and unitholders and provide competitive pay to attract and retain top talent.

Compensation Program Objectives

The objectives of our compensation program are to:

Attract, motivate and retain highly qualified Named Executive Officers with market-competitive compensation; 
Create a strong link between pay and performance (both Partnership and individual performance);
Motivate the Named Executive Officers to achieve both short and long-term Partnership goals;
Align interests of Named Executive Officers with the interests of the Partnership; and
Encourage prudent business behavior and minimize inappropriate risk taking.

105



Compensation Program Elements

The following are the principal components of compensation for each of our Named Executive Officers:
Compensation
 Element
 
Objectives
 
Design Elements
Base Salary
*
Attract and retain executives by providing compensation comparable with similar positions in the industry.
*
Base salary levels are reviewed annually and may be adjusted based both on individual performance and market competitiveness of total direct compensation (which is the sum of base salary, short-term incentive awards and long-term incentive awards).
Short-Term Incentive Award
*
Drive annual business performance by rewarding achievement of Partnership objectives.
*
Awards are comprised of annual cash bonus awards (STI Awards) under our Short Term Incentive Plan (STIP).
*
Drive individual performance by including an individual performance component.
*
Payout of awards can range from 0% to 200% of target, at the discretion of the Board, based both on Partnership and individual performance, with equal weighting on both.

*
Attract talent by providing competitive short-term cash incentive targets.
*
Target levels are reviewed annually and may be adjusted based on market competitiveness of total direct compensation.
*
Reinforce corporate values of safety and compliance as Partnership objectives.
 
 
Long-Term Incentive Award
*
Attract and retain talent, motivate top performance and provide opportunity to share in long-term success of the Partnership.
*
Awards consist of a combination of or any one of the following: phantom common units (Phantom Common Units) under our Long-Term Incentive Plan (LTIP) unit appreciation rights (UARs) and/or long-term cash bonuses (Long-Term Cash Bonus) under our Unit Appreciation Rights and Cash Bonus Plan (UAR and Cash Bonus Plan).
*
Minimize inappropriate risk-taking by providing the appropriate mix of award types.
*
Longer vesting periods achieve retention objectives and discourages unreasonable risk taking for short-term gain.

*
Drive long-term business performance by aligning reward with common unit price, appreciation in common unit price and distributions to unitholders.
*
Phantom Common Units encourage retention and facilitate alignment with unitholder interests.
*
Drive individual performance by setting grant levels based on individual performance.
*
UARs encourage participants to increase the common unit price and increase distributions to unitholders, as well as provide upside opportunity.
 
 
*
Long-Term Cash Bonus awards support retention of executives and provide our Board flexibility to mix equity-based and non-equity-based long-term compensation to support its objectives.
 
 
*
Mix of award types is reviewed annually.
 
 
*
Award levels are reviewed annually and are based on individual performance and market competitiveness of total direct compensation.
Benefits
*
Attract and retain executives by providing market competitive benefits.
*
Reviewed annually to ensure competitiveness.


106



Market Analysis

When determining the appropriate amounts of individual compensation components, the Board considers a number of factors, including the individual officer’s skills, experience and responsibilities, the amounts of current and prior compensation as well as the appropriate amounts necessary to further our retention efforts. We do not determine compensation by benchmarking, or targeting our compensation to fall within a specific percentile of compensation as reported in compensation surveys. However, as described above, a key objective of our Compensation program is to maintain market competitiveness in order to attract and retain executives with the ability and experience necessary to provide leadership and strong performance for the Partnership. Therefore, from time to time, we may review market compensation data to assess the reasonableness of our compensation practices.

With respect to our 2014 compensation decisions, we used the 2014 Towers Watson U.S. Compensation Data Bank Energy Services Executive Compensation Survey and the 2014 US Mercer Total Compensation Survey for the Energy Sector (Mercer Survey) to conduct a market-based review of total direct compensation, which we define as the sum of base salary, short-term incentives and long-term incentives. The compensation survey data we reviewed was a compilation of approximately 300 companies that are engaged in various segments of the energy industry.
 
Our general objective was to assess each officer’s total direct compensation for reasonableness in relation to the median amount for similarly situated officers. We did not set specific target percentiles for either total direct compensation or the individual compensation components, and we determined a median market total direct compensation amount for each officer position.

When making compensation decisions, the Board considers all information available, including the factors listed above, with the final amounts of compensation to be ultimately determined at the discretion of the Board. This process allows us to achieve our primary objective of maintaining competitive compensation to ensure retention and rewarding the achievement of the Partnership's objectives to align with the interests of unitholders.

The following discussion addresses each of the individual components of compensation for our Named Executive Officers.

Compensation Attributable to the 2014 Calendar Year

The Board approved short and long-term incentive awards in 2015 which it considers to be related to 2014 even though the long-term incentive awards will not be reported in the Summary Compensation Table until 2015 or later, depending on the type of the award. We consider compensation attributable to the 2014 calendar year to include the base salary paid during 2014, STI Awards awarded and paid in early 2015, but related to results achieved in 2014, and Long-Term Incentive Awards granted in early February 2015, but related to the results achieved in 2014. The table below summarizes the compensation for our Named Executive Officers that we consider to be related to the 2014 calendar year. These amounts differ from those reported in the Summary Compensation Table below due solely to the disclosure rules regarding the timing of reporting certain elements of compensation.
 
Name
2014 Base Salary
STI Bonus Paid in
2015 for the 2014
 Calendar Year
 
Grant Date Fair Value for Long-Term Stock Awards granted in 2015 for the 2014 Calendar Year (1)
 
Total
 
 
Stanley C. Horton
$600,000
$800,000
 
$1,798,834
 
$3,198,834
 
Jamie L. Buskill
$325,000
$385,000
 
$499,670
 
$1,209,670
 
Michael E. McMahon
$300,000
$360,000
 
$399,739
 
$1,059,739
 
Jonathan E. Nathanson
$325,000
$385,000
 
$399,739
 
$1,109,739

(1)
Represents the grant date fair value of the Phantom Common Units granted under our LTIP on February 5, 2015. Messrs. Horton, Buskill, McMahon and Nathanson were granted 115,979, 32,216, 25,773 and 25,773 units. The fair value of each unit was derived based on the closing price of $15.51 for the Partnership's common units on the New York Stock Exchange (NYSE) on February 4, 2015. Refer to Long-Term Incentive Awards - Phantom Common Units and UARs for further discussion regarding the Phantom Common Units.


107



For compensation attributable to the 2014 calendar year, approximately 76% of the total direct compensation awarded to our Named Executive Officers was based on incentive-based compensation elements, the majority of which was comprised of long-term, incentive-based compensation.

Base Salary

We provide our Named Executive Officers with an annual base salary to compensate them for services rendered during the year. Our goal is to set base salaries for our Named Executive Officers at levels that make total direct compensation competitive with comparable companies for the skills, experience and requirements of similar positions in order to attract and retain top talent.

During 2014, no base salary changes were made for the Named Executive Officers. Effective February 23, 2015, Mr. Horton’s base salary was increased from $600,000 to $850,000 as a result of a review of his total direct compensation in relation to his peers. Mr. Horton has been instrumental in setting the strategic direction for the organization and providing leadership for the senior management team and employee group who, under challenging market conditions, have accomplished the results mentioned under Executive Summary. Mr. Horton had not had a base salary increase since he was hired in 2011.
    
Incentive Compensation

The Board considers incentive compensation awards paid or granted in early 2015 to be related to 2014 performance even though the awards will not be reported in the Summary Compensation Table and other compensation tables until 2015 or later, depending on the type of award. Our incentive compensation program is comprised of several components:

annual cash bonus awards under our STIP;
long-term, equity-based awards under our LTIP or UAR and Cash Bonus Plan; and
Long-Term Cash Bonuses under our UAR and Cash Bonus Plan.

Our goal is to set incentive target awards at levels that make total direct compensation competitive with comparable companies for the skills, experience and requirements of similar positions in order to attract and retain top talent. The incentive target awards can differ from actual awards as a result of Partnership and/or individual performance, but the actual payout of any award is determined at the sole discretion of the Board.

In determining the amount of any incentive awards, the Board considers factors that include its view of our financial and operational performance for the most recently completed fiscal year, the performance of the individual, the responsibilities of the individual’s position and the individual’s contribution to our Partnership. The Board also gives consideration to external factors and market conditions experienced by the Partnership impacting its transportation and storage services. Except with regard to STI Awards made under the STIP, there is no specific weight assigned to any factor. Instead, the Board considers and balances the various performance objectives as it deems appropriate.


108



STI Awards. An STI Award is an annual cash bonus award under our STIP, the payout of which is based on the Board’s subjective analysis of the Partnership's performance and the performance of our Named Executive Officers during the year. At the beginning of the year, each Named Executive Officer is assigned a target amount, which is established as a percentage of the officer’s base salary. The plan provides that payouts under the STIP can range from zero to 200% of the target amount, with 50% of the payout determined after taking into account our Partnership’s performance and 50% based on individual performance. The target and maximum potential payouts under the STIP as well as the allocation between Partnership and individual performance were determined at the discretion of the Board. In determining the target amount of the STI Awards, the Board considered (i) the value of each officer’s prior STI Awards, and (ii) the potential value of the STI Awards on the total direct compensation for each officer. The following are the target potential payout amounts that were established for 2014 for our Named Executive Officers:

Name
 
 
2014 Base Salary
 
 
2014 STI
Target %
 
2014 STI Target Payout
Stanley C. Horton
 
$600,000
 
100%
 
$600,000
Jamie L. Buskill
 
$325,000
 
100%
 
$325,000
Michael E. McMahon
 
$300,000
 
100%
 
$300,000
Jonathan E. Nathanson
 
$325,000
 
100%
 
$325,000

When determining whether to pay an STI Award for the year, the Board considers recommendations made by the CEO which are based on his subjective evaluation of whether, and to what extent, our Partnership met its performance goals during the year. He also makes recommendations based on his subjective assessment of the individual performance of each of the other Named Executive Officers. Any STI Award paid to the CEO is determined by the Board based upon a similar review performed by the Board without input from the CEO.

Our partnership performance goals are based on objectives that we believe reflect a well-rounded view of our performance. However, these goals are not tied to any specific targets and our achievement of these goals is ultimately determined by the Board in its sole discretion. For 2014, the following general objectives, which we refer to as Partnership Performance Goals, were established by the CEO and approved by the Board:
1.
Operate our assets safely, reliably and in compliance with all applicable federal and state laws and governmental rules and regulations.
2.
Focus on delivering financial results that are consistent with the Partnership's 2014 budget.
3.
Explore strategic acquisition opportunities that would support profitable diversification and/or growth of our business.

4.
Improve efficiency throughout the Partnership including operating within departmental budgets.
5.
Market firm transportation, storage, gathering and processing services.
6.
Complete all projects (pipeline, storage, gathering and processing) on-time and meet project schedules for the year.
7.
Remain within budgeted capital expenditures while meeting strict safety and compliance guidelines and business needs.
8.
Identify other new growth and/or efficiency projects during the year that will result in the Partnership meeting its long-term growth projections and financial performance.

As discussed under Executive Summary, in light of the Partnership's achievements in 2014, the Board determined that we met a significant portion of our Partnership Performance Goals, which resulted in the determination that approximately 97% of the partnership performance portion of each STI Award should be paid.

The Board also subjectively considered the contributions of our Named Executive Officers, including the individual leadership, performance and efforts of each officer with respect to the Partnership's achievement of these goals. The following is a discussion of the material factors that were considered by the Board in determining what percentage of the annual incentive award would be paid based on individual performance:


109



Stanley C. Horton: In assessing Mr. Horton’s individual performance, the Board considered the accomplishments of the Partnership and the leadership that Mr. Horton provided for the senior management team and employee group in addressing the significant issues faced by the Partnership as a result of the challenging market conditions, as well as the continued implementation of the strategic direction he has communicated to the employee group in terms of growth, financial performance, diversification, customer service, operational excellence, safety and ethics and integrity.

Jamie L. Buskill: In assessing Mr. Buskill’s performance, the Board considered his continued leadership of the finance and accounting organization, which provides reporting to regulatory agencies and communication to the financial community and rating agencies, ensures proper capitalization of the Partnership for both the near-term and long-term under reasonable terms and conditions, provides fiduciary oversight by ensuring effective controls, procedures and risk management practices are in place and manages cash balances to provide sufficient liquidity for executing the Partnership’s operating plans. As Chief Administrative Officer, Mr. Buskill had oversight over information technology, human resource practices, and other administrative functions of the Partnership. The Board also considered his knowledge of the industry and financial markets which is of major importance to the Partnership.
 
Michael E. McMahon: In assessing Mr. McMahon’s performance, the Board considered his leadership of the legal and regulatory organizations, including his oversight in the Partnership’s compliance with applicable state and federal laws. Mr. McMahon provided oversight into FERC matters, including the recent Gulf South rate case filing, and other tariff filings and certificate applications required to support of our growth projects. He also represented the Partnership with regard to state and federal governmental affairs and within various industry associations, including serving on the board of directors for the Interstate Natural Gas Association of America. The Board also considered his knowledge of the industry, and regulatory and legal matters which is of major importance to the Partnership.

Jonathan E. Nathanson: In assessing Mr. Nathanson’s performance, the Board considered his analysis of various acquisition opportunities, such as the Evangeline ethylene pipeline system, and his leadership of the corporate development organization which is responsible for analyzing economics for all major growth projects, including the projects identified in Item 1 Business — Current Growth Projects. The Board also considered his knowledge of the industry and financial markets which is of major importance to the Partnership.

In light of these considerations, the Board approved the following payout of STI Awards for each Named Executive Officer:
 
Name
 
2014 Incentive
Payout as
% of Base Salary
 
STI Bonus
Stanley C. Horton
 
133%
 
$800,000
Jamie L. Buskill
 
118%
 
$385,000
Michael E. McMahon
 
120%
 
$360,000
Jonathan E. Nathanson
 
118%
 
$385,000

Each of the STI awards above was determined as follows: 50% of the award was based on Partnership performance of approximately 97% of target and 50% of the award was based on individual performance, as determined at the discretion of the Board.

Long-Term Incentive Awards – Phantom Common Units, UARs and Long-Term Cash Bonuses.  We may grant a combination of cash and equity-based compensation awards, or any one of these awards individually, to our Named Executive Officers under our LTIP and our UAR and Cash Bonus Plan on an annual basis. The equity-based compensation awards are settled in cash rather than in the form of actual common units due to our structure as a limited partnership and certain tax matters associated with employee benefit plans. We currently limit the type of equity-based awards that we grant to Phantom Common Units under our LTIP and UARs under our UAR and Cash Bonus Plan, both of which are settled in cash. For the amounts of long-term incentive awards granted to our Named Executive Officers related to 2014, refer to the Compensation Attributable to the 2014 Calendar Year table.

The Board reviews and approves the mix of the awards annually, which supports the Compensation Program Objectives stated previously. All award types, whether cash or equity-based, typically have longer vesting periods and helps achieve our objectives of retention. The long-term incentive awards granted in 2015 and attributed to 2014 were in the form of Phantom Common Units, which align the interests of the Named Executive Officers with the value of our common units and allow participation in any appreciation of the value of our common unit.  A Phantom Common Unit converts into the right to receive

110



cash equal to the value of a common unit plus an amount equal to the accumulated amount of cash distributions made with respect to a common unit during the period the Phantom Common Units were outstanding, upon the satisfaction of the time-based criteria specified in the grant. For the Phantom Common Units granted in 2015, half of the Phantom Common Units vest on December 1, 2016 and the other half vest on December 1, 2017. The grantee must select one of two irrevocable payment elections shortly after the award is granted. If the first payment election is selected, an amount equal to the fair market value of the vested portion of the Phantom Common Units and associated cash distributions is payable to the grantee in cash upon each of the two vesting dates. If the second payment election option is selected, the fair market value for the Phantom Common Units and associated cash distributions, for all awards regardless of vesting date, is determined and paid at the final vesting date.

A UAR entitles the grantee to a payment in cash equal to the excess, if any, of the price of a common unit on the vesting date over the exercise price of the UAR (reduced by the accumulated amount of cash distributions made over the vesting period with respect to a common unit, or the DER Adjustment), upon satisfaction of the time-based vesting criteria specified in the grant. Specified events, such as certain employee terminations of employment or a change in control, will modify the general three-year, time-based vesting schedules of certain of the long-term incentive awards. While we did not grant any UARs during the 2014 year, the Named Executive Officers hold outstanding UARs that were granted in past years. See Potential Payments Upon Termination or Change of Control below for further details.

We grant Long-Term Cash Bonuses, which mainly serve as retention awards. The Long-Term Cash Bonuses that were granted in 2014 and attributed to 2013 vest and become payable on December 16, 2016, or an approximately three-year vesting period, subject to the Named Executive Officer remaining continuously employed until that date. At the end of the vesting period, our Named Executive Officers that continue to be employees are entitled to receive cash in the amount of the grant.

In determining the size of the annual long-term incentive awards granted to our Named Executive Officers and in assessing the reasonableness of those awards, the Board considered the value of each officer's prior long-term incentive awards, as well as the impact of the value of long-term incentive awards on total direct compensation.
    
Retention Program

In light of the challenging market environment impacting the Partnership in early 2014, the need to execute on certain key initiatives and a highly-competitive market for talent in the energy industry, the Board approved retention awards for key employees, including the Named Executive Officers. The Board used its discretion in determining retention award amounts for the Named Executive Officers in relation to their total direct compensation in order to provide additional incentive to remain employees of the Partnership for the coming three years. The amounts granted to the Named Executive Officers on March 1, 2014 were as follows:
Name
 
 
Retention Award (1)
Stanley C. Horton
 
$2,190,000
Jamie L. Buskill
 
$885,000
Michael E. McMahon
 
$960,000
Jonathan E. Nathanson
 
$900,000

(1)
Each award was made pursuant to a retention payment agreement with the Named Executive Officer which, among other terms, provides for vesting and payment of the award over a three-year period as follows: 25% vesting and becoming payable on February 28, 2015, 25% vesting and becoming payable on February 29, 2016, and the remaining 50% vesting and becoming payable on February 28, 2017. In order for an award to vest, the Named Executive Officer must remain continuously employed by the Partnership or a subsidiary through the applicable vesting date. A pro rata portion of an award will vest and become payable if a Named Executive Officer’s employment is terminated due to death or disability prior to the applicable vesting date. Further details regarding pro-rata vesting can be found in the section titled Potential Payments Upon Termination or Change of Control below.
    
Employee Benefits

Each Named Executive Officer participates in benefit programs available generally to salaried employees of the operating subsidiary which employs such officer, including health and welfare benefits and a qualified defined contribution 401(k) plan that includes a dollar-for-dollar match on elective deferrals of up to 6% of eligible compensation within Internal Revenue Code (IRC) requirements. With the exception of Mr. Buskill, our Named Executive Officers participate in a defined contribution money purchase plan, which is available to employees of Gulf South and employees of Texas Gas hired on or after November 1, 2006.

111



Our contributions to these defined contribution plans on behalf of the participating Named Executive Officers are reported in the Summary Compensation Table.

Mr. Buskill participates in a defined benefit cash balance pension plan available to employees of Texas Gas hired prior to November 1, 2006, and includes a non-qualified restoration plan for amounts earned in excess of IRC limits for qualified retirement plans. Mr. Buskill is also eligible for retiree medical benefits after reaching age 55 as part of a plan offered to Texas Gas employees hired prior to January 1, 1996. For more details regarding the pension benefits provided to Mr. Buskill, see Pension Benefits below.

All Other Compensation

There were no material perquisites or personal benefits paid to our Named Executive Officers in 2014.

Equity Ownership Guidelines

As discussed above, our executives would suffer significant negative tax consequences by owning our common units directly. As a result, we do not have a policy or any guidelines regarding required equity ownership by our management. We therefore seek to align the interests of management with our unitholders by periodically granting Phantom Common Units and UARs.

Clawbacks

The Long Term Cash Bonus awards granted in 2014 and the Phantom Common Unit awards granted in 2015 contain a clawback provision that states that, in the event that an applicable law, including the Dodd-Frank Wall Street Reform and Consumer Protection Act of 2010, any Securities and Exchange Commission rule or any applicable securities exchange listing standards, or any Partnership policy requires, the bonus amount will be subject to forfeiture or recoupment to the extent necessary to comply with such laws or policy.

Risk Assessment

We have reviewed our compensation policies and practices for all employees, including Named Executive Officers, and determined that our compensation programs are not reasonably likely to cause behaviors that would have a material adverse effect on the Partnership. In arriving at this determination, the Board considered potential risks when reviewing and approving both executive-level and broad-based compensation programs. We have designed our compensation programs, including our incentive compensation plans, to minimize potential risks while rewarding employees for achieving long-term financial and strategic objectives through prudent business judgment. In particular, our compensation programs were designed to provide a balanced mix of cash and equity-based, annual and longer-term incentives, which are discretionary and subject to the Board’s evaluation of Partnership performance metrics as well as individual contributions to the Partnership's performance. Further, awards of incentive compensation are not purely formula driven, and the Board retains full discretion with regard to increasing or decreasing total compensation or any element of total compensation.

Board of Directors Report on Executive Compensation

In fulfilling its responsibilities, our Board has reviewed and discussed the Compensation Discussion and Analysis with our management. Based on this review and discussion, the Board recommended that the Compensation Discussion and Analysis be included in this Annual Report on Form 10-K.

By the members of the Board of Directors:

William R. Cordes
Stanley C. Horton
Thomas E. Hyland
Arthur L. Rebell
Kenneth I. Siegel, Chairman
Mark L. Shapiro
Andrew H. Tisch



112



Compensation Committee Interlocks and Insider Participation

As discussed above, our Board does not maintain a Compensation Committee. Our entire Board performs the functions of such a committee. None of our directors, except Mr. Horton, have been or are officers or employees of us or our subsidiaries. Mr. Horton participates in deliberations of our Board with regard to executive compensation generally, but does not participate in deliberations or Board actions with respect to his own compensation. None of our Named Executive Officers served as a director or member of a compensation committee of another entity that has or has had an executive officer who served as a member of our Board during 2014, 2013 or 2012.

113




Executive Compensation

Summary of Executive Compensation

The Board approved short and long-term incentive awards in 2015, which it considers to be related to 2014 even though the long-term incentive awards will not be reported in the Summary Compensation table until 2015 or later, depending on the type of the award. We consider compensation attributable to the 2014 calendar year to include the base salary paid during 2014, STI Awards awarded and paid in early 2015, but related to results achieved in 2014, and Long-Term Incentive Awards granted in early February 2015, but related to the results achieved in 2014. Refer to Compensation Attributable to the 2014 Calendar Year for further information. The following table shows a summary of total compensation earned by our Named Executive Officers for 2014, 2013 and 2012, reported in accordance with the SEC rules regarding the timing of executive compensation:
Summary Compensation Table for 2014
Name
 and
Principal Position
Year
 
Salary
($)
 
Bonus
(1)(2)
($)
 
Option
Awards
 ($)
 
Stock
Awards
(3)
 ($)
 
Change in
Pension Value
and
Nonqualified Deferred Compensation Earnings
($)
 
All Other
Compensation
($)
 
Total
($)
Stanley C. Horton, CEO
 
 
 
 
 
 
 
 
 
 
 
 
 
2014
 
600,000
 
800,000
 
 
 
 
30,348
(4) 
1,430,348

 
2013
 
600,000
 
958,000
 
303,171
 
975,000
 
 
29,811
 
2,865,982

 
2012
 
600,000
 
700,000
 
 
 
 
29,335
 
1,329,335

Jamie L. Buskill, CFO
 
 
 
 
 
 
 
 
 
 
 
 

 
2014
 
325,000
 
385,000
 
 
 
204,931
(5) 
19,387
(6) 
934,318

 
2013
 
325,000
 
500,000
 
116,605
 
375,000
 
154,762
 
18,005
 
1,489,372

 
2012
 
325,000
 
350,000
 
 
 
186,102
 
17,729
 
878,831

Michael E. McMahon, Senior Vice President, General Counsel and Secretary
 
 
 
 

 
2014
 
300,000
 
360,000
 
 
 
 
30,396
(7) 
690,396

 
2013
 
275,769
 
422,500
 
81,621
 
262,500
 
 
29,548
 
1,071,938

 
2012
 
265,000
 
295,000
 
 
 
 
28,934
 
588,934

Jonathan E. Nathanson, Senior Vice President, Corporate Development
 
 
 
 
 
2014
 
325,000
 
385,000
 
 
 
 
27,209
(8) 
737,209

 
2013
 
325,000
 
480,000
 
81,621
 
262,500
 
 
26,709
 
1,175,830

 
2012
 
325,000
 
375,000
 
 
 
 
26,209
 
726,209

 
(1)
The amounts shown in this column represent cash STI Awards earned under our STIP for 2014, 2013 and 2012. See the Compensation Discussion and Analysis above for discussion of the 2014 STI Awards. In 2014, Long-Term Cash Bonuses were granted to Messrs. Horton, Buskill, McMahon and Nathanson having stated amounts of $1,300,000, $500,000, $400,000 and $400,000. The awards will vest and become payable, subject to the terms of the plan and grant agreements, on December 16, 2016 and will become reportable in the Summary Compensation Table in the year of payment. The 2013 bonus amounts for Messrs. Horton, Buskill, McMahon and Nathanson included payments of $258,000, $150,000, $97,500 and $105,000 related to the vesting and payment of Long-Term Cash Bonuses which were granted to Messrs. Horton and Nathanson in 2011 and to Messrs. Buskill and McMahon in 2010.
(2)
In 2014, Messrs. Horton, Buskill, McMahon and Nathanson were awarded $2,190,000, $885,000, $960,000 and $900,000 under Retention Payment Agreements. Each award will vest and become payable as follows: 25% vesting and becoming payable on February 28, 2015, 25% vesting and becoming payable on February 29, 2016, and the remaining 50% vesting and becoming payable on February 28, 2017. 
(3)
In addition to the compensation reportable herein, in 2015, Messrs. Horton, Buskill, McMahon and Nathanson were granted “Stock Awards” in the form of Phantom Common Units under our LTIP in February 2015 having a grant date

114



fair value of $1,798,834, $499,670, $399,739 and $399,739. The fair value of each unit was derived based on the closing price of $15.51 for our common units on the New York Stock Exchange (NYSE) on February 4, 2015. Each such grant includes a tandem grant of Distribution Equivalent Rights (DERs);will vest 50% on December 1, 2016 and 50% on December 1, 2017; and will be payable in cash to the grantee pursuant to a payment option selected by the grantee in an amount equal to the fair market value of the units (as defined in the plan). The vested amount then credited to the grantee’s DER account will be payable in cash. See Compensation Discussion and Analysis for more information regarding the terms of the Long-Term Incentive awards.
(4)
Includes matching contributions under 401(k) plan ($15,600), employer contributions to the Boardwalk Savings Plan ($10,400), imputed life insurance premiums ($3,564) and preferred parking.
(5)
Includes the change in qualified retirement plan account balance ($69,621) and interest and pay credits for the supplemental retirement plan ($135,310). Details about both pension plans are contained in the Pension Benefits section below.
(6)
Includes matching contributions under 401(k) plan ($15,600), imputed life insurance premiums ($3,003) and preferred parking.
(7)
Includes matching contributions under 401(k) plan ($15,600), employer contributions to the Boardwalk Savings Plan ($10,400), imputed life insurance premiums ($3,612) and preferred parking.
(8)
Includes matching contributions under 401(k) plan ($15,600), employer contributions to the Boardwalk Savings Plan ($10,400) and imputed life insurance premiums ($1,209).

The following table sets forth the percentage of each Named Executive Officer’s total compensation that we paid in the form of salary and bonus:
Named Executive Officer
Year
 
Percentage of Total Compensation Paid as Salary and Bonus
Stanley C. Horton
2014
 
98%
Jamie L. Buskill
2014
 
76%
Michael E. McMahon
2014
 
96%
Jonathan E. Nathanson
2014
 
96%

Grants of Plan-Based Awards

No plan-based awards were granted to the Named Executive Officers in 2014.

Narrative Disclosure to Summary Compensation Table and Grants of Plan-Based Awards Table

The Board considers compensation awarded to the Named Executive Officers early in the following year to be attributable to previous reporting year. Refer to Compensation Attributable to the 2014 Calendar Year for more information on compensation that the Board awarded to the Named Executive Officers related to 2014. The components of compensation earned by the Named Executive Officers have not changed from 2013 to 2014.

The following provides information regarding the Long-Term Cash Bonus Awards that were granted to the Named Executive Officers in February 2014, equity-based compensation awards that were granted in February 2015 and 2013 and retention awards granted to the Named Executive Officers in March 2014. Equity based-compensation awards are reportable in the summary compensation table in the year of grant, whereas Long-Term Cash Bonus Awards and Retention payments are reportable in the summary compensation table in the year of payment.

Phantom Common Units.  Each outstanding Phantom Common Unit includes a tandem grant of Distribution Equivalent Rights (DERs). Each Phantom Common Unit granted in February 2013 vests on approximately the third anniversary date of the grant date, and will be payable to the grantee in cash upon vesting, in an amount equal to the fair market value of the units (as defined in the plan) that vest on the vesting date. The vested amount credited to the grantee’s DER account will also be payable in cash. For the Phantom Common Units granted in February 2015, half of the Phantom Common Units will vest on December 1, 2016, and the other half will vest on December 1, 2017. The grantee must select one of two irrevocable payment elections

115



shortly after the award is granted. If the first payment election is selected, an amount equal to the fair market value of the vested portion of the Phantom Common Units and associated DER’s will become payable to the grantee in cash on each of the two vesting dates. If the second payment election option is selected, the Phantom Common Units and associated DER’s will become payable on the second vesting date.

UARs.  UAR’s were granted in February 2013 and vest on December 11, 2015. After the expiration of a restricted period, each awarded UAR will vest and be payable to the holder in cash equal to the amount by which the fair market value (as defined in the plan) of a common unit on such date exceeds the exercise price of the UAR. Each outstanding UAR includes a feature whereby the exercise price is reduced by the amount of any cash distributions made by us with respect to a common unit during the restricted period (DER Adjustment).

Cash Bonus Awards: In February 2014, the Board granted to the Named Executive Officers Long-Term Cash Bonus Awards. The Long-Term Cash Bonus Awards will vest and become payable on December 16, 2016, after the expiration of a Restricted Period, subject to the Named Executive Officer remaining continuously employed until that date.

Retention Program. In March 2014, the Board granted to each of the Named Executive Officers a retention award, which was made pursuant to a Retention Payment Agreement. Vesting and payment of the awards will occur over a three-year period as follows: 25% vesting and becoming payable on February 28, 2015, 25% vesting and becoming payable on February 29, 2016, and the remaining 50% vesting and becoming payable on February 28, 2017. In order for an award to vest, the Named Executive Officer must remain continuously employed by the Partnership or a subsidiary through the applicable vesting date.
    
For more information about the components of compensation reported in the Summary Compensation Table, and Grants of Plan-Based Awards, please read the Compensation Discussion and Analysis.

Outstanding Equity Awards at Fiscal Year-End

The table displayed below shows the total number of outstanding equity awards in the form of UARs under our UAR and Cash Bonus Plan and Phantom Common Units awarded under our LTIP held by our Named Executive Officers at December 31, 2014:
 
 
UARs
 
Phantom Common Units
 
Name
 
Number of
 Securities
 Underlying Unexercised
 Unearned
 Options/
UARs
 
Option/UAR Exercise Price
($)
 
Option/UAR Expiration Date
 
Number of Shares or Units That Have Not Vested
 
Market Value of Shares or Units of Stock That Have Not Vested
($)
 
Stanley C. Horton
 
50,861
 
27.57
(1)
(2)
 
37,967
 
770,730
(3)
 
 
 
 
 
 
 
 
 
 
 
 
Jamie L. Buskill
 
19,562
 
27.57
(1)
(2)
 
14,603
 
296,441
(3)
 
 
 
 
 
 
 
 
 
 
 
 
Michael E. McMahon
 
13,693
 
27.57
(1)
(2)
 
10,222
 
207,507
(3)
 
 
 
 
 
 
 
 
 
 
 
 
Jonathan E. Nathanson
 
13,693
 
27.57
(1)
(2)
 
10,222
 
207,507
(3)
 
(1)
The exercise price for each UAR granted in February 2013 is $27.57, the closing price of our common units on the NYSE on February 6, 2013. Each of these UARs includes a DER adjustment, which was $2.53 through December 31, 2014. As of December 31, 2014, the UARs do not have any value. Note 12 in Part II, Item 8 of this Report contains more information regarding our UAR and Cash Bonus Plan.
(2)
These UARs will vest and become payable in cash to each Named Executive Officer on December 11, 2015.
(3)
The market value reported is based on the NYSE closing market price on December 31, 2014 of $17.77. These Phantom Common Units will vest on December 11, 2015. In addition to the Phantom Common Units, Messrs. Horton, Buskill, McMahon and Nathanson have accumulated non-vested DERs. Such DER amounts for

116



Messrs. Horton, Buskill, McMahon and Nathanson were $96,057, $36,946, $25,862 and $25,862 as of December 31, 2014. Note 12 in Part II, Item 8 of this Report contains more information regarding our LTIP.

Option Exercises and Stock Vested

The following table presents information regarding the vesting during 2014 of Phantom Common Units and UARs previously granted to our Named Executive Officers.
Option Exercises and Stock Vested for 2014
Stock Awards
 
Option Awards
Name
 
 
 
Number of Phantom Common Units Vesting
 (#)
 
Value Received on Vesting (1)
($)
 
Number of UAR Awards Vesting
(#)
Value Received on Vesting (2)
($)
Stanley C. Horton
 
 
 
35,714
 
730,976
 
40,235
Jamie L. Buskill
 
 
 
13,736
 
281,142
 
15,475
Michael E. McMahon
 
 
 
9,615
 
196,795
 
10,832
Jonathan E. Nathanson
 
 
 
9,615
 
196,795
 
10,832
(1)
The Phantom Common Units vested December 14, 2014, and were paid out in a lump sum on December 26, 2014, in accordance with the plan provisions. At no time were our common units issued to or owned by the Named Executive Officers.
(2)
The UARs vested on December 14, 2014, having no value.

Pension Benefits

The table displayed below shows the present value of accumulated benefits for our Named Executive Officers. Only employees of our Texas Gas subsidiary hired prior to November 1, 2006, are eligible to receive the pension benefits discussed below. Messrs. Horton, McMahon and Nathanson are, and during 2014 were, employees of our Gulf South subsidiary and are not covered under any Texas Gas benefit plans. Pension benefits include both a qualified defined benefit cash balance plan and a non-qualified defined benefit supplemental cash balance plan (SRP).
Pension Benefits for 2014
Name
Plan Name
 
Number of Years Credited Service
 (#)
 
Present Value of Accumulated Benefit
 ($)
 
Payments During Last Fiscal Year
($)
Jamie L. Buskill
TGRP
 
28.3
 
561,224
 
 
SRP
 
28.3
 
542,955
 

The Texas Gas Retirement Plan (TGRP) is a qualified defined benefit cash balance plan that is eligible to all Texas Gas employees hired prior to November 1, 2006. Participants in the plan vest after three years of credited service. One year of vesting service is earned for each calendar year in which a participant completes 1,000 hours of service. Eligible compensation used in calculating the plan’s annual compensation credits include total salary and bonus paid. The credit rate on all eligible compensation is 4.5% prior to age 30, 6.0% age 30 through 39, 8.0% age 40 through 49 and 10.0% age 50 and older up to the Social Security Wage Base. Additional credit rates on annual pay above Social Security Wage Base is 1.0%, 2.0%, 3.0% and 5.0% for the same age categories. On April 1, 1998, the TGRP was converted to a cash balance plan. Credited service up to March 31, 1998, is eligible for a past service credit of 0.3%. Additionally, participants may qualify for an early retirement subsidy if their combined age and service at March 31, 1998, totaled at least 55 points. The amount of the subsidy is dependent on the number of points and the participant’s age of retirement. Mr. Buskill did not meet the eligibility requirements to qualify for the early retirement subsidy. Upon retirement, the retiree may choose to receive their benefit from a variety of payment options which include a single life annuity, joint and survivor annuity options and a lump-sum cash payment. Joint and survivor benefit elections serve to reduce the amount of the monthly benefit payment paid during the retiree’s life but the monthly payments continue for the life of the survivor after the death of the retiree. The TGRP has an early retirement provision that allows vested employees to retire early at age 55. Mr. Buskill is not yet eligible to receive an early retirement benefit pursuant to the TGRP.

117




The credited years of service appearing in the table above are the same as actual years of service. No payment was made to the Named Executive Officer during 2014. The present value of accumulated benefits payable to the Named Executive Officer, including the number of years of service credited to the Named Executive Officer, is determined using assumptions consistent with the assumptions used for financial reporting. Interest will be credited to the cash balance at December 31, 2014, commencing in 2014, using a quarterly compounding up to the normal retirement date of age 65. Salary and bonus pay credits, up to the IRC allowable limits, increase the accumulated cash balance in the year earned. Credited interest rates used to determine the accumulated cash balance at the normal retirement date as of December 31, 2014, 2013 and 2012 were 3.79%, 3.00% and 3.18% and for future years, 3.26%, 3.79% and 3.00%. The future normal retirement date accumulated cash balance was then discounted using an interest rate at December 31, 2014, 2013 and 2012 of 3.35%, 4.00% and 3.25%. The increase in the present value of accumulated benefit for the TGRP between December 31, 2013 and 2014 of $69,621 for Mr. Buskill is reported as compensation in the Summary Compensation Table above.

The Texas Gas SRP is a non-qualified defined benefit cash balance plan that provides supplemental retirement benefits on behalf of participating employees for earnings that exceed the IRC compensation limitations for qualified defined benefit plans, which for 2014 was $260,000. The SRP acts as a supplemental plan, therefore the eligibility and retirement provisions, the form and timing of distributions and the manner in which the present value of accumulated benefits are calculated, are identical to the same provisions as described above for the TGRP. The increase in the present value of accumulated benefit for the SRP between December 31, 2013 and 2014, of $135,310, for Mr. Buskill is reported as compensation in the Summary Compensation Table.

Potential Payments Upon Termination or Change of Control

As of December 31, 2014, we did not have employment agreements with our Named Executive Officers. Our Named Executive Officers are eligible to receive accelerated vesting of cash and equity-based awards under certain of our compensation plans. We have made grants of Phantom Common Units, UARs and Long-Term Cash Bonuses to our executives subject to specific vesting schedules and payment limitations, as discussed above. The Phantom Common Units, UARs and Long-Term Cash Bonuses will vest on a prorated basis under certain circumstances and will be payable in accordance with the provisions of the LTIP, UAR and Cash Bonus Plan and grant agreements, as applicable, as described below. A termination of employment may also trigger a distribution of amounts from retirement plan accounts under the TGRP or the SRP.  Any retirement plan distributions would be no more than those amounts disclosed in the table shown above; thus, the Potential Payments Upon Termination or Change of Control Table shown below does not include amounts attributable to the retirement plans disclosed above. In addition, in 2014, each of our Named Executive Officers were granted retention awards pursuant to a retention program approved by our Board.
 
We believe that the acceleration and payment provisions contained in our various award agreements, including the retention awards, create important retention tools for us, because providing for accelerated vesting of equity-based awards upon a termination of employment for a death or disability provides employees with value in the event of a termination of employment that was beyond their control. Other companies in our industry and the general market where we compete for executive talent commonly have equity compensation plans that provide for accelerated vesting upon certain terminations of employment, and we have provided this benefit to our Named Executive Officers in order to remain competitive in attracting and retaining skilled professionals in our industry. In this discussion, prorated means the number of days in the period beginning on the grant date of the award through the termination date of the named executive officer's employment in relation to the total number of days in the vesting period.

Long-Term Incentive Plan.  A prorated portion of unvested Phantom Common Units (and all DERs associated with such Phantom Common Units) will become vested upon our change of control in combination with a termination of employment by the Partnership for any reason other than for a material violation of the Partnership’s code of conduct policy or due to a diminution of the employee’s roles and responsibilities (a termination for cause). A change of control will be deemed to occur under our LTIP upon one or more of the following events: (a) any person or group, other than our general partner or its affiliates, becomes the owner of 50% or more of our equity interests; (b) any person, other than Loews Corporation or its affiliates, become our general partner; or (c) the sale or other disposition of all or substantially all of our assets or our general partner’s assets to any person that is not an affiliate of us or our general partner.  However, in the event that any award granted under our LTIP is also subject to IRC section 409A, a change of control shall have the definition of such term as found in the treasury regulations with respect to IRC section 409A.
 
The unvested Phantom Common Units (and all DERs associated with such Phantom Common Units) will also become vested on a prorated basis upon an executive’s death, disability or retirement (unless the retirement occurs in the first year of the vesting period, in which case the units will be forfeited). Our individual form award agreements define a disability as an event that would entitle that individual to benefits under either our or one of our affiliates’ long-term disability plans (Disability).  The award agreements define retirement as a termination on or after age 55, with at least 5 years of continuous service. In the cases

118



of death or Disability, the value of any then vested awards would be determined and paid at the time of termination. In the case of retirement or change of control, the value of any then vested awards would be determined and paid on the original scheduled payment date. Other than described above, unvested Phantom Common Units would be forfeited upon termination of employment.
    
In February 2015, the Named Executive Officers were awarded Phantom Common Units. The terms of the 2015 awards are similar to the terms for the awards outstanding at December 31, 2014 and described above, except for the following: (a) within 30 days of the grant date, the Named Executive Officer is required to make a payment election, which will determine if the Named Executive Officers receives payments with respect to the Phantom Common Units and DERs as they vest or defer all payments until the final vesting date (subject to the acceleration and withholding of a portion of such payments to satisfy applicable tax withholding obligations); (b) 50% of the awards will vest on December 1, 2016, and the remaining will vest on December 1, 2017; (c) any outstanding and unvested awards would become fully vested upon a Named Executive Officer’s Retirement (as defined in the grant agreement) and will be paid pursuant to the payment option elected; and (d) if a change in control occurs, and a Named Executive Officer’s service is terminated due to a Qualified Termination (as defined in the grant agreement), the Named Executive Officer will become automatically vested in all outstanding Phantom Common Units upon termination, but the awards will be paid pursuant to the payment option elected by the Named Executive Officer.
 
Unit Appreciation Rights and Cash Bonus Plan.  A prorated portion of unvested UARs or Long-Term Cash Bonuses will become vested upon our change of control in combination with a termination of employment by the Partnership for any reason other than for a material violation of the Partnership’s code of conduct policy or due to a diminution of the employee’s roles and responsibilities. A change of control will be deemed to occur under our UAR and Cash Bonus Plan upon a change in the possession, direct or indirect, of the power to direct or cause the direction of our management and policies, whether through ownership of voting securities, by contract or otherwise. However, in the event that any award granted under our UAR and Cash Bonus Plan is also subject to IRC section 409A, a change of control shall have the definition of such term as found in the treasury regulations with respect to IRC section 409A.

A prorated portion of any outstanding and unvested UARs or Long-Term Cash Bonuses would become vested upon an executive’s death, Disability or retirement (unless the retirement occurs in the first year of the vesting period, in which case the units will be forfeited). The award agreements define retirement as a termination one or more years after the date of grant, on or after reaching age 55 with at least 5 years of continuous service with us. The award agreements define Disability similar to that as defined above under Long-Term Incentive Plan.
    
In the case of a change of control combined with a termination of employment as discussed above, the value of any then vested UAR awards would be determined and paid on the original scheduled payment date, or in the case of the Long-Term Cash Bonus, on the termination date. Other than as described above, unvested UARs and Long-Term Cash Bonuses would be forfeited upon termination of employment.

Retention Program. Each retention award was made pursuant to a Retention Payment Agreement. Vesting and payment of the awards will occur over a three-year period as follows: 25% vesting and becoming payable on February 28, 2015, 25% vesting and becoming payable on February 29, 2016, and the remaining 50% vesting and becoming payable on February 28, 2017. In order for an award to vest, the Named Executive Officer must remain continuously employed by the Partnership or a subsidiary through the applicable vesting date. A pro rata portion of an award will vest and become payable if a Named Executive Officer’s employment is terminated due to death or disability prior to the applicable vesting date. The retention agreement defines a disability as an event that would entitle that individual to benefits under either our or one of our affiliates’ long-term disability plans.
    
Paid Time Off (PTO). Upon any termination of employment, the Named Executive Officers would receive the remaining accrued paid time off that they accumulated during the year, if any.

Potential Payments Upon Termination or Change of Control Table

The following table represents our estimate of the amount each of our Named Executive Officers would have received upon the applicable termination or change of control event, if such event had occurred on December 31, 2014. The closing price of our common units on the NYSE on December 31, 2014, $17.77, was used to calculate these amounts. Equity values do not include the equity awards that were granted in 2015, as the Named Executive Officers did not hold these awards as of December 31, 2014. The amounts that any Named Executive Officer could receive upon a termination of employment or a change of control cannot be determined with any certainty until an actual termination of employment or a change of control occurs. For purposes of the below table, we have assumed all salary and bonuses were paid current as of December 31, 2014.


119



Potential Payments Upon Termination or Change of Control at December 31, 2014
Name
Plan Name
 
Change of Control
(1)
($)
 
Termination Other than for Cause
($)
 
Termination for Cause, or Voluntary Resignation
($)
 
Retirement
(2)
($)
 
Death or Disability
($)
Stanley C. Horton
UAR and Cash Bonus Plan (3)
 
421,205

 

 

 

 
421,205

 
LTIP (4)
 
514,812

 

 

 

 
514,812

 
PTO (5)
 
8,077

 
8,077

 
8,077

 
8,077

 
8,077

 
Retention (7)
 

 

 

 

 
460,021

 
Total
 
944,094

 
8,077

 
8,077

 
8,077

 
1,404,115

 
 
 
 
 
 
 
 
 
 
 
 
Jamie L. Buskill (6)
UAR and Cash Bonus Plan (3)
 
162,002

 

 

 

 
162,002

 
LTIP (4)
 
198,009

 

 

 

 
198,009

 
PTO (5)
 
6,250

 
6,250

 
6,250

 
6,250

 
6,250

 
Retention (7)
 

 

 

 

 
185,899

 
Total
 
366,261

 
6,250

 
6,250

 
6,250

 
552,160

 
 
 
 
 
 
 
 
 
 
 
 
Michael E. McMahon
UAR and Cash Bonus Plan (3)
 
129,092

 

 

 
129,092

 
129,092

 
LTIP (4)
 
138,605

 

 

 
138,605

 
138,605

 
PTO (5)
 
5,192

 
5,192

 
5,192

 
5,192

 
5,192

 
Retention (7)
 

 

 

 

 
201,653

 
Total
 
272,889

 
5,192

 
5,192

 
272,889

 
474,542

 
 
 
 
 
 
 
 
 
 
 
 
Jonathan E. Nathanson
UAR and Cash Bonus Plan (3)
 
129,092

 

 

 

 
129,092

 
LTIP (4)
 
138,605

 

 

 

 
138,605

 
PTO (5)
 
8,750

 
8,750

 
8,750

 
8,750

 
8,750

 
Retention (7)
 

 

 

 

 
189,050

 
Total
 
276,447

 
8,750

 
8,750

 
8,750

 
465,497

(1)
The amounts listed under the Change of Control column will apply only in the event that the change of control definition for that particular plan has been triggered.
(2)
As of December 31, 2014, only Mr. McMahon was eligible for retirement as defined in the LTIP and UAR and Cash Bonus Plan award agreements (each as defined above). The determination of amounts to be paid are the same as described in notes (3) for the UAR and Cash Bonus Plan and (4) for the LTIP below, but payment would not occur until the original scheduled payment date.
(3)
UAR and Cash Bonus Plan amounts were determined by multiplying the prorated number of unvested UARs each executive held on December 31, 2014, by the value obtained using the plan formula that would become vested and payable. The assumed proration factor at December 31, 2014, was 0.668 for UAR awards issued in February 2013. The DER Adjustments through December 31, 2014, applicable to each UAR granted in February 2013 was $2.53. As of December 31, 2014, Messrs. Horton, Buskill, McMahon and Nathanson held 50,861, 19,562, 13,693 and 13,693 UARs which were granted in 2013. As of December 31, 2014, Messrs. Horton, Buskill, McMahon and Nathanson held Long-Term Cash Bonuses of $1,300,000, $500,000, $400,000 and $400,000 that were granted in February 2014. The assumed proration factor at December 31, 2014 was 0.3138 for awards issued in February 2014.
(4)
LTIP amounts were determined by multiplying the prorated number of unvested Phantom Common Units each executive held on December 31, 2014, by the value of our common units on that date, or $17.77. The assumed proration factor at December 31, 2014 was 0.668 for awards issued in February 2013. As of December 31, 2014, Messrs. Horton, Buskill, McMahon and Nathanson held Phantom Common Units of 37,967, 14,603, 10,222 and 10,222 which were

120



granted in 2013. The DER Adjustment through December 31, 2014 applicable to each Phantom Common Unit granted in February 2013 was $2.53.
(5)
Includes earned but unused paid time off at December 31, 2014. In order to receive PTO payments upon retirement, the employee must have provided us with at least a six month notice prior to the termination of his employment.
(6)
Mr. Buskill would also be entitled to receive payment under the SRP six months after termination for any reason, which amounts are reported in the Pension Benefits table.
(7)
Retention amounts are determined by multiplying the portion of the Retention Payment that would have become vested on the next Vesting Date following December 31, 2014, by the proration of vesting days. The assumed proration factor at December 31, 2014, was 0.840 for the retention agreements issued in March 2014.

Director Compensation

Each director of BGL who is not an officer or employee of us, our subsidiaries, our general partner or an affiliate of our general partner (an Eligible Director) is paid an annual cash retainer of $50,000 ($55,000 for the chairman of the Audit Committee and Conflicts Committee) payable in equal quarterly installments. Additionally the Board Members will receive an annual grant of common units in an amount equal to $50,000. The number of common units will be calculated by using the average of the thirty days closing market price prior to issuance. Directors who are not Eligible Directors do not receive compensation from us for their services as directors. All directors are reimbursed for out-of-pocket expenses they incur in connection with attending Board and committee meetings and will be fully indemnified by us for actions associated with being a director to the extent permitted under Delaware law.
Director Compensation for 2014
Name
Fees Earned or Paid in Cash
($)
Stock Awards
(1)
($)
Total
 ($)
Arthur L. Rebell
60,000
50,236
110,236
William R. Cordes
60,000
50,236
110,236
Thomas E. Hyland (2)
69,000
50,236
119,236
Mark L. Shapiro (3)
69,000
50,236
119,236

(1)
On March 5, 2014, Messrs. Rebell, Cordes, Hyland and Shapiro were each granted 4,016 common units. The grant date fair value of the award for each Eligible Director, based on the closing market price of $12.51, was $50,236. Refer to Note 12 in Part II, Item 8 for further information on the issuance of these units.
(2)
Chairman of the Audit Committee.
(3)
Chairman of the Conflicts Committee.




121



Item 12.  Security Ownership of Certain Beneficial Owners and Management and Related Stockholder Matters

The following table sets forth certain information, at February 20, 2015, as to the beneficial ownership of our common units by beneficial holders of 5% the outstanding common units, each member of our Board, each of the Named Executive Officers and all of our executive officers and directors as a group, based on data furnished by them. None of the parties listed in the table have the right to acquire units within 60 days:
Name of Beneficial Owner
 
Common 
Units Beneficially Owned
 
Percentage of
Common
 Units Beneficially Owned
 (1)
Stanley C. Horton
 
7,000
(2) 
Jamie L. Buskill
 
 
William R. Cordes
 
8,887
 
*
Thomas E. Hyland
 
14,787
(3) 
*
Michael E. McMahon
 
 
Jonathan E. Nathanson
 
15,000
(4) 
*
Arthur L. Rebell
 
46,262
(5) 
*
Mark L. Shapiro
 
19,387
 
*
Kenneth I. Siegel
 
 
Andrew H. Tisch
 
81,050
(6) 
*
All directors and executive officers as a group
 
192,373
 
*
BPHC (7)
 
125,586,133
 
52%
Loews (7)
 
125,586,133
 
52%
*Represents less than 1% of the outstanding common units
(1)
As of February 20, 2015, we had 243,223,801 common units issued and outstanding.
(2)
7,000 units are owned by Mr. Horton’s spouse.
(3)
400 of these units are owned by Mr. Hyland’s spouse.
(4)
15,000 units are owned by Mr. Nathanson’s spouse.
(5)
32,984 of these units are owned by ARebell, LLC, a limited liability company controlled by Mr. Rebell.
(6)
Represents one quarter of the number of units owned by a general partnership in which a one-quarter interest is held by a trust of which Mr. Tisch is managing trustee.
(7)
Loews is the parent company of BPHC and may, therefore, be deemed to beneficially own the units held by BPHC. The address of BPHC is 9 Greenway Plaza, Suite 2800, Houston, TX 77046. The address of Loews is 667 Madison Avenue, New York, New York 10065. Boardwalk GP, an indirect, wholly-owned subsidiary of BPHC, also holds our 2% general partner interest and all of our IDRs. Including the general partner interest but excluding the impact of the IDRs, Loews indirectly owns approximately 53% of our total ownership interests. Our Partnership Interests in Item 5 contains more information regarding our calculation of BPHC’s equity ownership.


122



Securities Authorized for Issuance Under Equity Compensation Plans

In 2005, prior to the initial public offering of our common units, our Board adopted the Boardwalk Pipeline Partners, LP Long-Term Incentive Plan. The following table provides certain information as of December 31, 2014, with respect to this plan:
Plan category
 
Number of securities to be issued upon exercise of outstanding options, warrants and rights
 
Weighted-average exercise price of outstanding options, warrants and rights
 
Number of securities remaining available for future issuance under equity compensation plan (excluding securities reflected in the first column)
Equity compensation plans approved by security holders
 

 
N/A
 

Equity compensation plans not approved by security holders
 

 
N/A
 
3,490,160


Note 12 in Part II, Item 8 of this Report contains more information regarding our equity compensation plan.


123



Item 13.  Certain Relationships and Related Transactions, and Director Independence
 
It is our Board’s written policy that any transaction, regardless of the size or amount involved, involving us or any of our subsidiaries in which any related person had or will have a direct or indirect material interest shall be reviewed by, and shall be subject to approval or ratification by our Conflicts Committee. “Related person” means our general partner and its directors and executive officers, holders of more than 5% of our units, and in each case, their “immediate family members,” including any child, stepchild, parent, stepparent, spouse, sibling, mother-in-law, father-in-law, son-in-law, daughter-in-law, brother-in-law, or sister-in-law, and any person (other than a tenant or employee) sharing their household. In order to effectuate this policy, our General Counsel reviews all such transactions and reports thereon to the Conflicts Committee for its consideration. Our General Counsel also determines whether any such transaction presents a potential conflict of interest under our partnership agreement and, if so, presents the transaction to our Conflicts Committee for its consideration. In the event of a continuing service provided by a related person, the transaction is initially approved by the Conflicts Committee but may not be subject to subsequent approval. However, the Board approves the Partnership’s annual operating budget which separately states the amounts expected to be charged by related parties or affiliates for the following year. No new service transactions were reviewed for approval by the Conflicts Committee during 2014 nor were there any service transactions where the policy was not followed.

Distributions are approved by the Board on a quarterly basis prior to declaration. Note 16 in Part II, Item 8 of this Report contains more information regarding our related party transactions.

See Item 10, Our Independent Directors for information regarding director independence.

124



Item 14.  Principal Accounting Fees and Services

Audit Fees and Services

The following table presents fees billed by Deloitte & Touche LLP and its affiliates for professional services rendered to us and our subsidiaries in 2014 and 2013 by category as described in the notes to the table (in millions):
 
2014
 
2013
Audit fees (1)
$
2.6

 
$
2.5

Audit related fees (2)
0.2

 
0.2

Total
$
2.8

 
$
2.7

(1)
Includes the aggregate fees and expenses for annual financial statement audit and quarterly financial statement reviews.
(2)
Includes the aggregate fees and expenses for services that were reasonably related to the performance of the financial statement audits or reviews described above and not included under Audit fees above, mainly including consents, comfort letters and audits of employee benefits plans.

Auditor Engagement Pre-Approval Policy

In order to assure the continued independence of our independent auditor, currently Deloitte & Touche LLP, the Audit Committee has adopted a policy requiring its pre-approval of all audit and non-audit services performed for us and our subsidiaries by the independent auditor. Under this policy, the Audit Committee annually pre-approves certain limited, specified recurring services which may be provided by Deloitte & Touche, subject to maximum dollar limitations. All other engagements for services to be performed by Deloitte & Touche must be specifically pre-approved by the Audit Committee, or a designated committee member to whom this authority has been delegated.

Since the formation of the Audit Committee and its adoption of this policy in November 2005, the Audit Committee, or a designated member, has pre-approved all engagements by us and our subsidiaries for services of Deloitte & Touche, including the terms and fees thereof, and the Audit Committee concluded that all such engagements were compatible with the continued independence of Deloitte & Touche in serving as our independent auditor.

125



PART IV


Item 15.  Exhibits and Financial Statement Schedules

(a) 1. Financial Statements

Included in Item 8 of this Report:
Report of Independent Registered Public Accounting Firm
Consolidated Balance Sheets at December 31, 2014 and 2013
Consolidated Statements of Income for the years ended December 31, 2014, 2013 and 2012
Consolidated Statements of Comprehensive Income for the years ended December 31, 2014, 2013 and 2012
Consolidated Statements of Cash Flows for the years ended December 31, 2014, 2013 and 2012
Consolidated Statements of Changes in Equity for the years ended December 31, 2014, 2013 and 2012
Notes to Consolidated Financial Statements

(a) 2.  Financial Statement Schedules

Valuation and Qualifying Accounts

The following table presents those accounts that have a reserve as of December 31, 2014, 2013 and 2012 and are not included in specific schedules herein. These amounts have been deducted from the respective assets on the Consolidated Balance Sheets (in millions):
 
 
 
 
Additions
 
 
 
 
Description
 
Balance at
 Beginning of Period
 
Charged to Costs and Expenses
 
Other Additions
 
Deductions
 
Balance at
End of Period
Allowance for doubtful accounts:
 
 
 
 
 
 
 
 
 
 
2014
 
$

 
$

 
$

 
$

 
$

2013
 
0.2

 
(0.2
)
 

 

 

2012
 
0.2

 

 

 

 
0.2























126





(a) 3.  Exhibits

The following documents are filed as exhibits to this report:
Exhibit
Number
 
Description
 
 
 
3.1
 
Certificate of Limited Partnership of Boardwalk Pipeline Partners, LP (Incorporated by reference to Exhibit 3.1 to the Registrant’s Registration Statement on Form S-1, Registration No. 333-127578, filed on August 16, 2005).
3.2
 
Third Amended and Restated Agreement of Limited Partnership of Boardwalk Pipeline Partners, LP dated as of June 17, 2008, (Incorporated by reference to Exhibit 3.1 to the Registrant’s Current Report on Form 8-K filed on June 18, 2008).
3.3
 
Certificate of Limited Partnership of Boardwalk GP, LP (Incorporated by reference to Exhibit 3.3 to the Registrant’s Registration Statement on Form S-1, Registration No. 333-127578, filed on August 16, 2005).
3.4
 
Agreement of Limited Partnership of Boardwalk GP, LP (Incorporated by reference to Exhibit 3.4 to Amendment No. 1 to the Registrant’s Registration Statement on Form S-1, Registration No. 333-127578, filed on September 22, 2005).
3.5
 
Certificate of Formation of Boardwalk GP, LLC (Incorporated by reference to Exhibit 3.5 to the Registrant’s Registration Statement on Form S-1, Registration No. 333-127578, filed on August 16, 2005).
3.6
 
Amended and Restated Limited Liability Company Agreement of Boardwalk GP, LLC (Incorporated by reference to Exhibit 3.6 to Amendment No. 4 to Registrant’s Registration Statement on Form S-1, Registration No. 333-127578, filed on October 31, 2005).
3.7
 
Amendment No. 1 to the Third Amended and Restated Agreement of Limited Partnership of Boardwalk Pipeline Partners, LP, dated as of October 31, 2011 (Incorporated by reference to Exhibit 3.7 to the Registrant’s Quarterly Report on Form 10-Q filed on November 1, 2011).
3.8
 
Amendment No. 2 to the Third Amended and Restated Agreement of Limited Partnership of Boardwalk Pipeline Partners, LP, dated as of October 25, 2012 (Incorporated by reference to Exhibit 3.1 to the Registrant's Current report on Form 8-K filed on October 30, 2012).
3.9
 
Amendment No. 3 to the Third Amended and Restated Agreement of Limited Partnership of Boardwalk Pipeline Partners, LP, dated as of October 7, 2013 (Incorporated by reference to Exhibit 3.1 to the Registrant's Current report on Form 8-K filed on October 8, 2013).
4.1
 
Indenture dated as of June 12, 2012, between Gulf South Pipeline Company, LP and The Bank of New York Mellon Trust Company, N.A. (Incorporated by reference to Exhibit 4.1 to the Registrant's Current Report on Form 8-K filed on June 13, 2012).
4.2
 
Registration Rights Agreement dated June 12, 2012 between Gulf South Pipeline Company, LP and the Initial Purchasers (Incorporated by reference to Exhibit 4.2 to the Registrant's Current Report on Form 8-K filed on June 13, 2012).
4.3
 
Amended and Restated Registration Rights Agreement dated June 26 2009, by and between Boardwalk Pipeline Partners, LP and Boardwalk Pipelines Holding Corp. (Incorporated by reference to Exhibit 4.1 to the Registrant’s Current Report on Form 8-K filed on June 26, 2009).
4.4
 
Indenture dated July 15, 1997, between Texas Gas Transmission Corporation (now known as Texas Gas Transmission, LLC) and The Bank of New York, as Trustee (Incorporated by reference to Exhibit 4.1 to Texas Gas Transmission Corporation’s Registration Statement on Form S-3, Registration No. 333-27359, filed on May 19, 1997).
4.5
 
Indenture dated as of May 28, 2003, between TGT Pipeline, LLC and The Bank of New York, as Trustee (Incorporated by reference to Exhibit 3.6 to TGT Pipeline, LLC’s (now known as Boardwalk Pipelines, LP) Registration Statement on Form S-4, Registration No. 333-108693, filed on September 11, 2003).
4.6
 
Indenture dated as of May 28, 2003, between Texas Gas Transmission, LLC and The Bank of New York, as Trustee (Incorporated by reference to Exhibit 3.5 to Boardwalk Pipelines, LLC’s (now known as Boardwalk Pipelines, LP) Registration Statement on Form S-4, Registration No. 333-108693, filed on September 11, 2003).
4.7
 
Indenture dated as of January 18, 2005, between TGT Pipeline, LLC and The Bank of New York, as Trustee, (Incorporated by reference to Exhibit 10.1 to TGT Pipeline, LLC’s (now known as Boardwalk Pipelines, LP) Current Report on Form 8-K filed on January 24, 2005).
4.8
 
Indenture dated as of January 18, 2005, between Gulf South Pipeline Company, LP and The Bank of New York, as Trustee (Incorporated by reference to Exhibit 10.2 to Boardwalk Pipelines, LLC’s (now known as Boardwalk Pipelines, LP) Current Report on Form 8-K filed on January 24, 2005).

127



Exhibit
Number
 
Description
4.9
 
Indenture dated as of November 21, 2006, between Boardwalk Pipelines, LP, as issuer, the Registrant, as guarantor, and The Bank of New York Trust Company, N.A., as Trustee (Incorporated by reference to Exhibit 4.1 to the Registrant’s Current Report on Form 8-K filed on November 22, 2006).
4.10
 
Indenture dated August 17, 2007, between Gulf South Pipeline Company, LP and the Bank of New York Trust Company, N.A. therein (Incorporated by reference to Exhibit 4.1 to the Registrant’s Current Report on Form 8-K filed on August 17, 2007).
4.11
 
Indenture dated August 17, 2007, between Gulf South Pipeline Company, LP and the Bank of New York Trust Company, N.A. (Incorporated by reference to Exhibit 4.2 to the Registrant’s Current Report on Form 8-K filed on August 17, 2007).
4.12
 
Indenture dated January 19, 2011, between Texas Gas Transmission, LLC and the Bank of New York Trust Company, N.A. (Incorporated by reference to Exhibit 4.1 to the Registrant’s Current Report on Form 8-K filed on January 19, 2011).
4.13
 
First Supplemental Indenture dated June 7, 2011, between Texas Gas Transmission, LLC and The Bank of New York Mellon Trust Company, N.A., as Trustee (incorporated by reference to Exhibit 4.1 to the Registrant’s Current report on Form 8-K, filed on June 13, 2011).
4.14
 
Second Supplemental Indenture dated June 16, 2011, between Texas Gas Transmission, LLC and The Bank of New York Mellon Trust Company, N.A., as Trustee (incorporated by reference to Exhibit 4.1 to the Registrant’s Current report on Form 8-K, filed on June 20, 2011).
4.15
 
Subordination Agreement, dated as of July 31, 2014, among Boardwalk Pipelines Holding Corp., as Subordinated Creditor, Wells Fargo Bank N.A., as Senior Creditor Representative, and Boardwalk Pipelines, LP, as Borrower (Incorporated by reference to Exhibit 4.1 to the Registrant’s Current Report on Form 8-K filed on August 5, 2014).
4.16
 
Indenture dated August 21, 2009, by and among Boardwalk Pipelines, LP, as issuer, Boardwalk Pipeline Partners, LP, as guarantor, and The Bank of New York Mellon Trust Company, N.A., as trustee (Incorporated by reference to Exhibit 4.1 to Boardwalk Pipeline Partners, LP’s Current Report on Form 8-K, filed on August 21, 2009).
4.17
 
First Supplemental Indenture dated August 21, 2009, by and among Boardwalk Pipelines, LP, as issuer , Boardwalk Pipeline Partners, LP, as guarantor, and The Bank of New York Mellon Trust Company, N.A., as trustee (Incorporated by reference to Exhibit 4.2 to Boardwalk Pipeline Partners, LP’s Current Report on Form 8-K, filed on August 21, 2009).
4.18
 
Second Supplemental Indenture dated November 8, 2012, by and among Boardwalk Pipelines, LP, as issuer, Boardwalk Pipeline Partners, LP, as guarantor, and The Bank of New York Mellon Trust Company, N.A., as trustee (Incorporated by reference to Exhibit 4.1 to Boardwalk Pipeline Partners, LP's Current Report on Form 8-K, filed on November 8, 2012.
4.19
 
First Supplemental Indenture to the indenture dated November 21, 2006, among Boardwalk Pipelines, LP, as issuer, Boardwalk Pipeline Partners, LP, as guarantor, and The Bank of New York Mellon Trust Company, N.A., as trustee (Incorporated by reference to Exhibit 4.1 to the Registrant's Current Report on Form 8-K filed on April 23, 2013).
4.20
 
Third Supplemental Indenture to the indenture dated August 21, 2009, among Boardwalk Pipelines, LP, as issuer, Boardwalk Pipeline Partners, LP, as guarantor, and The Bank of New York Mellon Trust Company, N.A., as trustee (Incorporated by reference to Exhibit 4.2 to the Registrant's Current Report on Form 8-K filed on April 23, 2013).
4.21
 
Fourth Supplemental Indenture to the indenture dated August 21, 2009, among Boardwalk Pipelines, LP, as issuer, Boardwalk Pipeline Partners, LP, as guarantor, and The Bank of New York Mellon Trust Company, N.A., as trustee (Incorporated by reference to Exhibit 4.1 to the Registrant's Current Report on Form 8-K filed on November 26, 2014).

10.1
 
Second Amended and Restated Revolving Credit Agreement, dated as of April 27, 2012, among Boardwalk Pipelines, LP, Texas Gas Transmission, LLC, Gulf South Pipeline Company, LP, Gulf Crossing Pipeline Company LLC and Boardwalk Midstream, LLC, as Borrowers, Boardwalk Pipeline Partners, LP, and the several lenders and issuers from time to time party hereto, Wells Fargo Bank, N.A., as administrative agent, Citibank, N.A. and JPMorgan Chase Bank, N.A., as co-syndication agents,  and Bank of China, New York Branch, Royal Bank of Canada, and Union Bank, N.A., as co-documentation agents, and Wells Fargo Securities, LLC, Citigroup Global Markets Inc., J.P. Morgan Securities LLC, Bank of China, New York Branch, RBC Capital Markets and Union Bank, N.A.,  as joint lead arrangers and joint book managers (Incorporated by reference to Exhibit 10.1 to the Registrant's Quarterly Report on Form 10-Q filed on May 3, 2012).
10.2
 
Services Agreement dated as of May 16, 2003, by and between Loews Corporation and Texas Gas Transmission, LLC. (Incorporated by reference to Exhibit 10.8 to Amendment No. 3 to the Registrant’s Registration Statement on Form S-1, Registration No. 333-127578, filed on October 24, 2005). (1)

128



Exhibit
Number
 
Description
10.3
 
Boardwalk Pipeline Partners, LP Long-Term Incentive Plan (Incorporated by reference to Exhibit 10.9 to Amendment No. 4 to the Registrant’s Registration Statement on Form S-1, Registration No. 333-127578, filed on October 31, 2005).
10.4
 
Form of Phantom Unit Award Agreement under the Boardwalk Pipeline Partners, LP Long-Term Incentive Plan (Incorporated by reference to Exhibit 10.10 to the Registrant’s 2005 Annual Report on Form 10-K filed on March 16, 2006).
10.5
 
Boardwalk Pipeline Partners, LP Strategic Long-Term Incentive Plan (Incorporated by reference to Exhibits 10.1 and 10.2 to the Registrant’s Current Report on Form 8-K filed on July 28, 2006).
10.6
 
Form of GP Phantom Unit Award Agreement under the Boardwalk Pipeline Partners, LP Strategic Long-Term Incentive Plan (Incorporated by reference to Exhibits 10.1 and 10.2 to the Registrant’s Current Report on Form 8-K filed on July 28, 2006).
10.7
 
Boardwalk Operating GP, LLC Short-Term Incentive Plan (Incorporated by reference to Exhibit 10.1 to the Registrant’s Quarterly Report on Form 10-Q filed on April 27, 2010).
10.8
 
Boardwalk Pipeline Partners Unit Appreciation Rights and Cash Bonus Plan (Incorporated by reference to Exhibit 10.1 and 10.2 to the Registrant’s Current Report on Form 8-K filed on December 17, 2010).
10.9
 
Form of Grant of UARs and Cash Bonus under the Boardwalk Pipeline Partners Unit Appreciation Rights and Cash Bonus Plan (Incorporated by reference to Exhibit 10.1 and 10.2 to the Registrant’s Current Report on Form 8-K filed on December 17, 2010).
10.10
 
Form of Grant of Phantom Units with DERs under the Boardwalk Pipeline Partners Long-Term Incentive Plan (Incorporated by reference to Exhibit 10.1 to the Registrant’s Current Report on Form 8-K filed on December 20, 2011).
10.11
 
Form of Grant for Cash Bonus Awards under the Boardwalk Pipeline Partners Unit Appreciation Rights and Cash Bonus Plan (Incorporated by reference to Exhibit 10.1 to the Registrant’s Current Report on Form 8-K filed on February 12, 2014.)
10.12
 
Form of Retention Payment agreement. (Incorporated by reference to Exhibit 10.12 to the Registrant’s Annual Report on Form 10-K filed on February 24, 2014).
10.13
 
Boardwalk Operating GP, LLC Exempt Employee Annual Short-Term Incentive Plan (As Amended and Restated Effective January 1, 2013). (Incorporated by reference to Exhibit 10.1 to the Registrant’s Quarterly Report on Form 10-Q filed on April 29, 2013).
10.14
 
Equity Distribution Agreement, dated August 29, 2013 by and among the Partnership, Boardwalk GP, LP and Boardwalk GP, LLC and Citigroup Global Markets Inc., Barclays Capital Inc., BB&T Capital Markets, a division of BB&T Securities, LLC, Deutsche Bank Securities Inc., Goldman, Sachs & Co., J.P. Morgan Securities LLC, Mitsubishi UFJ Securities (USA), Inc., Mizuho Securities USA Inc., Morgan Stanley & Co. LLC, RBC Capital Markets, LLC, UBS Securities LLC and Wells Fargo Securities, LLC (Incorporated by reference to Exhibit 1.1 to the Registrant’s Current report on Form 8-K filed on August 29, 2013).
10.15
 
$225,000,000 Term Loan Agreement, dated as of October 1, 2012, among Boardwalk Acquisition Company, LLC, and the several lenders and issuers from time to time party hereto, Citibank, N.A., as administrative agent, Barclays Bank PLC and Deutsche Bank Securities Inc., as co-syndication agents, Citigroup Global Markets Inc., Barclays Bank PLC and Deutsche Bank Securities Inc., as joint lead arrangers and joint book. (Incorporated by reference to Exhibit 10.5 to the Registrant's Quarterly Report on Form 10-Q filed on October 29, 2012).
10.16
 
Form of Grant of Phantom Unit Grant Agreement under the Boardwalk Pipeline Partners Long-Term Incentive Plan (Incorporated by reference to Exhibit 10.1 to the Registrant’s Current Report on Form 8-K filed on February 9, 2015).

10.17
 
Subordinated Loan Agreement dated as of July 31, 2014, between Boardwalk Pipelines, LP, as Borrower, and Boardwalk Pipelines Holding Corp., as Lender (Incorporated by reference to Exhibit 10.1 to the Registrant’s Current Report on Form 8-K filed on August 5, 2014).

*12.1
 
Statement of Computation of Ratio of Earnings to Fixed Charges.
*21.1
 
List of Subsidiaries of the Registrant.
*23.1
 
Consent Of Independent Registered Public Accounting Firm.
*31.1
 
Certification of Stanley C. Horton, Chief Executive Officer, pursuant to Rule 13a-14(a) and Rule 15d-14(a).
*31.2
 
Certification of Jamie L. Buskill, Chief Financial Officer, pursuant to Rule 13a-14(a) and Rule 15d-14(a).
*32.1
 
Certification of Stanley C. Horton, Chief Executive Officer, pursuant to Section 906 of the Sarbanes-Oxley Act of 2002.

129



Exhibit
Number
 
Description
*32.2
 
Certification of Jamie L. Buskill, Chief Financial Officer, pursuant to Section 906 of the Sarbanes-Oxley Act of 2002.
*101.INS
 
XBRL Instance Document
*101.SCH
 
XBRL Taxonomy Extension Schema Document
*101.CAL
 
XBRL Taxonomy Calculation Linkbase Document
*101.DEF
 
XBRL Taxonomy Extension Definitions Document
*101.LAB
 
XBRL Taxonomy Label Linkbase Document
*101.PRE
 
XBRL Taxonomy Presentation Linkbase Document
  * Filed herewith
** Management contract or compensatory plan or arrangement
(1)  The Services Agreements between Gulf South Pipeline Company, LP and Loews Corporation and between Boardwalk Pipelines, LP (formerly known as Boardwalk Pipelines, LLC) and Loews Corporation are not filed because they are identical to exhibit 10.3 except for the identities of Gulf South Pipeline Company, LP and Boardwalk Pipelines, LLC and the date of the agreement.

130



SIGNATURE

Pursuant to the requirements of Section 13 or 15(d) of the Securities Exchange Act of 1934, the Registrant has duly caused this report to be signed on its behalf by the undersigned, thereunto duly authorized.

 
 
Boardwalk Pipeline Partners, LP
 
 
 
By: Boardwalk GP, LP
 
 
 
its general partner
 
 
 
By: Boardwalk GP, LLC
 
 
 
its general partner
 
Dated:
February 20, 2015
By:
/s/  Jamie L. Buskill
 
 
 
Jamie L. Buskill
 
 
 
Senior Vice President, Chief Financial and Administrative Officer and Treasurer

Pursuant to the requirements of the Securities Exchange Act of 1934, this report has been signed below by the following persons on behalf of the Registrant and in the capacities and on the date indicated.

Dated:
February 20, 2015
/s/  Stanley C. Horton                                           
 
 
Stanley C. Horton
President, Chief Executive Officer and Director
(principal executive officer)
Dated:
February 20, 2015
/s/  Jamie L. Buskill                                
 
 
Jamie L. Buskill
Senior Vice President, Chief Financial and Administrative Officer and Treasurer
(principal financial officer)
Dated:
February 20, 2015
/s/  Steven A. Barkauskas
 
 
Steven A. Barkauskas
Senior Vice President, Controller and Chief Accounting Officer
(principal accounting officer)
Dated:
February 20, 2015
/s/  William R. Cordes
 
 
William R. Cordes
Director
Dated:
February 20, 2015
/s/  Thomas E. Hyland                                           
 
 
Thomas E. Hyland
Director
Dated:
February 20, 2015
/s/  Arthur L. Rebell                                
 
 
Arthur L. Rebell
Director
Dated:
February 20, 2015
/s/  Mark L. Shapiro                                
 
 
Mark L. Shapiro
Director
Dated:
February 20, 2015
/s/  Kenneth I. Siegel
 
 
Kenneth I. Siegel
Director
Dated:
February 20, 2015
/s/  Andrew H. Tisch                                           
 
 
Andrew H. Tisch
Director



131