10-K 1 f10k_040218p.htm FORM 10-K

UNITED STATES
SECURITIES AND EXCHANGE COMMISSION
Washington, D.C. 20549

 

FORM 10-K

 

ANNUAL REPORT PURSUANT TO SECTION 13 OR 15(d) OF THE  
  SECURITIES EXCHANGE ACT OF 1934  
     
  For the Fiscal Year Ended December 31, 2017  
     
  OR  
     
TRANSITION REPORT PURSUANT TO SECTION 13 OR 15(d) OF THE  
  SECURITIES EXCHANGE ACT OF 1934  
  For the transition period from ____    to ____     

 

 

COMMISSION FILE NO. 001-34647

 

 

CHINANET ONLINE HOLDINGS, INC.

(Exact name of registrant as specified in its charter)

 

NEVADA   20-4672080
(State or other jurisdiction of
incorporation or organization)
  (I.R.S. Employer Identification No.)

 

No. 3 Min Zhuang Road, Building 6,
Yu Quan Hui Gu Tuspark, Haidian District, Beijing, PRC

(Address of principal executive offices)

 

+86-10-6084-6616

(Issuer’s telephone number, including area code)

 

 

Securities Registered Pursuant to Section 12(b) of the Act:

 

Title of Each Class Name of Exchange On which Registered
   
$0.001 Common Stock Nasdaq Capital Market

 

Securities Registered Pursuant to Section 12(g) of the Act:  None.

 

Indicate by check mark if the registrant is a well-known seasoned issuer, as defined in Rule 405 of the Securities Act.
Yes ☐  No ☒

 

Indicate by check mark if the registrant is not required to file reports pursuant to Section 13 or 15(d) of the Act.
Yes ☐  No ☒

 

 

 

 

Indicate by check mark whether the registrant (1) has filed all reports required to be filed by Section 13 or 15(d) of the Securities Exchange Act of 1934 during the preceding 12 months (or for such shorter period that the registrant was required to file such reports), and (2) has been subject to such filing requirements for the past 90 days.
Yes ☒  No ☐

 

Indicate by check mark whether the registrant has submitted electronically and posted on its corporate Web site, if any, every Interactive Data File required to be submitted and posted pursuant to Rule 405 of Regulation S-T (§ 232.405 of this chapter) during the preceding 12 months (or for such shorter period that the registrant was required to submit and post such files).
Yes ☒  No ☐

 

Indicate by check mark if disclosure of delinquent filers pursuant to Item 405 of Regulation S-K is not contained herein, and will not be contained, to the best of registrant’s knowledge, in definitive proxy or information statements incorporated by reference in Part III of this Form 10-K or any amendment to this Form 10-K.  ☐

 

Indicate by check mark whether the registrant is a large accelerated filer, an accelerated filer, a non-accelerated filer, a “smaller reporting company, or an emerging growth company. See the definition of “large accelerated filer,” “accelerated filer,” “smaller reporting company” and “emerging growth company” in Rule 12b-2 of the Exchange Act.

 

Large Accelerated Filer ☐      Accelerated Filer ☐      Non-Accelerated Filer ☐      Smaller Reporting Company ☒     Emerging growth company ☐

 

If an emerging growth company, indicate by check mark if the registrant has elected not to use the extended transition period for complying with any new or revised financial accounting standards provided pursuant to Section 13(a) of the Exchange Act. ☐

 

Indicate by check mark whether the registrant is a shell company (as defined in Rule 12b-2 of the Act).
Yes ☐   No ☒

 

The aggregate market value of the 7,691,481 shares of common equity stock held by non-affiliates of the Registrant was approximately $9,537,436 on the last business day of the Registrant’s most recently completed second fiscal quarter, based on the last sale price of the registrant’s common stock on such date of $1.24 per share, as reported on the Nasdaq Capital Market.

 

The number of shares outstanding of the Registrant’s common stock, $0.001 par value as of April 13, 2018 was 16,132,543.

 

DOCUMENTS INCORPORATED BY REFERENCE

 

Portions of the Registrant’s Proxy Statement relating to the Registrant’s 2018 Annual Meeting of Stockholders, are incorporated by reference into Part III of this Annual Report on Form 10-K where indicated.

 

 

 

 

 

 

TABLE OF CONTENTS

 

 

PART I 2
  ITEM 1   BUSINESS 2
  ITEM 1A.   RISK FACTORS 21
  ITEM 1B.   UNRESOLVED STAFF COMMENTS 36
  ITEM 2   PROPERTIES 36
  ITEM 3   LEGAL PROCEEDINGS 36
  ITEM 4   MINE SAFETY DISCLOSURES 36
PART II. 37
  ITEM 5   MARKET FOR REGISTRANT’S COMMON EQUITY, RELATED STOCKHOLDER MATTERS AND ISSUER PURCHASES OF EQUITY SECURITIES 37
  ITEM 6   SELECTED FINANCIAL DATA 38
  ITEM 7   MANAGEMENT’S DISCUSSION AND ANALYSIS OF FINANCIAL CONDITION AND RESULTS OF OPERATIONS 38
  ITEM 7a.   QUANTITATIVE AND QUALITATIVE DISCLOSURES ABOUT MARKET RISK 57
  ITEM 8   FINANCIAL STATEMENTS AND SUPPLEMENTARY DATA 57
  ITEM 9   CHANGES IN AND DISAGREEMENTS WITH ACCOUNTS ON ACCOUNTING AND FINANCIAL DISCLOSURES 57
  ITEM 9A.   CONTROLS AND PROCEDURES 57
  ITEM 9B.   OTHER INFORMATION 58
PART III. 58
  ITEM 10   DIRECTORS, EXECUTIVE OFFICERS AND CORPORATE GOVERNANCE 58
  ITEM 11   EXECUTIVE COMPENSATION 59
  ITEM 12   SECURITY OWNERSHIP OF CERTAIN BENEFICIAL OWNERS AND MANAGEMENT AND RELATED STOCKHOLDER MATTERS 59
  ITEM 13   CERTAIN RELATIONSHIPS AND RELATED TRANSACTIONS, AND DIRECTOR INDEPENDENCE 59
  ITEM 14   PRINCIPAL ACCOUNTANT FEE AND SERVICES 59
PART IV. 59
  ITEM 15   EXHIBITS AND FINANCIAL STATEMENT SCHEDULES 59

 

 

 

 

 

 

 

 

SPECIAL NOTE REGARDING FORWARD-LOOKING STATEMENTS

 

This Annual Report on Form 10-K contains forward-looking statements within the meaning of Section 27A of the Securities Act of 1933, and Section 21E of the Securities Exchange Act of 1934. These statements relate to future events or our future financial performance. We have attempted to identify forward-looking statements by terminology including “anticipates”, “believes”, “expects”, “can”, “continue”, “could”, “estimates”, “expects”, “intends”, “may”, “plans”, “potential”, “predict”, “should” or “will” or the negative of these terms or other comparable terminology. These statements are only predictions. Uncertainties and other factors, including the risks outlined under Risk Factors contained in Item 1A of this Form 10-K, may cause our actual results, levels of activity, performance or achievements to be materially different from any future results, levels or activity, performance or achievements expressed or implied by these forward-looking statements.

 

Although we believe that the expectations reflected in the forward-looking statements are reasonable, we cannot guarantee future results, levels of activity, performance or achievements. Our expectations are as of the date this Form 10-K is filed, and we do not intend to update any of the forward-looking statements after the filing date to conform these statements to actual results, unless required by law.

 

We file annual reports on Form 10-K, quarterly reports on Form 10-Q, current reports on Form 8-K and proxy and information statements and amendments to reports filed or furnished pursuant to Sections 13(a) and 15(d) of the Securities Exchange Act of 1934, as amended. You may read and copy these materials at the SEC’s Public Reference Room at 100 F Street, N.E., Washington, D.C. 20549. You may obtain information on the operation of the public reference room by calling the SEC at 1-800-SEC-0330. The SEC also maintains a website (http://www.sec.gov) that contains reports, proxy and information statements and other information regarding us and other companies that file materials with the SEC electronically. You may also obtain copies of reports filed with the SEC, free of charge, via a link included on our website at www.chinanet-online.com.

 

 

 

 

 

 

 

 

 

 

 

 

 

 

PART I

 

ITEM 1.BUSINESS

 

We are a holding company that conducts our primary businesses through our PRC subsidiaries and operating entities (the “VIEs”). We primarily operate a one-stop services for our clients on our integrated service platform, primarily including Omni-channel precision advertising and marketing system, CloudX and data analysis management system. Our Omni-channel precision advertising and marketing system, primarily consists of digital advertising and marketing portals, include internet and mobile, and our other non-digital advertising units, such as TV. We provide and monitor varieties of advertising and marketing campaigns through this service system which generates effective sales leads through the combination of the Internet, mobile, content and others, including TV and schemes, we also provide search engine marketing services through this system to maximize market exposure and effectiveness for our clients. Our data analysis management system is an information and data analysis portal for small and medium-sized enterprises (“SMEs”) or entrepreneurs who plan to start their own business, helping them for a higher survival and faster deal closing rate. It is built to further expand our service and data-link to assist our clients in developing their sales both online and offline, so that the overall service platform can create a traceable looped online to offline (O2O) ecosystem for our clients in their ground sales expansion throughout the cities in the PRC.

 

We derive our revenue principally by:

 

providing search engine marketing services to increase the sales lead conversion rate for our clients’ business promotion on both mobile and PC searches;

 

selling internet advertising space on our web portals and providing related data service and other value-added services to our clients through the internet advertising management systems and platforms developed and managed by us;

 

selling effective sales lead information; and

 

selling advertising time slots on our television shows.

 

We generated total revenues of US$46.6 million for the year ended December 31, 2017, compared with US$34.8 million in 2016. Excluding net loss incurred from the discontinued operation, i.e. our brand management and sale channel building business segment, which was terminated in the fourth quarter of 2015, of approximately US$0.06 million for the year ended December 31, 2016, we incurred a net loss (before allocation to the noncontrolling interest shareholders) of US$10.0 million for the year ended December 31, 2017, compared with a net loss (before allocation to the noncontrolling interest shareholders) of US$6.3 million in 2016.

 

In January 2018, we announced our strategic partnership with Wuxi Jingtum Network Technology ("Jingtum”), the credible blockchain ecology builder and announced the expansion into the blockchain industry and the related technology. This strategic partnership between Jingtum and us is focused on blockchain technology to build a credible, fair and transparent platform for business opportunities and transactions. We will aim to develop credible, traceable, and highly secured blockchain applications for the large demand from the SMEs. We believe that the application of blockchain in the field of business development and marketing can help SMEs to build a new business ecosystem based on algorithmic trust. With the introduction of blockchain technology, the platform-centric services in the past will gradually shift towards decentralization, solving trust issues in business cooperation and services and enhancing user vitality and stickiness. We will also gradually shift from information services to transaction services for business opportunities to create a multi-industry cross-chain value-based internet sharing entity.

 

 2 

 

 

Our Corporate History, Subsidiaries, Variable Interest Entities (VIEs) and Equity Investment Affiliates

 

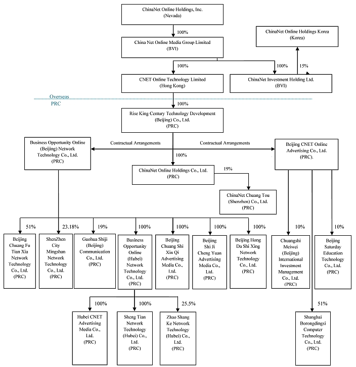
As of December 31, 2017, our corporate structure is set forth below:

 

 

 

 

We were incorporated in the State of Texas in April 2006 and re-domiciled to become a Nevada corporation in October 2006. From the date of our incorporation until June 26, 2009, when we consummated the Share Exchange (as defined below), our business development activities were primarily concentrated in web server access and company branding in hosting web based e-games.

 

Our wholly owned subsidiary, China Net Online Media Group Limited, was incorporated in the British Virgin Islands on August 13, 2007 (“China Net BVI”). On April 11, 2008, China Net BVI became the parent holding company of a group of companies comprised of CNET Online Technology Limited, a Hong Kong company (“China Net HK”), which established, and is the parent company of, Rise King Century Technology Development (Beijing) Co., Ltd., a wholly foreign-owned enterprise (“WFOE”) established in the People's Republic of China (“Rise King WFOE”). We refer to the transactions that resulted in China Net BVI becoming an indirect parent company of Rise King WFOE as the “Offshore Restructuring.”

 

 3 

 

 

Restructuring

 

In October 2008, a restructuring plan was developed (the “Restructuring”). The Restructuring was accomplished in two steps. The first step was for Rise King WFOE to acquire control over Business Opportunity Online (Beijing) Network Technology Co., Ltd. (“Business Opportunity Online”) and Beijing CNET Online Advertising Co., Ltd. (“Beijing CNET Online”) (collectively the “PRC Operating Entities” or the “VIEs”) by entering into a series of contracts (the “Contractual Agreements” or the “VIE Agreements”), which enabled Rise King WFOE to operate the business and manage the affairs of the PRC Operating Entities. Both of the PRC Operating Entities at that time were, and currently are, owned by Messrs. Handong Cheng, Xuanfu Liu and Ms. Li Sun (the “PRC Shareholders” or the “Control Group”). Mr. Cheng is now our Chief Executive Officer. After the PRC Restructuring was consummated, the second step was for China Net BVI to enter into and complete a transaction with a U.S. public reporting company, whereby that company would acquire China Net BVI, China Net HK and Rise King WFOE, and control the PRC Operating Entities (the “China Net BVI Companies”). Business Opportunity Online and Beijing CNET Online were incorporated on December 8, 2004 and January 27, 2003, respectively.

 

 Legal Structure of the PRC Restructuring

 

 The PRC Restructuring was consummated in a manner so as not to violate PRC laws relating to restrictions on foreign ownership of businesses in certain industries in the PRC and the PRC M&A regulations.

 

The Foreign Investment Industrial Guidance Catalogue jointly issued by the Ministry of Commerce (“MOFCOM”) and the National Development and Reform Commission in 2007, which latest amendment became effective on July 28, 2017, classified various industries/business into three different categories: (i) encouraged for foreign investment, (ii) restricted to foreign investment and (iii) prohibited from foreign investment. For any industry/business not covered by any of these three categories, they will be deemed to be industries/business permitted to have foreign investment. Except for those expressly provided restrictions, encouraged and permitted industries/businesses are usually open to foreign investment and ownership. With regard to those industries/businesses restricted to or prohibited from foreign investment, there is always a limitation on foreign investment and ownership.

 

The business of the PRC Operating Entities falls under the class of a business that provides Internet content or information services, a type of value-added telecommunication services, for which restrictions upon foreign ownership apply. The latest Foreign Investment Industrial Guidance Catalogue, which became effective in July 2017, retains the restrictions on foreign ownership related to value-added telecommunication services. As a result, Rise King WFOE is not allowed to do the business the PRC Operating Entities companies are currently pursuing. Advertising business is open to foreign investment but used to require that the foreign investors of a WFOE should have been carrying out advertising business for over three years pursuant to the Foreign Investment Advertising Measures as amended by MOFCOM and the State Administration of Industry and Commerce (“SAIC”) on August 22, 2008, which was repealed in June 29, 2015. Rise King WFOE was not allowed to engage in the advertising business because its shareholder, China Net HK, did not meet such requirements. In order to control the business and operations of the PRC Operating Entities, and consolidate the financial results of the two companies in a manner that does not violate the related PRC laws, Rise King WFOE executed the Contractual Agreements with the PRC Shareholders and each of the PRC Operating Entities. The Contractual Agreements allow us, through Rise King WFOE, to, among other things, secure significant rights to influence the two companies’ business operations, policies and management, approve all matters requiring shareholder approval, and receive 100% of the income earned by the PRC Operating Entities. In return, Rise King WFOE provides consulting services to the PRC Operating Entities. In addition, to ensure that the PRC Operating Entities and the PRC Shareholders perform their obligations under the Contractual Arrangements, the PRC Shareholders have pledged all of their equity interests in the PRC Operating Entities to Rise King WFOE. They have also entered into an option agreement with Rise King WFOE which provides that at such time as when the related restrictions under PRC law on foreign ownership of Chinese companies engaging in the Internet content or information services in China are lifted, Rise King WFOE may exercise its option to purchase the equity interests in the PRC Operating Entities, directly.

 

Each of the PRC Shareholders entered into a share transfer agreement (the “Share Transfer Agreement”) with Mr. Yang Li, the sole shareholder of Rise King Investment Limited, a British Virgin Islands company (“Rise King BVI”), which was a 55% shareholder of China Net BVI at that time. In entering into the Share Transfer Agreement, Ms. Li Sun was acting as the nominee of Mr. Zhige Zhang, our chief financial officer. Mr. Zhang did not report his indirect ownership of ChinaNet BVI’s common stock by virtue of Ms. Li acting as his nominee on his original Form 3 filed with the SEC. The PRC Shareholders were granted the incentive options for the contributions that they made and continue to make to Rise King BVI. Under the Share Transfer Agreements Mr. Li granted each of the PRC Shareholders an option to acquire, in the aggregate 10,000 shares of Rise King BVI, representing 100% of the issued and outstanding shares of Rise King BVI, provided that certain financial performance thresholds were met by the China Net BVI Companies. The Share Transfer Agreement was formalized and entered into on April 28, 2009. There is no prohibition under PRC laws for the PRC Shareholders to earn an interest in Rise King BVI after the PRC Restructuring is consummated in compliance with PRC law.

 

 4 

 

 

On March 30, 2011, Ms. Li Sun transferred the Option Shares held by her to Mr. Zhang. On March 30, 2011, pursuant to the terms of the Share Transfer Agreement, each of Mr. Cheng, Mr. Liu and Mr. Zhang exercised their rights to acquire the Option Shares. Due to the fact that the China Net BVI Companies had achieved the performance targets set forth in the Share Transfer Agreement, each of Mr. Cheng, Mr. Liu and Mr. Zhang paid an exercise price of $1.00 per share to Mr. Yang Li. As a result of this exercise, Mr. Cheng, Mr. Liu and Mr. Zhang became the shareholders of Rise King BVI. As of April 12, 2018, through Rise King BVI, Mr. Cheng, Mr. Liu and Mr. Zhang collectively hold 18% of the issued and outstanding shares of our common stock.

 

Summary of the material terms of the VIE Agreements:

 

Exclusive Business Cooperation Agreements:

 

Pursuant to the Exclusive Business Cooperation Agreements entered into by and between Rise King WFOE and each of the PRC Operating Entities, Rise King WFOE has the exclusive right provide to the PRC Operating Entities complete technical support, business support and related consulting services during the term of these agreements, which includes but is not limited to technical services, business consultations, equipment or property leasing, marketing consultancy, system integration, product research and development, and system maintenance. In exchange for such services, each PRC Operating Entity has agreed to pay a service fee to Rise King WFOE equal to 100% of the net income of each PRC Operating Entity. Adjustments may be made upon approval by Rise King WFOE based on services rendered by Rise King WFOE and operational needs of the PRC Operating Entities. The payment shall be made on a monthly basis, if at year end, after an audit of the financial statements of any PRC Operating Entities, there is determined to be any shortfall in the payment of 100% of the annual net income, such PRC Operating Entity shall pay such shortfall to Rise King WFOE. Each agreement has a ten-year term. The term of these agreements may be extended if confirmed in writing by Rise King WFOE, prior to the expiration of the term. The extended term shall be determined by Rise King WFOE, and the PRC Operating Entities shall accept such extended term unconditionally.

 

Exclusive Option Agreements:

 

Under the Exclusive Option Agreements entered into by and among Rise King WFOE, each of the PRC Shareholders irrevocably granted to Rise King WFOE, or its designated person, an exclusive option to purchase, to the extent permitted by PRC law, a portion or all of their respective equity interest in any PRC Operating Entities for a purchase price of RMB10, or a purchase price to be adjusted to be in compliance with applicable PRC laws and regulations. Rise King WFOE, or its designated person, has the sole discretion to decide when to exercise the option, whether in part or in full. Each of these agreements has a ten-year term, subject to renewal at the election of Rise King WFOE.

 

Equity Pledge Agreements:

 

Under the Equity Pledge Agreements entered into by and among Rise King WFOE, the PRC Operating Entities and each of the PRC Shareholders, the PRC Shareholders pledged all of their equity interests in the PRC Operating Entities to guarantee the PRC Operating Entities’ performance of its obligations under the Exclusive Business Cooperation Agreements. If the PRC Operating Entities or any of the PRC Shareholders breaches its/his/her respective contractual obligations under these agreements, or upon the occurrence of one of the events regarded as an event of default under each such agreement, Rise King WFOE, as pledgee, will be entitled to certain rights, including the right to dispose of the pledged equity interests. The PRC Shareholders of the PRC Operating Entities agreed not to dispose of the pledged equity interests or take any actions that would prejudice Rise King WFOE's interest, and to notify Rise King WFOE of any events or upon receipt of any notices which may affect Rise King WFOE's interest in the pledge. Each of the equity pledge agreements will be valid until all the payments related to the services provided by Rise King WFOE to the PRC Operating Entities due under the Exclusive Business Cooperation Agreements have been fulfilled. Therefore, the equity pledge agreements shall only be terminated when the payments related to the ten-year Exclusive Business Cooperation Agreement are paid in full and the WFOE does not intend to extend the term of the Exclusive Business Cooperation Agreement.

 

 5 

 

 

Irrevocable Powers of Attorney:

 

The PRC Shareholders have each executed an irrevocable power of attorney to appoint Rise King WFOE as their exclusive attorneys-in-fact to vote on their behalf on all PRC Operating Entities matters requiring shareholder approval. The term of each power of attorney is valid so long as such shareholder is a shareholder of the respective PRC Operating Entity.

 

As a result of these VIE Agreements, we through our wholly-owned subsidiary, Rise King WFOE, was granted with unconstrained decision making rights and power over key strategic and operational functions that would significantly impact the PRC Operating Entities or the VIEs’ economic performance, which includes, but is not limited to, the development and execution of the overall business strategy; important and material decision making; decision making for merger and acquisition targets and execution of merger and acquisition plans; business partnership strategy development and execution; government liaison; operation management and review; and human resources recruitment and compensation and incentive strategy development and execution. Rise King WFOE also provides comprehensive services to the VIEs for their daily operations, such as operational technical support, OA technical support, accounting support, general administration support and technical support for products and services. As a result of the Exclusive Business Cooperation Agreements, the Equity Pledge Agreements and the Exclusive Option Agreements, we will bear all of the VIEs’ operating costs in exchange for 100% of the net income of the VIEs. Under these agreements, we have the absolute and exclusive right to enjoy economic benefits similar to equity ownership through the VIE Agreements with our PRC Operating Entities and their shareholders.

 

Accounting Treatment of the Restructuring:

 

The Restructuring is accounted for as a transaction between entities under common control in a manner similar to pooling of interests, with no adjustment to the historical basis of the assets and liabilities of the PRC Operating Entities. The operations of the PRC Operating Entities are consolidated as if the current corporate structure had been in existence throughout the period presented in the audited financial statements. The Restructuring is accounted for in this manner because, pursuant to an Entrustment Agreement dated June 5, 2009 (the “Entrustment Agreement”) between Rise King BVI and the PRC Shareholders, Rise King BVI granted to the PRC Shareholders, on a collective basis, managerial control over each of the China Net BVI Companies by delegating the PRC Shareholders its shareholder rights, including the right to vote, and its rights to designate management of China Net BVI. The Entrustment Agreement, together with the Contractual Arrangements demonstrates the ability of the PRC Shareholders to continue to control Business Opportunity Online and Beijing CNET Online, which are under our common control. On March 30, 2011, in connection with the exercise of the options pursuant to the Share Transfer Agreement, the Entrustment Agreement was terminated.

 

Share Exchange and Name Change

 

On June 26, 2009, we entered into a Share Exchange Agreement (the “Exchange Agreement”), with (i) ChinaNet BVI, (ii) ChinaNet BVI’s shareholders, who together own shares constituting 100% of the issued and outstanding ordinary shares of ChinaNet BVI (the “ChinaNet BVI Shares”), and (iii) G. Edward Hancock, the former principal stockholder of the Company. Pursuant to the terms of the Exchange Agreement, the ChinaNet BVI Shareholders transferred to the Company all of the ChinaNet BVI Shares in exchange for the issuance of 13,790,800 (the “Exchange Shares”) shares of Common Stock (the “Share Exchange”). As a result of the Share Exchange, ChinaNet BVI became a wholly owned subsidiary of our company. Prior to July 14, 2009, our company name was Emazing Interactive, Inc. On July 14, 2009, our company formed a corporation under the laws of the State of Nevada called ChinaNet Online Holdings, Inc. (the "Merger Sub") and acquired one hundred shares of its common stock for cash. As such, Merger Sub was merged with and into our company. As a result of the merger, the separate corporate existence of the Merger Sub ceased. As a further result of the merger, our corporate name was changed to “ChinaNet Online Holdings, Inc.” We are the surviving corporation in the merger and, except for the name change provided for in the Agreement and Plan of Merger, there was no change in our directors, officers, capital structure or business.

 

 6 

 

 

Our VIEs, VIEs’ subsidiaries and other investment affiliates

 

As discussed above, through Rise King WFOE we beneficially own two VIEs: Business Opportunities Online and Beijing CNET Online. Business Opportunities Online is primarily engaged in providing internet advertising, O2O precision marketing and related data service to the SMEs. Beijing CNET Online is primarily engaged in providing TV advertising services to the SMEs.

 

As of December 31, 2017, Business Opportunity Online has the following directly or indirectly wholly-owned subsidiaries: Business Opportunity Online (Hubei) Network Technology Co., Ltd. (“Business Opportunity Online Hubei”), Hubei CNET Advertising Media Co., Ltd. (“Hubei CNET”), Sheng Tian Network Technology (Hubei) Co., Ltd. (“Sheng Tian Hubei”), Beijing Chuang Shi Xin Qi Advertising Media Co., Ltd. (“Beijing Chuang Shi Xin Qi”), Beijing Hong Da Shi Xing Network Technology Co., Ltd. (“Beijing Hong Da Shi Xing”) and Beijing Shi Ji Cheng Yuan Advertising Media Co., Ltd. (“Beijing Shi Ji Cheng Yuan”). Business Opportunity Online also beneficially owns 51% equity interest in Beijing Chuang Fu Tian Xia Network Technology Co., Ltd. (“Beijing Chuang Fu Tian Xia”). Except Hubei CNET, Sheng Tian Hubei and Chuang Shi Xin Qi, which are currently dormant, the rest subsidiaries of Business Opportunity Online are all engaged in providing internet advertising, O2O precision marketing and related data service and other value-added services to the SMEs.

 

As of December 31, 2017, Business Opportunities Online also beneficially owns 23.18%, 25.5% and 19% equity interest in Shenzhen City Mingshan Network Technology Co., Ltd. (“Shenzhen Mingshan”), Zhao Shang Ke Network Technology (Hubei) Co., Ltd. (“Zhao Shang Ke Hubei”) and Guohua Shiji (Beijing) Communication Co., Ltd. (“Guohua Shiji”), respectively. Guohua Shiji is primarily engaged in providing internet and information technical services. The business of Shenzhen Mingshan and Zhao Shang Ke Hubei are currently dormant.

 

As of December 31, 2017, Beijing CNET Online beneficially owns 10% equity interest in Beijing Saturday Education Technology Co., Ltd. (“Beijing Saturday”), which is primarily engaged in children’s playground operation management and franchise business and 10% equity interest in Chuangshi Meiwei (Beijing) International Investment Management Co., Ltd. (“Chuangshi Meiwei”), which is primarily engaged in franchise investment consulting and management business. The business of Beijing Saturday and Chuangshi Meiwei are currently dormant. Beijing CNET Online also beneficially owns 51% equity interest in Shanghai Borongdingsi Computer Technology Co., Ltd. (“Shanghai Borongdingsi”), primarily engaged in providing bank kiosks advertising services, which business we had exited in late 2015.

 

As of December 31, 2017, we also control two wholly-owned investment holding companies, ChinaNet Investment Holding Ltd, a British Virgin Islands company (“ChinaNet Investment BVI”), and ChinaNet Online Holdings Co., Ltd., a PRC company (“ChinaNet Online PRC”). ChinaNet Online PRC co-incorporated ChinaNet Chuang Tou (Shenzhen) Co., Ltd. (“ChinaNet Chuang Tou”) with two unaffiliated individuals and beneficially own 19% equity interest in ChinaNet Chuang Tou. ChinaNet Investment BVI co-incorporated ChinaNet Online Holdings Korea (“ChinaNet Korea”) with four unaffiliated individuals and beneficially own 15% equity interest in ChinaNet Korea. The business of ChinaNet Koran is currently dormant.

 

Recent development

 

We consummated a registered direct offering of 2,150,001 shares of common stock of the Company to three institutional investors at a purchase price of $5.15 per share. As part of the transaction, the Company also issued to the investors warrants for the purchase of up to 645,000 shares of common stock of the Company at an exercise price of $6.60 per share. The warrants have a term of 30 months from the date of issuance. The closing took place on January 17, 2018 and we received gross proceeds of approximately $11.1 million.

 

 7 

 

 

Industry and Market Overview

 

Overview of the Advertising Market in China

 

According to Dentsu Aegis Network in January 2018, the global advertising market will reach US$589.5 billion in 2018 as growth accelerates to 3.6%, up from 3.1% in 2017. China’s advertising market is slowing in step with its economy, however, still remains one of the key drivers of global growth. China is projected to account for 22.8% of the total growth of global advertising spending in 2018, which amounts to approximately US$4.6 billion. Dentsu Aegis Network also forecasts that China’s advertising spending will grow by 5.4% in 2018 and is expected to reach US$89.6 billion, or 15.2% of the global advertising market in the year. In 2019, driven by digital media and outdoor media, China's advertising spending is expected to grow another 5.3%.

 

The growth of China’s advertising market is driven by a number of factors, including the sustained economic growth and increases in disposable income and consumption in China. China was the second largest economy in the world in terms of gross domestic product (“GDP”), which amounted to US$12.3 trillion in 2017. According to the National Bureau of Statistics of China, the annual disposable income per capita in urban households increased to RMB36,396 in 2017, adjusted by the price factors, the actual increase was 6.5%.

 

Overview of the Internet Advertising Industry

 

According to Dentsu Aegis Network, digital media channels continue to disrupt advertising spending in 2018:

 

Digital media channels will continue to power advertising spending growth, growing globally by 12.6% in 2018, versus 15% in 2017, to reach US$220.3 billion.

 

Mobile will go from strength to strength, reaching US$121.1 billion having overtaken desktop as a share of total digital spend in 2017.

 

Digital overtakes TV, digital advertising spending will account for 38.3% share of total advertising spending, TV 35.5%.

 

Within China, the internet advertising market growth is expected to stem primarily from a higher internet penetration rate of just 55.8% by the end of 2017. (The 41st China Internet Network Development Statistical Report issued by China Internet Network Information Center (the “CNNIC”), January 2018), the use of search engine, rich media and video and game embedded advertisements. According to the 41st CNNIC report, as of December 2017, the mobile internet user reached 753 million people, which accounted for 97.5% of the total internet users, as compared with 95.1% as of December 2016.

 

According to iResearch Consulting Group (January 2018), China online advertising revenue reached RMB290.2 billion Yuan (approximately US$44 billion) in 2016 and is estimated to hit RMB382.9 billion Yuan (approximately US$58.6 billion) in 2017, up 31.9% year-over-year. Its growth is forecasted to slow in step with its economy in the next few years. China’s mobile advertising revenue reached RMB175.02 billion Yuan (approximately US$26.3 billion) in 2016 and it’s estimated to hit RMB264.88 billion Yuan (approximately US$40.5 billion) in 2017, jumping 51.3% year-over-year. China’s mobile advertising revenue is expected to top 485 billion Yuan by 2019. As the sector matures, its growth will also stabilize in the few years to come. The latest data from iResearch show that mobile advertising will account for an increasing share of online advertising revenue in the following few years, which is projected to approach 80% by 2019.

 

 8 

 

 

The diagram below depicts the Market Scale of China’s Online Advertising from 2013 to 2020:

 

 

 

High Demand for the Internet Advertising from SMEs and O2O Business in China

 

We believe that the Internet advertising market in China also has significant potential for future growth due to high demand from the rapid development of SMEs and O2O business.

 

The development of the SME market is still in its early stages in China and since their sales channels and distribution networks are still underdeveloped, they are driven to search for new participants by utilizing Internet advertising and precision marketing. The SMEs tend to be smaller, less-developed brands primarily focused on restaurants, garments, building materials, home appliances, and entertainment with low start-up costs. The Chinese government has promulgated a series of laws and regulations to protect and promote the development of SMEs which appeals to entrepreneurs looking to benefit from the central government’s support of increased domestic demand. SMEs are now responsible for about 60% of China’s industrial output and employment of approximately 80% of the urban Chinese workforce. SMEs are creating new urban jobs, and they are the main destination for new graduates entering the workforce and workers laid-off from state-owned enterprises (SOEs) that re-enter the workforce.

 

In recent years, the capital market, internet giants and traditional offline services business in China have all accelerated their O2O business arrangement and development. With the advent of the mobile Internet era, the innovation of user needs and applications have become the main trend of the Internet, including online payments, location-based services, online and offline interaction and more. Due to the decline of China’s economy since the second half of 2011, the competitive market pressure within the local life services industry has increased. Under these circumstances, more and more traditional offline service providers started to use the internet (PC, tablet and mobile) to market and promote their products and services. The rapid development of social media and tools, such as: Wechat and Webo, also have had a very important influence on the development of the O2O market, using social media and tools to promote brands and maintain customer relationships has become an important adverting and marketing tool for all offline business.

 

 9 

 

 

Rapid development of Big Data Marketing

 

Massive amounts of data profoundly changed the way people describe objective things, but also provided people with new tools to explore the objective laws behind the data. Advertising as a marketing activity based on in-depth analysis on a target audience to locate, process and precisely release the related information, has resulted in strong sensitivity to the value of Big Data application. According to Gfk, one of the largest international market research companies, 62% of marketing service providers have begun to change their role and use the new Big Data tools for marketing, and 86% said that in future will continue to rely on Big Data for market development planning and execution.

 

Our Principal Products and Services

 

Internet Advertising, Precision Marketing and Related Data and Value-added Services

 

Founded in 2003, 28.com is a leading Internet portal for information relating to small business opportunities in China, which is one of the earliest entrants in this sector. Besides 28.com, we also have Internet advertising portals including liansuo.com etc., which in the aggregate enable our customers to invest in their online advertising and marketing campaign through multi-channel to maximize market exposure and effectiveness. In the past few years, we further developed and upgraded the system and tools of our website portals, including customer user interface, and integrated our mobile function and cloud-based search engine marketing and optimization in preparation for mobile search marketing and mobile search optimization.

 

Our internet advertising, precision marketing and related data and value-added services provide advertisers with tools to build sales channels directly in the form of franchisees, sales agents, distributors, and/or resellers, and have the following features which enable them to be attractive to the advertisers:

 

·Allowing potential entrepreneurs interested in inexpensive franchise and other business ventures to find in-depth details about these businesses in various industries and business categories, with real-time and online assistance through an instant messenger;

 

·Providing one-stop integrated internet marketing and advertising services for SMEs by offering customized services such as design, website and mini-site setup, and advertisement placement on various communication channels through intelligent based promotion systems;

 

·Generating effective sales leads information; and

 

·Bundling with advanced traffic generation techniques, search-engine optimization and marketing and other internet advertising management tools to assist our clients with monitoring, analyzing and managing their advertising and data collected on our web portal.

 

We typically charge our clients a fixed monthly or annual membership fee for the internet advertising services and the related data and value-added services that we provide. For search engine marketing service, we charge our clients a certain percentage as service fee based on the related direct cost consumed for providing this service. A certain group of our clients also purchase effective sales lead information collected by our online advertising system. Separately, we charge a fixed fee, which varies for different business types, for each effective sales lead information delivered to clients. As of December 31, 2017, we have approximately 800 clients who used our internet advertising, marketing and data services. During 2017, we continued to place a persistent effort in integrating and upgrading our internet advertising, marketing and data services to our SME clients. we optimized our online promotion analysis and cost control system to provide more data and feedback to our users, which is especially helpful to our larger clients, we also optimized our online promotion tactics to improve cost efficiency, which helped our clients achieve more accurate promotion and placement effects with acceptable costs, thereby increasing sales lead conversion rate and overall client satisfaction with our services. We also continued to invest in developing new services for our clients. We believe that the launch of new services in future periods will help to increase our market penetration in the SME segment, thereby increasing our recurring revenues in the future. We achieved approximately US$46.3 million and US$34.8 million of internet advertising, marketing and the related data and value-added services net revenue for the years ended December 31, 2017 and 2016, respectively. The overall gross profit margin of this business segment decreased to 10% for the year ended December 31, 2017 from 22% for the year ended December 31, 2016, due to a higher proportion of revenues from search engine marketing service with relatively lower gross margin generated in 2017.

 

 10 

 

 

Television Advertising

 

As part of our advertising and marketing services, we produced and distributed television shows that were comprised of advertisements similar to infomercials. Our clients paid us for advertising spots, production and editorial coverage. The shows produced by our TV unit are distributed during airtime purchased from provincial satellite television stations. Due to the rapid development of Internet and mobile advertising and the further restriction on content, air time and duration of these infomercials imposed by the State Administration of Press, Publication, Radio, Film and Television of the PRC in recent years, the demands of our TV advertising service decreased accordingly. For the year ended December 31, 2017, we recognized approximately US$0.34 million TV advertising revenues. We did not generate any TV advertising revenue in 2016. We will continue to monitor our clients’ needs of this service. In consideration of the sustained and steady development of Internet advertising and the rapid development in mobile advertising, we expect future revenues contributed from this segment will be insignificant.

 

Our Competitive Strengths

 

Over our fifteen-year operating history, we believe that we have built a strong track record of significant competitive strengths. We believe that these competitive strengths include:

 

Innovative Operations

 

·Client-based innovation. Our advertising, marketing and data services are intended to be a one-stop shop for advertising and marketing solutions to our clients. These services are based on the needs of our existing clients. All of our value-added services, including lead generation and capture, online messaging and consulting, search engine marketing and optimization, mini-site hosting, content management, marketing and operational management tools and related data services, simplify the business process for our clients by allowing them to effectively allocate their resources and budget for various advertising and marketing tools and channels.

 

·Target market innovation and expansion of audience base. We believe that by offering a multichannel communication platform, we enable SMEs to reach a wide range of consumers with complementary and mutually reinforcing advertising and marketing campaigns. We are better able to attract business owners who want to reach targeted consumer groups through a number of different advertising channels in different venues and regions, and at different times of the day.

 

Strong Technological Advantages

 

·Advanced campaign tracking, monitoring & data collection and analysis tools. We have deployed advanced tracking, search engine optimization, resource scheduling and content management and ad campaign management tools to achieve effective and efficient advertising effects. We have also deployed cloud technology and Big Data collection and analysis technology into our intelligent operation and marketing data service applications to provide effective and efficient precision marketing and O2O sales channel expansion services to our clients.

 

·Valuable intellectual property. We have twenty-four copyright certificates in connection with the online advertising, marketing and data service business, most of which were developed by our research and development team.

 

 11 

 

 

·Experienced management team. We have an experienced management team. In particular, Handong Cheng, our founder, chairman and chief executive officer has over fifteen years’ experience in management. He demonstrated his entrepreneurship and business leadership by starting our business and he has successfully grown our business to become a leader in online media marketing and advertising services. George Chu, our Chief Operating Officer, has diversified and international industry experience that will help us to scale to the next level. Zhige Zhang, our Chief Financial Officer has over fifteen years’ experience in software development and Internet ad technology.

 

First Mover Advantages

 

We have over twelve years of operations as a vertically integrated ad portal and ad agency. We have fifteen years of experience as an Internet advertising agency. We commenced our Internet advertising services business in 2003 and were among the first companies in China to create a site and a business focused on Internet advertising. We rapidly established a sizeable national network, secured a significant market share and enhanced awareness of our brand. Our early entry into the market has also enabled us to accumulate a significant amount of knowledge, experience and data in this segment of the advertising industry to be able to maintain a strong market share position. We are also the first company that is providing O2O (online-to-offline) sales channel expansion services in China to small business.

 

Growth Strategy

 

Our objectives are to strengthen our position as the leading diversified one-stop O2O sales channel expansion, precision marketing and related data services provider to SMEs and entrepreneurial management and network services provider for entrepreneurs in China, and to continue to achieve sustainable and healthy growth on a consistent basis. We expect to grow from a business opportunities platform to a comprehensive one on one digital advertising, precision marketing and related data services provider, with a total solution for the business to business to customer (“B2b2c”) ecosystem, helping businesses expand sales and customers through mobile and the Internet. We intend to achieve these objectives by implementing the following strategies:

 

Continue expanding the size of our potential client base with online advertising and marketing solution provided by us

 

We have been expanding our target client group to the non-franchised SMEs in recent years with a focus on enterprises which have been in the manufacturing and exporting business. These businesses all experienced sharp decline in sales account of slow economic recovery and lower consumption demand in Europe and United States. We estimate that there are four million businesses that fall into the category of non-franchised SMEs, and we aim to assist them in expanding their business nationally in China.

 

Monetizing the existing customer base through the addition of cloud technology based mobile services and management tools

 

Due to the overall decline of Chinese economy in recent years, the competitive market pressure within the local life services industry has increased. Under these circumstances, more and more traditional offline services providers started to use the Internet to market and promote their products and services. Using social media and tools, like WeChat, to promote brands and maintain customer relationships has become an important adverting and marketing tool for all offline business. With the advent to mobile Internet era, we intend to launch integrated cloud technology based mobile services, intelligent marketing management tools and/or solutions to our existing clients. These tools include, among other things, elite point of sales (POS), inventory supply chain management, office automation (OA) and customer relationship management (CRM) and related data collection, storage and analysis solutions. These services are intended to increase our recurring revenues and enhance the loyalty and service satisfaction of our clients.

 

 12 

 

 

Building up a competitive barrier by means of technology and strategic partnerships with key internet and mobile players in China or globally

 

Technology and strategic partnerships will allow us to solidify our industry’s leading position and broaden our client base through higher customer satisfaction and market awareness for our services. It will also enhance our ability to target discrete consumer groups. These technologies include mobile advertising with location based functionality, advertising tracking and conversion, database mining and management. Strategic partnerships include partnerships with key Internet and mobile search engines in China, key social media platforms as well as other Internet portals.

 

Gradually grow to comprehensive one on one digital advertising and marketing services provider with a total solution for the B2b2c ecosystem through Big Data Collecting and Analysis System

 

We intend to launch more value-added services to our existing and potential clients, including cloud technology based mobile services, intelligent marketing management tools and/or solutions to enable our clients to experience multi-channel, management systems and data collection and analysis based advertising and marketing services. We expect that launching these services will increase our recurring revenues and service satisfaction from clients. Most importantly, it will enable us to build our Big Data collection and analysis system, which is intended to collect all relevant information from clients, franchisers and entrepreneurs to form effective and reliable research reports to be further utilized by our clients to physically expand their business and client base offline.

 

Sales and Marketing

 

For the year ended December 31, 2017, we derived 99.3% of total net revenues from our Internet advertising and the provision of related data services, compared with 100% for the year ended December 31, 2016.

 

The following table sets forth a breakdown of our revenue from Internet advertising and related technical services, by industry, for the year ended December 31, 2017:

 

Industry  Percentage of total revenue
Food and Beverage   51.2%
Women Accessories   0.4%
Footwear, Apparel and Garments   2.1%
Home Goods and Construction Materials   19.6%
Environmental Protection Equipment   12.8%
Cosmetic and Health Care   1.0%
Education Network   3.0%
Others   9.9%
Total   100%

 

We employ experienced advertising sales people. We provide in-house education and training to our sales people to ensure that they provide our current and prospective clients with comprehensive information about our services, the benefits of using our advertising, marketing and data services and relevant information regarding the advertising industry. We also market our advertising services from time to time by placing advertisements on television and other well-known portals in China, participating in domestic and international franchise exhibitions in China and other countries and acting as a sponsor to third-party programming and shows.

 

We believe our clients derive substantial value from our ability to provide advertising, marketing and data services targeted at specific segments of consumer markets. Market research is an important part of evaluating the effectiveness and value of our business to our clients. We conduct market research, consumer surveys, demographic analysis and other advertising industry research for internal use to evaluate new and existing advertising and marketing channels. We also purchase or commission studies containing relevant market data from reputable third-party market research firms when necessary. We typically consult such studies to assist us in evaluating the effectiveness of our network to our advertisers. A number of these studies contain research on the numbers and socio-economic and demographic profiles of the people who visit our network.

 

 13 

 

 

Suppliers

 

Our suppliers are major search engines, other internet gateways and regional television stations. Among these suppliers, for the year ended December 31, 2017, resources purchased from two of the largest search engines in China counted for approximately 64% and 26% of our internet resource cost, respectively, compared with both 39% for the year ended December 31, 2016, respectively. For television, we had one provincial satellite television station which supplied us with television airtime in 2017. We did not finalize any advertising resources contracts with suppliers in 2016.

 

Research and Development

 

We intend to continue to optimize our Standard Operating Environment (the “SOE”) technology in order to reduce costs and the time to deploy, configure, maintain, support and manage computer servers and systems. Whether we continue to further deploy newer technology will depend upon cost and network security. We also continue to develop proprietary software and systems in connection with the operation of and provision of services through our portal websites, mobile advertising applications and intelligent operation and marketing data service applications to enhance ease of use by both operators and clients. We focus on enhancing related software systems enabling us to track and monitor advertiser demands and the related data collection and analysis. With the introduction of cloud-compute technology, we will continue to integrate this technology into our online marketing management tool services through self-development and also by entering into alliances, partnerships, and/or mergers and acquisitions. In the next few years, we intend to move our research and development efforts to mobile-based application system and data collection and analysis tools more aggressively.

 

In accordance with our strategic layout, we target to expand into blockchain industry and the related technology in 2018, as a result, we will invest in the research and development activities in this area to utilize the blockchain technology and develop related applications for the large demand from the SMEs.

 

Intellectual Property

 

As of December 31, 2017, we had twenty-four software copyright certificates issued by the State Copyright Office of the PRC (“SCO”), including, but not limited to, software systems covering monitoring and management platforms on internet advertising effects, analysis systems on internet traffic statistics and internet user behavior, analysis systems on log-based visit hotspot and browsing trails, analysis systems on search engine marketing, mobile advertising platform and cloud-compute technology.

 

With this intellectual property, we can continue to provide value-added services that are in demand by our clients and can track end users and process and analyze data collected to help our clients assess and adjust their marketing strategies and enhance the effectiveness and efficiency of their advertisements placed through our multi-channel advertising and marketing service platforms on both PC and mobile devices.

 

We plan to continue increasing expenditures to enhance the safety of our hardware and server which we depend on to support our network and manage and monitor programs on the network. We also plan to continue increasing investment in research and development as we continue to expand, optimize and enhance the technologies of our portal websites and mobile advertising platform, upgrade our advertising and internet management software and the related data analysis and cloud-compute technologies.

 

Competition

 

We compete with other internet advertising companies for business opportunities in China, including companies that operate Internet advertising portals, such as u88.cn, 3158.com and 78.cn. We compete for clients primarily on the basis of network size and coverage, location, price, the range of services that we offer and our brand name. We also compete for overall advertising spending with other alternative advertising media companies, such as wireless telecommunications, street furniture, billboards, frame and public transport advertising companies, and with traditional advertising media, such as newspapers, magazines and radio.

 

 14 

 

 

Government Regulation

 

The PRC government imposes extensive controls and regulations over the media industry, including on internet, television, radio, newspapers, magazines, advertising, media content production, and the market research industry. This section summarizes the principal PRC regulations that are relevant to our lines of business.

 

Regulations on the Value-added Telecommunication Services and Advertising Industry in China

 

Foreign Investments in Value-added Telecommunication Services

 

The Foreign Investment Industrial Guidance Catalogue restricts foreign investments in value-added telecommunication services, including providing Internet information services (“ICP”). In accordance with the Regulations for the Administration of Foreign-Invested Telecommunications Enterprises (“FITE Regulations”), which were issued by the State Council of the PRC on December 11, 2001, became effective on January 1, 2002 and was subsequently amended on September 10, 2008 and February 6, 2016, respectively. The FITE Regulations stipulate that foreign invested telecommunications enterprises in the PRC (“FITEs”) must be established as Sino-foreign equity joint ventures. Under the FITE Regulations and in accordance with WTO-related agreements, the foreign party to a FITE engaging in value-added telecommunications services may hold up to 50% of the equity of the FITE, with no geographic restrictions on the FITE’s operations. On June 30, 2016, the MIIT issued an Announcement of the Ministry of Industry and Information Technology (the “MIIT”) on Issues concerning the Provision of Telecommunication Services in the Mainland by Service Providers from Hong Kong and Macao, which provides that investors from Hong Kong and Macau may hold more than 50% of the equity in FITEs engaging in certain specified categories of value-added telecommunications services.

 

For a FITE to acquire any equity interest in a value-added telecommunications business in China, it must satisfy a number of stringent performance and operational experience requirements, including demonstrating a track record and experience in operating a value-added telecommunications business overseas. FITEs that meet these requirements must obtain approvals from the MIIT and the MOFCOM or their authorized local counterparts, which retain considerable discretion in granting approvals.

 

On July 13, 2006, the Notice of the Ministry of Information Industry on Intensifying the Administration of Foreign Investment in Value-added Telecommunications Services (the “MIIT Notice”), which reiterates certain provisions of the FITE Regulations, was issued. Under the MIIT Notice, if a FITE intends to invest in a PRC value-added telecommunications business, the FITE must be established and must apply for a telecommunications business license applicable to the business. Under the MIIT Notice, a domestic company that holds a license for the provision of Internet content services, or an ICP license, is considered to be a type of value-added telecommunications business in China, and is prohibited from leasing, transferring or selling the license to foreign investors in any form, and from providing any assistance, including providing resources, sites or facilities, to foreign investors to conduct value-added telecommunications businesses illegally in China. Trademarks and domain names that are used in the provision of Internet content services must be owned by the ICP license holder or its shareholders. On November 27, 2017, the MIIT promulgated the Notice Regulating the Use of Domain Names in the Provision of Internet-based Information Services, or the Domain Names Notice, which became effective on January 1, 2018. Under the Domain Names Notice, a domain name used by a provider of Internet-based information services must be registered and owned by the provider or, if the provider is an entity, by a shareholder or senior management of the provider.

 

Foreign Investments in Advertising

 

In accordance with the Administrative Provision on Foreign Investment in the Advertising Industry, jointly promulgated by the SAIC and MOFCOM on August 22, 2008 and became effective on October 1, 2008, foreign investors can invest in PRC advertising companies either through wholly owned enterprises or joint ventures with Chinese parties. However, the foreign investor must have at least three years of direct operations outside China in the advertising industry as its core business. This requirement was reduced to two years if foreign investment in the advertising company is in the form of a joint venture. The Administrative Provision on Foreign Investment in the Advertising Industry was subsequently repealed by the SAIC and MOFCOM on June 29, 2015.

 

In consideration of the above discussed restrictions on foreign investments in ICP and advertising business, our whole-owned subsidiary in China, Rise King WFOE, is ineligible to apply for the required licenses for providing Internet information services and was ineligible to apply for the required licenses for providing advertising services in China before June 29, 2015. Our ICP business and advertising business are operated by Business Opportunity Online and Beijing CNET Online in China. We have been, and are expected to continue to be, dependent on these companies to operate our ICP business and advertising business. We do not have any equity interest in our PRC Operating Entities, but Rise King WFOE, receives the economic benefits of the same through the Contractual Arrangements.

 

 15 

 

 

We have been advised by our PRC counsel, that each of the Contractual Agreements complies, and immediately after the completion of the transactions contemplated herein, with all existing applicable PRC laws and regulations and does not violate, breach, contravene or otherwise conflict with any existing applicable PRC laws, rules or regulations.

 

However, there exist substantial uncertainties regarding the application, interpretation and enforcement of current and future PRC laws and regulations and their potential effect on corporate structure and contractual arrangements. The MOFCOM published a discussion draft of the proposed Foreign Investment Law (the “Draft”) in January 2015 aiming to, upon its enactment, replace the trio of existing laws regulating foreign investment in China. The Draft embodies an expected PRC regulatory trend to rationalize its foreign investment regulatory regime in line with prevailing international practice and the legislative efforts to unify the corporate legal requirements for both foreign and domestic investments. The Draft, if enacted as proposed, may materially impact the viability of our current corporate structure, corporate governance and business operations. The Draft expands the definition of foreign investment and introduces the principle of "actual control" in determining whether a company is considered a Foreign Investment Enterprise (“FIE”). Under the Draft, VIEs that are controlled via contractual arrangement would be deemed as FIEs, if they are ultimately "controlled" by foreign investors. Therefore, for any companies with a VIE structure in an industry category that falls under restricted to foreign investment or prohibited from foreign investment, the VIE structure may be deemed legitimate only if the ultimate controlling person(s) is/are of PRC nationality (either PRC companies or PRC citizens). Conversely, if the actual controlling person(s) is/are of foreign nationalities, then the VIEs will be treated as FIEs and any operation in the industry category falls under restricted to foreign investment or prohibited from foreign investment, without market entry clearance may be considered as illegal. Moreover, for the enterprises which are not incorporated under the laws of China (foreign investors) but are "controlled" by Chinese investors, they may submit documentary evidence to apply for identifying their investment as the investment by Chinese investors when they applying for the market entry clearance to engage in any investment as set out in industries restricted to foreign investment or prohibited from foreign investment in China. The competent authorities of foreign investment will grant the review opinion on whether the said investment is identified as the investment by Chinese investors. In conclusion, if the Draft enacted as proposed, it is possible that the conduct of certain of our operations and businesses through the VIEs could be found by PRC authorities to be in violation of PRC laws and regulations prohibiting or restricting foreign ownership of companies that engage in such operations and businesses.

 

The MOFCOM is currently soliciting comments on the Draft and substantial uncertainties exist with respect to its enactment timetable, interpretation and implementation, in accordance with relevant legislative requirements in the PRC, the next step is for MOFCOM to gather comments, revise the Draft EIT Law and prepare the Draft EIT Law for examination. MOFCOM will then prepare a bill, which will be deliberated and revised by the National Peoples’ Congress, and finally put forward for a vote. If the bill is passed, it will become law. Therefore, we do not anticipate the above discussed proposed provisions in this Draft will have an immediate impact on our current VIE arrangements in the next two to three years. However, we cannot assure you the progress of the promulgation and implementation of the Draft will be consistent with our expectations. We are currently evaluating the potential impacts of this Draft to our business and our company and looking at all of the options available with respect to eliminate the adverse impacts could be resulted from the proposed new law.

 

Business License and permits for ICP and Advertising Companies

 

All PRC legal entities may commence operations only upon obtaining a business license from the relevant local branch of the SAIC.

 

 16 

 

 

On October 27, 1994, the Tenth Session of the Standing Committee of the Eighth National People’s Congress adopted the Advertising Law, which became effective on February 1, 1995, and was subsequently amended on April 24, 2015 by the Fourteenth Session of the Standing Committee of the Twelfth National People’s Congress, which adopted the Revised Advertising Law. The Revised Advertising Law became effective on September 1, 2015. According to the Revised Advertising Law and its various implementing rules, companies engaging in advertising activities must obtain from the SAIC or its local branches a business license which specifically includes within its scope the operation of an advertising business. Companies conducting advertising activities without such a license may be subject to penalties, including fines, confiscation of advertising income and orders to cease advertising operations. The business license of an advertising company is valid for the duration of its existence, unless the license is suspended or revoked due to a violation of any relevant law or regulation. We have obtained such a business license from the local branches of the SAIC as required by existing PRC regulations. We do not expect to encounter any difficulties in maintaining the business license. However, if we seriously violate the relevant advertising laws and regulations, the SAIC or its local branches may revoke our business licenses.

 

On September 25, 2000, the State Council issued the Measures for the Administration of Internet Information Services (“ICP Measures”). Under the ICP Measures, entities that provide information to online users on the Internet, or ICPs, are obliged to obtain an operating permit from the “MIIT or its local branch. ICP permits are subject to annual inspection. Our PRC operating VIEs engaged in ICP business have obtained their respective ICP permits and comply with the annual inspection and other related provisions. We do not expect to encounter any difficulties in maintaining the ICP operating permits. However, if we seriously violate the relevant ICP laws and regulations, the SAIC or its local branches may revoke our permits.

 

Advertising Content

 

PRC advertising laws, rules and regulations set forth certain content requirements for advertisements in China including, among other things, prohibitions on false or misleading content, superlative wording, socially destabilizing content or content involving obscenities, superstition, violence, discrimination or infringement of the public interest. Advertisements for anesthetic, psychotropic, toxic or radioactive drugs are prohibited. There are also specific restrictions and requirements regarding advertisements that relate to matters such as patented products or processes, pharmaceutical products, medical procedures, alcohol, tobacco, and cosmetics. In addition, all advertisements relating to pharmaceuticals, medical instruments, agrochemicals and veterinary pharmaceuticals, together with any other advertisements which are subject to censorship by administrative authorities according to relevant laws or regulations, must be submitted to relevant authorities for content approval prior to dissemination.

 

Advertisers, advertising operators, including advertising agencies, and advertising distributors are required by PRC advertising laws and regulations to ensure that the content of the advertisements they prepare or distribute is true and in full compliance with applicable laws. In providing advertising services, advertising operators and advertising distributors must review the supporting documents provided by advertisers for advertisements and verify that the content of the advertisements complies with applicable PRC laws, rules and regulations. Prior to distributing advertisements that are subject to government censorship and approval, advertising distributors are obligated to verify that such censorship has been performed and approval has been obtained. Violation of these regulations may result in penalties, including fines, confiscation of advertising income, orders to cease dissemination of the advertisements and orders to publish an advertisement correcting the misleading information. In circumstances involving serious violations, the SAIC or its local branches may revoke violators’ licenses or permits for their advertising business operations. Furthermore, advertisers, advertising operators or advertising distributors may be subject to civil liability if they infringe on the legal rights and interests of third parties in the course of their advertising business.

 

In October 2013, the SARFT issued a notice to enhance the management of TV shopping infomercials broadcasted in provincial satellite television stations, which further restricts the contents, air time and duration of these infomercials. These restrictions have had and may continue to have a negative impact on our TV advertising business.

 

We do not believe that advertisements containing content subject to restriction or censorship comprise a material portion of the advertisements displayed on our media network. However, there can be no assurance that each advertisement displayed on our network complies with relevant PRC advertising laws and regulations. Failure to comply with PRC laws and regulations relating to advertisement content restrictions governing the advertising industry in China may result in severe penalties.

 

 17 

 

 

Regulation on Intellectual Property

 

Regulation on Trademark

 

The Trademark Law of the PRC was adopted at the 24th meeting of the Standing Committee of the Fifth National People’s Congress on August 23, 1982 and amended on February 22, 1993, October 27, 2001 and August 30, 2013, respectively. The Trademark Law sets out the guidelines on administration of trademarks and protection of the exclusive rights of trademark owners. In order to enjoy an exclusive right to use a trademark, one must register the trademark with the Trademark Bureau of the SAIC and obtain a registration certificate.

 

Regulation on Patents

 

The Patent Law of the PRC was adopted at the 4th Meeting of the Standing Committee of the Sixth National People’s Congress on March 12, 1984 and subsequently amended in 1992 and 2000 and 2008. The Patent Law extends protection to three kinds of patents: invention patents, utility patents and design patents. According to the Implementing Regulations of the Patent Law, promulgated by the State Council of the PRC on June 15, 2001, and subsequently amended in December 28, 2002 and January 9, 2010, respectively, an invention patent refers to a new technical solution relating to a product, a process or improvement. When compared to existing technology, an invention patent has prominent substantive features and represents notable progress. A utility patent refers to any new technical solution relating to the shape, the structure, or their combination, of a product. Utility patents are granted for products only, not processes. A design patent (or industrial design) refers to any new design of the shape, pattern or color of a product or their combinations, which creates an aesthetic feeling and are suitable for industrial application. Inventors or designers must register with the State Intellectual Property Office to obtain patent protection. The term of protection is twenty years for invention patents and ten years for utility patents and design patents. Unauthorized use of patent constitutes an infringement and the patent holders are entitled to claims of damages, including royalties, to the extent reasonable, and lost profits.

 

Regulation on Copyright

 

The Copyright Law of the PRC was adopted at the 15th Meeting of the Standing Committee of the Seventh National People’s Congress on September 7, 1990 and amended on October 27, 2001and February 26, 2010, respectively. Unlike patent and trademark protection, copyrighted works do not require registration for protection in China. However, copyright owners may wish to voluntarily register with China’s National Copyright Administration to establish evidence of ownership in the event enforcement actions become necessary. Consent from the copyright owners and payment of royalties are required for the use of copyrighted works. Copyrights of movies or other audio or video works usually expire fifty years after their first publication. The amended Copyright Law extends copyright protection to Internet activities, products disseminated over the Internet and software products. The amended Copyright Law also requires registration of the pledge of a copyright.

 

Regulations on Foreign Currency Exchange

 

Foreign Currency Exchange

 

Pursuant to the Foreign Currency Administration Rules promulgated on August 25, 2008 and various regulations issued by SAFE and other relevant PRC government authorities, the Renminbi is freely convertible only to the extent of current account items, such as trade-related receipts and payments, interest and dividends. Capital account items, such as direct equity investments, loans and repatriation of investment, require the prior approval from SAFE or its local branch for conversion of the Renminbi into a foreign currency, such as U.S. dollars, and remittance of the foreign currency outside the PRC. Payments for transactions that take place within the PRC must be made in Renminbi. Domestic companies or individuals can repatriate foreign currency payments received from abroad or deposit these payments abroad subject to applicable regulations that expressly require repatriation within certain period. Foreign-invested enterprises may retain foreign exchange in accounts with designated foreign exchange banks subject to a cap set by SAFE or its local branch. Foreign currencies received under current account items can be either retained or sold to financial institutions engaged in the foreign exchange settlement or sales business without prior approval from SAFE by complying with relevant regulations. Foreign exchange income under capital account can be retained or sold to financial institutions engaged in foreign exchange settlement and sales business, with prior approval from SAFE unless otherwise provided.

 

 18 

 

 

Our business operations, which are subject to the foreign currency exchange regulations, have all been implemented in accordance with these regulations. We will take steps to ensure that our future operations comply with these regulations.

 

Dividend Distribution

 

The principal laws, rules and regulations governing dividends paid by PRC operating subsidiaries and VIEs include the Company Law of the PRC (1993), as amended in 2013, the Foreign Investment Enterprise Law (1986), as amended in 2016, and the Foreign Investment Enterprise Law Implementation Rules (1990), as amended in 2014. Under these laws and regulations, PRC subsidiaries and VIEs, including wholly owned foreign enterprises, or WFOEs, and domestic companies in China, may pay dividends only out of their accumulated profits, if any, determined in accordance with PRC accounting standards and regulations. In addition, its PRC significant subsidiaries and VIEs, including WFOEs and domestic companies, are required to set aside at least 10% of their after-tax profit based on PRC accounting standards each year to their statutory capital reserve fund until the cumulative amount of such reserve reaches 50% of their respective registered capital. These reserves are not distributable as cash dividends.

 

Tax

 

On March 16, 2007, the Fifth Session of the Tenth National People’s Congress of PRC passed the Enterprise Income Tax Law of the People’s Republic of China, or EIT Law, which became effective on January 1, 2008 and was subsequently amended on February 24, 2017. On November 28, 2007, the State Council at the 197th Executive Meeting passed the Regulation on the Implementation of the Income Tax Law of the People’s Republic of China, which became effective on January 1, 2008. The EIT Law adopted a uniform tax rate of 25% for all enterprises (including foreign-invested enterprises) and revoked the existing tax exemption, reduction and preferential treatments applicable to foreign-invested enterprises.

 

Under the EIT Law, enterprises are classified as either “resident enterprises” or “non-resident enterprises.” Pursuant to the EIT Law and the Implementation Rules, enterprises established under PRC laws, or enterprises established outside China whose “de facto management bodies” are located in China, are considered “resident enterprises” and subject to the uniform 25% enterprise income tax rate for their global income. According to the Implementation Rules, “de facto management body” refers to a managing body that in practice exercises overall management and control over the production and business, personnel, accounting and assets of an enterprise. Our management is currently based in China and is expected to remain in China in the future. In addition, although the EIT Law provides that “dividends, bonuses and other equity investment proceeds between qualified resident enterprises” is exempted income, and the Implementation Rules refer to “dividends, bonuses and other equity investment proceeds between qualified resident enterprises” as the investment proceeds obtained by a resident enterprise from its direct investment in another resident enterprise, however, it is unclear whether our circumstance is eligible for exemption.

 

Furthermore, the EIT Law and Implementation Rules provide that the “non-resident enterprises” are subject to the enterprise income tax rate of 10% on their income sourced from China, if such “non-resident enterprises” (i) do not have establishments or premises of business in China or (ii) have establishments or premises of business in China, but the relevant income does not have actual connection with their establishments or premises of business in China. Such income tax may be exempted or reduced by the State Council of the PRC or pursuant to a tax treaty between China and the jurisdictions in which its non-PRC shareholders reside. Under the Double Tax Avoidance Arrangement between Hong Kong and Mainland China, if the Hong Kong resident enterprise owns more than 25% of the equity interest in a company in China, the 10% withholding tax on the dividends the Hong Kong resident enterprise received from such company in China is reduced to 5%. If China Net HK is considered to be a Hong Kong resident enterprise under the Double Tax Avoidance Arrangement and is considered to be a “non-resident enterprise” under the EIT Law, the dividends paid to us by Rise King WFOE may be subject to the reduced income tax rate of 5% under the Double Tax Avoidance Arrangement. However, based on the Notice on Certain Issues with Respect to the Enforcement of Dividend Provisions in Tax Treaties, issued on February 20, 2009 by the State Administration of Taxation, if the relevant PRC tax authorities determine, in their discretion, that a company benefits from such reduced income tax rate due to a structure or arrangement that is primarily tax-driven, such PRC tax authorities may adjust the preferential tax treatment.

 

 19 

 

 

Provisions Regarding Mergers and Acquisitions of Domestic Enterprises by Foreign Investors

 

On August 8, 2006, six PRC regulatory agencies, including CSRC, MOC, SAT, SASAC, SAIC and SAFE, jointly promulgated the M&A Rules, which became effective on September 8, 2006, and was subsequently amended on June 22, 2009, to regulate foreign investment in PRC domestic enterprises. The M&A Rules provide that the MOC must be notified in advance of any change-of-control transaction in which a foreign investor takes control of a PRC domestic enterprise and any of the following situations exist: (i) the transaction involves an important industry in China; (ii) the transaction may affect national “economic security”; or (iii) the PRC domestic enterprise has a well-known trademark or historical Chinese trade name in China. The M&A Rules also contain a provision requiring offshore SPVs formed for the purpose of the overseas listing of equity interests in PRC companies and controlled directly or indirectly by PRC companies or individuals, to obtain the approval of the CSRC prior to publicly listing their securities on an overseas stock exchange. On September 21, 2006, the CSRC issued a clarification that sets forth the criteria and procedures for obtaining any required approval from the CSRC.

 

To date, the application of the M&A Rules is unclear. Our PRC counsel has advised us that:

 

·the CSRC approval requirement applies to SPVs that acquire equity interests in PRC companies through share exchanges and cash, and seek overseas listings; and

 

·based on their understanding of the current PRC laws, rules and regulations and the M&A Rules, unless there are new PRC laws and regulations or clear requirements from the CSRC in any form that require the prior approval of the CSRC for the listing and trading of any overseas SPV’s securities on an overseas stock exchange, the M&A Rules do not require that we obtain prior CSRC approval because:  (i) the Share Exchange is a purely foreign related transaction governed by foreign laws, not subject to the jurisdiction of PRC laws and regulations; (ii) we are not a special purpose vehicle formed or controlled by PRC companies or PRC individuals; and (iii) we are owned or substantively controlled by foreigners.

 

However, the interpretation and application of the M&A Rules remain unclear, and the PRC government authorities have the sole discretion to determine whether the transaction is subject to the approval of the CSRC, especially when taking into consideration of the performance-based incentive option arrangement by way of the Share Transfer Agreements. If the CSRC or another PRC regulatory agency subsequently determines that CSRC approval is required for the transaction, we cannot predict how long it would take to obtain the approval. In addition, we may need to apply for a remedial approval from the CSRC and may be subject to certain administrative or other sanctions from these regulatory agencies.

 

Further, new rules and regulations or relevant interpretations may be issued from time to time that may require us to obtain retroactive approval from the CSRC in connection with the business combination. If this were to occur, our failure to obtain or delay in obtaining the CSRC approval for the business combination would subject us to sanctions imposed by the CSRC and other PRC regulatory agencies. These sanctions could include fines and penalties on our operations in China, restrictions or limitations on our ability to pay dividends outside of China, and other forms of sanctions that may materially and adversely affect our business, results of operations and financial condition.

 

If the CSRC or another PRC regulatory agency subsequently determines that CSRC approval is required for the business combination, we may need to apply for a remedial approval from the CSRC and may be subject to certain administrative punishments or other sanctions from these regulatory agencies. New rules and regulations or relevant interpretations may require that we retroactively obtain approval from the CSRC in connection with the business combination. If this were to occur, our failure to obtain or delay in obtaining the CSRC approval for the transaction would subject us to sanctions imposed by the CSRC and other PRC regulatory agencies. These sanctions could include fines and penalties on our operations in China, restrictions or limitations on our ability to pay dividends outside of China, and other forms of sanctions that may materially and adversely affect our business, results of operations and financial condition.

 

 20 

 

 

The M&A Rules also established additional procedures and requirements expected to make merger and acquisition activities in China by foreign investors more time-consuming and complex, including requirements in some instances that the MOC be notified in advance of any change-of-control transaction in which a foreign investor takes control of a PRC domestic enterprise. These rules may also require the approval from the MOC where overseas companies established or controlled by PRC enterprises or residents acquire affiliated domestic companies. Complying with the requirements of the new regulations to complete such transactions could be time-consuming, and any required approval processes, including MOC approval, may delay or inhibit our ability to complete such transactions, which could affect our ability to expand our business.

 

Employees

 

As of December 31, 2017, we had 128 full-time employees, 29 of whom are in sales and marketing, 61 of whom are in operations and support, 30 of whom are in management and administration and 8 of whom are in technology support and R&D.

 

We are compliant with local prevailing wage, contractor licensing and insurance regulations, and have good relations with our employees.

 

As required by PRC regulations, we participate in various employee benefit plans that are organized by municipal and provincial governments, including pension, work-related injury benefits, maternity insurance, medical and unemployment benefit plans. We are required under PRC laws to make contributions to the employee benefit plans at specified percentages of the salaries, bonuses and certain allowances of our employees, up to a maximum amount specified by the local government from time to time. Members of the retirement plan are entitled to a pension equal to a fixed proportion of the salary prevailing at the member’s retirement date.

 

Generally, we enter into a standard employment contract with our officers and managers for a set period of years and a standard employment contract with other employees for a set period of years.  According to these contracts, all of our employees are prohibited from engaging in any activities that compete with our business during the period of their employment with us.  Furthermore, the employment contracts with officers or managers include a covenant that prohibits officers or managers from engaging in any activities that compete with our business for two years after the period of employment.

 

Corporation Information

 

Our principal executive offices are located at No. 3 Min Zhuang Road, Building 6, Yu Quan Hui Gu Tuspark, Haidian District, Beijing, PRC. Our telephone number at this address is (86 10) 60846616 and our fax number is (86 10) 88857816. For more information, see www.chinanet-online.com.

 

ITEM 1A.RISK FACTORS

 

In addition to the other information in this Form 10-K, readers should carefully consider the following important factors. These factors, among others, in some cases have affected, and in the future could affect, our financial condition and results of operations and could cause our future results to differ materially from those expressed or implied in any forward-looking statements that appear in this on Form 10-K or that we have made or will make elsewhere.

 

Risks Related to Our Business

 

The decline of global and Chinese economy has had, and may continue to have, a negative effect on our business, and could have a material adverse effect on our business, financial condition, results of operations and cash flow.

 

The Chinese economy is starting to slow after years of blistering growth with increasing housing price and inflation, which has impacted overall consumer spending power. With lower consumption, small businesses or so-called small and medium enterprises, have less incentive to spend more on their advertising as they look to slow down their expansion plans. The global and Chinese economy slowdown has caused the tightening in the credit markets, lower levels of liquidity, higher default and bankruptcy rates for small businesses, lower consumer and business spending, and lower consumer net worth, in China and other parts of the world. These global economic uncertainties and the slowdown of the Chinese economy have had, and may continue to have, a negative effect on the market price of our business, the volatility of which has increased as a result of the disruption in the financial markets. It may also impair our ability to borrow funds or enter into other financial arrangements, if and when additional founds become necessary for our operations. We believe many of our advertisers have also been affected by the current economic slowdown in China. Current or potential advertisers may no longer be in business, may be unable to continue to purchase advertising, or further reduce their spending. All of which would lead to reduced demand for our advertising and data services, reduced gross margins, and increased delays of payments of accounts receivable or defaults of payments. We are also limited in our ability to reduce costs to offset the results of a prolonged or severe economic downturn given our fixed costs associated with our operations. Therefore, the global uncertainties and the downward trend of the Chinese economy could have a material adverse effect on our business, financial condition, results of operations and cash flow. In addition, the timing and nature of any recovery in the credit and financial markets remains uncertain, and there can be no assurance that market conditions will improve in the near future or that our results will not continue to be materially and adversely affected.

 

 21 

 

 

We operate in a fast-evolving industry, which may make it difficult to evaluate our business and prospects.

 

We began our Internet advertising service via 28.com in 2003, our Internet advertising and data service platforms are primarily targeting SME clients. The SME market in China is still in its early stages and is rapidly developing. Accordingly, the early stage of development of the markets in which we operate makes it difficult to evaluate the viability and sustainability of our business and its acceptance by advertisers and clients. We cannot assure you that we will be profitable every year. We expect that our operating expenses will increase as we expand. Any significant failure to realize anticipated revenue growth could result in operating losses.

 

We may be subject to, and may expend significant resources in defending against, government actions and civil suits based on the content and services we provide through our Internet advertising and data service platforms.

 

PRC advertising laws and regulations require advertisers, advertising operators and advertising distributors, including businesses such as ours, to ensure that the content of the advertisements they prepare or distribute is fair, accurate and in full compliance with applicable laws, rules and regulations. Although we comply with the requirements by reviewing the business licenses and the profiles of our clients, clients may post advertisements about business opportunities that are not legitimate and over which we have no control. On April 24, 2015, the Fourteenth Session of the Standing Committee of the Twelfth National People’s Congress adopted the Revised Advertising Law, which became effective on September 1, 2015. The Revised Advertising Law further established the advertisement standards and restrictions of certain industries, such as: medical instruments, education and training, franchise and investments; defined separate standards and restrictions for Internet advertisements and reinforced the regulatory responsibilities of the related competent authorities. We cannot assure you that our operating entities will be fully in compliance with these new rules during normal course of business. Violation of these laws, rules or regulations may result in penalties, including fines, confiscation of advertising fees, orders to cease dissemination of the advertisements and orders to publish an advertisement correcting the misleading information. In circumstances involving serious violations, the PRC government may revoke a violator’s license for its advertising business operations.

 

We operate in the advertising and data service industry, which is particularly sensitive to changes in economic conditions and advertising trends.

 

Advertising and data service spending by our clients is particularly sensitive to changes in general economic conditions. For example, advertising and data service expenditures typically decrease during periods of economic downturn. Advertisers may reduce the amount of money they spend to advertise and obtain precision marketing data and data analysis on/from our advertising and data service platforms for a number of reasons, including:

 

·a general decline in economic conditions;

 

 22 

 

 

·a decline in economic conditions in the particular cities where we conduct business;

 

·a decision to shift advertising and marketing expenditures to other available less expensive advertising media; and

 

·a decline in advertising and marketing spending in general.

 

A decrease in the demand for advertising media in general, and for our advertising and marketing services in particular, would materially and adversely affect our ability to generate revenues, and have a material adverse effect on our financial condition and results of operations.

 

We face significant competition, and if we do not compete successfully against new and existing competitors, we may lose our market share, and our profitability may be adversely affected.

 

Increased competition could reduce our profitability and result in a loss of market share. Some of our existing and potential competitors may have competitive advantages, such as significantly greater financial, marketing or other resources, and may successfully mimic and adopt our business models. Moreover, increased competition will provide advertisers with a wider range of media and advertising and marketing service alternatives, which could lead to lower prices and decreased revenues, gross margins and profits. We cannot assure you that we will be able to successfully compete against new or existing competitors.

 

Failure to manage our growth could strain our management, operational and other resources, which could materially and adversely affect our business and prospects.

 

We have been expanding our operations and plan to continue to expand in China. To meet the demand of advertisers for broader coverage, we must continue to expand our platforms and expanding the capacity and enhancing the technology advantages of our internet advertising portals. The continued growth of our business has resulted in, and will continue to result in, substantial demand on our management, operational and other resources. In particular, the management of our growth will require, among other things:

 

·increased sales and sales support activities;

 

·improved administrative and operational systems;

 

·enhancements to our information technology system;

 

·stringent cost controls and sufficient working capital;

 

·strengthening of financial and management controls; and

 

·hiring and training of new personnel.

 

As we continue this effort, we may incur substantial costs and expend substantial resources. We may not be able to manage our current or future operations effectively and efficiently or compete effectively in new markets we enter. If we are not able to manage our growth successfully, our business and prospects would be materially and adversely affected.

 

Key employees are essential to growing our business.

 

Handong Cheng, our chief executive officer and president, Zhige Zhang, our chief financial officer and George K. Chu, our chief operating officer are essential to our ability to continue to grow our business. They have established relationships within the industries in which we operate. If they were to leave us, our growth strategy might be hindered, which could limit our ability to increase revenue.

 

 23 

 

 

In addition, we face competition for attracting skilled personnel with increasing labor cost. If we fail to attract and retain qualified personnel to meet current and future needs, this could slow our ability to grow our business, which could result in a decrease in market share.

 

We may need additional capital and we may not be able to obtain it at acceptable terms, or at all, which could adversely affect our liquidity and financial position.

 

We may need additional cash resources due to changed business conditions or other future developments. If these sources are insufficient to satisfy our cash requirements, we may seek to sell additional equity or debt securities or obtain a credit facility. The incurrence of indebtedness would result in increased debt service obligations and could result in operating and financing covenants that would restrict our operations and liquidity.

 

Our ability to obtain additional capital on acceptable terms is subject to a variety of uncertainties, including:

 

·investors’ perception of, and demand for, securities of alternative advertising media companies;

 

·conditions of the U.S. and other capital markets in which we may seek to raise funds;

 

·our future results of operations, financial condition and cash flow;

 

·PRC governmental regulation of foreign investment in advertising service companies in China;

 

·economic, political and other conditions in China; and

 

·PRC governmental policies relating to foreign currency borrowings.

 

Our failure to protect our intellectual property rights could have a negative impact on our business.

 

We believe our brand, trade name, copyrights, domain name and other intellectual property are critical to our success. The success of our business depends in part upon our continued ability to use our brand, trade names and copyrights to further develop and increase brand awareness. The infringement of our trade names and copyrights could diminish the value of our brand and its market acceptance, competitive advantages or goodwill. In addition, our information and operational systems, which have not been patented or otherwise registered as our property, are a key component of our competitive advantage and our growth strategy.

 

Monitoring and preventing the unauthorized use of our intellectual property is difficult. The measures we take to protect our brand, trade names, copyrights, domain name and other intellectual property rights may not be adequate to prevent their unauthorized use by third parties. Furthermore, application of laws governing intellectual property rights in China and abroad is uncertain and evolving, and could involve substantial risks to us. If we are unable to adequately protect our brand, trade names, copyrights, domain name and other intellectual property rights, we may lose these rights and our business may suffer materially. Further, unauthorized use of our brand, domain name or trade names could cause brand confusion among advertisers and harm our reputation. If our brand recognition decreases, we may lose advertisers and fail in our expansion strategies, and our business, results of operations, financial condition and prospects could be materially and adversely affected.

 

We rely on computer software and hardware systems in managing our operations, the failure of which could adversely affect our business, financial condition and results of operations.

 

We are dependent upon our computer software and hardware systems in supporting our network and managing and monitoring programs on the network. In addition, we rely on our computer hardware for the storage, delivery and transmission of the data on our network. Any system failure that interrupts the input, retrieval and transmission of data or increases the service time could disrupt our normal operation. Any failure in our computer software or hardware systems could decrease our revenues and harm our relationships with advertisers and consumers, which in turn could have a material adverse effect on our business, financial condition and results of operations.

 

 24 

 

 

If we are unable to maintain appropriate internal financial reporting controls and procedures, it could cause us to fail to meet our reporting obligations, result in the restatement of our financial statements, harm our operating results, subject us to regulatory scrutiny and sanction, cause investors to lose confidence in our reported financial information and have a negative effect on the market price for shares of our Common Stock.

 

Effective internal controls are necessary for us to provide reliable financial reports and effectively prevent fraud. We maintain a system of internal control over financial reporting, which is defined as a process designed by, or under the supervision of, our principal executive officer and principal financial officer, or persons performing similar functions, and effected by our board of directors, management and other personnel, to provide reasonable assurance regarding the reliability of financial reporting and the preparation of financial statements for external purposes in accordance with generally accepted accounting principles.

 

As a public company, we have significant additional requirements for enhanced financial reporting and internal controls. We are required to document and test our internal control procedures in order to satisfy the requirements of Section 404 of the Sarbanes-Oxley Act of 2002, which requires annual management assessments of the effectiveness of our internal controls over financial reporting. The process of designing and implementing effective internal controls is a continuous effort that requires us to anticipate and react to changes in our business and the economic and regulatory environments and to expend significant resources to maintain a system of internal controls that is adequate to satisfy our reporting obligations as a public company.

 

Our management will continue to evaluate the effectiveness of our overall control environment and will continue to refine existing controls as they, in conjunction with the Audit Committee of our Board of Directors, chief executive officer and chief financial officer, consider necessary. We cannot assure you that we will not, in the future, identify areas requiring improvement in our internal control over financial reporting. We cannot assure you that the measures we will take to remediate any areas in need of improvement will be successful or that we will implement and maintain adequate controls over our financial processes and reporting in the future as we continue our growth.  If we are unable to maintain appropriate internal financial reporting controls and procedures, it could cause us to fail to meet our reporting obligations, result in the restatement of our financial statements, harm our operating results, subject us to regulatory scrutiny and sanction, cause investors to lose confidence in our reported financial information and have a negative effect on the market price for shares of our Common Stock.

 

Our planed blockchain project is at an early stage and the PRC laws and regulations may have a potential effect.

 

We are planning to promote a project based on the blockchain technology to develop our company’s business and we may establish the separate legal structure to initiate an ICO out of the PRC. The laws and regulations governing the blockchain in China are developing and evolving and subject to changes.

 

The PRC government adopts a positive attitude to the blockchain technology and it has been mentioned several times in the national strategy reports. However, for the initial coin offering (the “ICO”) which may appear in the most blockchain projects, the PRC government authorities have strictly prohibited the initial coin offering (the “ICO”) and any similar activities within the PRC by issuing the Announcement of the People's Bank of China, the Office of the Central Leading Group for Cyberspace Affairs, the Ministry of Industry and Information Technology and Other Departments on Preventing the Financing Risks of Initial Coin Offerings (the “Announcement”) on September 4, 2017.

 

The Internet Finance Association of China also issued a series of notices to remind the potential risks of ICO and the cryptocurrency trading to the PRC residents, including the Risk Warning on Guarding against the "Virtual Currency" such as Bitcoin on September 13, 2017, Risk Warning on Guarding against the Disguised Initial Coin Offering Activities on January 12,2018 and Risk Warning on Guarding against the Offshore Initial Coin Offering Activities and the Cryptocurrency Trading on January 26, 2018.

 

Although our ICO structure will be set up out of the PRC, given we are a PRC based company, the PRC government may still have jurisdiction over the project and it may require us to suspend the ICO if the PRC government deems there are huge potential risks to the PRC residents.

 

If our practice is deemed to violate any PRC law or regulations, the project would be materially and adversely affected. Given its short operating history and the continuing changing of the regulation regime and the government policy of this area in the PRC, our ability to generate substantial revenue from the blockchain technology remains unproven. It may be difficult for you to evaluate its performance and prospects.

 

Risks Relating to Regulation of Our Business and to Our Structure

 

If the PRC government finds that the agreements that establish the structure for operating our China business do not comply with PRC governmental restrictions on foreign investment in the advertising industry, we could be subject to severe penalties.

 

Our operations are substantially conducted through our PRC Operating Entities, or VIEs, and through our contractual agreements with each of our PRC Operating Entities in China. PRC regulations restrict foreign investments in value-added telecommunication services, including providing Internet information services (“ICP”) and used to have restrictions on foreign investments in advertising business, which was lifted on June 29, 2015. In consideration of the restrictions on foreign investments in ICP and advertising business, our whole-owned subsidiary in China, Rise King WFOE, is ineligible to apply for the required licenses for providing Internet information services and was ineligible to apply for the required licenses for providing advertising services in China before June 29, 2015. Our PRC Operating Entities hold the requisite licenses and permits to provide Internet information services and advertising services in China. We have been and are expected to continue to be dependent on these PRC Operating Entities to operate our ICP and advertising business for the foreseeable future. We have entered into Contractual Agreements with the PRC Operating Entities, pursuant to which we, through Rise King WFOE, provide technical support and consulting services to the PRC Operating Entities. In addition, we have entered into agreements with our PRC Operating Entities and each of their shareholders which provide us with the substantial ability to control these affiliates.

 

 25 

 

 

The MOFCOM published a discussion draft of the proposed Foreign Investment Law (the “Draft”) in January 2015 aiming to, upon its enactment, replace the trio of existing laws regulating foreign investment in China. The Draft embodies an expected PRC regulatory trend to rationalize its foreign investment regulatory regime in line with prevailing international practice and the legislative efforts to unify the corporate legal requirements for both foreign and domestic investments. The MOFCOM is currently soliciting comments on the Draft and substantial uncertainties exist with respect to its enactment timetable, interpretation and implementation. The Draft, if enacted as proposed, may materially impact the viability of our current corporate structure, corporate governance and business operations. The Draft expands the definition of foreign investment and introduces the principle of "actual control" in determining whether a company is considered a Foreign Investment Enterprise (“FIE”). Under the Draft, VIEs that are controlled via contractual arrangement would be deemed as FIEs, if they are ultimately "controlled" by foreign investors. Therefore, for any companies with a VIE structure in an industry category that falls under restricted to foreign investment or prohibited from foreign investment, the VIE structure may be deemed legitimate only if the ultimate controlling person(s) is/are of PRC nationality (either PRC companies or PRC citizens). Conversely, if the actual controlling person(s) is/are of foreign nationalities, then the VIEs will be treated as FIEs and any operation in the industry category falls under restricted to foreign investment or prohibited from foreign investment, without market entry clearance may be considered as illegal. Moreover, for the enterprises which are not incorporated under the laws of China (foreign investors) but are "controlled" by Chinese investors, they may submit documentary evidence to apply for identifying their investment as the investment by Chinese investors when they applying for the market entry clearance to engage in any investment as set out in industries restricted to foreign investment or prohibited from foreign investment in China. The competent authorities of foreign investment will grant the review opinion on whether the said investment is identified as the investment by Chinese investors. In conclusion, if the Draft enacted as proposed, it is possible that the conduct of certain of our operations and businesses through the VIEs could be found by PRC authorities to be in violation of PRC laws and regulations prohibiting or restricting foreign ownership of companies that engage in such operations and businesses.

 

If we or our existing or future PRC Operating Entities are found to be in violation of any existing or future PRC laws or regulations or fail to obtain or maintain any of the required permits or approvals, the relevant PRC regulatory authorities, including the State Administration for Industry and Commerce, or SAIC, which regulates ICP and advertising companies, would have broad discretion in dealing with such violations, including:

 

·revoking the business and operating licenses of Rise King WFOE and/or the PRC Operating Entities;

 

·discontinuing or restricting the operations of Rise King WFOE and/or the PRC Operating Entities;

 

·imposing conditions or requirements with which we, Rise King WFOE and/or our PRC Operating Entities may not be able to comply;

 

·requiring us or Rise King WFOE and/or PRC Operating Entities to restructure the relevant ownership structure or operations; or

 

·restricting or prohibiting our use of the proceeds of this offering to finance our business and operations in China.

 

The imposition of any of these penalties would result in a material and adverse effect on our ability to conduct our business and would have a material adverse impact on our cash flows, financial position and operating performance.

 

 26 

 

 

We rely on contractual arrangements with the PRC Operating Entities and their shareholders for our China operations, which may not be as effective in providing operational control as direct ownership.

 

We rely on contractual arrangements with our PRC Operating Entities and their shareholders to operate our ICP and advertising business. These contractual arrangements may not be as effective in providing us with control over the PRC Operating Entities as direct ownership. If we had direct ownership of the PRC Operating Entities, we would be able to exercise our rights as a shareholder to effect changes in the board of directors of those companies, which in turn could affect changes, subject to any applicable fiduciary obligations, at the management level. However, under the current contractual arrangements, as a legal matter, if the PRC Operating Entities or any of their subsidiaries and shareholders fail to perform its or their respective obligations under these contractual arrangements, we may have to incur substantial costs and resources to enforce such arrangements, and rely on legal remedies under PRC laws, including seeking specific performance or injunctive relief, and claiming damages, which we cannot assure you to be effective. Accordingly, it may be difficult for us to change our corporate structure or to bring claims against the PRC Operating Entities if they do not perform their obligations under its contracts with us or if any of the PRC citizens who hold the equity interest in the PRC Operating Entities do not cooperate with any such actions.

 

Many of these contractual arrangements are governed by PRC laws and provide for the resolution of disputes through either arbitration or litigation in the PRC. Accordingly, these contracts would be interpreted in accordance with PRC laws and any disputes would be resolved in accordance with PRC legal procedures. The legal environment in the PRC is not as developed as in other jurisdictions, such as the United States. As a result, uncertainties in the PRC legal system could limit our ability to enforce these contractual arrangements. In the event we are unable to enforce these contractual arrangements, we may not be able to exert effective control over our operating entities, and our ability to conduct our business may be negatively affected. In addition, a PRC court or arbitration tribunal may refuse to enforce the contractual arrangements on the grounds that they are designed to circumvent PRC foreign investment restrictions and therefore are against PRC public policy.

 

Contractual arrangements we have entered into among the PRC Operating Entities may be subject to scrutiny by the PRC tax authorities and a finding that we owe additional taxes or are ineligible for our tax exemption, or both, could substantially increase our taxes owed, and reduce our net income and the value of your investment.

 

Under PRC law, arrangements and transactions among related parties may be subject to audit or challenge by the PRC tax authorities. If any of the transactions we have entered into among our subsidiaries and affiliated entities are found not to be on an arm’s-length basis, or to result in an unreasonable reduction in tax under PRC law, the PRC tax authorities have the authority to disallow our tax savings, adjust the profits and losses of our respective PRC entities and assess late payment interest and penalties.

 

If any of our PRC Operating Entities incurs debt on its own behalf in the future, the instruments governing the debt may restrict their ability to pay dividends or make other distributions to us. In addition, the PRC tax authorities may require us to adjust our taxable income under the contractual arrangements with the PRC Operating Entities we currently have in place in a manner that would materially and adversely affect the PRC Operating Entities’ ability to pay dividends and other distributions to us. Furthermore, relevant PRC laws and regulations permit payments of dividends by the PRC Operating Entities only out of their retained earnings, if any, determined in accordance with PRC accounting standards and regulations. Under PRC laws and regulations, each of the PRC Operating Entities is also required to set aside a portion of its net income each year to fund specific reserve funds. These reserves are not distributable as cash dividends. In addition, subject to certain cumulative limits, the statutory general reserve fund requires annual appropriations of 10% of after-tax income to be set aside prior to payment of dividends. As a result of these PRC laws and regulations, the PRC Operating Entities are restricted in their ability to transfer a portion of their net assets to us whether in the form of dividends, loans or advances. Any limitation on the ability of the PRC Operating Entities to pay dividends to us could materially and adversely limit our ability to grow, make investments or acquisitions that could be beneficial to our businesses, pay dividends, or otherwise fund and conduct our business.

 

Risks Associated With Doing Business In China

 

There are substantial risks associated with doing business in China, as set forth in the following risk factors.

 

Our operations and assets in China are subject to significant political and economic uncertainties.

 

Changes in PRC laws and regulations, or their interpretation, or the imposition of confiscatory taxation, restrictions on currency conversion, imports and sources of supply, devaluations of currency or the nationalization or other expropriation of private enterprises could have a material adverse effect on our business, results of operations and financial condition. Under its current leadership, the Chinese government has been pursuing economic reform policies that encourage private economic activity and greater economic decentralization. There is no assurance, however, that the Chinese government will continue to pursue these policies, or that it will not significantly alter these policies from time to time without notice.

 

 27 

 

 

We derive a substantial portion of our sales from China.

 

Substantially all of our sales are generated in China. We anticipate that sales of our services in China will continue to represent a substantial proportion of our total sales in the near future. Any significant decline in the condition of the PRC economy could adversely affect consumer demand of our services, among other things, which in turn would have a material adverse effect on our business and financial condition.

 

Currency fluctuations and restrictions on currency exchange may adversely affect our business, including limiting our ability to convert Chinese Renminbi into foreign currencies and, if Chinese Renminbi were to decline in value, reducing our revenue in U.S. dollar terms.

 

Our reporting currency is the U.S. dollar and our operations in China use the local currency as their functional currencies. Substantially all of our revenue and expenses are in Chinese Renminbi. We are subject to the effects of exchange rate fluctuations with respect to any of these currencies. For example, the value of the Renminbi depends to a large extent on Chinese government policies and China’s domestic and international economic and political developments, as well as supply and demand in the local market. On July 21, 2005, the Chinese government changed its policy of pegging the value of Chinese Renminbi to the U.S. dollar. Under the new policy, Chinese Renminbi may fluctuate within a narrow and managed band against a basket of certain foreign currencies. It is possible that the Chinese government could adopt a more flexible currency policy, which could result in more significant fluctuation of Chinese Renminbi against the U.S. dollar. We can offer no assurance that Chinese Renminbi will be stable against the U.S. dollar or any other foreign currency.

 

The income statements of our operations are translated into U.S. dollars at the average exchange rates in each applicable period. To the extent the U.S. dollar strengthens against foreign currencies, the translation of these foreign currencies denominated transactions results in reduced revenue, operating expenses and net income for our international operations. Similarly, to the extent the U.S. dollar weakens against foreign currencies, the translation of these foreign currency denominated transactions results in increased revenue, operating expenses and net income for our international operations. We are also exposed to foreign exchange rate fluctuations as we convert the financial statements of our foreign operating subsidiaries and VIEs into U.S. dollars in consolidation. If there is a change in foreign currency exchange rates, the conversion of the foreign subsidiaries and VIEs’ financial statements into U.S. dollars will lead to a translation gain or loss which is recorded as a component of other comprehensive income. In addition, we have certain assets and liabilities that are denominated in currencies other than the relevant entity’s functional currency. Changes in the functional currency value of these assets and liabilities create fluctuations that will lead to a transaction gain or loss. We have not entered into agreements or purchased instruments to hedge our exchange rate risks, although we may do so in the future. The availability and effectiveness of any hedging transaction may be limited and we may not be able to successfully hedge our exchange rate risks.

 

Although Chinese governmental policies were introduced in 1996 to allow the convertibility of Chinese Renminbi into foreign currency for current account items, conversion of Chinese Renminbi into foreign exchange for capital items, such as foreign direct investment, loans or securities, requires the approval of the State Administration of Foreign Exchange, or SAFE, which is under the authority of the People’s Bank of China. These approvals, however, do not guarantee the availability of foreign currency conversion. We cannot be sure that we will be able to obtain all required conversion approvals for our operations or those Chinese regulatory authorities will not impose greater restrictions on the convertibility of Chinese Renminbi in the future. Because a significant amount of our future revenue may be in the form of Chinese Renminbi, our inability to obtain the requisite approvals or any future restrictions on currency exchanges could limit our ability to utilize revenue generated in Chinese Renminbi to fund our business activities outside of China, or to repay foreign currency obligations, including our debt obligations, which would have a material adverse effect on our financial condition and results of operations.

 

 28 

 

 

We may have limited legal recourse under PRC laws if disputes arise under our contracts with third parties.

 

The Chinese government has enacted laws and regulations dealing with matters such as corporate organization and governance, foreign investment, commerce, taxation and trade. However, their experience in implementing, interpreting and enforcing these laws and regulations is limited, and our ability to enforce commercial claims or to resolve commercial disputes is unpredictable. If our new business ventures are unsuccessful, or other adverse circumstances arise from these transactions, we face the risk that the parties to these ventures may seek ways to terminate the transactions, or, may hinder or prevent us from accessing important information regarding the financial and business operations of these acquired companies. The resolution of these matters may be subject to the exercise of considerable discretion by agencies of the Chinese government, and forces unrelated to the legal merits of a particular matter or dispute may influence their determination. Any rights we may have to specific performance, or to seek an injunction under PRC law, in either of these cases, are severely limited, and without a means of recourse by virtue of the Chinese legal system, we may be unable to prevent these situations from occurring. The occurrence of any such events could have a material adverse effect on our business, financial condition and results of operations.

 

We must comply with the Foreign Corrupt Practices Act.

 

We are required to comply with the United States Foreign Corrupt Practices Act, which prohibits U.S. companies from engaging in bribery or other prohibited payments to foreign officials for the purpose of obtaining or retaining business. Foreign companies, including some of our competitors, are not subject to these prohibitions. Corruption, extortion, bribery, pay-offs, theft and other fraudulent practices occur from time-to-time in mainland China. If our competitors engage in these practices, they may receive preferential treatment from personnel of some companies, giving our competitors an advantage in securing business or from government officials who might give them priority in obtaining new licenses, which would put us at a disadvantage. Although we inform our personnel that such practices are illegal, we cannot assure you that our employees or other agents will not engage in such conduct for which we might be held responsible. If our employees or other agents are found to have engaged in such practices, we could suffer severe penalties.

 

Changes in foreign exchange regulations in the PRC may affect our ability to pay dividends in foreign currency or conduct other foreign exchange business.

 

The Renminbi is not a freely convertible currency, and the restrictions on currency exchanges may limit our ability to use revenues generated in Renminbi to fund our business activities outside the PRC or to make dividends or other payments in United States dollars. The PRC government strictly regulates conversion of Renminbi into foreign currencies. Over the years, foreign exchange regulations in the PRC have significantly reduced the government’s control over routine foreign exchange transactions under current accounts.  In the PRC, the State Administration for Foreign Exchange, or the SAFE, regulates the conversion of the Renminbi into foreign currencies. Pursuant to applicable PRC laws and regulations, foreign invested enterprises incorporated in the PRC are required to apply for “Foreign Exchange Registration Certificates.” Currently, conversion within the scope of the “current account” (e.g. remittance of foreign currencies for payment of dividends, etc.) can be effected without requiring the approval of SAFE.  However, conversion of currency in the “capital account” (e.g. for capital items such as direct investments, loans, securities, etc.) still requires the approval of SAFE.

 

Recent PRC regulations relating to mergers and acquisitions of domestic enterprises by foreign investors may increase the administrative burden we face and create regulatory uncertainties.

 

On August 8, 2006, the Ministry of Commerce (the “MOC”), joined by the China Securities Regulatory Commission (the “CSRC”), State-owned Assets Supervision and Administration Commission of the State Council (the “SASAC”), the State Administration of Taxation (the “SAT”), the State Administration of Industry and Commerce (the “SAIC”), and SAFE, jointly promulgated a rule entitled the Provisions Regarding Mergers and Acquisitions of Domestic Enterprises by Foreign Investors (the “M&A Rules”), which took effect as of September 8, 2006 and was subsequently amended on June 22, 2009.  This regulation, among other things, has certain provisions that require special purpose vehicles, or SPVs, formed for the purpose of acquiring PRC domestic companies and controlled by PRC individuals, to obtain the approval of the CSRC prior to publicly listing their securities on an overseas stock market. However, the regulation does not expressly provide that approval from the CSRC is required for the offshore listing of the SPV which acquires, directly or indirectly, equity interest or shares of domestic PRC entities held by domestic companies or individuals by cash payment, nor does it expressly provide that approval from CSRC is not required for the offshore listing of a SPV which has fully completed its acquisition of equity interest of domestic PRC equity prior to September 8, 2006. On September 21, 2006, the CSRC published on its official website a notice specifying the documents and materials that are required to be submitted for obtaining CSRC approval.

 

 29 

 

 

It is not clear whether the provisions in the regulation regarding the offshore listing and trading of the securities of a SPV applies to an offshore company such as us which owns controlling contractual interest in the PRC Operating Entities. We believe that the M&A Rules and the CSRC approval are not required in the context of the share exchange under our transaction because (i) such share exchange is a purely foreign related transaction governed by foreign laws, not subject to the jurisdiction of PRC laws and regulations; (ii) we are not a SPV formed or controlled by PRC companies or PRC individuals; and (iii) we are owned or substantively controlled by foreigners. However, we cannot be certain that the relevant PRC government agencies, including the CSRC, would reach the same conclusion, and we still cannot rule out the possibility that CSRC may deem that the transactions effected by the share exchange circumvented the M&A rules, the PRC Securities Law and other rules and notices.

 

If the CSRC or another PRC regulatory agency subsequently determines that the CSRC’s approval is required for the transaction, we may face sanctions by the CSRC or another PRC regulatory agency. If this happens, these regulatory agencies may impose fines and penalties on our operations in the PRC, limit our operating privileges in the PRC, delay or restrict the repatriation of the proceeds from this offering into the PRC, restrict or prohibit payment or remittance of dividends to us or take other actions that could have a material adverse effect on our business, financial condition, results of operations, reputation and prospects, as well as the trading price of our shares. The CSRC or other PRC regulatory agencies may also take actions requiring us, or making it advisable for us, to delay or cancel the transaction.

 

The M&A Rules, along with foreign exchange regulations discussed in the above subsection, will be interpreted or implemented by the relevant government authorities in connection with our future offshore financings or acquisitions, and we cannot predict how they will affect our acquisition strategy. For example, our operating companies’ ability to remit dividends to us, or to engage in foreign-currency-denominated borrowings, may be conditioned upon compliance with the SAFE registration requirements by such Chinese domestic residents, over whom we may have no control. In addition, such Chinese domestic residents may be unable to complete the necessary approval and registration procedures required by the SAFE regulations. Such uncertainties may restrict our ability to implement our acquisition strategy and adversely affect our business and prospects.

 

Future inflation in China may inhibit our activity to conduct business in China.

 

In recent years, the Chinese economy has experienced periods of rapid expansion and high rates of inflation. These factors have led to the adoption by Chinese government, from time to time, of various corrective measures designed to restrict the availability of credit or regulate growth and contain inflation. High inflation may in the future cause Chinese government to impose controls on credit and/or prices, or to take other action, which could inhibit economic activity in China, and thereby harm the market for our services.

 

The enforcement of the PRC Labor Contract Law and other labor-related regulations in the PRC may adversely affect our business and results of operations.

 

The Standing Committee of the National People’s Congress enacted the Labor Contract Law in 2008, and amended it on December 28, 2012. The Labor Contract Law introduced specific provisions related to fixed-term employment contracts, part-time employment, probationary periods, consultation with labor unions and employee assemblies, employment without a written contract, dismissal of employees, severance, and collective bargaining to enhance previous PRC labor laws. Under the Labor Contract Law, an employer is obligated to sign an unlimited-term labor contract with any employee who has worked for the employer for ten consecutive years. Further, if an employee requests or agrees to renew a fixed-term labor contract that has already been entered into twice consecutively, the resulting contract, with certain exceptions, must have an unlimited term. With certain exceptions, an employer must pay severance to an employee where a labor contract is terminated or expires. In addition, PRC governmental authorities have continued to introduce various new labor-related regulations since the effectiveness of the Labor Contract Law.

 

 30 

 

 

Under the PRC Social Insurance Law and the Administrative Measures on Housing Fund, employees are required to participate in pension insurance, work-related injury insurance, medical insurance, unemployment insurance, maternity insurance and housing funds and employers are required, together with their employees or separately, to pay the social insurance premiums and housing funds for their employees.

 

These laws designed to enhance labor protection tend to increase our labor costs. In addition, as the interpretation and implementation of these regulations are still evolving, our employment practices may not be at all times be deemed in compliance with the regulations. As a result, we could be subject to penalties or incur significant liabilities in connection with labor disputes or investigations, which could have a material adverse effect on our results of operations and financial condition.

 

We may have difficulty establishing adequate management, legal and financial controls in the PRC.

 

We may have difficulty in hiring and retaining a sufficient number of qualified employees to work in the PRC.  As a result of these factors, we may experience difficulty in establishing management, legal and financial controls, collecting financial data and preparing financial statements, books of account and corporate records and instituting business practices that meet Western standards. We may have difficulty establishing adequate management, legal and financial controls in the PRC.

 

You may experience difficulties in effecting service of legal process, enforcing foreign judgments or bringing original actions in China based on United States or other foreign laws against us and our management.

 

We conduct substantially all of our operations in China and substantially all of our assets are located in China. In addition, some of our directors and executive officers reside within China. As a result, it may not be possible to effect service of process within the United States or elsewhere outside China upon some of our directors and senior executive officers, including with respect to matters arising under U.S. federal securities laws or applicable state securities laws. It would also be difficult for investors to bring an original lawsuit against us or our directors or executive officers before a Chinese court based on U.S. federal securities laws or otherwise. Moreover, China does not have treaties with the United States or many other countries providing for the reciprocal recognition and enforcement of judgment of courts.

 

PRC enterprise income tax law could adversely affect our business and our net income.

 

On March 16, 2007, the National People’s Congress of the PRC passed the revised Enterprise Income Tax Law (or EIT Law), which took effect on of January 1, 2008 and was subsequently amended on February 24, 2017. The EIT Law imposes a unified income tax rate of 25% on all companies established in China. Under the EIT Law, an enterprise established outside of the PRC with “de facto management bodies” within the PRC is considered as a resident enterprise and will normally be subject to the enterprise income tax at the rate of 25% on its global income. The EIT Law, however, does not define the term “de facto management bodies.” If the PRC tax authorities subsequently determine that we should be classified as a resident enterprise, then our global income will be subject to PRC income tax at a tax rate of 25%.

 

With the introduction of the EIT Law, China has resumed imposition of a withholding tax (10% in the absence of a bilateral tax treaty or new domestic regulation reducing such withholding tax rate to a lower rate). Per the Double Tax Avoidance Arrangement between Hong Kong and Mainland China, a Hong Kong company as the investor, which is considered a “non-resident enterprise” under the EIT Law, may enjoy the reduced withholding tax rate of 5% if it holds more than 25% equity interest in its PRC subsidiary.  As China Net HK is the sole shareholder of Rise King WFOE, substantially all of our income will derive from dividends we receive from Rise King WFOE through China Net HK.  When we declare dividends from the income in the PRC, we cannot assure whether such dividends may be taxed at a reduced withholding tax rate of 5% per the Double Tax Avoidance Arrangement between Hong Kong and Mainland China as the PRC tax authorities may regard our China Net HK as a shell company formed only for tax purposes and still deem Rise King WFOE in the PRC as the subsidiary directly owned by us. Based on the Notice on Certain Issues with respect to the Enforcement of Dividend Provisions in Tax Treaties, issued on February 20, 2009 by the State Administration of Taxation, if the relevant PRC tax authorities determine, in their discretion, that a company benefits from such reduced income tax rate due to a structure or arrangement that is primarily tax-driven, such PRC tax authorities may adjust the preferential tax treatment.

 

 31 

 

 

Investors should note that the EIT Law provides only a framework of the enterprise tax provisions, leaving many details on the definitions of numerous terms as well as the interpretation and specific applications of various provisions unclear and unspecified. Any increase in our tax rate in the future could have a material adverse effect on our financial conditions and results of operations.

 

Under the EIT Law, we may be classified as a “resident enterprise” of China. Such classification will likely result in unfavorable tax consequences to us and holders of our securities.

 

Under the EIT Law, an enterprise established outside of China with its “de facto management body” in China is considered a “resident enterprise,” meaning that it can be treated the same as a Chinese enterprise for enterprise income tax purposes. The implementing rules of the EIT Law defines “de facto management body” as an organization that exercises “substantial and overall management and control over the production and operations, personnel, accounting, and properties” of an enterprise. Currently no interpretation or application of the EIT Law and its implementing rules is available, therefore it is unclear how tax authorities will determine tax residency based on the facts of each case.

 

If the PRC tax authorities determine that China Net is a “resident enterprise” for PRC enterprise income tax purposes, a number of unfavorable PRC tax consequences could follow. First, we will be subject to enterprise income tax at a rate of 25% on our worldwide income as well as PRC enterprise income tax reporting obligations. This would mean that income such as interest on offering proceeds and other non-China source income would be subject to PRC enterprise income tax at a rate of 25%. Second, although under the EIT Law and its implementing rules dividends paid to us by our PRC subsidiaries would qualify as “tax-exempt income,” we cannot guarantee that such dividends will not be subject to a 10% withholding tax, as the PRC foreign exchange control authorities, which enforce the withholding tax, have not yet issued guidance with respect to the processing of outbound remittances to entities that are treated as resident enterprises for PRC enterprise income tax purposes. Finally, a 10% withholding tax will be imposed on dividends we pay to our non-PRC shareholders.

 

Our Chinese operating companies are obligated to withhold and pay PRC individual income tax in respect of the salaries and other income received by their employees who are subject to PRC individual income tax. If they fail to withhold or pay such individual income tax in accordance with applicable PRC regulations, they may be subject to certain sanctions and other penalties, which could have a material adverse impact on our business.

 

Under PRC laws, Rise King WFOE and the PRC Operating Entities will be obligated to withhold and pay individual income tax in respect of the salaries and other income received by their employees who are subject to PRC individual income tax. Such companies may be subject to certain sanctions and other liabilities under PRC laws in case of failure to withhold and pay individual income taxes for its employees in accordance with the applicable laws.

 

In addition, the SAT has issued several circulars concerning employee stock options. Under these circulars, employees working in the PRC (which could include both PRC employees and expatriate employees subject to PRC individual income tax) are required to pay PRC individual income tax in respect of their income derived from exercising or otherwise disposing of their stock options. Our PRC entities will be obligated to file documents related to employee stock options with relevant tax authorities and withhold and pay individual income taxes for those employees who exercise their stock options. While tax authorities may advise us that our policy is compliant, they may change their policy, and we could be subject to sanctions.

 

 32 

 

 

Because Chinese laws will govern almost all of our business’ material agreements, we may not be able to enforce our rights within the PRC or elsewhere, which could result in a significant loss of business, business opportunities or capital.

 

The Chinese legal system is similar to a civil law system based on written statutes. Unlike common law systems, it is a system in which decided legal cases have little precedential value. Although legislation in the PRC over the past 35 years has significantly improved the protection afforded to various forms of foreign investment and contractual arrangements in the PRC, these laws, regulations and legal requirements are relatively new. Due to the limited volume of published judicial decisions, their non-binding nature, the short history since their enactments, the discrete understanding of the judges or government agencies of the same legal provision, inconsistent professional abilities of the judicators, and the inclination to protect local interest in the court rooms, interpretation and enforcement of PRC laws and regulations involve uncertainties, which could limit the legal protection available to us, and foreign investors, including you. The inability to enforce or obtain a remedy under any of our future agreements could result in a significant loss of business, business opportunities or capital and could have a material adverse impact on our business, prospects, financial condition, and results of operations. In addition, the PRC legal system is based in part on government policies and internal rules (some of which are not published on a timely basis or at all) that may have a retroactive effect. As a result, we may not be aware of our violation of these policies and rules until a period of time after the violation. In addition, any litigation in the PRC, regardless of outcome, may be protracted and result in substantial costs and diversion of resources and management attention.

 

The non-U.S. activities of our non-U.S. subsidiaries and VIEs may be subject to U.S. taxation.

 

Substantially all of our operating subsidiaries and VIEs are based in China and are subject to income tax in the PRC. These China-based subsidiaries and VIEs conduct substantially all of our operations, and generate all of our income in China. ChinaNet Online Holdings, Inc. is a Nevada corporation and is subject to income tax in the United States. New U.S. federal tax legislation, commonly referred to as the Tax Cuts and Jobs Act (the “U.S. Tax Reform”), was signed into law on December 22, 2017. The U.S. Tax Reform significantly modified the U.S. Internal Revenue Code by, among other things, reducing the statutory U.S. federal corporate income tax rate from 35% to 21% for taxable years beginning after December 31, 2017; limiting and/or eliminating many business deductions; migrating the U.S. to a territorial tax system with a one-time transition tax on a mandatory deemed repatriation of previously deferred foreign earnings of certain foreign subsidiaries; subject to certain limitations, generally eliminating U.S. corporate income tax on dividends from foreign subsidiaries; and providing for new taxes on certain foreign earnings. Taxpayers may elect to pay the one-time transition tax over eight years, or in a single lump-sum payment.

 

The U.S. Tax Reform also includes provisions for a new tax on global intangible low-taxed income (“GILTI”) effective for tax years of non-U.S. corporations beginning after December 31, 2017. The GILTI provisions impose a tax on foreign income in excess of a deemed return on tangible assets of CFCs, subject to the possible use of foreign tax credits and a deduction equal to 50 percent to offset the income tax liability, subject to some limitations.

 

Risks Related to our Securities

 

Insiders have substantial control over us, and they could delay or prevent a change in our corporate control even if our other stockholders wanted it to occur.

 

Our executive officers, directors, and principal stockholders hold approximately 35% of our outstanding Common Stock. Accordingly, these stockholders are able to exert substantial influence over all matters requiring stockholder approval, including the election of directors and approval of significant corporate transactions. This could delay or prevent an outside party from acquiring or merging with us even if our other stockholders wanted it to occur.

 

There may not be sufficient liquidity in the market for our securities in order for investors to sell their securities.

 

There is currently only a limited public market for our Common Stock and there can be no assurance that a trading market will develop further or be maintained in the future. As of April 12, 2018, the closing trade price of our Common Stock was $2.56 per share. As of April 12, 2018, we had approximately 600 shareholders of record of our Common Stock, not including shares held in street name. In addition, during the past two fiscal years our Common Stock has had a trading range with a low price of $0.92 per share and a high price of $2.08 per share.

 

 33 

 

 

The market price of our Common Stock may be volatile.

 

The market price of our Common Stock has been and will likely continue to be highly volatile, as is the stock market in general. Some of the factors that may materially affect the market price of our Common Stock are beyond our control, such as changes in financial estimates by industry and securities analysts, conditions or trends in the industry in which we operate or sales of our common stock. These factors may materially adversely affect the market price of our Common Stock, regardless of our performance. In addition, the public stock markets have experienced extreme price and trading volume volatility particularly for companies whose primary operations are located in the PRC. This volatility has significantly affected the market prices of securities of many companies for reasons frequently unrelated to the operating performance of the specific companies. These broad market fluctuations may adversely affect the market price of our Common Stock.

 

The outstanding options and warrants may adversely affect us in the future and cause dilution to existing stockholders.

 

We currently have common stock purchase options outstanding to purchase up to 835,216 shares of our Common Stock in the aggregate issued to our management, executive directors and employees, subject to forfeiture upon an employee's cessation of employment at the discretion of the Company. The exercise price of these options ranges from $2.10 to $3.08 per share, of which 80,000 shares of the common stock purchase options will expire on December 29, 2019, 277,976 shares of common stock purchase options will expire on November 29, 2021, and the remaining 477,240 shares of common stock purchase options will expire on September 14, 2020. We also have warrants outstanding to purchase up to 645,000 shares of our Common Stock. These warrants have a term of 2.5 years (or 30 months) starting from January 17, 2018 with an exercise price of $6.60 per share, subject to adjustment in certain circumstances. Exercise of these options and warrants may cause dilution in the interests of other stockholders as a result of the additional Common Stock that would be issued upon exercise. In addition, sales of the shares of our Common Stock issuable upon exercise of these options and warrants could have a depressive effect on the price of our stock, particularly if there is not a coinciding increase in demand by purchasers of our Common Stock. Further, the terms on which we may obtain additional financing during the period any of these options and warrants remain outstanding may be adversely affected by the existence of these options and warrants as well.

 

We may need additional capital and may sell additional securities or other equity securities or incur indebtedness, which could result in additional dilution to our shareholders or increase our debt service obligations.

 

We may require additional cash resources due to changed business conditions or other future developments, including any investments or acquisitions we may decide to pursue. If our cash resources are insufficient to satisfy our cash requirements, we may seek to sell additional equity or debt securities or obtain a credit facility. The sale of additional equity securities or equity-linked debt securities could result in additional dilution to our shareholders. The incurrence of indebtedness would result in increased debt service obligations and could result in operating and financing covenants that would restrict our operations. We cannot assure you that financing will be available in amounts or on terms acceptable to us, if at all.

 

We have not paid dividends in the past and do not expect to pay dividends in the future, and any return on investment may be limited to the value of our stock.

 

We have never paid any cash dividends on our Common Stock and do not anticipate paying any cash dividends on our common stock in the foreseeable future and any return on investment may be limited to the value of our stock. We plan to retain any future earning to finance growth.

 

 34 

 

 

Techniques employed by manipulative short sellers in Chinese small cap stocks may drive down the market price of our common stock.

 

Short selling is the practice of selling securities that the seller does not own but rather has, supposedly, borrowed from a third party with the intention of buying identical securities back at a later date to return to the lender. The short seller hopes to profit from a decline in the value of the securities between the sale of the borrowed securities and the purchase of the replacement shares, as the short seller expects to pay less in that purchase than it received in the sale.  As it is therefore in the short seller’s best interests for the price of the stock to decline, many short sellers (sometime known as “disclosed shorts”) publish, or arrange for the publication of, negative opinions regarding the relevant issuer and its business prospects in order to create negative market momentum and generate profits for themselves after selling a stock short.  While traditionally these disclosed shorts were limited in their ability to access mainstream business media or to otherwise create negative market rumors, the rise of the Internet and technological advancements regarding document creation, videotaping and publication by weblog (“blogging”) have allowed many disclosed shorts to publicly attack a company’s credibility, strategy and veracity by means of so-called research reports that mimic the type of investment analysis performed by large Wall Street firm and independent research analysts.  These short attacks have, in the past, led to selling of shares in the market, on occasion in large scale and broad base.  Issuers with business operations based in China and who have limited trading volumes and are susceptible to higher volatility levels than U.S. domestic large-cap stocks, can be particularly vulnerable to such short attacks.

 

These short seller publications are not regulated by any governmental, self-regulatory organization or other official authority in the U.S., are not subject to the certification requirements imposed by the Securities and Exchange Commission in Regulation AC (Regulation Analyst Certification) and, accordingly, the opinions they express may be based on distortions of actual facts or, in some cases, fabrications of facts.  In light of the limited risks involved in publishing such information, and the enormous profit that can be made from running just one successful short attack, unless the short sellers become subject to significant penalties, it is more likely than not that disclosed shorts will continue to issue such reports.

 

While we intend to strongly defend our public filings against any such short seller attacks, oftentimes we are constrained, either by principles of freedom of speech, applicable state law (often called “Anti-SLAPP statutes”), or issues of commercial confidentiality, in the manner in which we can proceed against the relevant short seller. You should be aware that in light of the relative freedom to operate that such persons enjoy – oftentimes blogging from outside the U.S. with little or no assets or identity requirements – should we be targeted for such an attack, our stock will likely suffer from a temporary, or possibly long term, decline in market price should the rumors created not be dismissed by market participants.

 

The NASDAQ may delist our securities from quotation on its exchange which could limit investors’ ability to make transactions in our securities and subject us to additional trading restrictions.

 

Our Common Stock is traded on the Nasdaq Stock Market LLC (“NASDAQ”), a national securities exchange. We cannot assure you that our securities will meet the continued listing requirements be listed on the NASDAQ in the future.

 

On September 8, 2015, we received a letter from NASDAQ. NASDAQ indicated in its letter that, based upon the closing bid price for the last 30 consecutive business days, we no longer met the requirement set forth in Listing Rule 5550, which requires listed securities to maintain a minimum bid price of $1.0 per share. According to the Listing Rule 5810, we had a period of 180 calendar days from the date of the letter, or until March 7, 2016, to regain compliance. On March 8, 2016, we received a letter from NASDAQ, which indicated that we had not regained compliance with the minimum $1.0 bid price per share requirement. However, NASDAQ determined that we were eligible for an additional 180 calendar day period, or until September 6, 2016, to regain compliance. On August 18, 2016, we filed a Certificate of Amendment to our Articles of Incorporation with the Secretary of State of Nevada to effect a one-for-two and one-half (1 for 2.5) reverse stock split of our common stock (the “Common Stock”), which became effective on August 19, 2016 (the “Reverse Stock Split”). On September 2, 2016, we received a letter from the NASDAQ notifying us that Nasdaq had determined that for 10 consecutive business days, from August 19, 2016 to September 1, 2016, the closing bid price of our Common Stock had been at $1.00 per share or greater. Accordingly, we regained compliance with Listing Rule and this matter was closed. 

 

 35 

 

 

Although we have regained compliance with NASDAQ Listing Rules, as discussed above, we cannot assure you we will meet all applicable continued listing requirements to be listed on NASDAQ in the future. If NASDAQ delists our Common Stock from trading on its exchange, we could face significant material adverse consequences including:

 

·a limited availability of market quotations for our securities;

 

·a determination that our Common Stock is a “penny stock” which will require brokers trading in our Common Stock to adhere to more stringent rules and possibly resulting in a reduced level of trading activity in the secondary trading market for our Common Stock;

 

·a limited amount of news and analyst coverage for our company; and

 

·a decreased ability to issue additional securities or obtain additional financing in the future.

 

ITEM 1B.UNRESOLVED STAFF COMMENTS

 

None.

 

ITEM 2PROPERTIES

 

The following table summarizes the location of real property we lease.  We do not own any real property.

 

Item   Address   Leased/Owned
1   No. 3 Min Zhuang Road, Building 6, Yu Quan Hui Gu Tuspark, Haidian District, Beijing, PRC, 1st Floor   Leased
2   No. 3 Min Zhuang Road, Building 6, Yu Quan Hui Gu Tuspark, Haidian District, Beijing, PRC, 2nd Floor   Leased
3   No. 3 Min Zhuang Road, Building 6, Yu Quan Hui Gu Tuspark, Haidian District, Beijing, PRC, Basement   Leased
4   No. 15 First Changzheng Road, Xiaogan City, Hubei Province, PRC, 2nd Floor   Leased

 

The properties listed in Items 1, 2 and 3 above are our principal executive offices and are used by all of our business segments. The property listed in Items 4 is the office for our operating VIEs in Xiaogan, Hubei province, and is primarily used by our internet advertising and data service business segment.

 

We believe that our existing facilities and equipment are well maintained and in good operating condition, and are sufficient to meet our needs for the foreseeable future.

 

ITEM 3LEGAL PROCEEDINGS

 

We are currently not a party to any legal or administrative proceedings and are not aware of any pending or threatened legal or administrative proceedings against us in all material aspects. We may from time to time become a party to various legal or administrative proceedings arising in the ordinary course of our business.

 

ITEM 4MINE SAFETY DISCLOSURES

 

Not applicable.

 

 36 

 

 

PART II.  

 

ITEM 5MARKET FOR REGISTRANT’S COMMON EQUITY, RELATED STOCKHOLDER MATTERS AND ISSUER PURCHASES OF EQUITY SECURITIES

 

Our Common Stock has been listed on the Nasdaq Capital Market under the symbol “CNET” since October 29, 2013. Prior to that time, from September 14, 2010 through October 28, 2013, our Common Stock was listed on Nasdaq Global Market under the symbol “CNET”. Prior to that time, from March 4, 2010 through September 13, 2010, our Common Stock was listed on the NYSE AMEX under the trading symbol “CNET.”  Prior to that time, our Common Stock was quoted on the OTC Bulletin Board (“OTCBB “) under the trading symbol “EMZG”, until August 14, 2009, when our ticker symbol was change to “CHNT”.

 

On August 18, 2016, we filed a Certificate of Amendment to our Articles of Incorporation with the Secretary of State of Nevada to effect a one-for-two and one-half (1 for 2.5) reverse stock split of the Company’s Common Stock, which became effective on August 19, 2016. When the Reverse Stock Split became effective, each two and one-half shares of issued and outstanding Common Stock were converted into one newly issued and outstanding share of Common Stock. No fractional shares were issued in connection with the reverse stock split. Any fractional shares of Common Stock that would have otherwise resulted from the reverse stock split were rounded up to the nearest full share. The Reverse Stock Split did not change the par value of the Common Stock and had no effect on the number of authorized shares of Common Stock of the Company.

 

The last reported price for our Common Stock on the Nasdaq Capital Market on April 12, 2018 was $2.56 per share.

 

The following table shows the high and low closing sale prices for our Common Stock reported by the Nasdaq Capital Market for the two years ended December 31, 2017 and subsequent periods.

 

Year  Period  High  Low
2016  First Quarter  $2.08   $1.60 
              
   Second Quarter  $1.75   $1.18 
              
   Third Quarter  $2.08   $1.38 
              
   Fourth Quarter  $1.71   $0.97 
              
2017  First Quarter  $1.33   $1.02 
              
   Second Quarter  $1.38   $1.09 
              
   Third Quarter  $1.17   $0.92 
              
   Fourth Quarter  $1.37   $1.00 
              
2018  First Quarter  $9.34   $1.12 
              
   Second Quarter (through April 12, 2018)  $

2.65

   $

1.66

 

 

* High and low closing sale prices have been retroactively restated to reflect the 1 for 2.5 reverse stock split, which was effective on August 19, 2016, as described above.

 

Holders

 

As of April 12, 2018, there were approximately 600 record holders of our Common Stock.

 

Dividends

 

We have never paid any dividends on our Common Stock and we plan to retain earnings, if any, for use in the development and growth of our business. Payment of future dividends, if any, will be at the discretion of the board of directors after taking into account various factors, including current financial condition, operating results and current and anticipated cash needs. If we ever determine to pay a dividend, we may experience difficulties in completing the administrative procedures necessary to obtain and remit foreign currency from China for the payment of such dividends from the profits of our PRC subsidiaries and VIEs.

 

 37 

 

 

Securities Authorized for Issuance Under Equity Compensation Plans

 

Additional information required under this item is incorporated herein by reference to Item 12 of this Annual Report on Form 10-K under the heading "Equity Compensation Plan Information."

 

Equity Repurchases

 

During the fourth quarter of our fiscal year ended December 31, 2017, neither we nor any “affiliated purchaser” (as defined in Rule 10b-18(a)(3) under the Exchange Act) purchased any shares of our Common Stock, the only class of our equity securities registered pursuant to Section 12 of the Exchange Act.

 

Recent Sales of Unregistered Securities

 

Any previous sales of unregistered securities by the Company have been previously disclosed in our reports on Form 10-Q or Form 8-K, as applicable, filed with the SEC.

 

ITEM 6SELECTED FINANCIAL DATA

 

As a smaller reporting company, we are not required to include disclosure under this Item.

 

ITEM 7 MANAGEMENT’S DISCUSSION AND ANALYSIS OF FINANCIAL CONDITION AND RESULTS OF OPERATIONS

 

Forward-Looking Statements

 

You should read the following discussion and analysis of our financial condition and results of operations in conjunction with our audited consolidated financial statements and the related notes to the consolidated financial statements included elsewhere in this Form 10-K. Our audited consolidated financial statements have been prepared in accordance with U.S. GAAP. The following discussion and analysis contains forward-looking statements within the meaning of Section 27A of the Securities Act of 1933 and Section 21E of the Securities Exchange Act of 1934, including, without limitation, statements regarding our expectations, beliefs, intentions or future strategies that are signified by the words “expect,” “anticipate,” “intend,” “believe,” or similar language. All forward-looking statements included in this document are based on information available to us on the date hereof, and we assume no obligation to update any such forward-looking statements. Our business and financial performance are subject to substantial risks and uncertainties. Actual results could differ materially from those projected in the forward-looking statements. In evaluating our business, you should carefully consider the information set forth under the heading “Risk Factors” and elsewhere in this Form 10-K. Readers are cautioned not to place undue reliance on these forward-looking statements.

 

Overview

 

Our company was incorporated in the State of Texas in April 2006 and re-domiciled to become a Nevada corporation in October 2006. From the date of our company’s incorporation until June 26, 2009, when our company consummated the Share Exchange (as defined below), our company’s activities were primarily concentrated in web server access and company branding in hosting web based e-games.

 

On June 26, 2009, our company entered into a Share Exchange Agreement (the “Exchange Agreement”), with (i) China Net Online Media Group Limited, a company organized under the laws of British Virgin Islands (“China Net BVI”), (ii) China Net BVI’s shareholders, who together owned shares constituting 100% of the issued and outstanding ordinary shares of China Net BVI (the “China Net BVI Shares”) and (iii) G. Edward Hancock, our principal stockholder at such time. Pursuant to the terms of the Exchange Agreement, the China Net BVI Shareholders transferred to us all of the China Net BVI Shares in exchange for the issuance of 13,790,800 shares (the “Exchange Shares”) in the aggregate of our common stock (the “Share Exchange”). As a result of the Share Exchange, China Net BVI became our wholly owned subsidiary and we are now a holding company which, through certain contractual arrangements with operating companies in the People’s Republic of China (the “PRC”), is engaged in providing advertising, precision marketing, online to offline (O2O) sales channel expansion and the related data services to SMEs and entrepreneurial management and networking services for entrepreneurs in China.

 

 38 

 

 

Our wholly owned subsidiary, China Net BVI, was incorporated in the British Virgin Islands on August 13, 2007. On April 11, 2008, China Net BVI became the parent holding company of a group of companies comprised of CNET Online Technology Limited, a Hong Kong company (“China Net HK”), which established, and is the parent company of, Rise King Century Technology Development (Beijing) Co., Ltd., a wholly foreign-owned enterprise (“WFOE”) established in the PRC (“Rise King WFOE”). We refer to the transactions that resulted in China Net BVI becoming an indirect parent company of Rise King WFOE as the “Offshore Restructuring.”

 

PRC regulations prohibit direct foreign ownership of business entities providing internet content, or ICP services in the PRC, and used to restrict foreign ownership of business entities engaging in the advertising business, which was subsequently lifted in June 2015. To satisfy PRC laws and regulations, we conduct certain business in the PRC through our Variable Interest Entities (“VIEs”). Through a series of contractual agreements (the “Contractual Agreements” or “VIE Agreements”) between Rise King WFOE and Business Opportunity Online (Beijing) Network Technology Co., Ltd. (“Business Opportunity Online”), Beijing CNET Online Advertising Co., Ltd. (“Beijing CNET Online”) (collectively the “PRC Operating Entities” or the “VIEs”) and its common individual owners (the “PRC Shareholders” or the “Control Group”), we, through Rise King WFOE, secure significant rights to influence the PRC Operating Entities’ business operations, policies and management, approve all matters requiring shareholder approval, and the right to receive 100% of the income earned by the PRC Operating Entities. In return, Rise King WFOE provides consulting services to the PRC Operating Entities. In addition, to ensure that the PRC Operating Entities and the PRC Shareholders perform their obligations under the Contractual Arrangements, the PRC Shareholders have pledged all of their equity interests in the PRC Operating Entities to Rise King WFOE. They also entered into an option agreement with Rise King WFOE which provides that at such time as when the restrictions under PRC law on foreign ownership of Chinese companies engaging in the Internet content, information services or advertising business in China are lifted, Rise King WFOE may exercise its option to purchase the equity interests in the PRC Operating Entities, directly.

 

Pursuant to the Contractual Agreements, all of the equity owners’ rights and obligations of the VIEs were assigned to Rise King WFOE, which resulted in the equity owners lacking the ability to make decisions that have a significant effect on the VIEs, Rise King WFOE’s ability to extract the profits from the operation of the VIEs and assume the residual benefits of the VIEs. Due to the fact that Rise King WFOE and its indirect parent are the sole interest holders of the VIEs, we included the assets, liabilities, revenues and expenses of the VIEs in our consolidated financial statements, which is consistent with the provisions of FASB Accounting Standards Codification (“ASC”) Topic 810, “Consolidation” subtopic 10.

 

Through our PRC operating subsidiaries and VIEs, we primarily operate a one-stop services for our clients on our integrated service platform, primarily including Omni-channel precision advertising and marketing system, CloudX and data analysis management system. Our Omni-channel precision advertising and marketing system, primarily consists of digital advertising and marketing portals, include internet and mobile, and our other non-digital advertising units, such as TV. We provide and monitor varieties of advertising and marketing campaigns through this service system which generates effective sales leads through the combination of the Internet, mobile, content and others, including TV and schemes, we also provide search engine marketing services through this system to maximize market exposure and effectiveness for our clients. Our data analysis management system is an information and data analysis portal for SMEs or entrepreneurs who plans to start their own business, helping them for a higher survival and faster deal closing rate. It is built to further expand our service and data-link to assist our clients in developing their sales both online and offline, so that the overall service platform can create a traceable looped online to offline (O2O) ecosystem for our clients in their ground sales expansion throughout the cities in the PRC.

 

 39 

 

 

Basis of presentation, critical accounting policies and management estimates

 

Our consolidated financial statements have been prepared in accordance with generally accepted accounting principles in the United States of America (“U.S. GAAP”) and include the accounts of our company, and all of our subsidiaries and VIEs. We prepare financial statements in conformity with U.S. GAAP, which requires us to make estimates and assumptions that affect the reported amounts of assets and liabilities, disclosure of contingent assets and liabilities on the date of the financial statements and the reported amounts of revenues and expenses during the financial reporting period. We continually evaluate these estimates and assumptions based on the most recently available information, our own historical experience and various other assumptions that we believe to be reasonable under the circumstances. Since the use of estimates is an integral component of the financial reporting process, actual results could differ from those estimates. Some of our accounting policies require higher degrees of judgment than others in their application. We consider the policies discussed below to be critical to an understanding of our financial statements.

 

Foreign currency translation and transactions

 

Our functional currency is United States dollars (“US$”), and the functional currency of China Net HK is Hong Kong dollars (“HK$”). The functional currency of our PRC operating subsidiaries and VIEs is Renminbi (“RMB’), and PRC is the primary economic environment in which we operate.

 

For financial reporting purposes, the financial statements of our PRC operating subsidiaries and VIEs, which are prepared using the RMB, are translated into our reporting currency, the United States Dollar (“U.S. dollar”). Assets and liabilities are translated using the exchange rate at each balance sheet date. Revenue and expenses are translated using average rates prevailing during each reporting period, and stockholders’ equity is translated at historical exchange rates. Adjustments resulting from the translation are recorded as a separate component of accumulated other comprehensive income in stockholders’ equity.

 

Transactions denominated in currencies other than the functional currency are translated into the functional currency at the exchange rates prevailing at the dates of the transactions. The resulting exchange differences are included in the determination of net income/loss of the consolidated financial statements for the respective periods.

 

The exchange rates used to translate amounts in RMB into US$ for the purposes of preparing the consolidated financial statements are as follows:

 

   As of December 31,
   2017  2016
Balance sheet items, except for equity accounts   6.5342    6.9370 

 

   Year Ended December 31,
   2017  2016
Items in the statements of income and comprehensive income, and statements of cash flows   6.7518    6.6423 

 

No representation is made that the RMB amounts could have been, or could be converted into US$ at the above rates.

 

Impairment of long-lived assets

 

Long-lived assets, which include tangible long-lived assets and intangible long-lived assets, are reviewed for impairment whenever events or changes in circumstances indicate that the carrying amount of an asset may not be recoverable. Recoverability of long-lived assets to be held and used is measured by a comparison of the carrying amount of the asset to the estimated undiscounted future cash flows expected to be generated by the asset. If the carrying amount of an asset exceeds its estimated future undiscounted cash flows, an impairment loss is recognized for the difference between the carrying amount of the asset and its fair value.

 

Goodwill

 

Goodwill represents the excess of the purchase price over the fair value of the identifiable assets and liabilities acquired as a result of acquisitions of interests in our subsidiaries.

 

 40 

 

 

Goodwill is not depreciated or amortized but is tested for impairment at the reporting unit level at least on an annual basis, and between annual tests when an event occurs or circumstances change that could indicate that the asset might be impaired. The test consists of two steps. First, identify potential impairment by comparing the fair value of the reporting unit to its carrying amount, including goodwill. If the fair value of the reporting unit is greater than its carrying amount, goodwill is not considered impaired. Second, if there is impairment identified in the first step, an impairment loss is recognized for any excess of the carrying amount of the reporting unit’s goodwill over the implied fair value of goodwill. The implied fair value of goodwill is determined by allocating the fair value of the reporting unit in a manner similar to a purchase price allocation, in accordance with ASC Topic 805, “Business Combinations.”

 

Application of a goodwill impairment test requires significant management judgment, including the identification of reporting units, assigning assets and liabilities to reporting units, assigning goodwill to reporting units, and determining the fair value of each reporting unit. The judgment in estimating the fair value of reporting units includes estimating future cash flows, determining appropriate discount rates and making other assumptions. Changes in these estimates and assumptions could materially affect the determination of fair value for each reporting unit.

 

In the fourth quarter of 2015, we committed to a plan to sell liansuo.com, which was a portion of our internet advertising and data service reporting unit that constitutes a business. In accordance with ASC Topic 350: “Intangibles-Goodwill and Others” Subtopic 20-40, goodwill associated with that business unit should be included in the carrying amount of the business to determine the gain or loss on disposal. In accordance with ASC 350-20-40-3 through ASC 350-20-40-7, we first allocated approximately US$914,000 goodwill associated with our internet advertising and data service reporting unit to the carrying value of lianso.com based on the relative fair value of lianso.com and the portion of this reporting unit that would be retained. In the fourth quarter of 2016, we reassessed the status of our disposal group classified as held for sale, basis on which, we concluded that our disposal group no longer met all the criteria for the classification as held for sale. Therefore, we reclassified the assets and liabilities related to the disposal group as held and used and measured it at the lower of its carrying value and fair value in accordance with ASC 360. As the fair value of the disposal group exceeded its carrying amount, including goodwill allocated to the disposal group at the date of the reclassification, the disposal group was reclassified to held and used at its carrying value, including the goodwill amount previously allocated to the disposal group.

 

Fair Value

 

ASC Topic 820 "Fair Value Measurement and Disclosures," defines fair value as the exchange price that would be received for an asset or paid to transfer a liability (an exit price) in the principal or most advantageous market for the asset or liability in an orderly transaction between market participants on the measurement date. This topic also establishes a fair value hierarchy which requires classification based on observable and unobservable inputs when measuring fair value. There are three levels of inputs that may be used to measure fair value:

 

Level 1 - Quoted prices in active markets for identical assets or liabilities.

 

Level 2 - Observable inputs other than Level 1 prices such as quoted prices for similar assets or liabilities; quoted prices in markets that are not active; or other inputs that are observable or can be corroborated by observable market data for substantially the full term of the assets or liabilities.

 

Level 3 - Unobservable inputs that are supported by little or no market activity and that are significant to the fair value of the assets or liabilities.

 

Determining which category an asset or liability falls within the hierarchy requires significant judgment. We evaluate our hierarchy disclosures each quarter.

 

 41 

 

 

We measure our intangible assets and goodwill at fair value on a nonrecurring basis and they are recorded at fair value only when impairment is recognized. The fair value of intangible assets was determined using income approach or cost approach, and the fair value of goodwill was determined using income approach by utilizing significant level 3 unobservable internally-developed inputs within the fair value hierarchy. The following table presents the quantitative information of the significant unobservable internally-developed inputs utilized in our level 3 fair value measurement:

 

    Valuation technique(s)   Unobservable inputs   Ranges
             
As of December 31, 2017            
             
Intangible assets   Multi-period Excess Earning/Replacement Cost   Remaining useful life
Discount rate
Contributory asset charge
  3.25-8.5 years
24%
15.9%-24%
             
Goodwill   Discounted Cash Flow   Base projection period
Discount rate
Terminal growth rate
  5 years
20%
3.50%
             
As of December 31, 2016            
             
Intangible assets   Multi-period Excess Earning/Replacement Cost   Remaining useful life
Discount rate
Contributory asset charge
  1-9.5 years
24%
12.9%-24%
             
Goodwill/Disposal group   Discounted Cash Flow   Base projection period
Discount rate
Terminal growth rate
  5 years
20%
3.50%

 

Remaining useful life was determined based on the remaining estimated useful life of the assets being valued. Contributory asset charges were determined based on the nature (risk) and liquidity of the respective contributory asset. Base projection period adopted by us was commonly used in the market practice. Terminal growth rate was determined based on the estimated long-term GDP growth rate of China. Discount rate for goodwill/disposal group was determined based on the appropriate Weighted Average Cost of Capital (WACC) should be adopted by us to estimate the fair value of goodwill/disposal group, and the discount rate adopted for intangible assets represented 4% premium on WACC in consideration of higher risk associated with intangible assets.

 

Revenue recognition

 

Our revenue recognition policies are in compliance with ASC Topic 605. In accordance with ASC Topic 605, revenues are recognized when all four of the following criteria are met: (i) persuasive evidence of an arrangement exists, (ii) the service has been rendered, (iii) the fees are fixed or determinable, and (iv) collectability is reasonably assured.

 

Sales include revenues from selling advertising time purchased from TV stations, internet advertising space on our website portals and effective sales lead information collected, providing online advertising, marketing and other related value added services. Advertising contracts establish the fixed price and advertising services to be provided. Pursuant to advertising contracts, we provide advertisement placements in different formats, including but not limited to banners, links, logos, buttons, rich media and content integration in specified locations on the sites and for agreed periods; and/or place the advertisements onto our purchased advertisement time during specific TV programs for agreed periods. Revenue is recognized ratably over the period the advertising is provided and, as such, we consider the services to have been delivered. We treat all elements of advertising contracts as a single unit of accounting for revenue recognition purposes. Value added services are provided based on two types of contracts: (i) fixed price and (ii) fixed price with minimum performance threshold. For contracts with fixed price term, revenue is recognized when the engaged service was provided and accepted by clients. For fixed price contracts with minimum performance threshold, revenue is recognized when the specified performance criteria are met. Revenue from search engine marketing services is recognized on a monthly basis based on the direct cost consumed through search engines for providing such services with a premium. We recognize the revenue on a gross basis, as we believe that we act as the primary obligor of this transaction, which is considered the most important factor for a gross revenue recognition in accordance with ASC Topic 605, subtopic 45. Revenues from selling effective sales lead information is recognized based on fixed price per sales lead when information is delivered and accepted by clients. Based upon our credit assessments of our clients prior to entering into contracts, we determine if collectability is reasonably assured. In situations where collectability is not deemed to be reasonably assured, we recognize revenue upon receipt of cash from clients, only after services have been provided and all other criteria for revenue recognition have been met.

 

 42 

 

 

Taxation

 

1.Income tax

 

We adopt ASC Topic 740 “Income taxes” and use liability method to account for income taxes. Under this method, deferred tax assets and liabilities are determined based on the difference between the financial reporting and tax bases of assets and liabilities using enacted tax rates that will be in effect in the period in which the differences are expected to reverse. We record a valuation allowance to offset deferred tax assets, if based on the weight of available evidence, it is more-likely-than-not that some portion, or all, of the deferred tax assets will not be realized. The effect on deferred taxes of a change in tax rates is recognized in income statement in the period that includes the enactment date.

 

We adopt ASC Topic 740-10-25-5 through 740-10-25-7 and 740-10-25-13, which prescribes a more likely than not threshold for financial statement recognition and measurement of a tax position taken or expected to be taken in a tax return. This Interpretation also provides guidance on recognition of income tax assets and liabilities, classification of current and deferred income tax assets and liabilities, accounting for interest and penalties associated with tax positions, accounting for income taxes in interim periods, and income tax disclosures. We did not have any interest and penalties associated with tax positions for the years ended December 31, 2017 and 2016 and did not have any significant unrecognized uncertain tax positions as of December 31, 2017 and 2016.

 

The entities within our company file separate tax returns in the respective tax jurisdictions in which they operate.

 

i). a. On December 22, 2017, the U.S. enacted the Tax Cuts and Jobs Act (“TCJA” or the “Act”) (which is commonly referred to as “U.S. tax reform”). The Act significantly changes U.S. corporate income tax laws including but not limited to reducing the U.S. corporate income tax rate from 35% to 21% beginning in 2018 and imposing a one-time mandatory tax on previously deferred foreign earnings.

 

i). b. We were incorporated in the State of Nevada. Under the current laws of Nevada, we are not subject to state corporate income tax. We became a holding company and do not conduct any substantial operations of our own after the Share Exchange. No provision for federal corporate income tax has been made in our financial statements as no assessable profits for the year ended December 31, 2017, or any prior periods. Before enactment of the Act, we did not provide for U.S. taxes or foreign withholding taxes on undistributed earnings from non-U.S. subsidiaries and VIEs because such earnings are intended to be reinvested indefinitely. If undistributed earnings were distributed, foreign tax credits could become available under current law to reduce the resulting U.S. income tax liability. Please see additional discussion regarding the assessment of the income tax effect of the Act in item i). d. below.

 

i). c. On December 22, 2017, the Securities and Exchange Commission staff issued Staff Accounting Bulletin No. 118 (“SAB 118”), which provides guidance on accounting for the tax effects of the Act. SAB 118 provides a measurement period that should not extend beyond one year from the Act enactment date for companies to complete the accounting under ASC 740, Income Taxes. In accordance with SAB 118, a company must reflect the income tax effects of those aspects of the Act for which the accounting under ASC 740 is complete. To the extent that a company’s accounting for certain income tax effects of the Act is incomplete but it is able to determine a reasonable estimate, it must record a provisional estimate in the financial statements.

 

i). d. As of December 31, 2017, we have conducted a preliminary assessment of our income tax effects of the Act, based on which, we concluded that no incremental income tax expense of the one-time mandatory tax on our previously deferred foreign earnings would be charged for the year ended December 31, 2017, as we had sufficient U.S. net operating losses carryforwards and foreign tax credits available to offset the resulting incremental taxable income related to the deferred foreign earnings. Based upon the preliminary assessment of its one-time transition income tax effects of the Act and other information currently available, we remeasured our U.S. deferred tax assets accordingly. However, we did not have sufficient information currently to perform a comprehensive analysis on the historical operating results of each of our PRC subsidiaries to complete our assessment of the U.S. deferred tax assets that would have been utilized and or are expected to be utilizable under the Act. In summary, we have not completed our accounting for the tax effects of enactment of the Act and is still analyzing certain aspects of the Act and is refining its calculations, which could potentially affect the measurement of the balances or potentially give rise to new deferred tax amounts. The estimates may be impacted by the need for further analysis and future clarification and guidance regarding available tax accounting methods and elections, earnings and profits computations, and state tax conformity to federal tax changes. In addition, further regulatory guidance related to the Act is expected to be issued in 2018 which may result in changes to our estimates. Additional analysis of the law and the impact to us will be performed and any impact will be finalized no later than the fourth quarter of 2018.

 

ii). China Net BVI was incorporated in the British Virgin Islands (“BVI”).  Under the current laws of the BVI, we are not subject to tax on income or capital gains.  Additionally, upon payments of dividends by China Net BVI to us, no BVI withholding tax will be imposed.

 

iii). China Net HK was incorporated in Hong Kong and does not conduct any substantial operations of its own. No provision for Hong Kong profits tax have been made in our financial statements as no assessable profits for the year ended December 31, 2017, or any prior periods. Additionally, upon payments of dividends by China Net HK to its sole shareholder, China Net BVI, no Hong Kong withholding tax will be imposed.

 

 43 

 

 

iv). Our PRC operating subsidiaries and VIEs, being incorporated in the PRC, are governed by the income tax law of the PRC and are subject to PRC enterprise income tax (“EIT”).  The EIT rate of PRC is 25%, which applies to both domestic and foreign invested enterprises.

 

·In November 2015, Business Opportunity Online was re-approved by the related PRC governmental authorities as a High and New Technology Enterprise, which enabled the entity, as approved by the local tax authorities of Beijing, the PRC, to continue enjoying the preferential income tax rate of 15% until November 2018. Therefore, for the years ended December 31, 2017 and 2016, the applicable income tax rate of Business Opportunity Online was 15%.

 

·The applicable income tax rate for the rest of our PRC operating entities was 25% for the years ended December 31, 2017 and 2016.

 

·The current EIT law also imposed a 10% withholding income tax for dividends distributed by a foreign invested enterprise to its immediate holding company outside China. A lower withholding tax rate will be applied if there is a tax treaty arrangement between mainland China and the jurisdiction of the foreign holding company. Holding companies in Hong Kong, for example, will be subject to a 5% withholding tax rate.

 

For the years ended December 31, 2017 and 2016, the preferential income tax treatment enjoyed by the Company’s PRC VIE, Business Opportunity Online was based on the current applicable laws and regulations of the PRC and approved by the related government regulatory authorities and local tax authorities where Business Opportunity Online operates in. The preferential income tax treatment is subject to change in accordance with the PRC government economic development policies and regulations. The preferential income tax treatment is primarily determined by the regulation and policies of the PRC government in the context of the overall economic policy and strategy. As a result, the uncertainty of the preferential income tax treatment is subject to, but not limited to, the PRC government policy on supporting any specific industry’s development under the outlook and strategy of overall macroeconomic development.

 

2.Turnover taxes and the relevant surcharges

 

Service revenues provided by our PRC operating subsidiaries and VIEs were subject to Value Added Tax (“VAT”). VAT rate for provision of modern services (other than lease of corporeal movables) is 6% and for small scale taxpayer, 3%. Therefore, for the years ended December 31, 2017 and 2016, our service revenues are subject to VAT at a rate of 6%, after deducting the VAT paid for the services purchased from suppliers, or at a rate of 3% without any deduction of VAT paid for the services purchased from suppliers. The surcharges of the VAT is 12%-14% of the VAT, depending on which tax jurisdiction our PRC operating subsidiaries and VIE operate in.

 

Recent Accounting Standards

 

In May 2014, the Financial Accounting Standard Board (“FASB”) issued Accounting Standards Update (“ASU”) No. 2014-09, “Revenue from Contracts with Customers (Topic 606)” (as further amended or clarified by other related ASUs issued subsequently in 2015, 2016 and 2017). ASU No. 2014-09 clarifies the principles for recognizing revenue and develops a common revenue standard for U.S. GAAP and IFRS. Simultaneously, this ASU supersedes the revenue recognition requirements in ASC Topic 605-Revenue Recognition and most industry-specific guidance throughout the Industry Topics of the Codification. The core principle of this ASU requires an entity to recognize revenue to depict the transfer of promised goods or services to customers in an amount that reflects the consideration to which the entity expects to be entitled in exchange for those goods or services. To achieve that core principle, an entity should apply the five steps: (1) identify the contract(s) with a customer; (2) identify the performance obligations in the contract; (3) determine the transaction price; (4) allocate the transaction price to the performance obligations in the contract; (5) recognize revenue when (or as) the entity satisfies a performance obligation. For public business entities, certain not-for-profit entities, and certain employee benefit plans, the amendments in ASU No. 2014-09 and the amendments in other related ASUs that affected the guidance in ASU 2014-09 should be applied to annual reporting periods beginning after December 15, 2017, including interim reporting periods within that reporting period. Earlier application is permitted only as of annual reporting periods beginning after December 15, 2016, including interim reporting periods within that reporting period. We have adopted this standard on January 1, 2018 using the modified retrospective approach, in which case the cumulative effect of applying the standard, if any, would be recognized at the date of initial application. We also estimate there will not be a material impact to the beginning balance of our retained earnings.

 

 44 

 

 

In February 2016, the FASB issued ASU No. 2016-02, “Leases (Topic 842)”. The amendments in this ASU requires that a lessee recognize the assets and liabilities that arise from operating leases. A lessee should recognize in the statement of financial position a liability to make lease payments (the lease liability) and a right-of-use asset representing its right to use the underlying asset for the lease term. For leases with a term of 12 months or less, a lessee is permitted to make an accounting policy election by class of underlying asset not to recognize lease assets and lease liabilities. In transition, lessees and lessors are required to recognize and measure leases at the beginning of the earliest period presented using a modified retrospective approach. For public business entities, the amendments in this ASU are effective for fiscal years beginning after December 15, 2018, including interim periods within those fiscal years. Early application of the amendments in this ASU is permitted for all entities. We are currently evaluating the impact on our consolidated financial position and results of operations upon adopting these amendments. Based on our preliminary evaluation, we expect to start recognizing lease assets and lease liabilities for our operating leases on our statements of financial position as of the end of the first fiscal quarter of 2019 and the comparative period presented. We expect no material impact on our results of operations or cash flows in the periods after adoption. We expect to complete our assessment of the effect of adopting ASU No. 2016-02 by the end of 2018.

 

In March 2016, the FASB issued ASU No. 2016-09, “Compensation—Stock Compensation (Topic 718): Improvements to Employee Share-Based Payment Accounting”. The amendments in this ASU affected all entities that issue share-based payment awards to their employees. The areas for simplification in this ASU involve several aspects of the accounting for share-based payment transactions, including the income tax consequences, classification of awards as either equity or liabilities, and classification on the statement of cash flows. Some of the areas for simplification apply only to nonpublic entities. For public business entities, the amendments in this ASU are effective for annual periods beginning after December 15, 2016, and interim periods within those annual periods. The adoption of this standard did not have a material impact on our consolidated financial position or results of operations.

 

In January 2017, the FASB issued ASU No. 2017-01, “Business Combinations (Topic 805): Clarifying the Definition of a Business”. The amendments in this ASU provide a screen to determine when a set is not a business. The screen requires that when substantially all of the fair value of the gross assets acquired (or disposed of) is concentrated in a single identifiable asset or a group of similar identifiable assets, the set is not a business. This screen reduces the number of transactions that need to be further evaluated. If the screen is not met, the amendments in this ASU (1) require that to be considered a business, a set must include, at a minimum, an input and a substantive process that together significantly contribute to the ability to create output and (2) remove the evaluation of whether a market participant could replace missing elements. The amendments provide a framework to assist entities in evaluating whether both an input and a substantive process are present. The framework includes two sets of criteria to consider that depend on whether a set has outputs. Although outputs are not required for a set to be a business, outputs generally are a key element of a business; therefore, the Board has developed more stringent criteria for sets without outputs. Lastly, the amendments in this ASU narrow the definition of the term output so that the term is consistent with how outputs are described in Topic 606. Public business entities should apply the amendments in this ASU to annual periods beginning after December 15, 2017, including interim periods within those periods. The amendments in this ASU should be applied prospectively on or after the effective date. No disclosures are required at transition. Based on our evaluation, we do not expect the adoption of these amendments to have a material impact on our consolidated financial position and results of operations.

 

In January 2017, the FASB issued ASU No. 2017-04, “Intangibles-Goodwill and Others (Topic 350)-Simplify the Test for Goodwill Impairment”. To simplify the subsequent measurement of goodwill, the amendments in this ASU eliminated Step 2 from the goodwill impairment test. In computing the implied fair value of goodwill under Step 2, an entity had to perform procedures to determine the fair value at the impairment testing date of its assets and liabilities (including unrecognized assets and liabilities) following the procedure that would be required in determining the fair value of assets acquired and liabilities assumed in a business combination. Instead, under the amendments in this ASU, an entity should perform its annual, or interim, goodwill impairment test by comparing the fair value of a reporting unit with its carrying amount. An entity should recognize an impairment charge for the amount by which the carrying amount exceeds the reporting unit’s fair value; however, the loss recognized should not exceed the total amount of goodwill allocated to that reporting unit. Additionally, an entity should consider income tax effects from any tax deductible goodwill on the carrying amount of the reporting unit when measuring the goodwill impairment loss, if applicable. The amendments in this ASU also eliminated the requirements for any reporting unit with a zero or negative carrying amount to perform a qualitative assessment and, if it fails that qualitative test, to perform Step 2 of the goodwill impairment test. Therefore, the same impairment assessment applies to all reporting units. An entity is required to disclose the amount of goodwill allocated to each reporting unit with a zero or negative carrying amount of net assets. An entity still has the option to perform the qualitative assessment for a reporting unit to determine if the quantitative impairment test is necessary. An entity should apply the amendments in this ASU on a prospective basis. An entity is required to disclose the nature of and reason for the change in accounting principle upon transition. That disclosure should be provided in the first annual period and in the interim period within the first annual period when the entity initially adopts the amendments in this ASU. A public business entity that is a U.S. Securities and Exchange Commission (SEC) filer should adopt the amendments in this ASU for its annual or any interim goodwill impairment tests in fiscal years beginning after December 15, 2019. Early adoption is permitted for interim or annual goodwill impairment tests performed on testing dates after January 1, 2017. We are currently evaluating the impact on our consolidated financial position and results of operations upon adopting these amendments.

 

 45 

 

 

In February 2018, the FASB issued ASU 2018-02: “Income Statement—Reporting Comprehensive Income (Topic 220)- Reclassification of Certain Tax Effects from Accumulated Other Comprehensive Income”. The amendments in this ASU allow a reclassification from accumulated other comprehensive income to retained earnings for stranded tax effects resulting from the Tax Cuts and Jobs Act (the “Act”). Consequently, the amendments eliminate the stranded tax effects resulting from the Act and will improve the usefulness of information reported to financial statement users. However, because the amendments only relate to the reclassification of the income tax effects of the Act, the underlying guidance that requires that the effect of a change in tax laws or rates be included in income from continuing operations is not affected. The amendments in this ASU also require certain disclosures about stranded tax effects. The amendments in this ASU are effective for fiscal years beginning after December 15, 2018, and interim periods within those fiscal years. Early adoption is permitted. We are currently evaluating the impact on our consolidated financial position and results of operations upon adopting these amendments.

 

Other accounting standards that have been issued or proposed by the FASB or other standards-setting bodies that do not require adoption until a future date are not expected to have a material impact on our consolidated financial statements upon adoption.

 

A.       RESULTS OF OPERATIONS FOR THE YEARS ENDED DECEMBER 31, 2017 AND 2016

 

The following table sets forth a summary, for the periods indicated, of our consolidated results of operations. Our historical results presented below are not necessarily indicative of the results that may be expected for any future period. All amounts, except number of shares and per share data, are presented in thousands of U.S. dollars.

 

   Year Ended December 31,
   2017  2016
   US$  US$
Revenues          
From unrelated parties  $46,598   $34,300 
From related parties   35    450 
    46,633    34,750 
Cost of revenues   42,020    26,999 
Gross profit   4,613    7,751 
           
Operating expenses          
Sales and marketing expenses   2,734    4,074 
General and administrative expenses   7,464    7,670 
Research and development expenses   1,261    1,996 
Impairment on long-term investments   44    159 
Impairment on intangible assets   2,552    - 
    14,055    13,899 
           
Loss from operations   (9,442)   (6,148)
           
Other income (expenses)          
Interest income   40    90 
Interest expense   (147)   (13)
Other expenses   (211)   (112)
    (318)   (35)
Loss before income tax expense, noncontrolling interests and discontinued operation   (9,760)   (6,183)
Income tax expense   (251)   (102)
Net loss from continuing operations   (10,011)   (6,285)
Loss from and on disposal of discontinued operation, net of income tax   -    (59)
Net loss   (10,011)   (6,344)
Net income attributable to noncontrolling interests from continuing operations   (114)   (148)
Net loss attributable to ChinaNet Online Holdings, Inc.  $(10,125)  $(6,492)
           
Loss per share          
Loss from continuing operations per common share          
Basic and diluted  $(0.84)  $(0.57)
Loss from discontinued operations per common share          
Basic and diluted  $-   $(0.01)
           
Weighted average number of common shares outstanding:          
Basic and diluted   12,116,783    11,357,907 

 

 46 

 

 

REVENUES

 

The following tables set forth a breakdown of our total revenues, divided into five segments for the periods indicated, with inter-segment transactions eliminated:

 

   Year ended December 31,
   2017  2016
Revenue type  (Amounts expressed
in thousands of US dollars, except percentages)
             
-Internet advertising and data service  $8,879    19.1%  $17,017    49.0%
-Search engine marketing and data service   37,355    80.1%   17,626    50.7%
-Technical and other services   57    0.1%   107    0.3%
Internet advertising and related data services   46,291    99.3%   34,750    100%
TV advertising service   342    0.7%   -    - 
Total  $46,633    100%  $34,750    100%

 

Total Revenues: Our total revenues increased to US$46.6 million for the year ended December 31, 2017 from US$34.8 million for the year ended December 31, 2016, which was primarily due to increase in revenues from search engine marketing and data service during the year.

 

We derive the majority of our internet advertising and related data service revenues from the sales of effective sales leads and advertising space from our internet portals, sales of omni-channel and search engine marketing and data service and other related value added services to unrelated third parties and to certain related parties. Our internet advertising and related data services to related parties were provided in the ordinary course of business on the same terms as those provided to our unrelated customers. For the years ended December 31, 2017 and 2016, our service revenues from related parties in the aggregate was less than 1.3% of the total revenues for each respective reporting period.

 

 47 

 

 

The tables below summarize the revenues, cost of revenues, gross profit and net loss generated from each of our VIEs and subsidiaries for the years ended December 31, 2017 and 2016, respectively, with inter-company transactions eliminated:

 

For the year ended December 31, 2017

 

Name of subsidiary or VIE  Revenue from
unrelated parties
  Revenue from
related parties
  Total
   ($’000)  ($’000)  ($’000)
          
Rise King WFOE and subsidiary   57    -    57 
Business Opportunity Online and subsidiaries   46,199    35    46,234 
Beijing CNET Online and subsidiaries   342    -    342 
Total revenue   46,598    35    46,633 

 

 

Name of subsidiary or VIE  Cost of Revenues  Gross Profit
   ($’000)  ($’000)
       
Rise King WFOE and subsidiary   1    56 
Business Opportunity Online and subsidiaries   41,746    4,488 
Beijing CNET Online and subsidiaries   273    69 
Total   42,020    4,613 

 

 

Name of subsidiary or VIE  Net Loss
   ($’000)
    
Rise King WFOE and subsidiary   (1,614)
Business Opportunity Online and subsidiaries   (5,841)
Beijing CNET Online and subsidiaries   (37)
ChinaNet Online Holdings, Inc. and subsidiaries   (2,519)
Total net loss before allocation to the noncontrolling interest   (10,011)

 

For the year ended December 31, 2016:

 

Name of subsidiary or VIE  Revenue from
unrelated parties
  Revenue from
related parties
  Total
   ($’000)  ($’000)  ($’000)
          
Rise King WFOE and subsidiary   107    -    107 
Business Opportunity Online and subsidiaries   34,193    450    34,643 
Beijing CNET Online and subsidiaries   -    -    - 
Total revenue   34,300    450    34,750 

 

 

Name of subsidiary or VIE  Cost of Revenues  Gross Profit
   ($’000)  ($’000)
       
Rise King WFOE and subsidiary   83    24 
Business Opportunity Online and subsidiaries   26,916    7,727 
Beijing CNET Online and subsidiaries   -    - 
Total   26,999    7,751 

 

 48 

 

 

Name of subsidiary or VIE  Net Loss
   ($’000)
    
Rise King WFOE and subsidiary   (2,068)
Business Opportunity Online and subsidiaries   (1,132)
Beijing CNET Online and subsidiaries   (436)
ChinaNet Online Holdings, Inc. and subsidiaries   (2,649)
Total net loss from continuing operations before allocation to the noncontrolling interest   (6,285)
Quanzhou Zhiliang (loss from discontinued operation)   (59)
Total net loss before allocation to the noncontrolling interest   (6,344)

 

Management considers revenues generated from internet advertising and data service, search engine marketing and data service and other related technical services as one aggregate business operation and relies upon the consolidated results of all the operations in this business unit to make decisions about allocating resources and evaluating performance.

 

·Internet advertising revenues for the year ended December 31, 2017 were approximately US$8.9 million, compared with US$17.0 million for the same period in 2016. The decrease in our internet advertising and data service revenues during the year was primarily due to that the overall economy slowdown in China, which resulted in lower consumer and business spending, our clients continued tightening their advertising and marketing investment budget on omni-channel advertising and marketing, and focused more on singular ad, cheaper advertising channel, e.g. search engine marketing and data service. The decrease in our internet advertising and data service revenues is considered temporary during our business transition and technology development. During the past few years, we have optimized our internet marketing analytics and cost control system to provide more accurate result and more spontaneous feedback to our clients, which is especially helpful to our larger clients, we also optimized our online promotion tactics to improve cost efficiency, which lead to the foundation of the framework of CloudX. The process of developing self-learning mechanism for our internet marketing tactics have helped the Company and our clients achieved more accurate advertising and marketing results with more acceptable and lower costs, and have led to increasing sales lead conversion rate. The technical improvement and potential advertising and marketing technology breakthrough will further help increasing our market penetration in the SME segment and potentially expand our customer segments, thereby continuing to increase our recurring revenues in future periods.

 

·Revenues generated from technical and other services offered by Rise King WFOE and its subsidiary were US$0.06 million and US$0.11 million for the years ended December 31, 2017 and 2016, respectively, which was insignificant for both the years ended December 31, 2017 and 2016.

 

·Revenue generated from search engine marketing service for the year ended December 31, 2017 and 2016 was approximately US$37.4 million and US$17.6 million, respectively. This enhanced third-party search engine marketing and data service is to help our clients select and prioritize effective key words from analyzed keywords database for different search engines, combinations of key-words or combinations of sentences to achieve higher sales lead conversion rate on both mobile and PC searches. As discussed in the above paragraph, due to the overall economy slowdown in China, our clients also tightened their advertising and marketing investment budget and turn to choose more economic and singular marketing channel with more direct feedback and results, e.g. search engine marketing and data service etc. Therefore, there was a significant increase in search engine market and data service during the year ended December 31, 2017, compared with the same period last year.

 

·Revenue from TV advertising service was approximately US$0.34 million for the year ended December 31, 2017. We generate this revenue from cooperation with one of the provincial satellite TV station to promote our client’s business information through broadcast. We did not generate any TV advertising service revenue for the year ended December 31, 2016.

 

 49 

 

 

Cost of Revenues

 

Our cost of revenues consisted of costs directly related to the offering of our advertising, marketing and related data services. The following table sets forth our cost of revenues, divided into five segments, by amount and gross profit ratio for the periods indicated, with inter-segment transactions eliminated:

 

   Year ended December 31,
   2017  2016
   (Amounts expressed in thousands of US dollars, except percentages)
   Revenue  Cost  GP ratio  Revenue  Cost  GP ratio
                   
-Internet advertising and data service  $8,879    5,810    35%  $17,017   $9,719    43%
-Search engine marketing and data service   37,355    35,936    4%   17,626    17,197    2%
-Technical and other services   57    1    98%   107    83    22%
Internet advertising and related data services   46,291    41,747    10%   34,750    26,999    22%
TV advertising service   342    273    20%   -    -    - 
Total  $46,633   $42,020    10%  $34,750   $26,999    22%

 

Cost of revenues: our total cost of revenues increased to US$42.0 million for the year ended December 31, 2017 from US$27.0 million for the same period in 2016. Our cost of revenues primarily consists of internet resources purchased from key search engines and technical services providers related to lead generation, sponsored search, costs of TV advertising time purchased and other direct costs associated with providing services. The increase in our total cost of revenues for the year ended December 31, 2017 was primarily due to the increase in costs associated with providing search engine marketing and data service and was in line with the increase in the related revenues as discussed above. 

 

·For internet advertising and data service, cost associated with obtaining internet resources was the largest component of our cost of revenues, accounting for over 80% of our total internet advertising and data service cost of revenues. We purchased these internet resources from other well-known search engines, internet portals and mobile portals in China, for example, Baidu, Qihu 360, Sohu (Sogou), WeChat, Toutiao and others. The purchase of these internet resources in large amounts allowed us to negotiate discounts with our suppliers. For the year ended December 31, 2017, our total cost of revenues for internet advertising and data service was US$5.81 million, compared with US$9.72 million for the year ended December 31, 2016. The decrease in our total cost of revenues associated with internet advertising and data service was in line with the decrease in internet advertising and data service revenues as discussed in the above section. The gross margin rate for our internet advertising and data service was 35% and 43% for the year ended December 31, 2017 and 2016, respectively. The decrease in gross margin rate for the year ended December 31, 2017 was primarily due to the overall tightening of advertising and marketing investment budget by our customers, which resulted in a more aggressive investment by us to ensure the advertising effect and maintain the customer satisfaction.

 

·Costs for search engine marketing and data service was direct internet resource costs consumed for search engine marketing and data service provided to clients as described above. We normally charge our clients a service fee for this service on the certain percentage of the related direct cost consumed. Due to further optimization of our internet advertising and marketing tactics and improved the cost efficiency in providing search engine marketing and data service, i.e. less cost consumed for the similar results or ROI achieved. As a result, our gross margin rate for this service improved to 4% for the year ended December 31, 2017, compared with 2% for the year ended December 31, 2016.

 

Gross Profit

 

As a result of the foregoing, our gross profit was US$4.61 million for the year ended December 31, 2017, compared with US$7.75 million for the year ended December 31, 2016. Our overall gross margin decreased to 10% for the year ended December 31, 2017, compared with 22% for the year ended December 31, 2016. The decrease in our overall gross margin rate was a direct result of the increase in revenues from the relative lower margin search engine marketing and data service for the year ended December 31, 2017, compared with that in last year, which constituted approximately 80% of our total revenues for the year ended December 31, 2017, compared with 51% of the total revenues last year.

 

 50 

 

 

Operating Expenses and Net Loss

 

Our operating expenses consist of sales and marketing expenses, general and administrative expenses, research and development expenses and impairment losses on long-term investments and intangible assets. The following tables set forth our operating expenses, divided into their major categories by amount and as a percentage of our total revenues for the periods indicated.

 

   Year ended December 31,
   2017  2016
   (Amounts expressed in thousands of US dollars, except percentages)
   Amount  % of total
revenue
  Amount  % of total
revenue
             
Total Revenues  $46,633    100%  $34,750    100%
Gross Profit   4,613    10%   7,751    22%
Sales and marketing expenses   2,734    6%   4,074    12%
General and administrative expenses   7,464    16%   7,670    22%
Research and development expenses   1,261    3%   1,996    6%
Impairment on long-term investments   44    -    159    - 
Impairment on intangible assets   2,552    5%   -    - 
Total operating expenses   14,055    30%   13,899    40%

 

Operating Expenses:   Our operating expenses was US$14.1 million and US$13.9 million for the years ended December 31, 2017 and 2016, respectively.

 

·Sales and marketing expenses: For the year ended December 31, 2017, our sales and marketing expenses decreased to US$2.73 million from US$4.07 million for the same period of 2016. Our sales and marketing expenses primarily consist of advertising expenses for brand development that we pay to different media outlets for the promotion and marketing of our advertising web portals, other advertising and promotional expenses, staff salaries, staff benefits, performance bonuses, travelling expenses, communication expenses and other general office expenses of our sales department. For the year ended December 31, 2017, the change in our sales and marketing expenses was primarily due to the following reasons: (1) the decrease in advertising expenses for brand development of approximately US$0.64 million; and (2) the decrease in staff salaries and benefit and other general expenses of our sales department of approximately US$0.70 million, due to the cost reduction plan executed by management and decrease in headcount in our sales department.

 

·General and administrative expenses: General and administrative expenses decreased slightly to US$7.46 million for the year ended December 31, 2017 from US$7.67 million for the same period in 2016. Our general and administrative expenses primarily consist of salaries and benefits for management, accounting and administrative personnel, office rentals, depreciation of office equipment, professional service fees, maintenance, utilities and other office expenses. For the year ended December 31, 2017, the change in our general and administrative expenses was primarily due to the following reasons: (1) the decrease in general administrative expenses, such as: staff salary and benefit, professional service expenses and general office expenses of approximately US$1.13 million, due to cost reduction plan executed by management and decrease in headcount in administrative supporting departments; (2) the decrease in rental expense of approximately US$0.17 million due to less office space rented during 2017, compared with the same period in 2016; and (3) the increase allowances for doubtful accounts of approximately US$1.09 million.

 

 51 

 

 

·Research and development expenses: Research and development expenses were US$1.3 million and US$2.0 million for the years ended December 31, 2017 and 2016, respectively. Our research and development expenses primarily consist of salaries and benefits for the research and development staff, equipment depreciation expenses, and office utilities and supplies allocated to our research and development department. The decrease in research and development expenses for the year ended December 31, 2017, compared with that in last year, were primarily due to the decrease in headcount of our research and development department and the cost reduction plan executed by management.

 

·Impairment on long-term investments: Based on the facts of the significant decline in level of business activities, continued operating losses incurrence, insufficient amount of working capital and the lack of commitment from majority shareholders, we recognized approximately US$0.04 million and US$0.16 million of impairment loss, respectively, against our long-term investments in two of our cost method investee companies, Guohua Shiji and Beijing Saturday for the year ended December 31, 2017, and two of our cost method investee companies, ChinaNet Korea and Chuangshi Meiwei for the year ended December 31, 2016.

 

·Impairment on intangible assets: For the year ended December 31, 2017, we recognized approximately US$2.55 million impairment loss associated with intangible assets of our internet advertising and data service segment, due to insufficient estimated future cash flows expected to be generated by these assets. For the year ended December 31, 2016, we did not record any impairment loss associated with intangible assets.

 

Loss from operations: As a result of the foregoing, our loss from operations was approximately US$9.44 million and US$6.15 million for the years ended December 31, 2017 and 2016, respectively.

 

Interest income: For the years ended December 31, 2017 and 2016, interest income earned was primarily contributed from the approximately US$3 million of term deposit we placed in a major financial institution in the PRC, which matured in July 2017. The decrease in interest income for the year ended December 31, 2017 as compared with that in 2016 was primarily due to decrease in interest income generated from the term deposit, which mature in July 2017.

 

Interest expense: For the years ended December 31, 2017 and 2016, interest expense incurred were primarily related to the short-term bank loan we borrowed from major financial institutions in the PRC to supplement our short-term working capital needs and amounts due from new investors related to terminated security purchase agreements as discussed in Note 15 to our consolidated financial statements. For the year ended December 31, 2016, interest expense incurred was primarily related to the short-term bank loan we borrowed from major financial institutions in the PRC during the year.

 

Loss before income tax expense, noncontrolling interests and discontinued operation: As a result of the foregoing, our loss before income tax expense, noncontrolling interest and discontinued operation was approximately US$9.76 million and US$6.18 million for the years ended December 31, 2017 and 2016, respectively.

 

Income tax expense: We recognized a net income tax expense of approximately US$0.25 million and US0.10 million for the year ended December 31, 2017 and 2016, respectively. For the year ended December 31, 2017, income tax expenses of approximately US$0.25 million included current income tax expenses of approximately US$0.001 million, deferred income tax expense of approximately US$0.088 million recognized by utilizing the deferred tax assets previously recognized, due to earnings generated by certain of our operating VIEs during the year and deferred tax expenses of approximately US$0.16 million due to additional valuation allowance for deferred tax assets recognized. For the year ended December 31, 2016, net income tax expense of approximately US$0.10 million included: approximately US$0.12 million of deferred tax benefit recognized in relation to the amortization of the intangible assets identified in the acquisition transactions consummated in previous years; and offset by approximately US$0.22 million of deferred tax expense recognized by utilizing the deferred tax assets previously recognized, due to earnings generated by our operating VIEs during the year.

 

Loss from continuing operation: As a result of the foregoing, our loss from continuing operation was approximately US$10.01 million and US$6.29 million for the years ended December 31, 2017 and 2016, respectively.

 

Loss from and on disposal of discontinued operation, net of income tax: We exited our brand management and sales channel building business segment in the fourth fiscal quarter of 2015, operated by one of our VIEs, Quanzhou City Zhilang Network Technology Co., Ltd. (“Quanzhou Zhi Lang”), which qualified for presentation as a discontinued operation. In June 2016, we disposed Quanzhou Zhi Lang to an unaffiliated third-party, the loss incurred from the disposal was also included in results of operations from discontinued operation, presented as a separate component in the condensed consolidated statements of operations and comprehensive loss, which was approximately US$0.06 million for the year ended December 31, 2016.

 

 52 

 

 

Net loss: As a result of the foregoing, for the years ended December 31, 2017 and 2016, we incurred a total net loss of approximately US$10.01 million and US$6.34 million, respectively.

 

Income attributable to noncontrolling interest: Beijing Chuang Fu Tian Xia was 51% owned by Business Opportunity Online upon incorporation. For the year ended December 31, 2017 and 2016, net income allocated to the noncontrolling interest of Beijing Chuang Fu Tian Xia was approximately US$0.11 million and US$0.15 million, respectively.

 

Net loss attributable to ChinaNet Online Holdings, Inc.: Total net loss as adjusted by net income attributable to the noncontrolling interest shareholders as discussed above yields the net loss attributable to ChinaNet Online Holdings, Inc. Net loss attributable to ChinaNet Online Holdings, Inc. was US$10.13 million and US$6.49 million for the years ended December 31, 2017 and 2016, respectively.

 

B.       LIQUIDITY AND CAPITAL RESOURCES

 

Cash and cash equivalents represent cash on hand and deposits held at call with banks. We consider all highly liquid investments with original maturities of three months or less at the time of purchase to be cash equivalents.  As of December 31, 2017, we had cash and cash equivalents of approximately US$2.95 million.

 

Our liquidity needs include (i) net cash used in operating activities that consists of (a) cash required to fund the initial build-out, continued expansion of our network and new services and (b) our working capital needs, which include deposits and advance payments to TV advertising slots and internet resource providers, payment of our operating expenses and financing of our accounts receivable; and (ii) net cash used in investing activities that consist of the payment for acquisitions to further expand our business and client base, investment in software technologies to enhance the functionality of the management tools for providing our advertising, marketing and data services and to secure the safety of our general network, and investment in other general office equipment. To date, we have financed our liquidity need primarily through proceeds from operating activities we generated. Our existing cash is adequate to fund operations for the next twelve months.

 

The following table provides detailed information about our net cash flow for the periods indicated:

 

   Year Ended December 31,
   2017  2016
   Amounts in thousands of US dollars
       
Net cash used in operating activities  $(1,320)  $(563)
Net cash provided by/(used in) investing activities   1,062    (2,576)
Net cash provided by financing activities   -    753 
Change in cash and cash equivalents included in assets classified as held for sale   -    177 
Effect of foreign currency exchange rate changes on cash   175    (259)
Net decrease in cash and cash equivalents  $(83)  $(2,468)

 

 53 

 

 

Net cash used in operating activities:

 

For the year ended December 31, 2017, our net cash used in operating activities of approximately US$1.32 million were primarily attributable to:

 

(1)net loss excluding approximately US$1.42 million of non-cash expenses of depreciation, amortizations; approximately US$2.27 million share-based compensation; approximately US$1.46 million of provision for doubtful accounts; approximately US$0.25 million of net deferred income tax expense and approximately US$2.6 million impairment loss on intangibles and long-term investments, yielded the non-cash items excluded net loss of approximately US$2.01 million;

 

(2)the receipt of cash from operations from changes in operating assets and liabilities, such as:

 

-accounts payable increased by approximately US$2.65 million, primarily because we suffered a temporary working capital deficit during the year, which temporarily delayed our payment to the suppliers;

 

-advance from customers increased by approximately US$1.99 million, primarily due to increase in advanced payments received from customers related to search engine marketing and data service;

 

-prepayment and deposit to suppliers decreased by approximately US$0.95 million, primarily due to utilization of prepayments made in prior year to cost of sales when services provided;

 

-other receivables decreased by approximately US$0.08 million; and

 

-tax payables increased by approximately US$0.08 million.

 

(3)offset by the use from operations from changes in operating assets and liabilities such as:

 

-accounts receivable and due from related parties for advertising and data services provided increased by approximately US$4.86 million; and

 

-accruals and other payable decreased by approximately US$0.20 million.

 

For the year ended December 31, 2016, our net cash used in operating activities of approximately US$0.56 million were primarily attributable to:

 

(1)Net loss excluding approximately US$1.57 million of non-cash expenses of depreciation and amortizations; approximately US$2.31 million share-based compensation; approximately US$0.37 million of provision for doubtful accounts; approximately US$0.16 million impairment loss on long-term investments; approximately US$0.10 million of net deferred income tax expense and approximately US$0.12 million loss on disposal of fixed assets and a VIE, yielded the non-cash items excluded net loss of approximately US$1.71 million;

 

(2)the receipt of cash from operations from changes in operating assets and liabilities, such as:

 

-other receivable decreased by approximately US$1.53 million, primarily due to subsequent collection of TV advertisement deposit and prepayment receivable related to a contract expired on December 31, 2014;

 

-prepayment and deposit to suppliers decreased by approximately US$1.14 million, primarily due to decrease in contractual deposit amount paid to internet resources providers and other service providers in 2016 as compared with that in 2015;

 

-other payable increased by approximately US$0.41 million; and

 

-taxes payable increased by approximately US$0.02 million.

 

 54 

 

 

(3)offset by the use from operations from changes in operating assets and liabilities such as:

 

-accounts receivable and due from related parties for advertising and data services provided increased by approximately US$1.31 million;

 

-accounts payable decreased by approximately US$0.14 million;

 

-advance from customers decreased by approximately US$0.36 million;

 

-accruals decreased by approximately US$0.02 and

 

-contingent liability decreased by US$0.13 million.

 

Net cash used in investing activities:

 

For the year ended December 31, 2017, our cash provided by investing activities included the following transactions: (1) we spent approximately US$0.004 million for the purchase of general office equipment; (2) our term deposit of approximately US$3.14 million matured in July 2017, which was recorded as a cash inflow from investing activities during the year; (3) we withdrew approximately US$0.44 million cash investment from one of our cost method investee companies, which was also recorded as a cash inflow from investing activities during the year; and (4) we lent a short-term working capital loan of approximately US$2.81 million to an unrelated third party during the year, of which approximately US$0.30 million was repaid in December 2017, and the remaining balance had been fully repaid subsequently during the first fiscal quarter of 2018. In the aggregate, these transactions resulted in a net cash inflow from investing activities of approximately US$1.06 million for the year ended December 31, 2017.

 

For the year ended December 31, 2016, our cash used in investing activities included the following transactions: (1) we spent approximately US$0.15 million for the purchase of general office equipment and expenditures on leasehold improvements; (2) we paid approximately US$1.97 million to purchasing software technology related to Internet operation safety, information exchange security and data encryption; (3) we made additional investments to our investee companies of approximately US$0.47 million in aggregate during the year; (4) cash divested from deconsolidation of a VIE of approximately US$0.02 million; and (5) proceeds from disposal of investee companies of approximately US$0.03 million. In the aggregate, these transactions resulted in a net cash outflow from investing activities of approximately US$2.58 million for the year ended December 31, 2016.

 

Net cash provided by financing activities:

 

For the year ended December 31, 2017, we repaid in the aggregate of approximately US$0.74 million short-term bank loan matured in July and October 2017, respectively, which were recorded as cash outflow from financing activities during the year, and we re-borrowed these loans with same amounts in August and October 2017, respectively, which were recorded as cash provided by financing activities during the year.

 

For the year ended December 31, 2016, we borrowed approximately US$0.75 million short-term bank loan from one of the major commercial banks in the PRC, which was recorded as cash provided by financing activities during the period.

 

Restricted Net Assets

 

As most of our operations are conducted through our PRC subsidiaries and VIEs, our ability to pay dividends is primarily dependent on receiving distributions of funds from our PRC subsidiaries and VIEs. Relevant PRC statutory laws and regulations permit payments of dividends by our PRC subsidiaries and VIEs only out of their retained earnings, if any, as determined in accordance with PRC accounting standards and regulations and after it has met the PRC requirements for appropriation to statutory reserves. Paid in capital of the PRC subsidiaries and VIEs included in our consolidated net assets are also not distributable for dividend purposes.

 

In accordance with the PRC regulations on Enterprises with Foreign Investment, a WFOE established in the PRC is required to provide certain statutory reserves, namely general reserve fund, the enterprise expansion fund and staff welfare and bonus fund which are appropriated from net profit as reported in the enterprise’s PRC statutory accounts. A WFOE is required to allocate at least 10% of its annual after-tax profit to the general reserve until such reserve has reached 50% of its registered capital based on the enterprise’s PRC statutory accounts. Appropriations to the enterprise expansion fund and staff welfare and bonus fund are at the discretion of the board of directors. The aforementioned reserves can only be used for specific purposes and are not distributable as cash dividends. Rise King WFOE is subject to the above mandated restrictions on distributable profits. Additionally, in accordance with the Company Law of the PRC, a domestic enterprise is required to provide a statutory common reserve of at least 10% of its annual after-tax profit until such reserve has reached 50% of its registered capital based on the enterprise’s PRC statutory accounts. A domestic enterprise is also required to provide for a discretionary surplus reserve, at the discretion of the board of directors. The aforementioned reserves can only be used for specific purposes and are not distributable as cash dividends. All of our PRC VIEs are subject to the above mandated restrictions on distributable profits.

 

 55 

 

 

As a result of these PRC laws and regulations, our PRC subsidiaries and VIEs are restricted in their ability to transfer a portion of their net assets to us.  As of December 31, 2017 and 2016, net assets restricted in the aggregate, which includes paid-in capital and statutory reserve funds of our PRC subsidiaries and VIEs that are included in our consolidated net assets, was approximately US$8.2 million and US$7.8 million, respectively.

 

The current PRC Enterprise Income Tax (“EIT”) Law also imposed a 10% withholding income tax for dividends distributed by a foreign invested enterprise to its immediate holding company outside China, which were exempted under the previous EIT law. A lower withholding tax rate will be applied if there is a tax treaty arrangement between mainland China and the jurisdiction of the foreign holding company. Holding companies in Hong Kong, for example, will be subject to a 5% rate.

 

The ability of our PRC subsidiaries to make dividends and other payments to us may also be restricted by changes in applicable foreign exchange and other laws and regulations.

 

Foreign currency exchange regulation in China is primarily governed by the following rules:

 

·Foreign Exchange Administration Rules (1996), as amended in August 2008, or the Exchange Rules;

 

·Administration Rules of the Settlement, Sale and Payment of Foreign Exchange (1996), or the Administration Rules.

 

Currently, under the Administration Rules, Renminbi is freely convertible for current account items, including the distribution of dividends, interest payments, trade and service related foreign exchange transactions, but not for capital account items, such as direct investments, loans, repatriation of investments and investments in securities outside of China, unless the prior approval of the State Administration of Foreign Exchange (the “SAFE”) is obtained and prior registration with the SAFE is made. Foreign-invested enterprises like Rise King WFOE that need foreign exchange for the distribution of profits to its shareholders may effect payment from their foreign exchange accounts or purchase and pay foreign exchange rates at the designated foreign exchange banks to their foreign shareholders by producing board resolutions for such profit distribution. Based on their needs, foreign-invested enterprises are permitted to open foreign exchange settlement accounts for current account receipts and payments of foreign exchange along with specialized accounts for capital account receipts and payments of foreign exchange at certain designated foreign exchange banks.

 

Although the current Exchange Rules allow the convertibility of Chinese Renminbi into foreign currency for current account items, conversion of Chinese Renminbi into foreign exchange for capital items, such as foreign direct investment, loans or securities, requires the approval of SAFE, which is under the authority of the People’s Bank of China. These approvals, however, do not guarantee the availability of foreign currency conversion. We cannot be sure that it will be able to obtain all required conversion approvals for our operations or the Chinese regulatory authorities will not impose greater restrictions on the convertibility of Chinese Renminbi in the future. Currently, most of our retained earnings are generated in Renminbi. Any future restrictions on currency exchanges may limit our ability to use retained earnings generated in Renminbi to make dividends or other payments in U.S. dollars or fund possible business activities outside China.

 

 56 

 

 

As of December 31, 2017 and 2016, there were approximately US$10.6 million and US$17.6 million retained earnings in the aggregate, respectively, which were generated by our PRC subsidiaries and VIEs in Renminbi included in our consolidated net assets, aside from US$2.7 and US$2.5 million statutory reserve funds as of December 31, 2017 and 2016, that may be affected by increased restrictions on currency exchanges in the future and accordingly may further limit our PRC subsidiaries’ or VIEs’ ability to make dividends or other payments in U.S. dollars to us, in addition to the approximately US$8.2 million and US$7.8 million restricted net assets as of December 31, 2017 and 2016, respectively, as discussed above.

 

C.       Off-Balance Sheet Arrangements

 

None.

 

D.       Disclosure of Contractual Obligations

 

The following table sets forth our company’s operating lease commitment as of December 31, 2017:

 

   Office Rental
   US$(’000)
Year ending December 31,     
-2018   349 
-2019   86 
    435 

 

ITEM 7A.QUANTITATIVE AND QUALITATIVE DISCLOSURES ABOUT MARKET RISK

 

As a smaller reporting company, we are not required to include disclosure under this Item.

 

ITEM 8FINANCIAL STATEMENTS AND SUPPLEMENTARY DATA

 

Consolidated Financial Statements

 

Our consolidated financial statements and the notes thereto begin on page F-1 of this Annual Report.

 

ITEM 9CHANGES IN AND DISAGREEMENTS WITH ACCOUNTS ON ACCOUNTING AND FINANCIAL DISCLOSURES

 

None.

 

ITEM 9A.CONTROLS AND PROCEDURES

 

Evaluation of Disclosure Controls and Procedures

 

Disclosure Controls and Procedures

 

Our chief executive officer and chief financial officer, with the participation of other members of management, evaluated the effectiveness of our disclosure controls and procedures, as defined in Exchange Act Rules 13a-15(e) and 15d-15(e), as of the end of December 31, 2017. Based on this evaluation, our chief executive officer and chief financial officer concluded as of December 31, 2017 that our disclosure controls and procedures were effective such that the material information required to be included in our SEC reports is recorded, processed, summarized and reported within the time periods specified in SEC rules and forms relating to our company, including our consolidating subsidiaries and VIEs, and was made known to them by others within those entities, particularly during the period when this report was being prepared.

 

 57 

 

 

Management’s Report on Internal Control over Financial Reporting

 

The management of the Company is responsible for establishing and maintaining adequate internal control over financial reporting as defined in Exchange Act Rules 13a-15(f) and 15d-15(f). Our internal control over financial reporting is designed to provide reasonable assurance regarding the reliability of financial reporting and the preparation of financial statements for external purposes in accordance with accounting principles generally accepted in the United States of America.

 

Because of its inherent limitations, internal control over financial reporting may not prevent or detect misstatements. Also, projections of any evaluation of effectiveness to future periods are subject to the risk that controls may become inadequate because of changes in conditions, or that the degree of compliance with the policies or procedures may deteriorate.

 

Under the supervision and with the participation of the Chief Executive Officer and Chief Financial Officer, management conducted an evaluation of the effectiveness of its internal control over financial reporting as of December 31, 2017. The framework on which such evaluation was based is contained in the report entitled “Internal Control — Integrated Framework” issued by the Committee of Sponsoring Organizations of the Treadway Commission (2013 framework). Based on the criteria set forth in the COSO Report, management assessed the effectiveness of the Company’s internal control over financial reporting, as of December 31, 2017, and determined it to be effective.

 

Changes in Internal Controls over Financial Reporting

 

There were no significant changes in our internal controls over financial reporting identified in connection with this evaluation that occurred during our last fiscal quarter that have materially affected, or are reasonably likely to materially affect, the Company’s internal controls over financial reporting.

 

Attestation Report of the Registered Public Accounting Firm

 

This Annual Report does not include an attestation report of our registered public accounting firm regarding internal control over financial reporting. As a smaller reporting company, the management’s report is not subject to attestation by our registered public accounting firm.

 

ITEM 9B.OTHER INFORMATION

 

None.

 

PART III.  

 

Certain information required by Part III is omitted from this Annual Report on Form 10-K since we intend to file our definitive Proxy Statement for our next Annual Meeting of Stockholders, pursuant to Regulation 14A of the Securities Exchange Act of 1934, as amended (the “Proxy Statement”), within 120 days of the end of the fiscal year covered by this report, and certain information to be included in the Proxy Statement is incorporated herein by reference.

 

ITEM 10DIRECTORS, EXECUTIVE OFFICERS AND CORPORATE GOVERNANCE

 

The information set forth in the Proxy Statement under the captions Election of Directors—Nominees of the Board of Directors; Election of Directors—Section 16(a) Beneficial Ownership Compliance; Election of Directors—Board Operations; and Election of Directors—Board Committees is incorporated herein by reference.

 

 58 

 

 

ITEM 11EXECUTIVE COMPENSATION

 

The information set forth in the Proxy Statement under the captions Election of Directors—Executive Compensation is incorporated herein by reference.

 

ITEM 12SECURITY OWNERSHIP OF CERTAIN BENEFICIAL OWNERS AND MANAGEMENT AND RELATED STOCKHOLDER MATTERS

 

The information set forth in the Proxy Statement under the caption Security Ownership of Certain Beneficial Owners and Management is incorporated herein by reference.

 

ITEM 13CERTAIN RELATIONSHIPS AND RELATED TRANSACTIONS, AND DIRECTOR INDEPENDENCE

 

The information set forth in the Proxy Statement under the caption Election of Directors—Nominees of the Board of Directors identifying the directors, and the information under the caption Election of Directors—Certain Relationships and Related Transactions is incorporated herein by reference.

 

ITEM 14PRINCIPAL ACCOUNTANT FEE AND SERVICES

 

The information set forth in the Proxy Statement under the captions Ratification of the Appointment of Independent Accountants—Services and Fees of Independent Accountants and Ratification of the Appointment of Independent Accountants—Pre-Approval of Services is incorporated herein by reference.

 

PART IV.  

 

ITEM 15EXHIBITS AND FINANCIAL STATEMENT SCHEDULES

 

a)The following are filed with this report:

 

(1)The financial statements listed on the Financial Statement’s Table of Contents

 

(2)Not applicable

 

(3)The exhibits referred to below, which include the following managerial contracts or compensatory plans or arrangements:

 

2.1 Share Exchange Agreement, dated as of June 26, 2009, by and among Emazing Interactive, Inc., G. Edward Hancock, China Net Online Media Group Limited, and the shareholders of China Net Online Media Group Limited.(1)
2.2 Agreement and Plan of Merger (2)
3.1 Articles of Incorporation of Emazing Interactive, Inc., as amended (1)
3.2 Certificate of Amendment to Articles of Incorporation (14)
3.3 Articles of Merger. (2)
3.4 By-laws. (4)
4.1* 2011 Omnibus Securities and Incentive Plan (9)
4.2* ChinaNet Online Holdings, Inc. 2015 Equity Incentive Plan. (13)
4.3 Form of Common Stock Purchase Warrant (15)

 

 59 

 

 

10.1 Exclusive Business Cooperation Agreement, dated October 8, 2008, by and between Rise King Century Technology Development (Beijing) Co., Ltd. and Beijing CNET Online Advertising Co., Ltd. (1)
10.2 Exclusive Option Agreement, dated as of October 8, 2008, by and among Rise King Century Technology Development (Beijing) Co., Ltd., Beijing CNET Online Advertising Co., Ltd. and Handong Cheng with respect to Mr. Cheng’s equity interest in Beijing CNET Online Advertising Co., Ltd. (1)
10.3 Exclusive Option Agreement, dated as of October 8, 2008, by and among Rise King Century Technology Development (Beijing) Co., Ltd., Beijing CNET Online Advertising Co., Ltd. and Xuanfu Liu with respect to Mr. Liu’s equity interest in Beijing CNET Online Advertising Co., Ltd. (1)
10.4 Exclusive Option Agreement, dated as of October 8, 2008, by and among Rise King Century Technology Development (Beijing) Co., Ltd., Beijing CNET Online Advertising Co., Ltd. and Li Sun with respect to Ms. Sun’s equity interest in Beijing CNET Online Advertising Co., Ltd.(1)
10.5 Equity Interest Pledge Agreement, dated as of October 8, 2008, by and among Rise King Century Technology Development (Beijing) Co., Ltd., Beijing CNET Online Advertising Co., Ltd. and Handong Cheng with respect to Mr. Cheng’s equity interest in Beijing CNET Online Advertising Co., Ltd. (1)
10.6 Equity Interest Pledge Agreement, dated as of October 8, 2008, by and among Rise King Century Technology Development (Beijing) Co., Ltd., Beijing CNET Online Advertising Co., Ltd. and Xuanfu Liu with respect to Mr. Liu’s equity interest in Beijing CNET Online Advertising Co., Ltd. (1)
10.7 Equity Interest Pledge Agreement, dated as of October 8, 2008, by and among Rise King Century Technology Development (Beijing) Co., Ltd., Beijing CNET Online Advertising Co., Ltd. and Li Sun with respect to Ms. Sun’s equity interest in Beijing CNET Online Advertising Co., Ltd. (1)
10.8 Power of Attorney of Handong Cheng, dated as of October 8, 2008, appointing Rise King Century Technology Development (Beijing) Co., Ltd. as his agent and attorney in connection with his equity interest in Beijing CNET Online Advertising Co., Ltd. (1)
10.9 Power of Attorney of Xuanfu Liu, dated as of October 8, 2008, appointing Rise King Century Technology Development (Beijing) Co., Ltd. as his agent and attorney in connection with his equity interest in Beijing CNET Online Advertising Co., Ltd. (1)
10.10 Power of Attorney of Li Sun, dated as of October 8, 2008, appointing Rise King Century Technology Development (Beijing) Co., Ltd. as her agent and attorney in connection with her equity interest in Beijing CNET Online Advertising Co., Ltd. (1)
10.11 Exclusive Business Cooperation Agreement, dated October 8, 2008, by and between Rise King Century Technology Development (Beijing) Co., Ltd. and Business Opportunity Online (Beijing) Network Technology Co., Ltd. (1)
10.12 Exclusive Option Agreement, dated as of October 8, 2008, by and among Rise King Century Technology Development (Beijing) Co., Ltd., Business Opportunity Online (Beijing) Network Technology Co., Ltd. and Handong Cheng with respect to Mr. Cheng’s equity interest in Business Opportunity Online (Beijing) Network Technology Co., Ltd. (1)
10.13 Exclusive Option Agreement, dated as of October 8, 2008, by and among Rise King Century Technology Development (Beijing) Co., Ltd., Business Opportunity Online (Beijing) Network Technology Co., Ltd. and Xuanfu Liu with respect to Mr. Liu’s equity interest in Business Opportunity Online (Beijing) Network Technology Co., Ltd. (1)

 

 60 

 

 

10.14 Exclusive Option Agreement, dated as of October 8, 2008, by and among Rise King Century Technology Development (Beijing) Co., Ltd., Business Opportunity Online (Beijing) Network Technology Co., Ltd. and Li Sun with respect to Ms. Sun’s equity interest in Business Opportunity Online (Beijing) Network Technology Co., Ltd. (1)
10.15 Equity Interest Pledge Agreement, dated as of October 8, 2008, by and among Rise King Century Technology Development (Beijing) Co., Ltd., Business Opportunity Online (Beijing) Network Technology Co., Ltd. and Handong Cheng with respect to Mr. Cheng’s equity interest in Business Opportunity Online (Beijing) Network Technology Co., Ltd. (1)
10.16 Equity Interest Pledge Agreement, dated as of October 8, 2008, by and among Rise King Century Technology Development (Beijing) Co., Ltd., Business Opportunity Online (Beijing) Network Technology Co., Ltd. and Xuanfu Liu with respect to Mr. Liu’s equity interest in Business Opportunity Online (Beijing) Network Technology Co., Ltd. (1)
10.17 Equity Interest Pledge Agreement, dated as of October 8, 2008, by and among Rise King Century Technology Development (Beijing) Co., Ltd., Business Opportunity Online (Beijing) Network Technology Co., Ltd. and Li Sun with respect to Ms. Sun’s equity interest in Business Opportunity Online (Beijing) Network Technology Co., Ltd. (1)
10.18 Power of Attorney of Handong Cheng, dated as of October 8, 2008, appointing Rise King Century Technology Development (Beijing) Co., Ltd. as his agent and attorney in connection with his equity interest in Business Opportunity Online (Beijing) Network Technology Co., Ltd. (1)
10.19 Power of Attorney of Xuanfu Liu, dated as of October 8, 2008, appointing Rise King Century Technology Development (Beijing) Co., Ltd. as his agent and attorney in connection with his equity interest in Business Opportunity Online (Beijing) Network Technology Co., Ltd. (1)
10.20 Power of Attorney of Li Sun, dated as of October 8, 2008, appointing Rise King Century Technology Development (Beijing) Co., Ltd. as her agent and attorney in connection with her equity interest in Business Opportunity Online (Beijing) Network Technology Co., Ltd. (1)
10.21 Entrustment Agreement, dated June 5, 2009, by and between Rise King Investments Limited and Handong Cheng, Xuanfu Liu and Li Sun. (1)
10.22 Share Transfer Agreement, dated April 28, 2009, by and between Yang Li and Handong Cheng. (1)
10.23 Share Transfer Agreement, dated April 28, 2009, by and between Yang Li and Xuanfu Liu. (1)
10.24 Share Transfer Agreement, dated April 28, 2009, by and between Yang Li and Li Sun. (1)
10.25 Internet Banking Experiencing All-in-One Engine Strategic Cooperation Agreement, dated August 7, 2008, by and between Henan Branch of China Construction Bank and Shanghai Borongdingsi Computer Technology Co., Ltd. (1)
10.26 Cooperation Agreement, dated July 8, 2008, by and between Beijing CNET Online Advertising Co., Ltd. and Shanghai Borongdingsi Computer Technology Co., Ltd. (1)
10.27 Supplemental Agreement to the Cooperation Agreement, dated December 10, 2008, by and between Beijing CNET Online Advertising Co., Ltd. and Shanghai Borongdingsi Computer Technology Co., Ltd. (1)

 

 61 

 

 

10.28 Office Lease Agreement, dated January 1, 2009, by and between Beijing YuQuanHuiGu  Realty Management Ltd. Co. and Business Opportunity Online (Beijing) Network Technology Ltd. Co. (1)
10.29 Office Lease Agreement, dated January 1, 2009, by and between Beijing YuQuanHuiGu  Realty Management Ltd. Co. and Beijing CNET Online Advertising Co., Ltd. (1)
10.30 Office Lease Agreement, dated January 1, 2009, by and between Beijing YuQuanHuiGu  Realty Management Ltd. Co. and Rise King Century Technology Development (Beijing) Co., Ltd. (1)
10.31 Securities Purchase Agreement, dated as of August 21, 2009. (3)
10.32 Securities Escrow Agreement, dated as of August 21, 2009. (3)
10.33* Independent Director Agreement effective as of November 30, 2009 by and between the Company and Douglas MacLellan. (5)
10.34* Independent Director Agreement effective as of November 30, 2009 by and between the Company and Mototaka Watanabe. (5)
10.35* Independent Director Agreement effective as of November 30, 2009 by and between the Company and Zhiqing Chen. (5)
10.36 Exclusive Business Cooperation Agreement, dated as of December 6, 2010, by and between Rise King Century Technology Development (Beijing) Co., Ltd. and Rise King (Shanghai) Advertisement & Media Co., Ltd. (8)
10.37 Exclusive Option Agreement, dated as of December 6, 2010, by and among Rise King Century Technology Development (Beijing) Co., Ltd., Wei Yanmin and Rise King (Shanghai) Advertisement & Media Co., Ltd. (8)
10.38 Exclusive Option Agreement, dated as of December 6, 2010, by and among Rise King Century Technology Development (Beijing) Co., Ltd., Wu Huamin and Rise King (Shanghai) Advertisement & Media Co., Ltd. (8)
10.39 Equity Interest Pledge Agreement dated as of December 6, 2010, by and among Rise King Century Technology Development (Beijing) Co., Ltd., Wei Yanmin and Rise King (Shanghai) Advertisement & Media Co., Ltd. (8)
10.40 Equity Interest Pledge Agreement dated as of December 6, 2010, by and among Rise King Century Technology Development (Beijing) Co., Ltd., Wu Huamin and Rise King (Shanghai) Advertisement & Media Co., Ltd. (8)
10.41 Power of Attorney of Wei Yanmin, dated as of December 6, 2010, appointing Rise King Century Technology Development (Beijing) Co., Ltd. as his exclusive agent and attorney in connection with his equity interest in Rise King (Shanghai) Advertisement & Media Co., Ltd. (8)
10.42 Power of Attorney of Wu Huamin, dated as of December 6, 2010, appointing Rise King Century Technology Development (Beijing) Co., Ltd. as his exclusive agent and attorney in connection with his equity interest in Rise King (Shanghai) Advertisement & Media Co., Ltd. (8)
10.43 Equity Transfer Agreement, dated as of December 15, 2011, Among Business Opportunity Online (Hubei) Network Technology Co., Ltd., Liu Yihang, Wei Yanmin and Soo Yi Lian Mei Network Technology (Beijing) Co. Ltd. (10)

 

 62 

 

 

10.44 English Translation of the Equity Transfer Agreement by and among Business Opportunity Online (Hubei) Network Technology Co., Ltd., Liu Yihong and Sou Yi Lian Mei Network Technology (Beijing) Co., Ltd., dated September 10, 2012. (11)
10.45 Securities Purchase Agreement, dated May 5, 2015. (7)
10.46 Lock-Up Agreement, dated May 5, 2015. (7)
10.47 Securities Purchase Agreement, dated May 26, 2015. (12)
10.48 Lock-Up Agreement, dated May 26, 2015. (12)
10.49 Letter Agreement, dated January 8, 2018, between ChinaNet Online Holdings, Inc. and FT Global Capital, Inc. (15)
10.50 Form of Securities Purchase Agreement dated January 12, 2018, among ChinaNet Online Holdings, Inc. and certain institutional investors. (15)
14 Code of Ethics (6)
21.1 Subsidiaries of the Registrant +
23.1 Consent of Marcum Bernstein & Pinchuk LLP +
31.1 Certification pursuant to Rule 13a-14(a) and 15d-14(a), as adopted pursuant to Section 302 of the Sarbanes-Oxley Act of 2002. +
31.2 Certification pursuant to Rule 13a-14(a) and 15d-14(a), as adopted pursuant to Section 302 of the Sarbanes-Oxley Act of 2002. +
32.1 Certification pursuant to 18 U.S.C. Section 1350, as adopted pursuant to Section 906 of the Sarbanes-Oxley Act of 2002. +

 

+ Filed herewith
* Denotes managerial contracts or compensatory plans or arrangements:
(1) Incorporated by reference herein to the Report on Form 8-K filed on July 2, 2009.
(2) Incorporated by reference herein to the Company’s Current Report on Form 8-K filed with the Securities and Exchange Commission on July 24, 2009.
(3) Incorporated by reference herein to the Company’s Current Report on Form 8-K filed with the Securities and Exchange Commission on August 27, 2009.
(4) Incorporated by reference herein to the Company’s Registration Statement on Form SB-1 filed with the Securities and Exchange Commission on October 20, 2006.
(5) Incorporated by reference herein to the Company’s Current Report on Form 8-K filed with the Securities and Exchange Commission on December 2, 2009.
(6) Incorporated by reference herein to the Company’s Current Report on Form 8-K filed on December 21, 2009
(7) Incorporated by reference herein to the Company’s Annual Report on Form 10-K filed on March 31, 2011.

 

 63 

 

 

(8) Incorporated by reference herein to the Company’s Registration Statement on Form S-1 filed on May 11, 2011.
(9) Incorporated by reference herein to the Company’s Current Report on Form 8-K filed on December 16, 2011.
(10) Incorporated by reference herein to the Company’s Current Report on Form 8-K filed on September 11, 2012.
(11) Incorporated by reference herein to the Company’s Current Report on Form 8-K filed on May 7, 2015.
(12) Incorporated by reference herein to the Company’s Current Report on Form 8-K filed on May 28, 2015.
(13) Incorporated by reference herein to Appendix A to the Company’s Proxy Statement on Schedule 14A filed on April 30, 2015.
(14) Incorporated by reference herein to the Company’s Current Report on Form 8-K filed on August 18, 2016.
(15) Incorporated by reference herein to the Company’s Current Report on Form 8-K filed on January 12, 2018.
(b) The exhibits listed on the Exhibit Index are filed as part of this report.
(c) Not applicable.

 

 

 

 

 

 

 

 

 

 64 

 

 

SIGNATURES

 

Pursuant to the requirements of Section 13 or 15(d) of the Securities and Exchange Act of 1934, the Registrant has duly caused this Report to be signed on its behalf by the undersigned thereunto duly authorized.

 

  ChinaNet Online Holdings, Inc.  
       
Dated: April 16, 2018 By: /s/ Handong Cheng  
  Name: Handong Cheng  
  Title: Chairman and Chief Executive Officer  

 

Pursuant to the requirements of the Securities Exchange Act of 1934, this report has been signed below by the following persons on behalf of the registrant and in the capacities and on the dates indicated.

 

Dated: April 16, 2018 By: /s/ Handong Cheng  
  Name: Handong Cheng  
  Title: Chairman and Chief Executive Officer
(Principal Executive Officer)

 

Dated: April 16, 2018 By: /s/ Zhige Zhang  
  Name: Zhige Zhang  
  Title: Chief Financial Officer
(Principal Financial Officer)
 

 

Dated: April 16, 2018 By: /s/ George Kai Chu  
  Name: George Kai Chu  
  Title: Director  
       
Dated: April 16, 2018 By: /s/ Zhiqing Chen  
  Name: Zhiqing Chen  
  Title: Director  

 

Dated: April 16, 2018 By: /s/ Mototaka Watanabe  
  Name: Mototaka Watanabe  
  Title: Director  

 

Dated: April 16, 2018 By: /s/ Chang Qiu  
  Name: Changhua Qiu  
  Title: Director  

 

 

65

 

 

 

 

CHINANET ONLINE HOLDINGS, INC.

INDEX TO CONSOLIDATED FINANCIAL STATEMENTS

FOR THE YEARS ENDED DECEMBER 31, 2017 AND 2016

 

     
    Pages
     
Report of Independent Registered Public Accounting Firm   F-1
     
Consolidated Balance Sheets as of December 31, 2017 and 2016   F-2 - F-3
     
Consolidated Statements of Operations and Comprehensive Loss for the Years ended December 31, 2017 and 2016   F-4 - F-5
     
Consolidated Statements of Cash Flows for the Years ended December 31, 2017 and 2016   F-6 - F-7
     
Consolidated Statements of Changes in Equity for the Years ended December 31, 2017 and 2016   F-8 - F-9
     
Notes to Consolidated Financial Statements   F-10 - F-38

 

 

 

 

 

 

 

 

 

 

 

 

 

 

 

REPORT OF INDEPENDENT REGISTERED PUBLIC ACCOUNTING FIRM

 

 

To the Shareholders and Board of Directors of

ChinaNet Online Holdings, Inc.

 

 

Opinion on the Financial Statements

 

We have audited the accompanying consolidated balance sheets of ChinaNet Online Holdings, Inc. (the “Company”) as of December 31, 2017 and 2016, the related consolidated statements of operations and comprehensive loss, equity and cash flows for each of the two years in the period ended December 31, 2017, and the related notes (collectively referred to as the “financial statements”). In our opinion, the financial statements present fairly, in all material respects, the financial position of the Company as of December 31, 2017 and 2016, and the results of its operations and its cash flows for each of the two years in the period ended December 31, 2017, in conformity with accounting principles generally accepted in the United States of America.

 

Basis for Opinion

 

These financial statements are the responsibility of the Company's management. Our responsibility is to express an opinion on the Company's financial statements based on our audits. We are a public accounting firm registered with the Public Company Accounting Oversight Board (United States) ("PCAOB") and are required to be independent with respect to the Company in accordance with the U.S. federal securities laws and the applicable rules and regulations of the Securities and Exchange Commission and the PCAOB.

 

We conducted our audits in accordance with the standards of the PCAOB. Those standards require that we plan and perform the audits to obtain reasonable assurance about whether the financial statements are free of material misstatement, whether due to error or fraud. The Company is not required to have, nor were we engaged to perform, an audit of its internal control over financial reporting. As part of our audits we are required to obtain an understanding of internal control over financial reporting but not for the purpose of expressing an opinion on the effectiveness of the Company's internal control over financial reporting. Accordingly, we express no such opinion.

 

Our audits included performing procedures to assess the risks of material misstatement of the financial statements, whether due to error or fraud, and performing procedures that respond to those risks. Such procedures included examining, on a test basis, evidence regarding the amounts and disclosures in the financial statements. Our audits also included evaluating the accounting principles used and significant estimates made by management, as well as evaluating the overall presentation of the financial statements. We believe that our audits provide a reasonable basis for our opinion.

 

 

/s/ Marcum Bernstein & Pinchuk llp

 

Marcum Bernstein & Pinchuk llp

 

We have served as the Company’s auditor since 2011.

 

New York, NY

April 16, 2018

 

NEW YORK OFFICE • 7 Penn Plaza • Suite 830 • New York, New York • 10001

Phone 646.442.4845 • Fax 646.349.5200 • www.marcumbp.com

F-1

 

CHINANET ONLINE HOLDINGS, INC.

CONSOLIDATED BALANCE SHEETS

(In thousands)

 

   As of December 31,
   2017  2016
   (US $)  (US $)
Assets          
Current assets:          
Cash and cash equivalents  $2,952   $3,035 
Term deposit   -    3,056 
Accounts receivable, net   7,215    3,322 
Other receivables, net   2,646    89 
Prepayment and deposit to suppliers   4,073    4,760 
Due from related parties, net   14    213 
Total current assets   16,900    14,475 
           
Long-term investments   918    1,340 
Property and equipment, net   299    471 
Intangible assets, net   3,808    7,264 
Goodwill   5,277    4,970 
Deferred tax assets, net   1,358    1,522 
Total Assets  $28,560   $30,042 
           
Liabilities and Equity          
Current liabilities:          
Short-term bank loan *  $765   $721 
Accounts payable *   2,851    102 
Advances from customers *   3,559    1,420 
Accrued payroll and other accruals *   559    685 
Due to investors related to terminated security purchase agreements   938    884 
Payable for purchasing of software technology *   436    411 
Taxes payable *   3,168    2,910 
Other payables *   687    487 
Total current liabilities   12,963    7,620 

 

 

F-2

 

CHINANET ONLINE HOLDINGS, INC.

CONSOLIDATED BALANCE SHEETS (CONTINUED)

(In thousands, except for number of shares and per share data)

 

   As of December 31,
   2017  2016
   (US $)  (US $)
Long-term liabilities:          
Long-term borrowing from a director   134    126 
Total Liabilities   13,097    7,746 
           
Commitments and contingencies   -    - 
           
Equity:          
ChinaNet Online Holdings, Inc.’s stockholders’ equity          
Common stock (US$0.001 par value; authorized 50,000,000 shares; issued and outstanding 13,982,542 shares and 12,158,542 shares at December 31, 2017 and 2016, respectively)   14    12 
Additional paid-in capital   31,554    29,285 
Statutory reserves   2,607    2,607 
Accumulated deficit   (20,487)   (10,362)
Accumulated other comprehensive income   1,598    700 
Total ChinaNet Online Holdings, Inc.’s stockholders’ equity   15,286    22,242 
           
Noncontrolling interests   177    54 
Total equity   15,463    22,296 
           
Total Liabilities and Equity  $28,560   $30,042 

 

*All of the VIEs' assets can be used to settle obligations of their primary beneficiary. Liabilities recognized as a result of consolidating these VIEs do not represent additional claims on the Company’s general assets (Note 2).

 

 

 

See notes to consolidated financial statements

 

F-3

 

CHINANET ONLINE HOLDINGS, INC.

CONSOLIDATED STATEMENTS OF OPERATIONS AND COMPREHENSIVE LOSS

(In thousands)

 

   Year Ended December 31,
   2017  2016
   (US $)  (US $)
       
Revenues          
From unrelated parties  $46,598   $34,300 
From related parties   35    450 
Total revenues   46,633    34,750 
Cost of revenues   42,020    26,999 
Gross profit   4,613    7,751 
           
Operating expenses          
Sales and marketing expenses   2,734    4,074 
General and administrative expenses   7,464    7,670 
Research and development expenses   1,261    1,996 
Impairment on long-term investments   44    159 
Impairment on intangible assets   2,552    - 
Total operating expenses   14,055    13,899 
           
Loss from operations   (9,442)   (6,148)
           
Other income/(expenses)          
Interest income   40    90 
Interest expense   (147)   (13)
Other expenses   (211)   (112)
Total other expense   (318)   (35)
Loss before income tax expense, noncontrolling interests and discontinued operation   (9,760)   (6,183)
Income tax expense   (251)   (102)
Loss from continuing operation   (10,011)   (6,285)
Loss from and on disposal of discontinued operation, net of income tax   -    (59)
Net loss   (10,011)   (6,344)
Net income attributable to noncontrolling interests from continuing operations   (114)   (148)
Net loss attributable to ChinaNet Online Holdings, Inc.  $(10,125)  $(6,492)

 


F-4

 

CHINANET ONLINE HOLDINGS, INC.

CONSOLIDATED STATEMENTS OF OPERATIONS AND COMPREHENSIVE LOSS (CONTINUED)

(In thousands, except for number of shares and per share data)

 

   Year Ended December 31,
   2017  2016
   (US $)  (US $)
       
Net loss  $(10,011)  $(6,344)
Foreign currency translation gain/(loss)   907    (1,377)
Comprehensive Loss  $(9,104)  $(7,721)
Comprehensive income attributable to noncontrolling interests   (123)   (127)
Comprehensive loss attributable to ChinaNet Online Holdings, Inc.  $(9,227)  $(7,848)
           
Loss per share          
Loss from continuing operations per common share          
Basic and diluted  $(0.84)  $(0.57)
Loss from discontinued operations per common share          
Basic and diluted  $-   $(0.01)
           
Weighted average number of common shares outstanding:          
Basic and diluted   12,116,783    11,357,907 

 

 

 

 

 

 

 

 

See notes to consolidated financial statements

 

F-5

 

CHINANET ONLINE HOLDINGS, INC.

CONSOLIDATED STATEMENTS OF CASH FLOWS

(In thousands)

 

   Year Ended December 31,
   2017  2016
   (US $)  (US $)
       
Cash flows from operating activities          
Net loss  $(10,011)  $(6,344)
Adjustments to reconcile net loss to net cash used in operating activities          
Depreciation and amortization   1,422    1,572 
Share-based compensation expenses   2,271    2,309 
Provision of allowances for doubtful accounts   1,462    368 
Impairment on intangible assets   2,552    - 
Impairment on long-term investments   44    159 
Loss on deconsolidation of VIEs   -    9 
Loss on disposal of fixed assets   2    116 
Deferred taxes   251    102 
Changes in operating assets and liabilities          
Accounts receivable   (4,848)   (975)
Other receivables   78    1,527 
Prepayment and deposit to suppliers   948    1,144 
Due from related parties   (7)   (336)
Accounts payable   2,654    (137)
Advances from customers   1,985    (362)
Accrued payroll and other accruals   (141)   (21)
Other payables   (58)   413 
Taxes payable   76    19 
Commitment and contingencies   -    (126)
Net cash used in operating activities   (1,320)   (563)
           
Cash flows from investing activities          
Payment for office equipment and leasehold improvement   (4)   (148)
Payment for purchasing of software technology   -    (1,969)
Term deposit matured during the period   3,140    - 
Long-term investment in cost method investees   -    (470)
Withdraw long-term investment in cost method investees   444    - 
Short-term loan to an unrelated party   (2,814)   - 
Repayment of short-term loan from an unrelated party   296    - 
Proceeds from disposal of VIEs   -    28 
Cash effect on deconsolidation of a VIE   -    (17)
Net cash provided by/(used in) investing activities   1,062    (2,576)

 

 

F-6

 

CHINANET ONLINE HOLDINGS, INC.

CONSOLIDATED STATEMENTS OF CASH FLOWS (CONTINUED)

(In thousands)

 

   Year Ended December 31,
   2017  2016
   (US $)  (US $)
       
Cash flows from financing activities          
Proceeds from short-term bank loan   741    753 
Repayment of short-term bank loan   (741)   - 
Net cash provided by financing activities   -    753 
           
Change in cash and cash equivalents included in assets classified as held for sale   -    177 
           
Effect of exchange rate fluctuation on cash and cash equivalents   175    (259)
           
Net decrease in cash and cash equivalents   (83)   (2,468)
           
Cash and cash equivalents at beginning of the year   3,035    5,503 
Cash and cash equivalents at end of the year  $2,952   $3,035 
           
Supplemental disclosure of cash flow information          
           
Income taxes paid  $-   $2 
Interest expense paid  $38   $13 
           
Non-cash transactions:          
           
Payable for purchasing of software technologies  $-   $411 

 

See notes to consolidated financial statements

 

F-7

 

CHINANET ONLINE HOLDINGS, INC.

CONSOLIDATED STATEMENTS OF CHANGES IN EQUITY

(In thousands, except for number of shares)

 

Total equity
       
   Common stock  Additional
paid-in
capital
  Statutory
reserves
  Accumulated
deficit
  Accumulated other
comprehensive
income (loss)
  Noncontrolling
interests
  Total equity
   Number of
shares
  Amount                  
      (US $)  (US $)  (US $)  (US $)  (US $)  (US $)  (US $)
                         
Balance, December 31, 2015  11,856,304  12  26,528  2,607  (3,870)  2,056  375  27,708
Restricted shares issued for services   36,000    -    371    -    -    -    -    371 
Share-based compensation related to shares granted to employees in 2015   266,238    -    177    -    -    -    -    177 
Share-based compensation expenses related to common stock purchase options granted to employees and directors in 2015   -    -    201    -    -    -    -    201 
Share-based compensation related to restricted shares granted to management in 2014   -    -    1,560    -    -    -    -    1,560 
Reverse of goodwill allocated to disposal group attributable to noncontrolling interest   -    -    448    -    -    -    (448)   - 
Net loss for the year   -    -    -    -    (6,492)   -    148    (6,344)
Foreign currency translation adjustment   -    -    -    -    -    (1,356)   (21)   (1,377)
Balance, December 31, 2016   12,158,542    12    29,285    2,607    (10,362)   700    54    22,296 

 

 

F-8

 

CHINANET ONLINE HOLDINGS, INC.

CONSOLIDATED STATEMENTS OF CHANGES IN EQUITY (CONTINUED)

(In thousands, except for number of shares)

 

Total equity (Continued)
                      
   Common stock  Additional
paid-in
capital
  Statutory
reserves
  Accumulated
deficit
  Accumulated other
comprehensive
income (loss)
  Noncontrolling
interests
  Total equity
   Number of
shares
  Amount                  
      (US $)  (US $)  (US $)  (US $)  (US $)  (US $)  (US $)
                         
Restricted shares issued for services   174,000    -    234    -    -    -    -    234 
Share-based compensation related to shares granted to employees in 2015   -    -    177    -    -    -    -    177 
Share-based compensation expenses related to common stock purchase options granted to employees and directors in 2015   -    -    155    -    -    -    -    155 
Share-based compensation related to shares granted to employees and directors in 2017   1,650,000    2    1,703    -    -    -    -    1,705 
Net loss for the year   -    -    -    -    (10,125)   -    114    (10,011)
Foreign currency translation adjustment   -    -    -    -    -    898    9    907 
Balance, December 31, 2017   13,982,542    14    31,554    2,607    (20,487)   1,598    177    15,463 

 

 

See notes to consolidated financial statements

 

F-9

CHINANET ONLINE HOLDINGS, INC.

NOTES TO CONSOLIDATED FINANCIAL STATMENTS

 

1.Organization and nature of operations

 

ChinaNet Online Holdings, Inc. (the “Company”) was incorporated in the State of Texas in April 2006 and re-domiciled to become a Nevada corporation in October 2006. On June 26, 2009, the Company consummated a share exchange transaction with China Net Online Media Group Limited (the “Share Exchange”), a company organized under the laws of British Virgin Islands (“China Net BVI”). As a result of the Share Exchange, China Net BVI became a wholly owned subsidiary of the Company and the Company is now a holding company, which, through certain contractual arrangements with operating companies in the People’s Republic of China (the “PRC”), is engaged in providing advertising, precision marketing, online to offline (O2O) sales channel expansion and the related data services to small and medium enterprises (“SMEs”) and entrepreneurial management and networking services for entrepreneurs in the PRC.

 

The Company’s wholly owned subsidiary, China Net BVI was incorporated in the British Virgin Islands on August 13, 2007. On April 11, 2008, China Net BVI became the parent holding company of a group of companies comprised of CNET Online Technology Limited, a Hong Kong company (“China Net HK”), which established and is the parent company of Rise King Century Technology Development (Beijing) Co., Ltd., a wholly foreign-owned enterprise (“WFOE”) established in the PRC (“Rise King WFOE”). The Company refers to the transactions that resulted in China Net BVI becoming an indirect parent company of Rise King WFOE as the “Offshore Restructuring.”

 

PRC regulations prohibit direct foreign ownership of business entities providing internet content, or ICP services in the PRC, and used to restrict foreign ownership of business entities engaging in the advertising business, which was subsequently lifted in June 2015. To satisfy PRC laws and regulations, the Company conducts certain business in the PRC through its Variable Interest Entities (“VIEs”). Through a series of contractual agreements (the “Contractual Agreements” or “VIE Agreements”) between Rise King WFOE and Business Opportunity Online (Beijing) Network Technology Co., Ltd. (“Business Opportunity Online”), Beijing CNET Online Advertising Co., Ltd. (“Beijing CNET Online”) (collectively the “PRC Operating Entities” or the “VIEs”) and its common individual owners (the “PRC Shareholders” or the “Control Group”), the Company, through Rise King WFOE, secures significant rights to influence the PRC Operating Entities’ business operations, policies and management, approve all matters requiring shareholder approval, and the right to receive 100% of the income earned by the PRC Operating Entities. In return, Rise King WFOE provides consulting services to the PRC Operating Entities. In addition, to ensure that the PRC Operating Entities and the PRC Shareholders perform their obligations under the Contractual Arrangements, the PRC Shareholders have pledged all of their equity interests in the PRC Operating Entities to Rise King WFOE. They also entered into an option agreement with Rise King WFOE which provides that at such time as when the restrictions under PRC law on foreign ownership of Chinese companies engaging in the Internet content, information services or advertising business in China are lifted, Rise King WFOE may exercise its option to purchase the equity interests in the PRC Operating Entities, directly.

 

Pursuant to the Contractual Agreements, all of the equity owners' rights and obligations of the VIEs were assigned to Rise King WFOE, which resulted in the equity owners lacking the ability to make decisions that have a significant effect on the VIEs, Rise King WFOE's ability to extract the profits from the operation of the VIEs and assume the residual benefits of the VIEs. Due to the fact that Rise King WFOE and its indirect parent are the sole interest holders of the VIEs, the Company included the assets, liabilities, revenues and expenses of the VIEs in its consolidated financial statements, which is consistent with the provisions of FASB Accounting Standards Codification ("ASC") Topic 810 “Consolidation”, subtopic 10.

 

As of December 31, 2017, the Company’s VIE, Beijing CNET Online is a 51% shareholder of Shanghai Borongdingsi Computer Technology Co., Ltd. (“Shanghai Borongdingsi”), a 10% stockholder of Chuangshi Meiwei (Beijing) International Investment Management Co., Ltd. (“Chuangshi Meiwei”) and a 10% shareholder of Beijing Saturday Education Technology Co., Ltd. (“Beijing Saturday”). The Company’s VIE, Business Opportunity Online is a 51% shareholder of Beijing Chuang Fu Tian Xia Network Technology Co., Ltd. (“Beijing Chuang Fu Tian Xia”), a 19% shareholder of Guohua Shiji (Beijing) Communication Co., Ltd. (“Guohua Shiji”), the sole shareholder of Business Opportunity Online (Hubei) Network Technology Co., Ltd. (“Business Opportunity Online Hubei”), the sole shareholder of Beijing Chuang Shi Xin Qi Advertising Media Co., Ltd. (“Beijing Chuang Shi Xin Qi”), the sole shareholder of Beijing Hong Da Shi Xing Network Technology Co., Ltd. (“Beijing Hong Da Shi Xing”), the sole shareholder of Beijing Shi Ji Cheng Yuan Advertising Media Co., Ltd. (“Beijing Shi Ji Cheng Yuan”) and a 23.18% shareholder of Shenzhen City Mingshan Network Technology Co., Ltd. (“Shenzhen Mingshan”). Business Opportunity Online Hubei is the sole shareholder of Hubei CNET Advertising Media Co., Ltd. (“Hubei CNET”), the sole shareholder of Sheng Tian Network Technology (Hubei) Co., Ltd. (“Sheng Tian Hubei”) and a 25.5% shareholder of Zhao Shang Ke Network Technology (Hubei) Co., Ltd. (“Zhao Shang Ke Hubei”).

 

F-10

CHINANET ONLINE HOLDINGS, INC.

NOTES TO CONSOLIDATED FINANCIAL STATMENTS

 

As of December 31, 2017, the Company also controls two wholly-owned investment holding companies, ChinaNet Investment Holding Ltd, a British Virgin Islands company (“ChinaNet Investment BVI”), and ChinaNet Online Holdings Co., Ltd., a PRC company (“ChinaNet Online PRC”). ChinaNet Investment BVI co-incorporated ChinaNet Online Holdings Korea (“ChinaNet Korea”) with four unaffiliated individuals and beneficially own 15% equity interest in ChinaNet Korea. ChinaNet Online PRC co-incorporated ChinaNet Chuang Tou (Shenzhen) Co., Ltd. (“ChinaNet Chuang Tou”) with two unaffiliated individuals and beneficially own 19% equity interest in ChinaNet Chuang Tou.

 

The Company operated its business primarily in China through its PRC subsidiaries and operating entities, or VIEs as discussed above.

 

On August 18, 2016, the Company filed a Certificate of Amendment to its Articles of Incorporation with the Secretary of State of Nevada to effect a one-for-two and one-half (1 for 2.5) reverse stock split of the Company’s common stock (the “Common Stock”), which became effective on August 19, 2016 (the “Reverse Stock Split”). When the Reverse Stock Split became effective, each two and one-half shares of issued and outstanding Common Stock were converted into one newly issued and outstanding share of Common Stock. No fractional shares were issued in connection with the reverse stock split. Any fractional shares of Common Stock that would have otherwise resulted from the reverse stock split were rounded up to the nearest full share. The Reverse Stock Split did not change the par value of the Common Stock and had no effect on the number of authorized shares of Common Stock of the Company. As a result of the Reverse Stock Split, 30,395,722 shares of Common Stock that were issued and outstanding at August 19, 2016 was reduced to 12,158,542 shares of Common Stock (taking into account the rounding of fractional shares). All number of shares, share prices, share amounts and per share data have been retroactively restated to reflect the 1 for 2.5 reverse stock split of the Company wherever applicable in the following notes to consolidated financial statements.

 

2.Variable Interest Entities

 

To satisfy PRC laws and regulations, the Company conducts certain business in the PRC through its Variable Interest Entities (“VIEs”).

 

Risks in Relation to the VIE Structure

 

The Ministry of Commerce of PRC (“MOFCOM”) published a discussion draft of the proposed Foreign Investment Law (the “Draft”) in January 2015 aiming to, upon its enactment, replace the trio of existing laws regulating foreign investment in China. The Draft embodies an expected PRC regulatory trend to rationalize its foreign investment regulatory regime in line with prevailing international practice and the legislative efforts to unify the corporate legal requirements for both foreign and domestic investments.

 

The MOFCOM is currently soliciting comments on the Draft and substantial uncertainties exist with respect to its enactment timetable, interpretation and implementation. The Draft, if enacted as proposed, may materially impact the viability of the Company’s current corporate structure, corporate governance and business operations. The Draft expands the definition of foreign investment and introduces the principle of "actual control" in determining whether a company is considered a Foreign Investment Enterprise (“FIE”).

 

Under the Draft, VIEs that are controlled via contractual arrangement would be deemed as FIEs, if they are ultimately "controlled" by foreign investors. Therefore, for any companies with a VIE structure in an industry category that falls under restricted to foreign investment or prohibited from foreign investment, the VIE structure may be deemed legitimate only if the ultimate controlling person(s) is/are of PRC nationality (either PRC companies or PRC citizens). Conversely, if the actual controlling person(s) is/are of foreign nationalities, then the VIEs will be treated as FIEs and any operation in the industry category falls under restricted to foreign investment or prohibited from foreign investment, without market entry clearance may be considered as illegal. Moreover, for the enterprises which are not incorporated under the laws of China (foreign investors) but are "controlled" by Chinese investors, they may submit documentary evidence to apply for identifying their investment as the investment by Chinese investors when they applying for the market entry clearance to engage in any investment as set out in industries restricted to foreign investment or prohibited from foreign investment in China. The competent authorities of foreign investment will grant the review opinion on whether the said investment is identified as the investment by Chinese investors.

 

In conclusion, if the Draft enacted as proposed, it is possible that the Company's conduct of certain of its operations and businesses through the VIEs could be found by PRC authorities to be in violation of PRC laws and regulations prohibiting or restricting foreign ownership of companies that engage in such operations and businesses. If such a finding were made, regulatory authorities with jurisdiction over the licensing and operation of such businesses would have broad discretion in dealing with such a violation, including levying fines, confiscating the Company's income, revoking the business or operating licenses of the affected businesses, requiring the Company to restructure its ownership structure or operations, or requiring the Company to discontinue all or any portion of its operations. Any of these actions could cause significant disruption to the Company's business operations, and have a material adverse impact on the Company's cash flows, financial position and operating performance. The Company's management considers the possibility of such a finding by PRC regulatory authorities to be remote.

 

F-11

CHINANET ONLINE HOLDINGS, INC.

NOTES TO CONSOLIDATED FINANCIAL STATMENTS

 

These contractual arrangements may not be as effective in providing the Company with control over the VIEs as direct ownership. Due to its VIE structure, the Company has to rely on contractual rights to effect control and management of the VIEs, which exposes it to the risk of potential breach of contract by the shareholders of the VIEs for a number of reasons. For example, their interests as shareholders of the VIEs and the interests of the Company may conflict and the Company may fail to resolve such conflicts; the shareholders may believe that breaching the contracts will lead to greater economic benefit for them; or the shareholders may otherwise act in bad faith. If any of the foregoing were to happen, the Company may have to rely on legal or arbitral proceedings to enforce its contractual rights, including specific performance or injunctive relief, and claiming damages. Such arbitral and legal proceedings may cost substantial financial and other resources, and result in a disruption of its business, and the Company cannot assure that the outcome will be in its favor. In addition, as all of these contractual arrangements are governed by PRC law and provide for the resolution of disputes through either arbitration or litigation in the PRC, they would be interpreted in accordance with PRC law and any disputes would be resolved in accordance with PRC legal procedures. The legal environment in the PRC is not as developed as in other jurisdictions, such as the United States. As a result, uncertainties in the PRC legal system could further limit the Company’s ability to enforce these contractual arrangements. Furthermore, these contracts may not be enforceable in China if PRC government authorities or courts take a view that such contracts contravene PRC laws and regulations or are otherwise not enforceable for public policy reasons. In the event that the Company is unable to enforce any of these agreements, the Company would not be able to exert effective control over the affected VIEs and consequently, the results of operations, assets and liabilities of the affected VIEs and their subsidiaries would not be included in the Company's consolidated financial statements. If such were the case, the Company's cash flows, financial position and operating performance would be materially adversely affected.

 

The Company's agreements with respect to its consolidated VIEs are approved and in place. The Company's management believes that such agreements are enforceable, and considers it a remote possibility that PRC regulatory authorities with jurisdiction over the Company's operations and contractual relationships would find the agreements to be unenforceable under existing laws.

 

The significant terms of the VIE Agreements are summarized below:

 

Exclusive Business Cooperation Agreements: Pursuant to the Exclusive Business Cooperation Agreements entered into by and between Rise King WFOE and each of the PRC Operating Entities, Rise King WFOE has the exclusive right to provide to the PRC Operating Entities complete technical support, business support and related consulting services during the term of these agreements, which includes but is not limited to technical services, business consultations, equipment or property leasing, marketing consultancy system integration, product research and development, and system maintenance. In exchange for such services, each PRC Operating Entity has agreed to pay a service fee to Rise King WFOE equal to 100% of the net income of each PRC Operating Entity. Adjustments may be made upon approval by Rise King WFOE based on services rendered by Rise King WFOE and operational needs of the PRC Operating Entities. The payment shall be made on a monthly basis, if at year end, after an audit of the financial statements of any PRC Operating Entities, there is determined to be any shortfall in the payment of 100% of the annual net income, such PRC Operating Entity shall pay such shortfall to Rise King WFOE. Each agreement has a ten-year term. The term of these agreements may be extended if confirmed in writing by Rise King WFOE, prior to the expiration of the term. The extended term shall be determined by Rise King WFOE, and the PRC Operating Entities shall accept such extended term unconditionally.

 

Exclusive Option Agreements: Under the Exclusive Option Agreements entered into by and among Rise King WFOE, each of the PRC Shareholders irrevocably granted to Rise King WFOE or its designated person an exclusive option to purchase, to the extent permitted by PRC law, a portion or all of their respective equity interest in any PRC Operating Entities for a purchase price of RMB 10, or a purchase price to be adjusted to be in compliance with applicable PRC laws and regulations. Rise King WFOE, or its designated person, has the sole discretion to decide when to exercise the option, whether in part or in full. Each of these agreements has a ten-year term, subject to renewal at the election of Rise King WFOE.

 

Equity Pledge Agreements: Under the Equity Pledge Agreements entered into by and among Rise King WFOE, the PRC Operating Entities and each of the PRC Shareholders, the PRC Shareholders pledged all of their equity interests in the PRC Operating Entities to guarantee the PRC Operating Entities’ performance of its obligations under the Exclusive Business Cooperation Agreements. If the PRC Operating Entities or any of the PRC Shareholders breaches its/his/her respective contractual obligations under these agreements, or upon the occurrence of one of the events regarded as an event of default under each such agreement, Rise King WFOE, as pledgee, will be entitled to certain rights, including the right to dispose of the pledged equity interests. The PRC Shareholders of the PRC Operating Entities agreed not to dispose of the pledged equity interests or take any actions that would prejudice Rise King WFOE's interest, and to notify Rise King WFOE of any events or upon receipt of any notices which may affect Rise King WFOE's interest in the pledge. Each of the equity pledge agreements will be valid until all the payments related to the services provided by Rise King WFOE to the PRC Operating Entities due under the Exclusive Business Cooperation Agreements have been fulfilled. Therefore, the equity pledge agreements shall only be terminated when the payments related to the ten-year Exclusive Business Cooperation Agreement are paid in full and the WFOE does not intend to extend the term of the Exclusive Business Cooperation Agreement.

 

F-12

CHINANET ONLINE HOLDINGS, INC.

NOTES TO CONSOLIDATED FINANCIAL STATMENTS

 

Irrevocable Powers of Attorney: The PRC Shareholders have each executed an irrevocable power of attorney to appoint Rise King WFOE as their exclusive attorneys-in-fact to vote on their behalf on all PRC Operating Entities matters requiring shareholder approval. The term of each power of attorney is valid so long as such shareholder is a shareholder of the respective PRC Operating Entity.

 

As a result of these VIE Agreements, the Company through its wholly-owned subsidiary, Rise King WFOE, was granted with unconstrained decision making rights and power over key strategic and operational functions that would significantly impact the PRC Operating Entities or the VIEs’ economic performance, which includes, but is not limited to, the development and execution of the overall business strategy; important and material decision making; decision making for merger and acquisition targets and execution of merger and acquisition plans; business partnership strategy development and execution; government liaison; operation management and review; and human resources recruitment and compensation and incentive strategy development and execution. Rise King WFOE also provides comprehensive services to the VIEs for their daily operations, such as operational technical support, office automation technical support, accounting support, general administration support and technical support for products and services. As a result of the Exclusive Business Cooperation Agreements, the Equity Pledge Agreements and the Exclusive Option Agreements, the Company will bear all of the VIEs’ operating costs in exchange for 100% of the net income of the VIEs. Under these agreements, the Company has the absolute and exclusive right to enjoy economic benefits similar to equity ownership through the VIE Agreements with its PRC Operating Entities and their shareholders.

 

Summarized below is the information related to the consolidated VIEs’ assets and liabilities as of December 31, 2017 and 2016, respectively:

 

   As of December 31,
   2017  2016
   US$(’000)  US$(’000)
Assets          
Current assets:          
Cash and cash equivalents  $2,904   $2,915 
Term deposit   -    3,056 
Accounts receivable, net   7,215    3,315 
Other receivables, net   2,629    71 
Prepayment and deposit to suppliers   4,009    4,710 
Due from related parties, net   14    197 
Total current assets   16,771    14,264 
           
Long-term investments   -    43 
Property and equipment, net   177    286 
Intangible assets, net   2,112    5,468 
Goodwill   5,277    4,970 
Deferred tax assets   975    1,241 
Total Assets  $25,312   $26,272 
           
Liabilities          
Current liabilities:          
Short-term bank loan  $765   $721 
Accounts payable   2,848    83 
Advances from customers   3,559    1,388 
Accrued payroll and other accruals   159    256 
Due to Control Group   11    10 
Payable for purchasing of software technology   436    411 
Taxes payable   2,711    2,480 
Other payables   155    162 
Total current liabilities   10,644    5,511 
           
Total Liabilities  $10,644   $5,511 

 

 

F-13

CHINANET ONLINE HOLDINGS, INC.

NOTES TO CONSOLIDATED FINANCIAL STATMENTS

 

All of the VIEs' assets can be used to settle obligations of their primary beneficiary. Liabilities recognized as a result of consolidating these VIEs do not represent additional claims on the Company’s general assets.

 

Summarized below is the information related to the financial performance of the VIEs reported in the Company’s consolidated statements of operations and comprehensive loss for the years ended December 31, 2017 and 2016, respectively:

 

   Year Ended December 31,
   2017  2016
   US$(’000)  US$(’000)
       
Revenues  $46,576   $34,643 
Cost of revenues   42,019    26,916 
Total operating expenses (including impairment of intangible assets and long-term investments)   9,897    9,167 
Loss from discontinued operations   -    59 
Net loss before allocation to noncontrolling interests   5,878    1,627 

 

3.Summary of significant accounting policies

 

a)Basis of presentation

 

The consolidated financial statements are prepared and presented in accordance with generally accepted accounting principles in the United States of America (“U.S. GAAP”).

 

b)Principles of consolidation

 

The consolidated financial statements include the financial statements of all the subsidiaries and VIEs of the Company. All transactions and balances between the Company and its subsidiaries and VIEs have been eliminated upon consolidation. According to the agreements between Beijing CNET Online and Shanghai Borongdingsi, although Beijing CNET Online legally owns 51% of Shanghai Borongdingsi’s interests, Beijing CNET Online only controls the assets and liabilities related to the bank kiosks business, which has been included in the financial statements of Beijing CNET Online, but does not control other assets of Shanghai Borongdingsi, thus, Shanghai Borongdingsi’s financial statements were not consolidated by the Company.

 

c)Use of estimates

 

The preparation of financial statements in conformity with U.S. GAAP requires management to make estimates and assumptions that affect the reported amounts of assets and liabilities and the related disclosure of contingent assets and liabilities at the date of these consolidated financial statements, and the reported amounts of revenue and expenses during the reporting period. The Company continually evaluates these estimates and assumptions based on the most recently available information, historical experience and various other assumptions that the Company believes to be reasonable under the circumstances. Since the use of estimates is an integral component of the financial reporting process, actual results could differ from those estimates.

 

F-14

CHINANET ONLINE HOLDINGS, INC.

NOTES TO CONSOLIDATED FINANCIAL STATMENTS

 

d)Foreign currency translation and transactions

 

The functional currency of the Company is United States dollars (“US$”), and the functional currency of China Net HK is Hong Kong dollars (“HK$”). The functional currency of the Company’s PRC operating subsidiaries and VIEs is Renminbi (“RMB”), and PRC is the primary economic environment in which the Company operates.

 

For financial reporting purposes, the financial statements of the Company’s PRC operating subsidiaries and VIEs, which are prepared using the RMB, are translated into the Company’s reporting currency, the United States Dollar (“U.S. dollar”). Assets and liabilities are translated using the exchange rate at each balance sheet date. Revenue and expenses are translated using average rates prevailing during each reporting period, and stockholders’ equity is translated at historical exchange rates. Adjustments resulting from the translation are recorded as a separate component of accumulated other comprehensive income in stockholders’ equity.

 

Transactions denominated in currencies other than the functional currency are translated into the functional currency at the exchange rates prevailing at the dates of the transactions. The resulting exchange differences are included in the determination of net loss of the consolidated statements of operations and comprehensive loss for the respective periods.

 

The exchange rates used to translate amounts in RMB into US$ for the purposes of preparing the consolidated financial statements are as follows:

 

   As of December 31,
   2017  2016
           
Balance sheet items, except for equity accounts   6.5342    6.9370 

 

   Year Ended December 31,
   2017  2016
Items in the statements of income and comprehensive income, and statements of cash flows   6.7518    6.6423 

 

No representation is made that the RMB amounts could have been, or could be converted into US$ at the above rates.

 

e)Cash and cash equivalents

 

Cash and cash equivalents consist of cash on hand and bank deposits, which are unrestricted as to withdrawal and use. The Company considers all highly liquid investments with original maturities of three months or less at the time of purchase to be cash equivalents.

 

f)Term deposits

 

Term deposits consist of bank deposits with an original maturity of between three to twelve months.

 

g)Accounts receivable, other receivables, and due from related parties, net

 

Accounts receivable, other receivables and due from related parties are recorded at net realizable value consisting of the carrying amount less an allowance for uncollectible accounts as needed. The allowance for doubtful accounts is the Company’s best estimate of the amount of probable credit losses in the Company’s existing accounts receivable, other receivables and due from related parties. The Company determines the allowance based on aging data, historical collection experience, customer specific facts and economic conditions. Account balances are charged off against the allowance after all means of collection have been exhausted and the potential for recovery is considered remote. As of December 31, 2017 and 2016, the Company charged off approximately US$1.41 million and US$nil account receivable balances against the allowance, respectively. The Company did not have any off-balance-sheet credit exposure relating to its customers, suppliers or others. For the years ended December 31, 2017 and 2016, the Company recorded in the aggregate of approximately US$1.46 million and US$0.37 million of allowances for doubtful accounts against its accounts receivable, other receivables and due from related parties.

 

F-15

CHINANET ONLINE HOLDINGS, INC.

NOTES TO CONSOLIDATED FINANCIAL STATMENTS

 

h)Long-term investments

 

Equity method investments

 

Investee companies that are not consolidated, but over which the Company exercises significant influence, are accounted for under the equity method of accounting in accordance with ASC Topic 323 “Equity Method and Joint Ventures”. Whether or not the Company exercises significant influence with respect to an investee depends on an evaluation of several factors including, among others, representation on the investee companies’ board of directors and ownership level, which is generally a 20% to 50% interest in the voting securities of the investee companies. Under the equity method of accounting, an investee company’s accounts are not reflected within the Company’s consolidated balance sheets and statements of operations and comprehensive loss; however, the Company’s share of the income or losses of the investee company is reflected in the caption “Share of income (losses) in equity investment affiliates” in the consolidated statements of operations and comprehensive loss. The Company’s carrying value (including advance to the investee) in equity method investee companies is recorded in the caption “Long-term investments” in the Company’s consolidated balance sheets.

 

When the Company’s carrying value in an equity method investee company is reduced to zero, no further losses are recorded in the Company’s consolidated financial statements unless the Company guaranteed obligations of the investee company or has committed additional funding. When the investee company subsequently reports income, the Company will not record its share of such income until it equals the amount of its share of losses not previously recognized.

 

Cost method investments

 

Investee companies that are not consolidated, and over which the Company does not exercise significant influence, are accounted for under the cost method of accounting in accordance with ASC Topic 325 subtopic 20: “Investments-Other: Cost Method Investments”. The Company generally owns less than 20% interest in the voting securities of the cost method investee companies. Under the cost method of accounting, the Company records the cost method investments at cost in the caption “Long-term investments” in the Company’s consolidated balance sheets, and only adjusts for other-than-temporary declines in fair value of investee companies and distributions of earnings from investee companies.

 

Impairment for long-term investments

 

The Company assesses its long-term investments for other-than-temporary impairment by considering factors including, but not limited to, current economic and market conditions, operating performance and financial position of the investee companies, including current earnings trends and undiscounted cash flows, and other company-specific information. The fair value determination, particularly for investments in privately-held companies, requires significant judgment to determine appropriate estimates and assumptions. Changes in these estimates and assumptions could affect the calculation of the fair value of the investments and determination of whether any identified impairment is other-than-temporary. The impairment to be recognized is measured by the amount by which the carrying values of the long-term investments exceed the fair value of the long-term investments.

 

For the years ended December 31, 2017 and 2016, the Company recorded approximately US$0.04 million and US$0.16 million of impairment loss associated with its long-term investments, respectively.

 

i)Property and equipment, net

 

Property and equipment are recorded at cost less accumulated depreciation and amortization. Depreciation is calculated on the straight-line method after taking into account their respective estimated residual values over the following estimated useful lives:

 

Leasehold improvements (years)   3  
Vehicles (years)   5  
Office equipment (years) 3 - 5
Electronic devices (years)   5  

 

Depreciation expenses are included in sales and marketing expenses, general and administrative expenses and research and development expenses. Leasehold improvements are amortized over the lesser of the lease term or estimated useful life.

 

F-16

CHINANET ONLINE HOLDINGS, INC.

NOTES TO CONSOLIDATED FINANCIAL STATMENTS

 

When property and equipment are retired or otherwise disposed of, resulting gain or loss is included in net income or loss in the period of disposition. Maintenance and repairs which do not improve or extend the expected useful lives of the assets are charged to expenses as incurred, whereas the cost of renewals and betterments that extend the useful life of the assets are capitalized as additions to the related assets.

 

j)Intangible assets, net

 

Purchased software and software platform is initially recorded at cost and amortized on a straight-line basis over the estimated useful economic life of 2 to 10 years.

 

Intangible assets other than goodwill acquired through various acquisitions are amortized on a straight-line basis over their expected useful economic lives.

 

 

Customer Relationship (years) 5 - 9
Non-Compete Agreement (years) 5 - 6
Software Technologies (years)   5  

 

The Company accounted for website development costs in accordance with ASC Topic 350-50, which requires that certain costs related to the development or purchase of internal-use software and systems as well as the costs incurred in the application development stage related to its website be capitalized and amortized over the estimated useful life of the software or system. ASC Topic 350-50 also require that costs related to the preliminary project stage, data conversion and post implementation/operation stage of an internal-use software development project be expensed as incurred. For the years ended December 31, 2017 and 2016, the Company did not capitalize any such cost, as the amount was considered immaterial.

 

k)Impairment of long-lived assets

 

Long-lived assets, which include tangible long-lived assets and intangible long-lived assets, are reviewed for impairment whenever events or changes in circumstances indicate that the carrying amount of an asset may not be recoverable. Recoverability of long-lived assets to be held and used is measured by a comparison of the carrying amount of the asset to the estimated undiscounted future cash flows expected to be generated by the asset. If the carrying amount of an asset exceeds its estimated future undiscounted cash flows, an impairment loss is recognized for the difference between the carrying amount of the asset and its fair value.

 

For the years ended December 31, 2017 and 2016, the Company recognized US$2.55 and US$nil impairment loss associated with its intangible assets. See Note 3 (n) and Note 11 for detailed disclosures about the impairment of intangible assets and the related valuation technique(s) and inputs used in the fair value measurement for the Company’s intangible assets.

 

l)Goodwill

 

Goodwill represents the excess of the purchase price over the fair value of the identifiable assets and liabilities acquired as a result of the Company's acquisitions of interests in its consolidated VIEs.

 

Goodwill is not depreciated or amortized but is tested for impairment at the reporting unit level at least on an annual basis, and between annual tests when an event occurs or circumstances change that could indicate that the asset might be impaired. The test consists of two steps. First, identify potential impairment by comparing the fair value of the reporting unit to its carrying amount, including goodwill. If the fair value of the reporting unit is greater than its carrying amount, goodwill is not considered impaired. Second, if there is impairment identified in the first step, an impairment loss is recognized for any excess of the carrying amount of the reporting unit’s goodwill over the implied fair value of goodwill. The implied fair value of goodwill is determined by allocating the fair value of the reporting unit in a manner similar to a purchase price allocation, in accordance with ASC Topic 805 “Business Combinations.”

 

Application of a goodwill impairment test requires significant management judgment, including the identification of reporting units, assigning assets and liabilities to reporting units, assigning goodwill to reporting units, and determining the fair value of each reporting unit. The judgment in estimating the fair value of reporting units includes estimating future cash flows, determining appropriate discount rates and making other assumptions. Changes in these estimates and assumptions could materially affect the determination of fair value for each reporting unit.

 

F-17

CHINANET ONLINE HOLDINGS, INC.

NOTES TO CONSOLIDATED FINANCIAL STATMENTS

 

In the fourth quarter of 2015, the Company committed to a plan to sell liansuo.com, which is a portion of the Company’s internet advertising and data service reporting unit that constitutes a business. In accordance with ASC Topic 350: “Intangibles-Goodwill and Others” Subtopic 20-40, goodwill associated with that business unit shall be included in the carrying amount of the business to determine the gain or loss on disposal. In accordance with ASC 350-20-40-3 through ASC 350-20-40-7, the Company allocated approximately US$914,000 goodwill associated with its internet advertising and data service reporting unit to the carrying value of lianso.com based on the relative fair value of lianso.com and the portion of this reporting unit that would be retained. In the fourth quarter of 2016, the Company reassesses the status of its disposal group classified as held for sale, basis on which, the Company concluded that its disposal group no longer met all the criteria for the classification as held for sale. Therefore, the Company reclassified the assets and liabilities related to the disposal group as held and used and measured it at the lower of its carrying value and fair value in accordance with ASC 360. As the fair value of the disposal group exceeded its carrying amount, including goodwill allocated to the disposal group at the date of the reclassification, the disposal group was reclassified to held and used at its carrying value, including the goodwill amount previously allocated to the disposal group.

 

As of December 31, 2017 and 2016, the Company’s goodwill is attributable to its internet advertising and data service reporting unit. The Company performed the annual test on goodwill impairment for this reporting unit on December 31, 2017 on 2016, respectively. See Note 3 (n) and Note 12 for detailed disclosures about the impairment of goodwill and the related valuation technique(s) and inputs used in the fair value measurement for the Company’s goodwill.

 

For the years ended December 31, 2017 and 2016, the Company did not record any impairment loss associated with its goodwill.

 

m)Noncontrolling interest

 

The Company accounts for noncontrolling interest in accordance with ASC Topic 810-10-45, which requires the Company to present noncontrolling interests as a separate component of total shareholders’ equity on the consolidated balance sheet and the consolidated net income/(loss) attributable to the parent and the noncontrolling interest be clearly identified and presented on the face of the consolidated statement of operations and comprehensive loss. ASC Topic 810-10-45 also requires that losses attributable to the parent and the noncontrolling interest in a subsidiary be attributed to those interests even if it results in a deficit noncontrolling interest balance.

 

n)Fair value

 

The Company’s financial instruments primarily consist of cash and cash equivalents, accounts receivable, other receivables, accounts payable and payable for purchasing of software technology. The carrying values of these financial instruments approximate fair values due to their short maturities.

 

ASC Topic 820 "Fair Value Measurement and Disclosures," defines fair value as the exchange price that would be received for an asset or paid to transfer a liability (an exit price) in the principal or most advantageous market for the asset or liability in an orderly transaction between market participants on the measurement date. This topic also establishes a fair value hierarchy which requires classification based on observable and unobservable inputs when measuring fair value. There are three levels of inputs that may be used to measure fair value:

 

Level 1 - Quoted prices in active markets for identical assets or liabilities.

 

Level 2 - Observable inputs other than Level 1 prices such as quoted prices for similar assets or liabilities; quoted prices in markets that are not active; or other inputs that are observable or can be corroborated by observable market data for substantially the full term of the assets or liabilities.

 

Level 3 - Unobservable inputs that are supported by little or no market activity and that are significant to the fair value of the assets or liabilities.

 

Determining which category an asset or liability falls within the hierarchy requires significant judgment. The Company evaluates its hierarchy disclosures each quarter.

 

 

F-18

CHINANET ONLINE HOLDINGS, INC.

NOTES TO CONSOLIDATED FINANCIAL STATMENTS

 

The Company’s intangible assets and goodwill are measured at fair value on a nonrecurring basis and they are recorded at fair value only when impairment is recognized.

 

The fair value of intangible assets was determined using income approach or cost approach, and the fair value of goodwill was determined using income approach. The following table summarizes the quantitative information about the Company’s Level 3 fair value measurements, which utilize significant unobservable internally-developed inputs:

 

    Valuation technique(s)   Unobservable inputs   Ranges
                 
As of December 31, 2017
Intangible assets   Multi-period Excess Earning/
Replacement Cost
  Remaining useful life (years)   3.25 - 8.5
        Discount rate     24%  
        Contributory asset charge   15.9% - 24%
                 
Goodwill   Discounted Cash Flow   Base projection period (years)     5  
        Discount rate     20%  
        Terminal growth rate     3.5%  
                 
As of December 31, 2016
Intangible assets   Multi-period Excess Earning/
Replacement Cost
  Remaining useful life (years)   1 - 9.5
        Discount rate     24%  
        Contributory asset charge   12.9% - 24%
                 
Goodwill/
Disposal group
  Discounted Cash Flow   Base projection period (years)     5  
        Discount rate     20%  
        Terminal growth rate     3.5%  

 

Remaining useful life was determined based on the remaining estimated useful life of the assets being valued. Contributory asset charges were determined based on the nature (risk) and liquidity of the respective contributory asset. Base projection period adopted by the Company was commonly used in the market practice. Terminal growth rate was determined based on the estimated long-term GDP growth rate of China. Discount rate for goodwill/disposal group was determined based on the appropriate Weighted Average Cost of Capital (WACC) should be adopted by the Company to estimate the fair value of goodwill/disposal group, and the discount rate adopted for intangible assets represented a 4% premium on WACC in consideration of higher risk associated with intangible assets.

 

o)Revenue recognition

 

The Company's revenue recognition policies are in compliance with ASC Topic 605 “Revenue Recognition”. In accordance with ASC Topic 605, revenues are recognized when the four of the following criteria are met: (i) persuasive evidence of an arrangement exists, (ii) the service has been rendered, (iii) the fees are fixed or determinable, and (iv) collectability is reasonably assured.

 

Sales include revenues from selling advertising time purchased from TV stations, internet advertising space on the Company’s website portals and effective sales lead information collected, providing online advertising, precision marketing, data service and other related value-added services. Advertising contracts establish the fixed price and advertising services to be provided. Pursuant to advertising contracts, the Company provides advertisement placements in different formats, including but not limited to banners, links, logos, buttons, rich media and content integration in specified locations on the sites and for agreed periods; and/or places the advertisements onto purchased advertisement time during specific TV programs for agreed periods. Revenue is recognized ratably over the period the advertising is provided and, as such, the Company considers the services to have been delivered. The Company treats all elements of advertising contracts as a single unit of accounting for revenue recognition purposes. Value added services are provided based on two types of contracts: (i) fixed price and (ii) fixed price with minimum performance threshold. For contracts with fixed price term, revenue is recognized when the engaged service was provided and accepted by clients. For fixed price contracts with minimum performance threshold, revenue is recognized when the specified performance criteria are met. Revenue from search engine marketing services is recognized on a monthly basis based on the direct cost consumed through search engines for providing such services with a premium. The Company recognizes the revenue on a gross basis, as the Company believes that it acts as the primary obligor of this transaction, which is considered the most important factor for a gross revenue recognition in accordance with ASC Topic 605, subtopic 45. Revenue from selling effective sales lead information is recognized based on fixed price per sales lead when information is delivered and accepted by clients. Based upon the Company’s credit assessments of its clients prior to entering into contracts, the Company determines if collectability is reasonably assured. In situations where collectability is not deemed to be reasonably assured, the Company recognizes revenue upon receipt of cash from clients, only after services have been provided and all other criteria for revenue recognition have been met.

 

F-19

CHINANET ONLINE HOLDINGS, INC.

NOTES TO CONSOLIDATED FINANCIAL STATMENTS

 

p)Cost of revenues

 

Cost of revenues primarily includes the cost of media advertising time, internet advertising related resources and other technical services purchased from third parties and other direct cost associated with providing services.

 

q)Advertising costs

 

Advertising costs for the Company’s own brand building are not includable in cost of revenues, they are expensed when incurred or amortized over the estimated beneficial period and are included in “sales and marketing expenses” in the statement of operations and comprehensive loss. For the years ended December 31, 2017 and 2016, advertising expenses for the Company’s own brand building were approximately US$1,717,000 and US$2,360,000, respectively.

 

r)Research and development expenses

 

The Company accounts for the cost of developing and upgrading technologies and platforms and intellectual property that are used in its daily operations in research and development cost. Research and development costs are charged to expense when incurred. Expenses for research and development for the years ended December 31, 2017 and 2016 were approximately US$1,261,000 and US$1,996,000, respectively.

 

s)Income taxes

 

The Company follows the guidance of ASC Topic 740 “Income taxes” and uses liability method to account for income taxes. Under this method, deferred tax assets and liabilities are determined based on the difference between the financial reporting and tax bases of assets and liabilities using enacted tax rates that will be in effect in the period in which the differences are expected to reverse. The Company records a valuation allowance to offset deferred tax assets, if based on the weight of available evidence, it is more-likely-than-not that some portion, or all, of the deferred tax assets will not be realized. The effect on deferred taxes of a change in tax rates is recognized in statement of income and comprehensive income in the period that includes the enactment date.

 

t)Uncertain tax positions

 

The Company follows the guidance of ASC Topic 740 “Income taxes”, which prescribes a more likely than not threshold for financial statement recognition and measurement of a tax position taken or expected to be taken in a tax return. This Interpretation also provides guidance on recognition of income tax assets and liabilities, classification of current and deferred income tax assets and liabilities, accounting for interest and penalties associated with tax positions, accounting for income taxes in interim periods, and income tax disclosures.

 

The Company recognizes interest on non-payment of income taxes and penalties associated with tax positions when a tax position does not meet more likely than not thresholds be sustained under examination. The tax returns of the Company’s PRC subsidiaries and VIEs are subject to examination by the relevant tax authorities. According to the PRC Tax Administration and Collection Law, the statute of limitations is three years if the underpayment of taxes is due to computational errors made by the taxpayer or the withholding agent. The statute of limitations is extended to five years under special circumstances, where the underpayment of taxes is more than RMB100,000. In the case of transfer pricing issues, the statute of limitation is ten years. There is no statute of limitation in the case of tax evasion. The Company did not have any material interest or penalties associated with tax positions for the years ended December 31, 2017 and 2016 and did not have any significant unrecognized uncertain tax positions as of December 31, 2017 and 2016, respectively.

 

u)Share-based Compensation

 

The Company accounted for share-based compensation to employees in accordance with ASC Topic 718 “Compensation-Stock Compensation” which requires that share-based payment transactions be measured based on the grant-date fair value of the equity instrument issued, net of an estimated forfeiture rate, if applicable, and therefore only recognizes compensation expenses for those equity instruments expected to vest over the requisite service period, or vesting period. Forfeitures are estimated at the time of grant and revised in the subsequent periods if actual forfeitures differ from those estimates. Cost of services received from non-employees is measured at fair value at the earlier of the performance commitment date or the date service is completed and recognized over the period the service is provided. Share-based compensation expenses were recorded in sales and marketing expenses, general and administrative expenses and research and development expenses.

 

F-20

CHINANET ONLINE HOLDINGS, INC.

NOTES TO CONSOLIDATED FINANCIAL STATMENTS

 

v)Comprehensive income

 

The Company accounts for comprehensive income in accordance with ASC Topic 220 “Comprehensive Income”, which establishes standards for reporting and displaying comprehensive income and its components in the consolidated financial statements. Comprehensive income is defined as the change in equity of a company during a period from transactions and other events and circumstances excluding transactions resulting from investments from owners and distributions to owners. Accumulated other comprehensive income, as presented in the Company’s consolidated balance sheets are the cumulative foreign currency translation adjustments.

 

w)Earnings (loss) per share

 

Earnings (loss) per share are calculated in accordance with ASC Topic 260, “Earnings Per Share”. Basic earnings (loss) per share is computed by dividing income (loss) attributable to common stockholders by the weighted average number of shares of common stock outstanding during the period. Diluted earnings per share reflect the potential dilution that could occur if securities or other contracts to issue common stock were exercised or converted into common stock. Common shares issuable upon the conversion of the convertible preferred shares are included in the computation of diluted earnings per share on an “if-converted” basis when the impact is dilutive. The dilutive effect of outstanding common stock warrants and options are reflected in the diluted earnings per share by application of the treasury stock method when the impact is dilutive.

 

x)Commitments and contingencies

 

The Company has adopted ASC Topic 450 “Contingencies” subtopic 20, in determining its accruals and disclosures with respect to loss contingencies. Accordingly, estimated losses from loss contingencies are accrued by a charge to income when information available before financial statements are issued or are available to be issued indicates that it is probable that an asset had been impaired or a liability had been incurred at the date of the financial statements and the amount of the loss can be reasonably estimated. Legal expenses associated with the contingency are expensed as incurred. If a loss contingency is not probable or reasonably estimable, disclosure of the loss contingency is made in the financial statements when it is at least reasonably possible that a material loss could be incurred.

 

y)Recent accounting standards

 

In May 2014, the Financial Accounting Standard Board (“FASB”) issued Accounting Standards Update (“ASU”) No. 2014-09, “Revenue from Contracts with Customers (Topic 606)” (as further amended or clarified by other related ASUs issued subsequently in 2015, 2016 and 2017). ASU No. 2014-09 clarifies the principles for recognizing revenue and develops a common revenue standard for U.S. GAAP and IFRS. Simultaneously, this ASU supersedes the revenue recognition requirements in ASC Topic 605-Revenue Recognition and most industry-specific guidance throughout the Industry Topics of the Codification. The core principle of this ASU requires an entity to recognize revenue to depict the transfer of promised goods or services to customers in an amount that reflects the consideration to which the entity expects to be entitled in exchange for those goods or services. To achieve that core principle, an entity should apply the five steps: (1) identify the contract(s) with a customer; (2) identify the performance obligations in the contract; (3) determine the transaction price; (4) allocate the transaction price to the performance obligations in the contract; (5) recognize revenue when (or as) the entity satisfies a performance obligation. For public business entities, certain not-for-profit entities, and certain employee benefit plans, the amendments in ASU No. 2014-09 and the amendments in other related ASUs that affected the guidance in ASU 2014-09 should be applied to annual reporting periods beginning after December 15, 2017, including interim reporting periods within that reporting period. Earlier application is permitted only as of annual reporting periods beginning after December 15, 2016, including interim reporting periods within that reporting period. The Company has adopted this standard on January 1, 2018 using the modified retrospective approach, in which case the cumulative effect of applying the standard, if any, would be recognized at the date of initial application. The Company also estimates there will not be a material impact to the beginning balance of its retained earnings

 

F-21

CHINANET ONLINE HOLDINGS, INC.

NOTES TO CONSOLIDATED FINANCIAL STATMENTS

 

In February 2016, the FASB issued ASU No. 2016-02, “Leases (Topic 842)”. The amendments in this ASU requires that a lessee recognize the assets and liabilities that arise from operating leases. A lessee should recognize in the statement of financial position a liability to make lease payments (the lease liability) and a right-of-use asset representing its right to use the underlying asset for the lease term. For leases with a term of 12 months or less, a lessee is permitted to make an accounting policy election by class of underlying asset not to recognize lease assets and lease liabilities. In transition, lessees and lessors are required to recognize and measure leases at the beginning of the earliest period presented using a modified retrospective approach. For public business entities, the amendments in this ASU are effective for fiscal years beginning after December 15, 2018, including interim periods within those fiscal years. Early application of the amendments in this ASU is permitted for all entities. The Company is currently evaluating the impact on its consolidated financial position and results of operations upon adopting these amendments. Based on its preliminary evaluation, the Company expects to start recognizing lease assets and lease liabilities for its operating leases on the Company’s statements of financial position as of the end of the first fiscal quarter of 2019 and the comparative period presented. The Company expects no material impact on its results of operations or cash flows in the periods after adoption. The Company expects to complete its assessment of the effect of adopting ASU No. 2016-02 by the end of 2018.

 

In March 2016, the FASB issued ASU No. 2016-09, “Compensation—Stock Compensation (Topic 718): Improvements to Employee Share-Based Payment Accounting”. The amendments in this ASU affected all entities that issue share-based payment awards to their employees. The areas for simplification in this ASU involve several aspects of the accounting for share-based payment transactions, including the income tax consequences, classification of awards as either equity or liabilities, and classification on the statement of cash flows. Some of the areas for simplification apply only to nonpublic entities. For public business entities, the amendments in this ASU are effective for annual periods beginning after December 15, 2016, and interim periods within those annual periods. The adoption of this standard did not have a material impact on the Company’s consolidated financial position or results of operations.

 

In January 2017, the FASB issued ASU No. 2017-01, “Business Combinations (Topic 805): Clarifying the Definition of a Business”. The amendments in this ASU provide a screen to determine when a set is not a business. The screen requires that when substantially all of the fair value of the gross assets acquired (or disposed of) is concentrated in a single identifiable asset or a group of similar identifiable assets, the set is not a business. This screen reduces the number of transactions that need to be further evaluated. If the screen is not met, the amendments in this ASU (1) require that to be considered a business, a set must include, at a minimum, an input and a substantive process that together significantly contribute to the ability to create output and (2) remove the evaluation of whether a market participant could replace missing elements. The amendments provide a framework to assist entities in evaluating whether both an input and a substantive process are present. The framework includes two sets of criteria to consider that depend on whether a set has outputs. Although outputs are not required for a set to be a business, outputs generally are a key element of a business; therefore, the Board has developed more stringent criteria for sets without outputs. Lastly, the amendments in this ASU narrow the definition of the term output so that the term is consistent with how outputs are described in Topic 606. Public business entities should apply the amendments in this ASU to annual periods beginning after December 15, 2017, including interim periods within those periods. The amendments in this ASU should be applied prospectively on or after the effective date. No disclosures are required at transition. Based on the Company’s evaluation, the Company does not expect the adoption of these amendments to have a material impact on its consolidated financial position and results of operations.

 

In January 2017, the FASB issued ASU No. 2017-04, “Intangibles-Goodwill and Others (Topic 350)-Simplify the Test for Goodwill Impairment”. To simplify the subsequent measurement of goodwill, the amendments in this ASU eliminated Step 2 from the goodwill impairment test. In computing the implied fair value of goodwill under Step 2, an entity had to perform procedures to determine the fair value at the impairment testing date of its assets and liabilities (including unrecognized assets and liabilities) following the procedure that would be required in determining the fair value of assets acquired and liabilities assumed in a business combination. Instead, under the amendments in this ASU, an entity should perform its annual, or interim, goodwill impairment test by comparing the fair value of a reporting unit with its carrying amount. An entity should recognize an impairment charge for the amount by which the carrying amount exceeds the reporting unit’s fair value; however, the loss recognized should not exceed the total amount of goodwill allocated to that reporting unit. Additionally, an entity should consider income tax effects from any tax deductible goodwill on the carrying amount of the reporting unit when measuring the goodwill impairment loss, if applicable. The amendments in this ASU also eliminated the requirements for any reporting unit with a zero or negative carrying amount to perform a qualitative assessment and, if it fails that qualitative test, to perform Step 2 of the goodwill impairment test. Therefore, the same impairment assessment applies to all reporting units. An entity is required to disclose the amount of goodwill allocated to each reporting unit with a zero or negative carrying amount of net assets. An entity still has the option to perform the qualitative assessment for a reporting unit to determine if the quantitative impairment test is necessary. An entity should apply the amendments in this ASU on a prospective basis. An entity is required to disclose the nature of and reason for the change in accounting principle upon transition. That disclosure should be provided in the first annual period and in the interim period within the first annual period when the entity initially adopts the amendments in this ASU. A public business entity that is a U.S. Securities and Exchange Commission (SEC) filer should adopt the amendments in this ASU for its annual or any interim goodwill impairment tests in fiscal years beginning after December 15, 2019. Early adoption is permitted for interim or annual goodwill impairment tests performed on testing dates after January 1, 2017. The Company is currently evaluating the impact on its consolidated financial position and results of operations upon adopting these amendments.

 

F-22

CHINANET ONLINE HOLDINGS, INC.

NOTES TO CONSOLIDATED FINANCIAL STATMENTS

 

In February 2018, the FASB issued ASU 2018-02: “Income Statement—Reporting Comprehensive Income (Topic 220)- Reclassification of Certain Tax Effects from Accumulated Other Comprehensive Income”. The amendments in this ASU allow a reclassification from accumulated other comprehensive income to retained earnings for stranded tax effects resulting from the Tax Cuts and Jobs Act (the “Act”). Consequently, the amendments eliminate the stranded tax effects resulting from the Act and will improve the usefulness of information reported to financial statement users. However, because the amendments only relate to the reclassification of the income tax effects of the Act, the underlying guidance that requires that the effect of a change in tax laws or rates be included in income from continuing operations is not affected. The amendments in this ASU also require certain disclosures about stranded tax effects. The amendments in this ASU are effective for fiscal years beginning after December 15, 2018, and interim periods within those fiscal years. Early adoption is permitted. The Company is currently evaluating the impact on its consolidated financial position and results of operations upon adopting these amendments.

 

Other accounting standards that have been issued or proposed by the FASB or other standards-setting bodies that do not require adoption until a future date are not expected to have a material impact on the Company’s consolidated financial statements upon adoption.

 

4.Term deposit

 

Term deposit as of December 31, 2016 represented the amount of cash placed as a term deposit by one of the Company’s operating VIEs in a major financial institution in China, which management believes is of high credit quality. The term deposit matured on July 7, 2017. The interest rate of the term deposit was 2.25% per annum.

 

5.Accounts receivable, net

 

   As of December 31,
   2017  2016
   US$(’000)  US$(’000)
       
Accounts receivable   10,008    6,034 
Allowance for doubtful debts   (2,793)   (2,712)
Accounts receivable, net   7,215    3,322 

 

All of the accounts receivable are non-interest bearing. Based on the assessment of the collectability of the accounts receivable as of December 31, 2017 and 2016, the Company provided approximately US$2,793,000 and US$2,712,000 allowance for doubtful accounts, respectively, which were primarily related to the accounts receivable of the Company’s internet advertising and TV advertising business segment with an aging over six months. The Company evaluates its accounts receivables with an aging over six months and determines the allowance based on aging data, historical collection experience, customer specific facts and economic conditions. For the year ended December 31, 2017, approximately US$1.28 million allowance for doubtful accounts was provided. For the year ended December 31, 2016, approximately US$0.04 million allowance for doubtful accounts was reversed. As of December 31, 2017, the Company also charged off approximately US$1.41 million account receivable balances against the allowance, as all means of collection of these balances have been exhausted and the potential for recovery is considered remote.

 

6.Other receivables, net

 

Other receivables as of December 31, 2017 primarily represented a short-term working capital loan of approximately US$2.6 million to an unrelated third party, which will expire on June 30, 2018. The loan with an original amount of US$2.91 million was unsecured and non-interest bearing. The Company received approximately US$0.31 million repayment of this loan in December 2017, and the remaining balance of this loan had been fully repaid subsequently during the first fiscal quarter of 2018.

 

As of December 31, 2017 and 2016, other receivables also included approximately RMB6.0 (US$0.9 million) overdue contractual deposits, which were related to advertising resources purchase contracts that had been completed with no further cooperation. Based on the assessment of the collectability of these overdue deposits as of December 31, 2017 and 2016, the Company had provided full allowance against these doubtful accounts. For the year ended December 31, 2017, approximately US$30,000 allowance for doubtful accounts was reversed due to subsequent collection. For the year ended December 31, 2016, allowance for doubtful accounts recorded to against these overdue deposits was approximately US$256,000.

 

F-23

CHINANET ONLINE HOLDINGS, INC.

NOTES TO CONSOLIDATED FINANCIAL STATMENTS

 

7.Prepayments and deposit to suppliers

 

   As of December 31,
   2017  2016
   US$(’000)  US$(’000)
       
Deposits to TV and internet resources providers   1,870    1,074 
Prepayments to TV and internet resources providers   1,331    2,874 
Deposits to other service providers   765    721 
Other deposits and prepayments   107    91 
    4,073    4,760 

 

The Company purchases internet resources from large internet search engines and technical services from suppliers to attract more internet traffic to its advertising portals and provide value-added services to its clients. The Company also purchases TV advertising time slots for resale through broadcast advertisements to promote brands, business information, products and services of its clients.

 

Deposits to TV and internet resources providers are paid as contractual deposits to the Company’s resources and services suppliers. As of December 31, 2017 and 2016, deposit to TV and internet resources providers primarily consisted of the contractual deposits paid for purchasing internet resources from two of the Company’s largest internet resources suppliers.

 

According to the contracts signed between the Company and its suppliers, the Company is normally required to pay the contract amounts in advance. These prepayments will be transferred to cost of revenues when the related services are provided. As of December 31, 2017 and 2016, prepayments to TV and internet resources providers primarily consisted of advance payments paid for purchasing internet resources from two of the Company’s largest internet resources suppliers.

 

As of December 31, 2017 and 2016, deposits to other service provider represented the deposit for an advisory contract related to finding new investors for the Company, which expired on December 31, 2017. The service provider refunded the deposit to the Company in March 2018.

 

8.Due from related parties, net

 

   As of December 31,
   2017  2016
   US$(’000)  US$(’000)
       
Beijing Saimeiwei Food Equipment Technology Co., Ltd.   33    31 
Chuangshi Meiwei (Beijing) International Investment Management Co., Ltd.   156    150 
Guohua Shiji (Beijing) Communication Co., Ltd.   184    175 
ChinaNet Chuang Tou (Shenzhen) Co., Ltd.   14    - 
Beijing Saturday Education Technology Co., Ltd.   -    1 
    387    357 
Allowance for doubtful debts   (373)   (144)
Due from related parties, net   14    213 

 

Related parties of the Company represented the Company’s direct or indirect unconsolidated investee companies. As of December 31, 2017 and 2016, due from related parties primarily included short-term working capital loans of RMB1.0 million (approximately US$0.15 million) and RMB1.2 million (approximately US$0.18 million) to Chuangshi Meiwei and Guohua Shiji, respectively. The working capital loans are advanced to supplement the short-term operational needs of these related parties to assist certain of their business developing projects. The working capital loans are non-interest bearing and needs to be repaid to the Company within one year.

 

F-24

CHINANET ONLINE HOLDINGS, INC.

NOTES TO CONSOLIDATED FINANCIAL STATMENTS

 

Based on the assessment of the collectability, the Company provided full allowance for doubtful accounts against its service fee receivables due from Saimeiwei, Guohua Shiji and Chuangshi Meiwei and its short-term working capital loan lent to Guohua Shiji and Chuangshi Meiwei, with an approximately US$0.21 million and US$0.15 million of allowance for doubtful debts recorded for the years ended December 31, 2017 and 2016, respectively, as a result of the unfavorable facts related to the business status of these related party, as discussed in Note 9.

 

9.Long-term investments

 

   As of December 31,
   2017  2016
   US$(’000)  US$(’000)
Equity method investments:      
Investment in equity method investees   753    709 
Advance to equity method investees   80    75 
Impairment on equity method investments   (833)   (784)
Total equity method investments   -    - 
Cost method investments:          
Investment in cost method investees   1,125    1,492 
Impairment on cost method investments   (207)   (152)
Total cost method investments   

918

    

1,340

 
Total long-term investments   918    1,340 

 

Equity method investments

 

As of December 31, 2017 and 2016, the Company beneficially owned 23.18% and 25.5% equity interest in Shenzhen Mingshan and Zhao Shang Ke Hubei, respectively. The Company accounts for its investments in these companies under equity method of accounting. Based on the facts of the significant decline in level of business activities from 2015, insufficient amount of working capital and the lack of commitment from majority shareholders, these two investment affiliates had become dormant and the possibility of the business recovery is remote. As a result, the Company reduced the carrying value of these investments to zero as of December 31, 2015.

 

Cost method investments

 

As of December 31, 2017 and 2016, the Company beneficially owned a 19% equity interest in ChinaNet Chuang Tou and Guohua Shiji, respectively, a 10% equity interest in Chuangshi Meiwei and Beijing Saturday and a 15% equity interest in ChinaNet Korea, respectively. The Company accounts for its investments in these companies under cost method of accounting. The following table summarizes the movement of the investments in cost method investees for the two years then ended December 31, 2017:

 

   ChinaNet
Korea
  Beijing
Saturday
  Chuangshi
Meiwei
  Guohua
Shiji
  ChinaNet
Chuang Tou
  Total
   US$(’000)  US$(’000)  US$(’000)  US$(’000)  US$(’000)  US$(’000)
                   
Balance as of December 31, 2015   -    17    154    3    939    1,113 
Investment during the year   8    -    -    25    418    451 
Impairment on cost method investments   (8)   -    (144)   -    -    (152)
Exchange translation adjustment   -    (1)   (10)   (1)   (60)   (72)
Balance as of December 31, 2016   -    16    -    27    1,297    1,340 
Withdraw of cash investment   -    -    -    -    (459)   (459)
Impairment on cost method investments   -    (17)   -    (29)   -    (46)
Exchange translation adjustment   -    1    -    2    80    83 
Balance as of December 31, 2017   -    -    -    -    918    918 

 

 

F-25

CHINANET ONLINE HOLDINGS, INC.

NOTES TO CONSOLIDATED FINANCIAL STATMENTS

 

The Company invested in Guohua Shiji which provides internet and information technical services, and invested in ChinaNet Korea and Chuangshi Meiwei which provide franchise consulting services for Korean food and beverage brands introduced to China. As the business plan of these companies were not implemented smoothly and based on the facts of the significant decline in level of business activities, continued operating losses incurrence, insufficient amount of working capital and the lack of commitment from majority shareholders, the possibility of the business recovery of these companies is remote. In late 2017, the business operation of Beijing Saturday was suspended by the local government due to certain administrative issues, which is not expected to be resolved in the near future. As a result, the Company reduced the carrying value of its investment to Guohua Shiji and Beijing Saturday to zero as of December 31, 2017 and its investments to ChinaNet Korea and Chuangshi Meiwei to zero as of December 31, 2016, with an approximately US$0.04 million and US$0.16 million other-than temporary impairment loss recorded for the years ended December 31, 2017 and 2016, respectively. The Company assessed the fair value of its remaining cost method investments and determined no additional other-than temporary impairment exist.

 

10.Property and equipment, net

 

   As of December 31,
   2017  2016
   US$(’000)  US$(’000)
       
Leasehold improvement   337    317 
Vehicles   810    763 
Office equipment   1,410    1,371 
Electronic devices   1,164    1,096 
Property and equipment, cost   3,721    3,547 
Less: accumulated depreciation   (3,258)   (2,922)
Less: impairment loss on abandoned fixed assets   (164)   (154)
Property and equipment, net   299    471 

 

Depreciation expenses in the aggregate for the years ended December 31, 2017 and 2016 were approximately US$196,000 and US$248,000, respectively.

 

11.Intangible assets, net

 

   As of December 31,
   2017  2016
   US$(’000)  US$(’000)
Intangible assets not subject to amortization:      
Domain name   1,478    1,393 
Intangible assets subject to amortization:          
Customer relationship   2,038    1,920 
Non-compete agreements   1,122    1,057 
Software technologies   314    295 
Cloud compute software technology   1,420    1,338 
Internet safety, information exchange security and data encryption software   1,990    1,874 
Intelligent marketing data service platform   4,942    4,655 
Cloud video management system   1,454    1,369 
Other computer software   120    113 
Intangible assets, cost   14,878    14,014 
Less: accumulated amortization   (6,443)   (4,875)
Less: accumulated impairment losses   (4,627)   (1,875)
Intangible assets, net   3,808    7,264 

 

 

F-26

CHINANET ONLINE HOLDINGS, INC.

NOTES TO CONSOLIDATED FINANCIAL STATMENTS

 

Amortization expenses in aggregate for the years ended December 31, 2017 and 2016 were approximately US$1,226,000 and US$1,324,000, respectively.

 

The Company performed an impairment analysis on its intangible assets as of December 31, 2017 and 2016, respectively. The fair value of intangible assets was determined using Multi-period Excess Earning Method (the “MPEEM method”) and Replacement Cost Method. As an application of income approach, the MPEEM method is a widely-used valuation method, it determines the fair value of the asset as the present value of the cash flows attributable to it. As the asset will generally earn cash flows through interaction with other tangible and intangible assets, the contributions to cash flows of those other assets must be removed. Those assets are referred to as contributory assets which are defined as all assets that are utilized in the realization of expected future cash flows for the target asset (See Note 3 (n) for significant unobservable internally-developed inputs used in the intangible assets fair value measurement).

 

For the year ended December 31, 2017, the Company provided approximately US$2.55 million impairment losses associated with intelligent marketing data service platform, cloud video management system and cloud compute software technology of its internet advertising and data service business segment, due to insufficient estimated future cash flows expected to be generated by these assets. For the year ended December 31, 2016, the Company did not recognize any impairment loss associated with its intangible assets.

 

Based on the net carrying value of the finite-lived intangible assets recorded, which weighted average remaining useful life was 6.38 years as of December 31, 2017, and assuming no further subsequent impairment of the underlying intangible assets, the estimated future amortization expenses is approximately US$656,000 each year for the year ending December 31, 2018, 2019 and 2020, approximately US$646,000 for the year ending December 31, 2021, and approximately US$497,000 for the year ending December 31, 2022.

 

12.Goodwill

 

   Amount
   US$(’000)
    
Balance as of December 31, 2015   4,396 
Goodwill adjustment due to reclassify disposal group to held and used   914 
Exchange translation adjustment   (340)
Balance as of December 31, 2016   4,970 
Exchange translation adjustment   307 
Balance as of December 31, 2017   5,277 

 

The Company’s goodwill arose from various business combinations consummated in 2011. The Company’s goodwill was attributable to its internet advertising and data service reporting unit.

 

As discussed in Note 3(l), in the fourth quarter of 2015, the Company committed to a plan to sell liansuo.com, which is a portion of the Company’s internet advertising and data service reporting unit that constitutes a business. In accordance with ASC Topic 350: “Intangibles-Goodwill and Others” Subtopic 20-40, goodwill associated with that business unit shall be included in the carrying amount of the business to determine the gain or loss on disposal. In accordance with ASC 350-20-40-3 through ASC 350-20-40-7, the Company allocated approximately US$914,000 goodwill associated with its internet advertising and data service reporting unit to the carrying value of lianso.com based on the relative fair value of lianso.com and the portion of this reporting unit that would be retained. In the fourth quarter of 2016, the Company reassesses the status of its disposal group classified as held for sale, basis on which, the Company concluded that its disposal group no longer met all the criteria for the classification as held for sale. Therefore, the Company reclassified the assets and liabilities related to the disposal group as held and used and measured it at the lower of its carrying value and fair value in accordance with ASC 360. As the fair value of the disposal group exceeded its carrying amount, including goodwill allocated to the disposal group at the date of the reclassification, the disposal group was reclassified to held and used at its carrying value, including the goodwill amount previously allocated to the disposal group.

 

F-27

CHINANET ONLINE HOLDINGS, INC.

NOTES TO CONSOLIDATED FINANCIAL STATMENTS

 

The fair value of reporting units was determined using the income approach by a discounted cash flow analysis. The discounted cash flow method is premised on the concept that the value is based on the present value of all future cash flows by applying an appropriate discount rate. The future benefits generating cash flows consist of current income distributions, appreciation in the asset, or a combination of both. In essence, this valuation method requires a forecast to be made of cash flow, going out far enough into the future until an assumed stabilization occurs for the assets being appraised. This methodology assumes that the forecasted income/cash flow will not necessarily be stable in the near term but will stabilize in the future (See Note 3 (n) for significant unobservable internally-developed inputs used in the fair value measurement).

 

For the years ended December 31, 2017 and 2016, the Company did not record any impairment loss associated with its goodwill.

 

13.Short-term bank loan

 

Short-term bank loan as of December 31, 2017 and 2016 represented short-term bank loans of RMB5.0 million (approximately US$0.8 million), in the aggregate, borrowed by one of the Company’s VIEs from a major financial institution in China to supplement its short-term working capital needs, of which RMB3.0 million (approximately US$0.5 million) matured and was repaid on July 18, 2017, and was re-borrowed on August 16, 2017, which will mature on August 15, 2018, the remaining RMB2.0 million (approximately US$0.3 million) matured and was repaid on October 18, 2017, and was re-borrowed on October 23, 2017, which will mature on October 22, 2018. The current interest rate of these short-term bank loans is 5.655% per annum, which is 30% over the benchmark rate of the People’s Bank of China (the “PBOC”).

 

14.Accrued payroll and other accruals

 

   As of December 31,
   2017  2016
   US$(’000)  US$(’000)
       
Accrued payroll and staff welfare   203    319 
Accrued operating expenses   356    366 
    559    685 

 

15.Due to investors related to terminated security purchase agreements

 

In May 2015, the Company entered into securities purchase agreements with Beijing Jinrun Fangzhou Science & Technology Co, Ltd. (“Jinrun Fangzhou”) and Dongsys Innovation (Beijing) Technology Development Co., Ltd. (“Dongsys Innovation”), public companies listed on the National Equities Exchange and Quotations of the PRC (the “NEEQ”), respectively, pursuant to which these companies agreed to purchase a certain number of shares of common stock of the Company. The Company had received the 10% guarantee payment and 15% prepayment in an aggregate amount equal to US$819,000 from Jinrun Fangzhou, and the 10% guarantee payment in an amount equal to US$119,000 from Dongsys Innovation, respectively.

 

Due to certain restriction stipulated in the “Measures for Overseas Investment Management” issued by the Ministry of Commerce of the PRC (the “MOFCOM”), the Company and its investors experienced difficulties in obtaining approval for the transactions from the MOFCOM. As a result, on May 12, 2016, the Company terminated the security purchase agreements with these two investors, respectively. The Company did not make any repayment to these investors afterwards during 2016 and 2017. As agreed by the parties, beginning on January 1, 2017, the Company needs to bear a 12% annualized interest rate for the unpaid amounts and the amounts shall be refunded to the investors no later than December 31, 2017. Interest expense for the unpaid amounts accrued for the year ended December 31, 2017 was approximately US$0.11 million, which was recorded in other payables account.

 

In February 2018, the Company fully repaid Dongsys Innovation the principal and interest until December 31, 2017 of approximately US$0.14 million. In March 2018, the Company repaid RMB3.0 million (approximately US$0.46 million) to Jinrun Fangzhou and expects to settle the remaining balance of this liability before June 2018. Both Dongsys Innovation and Jinrun Fangzhou agreed not to charge additional interest in fiscal 2018.

 

F-28

CHINANET ONLINE HOLDINGS, INC.

NOTES TO CONSOLIDATED FINANCIAL STATMENTS

 

16.Payable for purchasing of software technology

 

Payable for purchasing of software technology as of December 31, 2017 and 2016 represented the outstanding payment balance for the purchasing of a cloud video management system, which transaction was consummated in the fourth quarter of 2016. The Company has subsequently settled the balance with the counter party in March 2018.

 

17.Taxation

 

1)Income tax

 

The entities within the Company file separate tax returns in the respective tax jurisdictions in which they operate.

 

i). a. On December 22, 2017, the U.S. enacted the Tax Cuts and Jobs Act (“TCJA” or the “Act”) (which is commonly referred to as “U.S. tax reform”). The Act significantly changes U.S. corporate income tax laws including but not limited to reducing the U.S. corporate income tax rate from 35% to 21% beginning in 2018 and imposing a one-time mandatory tax on previously deferred foreign earnings.

 

i). b. The Company is incorporated in the state of Nevada. Under the current law of Nevada, the Company is not subject to state corporate income tax. Following the Share Exchange, the Company became a holding company and does not conduct any substantial operations of its own. No provision for federal corporate income tax has been made in the financial statements as the Company has no assessable profits for the year ended December 31, 2017, or any prior periods. Before enactment of the Act, the Company did not provide for U.S. taxes or foreign withholding taxes on undistributed earnings from its non-U.S. subsidiaries because such earnings are intended to be reinvested indefinitely. If undistributed earnings were distributed, foreign tax credits could become available under current law to reduce the resulting U.S. income tax liability. Please see additional discussion regarding the assessment of the income tax effect of the Act in item i). d. below.

 

i). c. On December 22, 2017, the Securities and Exchange Commission staff issued Staff Accounting Bulletin No. 118 (“SAB 118”), which provides guidance on accounting for the tax effects of the Act. SAB 118 provides a measurement period that should not extend beyond one year from the Act enactment date for companies to complete the accounting under ASC 740 “Income Taxes”. In accordance with SAB 118, a company must reflect the income tax effects of those aspects of the Act for which the accounting under ASC 740 is complete. To the extent that a company’s accounting for certain income tax effects of the Act is incomplete but it is able to determine a reasonable estimate, it must record a provisional estimate in the financial statements.

 

i). d. As of December 31, 2017, the Company has conducted a preliminary assessment of its income tax effects of the Act, based on which, the Company concluded that no incremental income tax expense of the one-time mandatory tax on its previously deferred foreign earnings would be charged for the year ended December 31, 2017, as the Company had sufficient U.S. net operating losses carryforwards and foreign tax credits available to offset the resulting incremental taxable income related to the deferred foreign earnings. Based upon the preliminary assessment of its one-time transition income tax effects of the Act and other information currently available, the Company remeasured its U.S. deferred tax assets accordingly. However, the Company did not have sufficient information currently to perform a comprehensive analysis on the historical operating results of each of its PRC subsidiaries to complete its assessment of the U.S. deferred tax assets that would have been utilized and or are expected to be utilizable under the Act. In summary, the Company has not completed its accounting for the tax effects of enactment of the Act and is still analyzing certain aspects of the Act and is refining its calculations, which could potentially affect the measurement of the balances or potentially give rise to new deferred tax amounts. The estimates may be impacted by the need for further analysis and future clarification and guidance regarding available tax accounting methods and elections, earnings and profits computations, and state tax conformity to federal tax changes. In addition, further regulatory guidance related to the Act is expected to be issued in 2018 which may result in changes to the Company’s estimates. Additional analysis of the law and the impact to the Company will be performed and any impact will be finalized no later than the fourth quarter of 2018.

 

ii). China Net BVI was incorporated in the British Virgin Islands (“BVI”). Under the current law of the BVI, China Net BVI is not subject to tax on income or capital gains. Additionally, upon payments of dividends by China Net BVI to its shareholders, no BVI withholding tax will be imposed.

 

iii). China Net HK was incorporated in Hong Kong and does not conduct any substantial operations of its own. No provision for Hong Kong profits tax has been made in the financial statements as China Net HK has no assessable profits for the year ended December 31, 2017 or any prior periods. Additionally, upon payments of dividends by China Net HK to its shareholders, no Hong Kong withholding tax will be imposed.

 

iv). The Company’s PRC operating subsidiaries and VIEs, being incorporated in the PRC, are governed by the income tax law of the PRC and is subject to PRC enterprise income tax (“EIT”). The EIT rate of PRC is 25%, which applies to both domestic and foreign invested enterprises.

 

F-29

CHINANET ONLINE HOLDINGS, INC.

NOTES TO CONSOLIDATED FINANCIAL STATMENTS

 

In November 2015, Business Opportunity Online was re-approved by the related PRC governmental authorities as a High and New Technology Enterprise, which enabled the entity, as approved by the local tax authorities of Beijing, the PRC, to continue enjoying the preferential income tax rate of 15% until November 2018. Therefore, for the years ended December 31, 2017 and 2016, the applicable income tax rate of Business Opportunity Online was 15%.
   
The applicable income tax rate for other PRC operating entities of the Company is 25% for the years ended December 31, 2017 and 2016.
   
The current EIT law also imposed a 10% withholding income tax for dividends distributed by a foreign invested enterprise to its immediate holding company outside China. A lower withholding tax rate will be applied if there is a tax treaty arrangement between mainland China and the jurisdiction of the foreign holding company. Holding companies in Hong Kong, for example, will be subject to a 5% withholding tax rate.

 

For the years ended December 31, 2017 and 2016, the preferential income tax treatment enjoyed by the Company’s PRC VIE, Business Opportunity Online was based on the current applicable laws and regulations of the PRC and approved by the related government regulatory authorities and local tax authorities where Business Opportunity Online operates in. The preferential income tax treatment is subject to change in accordance with the PRC government economic development policies and regulations. The preferential income tax treatment is primarily determined by the regulation and policies of the PRC government in the context of the overall economic policy and strategy. As a result, the uncertainty of the preferential income tax treatment is subject to, but not limited to, the PRC government policy on supporting any specific industry’s development under the outlook and strategy of overall macroeconomic development.

 

2)Turnover taxes and the relevant surcharges

 

Service revenues provided by the Company’s PRC operating subsidiaries and VIEs were subject to Value Added Tax (“VAT”). VAT rate for provision of modern services (other than lease of corporeal movables) is 6% and for small scale taxpayer, 3%. Therefore, for the years ended December 31, 2017 and 2016, the Company’s service revenues are subject to VAT at a rate of 6%, after deducting the VAT paid for the services purchased from suppliers, or at a rate of 3% without any deduction of VAT paid for the services purchased from suppliers. The surcharges of the VAT is 12%-14% of the VAT, depending on which tax jurisdiction the Company’s PRC operating subsidiaries and VIE operate in.

 

As of December 31, 2017, and 2016, taxes payable consists of:

 

   As of December 31,
   2017  2016
   US$(’000)  US$(’000)
           
PRC turnover tax and surcharge payable   1,295    1,147 
PRC enterprise income tax payable   1,873    1,763 
Taxes payable   3,168    2,910 

 

A reconciliation of the income tax benefit determined at the U.S. federal corporate income tax rate to the Company’s effective income tax expense is as follows:

 

   Year Ended December 31,
   2017  2016
   US$(’000)  US$(’000)
       
Pre-tax loss   (9,760)   (6,183)
U.S. federal rate   35%   35%
Income tax benefit computed at U.S. federal rate   3,416    2,164 
Reconciling items:          
Rate differential for PRC earnings   (724)   (354)
Preferential tax treatments and tax holiday effects   (238)   (158)
Tax effect on toll charge income from the Act   

(492

)   - 
Tax effect on enactment of new tax rate   

(1,859

)   

-

 
Tax effect on change of net operating loss treatment   

-

    

(924

)
Valuation allowance on deferred tax assets   (434)   (743)
Others   80    (87)
Effective income tax expense   (251)   (102)

 

 

F-30

CHINANET ONLINE HOLDINGS, INC.

NOTES TO CONSOLIDATED FINANCIAL STATMENTS

 

For the years ended December 31, 2017 and 2016, the Company’s income tax expense consisted of:

 

   Year Ended December 31,
   2017  2016
   US$(’000)  US$(’000)
       
Current-PRC   (1)   - 
Deferred-PRC   (250)   (102)
Income tax expense   (251)   (102)

 

The Company’s deferred tax assets at December 31, 2017 and December 31, 2016 were as follows:

 

   As of December 31,
   2017  2016
   US$(’000)  US$(’000)
       
Net operating loss carryforward   7,657    7,461 
Bad debts provision   879    931 
Valuation allowance   (7,178)   (6,870)
Total net deferred tax assets   1,358    1,522 

 

The U.S. holding company has incurred aggregate net operating losses of approximately US$13,275,660 at December 31, 2017. The losses carry forwards gradually expire over time, the last of which expires in 2037. The Company maintains a full valuation allowance against its net U.S. deferred tax assets, since due to uncertainties surrounding future utilization, the Company estimates there will not be sufficient future earnings to utilize its deferred tax assets. The Company’s net U.S. deferred tax assets have been remeasured using the new statutory rate of 21%. The Company’s preliminary assessment of the Act resulted in a reduction of approximately US$1,859,000 of deferred tax assets, which is fully offset by a decrease in valuation allowance; therefore, there is no effective tax rate impact to the Company.

 

In accordance with the Company’s preliminary assessment of its one-time transition income tax effects of the Act, the Company determined that it had approximately US$1,404,340 toll charge income taxable related to its previously deferred foreign earnings. No incremental income tax expense was recorded for the year ended December 31, 2017, because the Company had U.S. net operating losses carryforwards available to offset the toll charge income.

 

The net operating losses carried forward incurred by the Company’s PRC subsidiaries and VIEs were approximately US$23,959,000 and US$17,939,000 at December 31, 2017 and 2016, respectively. The losses carry forwards gradually expire over time, the last of which expires in 2022. The related deferred tax assets were calculated based on the respective net operating losses incurred by each of the PRC subsidiaries and VIEs and the respective corresponding enacted tax rate that will be in effect in the period in which the losses are expected to be utilized.

 

The Company recorded approximately US$7,178,000 and US$6,870,000 valuation allowance as of December 31, 2017 and 2016, respectively, because it is considered more likely than not that this portion of the deferred tax assets will not be realized through sufficient future earnings of the entities to which the operating losses related.

 

For the years ended December 31, 2017 and 2016, total valuation allowance increased by approximately US$308,000 and US$527,000, respectively.

 

F-31

CHINANET ONLINE HOLDINGS, INC.

NOTES TO CONSOLIDATED FINANCIAL STATMENTS

 

18.Long-term borrowing from a director

 

Long-term borrowing from a director is a non-interest bearing loan from a director of the Company relating to the original paid-in capital contribution in the Company’s wholly-owned subsidiary Rise King WFOE, which is not expected to be repaid within one year.

 

19.Restricted Net Assets

 

As most of the Company’s operations are conducted through its PRC subsidiaries and VIEs, the Company’s ability to pay dividends is primarily dependent on receiving distributions of funds from its PRC subsidiaries and VIEs. Relevant PRC statutory laws and regulations permit payments of dividends by its PRC subsidiaries and VIEs only out of their retained earnings, if any, as determined in accordance with PRC accounting standards and regulations and after it has met the PRC requirements for appropriation to statutory reserves. Paid in capital of the PRC subsidiaries and VIEs included in the Company’s consolidated net assets are also non-distributable for dividend purposes.

 

In accordance with the PRC regulations on Enterprises with Foreign Investment, a WFOE established in the PRC is required to provide certain statutory reserves, namely general reserve fund, the enterprise expansion fund and staff welfare and bonus fund which are appropriated from net profit as reported in the enterprise’s PRC statutory accounts. A WFOE is required to allocate at least 10% of its annual after-tax profit to the general reserve until such reserve has reached 50% of its registered capital based on the enterprise’s PRC statutory accounts. Appropriations to the enterprise expansion fund and staff welfare and bonus fund are at the discretion of the board of directors. The aforementioned reserves can only be used for specific purposes and are not distributable as cash dividends. Rise King WFOE is subject to the above mandated restrictions on distributable profits. Additionally, in accordance with the Company Law of the PRC, a domestic enterprise is required to provide a statutory common reserve of at least 10% of its annual after-tax profit until such reserve has reached 50% of its registered capital based on the enterprise’s PRC statutory accounts. A domestic enterprise is also required to provide for a discretionary surplus reserve, at the discretion of the board of directors. The aforementioned reserves can only be used for specific purposes and are not distributable as cash dividends. All of the Company’s PRC VIEs are subject to the above mandated restrictions on distributable profits.

 

As a result of these PRC laws and regulations, the Company’s PRC subsidiaries and VIEs are restricted in their ability to transfer a portion of their net assets to the Company. As of December 31, 2017 and 2016, net assets restricted in the aggregate, which include paid-in capital and statutory reserve funds of the Company’s PRC subsidiaries and VIEs that are included in the Company’s consolidated net assets, was approximately US$8.2 million and US$7.8 million, respectively.

 

The current PRC Enterprise Income Tax (“EIT”) Law also imposed a 10% withholding income tax for dividends distributed by a foreign invested enterprise to its immediate holding company outside China. A lower withholding tax rate will be applied if there is a tax treaty arrangement between mainland China and the jurisdiction of the foreign holding company. Holding companies in Hong Kong, for example, will be subject to a 5% withholding tax rate.

 

The ability of the Company’s PRC subsidiaries and VIEs to make dividends and other payments to the Company may also be restricted by changes in applicable foreign exchange and other laws and regulations.

 

Foreign currency exchange regulation in China is primarily governed by the following rules:

 

Foreign Exchange Administration Rules (1996), as amended in August 2008, or the Exchange Rules;
Administration Rules of the Settlement, Sale and Payment of Foreign Exchange (1996), or the Administration Rules.

 

Currently, under the Administration Rules, Renminbi is freely convertible for current account items, including the distribution of dividends, interest payments, trade and service related foreign exchange transactions, but not for capital account items, such as direct investments, loans, repatriation of investments and investments in securities outside of China, unless the prior approval of the State Administration of Foreign Exchange (the “SAFE”) is obtained and prior registration with the SAFE is made. Foreign-invested enterprises like Rise King WFOE that need foreign exchange for the distribution of profits to its shareholders may effect payment from their foreign exchange accounts or purchase and pay foreign exchange rates at the designated foreign exchange banks to their foreign shareholders by producing board resolutions for such profit distribution. Based on their needs, foreign-invested enterprises are permitted to open foreign exchange settlement accounts for current account receipts and payments of foreign exchange along with specialized accounts for capital account receipts and payments of foreign exchange at certain designated foreign exchange banks.

 

F-32

CHINANET ONLINE HOLDINGS, INC.

NOTES TO CONSOLIDATED FINANCIAL STATMENTS

 

Although the current Exchange Rules allow the convertibility of Chinese Renminbi into foreign currency for current account items, conversion of Chinese Renminbi into foreign exchange for capital items, such as foreign direct investment, loans or securities, requires the approval of SAFE, which is under the authority of the People’s Bank of China. These approvals, however, do not guarantee the availability of foreign currency conversion. The Company cannot be sure that it will be able to obtain all required conversion approvals for its operations or the Chinese regulatory authorities will not impose greater restrictions on the convertibility of Chinese Renminbi in the future. Currently, most of the Company’s retained earnings are generated in Renminbi. Any future restrictions on currency exchanges may limit the Company’s ability to use its retained earnings generated in Renminbi to make dividends or other payments in U.S. dollars or fund possible business activities outside China.

 

As of December 31, 2017 and 2016, there was approximately US$10.6 million and US$17.6 million retained earnings in the aggregate, respectively, which was generated by the Company’s PRC subsidiaries and VIEs in Renminbi included in the Company’s consolidated net assets, aside from US$2.7 million and US$2.5 million statutory reserve funds as of December 31, 2017 and 2016, respectively, that may be affected by increased restrictions on currency exchanges in the future and accordingly may further limit the Company’s PRC subsidiaries’ and VIEs’ ability to make dividends or other payments in U.S. dollars to the Company, in addition to the approximately US$8.2 million and US$7.8 million restricted net assets as of December 31, 2017 and 2016, respectively, as discussed above.

 

20.Related party transactions

 

Revenue from related parties:

 

   Year Ended December 31,
   2017  2016
   US$(’000)  US$(’000)
       
-Beijing Saturday Education Technology Co., Ltd.   6    240 
-Chuangshi Meiwei (Beijing) International Investment Management Co., Ltd.   17    170 
-ChinaNet Chuang Tou (Shenzhen) Co., Ltd.   13    - 
-Beijing Saimeiwei Food Equipment Technology Co., Ltd,   -    36 
-Guohua Shiji (Beijing) Communication Co., Ltd.   (1)   4 
    35    450 

 

Related parties of the Company represented the Company’s direct or indirect unconsolidated investee companies. The Company provides advertising, marketing and data services to these related parties in its normal course of business on the same terms as those provided to its unrelated clients.

 

21.Employee defined contribution plan

 

Full time employees of the Company in the PRC participate in a government mandated defined contribution plan, pursuant to which certain pension benefits, medical care, employee housing fund and other welfare benefits are provided to employees. Chinese labor regulations require that the PRC subsidiaries of the Company make contributions to the government for these benefits based on certain percentages of the employees’ salaries. The employee benefits were expensed as incurred. The Company has no legal obligation for the benefits beyond the contributions made. The total amounts for such employee benefits were approximately US$405,000 and US$595,000 for the years ended December 31, 2017 and 2016, respectively.

 

22.Concentration of risk

 

Credit risk

 

Financial instruments that potentially subject the Company to significant concentrations of credit risk consist primarily of cash and cash equivalents, term deposit, accounts receivable and other receivables. As of December 31, 2017 and 2016, substantially all of the Company’s cash and cash equivalents and term deposit were held by major financial institutions located in Mainland China, which management believes are of high credit quality. For accounts receivables and other receivables, the Company extends credit based on an evaluation of the customer’s or other third parties’ financial condition, generally without requiring collateral or other security. In order to minimize the credit risk, the Company delegated a team responsible for credit approvals and other monitoring procedures to ensure that follow-up action is taken to recover overdue debts. Further, the Company reviews the recoverable amount of each individual debt at each balance sheet date to ensure that adequate allowances are made for doubtful accounts. In this regard, the Company considers that the Company’s credit risk for accounts receivables and other receivables is significantly reduced.

 

F-33

CHINANET ONLINE HOLDINGS, INC.

NOTES TO CONSOLIDATED FINANCIAL STATMENTS

 

Risk arising from operations in foreign countries

 

All of the Company’s operations are conducted within the PRC. The Company’s operations in the PRC are subject to various political, economic, and other risks and uncertainties inherent in the PRC. Among other risks, the Company’s operations in the PRC are subject to the risks of restrictions on transfer of funds, changing taxation policies, foreign exchange restrictions; and political conditions and governmental regulations.

 

Currency convertibility risk

 

Significant part of the Company’s businesses is transacted in RMB, which is not freely convertible into foreign currencies. All foreign exchange transactions take place either through the People’s Bank of China or other banks authorized to buy and sell foreign currencies at the exchange rates quoted by the People’s Bank of China. Approval of foreign currency payments by the People’s Bank of China or other regulatory institutions requires submitting a payment application form together with suppliers’ invoices and signed contracts. These exchange control measures imposed by the PRC government authorities may restrict the ability of the Company’s PRC subsidiaries and VIEs to transfer its net assets, which to the Company through loans, advances or cash dividends.

 

Concentration of customers

 

For the year ended December 31, 2017, three customers individually accounted for 12%, 12% and 10% of the Company’s revenues, respectively. Except for the aforementioned customers, there was no other single customer who accounted for more than 10% of the Company’s revenues for the years ended December 31, 2017 or 2016.

 

As of December 31, 2017, four customers individually accounted for 22%, 14%, 14% and 11% of the Company’s accounts receivable, respectively. As of December 31, 2016, two customers individually accounted for 22% and 14% of the Company’s accounts receivable, respectively. Except for the aforementioned, there was no other single customer who accounted for more than 10% of the Company’s accounts receivable as of December 31, 2017 or 2016.

 

Concentration of suppliers

 

For the year ended December 31, 2017, two suppliers accounted for 64% and 26% of the Company’s cost of revenues, respectively. For the year ended December 31, 2016, the same two suppliers accounted for both 39% of the Company’s cost of revenues, respectively. Except for the afore-mentioned, there was no other single supplier who accounted for more than 10% of the Company’s cost of revenues for the years ended December 31, 2017 or 2016.

 

23.Commitments and contingencies

 

The following table sets forth the Company’s operating lease commitment as of December 31, 2017:

 

   Office Rental
   US$(’000)
Year ending December 31,     
-2018   349 
-2019   86 
Total   435 

 

For the years ended December 31, 2017 and 2016, rental expenses under operating leases were approximately US$409,000 and US$580,000, respectively.

 

F-34

CHINANET ONLINE HOLDINGS, INC.

NOTES TO CONSOLIDATED FINANCIAL STATMENTS

24.Discontinued operation

 

In the fourth quarter of 2015, the Company exited its brand management and sales channel building business segment, operated by one of its VIEs, Quanzhou City Zhilang Network Technology Co., Ltd. (“Quanzhou Zhi Lang”), which qualified for presentation as a discontinued operation. In June 2016, the Company disposed Quanzhou Zhi Lang to an unaffiliated third-party. For the year ended December 31, 2016, total net loss of the discontinued operation, including loss on disposal was approximately US$0.06 million.

 

 

25.Segment reporting

 

The Company follows ASC Topic 280 “Segment Reporting”, which requires that companies disclose segment data based on how management makes decisions about allocating resources to segments and evaluating their performance. Reportable operating segments include components of an entity about which separate financial information is available and which operating results are regularly reviewed by the chief operating decision maker (“CODM”), the Company’s Chief Executive Officer, to make decisions about resources to be allocated to the segment and assess each operating segment’s performance.

 

For the year ended December 31, 2017

 

   Internet
Ad. and data
service
  TV &
Bank kiosks
Ad.
  Others  Inter-
segment and
reconciling
item
  Total
   US$
(‘000)
  US$
(‘000)
  US$
(‘000)
  US$
(‘000)
  US$
(‘000)
                
Revenues   46,291    342    -    -    46,633 
Cost of revenues   41,747    273    -    -    42,020 
Total operating expenses   9,758    90    4,207(1)   -    14,055 
Impairment on intangible assets included in total operating expenses   2,552    -    -    -    2,552 
Impairment on long-term investments included in total operating expenses   28    16    -    -    44 
Depreciation and amortization expense included in total operating expenses   1,333    1    88    -    1,422 
Operating loss   (5,214)   (21)   (4,207)   -    (9,442)
                          
Expenditure for long-term assets   1    1    2    -    4 
                          
Net loss from continuing operations   (5,752)   (21)   (4,238)   -    (10,011)
                          
Total assets – December 31, 2017   28,524    402    11,013    (11,379)   28,560 

 

(1)Including approximately US$2,271,000 share-based compensation expenses.

 

For the year ended December 31, 2016

 

   Internet
Ad. and data
service
  TV &
Bank kiosks
Ad.
  Others  Inter- segment
and
reconciling
item
  Total
   US$
(‘000)
  US$
(‘000)
  US$
(‘000)
  US$
(‘000)
  US$
(‘000)
                
Revenues   34,750    -    -    -    34,750 
Cost of revenues   26,999    -    -    -    26,999 
Total operating expenses   8,777    468    4,654(1)   -    13,899 
Impairment on long-term investments included in total operating expenses   -    -    159    -    159 
Depreciation and amortization expense included in total operating expenses   1,470    2    100    -    1,572 
Operating loss   (1,026)   (468)   (4,654)   -    (6,148)
                          
Expenditure for long-term assets   2,003    -    114    -    2,117 
                          
Net loss from continuing operations   (1,154)   (468)   (4,663)   -    (6,285)
                          
Total assets – December 31, 2016   29,520    348    11,882    (11,708)   30,042 

 

(1)Including approximately US$2,309,000 share-based compensation expenses.

 

F-35

CHINANET ONLINE HOLDINGS, INC.

NOTES TO CONSOLIDATED FINANCIAL STATMENTS

 

26.Loss per share

 

Basic and diluted loss per share for each of the periods presented is calculated as follows (All amounts, except number of shares and per share data, are presented in thousands of U.S. dollars):

 

   Year Ended December 31,
   2017  2016
   US$(’000)  US$(’000)
    
Net loss attributable to ChinaNet Online Holdings, Inc. from continuing operations (numerator for basic and diluted loss per share from continuing operations)  $(10,125)  $(6,433)
           
Net loss attributable to ChinaNet Online Holdings, Inc. from discontinued operation (numerator for basic and diluted loss per share from discontinued operation)   -    (59)
           
Weighted average number of common shares outstanding – Basic and diluted   12,116,783    11,357,907 
           
Loss per share -Basic and diluted from continuing operations  $(0.84)  $(0.57)
Loss per share -Basic and diluted from discontinued operation  $-   $(0.01)

 

For the year ended December 31, 2017, the diluted loss per share calculation did not include options to purchase up to 835,216 shares of the Company’s common stock, because they were out of the money, and did not include 266,238 shares of unvested restricted common stock, because their effect was anti-dilutive, as the Company incurred a loss for the year.

 

For the year ended December 31, 2016, the diluted loss per share calculation for continuing and discontinued operations did not include options to purchase up to 835,216 shares of the Company’s common stock, because they were out of the money, and did not include a weighted average number of 796,657 shares of unvested restricted common stock, because their effect was anti-dilutive, as the Company incurred a loss for the year from both continuing and discontinued operations.

 

27.Share-based compensation expenses

 

The Company granted 75,000 and 20,000 shares of the Company’s restricted common stock to its investor relations services provider, in exchange for its services to the Company for the years ended December 31, 2017 and 2016, respectively. These shares were valued at US$1.09 and US$3.00 per share, the closing bid price of the Company’s common stock on the earlier of the performance commitment date or the date service was completed, respectively. Total compensation expense recognized for the service was approximately US$82,000 and US$60,000 for the years ended December 31, 2017 and 2016, respectively.

 

In February 2017, the Company granted 20,000 shares of the Company’s restricted common stock to one of its independent directors in exchange for his services provided to the Company. These shares were valued at US$1.12 per share, the closing bid price of the Company’s common stock on the date of grant. Total compensation expense recognized for the year ended December 31, 2017 was approximately US$22,000.

 

In July 2017, the Company issued 75,000 shares of the Company’s restricted common stock to two management consulting service providers in exchange for its services to the Company for a 12-month period commencing on July 1, 2017. These shares were valued at US$1.09 per share, the closing bid price of the Company’s common stock on the earlier of the performance commitment date or the date service was completed. Total compensation expense recognized for the year ended December 31, 2017 was approximately US$41,000.

 

In November 2017, the Company granted 40,000 shares of the Company’s restricted common stock to one of its independent directors in exchange for his services provided to the Company. These shares were valued at US$1.12 per share, the closing bid price of the Company’s common stock on the date of grant. Total compensation expense recognized for the year ended December 31, 2017 was approximately US$45,000.

 

F-36

CHINANET ONLINE HOLDINGS, INC.

NOTES TO CONSOLIDATED FINANCIAL STATMENTS

 

In December 2017, the Company issued 12,000 shares of the Company’s restricted common stock to a financial advisory service provider as compensation for its services provided. These shares were valued at US$1.09 per share, the closing bid price of the Company’s common stock on the earlier of the performance commitment date or the date service was completed. Total compensation expense recognized for the year ended December 31, 2017 was approximately US$13,000.

 

In December 2017, under its 2015 Omnibus Securities and Incentive Plan, the Company granted its management and employees in the aggregate of 1,590,000 shares of the Company’s restricted common stock for their services provided. These shares were valued at US$1.03 per share, the closing bid price of the Company’s common stock on the date of grant. Total compensation expenses recognized for the year ended December 31, 2017 was approximately US$1,638,000.

 

On April 1, 2016, the Company granted 16,000 shares of the Company’s restricted common stock in aggregate to two marketing service providers in exchange for their services to the Company for a 12-month period commencing on April 1, 2016. These shares were valued at US$1.73 per share, the closing bid price of the Company’s common stock on the earlier of the performance commitment date or the date service was completed. Total compensation expense recognized for the service was approximately US$7,000 and US$21,000 for the years ended December 31, 2017 and 2016, respectively.

 

On September 14, 2015, under its 2015 Omnibus Securities and Incentive Plan, the Company granted its employees in the aggregate of 266,238 shares of the Company’s restricted common stock, which will be vested on the third anniversary of the date of the grant. These shares were valued at US$2.10 per share, the closing bid price of the Company’s common stock on the date of grant. The Company adopted a 5% forfeiture rate for recognition of the related compensation expenses of these unvested shares. Total compensation expenses recognized for the years ended December 31, 2017 and 2016 was approximately US$177,000, respectively.

On September 14, 2015, under its 2015 Omnibus Securities and Incentive Plan, the Company also granted 5-year common stock purchase options to its employees, in the aggregate, to purchase up to 477,240 shares of the Company’s restricted common stock at an exercise price of US$2.10 per share, of which 159,080 options vested upon the date of grant, 159,080 options vested on September 14, 2016 and the remaining 159,080 options vested on September 14, 2017. These options were valuated at US$1.03-US$1.39 per option. Total compensation expenses recognized for the years ended December 31, 2017 and 2016 was approximately US$155,000 and US$201,000, respectively.

 

The Company granted 140,000 shares of the Company’s restricted common stock to a management consulting service provider in exchange for its services to the Company for a 24-month period commencing on May 1, 2015. These shares were valued at US$3.93 per share, the closing bid price of the Company’s common stock on the earlier of the performance commitment date or the date service was completed. Total compensation expense recognized for the years ended December 31, 2017 and 2016 was approximately US$91,000 and US$276,000, respectively.

 

On November 14, 2016, the Company granted 12,000 shares of the Company’s restricted common stock to a financial advisory service provider as compensation for its services provided, which shares were subsequently issued in March 2017. These shares were valued at US$1.20 per share, the closing bid price of the Company’s common stock on the earlier of the performance commitment date or the date service was completed. Total compensation expense recognized for the year ended December 31, 2016 was approximately US$14,000.

 

On December 30, 2014, the Company issued 1,680,000 shares of the Company’s restricted common stock to its executive officers, of which 613,334 restricted shares were vested upon issuance, 533,333 restricted shares were vested on December 30, 2015 and the remaining 533,333 restricted shares were vested on December 30, 2016. The restricted stock was valued at US$2.93 per share, the closing bid price of the Company’s common stock on the date of grant. Total compensation expenses recognized was US$1,560,000 for the year ended December 31, 2016.

 

 

 

F-37

CHINANET ONLINE HOLDINGS, INC.

NOTES TO CONSOLIDATED FINANCIAL STATMENTS

 

Options issued and outstanding at December 31, 2017 and their movements for the two years then ended are as follows:

 

   Option Outstanding  Option Exercisable
   Number of
underlying
shares
  Weighted
Average
Remaining
Contractual
Life (Years)
  Weighted
Average
Exercise
Price
  Number of
underlying
shares
  Weighted
Average
Remaining
Contractual
Life (Years)
  Weighted
Average
Exercise
Price
                   
Balance, December 31, 2015   835,216    5.04   $2.49    517,056    5.24   $2.73 
Granted/Vested   -              159,080    3.70   $2.10 
Forfeited   -              -           
Exercised   -              -           
Balance, December 31, 2016   835,216    4.04   $2.49    676,136    4.11   $2.59 
Granted/Vested   -              159,080    2.70   $2.10 
Forfeited   -              -           
Exercised   -              -           
Balance, December 31, 2017   835,216    3.04   $2.49    835,216    3.04   $2.49 

 

The aggregate unrecognized share-based compensation expenses as of December 31, 2017 and 2016 is approximately US$154,000 and US$544,000, respectively. All unrecognized share-based compensation expenses as of December 31, 2017 will be recognized for the year ending December 31, 2018.

 

28.Subsequent event

 

The Company has performed an evaluation of subsequent events through the date the financial statements were issued, and has determined that there are no other events that are material to the financial statements except for those has discussed in below paragraphs.

 

On January 17, 2018, the Company consummated a registered direct offering of 2,150,001 shares of the Company’s common stock to three institutional investors at a purchase price of $5.15 per share. As part of the transaction, the Company also issued to the investors warrants for the purchase of up to 645,000 shares of the Company’s common stock at an exercise price of $6.60 per share. The warrants have a term of 30 months from the date of issuance. The Company received gross proceeds of approximately $11.1 million.

 

On February 28, 2018, the Company entered into a contract with an unrelated third party to development certain blockchain technology based applications. Total amount of the contract was US$4.5 million, as of the date hereof, the Company had paid US$2.25 million in accordance with the payment schedule set forth in the contract.

 

On March 5, 2018, the Company entered into an agreement with the noncontrolling interest holder of Chuang Fu Tian Xi to purchase the remaining 49% equity interest of Chuang Fu Tian Xi for a total consideration of RMB15 million (approximately US$2.3 million), of which 50% of the total consideration need to be paid in cash and the remaining 50% of the total consideration will be paid in form of the Company’s common stock. As of the date hereof, the Company has paid the cash part of the consideration, RMB7.5 million (approximately US$1.15 million), as a prepayment to the noncontrolling interest holder of Chuang Fu Tian Xi. This transaction is expected to be consummated before June 2018. The Company will account for this transaction as an equity transaction with no gain or loss to be recognized in its consolidated statement of operations. The carrying amount of the noncontrolling interest will be adjusted to reflect the change in its ownership interest in the subsidiary, any difference between the fair value of the consideration received or paid and the amount by which the noncontrolling interest is adjusted will be recognized in equity attributable to the parent and reallocated the subsidiary’s accumulated comprehensive income, if any, among the parent and the noncontrolling interest through an adjustment to the parent’s equity.

 

 

 

 

 

F-38