10-K 1 nep1231201710k.htm 2017 10-K Document


neprcolorlogo053117a01.jpg
 
 

UNITED STATES SECURITIES AND EXCHANGE COMMISSION
Washington, D.C. 20549

FORM 10-K

ANNUAL REPORT PURSUANT TO SECTION 13 OR 15(d)
OF THE SECURITIES EXCHANGE ACT OF 1934

For the fiscal year ended December 31, 2017

Commission
File
Number
 
Exact name of registrant as specified in its
charter, address of principal executive office and
registrant's telephone number
 
IRS Employer
Identification
Number
1-36518
 
NEXTERA ENERGY PARTNERS, LP
 
30-0818558

 
 
700 Universe Boulevard
Juno Beach, Florida 33408
(561) 694-4000
 
 

State or other jurisdiction of incorporation or organization:  Delaware

 
Name of exchange on which registered
Securities registered pursuant to Section 12(b) of the Act:
 
 
Common Units
New York Stock Exchange

Indicate by check mark if the registrant is a well-known seasoned issuer, as defined in Rule 405 of the Securities Act of 1933. Yes þ    No o

Indicate by check mark if the registrant is not required to file reports pursuant to Section 13 or Section 15(d) of the Securities Exchange Act of 1934. Yes o    No þ

Indicate by check mark whether the registrant (1) has filed all reports required to be filed by Section 13 or 15(d) of the Securities Exchange Act of 1934 during the preceding 12 months, and (2) has been subject to such filing requirements for the past 90 days. Yes þ    No o

Indicate by check mark whether the registrant has submitted electronically and posted on its corporate website, if any, every Interactive Data File required to be submitted and posted pursuant to Rule 405 of Regulation S-T during the preceding 12 months. Yes þ    No o

Indicate by check mark if disclosure of delinquent filers pursuant to Item 405 of Regulation S-K is not contained herein, and will not be contained, to the best of registrant's knowledge, in definitive proxy or information statements incorporated by reference in Part III of this Form 10-K or any amendment to this Form 10-K.  þ

Indicate by check mark whether the registrant is a large accelerated filer, an accelerated filer, a non-accelerated filer, a smaller reporting company, or an emerging growth company.
Large Accelerated Filer þ
Accelerated Filer o
Non-Accelerated Filer o
Smaller Reporting Company o
Emerging Growth Company o

If an emerging growth company, indicate by check mark if the registrant has elected not to use the extended transition period for complying with any new or revised financial accounting standards provided pursuant to Section 13(a) of the Securities Exchange Act of 1934.   ¨   

Indicate by check mark whether the registrant is a shell company (as defined in Rule 12b-2 of the Securities Exchange Act of 1934).  Yes  o   No þ

Aggregate market value of the voting and non-voting common equity of NextEra Energy Partners, LP held by non-affiliates at June 30, 2017 (based on the closing market price on the Composite Tape on June 30, 2017) was $1,945,531,699.

Number of NextEra Energy Partners, LP common units outstanding at January 31, 2018:  54,250,995




DEFINITIONS

Acronyms and defined terms used in the text include the following:
Term
Meaning
ASA
administrative services agreement
Bcf
billion cubic feet
BLM
U.S. Bureau of Land Management
Bluewater
wind project located in Huron County, Ontario, Canada, that is held by the Bluewater Project Entity
Bluewater Project Entity
Varna Wind, LP
Canadian Project Entities
Conestogo Project Entity, Summerhaven Project Entity, Bluewater Project Entity, Sombra Project Entity, Moore Project Entity and Jericho Wind, LP, collectively
Canyon Wind
Canyon Wind, LLC, which is the borrower under the credit agreement under which financing is provided to Perrin Ranch and Tuscola Bay
Cedar Bluff Wind
wind project located in Ellis, Ness, Rush and Trego counties, Kansas
CITC
convertible investment tax credit
COD
commercial operation date
Code
U.S. Internal Revenue Code of 1986, as amended
Conestogo
wind project located in Wellington County, Ontario, Canada, that is held by the Conestogo Project Entity
Conestogo Project Entity
Conestogo Wind, LP
CSCS agreement
cash sweep and credit support agreement
Desert Sunlight Investment
NEP's indirect ownership interest in Desert Sunlight
Desert Sunlight
Desert Sunlight Investment Holdings, LLC, which owns a solar generation plant located in Riverside County, California
Elk City
wind project located in Roger Mills and Beckham counties, Oklahoma, that is held by Elk City Wind, LLC
FCPA
Foreign Corrupt Practices Act of 1977, as amended
FERC
U.S. Federal Energy Regulatory Commission
FIT
Feed-in-Tariff
Genesis
solar project held by Genesis Solar, LLC, which project is composed of two solar generating facilities located in Riverside County, California
Golden Hills Wind
wind project located in Alameda County, California
GWh
gigawatt-hour(s)
IESO
Independent Electricity System Operator
IPO
initial public offering
IPP
independent power producer
ITC
investment tax credit
limited partner interest in NEP OpCo
limited partner interest in NEP OpCo's common units
Logan Wind
Logan Wind Energy, LLC, an indirect wholly owned subsidiary of NEE and the owner of a wind-powered energy production facility near Peetz, Colorado, that shares certain facilities owned by Peetz Table with Northern Colorado
Mammoth Plains
wind project located in Dewey and Blaine counties, Oklahoma
management sub-contract
management services subcontract between NEE Management and NEER
Management's Discussion
Item 7. Management's Discussion and Analysis of Financial Condition and Results of Operations
Moore
solar project located in Lambton County, Ontario, Canada, that is held by the Moore Project Entity
Moore Project Entity
Moore Solar, LP, a limited partnership formed under the laws of the Province of Ontario
Mountain Prairie Wind
Mountain Prairie Wind, LLC, the issuer of notes that provide financing to Elk City and Northern Colorado
MSA
amended and restated management services agreement among NEP, NEE Management, NEP OpCo and NEP OpCo GP
MW
megawatt(s)
NECIP
NextEra Canadian IP, Inc., an indirect wholly owned subsidiary of NEE
NECOS
NextEra Energy Canadian Operating Services, Inc., an indirect wholly owned subsidiary of NEE
NEE
NextEra Energy, Inc.
NEEC
NextEra Energy Canada Partners Holdings, ULC, a direct wholly owned subsidiary of NEP OpCo
NEECH
NextEra Energy Capital Holdings, Inc.
NEE Equity
NextEra Energy Equity Partners, LP
NEE Management
NextEra Energy Management Partners, LP
NEER
NextEra Energy Resources, LLC
NEER ROFO projects
NEER projects listed in the right of first offer agreement
NEOS
NextEra Energy Operating Services, LLC, an indirect wholly owned subsidiary of NEE
NEP
NextEra Energy Partners, LP
NEP GP
NextEra Energy Partners GP, Inc.
NEP OpCo
NextEra Energy Operating Partners, LP
NEP OpCo GP
NextEra Energy Operating Partners GP, LLC
NERC
North American Electric Reliability Corporation
NOLs
net operating losses
Northern Colorado
wind project located in Logan County, Colorado, that is held by Northern Colorado Wind Energy, LLC
Note __
Note __ to consolidated financial statements

2



Term
Meaning
NYSE
New York Stock Exchange
O&M
operations and maintenance
Palo Duro
wind project located in Hansford and Ochiltree counties, Texas
Peetz Table
Peetz Table Wind Energy, LLC, an indirect wholly owned subsidiary of NEE and the owner of certain facilities shared by Logan Wind, Northern Colorado and PLI
Pemex
Petróleos Mexicanos
Perrin Ranch
wind project located in Coconino County, Arizona, that is held by Perrin Ranch Wind, LLC
PLI
Peetz Logan Interconnect, LLC, an indirect wholly owned subsidiary of NEE and the owner of the transmission line used by Northern Colorado to deliver energy output to the interconnection point
PPA
power purchase agreement, which could include contracts under a FIT or RESOP
preferred units
Series A convertible preferred units representing limited partner interests in NEP
PTC
production tax credit
renewable energy project entities
U.S. Project Entities together with the Canadian Project Entities
RESOP
Renewable Energy Standard Offer Program
RPS
renewable portfolio standards
SEC
U.S. Securities and Exchange Commission
Seiling Wind
wind project located in Dewey County, Oklahoma
Seiling Wind II
wind project located in Dewey and Woodward counties, Oklahoma
Shafter
solar project located in Shafter, California
Sombra
solar project located in Lambton County, Ontario, Canada, that is held by the Sombra Project Entity
Sombra Project Entity
Sombra Solar, LP
St. Clair Holding
St. Clair Holding, ULC, a co-issuer of notes that provide financing to Moore and Sombra
St. Clair LP
St. Clair Solar, LP, a co-issuer of notes that provide financing to Moore and Sombra
St. Clair entities
St. Clair Holding and St. Clair LP, collectively
Summerhaven
wind project located in Haldimand County, Ontario, Canada, that is held by the Summerhaven Project Entity
Summerhaven Project Entity
Summerhaven Wind, LP
Texas pipelines
natural gas pipeline assets located in Texas
tax reform
the Tax Cuts and Jobs Act
Texas pipelines acquisition
acquisition of NET Holdings Management, LLC (the Texas pipeline business)
Texas pipeline entities
the subsidiaries of NEP that directly own the Texas pipelines
the board
the board of directors of NEP
Trillium
Trillium Windpower, LP, the issuer of notes that provide financing to Conestogo and Summerhaven
Tuscola Bay
wind project located in Tuscola, Bay and Saginaw counties, Michigan, that is held by Tuscola Bay Wind, LLC
U.S.
United States of America
U.S. Project Entities
U.S. Wind Project Entities together with the U.S. Solar Project Entities and the Desert Sunlight Investment
U.S. Solar Project Entities
Genesis Solar LLC, Shafter Solar, LLC, Adelanto Solar, LLC, Adelanto Solar II, LLC and McCoy Solar, LLC, each of which is a limited liability company formed under the laws of the State of Delaware
U.S. Wind Project Entities
Elk City Wind, LLC, Northern Colorado Wind Energy, LLC, Perrin Ranch Wind, LLC, Tuscola Bay Wind, LLC, Palo Duro Wind Energy, LLC, FPL Energy Vansycle L.L.C. (Stateline), Ashtabula Wind III, LLC, Baldwin Wind, LLC, Mammoth Plains Wind Project, LLC, Seiling Wind, Seiling Wind II, Golden Hills Wind, Cedar Bluff Wind, Brady Wind, LLC, Brady Wind II, LLC, Brady Wind Interconnection, LLC, Javelina Wind Energy, LLC and Golden West Power Partners, LLC each of which is a limited liability company formed under the laws of the State of Delaware

Each of NEP and NEP OpCo has subsidiaries and affiliates with names that may include NextEra Energy, NextEra Energy Partners and similar references. For convenience and simplicity, in this report, the terms NEP and NEP OpCo are sometimes used as abbreviated references to specific subsidiaries, affiliates or groups of subsidiaries or affiliates. The precise meaning depends on the context. Discussions of NEP's ownership of subsidiaries and projects refers to its controlling interest in the general partner of NEP OpCo and NEP's indirect interest in and control over the subsidiaries of NEP OpCo. See Note 1 for a description of the non-controlling interest in NEP OpCo.

3



TABLE OF CONTENTS

 
 
Page No.
 
 
PART I
 
Business
Risk Factors
Unresolved Staff Comments
Properties
Legal Proceedings
Mine Safety Disclosures
 
PART II
 
Market for Registrant's Common Equity, Related Unitholder Matters and Issuer Purchases of Equity Securities
Selected Financial Data
Management's Discussion and Analysis of Financial Condition and Results of Operations
Quantitative and Qualitative Disclosures About Market Risk
Financial Statements and Supplementary Data
Changes in and Disagreements With Accountants on Accounting and Financial Disclosure
Controls and Procedures
Other Information
 
PART III
 
Directors, Executive Officers and Corporate Governance
Executive Compensation
Security Ownership of Certain Beneficial Owners and Management and Related Unitholder Matters
Certain Relationships and Related Transactions, and Director Independence
Principal Accounting Fees and Services
 
PART IV
 
Exhibits, Financial Statement Schedules
 


FORWARD-LOOKING STATEMENTS

This report includes forward-looking statements within the meaning of the Private Securities Litigation Reform Act of 1995. Any statements that express, or involve discussions as to, expectations, beliefs, plans, objectives, assumptions, strategies, future events or performance (often, but not always, through the use of words or phrases such as may result, are expected to, will continue, anticipate, believe, will, could, should, would, estimated, may, plan, potential, future, projection, goals, target, outlook, predict and intend or words of similar meaning) are not statements of historical facts and may be forward looking. Forward-looking statements involve estimates, assumptions and uncertainties. Accordingly, any such statements are qualified in their entirety by reference to, and are accompanied by, important factors included in Part I, Item 1A. Risk Factors (in addition to any assumptions and other factors referred to specifically in connection with such forward-looking statements) that could have a significant impact on NEP's operations and financial results, and could cause NEP's actual results to differ materially from those contained or implied in forward-looking statements made by or on behalf of NEP in this Form 10-K, in presentations, on its website, in response to questions or otherwise.

Any forward-looking statement speaks only as of the date on which such statement is made, and NEP undertakes no obligation to update any forward-looking statement to reflect events or circumstances, including, but not limited to, unanticipated events, after the date on which such statement is made, unless otherwise required by law. New factors emerge from time to time and it is not possible for management to predict all of such factors, nor can it assess the impact of each such factor on the business or the extent to which any factor, or combination of factors, may cause actual results to differ materially from those contained or implied in any forward-looking statement.

4



PART I

Item 1.  Business

NEP is a growth-oriented limited partnership formed to acquire, manage and own contracted clean energy projects with stable long-term cash flows. At December 31, 2017, NEP owned a controlling, non-economic general partner interest and a 34.9% limited partner interest in NEP OpCo. Through NEP OpCo, NEP owns a portfolio of contracted renewable generation assets consisting of wind and solar projects, as well as seven contracted natural gas pipeline assets.

NEP expects to take advantage of trends in the North American energy industry, including the addition of clean energy projects as aging or uneconomic generation facilities are phased out, increased demand from utilities for renewable energy to meet state RPS requirements, improving competitiveness of energy generated from wind and solar projects relative to energy generated using other fuels and increased demand for natural gas transportation. NEP plans to focus on high-quality, long-lived projects operating under long-term contracts with creditworthy counterparties that are expected to produce stable long-term cash flows. NEP believes its cash flow profile, geographic, technological and resource diversity, operational excellence and cost-efficient business model provide NEP with a significant competitive advantage and enable NEP to execute its business strategy.

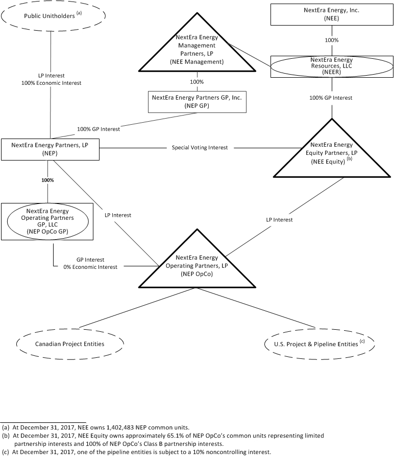
NEP was formed as a Delaware limited partnership in 2014 as an indirect wholly owned subsidiary of NEE. On July 1, 2014, NEP completed its IPO. In August 2017, NEP and NEP GP implemented governance changes that, among other things, enhanced NEP unitholder governance rights. The new governance structure established a NEP board of directors whereby NEP unitholders have the ability to nominate and elect board members, subject to certain limitations and requirements. The following diagram depicts NEP's simplified ownership structure at December 31, 2017:

neporgchart2017.jpg

5




At December 31, 2017, NEP owned interests in the following portfolio of clean, contracted renewable energy projects located in ten states in the U.S. and one province in Canada:
Project
 
Resource
 
MW
 
Contract
Expiration
 
NEP Acquisition / Investment Date
Genesis(a)
 
Solar
 
250
 
2039
 
July 2014
Northern Colorado(a)
 
Wind
 
174
 
2029 (22 MW) 
2034 (152 MW)
 
July 2014
Summerhaven(a)
 
Wind
 
124
 
2033
 
July 2014
Tuscola Bay(a)
 
Wind
 
120
 
2032
 
July 2014
Elk City(a)
 
Wind
 
99
 
2030
 
July 2014
Perrin Ranch(a)
 
Wind
 
99
 
2037
 
July 2014
Bluewater(a)
 
Wind
 
60
 
2034
 
July 2014
Conestogo(a)
 
Wind
 
23
 
2032
 
July 2014
Moore(a)
 
Solar
 
20
 
2032
 
July 2014
Sombra(a)
 
Solar
 
20
 
2032
 
July 2014
Palo Duro(b)
 
Wind
 
250
 
2034
 
January 2015
Shafter(a)
 
Solar
 
20
 
2035
 
February 2015
Stateline(a)
 
Wind
 
300
 
2026
 
May 2015
Mammoth Plains(b)
 
Wind
 
199
 
2034
 
May 2015
Baldwin Wind(a)
 
Wind
 
102
 
2041
 
May 2015
Ashtabula Wind III(a)
 
Wind
 
62
 
2038
 
May 2015
Jericho(a)
 
Wind
 
149
 
2034
 
October 2015
Seiling Wind(b)
 
Wind
 
199
 
2035
 
March 2016
Seiling Wind II(b)
 
Wind
 
100
 
2034
 
March 2016
Cedar Bluff Wind(b)
 
Wind
 
199
 
2035
 
July 2016
Golden Hills Wind(b)
 
Wind
 
86
 
2035
 
July 2016
Investment in Desert Sunlight(a)(c)
 
Solar
 
275
 
2035 (125 MW) 2039 (150 MW)
 
October 2016 (132 MW) November 2017 (143 MW)
Golden West Wind(b)
 
Wind
 
249
 
2040
 
May 2017
Brady Wind I(b)
 
Wind
 
150
 
2046
 
November 2017
Brady Wind II(b)
 
Wind
 
149
 
2046
 
November 2017
Javelina I(b)
 
Wind
 
250
 
2030 (200 MW) 2035 (50 MW)
 
November 2017
 
 
 
 
3,728
 
 
 
 
Non-Economic Ownership Interests:
 
 
 
 
 
 
 
 
Adelanto I and II(a)(d)
 
Solar
 
14
 
2035
 
April 2015
McCoy(a)(d)
 
Solar
 
125
 
2036
 
April 2015
Total
 
 
 
3,867
 
 
 
 
____________________
(a)
These projects are encumbered by liens against their assets securing various financings.
(b)
NEP owns these wind projects together with third-party investors with differential membership interests. See Note 2 - Sale of Differential Membership Interests and Note 8.
(c)
NEP owned an indirect approximately 50% equity method investment in Desert Sunlight and the MWs reflect the net ownership interest in plant capacity. See Note 2 - Investments in Unconsolidated Entities.
(d)
NEP owned an approximately 50% non-economic ownership interest in each of these solar projects and the MWs reflect the net ownership interest in plant capacity. All equity in earnings of these non-economic ownership interests is allocated to net income attributable to noncontrolling interest. See Note 2 - Investments in Unconsolidated Entities.

At December 31, 2017, NEP owned interests in the following contracted natural gas pipeline assets located in Texas:
Pipeline(a)
 
Miles of
Pipeline
 
Diameter (inches)
 
Capacity per day
 
Contracted
Capacity per day
 
Contract
Expiration
 
In Service Date
 
NEP Acquisition Date(b)
NET Mexico(c)
 
120
 
42" / 48"
 
2.30 Bcf
 
2.15 Bcf
 
2034 - 2035
 
December 2014
 
October 2015
Eagle Ford
 
158
 
16" / 24" - 30"
 
1.10 Bcf
 
0.65 Bcf
 
2020 - 2027
 
September 2011 / June 2013
 
October 2015
Monument
 
156
 
16"
 
0.25 Bcf
 
0.11 Bcf
 
2019 - 2030
 
Built in the 1950s - 2000s
 
October 2015
Other
 
108
 
8" - 16"
 
0.40 Bcf
 
0.28 Bcf
 
2018 - 2035
 
Built in the 1960s - 1980s; upgraded in 2001 / others placed in service in 2002 - 2015
 
October 2015
____________________
(a)
All of the pipelines are encumbered by liens against their assets securing various financings.
(b)
See Note 3 for a description of the Texas pipelines acquisition.
(c)
A subsidiary of Pemex owned a 10% interest in the NET Mexico pipeline.

6



At December 31, 2017, NEP's clean energy projects and pipelines, excluding its non-economic ownership interests, are as follows:

a123117nepmapfor10k.jpg

Each of the renewable energy projects sells substantially all of its output and related renewable energy attributes pursuant to long-term, fixed price PPAs to various counterparties. The pipelines primarily operate under long-term firm transportation contracts where counterparties pay for a fixed amount of capacity that is reserved by the counterparties and also generate revenues based on the volume of natural gas transported on the pipelines. During 2017, NEP derived approximately 17%, 16% and 14% of its consolidated revenues from its contracts with Pacific Gas and Electric Company, Mex Gas Supply S.L. and the IESO, respectively. In 2017, 2016 and 2015, approximately $143 million, $136 million and $136 million, respectively, of NEP's consolidated revenues were attributable to its Canadian operations. In addition, NEP's 2017, 2016 and 2015 revenues included approximately $132 million, $129 million and $18 million, respectively, of revenues attributable to its contract with a subsidiary of Pemex. At December 31, 2017, 2016 and 2015, NEP's total net long-lived assets, including construction work in progress, located in Canada amounted to approximately $912 million, $881 million and $879 million, respectively. See Item 1A for a discussion of risks related to NEP's operations in Canada and NEP's business relationship with Pemex.

NEP, NEP OpCo and NEP OpCo GP are parties to the MSA with an indirect wholly owned subsidiary of NEE, under which operational, management and administrative services are provided to NEP under the direction of the board, including managing NEP’s day-to-day affairs and providing individuals to act as NEP’s executive officers and directors, in addition to those services that are provided under operations and maintenance service agreements (O&M agreements) and ASAs between NEER subsidiaries and NEP subsidiaries. NEP OpCo pays NEE an annual management fee and makes certain payments to NEE based on the achievement by NEP OpCo of certain target quarterly distribution levels to its common unitholders (incentive distribution rights fees, or IDRs). See Note 11 - Management Services Agreement. In addition, certain subsidiaries of NEP are parties to transportation agreements and a fuel management agreement with a subsidiary of NEE. See Note 11 - Transportation and Fuel Management Agreements.

NEP is a party to a right of first offer (ROFO) agreement with NEER and NEP OpCo that, among other things, provides NEP OpCo with a right of first offer to acquire the NEER ROFO projects, if NEER should seek to sell any of these projects. NEP believes that the NEER ROFO projects have many of the characteristics of the renewable energy projects in its current portfolio, including long-term contracts with creditworthy counterparties and recently constructed, long-lived facilities that NEP believes will generate stable cash flows. Under the ROFO agreement, however, NEER is not obligated to offer to sell any of the NEER ROFO projects. In addition, in the event that NEER elects to sell any of the NEER ROFO projects, NEER is not required to accept any offer NEP OpCo makes to acquire any NEER ROFO project and, following the completion of good faith negotiations, may choose to sell the project to third parties or not to sell the project at all. NEER is not obligated to offer NEP OpCo the NEER ROFO projects at prices or on terms that

7



are consistent with NEP's business strategy. The NEER ROFO projects at December 31, 2017 include contracted wind and solar projects in the U.S. and Canada with a combined capacity of approximately 1,076 MW.

In addition, NEP and NEP OpCo are parties to a right of first refusal (ROFR) agreement with NEER granting NEER and its subsidiaries (other than NEP OpCo and its subsidiaries) a right of first refusal on any proposed sale of any of the NEP OpCo ROFR assets. Pursuant to the terms of the ROFR agreement, prior to engaging in any negotiation regarding any sale of a NEP OpCo asset, NEP OpCo must first negotiate for 30 days with NEER to attempt to reach an agreement on a sale of such asset to NEER or any of its subsidiaries. If an agreement is not reached within the initial 30-day period, NEP OpCo will be able to negotiate with any third party for the sale of such asset for a 30-day period. Prior to accepting any third party offer, NEP OpCo will be required to restart negotiations with NEER for the next 30 days and will not be permitted to sell the applicable asset to the third party making the offer if NEER agrees to terms substantially consistent with those proposed by such third party. If, by the end of the 30-day period, NEER and NEP OpCo have not reached an agreement, NEP OpCo will have the right to sell such asset to such third party within 30 days.

INDUSTRY OVERVIEW

U.S. Renewable Energy Industry

Growth in renewable energy is largely attributable to the increasing cost competitiveness of renewable energy driven primarily by government incentives, RPS, improving technology and declining installation costs and the impact of increasingly stringent environmental rules and regulations on fossil-fired generation.

U.S. federal, state and local governments have established various incentives to support the development of renewable energy. These incentives make the development of renewable energy projects more competitive by providing accelerated depreciation, tax credits or grants for a portion of the development costs, decreasing the costs associated with developing such projects or creating demand for renewable energy assets through RPS programs. In addition, RPS provide incentives to utilities to contract for energy generated from renewable energy providers.

Renewable energy technology has improved and installation costs have declined meaningfully in recent years. Wind technology is improving as a result of taller towers, longer blades and more efficient energy conversion equipment, which allow wind projects to more efficiently capture wind resource and produce more energy. Solar technology is also improving as solar cell efficiencies improve and solar equipment costs decline.

Canadian Renewable Energy Industry

Canada is a world leader in the production and use of clean energy as a percentage of its total energy needs. Capacity additions are expected to be required throughout Canada in order to replace aging projects and meet growing demand. While a majority of Canada’s electricity is generated by hydro energy plants, non-hydro renewable energy is providing an increasing portion of Canada’s energy.

The Canadian energy industry is also benefiting from the increased competitiveness of renewable energy, due in part to improving technology and declining installation costs. Furthermore, government targets and incentives at the provincial level continue to drive the growth of renewable energy in Canada. Ontario, in particular, has been a leader in supporting the development of renewable energy in Canada.

U.S. Natural Gas Pipeline Transportation Industry

The increase in natural gas production in the U.S. has led to opportunities to construct new gas pipelines to transport natural gas from areas of strong production to areas of strong natural gas demand. Over the next several years, NEP expects electricity generators to continue to demand higher volumes of natural gas due to prices being near historic lows and pressure to reduce greenhouse gas (GHG) emissions. NEP expects these factors to continue to support a growing natural gas transportation industry.

Policy Incentives

Policy incentives in the U.S. and Canada have the effect of making the development of renewable energy projects more competitive by providing credits for a portion of the development costs or by providing favorable contract prices. A loss of or reduction in such incentives could decrease the attractiveness of renewable energy projects to developers, including NEE, which could reduce NEP's future acquisition opportunities. Such a loss or reduction could also reduce NEP's willingness to pursue or develop certain renewable energy projects due to higher operating costs or decreased revenues under its PPAs.

U.S. federal, state and local governments have established various incentives to support the development of renewable energy projects. These incentives include accelerated tax depreciation, PTCs, ITCs, cash grants, tax abatements and RPS programs. Pursuant to the U.S. federal Modified Accelerated Cost Recovery System (MACRS), wind and solar projects are fully depreciated for tax purposes over a five-year period even though the useful life of such projects is generally much longer than five years.


8



Owners of utility-scale wind facilities are eligible to claim an income tax credit (the PTC, or an ITC in lieu of the PTC) upon initially achieving commercial operation. The PTC is determined based on the amount of electricity produced by the wind facility during the first ten years of commercial operation. This incentive was created under the Energy Policy Act of 1992 and has been extended several times. Alternatively, an ITC equal to 30% of the cost of a wind facility may be claimed in lieu of the PTC. In order to qualify for the PTC (or ITC in lieu of the PTC), construction of a wind facility must begin before a specified date and the taxpayer must maintain a continuous program of construction or continuous efforts to advance the project to completion. The Internal Revenue Service (IRS) issued guidance stating that the safe harbor for continuous efforts and continuous construction requirements will generally be satisfied if the facility is placed in service no more than four years after the year in which construction of the facility began. The IRS also confirmed that retrofitted wind facilities may re-qualify for PTCs or ITCs pursuant to the 5% safe harbor for the begin construction requirement, as long as the cost basis of the new investment is at least 80% of the facility’s total fair value.

Owners of solar projects are eligible to claim a 30% ITC for new solar projects, or could have elected to receive an equivalent cash payment from the U.S. Department of Treasury for the value of the 30% ITC for qualifying solar projects where construction began before the end of 2011 and the projects were placed in service before 2017. Tax credits for qualifying wind and solar projects are subject to the following phase-down schedule.
 
Year construction of project begins
 
2015
 
2016
 
2017
 
2018
 
2019
 
2020
 
2021
 
2022
PTC(a)
100
%
 
100
%
 
80
%
 
60
%
 
40
%
 
-

 
-

 
-

Wind ITC
30
%
 
30
%
 
24
%
 
18
%
 
12
%
 
-

 
-

 
-

Solar ITC(b)
30
%
 
30
%
 
30
%
 
30
%
 
30
%
 
26
%
 
22
%
 
10
%
______________________
(a)
Percentage of the full PTC available for wind projects that begin construction during the applicable year.
(b)
ITC is limited to 10% for projects not placed in service before January 1, 2024.

RPS, currently in place in certain states and territories, require electricity providers in the state or territory to meet a certain percentage of their retail sales with energy from renewable sources. Additionally, other states in the U.S. have set renewable energy goals to reduce GHG emissions from historic levels. NEP believes that these standards and goals will create incremental demand for renewable energy in the future.

Government incentives at the provincial level continue to drive the growth of renewable energy in Canada. Provincial governments have been supportive of renewable energy in general, and wind energy in particular, through renewable energy targets and incentive plans.

BUSINESS STRATEGY

NEP's primary business objective is to acquire interests in contracted clean energy projects from NEER or third parties that allow it to increase its cash distributions to the holders of its common units over time. To achieve this objective, NEP intends to execute the following business strategy:

Focus on contracted clean energy projects. NEP intends to focus on long-term contracted clean energy projects with newer and more reliable technology, lower operating costs and relatively stable cash flows, subject to seasonal variances, consistent with the characteristics of its portfolio.
Focus on North America. NEP intends to focus its investments in North America, where it believes industry trends present significant opportunities to acquire contracted clean energy projects in diverse regions and favorable locations. By focusing on North America, NEP believes it will be able to take advantage of NEE’s long-standing industry relationships, knowledge and experience.
Maintain a sound capital structure and financial flexibility. NEP and its subsidiaries have various financing structures in place including limited-recourse project-level financings, the sale of differential membership interests, preferred units, convertible senior unsecured notes and senior unsecured notes, as well as revolving credit facilities and term loans. NEP believes its cash flow profile, its credit rating, the long-term nature of its contracts and its ability to raise capital provide flexibility for optimizing its capital structure and increasing distributions. NEP intends to continually evaluate opportunities to finance future acquisitions or refinance its existing debt and seeks to limit recourse, optimize leverage, hedge exposure, extend maturities and increase cash distributions to common unitholders over the long term.
Take advantage of NEER’s operational excellence to maintain the value of the projects in its portfolio. At the direction of the board, NEER provides O&M, administrative and management services to NEP's projects pursuant to the MSA and other agreements. Through these agreements, NEP benefits from the operational expertise that NEER currently provides across its entire portfolio. NEP expects that these services will maximize the operational efficiencies of its portfolio.
Grow NEP's business and cash distributions through selective acquisitions of operating projects or projects under construction. NEP intends to grow primarily through the acquisition of projects that have similar characteristics to the renewable energy projects and pipelines in its portfolio. NEER has granted NEP OpCo a right of first offer on any proposed sale of the NEER ROFO projects through mid-2020. NEP intends to focus on acquiring projects in operation, maintaining a disciplined investment approach and taking advantage of opportunities to acquire additional projects from NEER and third parties in the future, which it believes will allow it to increase cash distributions to its common unitholders over the

9



long term. NEER is not required, however, to offer NEP OpCo the opportunity to purchase any of its projects, including the NEER ROFO projects.

COMPETITION

Wholesale power generation is a capital-intensive, commodity-driven business with numerous industry participants. While NEP's renewable energy projects are currently fully contracted, NEP may compete in the future primarily on the bases of price and terms, but also believes the green attributes of NEP's renewable energy generation assets, among other strengths discussed below, are competitive advantages. Wholesale power generation is a regional business that is highly fragmented relative to many other commodity industries and diverse in terms of industry structure. As such, there is a wide variation in terms of the capabilities, resources, nature and identity of the companies NEP competes with depending on the market. In wholesale markets, customers' needs are met through a variety of means, including long-term bilateral contracts, standardized bilateral products such as full requirements service and customized supply and risk management services.

In addition, NEP competes with other companies to acquire well-developed projects with projected stable cash flows. NEP believes its primary competitors for opportunities in North America are regulated utilities, developers, IPPs, pension funds and private equity funds.

NEP's pipeline projects face competition with respect to retaining and obtaining firm transportation contracts and compete with other pipeline companies based on location, capacity, price and reliability. The market for supply of natural gas is highly competitive, and new pipelines, storage facilities, treating facilities and facilities for related services are currently being built to serve the growing demand for natural gas.

NEP believes that it is well-positioned to execute its strategy and increase cash distributions to its common unitholders over the long term based on the following competitive strengths:

NEE Management and Operational Expertise. NEP believes it benefits from NEE’s experience, operational excellence, cost-efficient operations and reliability. Through the MSA and other agreements with NEE and its subsidiaries, NEP's projects will receive the same benefits and expertise that NEE currently provides across its entire portfolio.

Contracted projects with stable cash flows. The contracted nature of NEP's portfolio supports expected stable long-term cash flows. NEP's portfolio is composed of renewable energy projects with approximately 3,867 MW of capacity and pipeline projects with approximately 3 Bcf per day of capacity under firm transportation contracts. The renewable energy projects are fully contracted under long-term contracts that generally provide for fixed price payments over the contract term. Revenues from the pipeline projects are primarily generated from firm transportation contracts based on the fixed amount of capacity reserved by the counterparties. The renewable energy projects and pipeline projects have a total weighted average remaining contract term, based on forecasted contributions to cash available for distribution, of approximately 18 years at December 31, 2017.

New, well-maintained portfolio. NEP's portfolio includes renewable energy projects that have on average, based on expected contributions to cash available for distribution, been operating for fewer than four years. Additionally, approximately 85% of NEP's pipeline projects (on a capacity-weighted basis) have been operating for fewer than six years. Because NEP's renewable energy portfolio is relatively new and uses what NEP believes is industry-leading technology, NEP believes that it will achieve the expected levels of availability and performance without incurring unexpected operating and maintenance costs.

Geographic and resource diversification. NEP's portfolio is geographically diverse across North America. In addition, NEP's portfolio includes both wind and solar electric generating facilities, as well as natural gas pipeline operations. A diverse portfolio tends to reduce the magnitude of individual project or regional deviations from historical resource conditions, providing a more stable stream of cash flows over the long term than a non-diversified portfolio. In addition, NEP believes the geographic diversity of its portfolio helps minimize the impact of adverse regulatory conditions in any one jurisdiction.

Competitiveness of renewable energy. Renewable energy technology has improved and installation costs have declined meaningfully in recent years. Wind technology has improved as a result of taller towers, longer blades and more efficient energy conversion equipment, which allow wind projects to more efficiently capture wind resource and produce more energy. Solar technology is also improving as solar cell efficiencies improve and installation costs are declining.


10



REGULATION

NEP's operations are subject to regulation by a number of U.S. federal, state and other organizations, including, but not limited to, the following:

the FERC, which oversees the acquisition and disposition of generation, transmission and other facilities, transmission of electricity and natural gas in interstate commerce and wholesale purchases and sales of electric energy, among other things;
the NERC, which, through its regional entities, establishes and enforces mandatory reliability standards, subject to approval by the FERC, to ensure the reliability of the U.S. electric transmission and generation system and to prevent major system blackouts;
the EPA, which has the responsibility to maintain and enforce national standards under a variety of environmental laws. The EPA also works with industries and all levels of government, including federal and state governments, in a wide variety of voluntary pollution prevention programs and energy conservation efforts;
various agencies in Texas, which oversee safety, environmental and certain aspects of rates and transportation related to the pipeline projects; and
the Pipeline and Hazardous Materials Safety Administration and Texas Railroad Commission's Pipeline Safety Division, which, among other things, oversee the safety of natural gas pipelines.

NEP and its affiliates are also subject to federal and provincial or regional regulations in Canada related to energy operations, energy markets and environmental standards. In Canada, activities related to owning and operating wind and solar projects and participating in wholesale and retail energy markets are regulated at the provincial level. In Ontario, for example, electricity generation facilities must be licensed by the Ontario Energy Board and may also be required to complete registrations and maintain market participant status with the IESO, in which case they must agree to be bound by and comply with the provisions of the market rules for the Ontario electricity market as well as the mandatory reliability standards of the NERC.

NEP is subject to environmental laws and regulations, and is affected by the issues described in the Environmental Matters section below.

ENVIRONMENTAL MATTERS

NEP is subject to environmental laws and regulations, including federal, state and local environmental statutes, rules and regulations, for the ongoing operations, siting and construction of its facilities. Complying with these environmental laws and regulations could result in, among other things, changes in the design and operation of existing facilities and changes or delays in the location, design, construction and operation of any new facilities. The following is a discussion of certain existing rules, some of which could potentially have a material effect on NEP and its subsidiaries.

Avian/Bat Regulations and Wind Turbine Siting Guidelines. NEP is subject to numerous environmental regulations and guidelines related to threatened and endangered species and their habitats, as well as avian and bat species, for the ongoing operations of its facilities. The environmental laws in the U.S., including, among others, the Endangered Species Act, the Migratory Bird Treaty Act, and the Bald and Golden Eagle Protection Act and similar environmental laws in Canada (the Species at Risk Act, the Migratory Birds Convention Act and the Endangered Species Act of 2007) provide for the protection of migratory birds, eagles and bats and endangered species of birds and bats and their habitats. Regulations have been adopted under some of these laws that contain provisions that allow the owner/operator of a facility to apply for a permit to undertake specific activities, including those associated with certain siting decisions, construction activities and operations. In addition to regulations, voluntary wind turbine siting guidelines established by the U.S. Fish and Wildlife Service set forth siting, monitoring and coordination protocols that are designed to support wind development in the U.S. while also protecting both birds and bats and their habitats. These guidelines include provisions for specific monitoring and study conditions which need to be met in order for projects to be in adherence with these voluntary guidelines. Complying with these environmental regulations and adhering to the provisions set forth in the voluntary wind turbine siting guidelines could result in additional costs or reduced revenues at existing and new wind and solar facilities and transmission and distribution facilities at NEP and, in the case of environmental regulations, failure to comply could result in fines and penalties.

EMPLOYEES

NEP does not have any employees and relies solely on employees of affiliates of the manager under the MSA, including employees of NEE and NEER, to serve as officers of NEP. See further discussion of the MSA and other payments to NEE in Note 11.

WEBSITE ACCESS TO SEC FILINGS

NEP makes its SEC filings, including the annual report on Form 10-K, quarterly reports on Form 10-Q, current reports on Form 8-K, and any amendments to those reports, available free of charge on NEP's internet website, www.nexteraenergypartners.com, as soon as reasonably practicable after those documents are electronically filed with or furnished to the SEC. The information and materials available on NEP's website are not incorporated by reference into this Form 10-K. The SEC maintains an internet website that contains reports, proxy and information statements, and other information regarding registrants that file electronically with the SEC at www.sec.gov.


11



Item 1A.  Risk Factors

Limited partnership interests are inherently different from shares of capital stock of a corporation, although many of the business risks to which NEP is subject are similar to those that would be faced by a corporation engaged in similar businesses and NEP has elected to be treated as a corporation for U.S. federal income tax purposes. If any of the following risks were to occur, NEP's business, financial condition, results of operations and ability to make cash distributions to its unitholders could be materially and adversely affected. In that case, it may not be able to pay distributions to its unitholders, the trading price of its common units could decline and investors could lose all or part of their investment in NEP.

Operational Risks

NEP has a limited operating history and its projects include renewable energy projects that have a limited operating history. Such projects may not perform as expected.

NEP's portfolio includes renewable energy projects, many of which have a limited operating history. In addition, NEP expects that many of the renewable energy projects that it may acquire, including, but not limited to, NEER ROFO projects, will not have commenced operations, will have recently commenced operations or otherwise will have a limited operating history. As a result, the assumptions and estimates regarding the performance of these projects are and will be made without the benefit of a meaningful operating history. The ability of NEP's projects that have a limited operating history to perform as expected will also be subject to risks inherent in newly constructed energy projects, including, but not limited to, equipment performance below NEP's expectations, unexpected component failures and product defects, and generation and transmission system failures and outages. The failure of some or all of the projects to perform as expected could have a material adverse effect on NEP's business, financial condition, results of operations and ability to make cash distributions to its unitholders.

NEP's ability to make cash distributions to its unitholders is affected by wind and solar conditions at its renewable energy projects.

The amount of energy that a wind project can produce depends on wind speeds, air density, weather and equipment, among other factors. If wind speeds are too low, NEP's wind projects may not perform as expected or may not be able to generate energy at all and, if wind speeds are too high, the wind projects may have to shut down to avoid damage. As a result, the output from NEP's wind projects can vary greatly as local wind speeds and other conditions vary. Similarly, the amount of energy that a solar project is able to produce depends on several factors, including, but not limited to, the amount of solar energy that reaches its solar panels. Wind turbine or solar panel placement, interference from nearby wind projects or other structures and the effects of vegetation, snow, ice, land use and terrain also affect the amount of energy that NEP's wind and solar projects generate. If wind, solar, meteorological, topographical or other conditions at NEP's wind or solar projects are less conducive to energy production, NEP's projects may not produce the amount of energy NEP expects. The failure of some or all of NEP's projects to perform according to NEP's expectations could have a material adverse effect on its business, financial condition, results of operations and ability to make cash distributions to its unitholders.

NEP's business, financial condition, results of operations and prospects can be materially adversely affected by weather conditions, including, but not limited to, the impact of severe weather.

Weather conditions directly influence the demand for electricity, natural gas and other fuels and affect the price of energy and energy-related commodities. In addition, severe weather and natural disasters, such as hurricanes, floods, tornadoes, icing events and earthquakes, can be destructive and cause power outages and property damage, reduce revenue, affect the availability of water, and require NEP to incur additional costs. Furthermore, NEP's physical plants could be placed at greater risk of damage should changes in the global climate produce unusual variations in temperature and weather patterns, resulting in more intense, frequent and extreme weather events and abnormal levels of precipitation. A disruption or failure of electric generation, transmission or distribution systems or natural gas production, transmission, storage or distribution systems in the event of a hurricane, tornado or other severe weather event, or otherwise, could prevent NEP from operating its business in the normal course and could result in any of the adverse consequences described above. Any of the foregoing could have a material adverse effect on NEP's business, financial condition, results of operations and ability to make cash distributions to its unitholders.

Severe weather, natural disasters, meteorological conditions or seismic activity could damage or require NEP to shut down its turbines, solar panels, pipelines or other equipment or facilities (including, but not limited to, generation transmission tie lines). Such damage or a shutdown could impede NEP's ability to operate its projects, or decrease its energy production levels, pipeline transportation capability and revenues. To the extent these conditions equate to a force majeure event under NEP's PPAs, the renewable energy contract counterparty may terminate such PPAs if such a force majeure event continues for a period ranging from 12 months to 36 months, as specified in the applicable PPA. These conditions could also damage or reduce the useful life of interconnection and transmission facilities of a project or of third parties relied upon by NEP's projects and increase maintenance costs. Replacement and spare parts for solar panels, wind turbines and key pieces of equipment may be difficult or costly to acquire or may be unavailable. In certain instances, NEP's renewable energy projects would be unable to sell energy until a replacement part is installed. If NEP experiences a prolonged interruption at one of its renewable energy projects or pipelines, energy production or gas transportation capability would decrease. Production of less energy than expected, or an inability to transport natural gas

12



at expected levels due to these or other conditions, could reduce NEP's revenues, which could have a material adverse effect on its business, financial condition, results of operations and ability to make cash distributions to its unitholders.

Changes in weather can also affect the level of wind and solar resource, and thus the production of electricity, at NEP's power generating facilities. Because the levels of wind and solar resources are variable and difficult to predict, NEP’s results of operations for individual wind and solar facilities specifically, and NEP's results of operations generally, may vary significantly from period to period, depending on the level of available resources. To the extent that resources are not available at planned levels, the financial results from these facilities may be less than expected.

Operation and maintenance of renewable energy projects involve significant risks that could result in unplanned power outages, reduced output, personal injury or loss of life.

There are risks associated with the operation of NEP's renewable energy projects, including:

breakdown or failure of, or damage to, turbines, blades, blade attachments, solar panels, mirrors and other equipment, which could reduce a project’s energy output or result in personal injury or loss of life;
catastrophic events, such as fires, earthquakes, severe weather, tornadoes, ice or hail storms, other meteorological conditions, landslides and other similar events beyond NEP's control, which could severely damage or destroy all or a part of a project, reduce its energy output or result in personal injury or loss of life;
technical performance below expected levels, including, but not limited to, the failure of wind turbines, solar panels, mirrors and other equipment to produce energy as expected due to incorrect measures of expected performance provided by equipment suppliers;
increases in the cost of operating the projects, including, but not limited to, costs relating to labor, equipment, insurance and real estate taxes;
operator or contractor error or failure to perform;
serial design or manufacturing defects, which may not be covered by warranty;
extended events, including, but not limited to, force majeure, under certain PPAs that may give rise to a termination right of the customer under such a PPA (renewable energy counterparty);
failure to comply with permits and the inability to renew or replace permits that have expired or terminated;
the inability to operate within limitations that may be imposed by current or future governmental permits;
replacements for failed equipment, which may need to meet new interconnection standards or require system impact studies and compliance that may be difficult or expensive to achieve;
land use, environmental or other regulatory requirements;
disputes with the BLM, other owners of land on which NEP's projects are located or adjacent landowners;
changes in law, including, but not limited to, changes in governmental permit requirements, corporate income tax laws, regulations and policies and international trade laws, regulations, agreements, treaties and policies of the U.S. or other countries;
government or utility exercise of eminent domain power or similar events; and
existence of liens, encumbrances and other imperfections in title affecting real estate interests.

These and other factors could require NEP to shut down its wind or solar projects. These factors could also degrade equipment, reduce the useful life of interconnection and transmission facilities and materially increase maintenance and other costs. Unanticipated capital expenditures associated with maintaining or repairing NEP's projects may reduce profitability.

In addition, replacement and spare parts for solar panels, wind turbines and other key equipment may be difficult or costly to acquire or may be unavailable. Each solar and wind project may require a specific design for certain critical equipment and, if it does not have acceptable spare equipment available, the project would need to order replacements with potentially lengthy order lead times.

Such events or actions could significantly decrease or eliminate the revenues of a project, significantly increase its operating costs, cause a default under NEP's financing agreements or give rise to damages or penalties to a renewable energy contract counterparty, another contractual counterparty, a governmental authority or other third parties or cause defaults under related contracts or permits. Any of these events could have a material adverse effect on NEP's business, financial condition, results of operations and ability to make cash distributions to its unitholders.

Natural gas gathering and transmission activities involve numerous risks that may result in accidents or otherwise affect the Texas pipelines’ operations.

There are a variety of hazards and operating risks inherent in natural gas gathering and transmission activities, such as leaks, explosions, mechanical problems, activities of third parties, including, but not limited to, the possibility of terrorist acts, and damage to pipelines, facilities and equipment caused by hurricanes, tornadoes, floods, fires and other natural disasters, that could cause substantial financial losses. In addition, portions of NEP’s transmission system and its gathering system have been in service for several decades, which could result in increased maintenance and repair activities. These risks could result in significant injury, loss of life, significant damage to property, environmental pollution, impairment of operations, increased maintenance or repair expenditures and significant loss of revenue, any of which could result in substantial losses. For pipeline assets located near populated areas, including, but not limited to, residential areas, commercial business centers, industrial sites and other public

13



gathering areas, the level of damage resulting from these risks could be greater. Therefore, should any of these risks materialize, it could have a material adverse effect on NEP's business, financial condition, results of operations and ability to make cash distributions to its unitholders.

NEP depends on certain of the renewable energy projects and pipelines in its portfolio for a substantial portion of its anticipated cash flows.

NEP depends on certain of the renewable energy projects and pipelines in its portfolio for a substantial portion of its anticipated cash flows. Consequently, the impairment or loss of any one or more of those projects or pipelines could materially and, depending on the relative size of the affected projects or pipelines, disproportionately reduce NEP’s cash flows and, as a result, have a material adverse effect on NEP's business, financial condition, results of operations and ability to make cash distributions to its unitholders.

NEP is pursuing the expansion of natural gas pipelines in its portfolio that will require up-front capital expenditures and expose NEP to project development risks.

NEP is pursuing the expansion of natural gas pipelines in its portfolio. The development of pipeline expansion projects involves numerous regulatory, environmental, construction, safety, political and legal uncertainties and may require the expenditure of significant amounts of capital. These projects may not be completed on schedule, at the budgeted cost or at all. There may be cost overruns and construction difficulties. In addition, NEP may agree to pay liquidated damages to committed shippers if an expansion project does not achieve commercial operations before a specified date that the parties may agree to in advance. Any cost overruns NEP experiences or liquidated damages NEP pays could have a material adverse effect on NEP's business, financial condition, results of operations and ability to make cash distributions to its unitholders. In addition, NEP may choose to finance all or a portion of the development costs of any expansion project through the sale of additional common units, which could result in dilution to NEP’s unitholders. Moreover, NEP's revenues may not increase immediately upon the expenditure of funds on a significant expansion project, or at all. If NEP undertakes an expansion of one of the pipelines in its portfolio, the construction may occur over an extended period of time and NEP will not receive material increases in revenues until the project is placed in service. Accordingly, if NEP pursues expansion projects, NEP's efforts may not result in additional long-term contracted revenue streams that increase the amount of cash available to execute NEP's business plan and make cash distributions to its unitholders.

NEP's ability to maximize the productivity of the Texas pipeline business and to complete potential pipeline expansion projects is dependent on the continued availability of natural gas production in the Texas pipelines’ areas of operation.

The natural gas pipelines in NEP's portfolio have more capacity available than is under long-term firm transport contracts. Low prices for natural gas could adversely affect development of additional natural gas reserves and production that is accessible by the Texas pipelines’ assets. Production from existing wells and natural gas supply basins with access to the Texas pipelines’ transmission systems will naturally decline over time. The amount of natural gas reserves underlying these wells may also be less than anticipated, and the rate at which production from these reserves declines may be greater than anticipated. Additionally, the competition for natural gas supplies to serve other markets could reduce the amount of natural gas supply for its customers or low natural gas prices could cause producers to determine in the future that drilling activities in areas outside of the current areas of operation of the Texas pipelines are strategically more attractive to them. A reduction in the natural gas volumes supplied by producers could make it more challenging to increase the amount of the Texas pipelines’ capacity that is under long-term firm transport contracts or that shippers otherwise pay to use or have access to the pipeline capacity, and it may decrease the likelihood that NEP will continue to pursue some or all of the potential pipeline expansion projects NEP is pursuing. Any of these events could have a material adverse effect on NEP's business, financial condition, results of operations and ability to make cash distributions to its unitholders.

Terrorist or similar attacks could impact NEP's projects, pipelines or surrounding areas and adversely affect its business.

Terrorists have attacked energy assets such as substations and related infrastructure in the past and may attack them in the future. Any attacks on NEP’s projects, pipelines or the facilities of third parties on which its projects or pipelines rely could severely damage such projects or pipelines, disrupt business operations, result in loss of service to customers and require significant time and expense to repair. Projects and pipelines in NEP's portfolio, as well as projects or pipelines it may acquire and the transmission and other facilities of third parties on which NEP's projects rely, may also be targets of terrorist acts and affected by responses to terrorist acts, each of which could fully or partially disrupt the ability of NEP's projects or pipelines to operate.

Cyber-attacks, including, but not limited to, those targeting information systems or electronic control systems used to operate NEP's energy projects (including, but not limited to, generation transmission tie lines) and the transmission and other facilities of third parties on which NEP's projects rely, could severely disrupt business operations and result in loss of service to customers and significant expense to repair security breaches or system damage. As cyber incidents continue to evolve, NEP may be required to expend additional resources to continue to modify or enhance NEP's protective measures or to investigate and remediate any vulnerability to cyber incidents.

To the extent terrorist attacks or other similar acts equate to a force majeure event under NEP's PPAs, the renewable energy counterparty may terminate such PPAs if such a force majeure event continues for a period ranging from 12 months to 36 months, as specified in the applicable agreement. As a result, a terrorist act or similar attack could significantly decrease revenues or result

14



in significant reconstruction or remediation costs, any of which could have a material adverse effect on NEP's business, financial condition, results of operations and ability to make cash distributions to its unitholders.

The ability of NEP to obtain insurance and the terms of any available insurance coverage could be materially adversely affected by international, national, state or local events and company-specific events, as well as the financial condition of insurers. NEP's insurance coverage does not insure against all potential risks and it may become subject to higher insurance premiums.

NEP is exposed to numerous risks inherent in the operation of wind and solar projects and natural gas pipelines, including, but not limited to, equipment failure, manufacturing defects, natural disasters, terrorist attacks, sabotage, vandalism and environmental risks. The occurrence of any one of these events may result in NEP being named as a defendant in lawsuits asserting claims for substantial damages, including, but not limited to, environmental cleanup costs, personal injury, property damage, fines and penalties. Further, with respect to any future acquisitions of any projects that are under construction, NEP is, or will be, exposed to risks inherent in the construction of these projects.

NEP shares insurance coverage with NEE and its affiliates, for which NEP reimburses NEE. NEE currently maintains liability insurance coverage for itself and its affiliates, including NEP, which covers legal and contractual liabilities arising out of bodily injury, personal injury or property damage, including, but not limited to, resulting loss of use, to third parties. NEE also maintains coverage for itself and its affiliates, including NEP, for physical damage to assets and resulting business interruption, including, but not limited to, damage caused by terrorist acts. However, such policies do not cover all potential losses and coverage is not always available in the insurance market on commercially reasonable terms. To the extent NEE or any of its affiliates experience covered losses under the insurance policies, the limit of NEP's coverage for potential losses may be decreased.

NEE may also reduce or eliminate such coverage at any time. NEP may not be able to maintain or obtain insurance of the type and amount NEP desires at reasonable rates and NEP may elect to self-insure some of its wind and solar projects and natural gas pipelines. The insurance coverage NEP does obtain may contain large deductibles or fail to cover certain risks or all potential losses. In addition, insurance coverage may not continue to be available or may not be available at rates or on terms similar to those presently available to NEE. NEE’s insurance policies are subject to annual review by its insurers and may not be renewed on similar or favorable terms, including, but not limited to, coverage, deductibles or premiums, or at all. The ability of NEE to obtain insurance and the terms of any available insurance coverage could be materially adversely affected by international, national, state or local events and company-specific events, as well as the financial condition of insurers. If insurance coverage is not available or obtainable on acceptable terms, NEP may be required to pay costs associated with adverse future events. A loss for which NEP is not fully insured could have a material adverse effect on NEP's business, financial condition, results of operations and ability to make cash distributions to its unitholders.

Warranties provided by the suppliers of equipment for NEP's projects may be limited by the ability of a supplier to satisfy its warranty obligations, or by the terms of the warranty, so the warranties may be insufficient to compensate NEP for its losses.

NEP expects to benefit from various warranties, including, but not limited to, product quality and performance warranties, provided by suppliers in connection with the purchase of equipment necessary to operate its projects. NEP's suppliers may fail to fulfill their warranty obligations. Even if a supplier fulfills its obligations, the warranty may not be sufficient to compensate NEP for all of its losses. In addition, these warranties generally expire within two to five years after the date each equipment item is delivered or commissioned and are subject to liability limits. If installation is delayed, NEP may lose all or a portion of the benefit of a warranty. If NEP seeks warranty protection and a supplier is unable or unwilling to perform its warranty obligations, whether as a result of its financial condition or otherwise, or if the term of the warranty has expired or a liability limit has been reached, there may be a reduction or loss of warranty protection for the affected equipment, which could have a material adverse effect on NEP's business, financial condition, results of operations and ability to make cash distributions to its unitholders.

Supplier concentration at certain of NEP's projects may expose it to significant credit or performance risks.

NEP often relies on a single supplier or a small number of suppliers to provide equipment, technology and other services required to operate its projects. If any of these suppliers cannot perform under their agreements with NEP, NEP may need to seek alternative suppliers. Alternative suppliers, products and services may not perform similarly and replacement agreements may not be available on favorable terms or at all. NEP may be required to make significant capital expenditures to remove, replace or redesign equipment that cannot be supported or maintained by replacement suppliers. A number of factors, including, but not limited to, the financial condition of NEP's suppliers, may impact their ability to perform under NEP's supply agreements. The failure of any supplier to fulfill its contractual obligations to NEP could have a material adverse effect on NEP's business, financial condition, results of operations and ability to make cash distributions to its unitholders.


15



NEP relies on interconnection, transmission and other pipeline facilities of third parties to deliver energy from its renewable energy projects and to transport natural gas to and from the Texas pipelines. If these facilities become unavailable, NEP's projects and pipelines may not be able to operate, deliver energy or become partially or fully unavailable to transport natural gas.

NEP depends on interconnection and transmission facilities owned and operated by third parties to deliver energy from its wind and solar projects. In addition, some of the renewable energy projects in NEP's portfolio share essential facilities, including, but not limited to, interconnection and transmission facilities, with projects that are owned by other affiliates of NEE. Many of the interconnection and transmission arrangements for the projects in NEP's portfolio are governed by separate agreements with the owners of the transmission or distribution facilities. Congestion, emergencies, maintenance, outages, overloads, requests by other parties for transmission service, actions or omissions by other projects with which NEP shares facilities and other events beyond NEP's control could partially or completely curtail deliveries of energy by its renewable energy projects and increase project costs. In addition, any termination of a project’s interconnection or transmission arrangements or non-compliance by an interconnection provider, the owner of shared facilities or another third party with its obligations under an interconnection or transmission arrangement may delay or prevent NEP's renewable energy projects from delivering energy in a manner that entitles it to receive revenue. If the interconnection or transmission arrangement for a project is terminated, NEP may not be able to replace it on similar terms to the existing arrangement, or at all, or NEP may experience significant delays or costs in connection with such replacement. Moreover, if NEP acquires any renewable energy projects that are under construction, a failure or delay in the construction of interconnection or transmission facilities could delay the completion of the project.

NEP depends upon third-party pipelines and other facilities that transport natural gas to and from the Texas pipelines. Because NEP does not own these third-party pipelines or facilities, their continuing operation are not within its control. If these pipelines and other facilities were to become unavailable for current or future volumes of natural gas due to repairs, damage to the facility, lack of capacity or any other reason, NEP's ability to operate efficiently and to transport natural gas could be restricted, thereby reducing revenues.

The unavailability of interconnection, transmission, pipeline or shared facilities could adversely affect the operation of its projects and pipelines and the revenues received, which could have a material adverse effect on NEP's business, financial condition, results of operations and ability to make cash distributions to its unitholders.

NEP's business is subject to liabilities and operating restrictions arising from environmental, health and safety laws and regulations, compliance with which may require significant capital expenditures, increase NEP’s cost of operations and affect or limit its business plans.

NEP's projects and pipelines are subject to numerous environmental, health and safety laws, regulations, guidelines, policies, directives and other requirements governing or relating to, among other things:

the protection of wildlife, including, but not limited to, migratory birds, bats and threatened and endangered species, such as desert tortoises, or protected species, such as eagles, and other protected plants or animals whose presence or movements often cannot be anticipated or controlled;
the storage, handling, use and transportation of natural gas as well as other hazardous or toxic substances and other regulated substances, materials, and/or chemicals;
air emissions, water quality, releases of hazardous materials into the environment and the prevention of and responses to releases of hazardous materials into soil and groundwater;
federal, state, provincial or local land use, zoning, building and transportation laws and requirements, which may mandate conformance with sound levels, radar and communications interference, hazards to aviation or navigation, or other potential nuisances, such as the flickering effect, caused when rotating wind turbine blades periodically cast shadows through openings, such as the windows of neighboring properties, which is known as shadow flicker;
the presence or discovery of archaeological, religious or cultural resources at or near NEP's operations; and
the protection of workers’ health and safety.

If NEP's projects or pipelines do not comply with such laws, regulations, environmental licenses, permits, inspections or other requirements, NEP may be required to incur significant expenditures, pay penalties or fines, or curtail or cease operations of the affected projects or pipelines. Violations of environmental and other laws, regulations and permit requirements, including, but not limited to, certain violations of laws protecting wetlands, migratory birds, bald and golden eagles and threatened or endangered species, may also result in criminal sanctions or injunctions.

NEP's projects and pipelines also carry inherent environmental, health and safety risks, including, but not limited to, the potential for related civil litigation, regulatory compliance actions, remediation orders, fines and other penalties. For instance, NEP's projects or pipelines could malfunction or experience other unplanned events that cause spills or emissions that exceed permitted levels, resulting in personal injury, fines or property damage.

Additionally, NEP may be held liable for related investigatory and cleanup costs, which are typically not limited by law or regulation, for any property where there has been a release or potential release of a hazardous substance, regardless of whether NEP knew of or caused the release or potential release. NEP could also be liable for other costs, including, but not limited to, fines, personal

16



injury or property damage or damage to natural resources. In addition, some environmental laws place a lien on a contaminated site in favor of the government as security for damages and costs it may incur for contamination and cleanup. Contained or uncontained hazardous substances on, under or near NEP's projects or pipelines, regardless of whether it owns or leases the sited property, or the inability to remove or otherwise remediate such substances, may restrict or eliminate NEP's ability to operate its projects or pipelines.

Each of NEP's projects and pipelines covers a large area and, as such, archaeological discoveries could occur at its projects or pipelines at any time. Such discoveries could result in the restriction or elimination of NEP's ability to operate any affected project. For example, utility-scale projects and operations may cause impacts to certain landscape views, trails, or traditional cultural activities. Such impacts may trigger claims from citizens that a NEP project and/or its operations are infringing upon their legal rights or other claims, resulting in the restriction or elimination of NEP's ability to operate the affected project.

NEP may not be able to obtain or maintain from time to time all required environmental regulatory approvals for its operating assets. If there is a delay in obtaining or renewing any required environmental regulatory approvals, if NEP fails to obtain or comply with them or if environmental laws or regulations change or are administered in a more stringent manner, the operations of facilities could be prevented, delayed or become subject to additional costs. The costs that may be incurred to comply with environmental regulations in the future may have a material adverse effect on NEP's business, financial condition, results of operations and ability to make cash distributions to its unitholders.

Environmental, health and safety laws and regulations have generally become more stringent over time, and NEP expects this trend to continue. Significant capital and operating costs may be incurred at any time to keep NEP's projects or pipelines in compliance with environmental, health and safety laws and regulations. If it is not economical to make those expenditures, or if NEP violates any of these laws and regulations, it may be necessary to retire the affected project or pipeline or restrict or modify its operations, which could have a material adverse effect on NEP's business, financial condition, results of operations and ability to make cash distributions to its unitholders.

NEP's renewable energy projects may be adversely affected by legislative changes or a failure to comply with applicable energy regulations.

NEP's renewable energy project entities and renewable energy contract counterparties are subject to regulation by U.S. and Canadian federal, state, provincial and local authorities. The wholesale sale of electric energy in the continental U.S., other than portions of Texas, is subject to the jurisdiction of the FERC and the ability of a U.S. project entity to charge the negotiated rates contained in its PPA is subject to that project entity’s maintenance of its general authorization from the FERC to sell electricity at market-based rates. The FERC may revoke a U.S. project entity’s market-based rate authorization if it determines that the U.S. project entity can exercise market power in transmission or generation, create barriers to entry, has engaged in abusive affiliate transactions or fails to meet compliance requirements associated with such rates. The negotiated rates entered into under the U.S. Project Entities’ PPAs could be changed by the FERC if the FERC determines such change is in the public interest. While this threshold public interest determination would require a finding by the FERC that the contract rate seriously harms the consuming public under applicable U.S. Supreme Court precedent, if the FERC decreases the prices paid to NEP for energy delivered under any of its PPAs, NEP’s revenues could be below its projections and its business, financial condition, results of operations and ability to make cash distributions to its unitholders could be materially adversely affected.

The renewable energy industry in Ontario is subject to provincial government regulation. A change in government could result in a provincial government that is not supportive of renewable energy projects. Changing political priorities or a change in government in Ontario could affect the ability of the IESO to perform its obligations under NEP's FIT contracts and RESOP contracts or could result in the cancellation of its FIT contracts or RESOP contracts. The provincial government may fail to pass legislation to preserve sufficient funds for payments to various Ontario projects, including NEP's, which could have a material adverse effect on NEP’s business, financial condition, results of operations and ability to make cash distributions to its unitholders.

NEP's renewable energy project entities, with the exceptions of Conestogo, Sombra and Moore, are subject to the mandatory reliability standards of the NERC. The NERC reliability standards are a series of requirements that relate to maintaining the reliability of the North American bulk electric system and cover a wide variety of topics, including, but not limited to, physical and cybersecurity of critical assets, information protocols, frequency response and voltage standards, testing, documentation and outage management. If NEP fails to comply with these standards, NEP could be subject to sanctions, including, but not limited to, substantial monetary penalties. Although the U.S. Project Entities are not subject to state utility rate regulation because they sell energy exclusively on a wholesale basis, NEP is subject to other state regulations that may affect NEP's projects’ sale of energy and operations. Changes in state regulatory treatment are unpredictable and could have a material adverse effect on NEP's business, financial condition, results of operations and ability to make cash distributions to its unitholders.

The structure of the industry and regulation in the U.S. and Canada is currently, and may continue to be, subject to challenges and restructuring proposals. Additional regulatory approvals may be required due to changes in law or for other reasons. NEP expects the laws and regulation applicable to its business and the energy industry generally to be in a state of transition for the foreseeable future. Changes in the structure of the industry or in such laws and regulations could have a material adverse effect on NEP's business, financial condition, results of operations and ability to make cash distributions to its unitholders.


17



A change in the jurisdictional characterization of some of the Texas pipeline entities' assets, or a change in law or regulatory policy, could result in increased regulation of these assets, which could have a material adverse effect on NEP's business, financial condition, results of operations and ability to make cash distributions to its unitholders.

The Texas pipelines are intrastate natural gas transportation pipelines and natural gas-gathering facilities. Unlike interstate gas transportation facilities, intrastate natural gas transportation pipelines and natural gas gathering facilities are exempt from the jurisdiction of the FERC under the Natural Gas Act of 1938 (NGA), except that intrastate gas transportation pipelines may provide interstate gas transportation services subject to FERC regulation pursuant to Section 311 of the Natural Gas Policy Act of 1978 (NGPA).

State regulation of gathering facilities generally includes various safety, environmental and, in some cases, non-discriminatory take requirements and complaint-based rate regulation. The distinction between the FERC-regulated transmission pipeline services and non-FERC-regulated intrastate and gathering services has been the subject of substantial litigation, and the FERC determines whether facilities are subject to its jurisdiction on a case-by-case basis, so the classification and regulation of NEP's intrastate pipeline and gathering facilities is subject to change based on future determinations by the FERC or the courts. If the FERC were to consider the status of an individual facility and determine that the facility or services provided by it were not exempt from FERC regulation under the NGA, the rates for, and terms and conditions of, services provided by such facility would be subject to regulation by the FERC under the NGA or the NGPA. In addition, the rates, terms and conditions of some of the transportation services provided by certain of NEP's pipelines are subject to FERC regulation under the NGPA, which requires that rates charged for transportation must be fair and equitable, and amounts collected in excess of fair and equitable rates are subject to refund with interest.

Any such regulation could decrease revenue, increase operating costs and, depending upon the facility in question, have a material adverse effect on NEP's business, financial condition, results of operations and ability to make cash distributions to its unitholders. In addition, if any of the Texas pipelines were found to have provided services or otherwise operated in violation of the NGA or NGPA, that could result in the imposition of civil penalties, as well as a requirement to disgorge charges collected for such services in excess of the rate established by the FERC.

NEP may incur significant costs and liabilities as a result of pipeline integrity management program testing and any necessary pipeline repair or preventative or remedial measures.

The U.S. Department of Transportation (DOT) has adopted regulations requiring pipeline operators to develop pipeline integrity management programs for transmission pipelines located where a leak or rupture could do the most harm in “high consequence areas.” The regulations require operators to:

perform ongoing assessments of pipeline integrity;
identify and characterize applicable threats to pipeline segments that could affect a high consequence area;
improve data collection, integration and analysis;
repair and remediate the pipeline as necessary; and
implement preventive and mitigating actions.

NEP's actual implementation costs may be affected by industry-wide demand for the associated contractors and service providers. Additionally, should NEP fail to comply with DOT regulations, NEP could be subject to penalties and fines.

The Texas pipelines’ operations could incur significant costs if the Pipeline and Hazardous Materials Safety Administration or the Railroad Commission of Texas adopts more stringent regulations.

The Pipeline Safety, Regulatory Certainty, and Job Creation Act of 2011 (2011 Pipeline Safety Act) directs the U.S. Secretary of Transportation to undertake a number of reviews, studies and reports, some of which have resulted in natural gas pipeline safety rulemakings.

Since passage of the 2011 Pipeline Safety Act, Pipeline and Hazardous Materials Safety Administration (PHMSA) has published several notices of proposed rulemaking, which propose a number of changes to regulations governing the safety of gas transmission pipelines, gathering lines and related facilities, including, but not limited to, increased safety requirements and increased penalties. Further, PHMSA rulemaking is expected to continue for the foreseeable future.

Actual regulatory, inspection and enforcement oversight of pipeline safety rules with respect to the Texas pipelines’ intrastate transmission and gathering facilities is conducted by the Texas Railroad Commission’s Pipeline Safety Division (the Division), pursuant to authorization by PHMSA. The Division is obligated to enforce the minimum federal pipeline safety regulations, but may adopt additional or more stringent regulations as long as they are not incompatible with federal regulations.

The adoption of federal or state regulations that apply more comprehensive or stringent safety standards to intrastate transmission or gathering pipelines could require the Texas pipelines to install new or modified safety controls, incur additional capital expenditures, or conduct maintenance programs on an accelerated basis. Such requirements could result in the Texas pipelines’ incurrence of increased operational costs that could be significant; or if the Texas pipelines fail to, or are unable to, comply, the Texas pipelines

18



may be subject to administrative, civil and criminal enforcement actions, including, but not limited to, assessment of monetary penalties or suspension of operations, which could have a material adverse effect on NEP's business, financial condition, results of operations and ability to make cash distributions to its unitholders.

Pemex may claim certain immunities under the Foreign Sovereign Immunities Act and Mexican law, and the Texas pipeline entities' ability to sue or recover from Pemex for breach of contract may be limited and may be exacerbated if there is a deterioration in the economic relationship between the U.S. and Mexico.

Pemex is an autonomous state enterprise controlled by the Mexican Government. Accordingly, Pemex may claim sovereign immunity and it may not be possible to obtain a judgment in a U.S. court against Pemex unless the U.S. court determines that Pemex is not entitled to sovereign immunity with respect to that action. In addition, Mexican law does not allow attachment prior to judgment or attachment in aid of execution upon a judgment by Mexican courts upon the assets of Pemex or its subsidiary entities. As a result, the Texas pipeline entities’ or NEP's ability to enforce any judgments against Pemex in the courts of Mexico may be limited. Therefore, even if NEP were able to obtain a U.S. judgment against Pemex for breach of contract or in a similar action, NEP might not be able to obtain a judgment in Mexico that is based on that U.S. judgment. Further, renegotiation of existing trade agreements or changes in international trade laws, regulations, agreements, treaties or policies of the U.S. or Mexico could result in a deterioration in the economic relationship between the U.S. and Mexico. Such a deterioration could increase the difficulty of collecting receivables from Pemex or of filing suit for recovery of amounts owed and recovering amounts due from Pemex. This inability to sue or recover from Pemex could inhibit NEP from enforcing the Texas pipeline entities’ contracts with Pemex, which could have a material adverse effect on NEP's business, financial condition, results of operations and ability to make cash distributions to its unitholders.

NEP does not own all of the land on which the projects in its portfolio are located and its use and enjoyment of the property may be adversely affected to the extent that there are any lienholders or leaseholders that have rights that are superior to NEP's rights or the BLM suspends its federal rights-of-way grants.

NEP does not own all of the land on which the projects in its portfolio are located and they generally are, and its future projects may be, located on land occupied under long-term easements, leases and rights-of-way. The ownership interests in the land subject to these easements, leases and rights-of-way may be subject to mortgages securing loans or other liens and other easement, lease rights and rights-of-way of third parties that were created prior to NEP's projects’ easements, leases and rights-of-way. As a result, some of NEP's projects’ rights under such easements, leases or rights-of-way may be subject to the rights of these third parties. While NEP performs title searches, obtains title insurance, records its interests in the real property records of the projects’ localities and enters into non-disturbance agreements to protect itself against these risks, such measures may be inadequate to protect against all risk that NEP's rights to use the land on which its projects are or will be located and its projects’ rights to such easements, leases and rights-of-way could be lost or curtailed. Additionally, NEP operations located on properties owned by others are subject to termination for violation of the terms and conditions of the various leases, easements or rights-of-way under which such operations are conducted.

Further, NEP's activities conducted under federal rights-of-way grants are subject to “immediate temporary suspension” of unspecified duration, at any time, at the discretion of the BLM. A suspension of NEP activities within a federal right-of-way may be issued by BLM to protect public health or safety or the environment. An order to suspend NEP activities may be issued by BLM prior to an administrative proceeding. Such an order may be issued verbally or in writing, and may require immediate compliance by NEP. Any violation of such an order could result in the loss or curtailment of NEP's rights to use any federal land on which its projects are or will be located.

Any such loss or curtailment of NEP's rights to use the land on which its projects are or will be located as a result of any lienholders or leaseholders that have rights that are superior to NEP's rights or the BLM’s suspension of its federal rights-of-way grants could have a material adverse effect on NEP's business, financial condition, results of operations and ability to make cash distributions to its unitholders. Additionally, NEP does not own all of the land on which the Texas pipelines are located, and NEP will be subject to the possibility of more onerous terms or increased costs when NEP needs to extend the duration of any necessary existing land use rights or if NEP needs to obtain any new land use rights in connection with any expansion projects NEP may choose to pursue. In certain instances, the rights-of-way may be subordinate to that of government agencies, which could result in costs or interruptions to NEP's service. Restrictions on NEP's ability to use the rights-of-way could have a material adverse effect on NEP's business, financial condition, results of operations and ability to make cash distributions to its unitholders.

NEP is subject to risks associated with litigation or administrative proceedings that could materially impact its operations, including, but not limited to, proceedings related to projects it acquires in the future.

NEP is subject to risks and costs, including, but not limited to, potential negative publicity, associated with lawsuits or claims contesting the operation, construction or expansion of its projects. The result and costs of defending any such lawsuit, regardless of the merits and eventual outcome, may be material.

Based on prior actions filed against affiliated entities, NEP may also become subject to claims based on alleged negative health effects related to acoustics, shadow flicker or other claims associated with wind turbines from individuals who live near NEP's projects. Any such legal proceedings or disputes could materially increase the costs associated with NEP's operations. In addition, NEP may subsequently become subject to legal proceedings or claims contesting the construction or operation of NEP's projects.

19



Any such legal proceedings or disputes could materially delay NEP's ability to complete construction of a project in a timely manner, or at all, or materially increase the costs associated with commencing or continuing a project’s commercial operations. Any elective settlement of claims and unfavorable outcomes or developments relating to these proceedings or disputes, such as judgments for monetary damages, injunctions or denial or revocation of permits, could have a material adverse effect on NEP's business, financial condition, results of operations and ability to make cash distributions to its unitholders.

NEP's wind projects located in Canada are subject to Canadian domestic content requirements under their FIT contracts.

The FIT contracts relating to NEP's wind projects located in Canada required, and the FIT contracts relating to projects located in Ontario that NEP may acquire in the future would require, suppliers to source a minimum percentage of their equipment and services from Ontario resident suppliers to meet the minimum required domestic content level (MRDCL). The MRDCL for certain of the projects is 25% and the MRDCL for the other projects is 50%. Following their respective CODs, the projects were required to submit reports to the IESO summarizing how they achieved the MRDCL for their respective projects (domestic content reports) and, if the IESO determined that such domestic content reports were complete and issued letters to such projects acknowledging the same. Following the issuance by the IESO of such acknowledgment letters, the IESO has the right to audit these projects for a period of up to 7 years post-COD to confirm that they complied with the domestic content requirements under their respective FIT contracts and achieved their respective MRDCLs. The failure by any project to achieve its MRDCL could result in a default by such project under its FIT contract, which default may not be possible to cure and could result in a termination of its FIT contract, without compensation, by the IESO. A termination of the FIT contract for NEP's wind projects located in Canada could negatively affect revenues generated by such project and have a material adverse effect on NEP's business, financial condition, results of operations and ability to make cash distributions to its unitholders.

NEP's cross-border operations require NEP to comply with anti-corruption laws and regulations of the U.S. government and non-U.S. jurisdictions.

Doing business in the U.S. and Canada, and conducting business with an entity controlled by the Mexican government, requires NEP to comply with U.S., Canadian and Mexican anti-corruption laws and regulations. NEP's failure to comply with these laws and regulations may expose NEP to liabilities. These laws and regulations may apply to NEP, the manager under the MSA, their respective affiliates and their respective individual directors, officers, employees (if any) and agents and may restrict NEP's operations, trade practices, investment decisions and partnering activities.

In particular, NEP's Canadian operations and business relationship with Pemex are subject to U.S. laws and regulations, such as the FCPA, and NEP's Canadian operations are also subject to Canadian anti-corruption laws. The FCPA prohibits U.S. companies and their officers, directors, employees and agents acting on their behalf from offering, promising, authorizing or providing anything of value to foreign officials for the purposes of influencing official decisions or obtaining or retaining business or otherwise securing an improper advantage. The FCPA also requires companies to make and keep books, records and accounts that accurately and fairly reflect transactions and dispositions of assets and to maintain a system of adequate internal accounting controls. As part of its business, NEP deals with foreign officials for purposes of the FCPA. As a result, business dealings between NEP's employees and any such foreign official could expose NEP to the risk of violating anti-corruption laws even if such business practices may be customary or are not otherwise prohibited between NEP and a private third party. Violations of these legal requirements are punishable by criminal fines and imprisonment, civil penalties, disgorgement of profits, injunctions, debarment from government contracts as well as remedial measures. In recent years, the U.S. government has brought FCPA enforcement actions that have led to significant monetary penalties against several companies operating in the oil and gas industry.

NEP has established policies and procedures designed to assist it and personnel acting on its behalf in complying with applicable U.S., Canadian and Mexican laws and regulations. NEP's compliance procedures to mitigate anti-corruption compliance risks may not detect or prevent potential violations of the FCPA or other applicable anti-corruption laws. Under such circumstances, NEP could be subject to criminal and civil penalties and other legal and regulatory liabilities and government-imposed requirements to undertake remedial measures, any of which could have a material adverse effect on NEP's business, financial condition, results of operations and ability to make cash distributions to its unitholders.

NEP is subject to risks associated with its ownership or acquisition of projects or pipelines that remain under construction, which could result in its inability to complete construction projects on time or at all, and make projects too expensive to complete or cause the return on an investment to be less than expected.

As part of its acquisition strategy, NEP has chosen and in the future may choose to acquire projects or pipelines that have not yet commenced operations or are under construction. There may be delays or unexpected developments in completing any future construction projects, which could cause the construction costs of these projects to exceed NEP's expectations, result in substantial delays or prevent the project or pipeline from commencing commercial operations. Various factors could contribute to construction-cost overruns, construction halts or delays or failure to commence commercial operations, including, but not limited to:

delays in obtaining, or the inability to obtain, necessary permits and licenses;
delays and increased costs related to the interconnection of new projects to the transmission system;
the inability to acquire or maintain land use and access rights;
the failure to receive contracted third-party services;

20



interruptions to dispatch at the projects;
supply interruptions, including as a result of changes in international trade laws, regulations, agreements, treaties or policies of the U.S. or other countries in which NEP's suppliers are located;
work stoppages;
labor disputes;
weather interferences;
unforeseen engineering, environmental and geological problems, including, but not limited to, discoveries of contamination, protected plant or animal species or habitat, archaeological or cultural resources or other environment-related factors;
unanticipated cost overruns in excess of budgeted contingencies; and
failure of contracting parties to perform under contracts.

In addition, where NEP has an agreement with a third party to complete construction of any project, NEP is subject to the viability and performance of the third party. NEP's inability to find a replacement contracting party, where the original contracting party has failed to perform, could result in the abandonment of the construction of such project, while NEP could remain obligated under other agreements associated with the project, including, but not limited to, offtake power sales agreements.

Any of these risks could cause NEP's financial returns on these investments to be lower than expected or otherwise delay or prevent the completion of such projects or distribution of cash to NEP, or could cause NEP to operate below expected capacity or availability levels, which could have a material adverse effect on NEP's business, financial condition, results of operations and ability to make cash distributions to its unitholders.

Contract Risks

NEP relies on a limited number of customers and is exposed to the risk that they are unwilling or unable to fulfill their contractual obligations to NEP or that they otherwise terminate their agreements with NEP.

In most instances, NEP sells the energy generated by each of its renewable energy projects to a single renewable energy contract counterparty under a long-term PPA or into the IESO-managed system subject to a FIT contract with a single renewable energy contract counterparty. Further, NEP transports natural gas under long-term natural gas transportation agreements with a limited number of counterparties.

NEP expects that its existing and future contracts will be the principal source of cash flows available to make distributions to its unitholders. Thus, the actions of even one customer may cause variability of NEP’s revenue, financial results and cash flows that are difficult to predict. Similarly, significant portions of NEP’s credit risk may be concentrated among a limited number of customers and the failure of even one of these key customers to pay its obligations to NEP could significantly impact NEP's business and financial results. Any or all of NEP's customers may fail to fulfill their obligations under their contracts with NEP, whether as a result of the occurrence of any of the following factors or otherwise:

Specified events beyond NEP's control or the control of a customer may temporarily or permanently excuse the customer from its obligation to accept and pay for delivery of energy generated by a project. These events could include, among other things, a system emergency, transmission failure or curtailment, adverse weather conditions or labor disputes.
Since a governmental entity makes payments with respect to the energy produced by some of NEP's projects under FIT contracts, RESOP contracts and natural gas transportation agreements, including, but not limited to, Pemex, NEP is subject to the risk that the governmental entity may attempt to unilaterally change or terminate its contract with NEP, whether as a result of legislative, regulatory, political or other activities, including changes in international trade laws, regulations, agreements, treaties or policies of the U.S. or other countries.
The ability of NEP's customers to fulfill their contractual obligations to NEP depends on their financial condition. NEP is exposed to the credit risk of its customers over an extended period of time due to the long-term nature of NEP's PPAs and natural gas transportation agreements with them. These customers could become subject to insolvency or liquidation proceedings or otherwise suffer a deterioration of their financial condition when they have not yet paid for services delivered, any of which could result in underpayment or nonpayment under such agreements.
A default or failure by NEP to satisfy minimum energy or natural gas delivery requirements or mechanical availability levels under NEP's agreements could result in damage payments to the applicable customer or termination of the applicable agreement.

If NEP's customers are unwilling or unable to fulfill their contractual obligations to NEP, or if they otherwise terminate such contracts prior to their expiration, NEP may not be able to recover contractual payments due to NEP. Since the number of customers that purchase wholesale bulk energy or require the transportation of natural gas is limited, NEP may be unable to find a new customer on similar or otherwise acceptable terms or at all. In some cases, there currently is no economical alternative counterparty to the original customer. The loss of, or a reduction in sales to, any of NEP's customers would have a material adverse effect on NEP's business, financial condition, results of operations and ability to make cash distributions to its unitholders.


21



NEP may not be able to extend, renew or replace expiring or terminated PPAs and natural gas transportation agreements at favorable rates or on a long-term basis.

NEP's ability to extend, renew or replace its existing PPAs and natural gas transportation agreements depends on a number of factors beyond its control, including, but not limited to:

whether the renewable energy contract counterparty has a continued need for energy at the time of the agreement’s expiration, which could be affected by, among other things, the presence or absence of governmental incentives or mandates, prevailing market prices, and the availability of other energy sources;
the amount of commercial natural gas supply available to the Texas pipelines' systems and changing natural gas supply flow patterns in North America;
the satisfactory performance of NEP's obligations under such PPAs and natural gas transportation agreements;
the regulatory environment applicable to NEP's contract counterparties at the time;
macroeconomic factors present at the time, such as population, business trends, international trade laws, regulations, agreements, treaties or policies of the U.S. or other countries and related energy demand; and
the effects of regulation on the contracting practices of NEP's contract counterparties.

If NEP is not able to extend, renew or replace on acceptable terms existing PPAs before contract expiration, or if such agreements are otherwise terminated prior to their expiration, NEP may be required to sell the energy on an uncontracted basis at prevailing market prices, which could be materially lower than under the applicable contract. If there is no satisfactory market for a project’s uncontracted energy, NEP may decommission the project before the end of its useful life. If the portion of the Texas pipelines' capacity covered by long-term firm transportation agreements decline, NEP's revenues and contract volumes would be exposed to increased volatility. Any failure to extend, renew or replace a significant portion of NEP's existing PPAs and natural gas transportation agreements, or extending, renewing or replacing them at lower prices or with other unfavorable terms, or the decommissioning of a project could have a material adverse effect on NEP's business, financial condition, results of operations and ability to make cash distributions to its unitholders.

If the energy production by or availability of NEP's U.S. renewable energy projects is less than expected, they may not be able to satisfy minimum production or availability obligations under the U.S. Project Entities’ PPAs.

NEP's energy production or its renewable energy projects’ availability could be less than expected due to various factors, including, but not limited to, wind or solar conditions, natural disasters, equipment underperformance, operational issues, changes in law or regulations or actions taken by third parties. The U.S. Project Entities’ existing PPAs contain provisions that require NEP to produce a minimum amount of energy or be available a minimum percentage of time over periods of time specified in the PPAs. A failure to produce sufficient energy or to be sufficiently available to meet NEP's commitments under its PPAs could result in the payment of damages or the termination of PPAs and could have a material adverse effect on NEP's business, financial condition, results of operations and ability to make cash distributions to its unitholders.

Risks Related to NEP's Acquisition Strategy and Future Growth

NEP's growth strategy depends on locating and acquiring interests in additional projects consistent with its business strategy at favorable prices.

NEP intends to pursue opportunities to acquire contracted clean energy projects that are either operational or, in limited circumstances, under construction, from NEER and third parties consistent with its business strategy. Various factors could affect the availability of such projects to grow NEP's business, including, but not limited to, the following factors and those described in more detail in the additional risk factors below:

competing bids for a project, including, but not limited to, the NEER ROFO projects, from companies that may have substantially greater purchasing power, capital or other resources or a greater willingness to accept lower returns or more risk than NEP does;
NEP's failure to agree to favorable financial or legal terms with sellers with respect to any proposed acquisitions;
fewer acquisition opportunities than NEP expects, which could result from, among other things, available projects having less desirable economic returns or higher risk profiles than NEP believes suitable for its acquisition strategy and future growth;
NEP's failure to successfully complete construction of and finance projects, to the extent that it decides to acquire projects that are not yet operational or to otherwise pursue construction activities with respect to new projects;
NEP's inability to obtain regulatory approvals or other necessary consents to consummate an acquisition; and
the presence or potential presence of:
pollution, contamination or other wastes at the project site;
protected plant or animal species;
archaeological or cultural resources;
wind waking or solar shadowing effects caused by neighboring activities, which reduce potential energy production by decreasing wind speeds or reducing available insolation;
land use restrictions and other environment-related siting factors; and

22



local opposition to wind and solar projects and pipeline projects in certain markets due to concerns about noise, health, environmental or other alleged impacts of such projects.

Any of these above factors could limit NEP's acquisition opportunities and prevent it from executing, or diminish its ability to execute, its growth strategy as planned. In addition, trade cases were filed at the U.S. International Trade Commission that resulted in the imposition of duties on solar cells manufactured outside the U.S. that are incorporated in solar panels imported into the U.S. Moreover, petitions for relief have been filed, and may in the future be filed, under various trade laws to impose tariffs on solar photovoltaic panels imported to the U.S. The resulting increase in the price of solar panels has made development of solar projects less competitive and may adversely impact NEP's ability to acquire solar projects in the future.

Further, even if NEP consummates acquisitions that it believes will be accretive to cash distribution to its unitholders, those acquisitions may decrease cash distributions to its unitholders as a result of incorrect assumptions in NEP's evaluation of such acquisitions, unforeseen consequences or other external events beyond its control.

Any failure to identify and acquire an interest in additional, contracted clean energy projects at favorable prices could have a material adverse effect on NEP's ability to grow its business and make cash distributions to its unitholders.

NEP OpCo’s partnership agreement requires that it distribute its available cash, which could limit NEP’s ability to grow and make acquisitions.

NEP OpCo's partnership agreement requires that it distribute its available cash (as defined therein), and NEP expects that NEP OpCo will distribute its available cash to its unitholders, including NEP. NEP expects that NEP and NEP OpCo will rely primarily upon external financing sources, including, but not limited to, commercial borrowings by NEP OpCo’s subsidiaries and the issuance of debt and equity securities by NEP, NEP OpCo and their subsidiaries, to fund acquisitions and expansion capital expenditures. The incurrence of additional commercial borrowings or other debt to finance NEP's growth strategy would result in increased interest expense, which in turn could have a material adverse effect on NEP’s ability to grow its business and make cash distributions to its unitholders. If NEP issues additional units in connection with any acquisitions or expansion capital expenditures, the payment of distributions on those additional units may increase the risk that NEP will be unable to maintain or increase its per common unit distribution level. There are no limitations in NEP's or NEP OpCo’s partnership agreements or in NEP OpCo’s subsidiaries' revolving credit facility or other loan agreements, on NEP’s or NEP OpCo’s ability to issue additional units, including, but not limited to, units ranking senior to NEP's or NEP OpCo’s common units.

In addition, because NEP OpCo's partnership agreement requires that it distribute its available cash, and NEP's partnership agreement requires NEP to distribute its available cash, NEP's growth may not be as rapid as that of businesses which reinvest their available cash to expand ongoing operations. As a result, to the extent NEP or NEP OpCo is unable to finance growth externally or external financing significantly increases interest expense, NEP’s and NEP OpCo’s cash distribution requirements will significantly impair NEP’s ability to grow, whether by acquisitions or expansion capital projects and to increase their distributions to their unitholders.

Lower prices for other fuel sources may reduce the demand for wind and solar energy.

Demand for wind and solar energy is affected by the price and availability of other fuels, including, but not limited to, nuclear, coal, natural gas and oil, as well as other sources of renewable energy. To the extent renewable energy, particularly wind and solar energy, becomes less cost-competitive due to reduced or eliminated government renewable energy targets and other incentives that favor renewable energy, cheaper alternatives or otherwise, demand for wind and solar energy and other forms of renewable energy could decrease. Slow growth or a long-term reduction in wind and solar energy demand could have a material adverse effect on NEP's business, financial condition, results of operations and ability to make cash distributions to its unitholders.

Reductions in demand for natural gas in the United States or Mexico and low market prices of natural gas could materially adversely affect the Texas pipelines’ operations and cash flows.

The price of natural gas fluctuates in response to changes in supply and demand, market uncertainty and additional factors that are beyond NEP's control. These factors include worldwide economic conditions; weather conditions and seasonal trends; the levels of domestic and Mexican natural gas production and consumer demand; fluctuations in demand from electric power generators and industrial customers; the availability of imported liquid natural gas (LNG); the ability to export LNG; the availability of transportation systems with adequate capacity; the volatility and uncertainty of regional pricing differences; the price and availability of alternative fuels; the effect of energy efficiency and conservation measures; the nature and extent of governmental regulation and taxation; worldwide political events, including, but not limited to, actions taken by foreign natural gas producing nations and changes in international trade laws, regulations, agreements, treaties or policies of the U.S. or other countries; and the anticipated future prices of natural gas, LNG and other commodities. These events are beyond NEP's control and could impair its ability to execute its long-term strategy. Lower overall economic output could reduce the volume of natural gas transported or gathered, resulting in lower revenues and cash flows. Transmission revenues could be affected by long-term economic declines which could result in the non-renewal of long-term contracts. Any of these events could have a material adverse effect on NEP's business, financial condition, results of operations and ability to make cash distributions to its unitholders.


23



Government laws, regulations and policies providing incentives and subsidies for clean energy could be changed, reduced or eliminated at any time and such changes may negatively impact NEP's growth strategy.

NEP's strategy to grow its business through the acquisition of clean energy projects partly depends on current government laws, regulations and policies that promote and support clean energy and enhance the economic viability of owning clean energy projects. Clean energy projects currently benefit from various U.S. federal, state and local governmental incentives, such as PTCs, ITCs, CITCs, loan guarantees, RPS, MACRS for depreciation and other incentives, as well as similar Canadian incentives, accelerated cost recovery deductions and other commercially oriented incentives. These laws, regulations and policies have had a significant impact on the development of clean energy and they could be changed, reduced or eliminated at any time. These incentives make the development of clean energy projects more competitive by providing tax credits or grants and accelerated depreciation for a portion of the development costs, decreasing the costs and risks associated with developing such projects or creating demand for renewable energy assets through RPS programs. The elimination of, loss of or reduction in such incentives could decrease the attractiveness of clean energy projects to developers, including, but not limited to, NEE, which could reduce NEP's acquisition opportunities. Such an elimination, loss or reduction could also reduce NEP's willingness to pursue or develop certain renewable energy projects due to higher operating costs or decreased revenues under its PPAs.

If these laws, regulations and policies are not continued or renewed, the market for future renewable energy PPAs may be smaller and the prices for future clean energy PPAs may be lower. If the IRS issues guidance that limits the availability of the PTC or the ITC, the projects could generate reduced revenues and reduced economic returns, experience increased financing costs and encounter difficulty obtaining financing on acceptable terms.

Additionally, some states and Canadian provinces with RPS targets have met, or in the near future will meet, their renewable energy targets. If, as a result of achieving these targets, these and other U.S. states and Canadian provinces do not increase their targets in the near future, demand for additional renewable energy could decrease. To the extent other states and provinces decrease their RPS targets, programs or goals, demand for renewable energy could decrease in the future. Any of the foregoing could have a material adverse effect on NEP's business, financial condition, results of operations and ability to grow its business and make cash distributions to its unitholders.

NEP's growth strategy depends on the acquisition of projects developed by NEE and third parties, which face risks related to project siting, financing, construction, permitting, the environment, governmental approvals and the negotiation of project development agreements.

Project development is a capital intensive business that relies heavily on the availability of debt and equity financing sources to fund projected construction and other capital expenditures. As a result, in order to successfully develop a project, development companies, including, but not limited to, other affiliates of NEE, must obtain sufficient financing to complete the development phase of their projects. Any significant disruption in the credit and capital markets or a significant increase in interest rates could make it difficult for development companies to raise funds when needed to secure capital financing, which would limit a project’s ability to complete the construction of a project that NEP may seek to acquire.

Project developers, including, but not limited to, other affiliates of NEE, develop, construct, manage, own and operate clean energy generation facilities and energy transmission facilities. A key component of their businesses is their ability to construct and operate generation and transmission facilities to meet customer needs. As part of these activities, project developers must periodically apply for licenses and permits from various regulatory authorities and abide by their respective conditions and requirements. If project developers, including, but not limited to, other affiliates of NEE, are unsuccessful in obtaining necessary licenses or permits on acceptable terms or encounter delays in obtaining or renewing such licenses or permits, or if regulatory authorities initiate any associated investigations or enforcement actions or impose penalties or reject projects, the potential number of projects that may be available for NEP to acquire may be reduced or potential transaction opportunities may be delayed.

If the challenges of developing projects increase for project developers, including, but not limited to, other affiliates of NEE, NEP's pool of available opportunities may be limited, which could have a material adverse effect on NEP's business, financial condition, results of operations and ability to grow its business and make cash distributions to its unitholders.

Acquisitions of existing clean energy projects involve numerous risks.

NEP's strategy includes growing its business through the acquisition of existing clean energy projects. The acquisition of existing clean energy projects involves numerous risks, including, but not limited to, exposure to existing liabilities and unanticipated post-acquisition costs associated with the pre-acquisition activities by the project, difficulty in integrating the acquired projects into NEP's business and, if the projects are in new markets, the risks of entering markets where NEP has limited experience. Additionally, NEP risks overpaying for such projects or not making acquisitions on an accretive basis. Although NEP performs due diligence on prospective acquisitions, NEP may not discover all potential risks, operational issues or other issues in such projects. Further, the integration and consolidation of acquisitions require substantial human, financial and other resources and, ultimately, NEP's acquisitions may divert NEP's management’s attention from its existing business concerns, disrupt its ongoing business or not be successfully integrated. Future acquisitions might not perform as expected or the returns from such acquisitions might not support the financing utilized to acquire or maintain them. A failure to achieve the financial returns NEP expects when NEP acquires clean

24



energy projects could have a material adverse effect on NEP's business, financial condition, results of operations and ability to grow its business and make cash distributions to its unitholders.

Renewable energy procurement is subject to U.S. state and Canadian provincial regulations, with relatively irregular, infrequent and often competitive procurement windows.

Each U.S. state and Canadian province has its own renewable energy regulations and policies. Renewable energy developers must anticipate the future policy direction in each state and province and secure viable projects before they can bid to procure a PPA or other contract through often highly competitive auctions. In particular, energy policy in the key market of Ontario is subject to a political process with respect to its renewable energy programs that may change dramatically. A failure to anticipate accurately the future policy direction in a jurisdiction or to secure viable projects could have a material adverse effect on NEP's ability to grow its business and make cash distributions to its unitholders.

NEP may continue to acquire other sources of clean energy and may expand to include other types of assets. Any further acquisition of non-renewable energy projects may present unforeseen challenges and result in a competitive disadvantage relative to NEP's more-established competitors.

NEP may continue to acquire other sources of clean energy, including, but not limited to, contracted natural gas and nuclear projects, and other types of assets, including, but not limited to, transmission projects. NEP may be unable to identify attractive non-renewable energy or transmission acquisition opportunities or acquire such projects at prices and on terms that are attractive. In addition, the consummation of such acquisitions could expose NEP to increased operating costs, unforeseen liabilities and additional risks including, but not limited to, regulatory and environmental issues associated with entering new sectors of the energy industry. This could require a disproportionate amount of NEP's management’s attention and resources, which could have an adverse impact on NEP's business and place NEP at a competitive disadvantage relative to more established non-renewable energy market participants. A failure to successfully integrate such acquisitions as a result of unforeseen operational difficulties or otherwise, could have a material adverse effect on NEP's business, financial condition, results of operations and ability to grow its business and make cash distributions to its unitholders.

NEP faces substantial competition primarily from regulated utilities, developers, IPPs, pension funds and private equity funds for opportunities in North America.

NEP believes its primary competitors for opportunities in North America are regulated utilities, developers, IPPs, pension funds and private equity funds. NEP competes with these companies to acquire projects and pipelines with projected stable cash flows. NEP also competes for personnel with requisite industry knowledge and experience. Furthermore, the industry has experienced and may experience volatile demand for wind turbines, solar panels, pipeline equipment and related components. If demand for this equipment increases, suppliers may give priority to other market participants, including, but not limited to, NEP's competitors, who may have greater resources than NEP. An inability to effectively compete with regulated utilities, developers, IPPs, pension funds and private equity funds for opportunities in North America could have a material adverse effect on NEP's ability to grow its business and to make cash distributions to its unitholders.

The natural gas pipeline industry is highly competitive, and increased competitive pressure could adversely affect NEP's business.

The Texas pipelines compete with other energy midstream enterprises, some of which are much larger and have significantly greater financial resources and operating experience in its areas of operation. The Texas pipelines’ competitors may expand or construct infrastructure that competes with the services it provides to customers. NEP’s ability to renew or replace existing contracts with the Texas pipelines’ customers at rates sufficient to maintain current revenues and cash flows could be adversely affected by the activities of its competitors and customers. All of these competitive pressures could have a material adverse effect on NEP's business, financial condition, results of operations and ability to make cash distributions to its unitholders.

Risks Related to NEP's Financial Activities

NEP may not be able to access sources of capital on commercially reasonable terms, which would have a material adverse effect on its ability to consummate future acquisitions.

Since NEP expects, from time to time, to finance acquisitions of clean energy projects partially or wholly through the issuance of additional securities, NEP needs to be able to access the capital markets on commercially reasonable terms when acquisition opportunities arise. NEP’s ability to access the capital markets is dependent on, among other factors, the overall state of the capital markets and investor appetite for investment in clean energy projects in general and NEP’s common or preferred units in particular. An inability to obtain capital markets financing on commercially reasonable terms could significantly limit NEP’s ability to consummate future acquisitions and to effectuate its growth strategy. In addition, the issuance of additional common units in connection with acquisitions could cause significant common unitholder dilution and reduce the cash distribution per common unit if the acquisitions are not sufficiently accretive.


25



Furthermore, there may not be sufficient availability under NEP OpCo’s subsidiaries’ revolving credit facility or other financing arrangements on commercially reasonable terms when acquisition opportunities arise. An inability to obtain the required or desired financing could significantly limit NEP's ability to consummate acquisitions and effectuate its growth strategy. If financing is available, it may be available only on terms that could significantly increase NEP's interest expense, impose additional or more restrictive covenants and reduce cash distributions to its unitholders. NEP's inability to effectively consummate future acquisitions could have a material adverse effect on NEP's ability to grow its business and make cash distributions to its unitholders.

Restrictions in NEP and its subsidiaries' financing agreements could adversely affect NEP's business, financial condition, results of operations and ability to make cash distributions to its unitholders.

NEP and its subsidiaries have entered into financing agreements which contain various covenants and restrictive provisions that may limit their ability to, among other things:

incur or guarantee additional debt;
make distributions on or redeem or repurchase common units;
make certain investments and acquisitions;
incur certain liens or permit them to exist;
enter into certain types of transactions with affiliates;
merge or consolidate with another company; and
transfer, sell or otherwise dispose of projects.

Certain of the financing agreements also contain covenants requiring NEP OpCo and its subsidiaries to maintain certain financial ratios, including, but not limited to, as a condition to making cash distributions to NEP and its other unitholders. NEP OpCo's and its subsidiaries' ability to meet those financial ratios can be affected by events beyond NEP's control, and NEP OpCo may be unable to meet those ratios and tests and, therefore, may be unable to make cash distributions to its unitholders, including, but not limited to, NEP. As a result, NEP may be unable to make distributions to its unitholders. In addition, the financing agreements contain events of default provisions, including, but not limited to, provisions relating to certain changes in ownership of NEP or its subsidiaries and other customary provisions.

The provisions of the financing agreements may affect NEP's ability to obtain future financing and pursue attractive business opportunities and NEP's flexibility in planning for, and reacting to, changes in business conditions. A failure to comply with the provisions of the applicable financing agreements could result in an event of default, which could enable the lenders to declare, subject to the terms and conditions of the credit facility or loan agreement, as the case may be, any outstanding principal of that debt, together with accrued and unpaid interest, to be immediately due and payable and entitle lenders to enforce their security interest. If the payment of the debt is accelerated and NEP or one of its subsidiaries fails to repay the debt pursuant to their guarantees, the revenue from the projects may be insufficient to repay such debt in full, the lenders could enforce their security interest and NEP's unitholders could experience a partial or total loss of their investment.

NEP's cash distributions to its unitholders may be reduced as a result of restrictions on NEP's subsidiaries’ cash distributions to NEP under the terms of their indebtedness.

NEP intends to pay quarterly cash distributions on all of its outstanding units and NEP OpCo intends to pay quarterly cash distributions on its outstanding units (except for its Class B units). However, in any period, NEP's and NEP OpCo’s ability to pay cash distributions to their respective unitholders depends on, among other things, the performance of NEP's subsidiaries. The ability of NEP's subsidiaries to make distributions to NEP and NEP OpCo may be restricted by, among other things, the provisions of existing and future indebtedness.

The agreements governing NEP's subsidiaries’ project-level debt contain financial tests and covenants that NEP's subsidiaries must satisfy prior to making distributions and restrict the subsidiaries from making more than one distribution per quarter or per six-month period. If any of NEP's subsidiaries is unable to satisfy these restrictions or is otherwise in default under such agreements, it would be prohibited from making distributions that could, in turn, affect the amount of cash distributed by NEP OpCo, and ultimately limit NEP's ability to pay cash distributions to its unitholders. Additionally, such agreements require NEP's projects to establish a number of reserves out of their revenues, including, but not limited to, reserves to service NEP OpCo's debt and reserves for O&M expenses. These cash reserves will affect the amount of cash distributed by NEP OpCo, which ultimately will affect the amount of cash distributions NEP is able to make to its unitholders. Also, upon the occurrence of certain events, including, but not limited to, NEP's subsidiaries’ inability to satisfy distribution conditions for an extended period of time, NEP's subsidiaries’ revenues may be swept into one or more accounts for the benefit of the lenders under the subsidiaries’ debt agreements and the subsidiaries may be required to prepay indebtedness. Restrictions preventing NEP's subsidiaries’ cash distributions could have a material adverse effect on NEP's business, financial condition, results of operations and ability to make cash distributions to its unitholders.


26



NEP's subsidiaries’ substantial amount of indebtedness may adversely affect NEP's ability to operate its business, and its failure to comply with the terms of its subsidiaries' indebtedness could have a material adverse effect on NEP's financial condition.

NEP's subsidiaries’ substantial indebtedness could have important consequences. For example,

failure to comply with the covenants in the agreements governing these obligations could result in an event of default under those agreements, which could be difficult to cure, result in bankruptcy or, with respect to subsidiary debt, result in loss of NEP OpCo's ownership interest in one or more of its subsidiaries or in some or all of their assets as a result of foreclosure;
NEP's subsidiaries’ debt service obligations require them to dedicate a substantial portion of their cash flow to pay principal and interest on their debt, thereby reducing their cash available for distribution to NEP;
NEP's subsidiaries’ substantial indebtedness could limit NEP's ability to fund operations of any projects acquired in the future and NEP's financial flexibility, which could reduce its ability to plan for and react to unexpected opportunities;
NEP's subsidiaries’ substantial debt service obligations make NEP vulnerable to adverse changes in general economic, credit markets, capital markets, industry, competitive conditions and government regulation that could place NEP at a disadvantage compared to competitors with less debt; and
NEP's subsidiaries’ substantial indebtedness could limit NEP's ability to obtain financing for working capital, including, but not limited to, collateral postings, capital expenditures, debt service requirements, acquisitions and general partnership or other purposes.

If NEP's subsidiaries, including, but not limited to, NEP OpCo, do not comply with their obligations under their debt instruments, they may be required to refinance all or a part of their indebtedness, which they may not be able to do on similar terms or at all. Increases in interest rates and changes in debt covenants may reduce the amounts that NEP and its subsidiaries can borrow, reduce NEP's cash flows and increase the equity investment NEP may be required to make in any projects NEP may acquire. In addition, the project-level financing for projects that NEP may acquire that are under construction may prohibit distributions until such project commences operations. If NEP's subsidiaries are not able to generate sufficient operating cash flow to repay their outstanding indebtedness or otherwise are unable to comply with the terms of their indebtedness, NEP could be required to reduce overhead costs, reduce the scope of its projects, sell some or all of its projects or delay construction of projects NEP may acquire, all of which could have a material adverse effect on its business, financial condition, results of operations and ability to make cash distributions to its unitholders.

Currency exchange rate fluctuations may affect NEP's operations.

NEP is exposed to currency exchange rate fluctuations to the extent the cash flows generated by NEP's projects are in multiple currencies. NEP expects net revenue from Canadian dollar markets to continue to represent a meaningful portion of its net revenue. Any measures that NEP may implement to reduce the effect of currency exchange rate fluctuations and other risks of its multinational operations may not be effective or may be overly expensive. In addition, foreign currency translation risk arises upon the translation of the financial statements of NEP's subsidiaries whose functional currency is the Canadian dollar into U.S. dollars for the purpose of preparing NEP's financial statements. The assets and liabilities of its Canadian dollar denominated subsidiaries are translated at the closing rate at the date of reporting and income statement items are translated at the average rate for the period. These currency translation differences may have significant negative impacts. Foreign currency transaction risk also arises when NEP or its subsidiaries enter into transactions where the settlement occurs in a currency other than the functional currency of NEP or its subsidiaries. Exchange differences arising from the settlement or translation of monetary items at rates different from those at which they were translated on initial recognition during the period or in previous financial statements are recognized as profit or loss in the period in which they arise, which could materially impact NEP's net income.

Weakening of the Mexican peso against the U.S. dollar may limit the ability of Pemex to transfer pesos or to convert pesos into U.S. dollars for the purpose of making timely payment of its contractual commitments to NEP relating to the NET Mexico pipeline. Although the Mexican government currently does not restrict the right or ability of Mexican or foreign persons or entities to convert Mexican pesos into U.S. dollars or to transfer foreign currencies out of Mexico, the Mexican government could, as it has previously done, institute restrictive exchange rate policies that could limit the ability to transfer or convert pesos into U.S. dollars or other currencies for the purpose of making timely payment of Pemex's contractual commitments.

To the extent that NEP engages in hedging activities to reduce its currency exchange rate exposure, NEP may be prevented from realizing the full benefits of exchange rate increases above the level of the hedges. However, because NEP is not fully hedged, NEP will continue to have exposure on the unhedged portion of the currency NEP exchanges.

Additionally, NEP's hedging activities may not be as effective as it anticipates in reducing the volatility of its future cash flows. NEP's hedging activities can result in substantial losses to the extent hedging arrangements are ineffective or its hedging policies and procedures are not followed properly or do not work as intended. Further, hedging contracts are subject to the credit risk that the other party may prove unable or unwilling to perform its obligations under the contracts, particularly during periods of weak and volatile economic conditions. Certain of the financial instruments NEP uses to hedge its exchange rate exposure must be accounted for on a mark-to-market basis. This causes periodic earnings volatility due to fluctuations in exchange rates. Exposure to adverse

27



currency exchange rate fluctuations could have a material adverse effect on NEP's financial condition, results of operations and cash flows and its ability to make cash distributions to its unitholders.

NEP is exposed to risks inherent in its use of interest rate swaps.

Some of NEP's subsidiaries’ indebtedness accrues interest at variable rates, and some of its subsidiaries have used interest rate swaps to try to protect against market volatility. The use of interest rate swaps, however, does not eliminate the possibility of fluctuations in the value of a position or prevent losses if the value of a position declines. Such transactions may also limit the opportunity for gain if the value of a position increases. In addition, to the extent that actively-quoted market prices and pricing information from external sources are not available, the valuation of these contracts involves judgment or the use of estimates. As a result, changes in the underlying assumptions or use of alternative valuation methods could affect the reported fair value of these contracts. If the values of these financial contracts change in a manner that NEP does not anticipate, or if a counterparty fails to perform under a contract, it could have a material adverse effect on its business, financial condition, results of operations and ability to make cash distributions to its unitholders.

Risks Related to NEP's Relationship with NEE

NEE exercises significant influence over NEP.

Under NEP’s partnership agreement, the board oversees and directs the operations and policies of NEP and exercises management oversight over NEP. At each annual meeting, four of NEP’s seven directors will be elected by NEP’s limited partners. Three directors will be appointed by NEP GP, in its sole discretion. The directors appointed by NEP GP will be, and one director elected by holders of NEP’s common units may be, officers or employees of NEE or its affiliates. In addition, NEE holds significant voting power over certain matters that require NEP unitholder approval. NEE Management, pursuant to the terms of the MSA, will designate the officers of NEP so long as NEE or one of its affiliates is the manager under the MSA. As a result of these and other factors, NEE and its affiliates exercise significant influence over NEP.

Under the CSCS agreement, NEP receives credit support from NEE and its affiliates. NEP's subsidiaries may default under contracts or become subject to cash sweeps if credit support is terminated, if NEE or its affiliates fail to honor their obligations under credit support arrangements, or if NEE or another credit support provider ceases to satisfy creditworthiness requirements, and NEP will be required in certain circumstances to reimburse NEE for draws that are made on credit support.

Under the CSCS agreement, guarantees and letters of credit that have been provided by NEECH, NEER and other NEE affiliates to counterparties on behalf of NEP's subsidiaries to satisfy NEP's subsidiaries’ contractual obligations to provide credit support, including, but not limited to, under PPAs. These NEE affiliates also have provided credit support to lenders to fund reserve accounts and to cover the risk that CITC proceeds received by any U.S. project entity are later recaptured by the U.S. Department of the Treasury. NEP expects NEECH, NEER and other NEE affiliates, upon NEP's request and at NEER’s option, to provide credit support on behalf of any projects NEP may acquire in the future on similar terms but they are under no obligation to do so. Any failure of NEP's subsidiaries to maintain acceptable credit support or credit support providers to honor their obligations under their respective credit support arrangements could cause, among other things, events of default to arise under NEP's subsidiaries’ PPAs and financing agreements. Such events of default could entitle customers to terminate their contracts with NEP's subsidiaries or could entitle lenders to accelerate indebtedness owed to them, which could result in the insolvency of NEP's subsidiaries. In addition, if beneficiaries draw on credit support provided by NEECH, NEER and these other NEE affiliates, then NEP OpCo may be required to reimburse them for the amounts drawn, which could reduce NEP OpCo’s cash distributions. These events could decrease NEP's revenues, restrict distributions from its subsidiaries, or result in a sale of or foreclosure on its assets. Further, NEE affiliates may not provide credit support in respect of new projects on the same terms on which they currently provide credit support for NEP’s existing projects, which may require NEP to obtain the required credit support from third parties on less favorable terms and may prevent NEP from consummating the acquisition of additional projects. All of the foregoing events, including, but not limited to, a failure of NEP OpCo to have sufficient funds to satisfy its reimbursement obligations, could have a material adverse effect on NEP's business, financial condition, results of operations and ability to make cash distributions to its unitholders.

NEER or one of its affiliates is permitted to borrow funds received by NEP's subsidiaries and is obligated to return these funds only as needed to cover project costs and distributions or as demanded by NEP OpCo. NEP's financial condition and ability to make distributions to its unitholders, as well as its ability to grow distributions in the future, is highly dependent on NEER’s performance of its obligations to return all or a portion of these funds.

Under the CSCS agreement, NEER or one of its affiliates is permitted to withdraw funds received by NEP's subsidiaries, including, but not limited to, NEP OpCo, and hold them in an account of NEER or one of its affiliates to the extent the funds are not required to pay NEP's or its subsidiaries’ costs or otherwise not required to be retained by its subsidiaries, until the financing agreements of its subsidiaries permit distributions to be made to NEP OpCo or, in the case of NEP OpCo, until a minimum quarterly distribution is scheduled to be paid. Further, NEER will not pay NEP any interest or additional consideration for the use of these funds. If NEER or one of its affiliates realizes any earnings on NEP OpCo’s or its subsidiaries’ funds prior to the return of such funds, it is permitted to retain those earnings for its own account. The failure of NEER to return funds to NEP's subsidiaries for any reason could have

28



a material adverse effect on NEP's business, financial condition, results of operations and ability to make cash distributions to its unitholders.

NEP may not be able to consummate future acquisitions.

NEP's ability to grow through acquisitions and increase distributions to its unitholders is dependent in part on its ability to make acquisitions that result in an increase in cash distributions per common unit. Such acquisitions may not be available to NEP on acceptable terms or at all. In addition, there are limited restrictions on NEER’s ability to sell the NEER ROFO projects to a third party. Other than the right of first offer with respect to any NEER ROFO projects that NEER elects to sell until July 1, 2020, NEER has no obligation to make any projects available to NEP for potential purchase. The consummation and timing of any future acquisitions, whether from NEER or any third parties, will depend upon, among other things, whether:

NEP is able to identify attractive acquisition candidates;
NEP is able to negotiate acceptable purchase agreements;
NEP is able to obtain financing for these acquisitions on economically acceptable terms; and
NEP is outbid by competitors.

Additionally, several factors could materially and adversely impact the extent to which suitable acquisition opportunities are made available from NEER, including, but not limited to, an assessment by NEER relating to its liquidity position, the risk profile of an opportunity, its fit with NEP's operations and other factors. The overall question of an acquisition’s suitability is highly subjective and specific to NEP. Furthermore, if NEER reduces its ownership interest in NEP, it may be less willing to sell the NEER ROFO projects or other NEER projects to NEP. An inability by NEER to identify, or a failure by NEER to make available, suitable acquisition opportunities could hinder NEP's growth and materially adversely impact its business, financial condition, results of operations and ability to make cash distributions to its unitholders.

NEP may not be able to successfully consummate any future acquisitions, whether from NEER or any third parties. Any acquisitions that may be available to NEP may require that it be able to access the debt and equity markets. However, NEP may be unable to access such markets on attractive terms or at all. If NEP is unable to make future acquisitions, its future growth and ability to increase distributions to its unitholders will be limited. Furthermore, even if NEP does consummate acquisitions that NEP believes will be accretive, they may in fact result in a decrease in cash distributions per common unit as a result of incorrect assumptions in NEP's evaluation of such acquisitions or unforeseen consequences or other external events beyond its control. Acquisitions involve numerous risks, including, but not limited to, difficulties in integrating acquired businesses, inefficiencies and unexpected costs and liabilities. These events could have a material adverse effect on NEP's business, financial condition, results of operations and ability to make cash distributions to its unitholders.

NEER's right of first refusal may adversely affect NEP's ability to consummate future sales or to obtain favorable sale terms.

NEP and NEP OpCo have entered into a ROFR agreement with NEER granting NEER and its subsidiaries (other than NEP OpCo and its subsidiaries) a right of first refusal on any proposed sale of any of the NEP OpCo ROFR assets. The obligations of NEP OpCo under the ROFR agreement may discourage a third party from pursuing a transaction with NEP OpCo. Even if such third party is able to acquire the applicable asset, NEP OpCo’s compliance with its obligations under the ROFR agreement could result in delays and transaction costs, as well as a reduced sales price. In addition, since the number of third parties willing to make an offer for a NEP OpCo ROFR asset may be limited due to the ROFR agreement, NEP OpCo may consummate the sale of any NEP OpCo ROFR asset on less favorable terms, or may not be able to sell such asset, which could have a material adverse effect on NEP's business, financial condition, results of operations and ability to make cash distributions to its unitholders.

NEP GP and its affiliates may have conflicts of interest with NEP and have limited duties to NEP and its unitholders.

The board will appoint officers of NEP (including its chief executive officer) designated by the manager in accordance with the terms of the MSA. As a result, all of NEP’s executive officers could be, and currently are, officers of NEE or one of its affiliates. NEP’s partnership agreement provides contractual standards governing the duties of directors and officers, and directors and officers will not have fiduciary duties to NEP or its unitholders. Conflicts of interest exist and may arise as a result of the relationships between NEE and the directors and officers of NEP affiliated with NEE, on the one hand, and NEP and NEP's limited partners, on the other hand. To the extent any directors or officers of NEP are also officers of NEE, such directors and officers will have fiduciary duties to NEE, and the interests of NEE and NEP may be different or in conflict. In resolving such conflicts of interest, the directors and officers of NEP affiliated with NEE may favor NEE's interests and the interests of NEE's affiliates over the interests of NEP and its unitholders. These conflicts include the following situations, among others:

No agreement to which NEP is a party requires NEE or its affiliates to pursue a business strategy that favors NEP or uses NEP's projects or dictates what markets to pursue or grow.
NEE and its affiliates are not limited in their ability to compete with NEP, and neither NEP GP nor its affiliates have any obligation to present business opportunities to NEP except for the NEER ROFO projects.
So long as the officers of NEP are officers of NEE or its affiliates, they will also devote significant time to the business of NEE or its affiliates and will be compensated by NEE or its affiliates.

29



The board may cause NEP to borrow funds in order to permit the payment of cash distributions, even if the purpose or effect of the borrowing is to make a payment of the IDR fee.
NEP's partnership agreement replaces the fiduciary duties that would otherwise be owed by NEP GP and the directors and officers of NEP with contractual standards governing their duties and limits NEP GP’s and such directors’ and officers' liabilities and the remedies available to NEP's unitholders for actions that, without these limitations, might constitute breaches of fiduciary duty under applicable Delaware law.
Except in limited circumstances, the board has the power and authority to conduct NEP's business without the approval of NEP GP or NEP's unitholders.
Actions taken by the board may affect the amount of cash available to pay distributions to NEP's unitholders.
NEP GP has limited liability regarding NEP's contractual and other obligations.
The board controls the exercise of the rights of NEP against NEE and its affiliates, and the enforcement of the obligations that NEE and its affiliates owe to NEP, including, but not limited to, NEP's rights against and obligations to NEER under the ROFO agreement and its other commercial agreements with NEER.
NEP may choose not to retain counsel, independent accountants or other advisors separate from those retained by NEP GP or NEE to perform services for NEP or for the holders of common units.

As a result of the overlapping nature of the management of NEP and NEE and its affiliates, effectively managing these actual, perceived and potential conflicts may require substantial attention, and there is no assurance that all relevant actual, perceived or potential conflicts will be identified or that such conflicts will be adequately addressed. A decision by NEP GP or the board to favor its own interests or the interests of NEE over NEP's interests and the interests of its unitholders could have a material adverse effect on NEP's business, financial condition, results of operations and ability to make cash distributions to its unitholders.

NEP GP and its affiliates and the directors and officers of NEP are not restricted in their ability to compete with NEP, whose business is subject to certain restrictions.

NEP’s partnership agreement provides that its general partner is restricted from engaging in any business activities other than acting as NEP GP and those activities incidental to its ownership of interests in NEP. Affiliates of NEP GP, including, but not limited to, NEE and its other subsidiaries, are not prohibited from owning projects or engaging in businesses that compete directly or indirectly with NEP. NEE currently holds interests in, and may make investments in and purchases of, entities that acquire, own and operate clean energy projects. NEER is under no obligation to make any acquisition opportunities available to NEP, other than under the ROFO agreement. In addition, pursuant to NEP’s partnership agreement, its subsidiaries generally will not have any power or authority to solicit, review, respond to or otherwise participate in certain activities or lines of business.

Under the terms of NEP’s partnership agreement, the doctrine of corporate opportunity, or any analogous doctrine, does not apply to NEP GP and its affiliates, including, but not limited to, NEE or to NEP's directors or officers. Any such person or entity that becomes aware of a potential transaction, agreement, arrangement or other matter that may be an opportunity for NEP will not have any duty to communicate or offer such opportunity to NEP. Any such person or entity will not be liable to NEP or to any limited partner for breach of any fiduciary duty or other duty by reason of the fact that such person or entity pursues or acquires such opportunity for itself, directs such opportunity to another person or entity or does not communicate such opportunity or information to NEP. This may create actual and potential conflicts of interest between NEP and affiliates of NEP GP and result in less than favorable treatment of NEP and holders of its common units.

NEP may only terminate the MSA under certain specified conditions.

The MSA provides that NEP and certain affiliates may terminate the agreement only upon 90 days' prior written notice to NEE Management upon the occurrence of any of the following:

NEE Management defaults in the performance or observance of any material term, condition or covenant contained therein in a manner that results in material harm to NEP or its affiliates and the default continues unremedied for a period of 90 days after written notice thereof is given to NEE Management;
NEE Management engages in any act of fraud, misappropriation of funds or embezzlement that results in material harm to NEP for its affiliates;
NEE Management is reckless in the performance of its duties under the agreement and such recklessness results in material harm to NEP or its affiliates;
upon the happening of certain events relating to the bankruptcy or insolvency of NEP or certain of its affiliates; or
NEE Management intentionally or willfully takes any action that materially conflicts with or directly contravenes any resolution or other determination of the board relating to certain significant activities of NEP, such action has caused, or would reasonably be expected to cause, material harm to NEP and its subsidiaries, and such action continues unremedied for a period of 90 days after written notice thereof is given to NEE Management.

NEP is not able to terminate the agreement for any other reason, including, but not limited to, if NEE Management experiences a change of control or if a majority of the directors of NEP are not affiliates of NEE. The agreement continues until January 1, 2068 and thereafter renews for successive five-year periods unless NEP OpCo or NEE Management provides written notice to the other that it does not wish for the agreement to be renewed. If NEE Management’s performance does not meet the expectations of investors and NEP is unable to terminate the MSA, the market price of NEP's common units could suffer. In addition, even if the

30



MSA is terminated, it may not terminate in respect of provisions relating to the payment of the IDR fee payable to NEE Management under that agreement, which could result in NEE or its affiliates receiving payments that could otherwise be distributed to NEP's unitholders even though NEE Management would be no longer obligated to provide services to NEP under the MSA.

If the agreements with NEE Management or NEER are terminated, NEP may be unable to contract with a substitute service provider on similar terms.

NEE's affiliates provide, or arrange for the provision of, administrative and O&M services under agreements with NEE Management and NEER, respectively. Any failure by NEE Management or NEER to perform their administrative and O&M services obligations or the failure by NEP to identify and contract with replacement service providers, if required, could materially impact the successful operation of its projects. Under these agreements, certain NEE employees provide services to NEP. These services are not the primary responsibility of these employees, nor are these employees required to act for NEP alone. The agreements do not require any specific individuals to be provided by NEE and NEE has the discretion to determine which of its employees perform services required to be provided to NEP.

NEP also contracts with NEE Management and NEER to provide NEP with management services under the MSA and the management sub-contract, respectively and does not have independent executive or senior management personnel. Each of the MSA and the management sub-contract, respectively, provides that NEE Management and NEER, respectively, may terminate the applicable agreement upon 180 days’ prior written notice of termination to NEP if NEP defaults in the performance or observance of any material term, condition or covenant contained in the agreement in a manner that results in material harm to NEE Management or its affiliates other than NEP or its subsidiaries, and the default continues unremedied for a period of 90 days after written notice thereof is given to NEP or upon the happening of certain specified events. If NEE Management terminates the MSA, if NEER terminates the management sub-contract or if either of them defaults in the performance of its obligations under the respective agreement, NEP may be unable to contract with a substitute service provider on similar terms, and the costs of substituting service providers may be substantial. If NEP cannot locate a service provider that is able to provide NEP with substantially similar services as NEE Management and NEER provide under the MSA and the management sub-contract, respectively, on similar terms, it would likely have a material adverse effect on NEP's business, financial condition, results of operations and ability to make cash distributions to its unitholders.

NEP's arrangements with NEE limit NEE’s potential liability, and NEP has agreed to indemnify NEE against claims that it may face in connection with such arrangements, which may lead NEE to assume greater risks when making decisions relating to NEP than it otherwise would if acting solely for its own account.

Under the MSA, NEE Management and its affiliates do not assume any responsibility other than to provide or arrange for the provision of the services described in the MSA in good faith. Additionally, under the MSA, the liability of NEE Management and its affiliates is limited to the fullest extent permitted by law to conduct involving bad faith, fraud, willful misconduct or recklessness or, in the case of a criminal matter, to action that was known to have been unlawful. NEP has agreed, and will cause certain affiliates to, indemnify NEE Management and its affiliates and any of their directors, officers, agents, members, partners, stockholders and employees and other representatives of NEE Management and its affiliates to the fullest extent permitted by law from and against any claims, liabilities, losses, damages, costs or expenses incurred by an indemnified person or threatened in connection with NEP's, NEP OpCo GP's, NEP OpCo and certain affiliates' operations, investments and activities or in respect of or arising from the MSA or the services provided thereunder by NEE Management and its affiliates, except to the extent that the claims, liabilities, losses, damages, costs or expenses are determined to have resulted from the conduct in respect of which such persons have liability as described above. Additionally, the maximum amount of the aggregate liability of NEE Management or any of its affiliates in providing services under the MSA or otherwise (including, but not limited to, NEER under the management sub-contract), or of any director, officer, employee, contractor, agent, advisor or other representative of NEE Management or any of its affiliates, will be equal to the base management fee previously paid by NEP in the most recent calendar year under the MSA but in no event less than $4 million. These protections may result in NEE Management and its affiliates tolerating greater risks when making decisions than otherwise would be the case, including, but not limited to, when determining whether to use leverage in connection with acquisitions. The indemnification arrangements to which NEE Management and its affiliates are a party may also give rise to legal claims for indemnification, which could have a material adverse effect on NEP's business, financial condition, results of operations and ability to make cash distributions to its unitholders.

Risks Related to Ownership of NEP's Units

NEP's ability to make distributions to its unitholders depends on the ability of NEP OpCo to make cash distributions to its limited partners.

NEP's cash flow is generated from distributions NEP receives from NEP OpCo, which will consist primarily of cash distributions that NEP OpCo has received from its subsidiaries. The amount of cash that NEP OpCo’s subsidiaries will be able to distribute to NEP OpCo each quarter principally depends upon the amount of cash such subsidiaries generate from their operations. NEP OpCo may not have sufficient available cash each quarter to continue paying distributions at its current level or at all. If NEP OpCo reduces its per unit distribution, because of reduced operating cash flow, higher expenses, capital requirements or otherwise, NEP will have less cash distributions to its unitholders and would likely be required to reduce its per common unit distribution.


31



The amount of cash that NEP OpCo can distribute to its limited partners, including NEP, each quarter principally depends upon the amount of cash it generates from its operations, which will fluctuate from quarter to quarter based on, among other things:

the amount of power generated from its projects and the amount of natural gas transported in its pipelines, and the prices received therefor;
its operating costs;
payment of interest and principal amortization, which depends on the amount of its indebtedness and the interest payable thereon;
the ability of NEP OpCo’s subsidiaries to distribute cash under their respective financing agreements;
the completion of any ongoing construction activities on time and on budget;
its capital expenditures; and
if NEP OpCo acquires a project prior to its COD, timely completion of future construction projects.

In addition, the amount of cash that NEP OpCo will have available for distribution will depend on other factors, some of which are beyond its control, including, but not limited to:

availability of borrowings under its subsidiaries' credit facility to pay distributions;
the costs of acquisitions, if any;
fluctuations in its working capital needs;
timing and collectability of receivables;
restrictions on distributions contained in its credit facility and other financing documents;
prevailing economic conditions;
access to credit or capital markets; and
the amount of cash reserves established by NEP OpCo GP, NEP OpCo’s general partner, for the proper conduct of its business.

Because of these factors, NEP OpCo may not have sufficient available cash each quarter to pay its minimum quarterly distribution per common unit or any other amount. Furthermore, the amount of cash that NEP OpCo has available for distribution depends primarily upon its cash flow, including, but not limited to, cash flow from financial reserves and working capital borrowings, and is not solely a function of profitability, which will be affected by non-cash items. As a result, NEP OpCo may be able to make cash distributions during periods when it records net losses and may not be able to make cash distributions during periods when it records net income.

If NEP incurs material tax liabilities, NEP's distributions to its unitholders may be reduced, without any corresponding reduction in the amount of the IDR fee.

The IDR fee is an expense of NEP OpCo that reduces the amount of cash distributions by NEP OpCo to NEP OpCo's unitholders, including NEP. The IDR fee is not reduced for NEP's income tax liabilities. Instead, NEP must use the cash proceeds of any distributions NEP receives from NEP OpCo to satisfy NEP's income tax liabilities. Any such payments of income taxes by NEP will reduce the amount of cash distributions by NEP to its unitholders. As a result, if NEP incurs material income tax liabilities, NEP's distributions to its unitholders may be reduced, without any corresponding reduction in the amount of the IDR fee.

Holders of NEP’s units may be subject to voting restrictions.

Under NEP’s partnership agreement, limited partners will be allowed to vote for four of the seven members of the board. Moreover, any person, together with the members of any related group, who beneficially owns 5% or more of the outstanding units will be permitted to vote not more than 5% of such outstanding units in an election or removal of certain directors. Further, if, after giving effect to the 5% limitation, any person, together with the members of any related group, still has the power to cast votes equal to or greater than 10% of the units present and actually voted on any matter (including an election or removal of certain directors), such person will be entitled to direct the voting of only the units held by such person representing not more than 9.99% of the units actually voted on such matter, and any units held by such person equal to 10% or more of such voting power will be voted proportionally with the votes cast by other unitholders on such matter. However, if such person is NEP's general partner or any of its affiliates, the 9.99% limitation on voting power applies only to the election or removal of certain directors.

NEP’s partnership agreement replaces the fiduciary duties that NEP GP and NEP’s directors and officers might have to holders of its common units with contractual standards governing their duties.

NEP’s partnership agreement contains provisions that eliminate the fiduciary standards to which NEP GP or any of NEP’s directors and officers would otherwise be held by state fiduciary duty law and replaces those standards with several different contractual standards.

For example, NEP’s partnership agreement permits the board to make some decisions in its sole discretion, free of any duties to NEP or its unitholders other than the implied contractual covenant of good faith and fair dealing (which means that a court will enforce the reasonable expectations of the partners where the language of the partnership agreement does not provide for a clear course of action). These provisions entitle the board to consider only the interests and factors that the board desires and relieves

32



the board of any duty or obligation to give any consideration to any interest of, or factors affecting, NEP, its affiliates or NEP's limited partners.

NEP’s partnership agreement will permit NEP GP and its affiliates to make a number of decisions in its individual capacity, as opposed to in its capacity as NEP's general partner, free of any duties to NEP or its unitholders other than the implied contractual covenant of good faith and fair dealing. These provisions entitle NEP GP and its affiliates to consider only the interests and factors that they desire and relieve them of any duty or obligation to give any consideration to any interest of, or factors affecting, NEP, its affiliates or NEP's limited partners. Examples of decisions that NEP GP and its affiliates may make in their individual capacities include:

appointment of three directors of NEP;
how to exercise NEP GP’s voting rights with respect to the units it or its affiliates own in NEP OpCo and NEP;
whether to exchange NEE Equity’s NEP OpCo common units for NEP's common units or, with the approval of the conflicts committee, to have NEP OpCo redeem NEE Equity’s NEP OpCo common units for cash; and
whether to consent to, among other things, NEP’s participation in certain activities or lines of business, the sale of all or substantially all of the assets of NEP, any merger, consolidation or conversion of NEP, dissolution of NEP, or an amendment to NEP OpCo’s partnership agreement.

NEP’s partnership agreement restricts the remedies available to holders of NEP's common units for actions taken by NEP’s directors or NEP GP that might otherwise constitute breaches of fiduciary duties.

NEP’s partnership agreement contains provisions that restrict the remedies available to its unitholders for actions taken by NEP’s directors or NEP GP that might otherwise constitute breaches of fiduciary duties under state law. For example, NEP’s partnership agreement provides that:

whenever NEP GP or the board, or any director or any committee of the board (including, but not limited to, the conflicts committee), makes a determination or takes, or declines to take, any other action in its respective capacity, they are required to act in good faith;
NEP GP will not have any liability to NEP or its unitholders for decisions made in its capacity as a general partner so long as such decisions are made in good faith;
NEP GP and its officers and directors and the officers and directors of NEP will not be liable for monetary damages to NEP or NEP's limited partners resulting from any act or omission unless there has been a final and non-appealable judgment entered by a court of competent jurisdiction determining such persons acted in bad faith or engaged in fraud or willful misconduct or, in the case of a criminal matter, acted with knowledge that the conduct was criminal; and
NEP GP and its affiliates and NEP’s directors will not be in breach of their obligations under NEP’s partnership agreement (including, but not limited to, any duties to NEP or its unitholders) if a transaction with an affiliate or the resolution of a conflict of interest is:
approved by the conflicts committee of the board, although the board is not obligated to seek such approval;
approved by the vote of a majority of the outstanding common units, excluding any common units owned by NEP GP and its affiliates if the conflict involves NEP GP or any of its affiliates;
determined by the board to be on terms no less favorable to NEP than those generally being provided to or available from unrelated third parties; or
determined by the board to be fair and reasonable to NEP, taking into account the totality of the relationships among the parties involved, including, but not limited to, other transactions that may be particularly favorable or advantageous to NEP.

In connection with a situation involving a transaction with an affiliate or a conflict of interest, any determination by NEP GP or the board, or the conflicts committee of the board, must be made in good faith. If an affiliate transaction or the resolution of a conflict of interest is not approved by NEP's unitholders or the conflicts committee and the board determines that the resolution or course of action taken with respect to the affiliate transaction or conflict of interest satisfies either of the standards set forth in the third and fourth subbullets above, then it will be presumed that, in making its decision, the board acted in good faith, and in any proceeding brought by or on behalf of any limited partner or NEP challenging such determination, the person bringing or prosecuting such proceeding will have the burden of overcoming such presumption.

Certain of NEP’s actions require the consent of NEP GP.

Under NEP’s partnership agreement, NEP GP's consent is required for certain actions of NEP, in addition to approval by NEP’s board or unitholders, as applicable. Because NEP GP is indirectly owned by NEE, NEE can cause NEP GP to exercise certain protective rights. NEP’s partnership agreement provides that NEP GP may grant or withhold its consent in its sole discretion. To the extent NEP GP withholds its consent, NEP unitholders and the board will be prevented from taking actions which they may consider beneficial to NEP or its unitholders.


33



Holders of NEP's common units and preferred units currently cannot remove NEP GP without NEE’s consent.

The vote of the holders of at least 66 2⁄3% of all outstanding common units, preferred units and special voting units voting together as a single class is required to remove NEP's general partner. Further, the vote of the holders of at least a majority of all outstanding common units, preferred units and special voting units voting together as a single class is required to name a new general partner of NEP. Given NEP GP and its affiliates current voting power with respect to NEP’s outstanding units, a vote to remove NEP’s general partner would currently require NEE’s consent.

NEE’s interest in NEP GP and the control of NEP GP may be transferred to a third party without unitholder consent.

NEP’s partnership agreement does not restrict the ability of NEE to transfer all or a portion of its ownership interest in NEP GP to a third party. NEP’s partnership agreement also does not restrict the ability of NEP GP to issue equity securities in a public or private transaction. A new owner of all or a portion of an ownership interest in NEP GP could then be in a position to designate its own representatives to the board.

The IDR fee may be assigned to a third party without unitholder consent.

Under the MSA, NEE, through NEE Management, may assign the IDR fee, or may sell a portion of the affiliate that has the right to receive the IDR fee to an unaffiliated third party, at any time. If NEE, through NEE Management, transfers the right to receive the IDR fee to a third party, NEE, through NEE Management, may not have the same incentive to provide services necessary to carry out NEP's operations and grow NEP's business so as to increase quarterly distributions to unitholders over time as it would if it had retained ownership of the IDR fee.

NEP may issue additional units without unitholder approval, which would dilute common unitholder interests.

NEP’s partnership agreement does not limit the number of additional limited partnership interests, including, but not limited to, limited partnership interests that rank senior to the common units, which NEP may issue at any time without the approval of its unitholders. The issuance by NEP of additional common units or other equity securities of equal or senior rank will have the following effects:

NEP's existing common unitholders’ proportionate ownership interest in NEP will decrease;
the amount of cash distributions per common unit may decrease;
because the IDR fee is based on a percentage of total available cash, the IDR fee will increase if total available cash increases even if the per unit distribution on common units remains the same;
the relative voting strength of each previously outstanding unit may be diminished; and
the market price of the common units may decline.

Reimbursements and fees owed to NEP GP and its affiliates for services provided to NEP or on NEP's behalf will reduce cash distributions to or from NEP OpCo and from NEP to NEP's unitholders, and the amount and timing of such reimbursements and fees will be determined by NEP GP and there are no limits on the amount that NEP OpCo may be required to pay.

Under NEP OpCo’s partnership agreement, prior to making any distributions on its units, NEP OpCo will reimburse NEP GP and its affiliates, including, but not limited to, NEE, for out-of-pocket expenses they incur and payments they make on NEP's behalf and for certain payments made under credit support arrangements provided by NEER on behalf of NEP's subsidiaries. NEP OpCo will also pay certain fees and reimbursements under the MSA and the CSCS agreement prior to making any distributions on its units. The reimbursement of expenses and certain payments made under credit support arrangements and payment of fees, if any, to NEP GP and its affiliates will reduce the amount of available cash NEP OpCo has to pay cash distributions to NEP and the amount that NEP has available to pay distributions to NEP's unitholders. Under NEP OpCo’s partnership agreement, there is no limit on the fees and expense reimbursements NEP OpCo may be required to pay.

Discretion in establishing cash reserves by NEP OpCo GP may reduce the amount of cash distributions to unitholders.

NEP OpCo’s partnership agreement requires its general partner, NEP OpCo GP, to deduct from operating surplus cash reserves that it determines are necessary to fund NEP OpCo’s future operating expenditures. In addition, NEP OpCo's partnership agreement permits its general partner to reduce available cash by establishing cash reserves for the proper conduct of NEP OpCo’s business, to comply with applicable law or agreements to which NEP OpCo is a party or to provide funds for future distributions to partners. These cash reserves will affect the amount of cash distributed by NEP OpCo, which ultimately will affect the amount of cash distributions to NEP's unitholders.

NEP OpCo can borrow money to pay distributions, which would reduce the amount of credit available to operate NEP's business.

NEP OpCo’s partnership agreement allows it to make working capital borrowings to pay distributions to its unitholders. Accordingly, if NEP OpCo has available borrowing capacity, it can make distributions on its common units even though cash generated by its

34



operations may not be sufficient to pay such distributions. Any working capital borrowings by NEP OpCo to make distributions will reduce the amount of working capital borrowings it can make for NEP OpCo’s operations.

Increases in interest rates could adversely impact the price of NEP's common units, NEP's ability to issue equity or incur debt for acquisitions or other purposes and NEP's ability to make cash distributions to its unitholders.

Interest rates on future credit facilities and debt offerings could be higher than current levels, causing NEP's financing costs to increase accordingly. NEP's common unit price is impacted by the level of its cash distributions and implied distribution yield. The distribution yield is used by investors to compare yield-oriented securities for investment decision-making purposes. Therefore, changes in interest rates, either positive or negative, may affect the yield requirements of investors who invest in NEP's common units, and a rising interest rate environment could adversely impact the price of NEP's common units, NEP's ability to issue equity or incur debt for acquisitions or other purposes and NEP's ability to make cash distributions to its unitholders.

The price of NEP's common units may fluctuate significantly and unitholders could lose all or part of their investment.

The market price of NEP's common units may fluctuate significantly and can be influenced by many factors, many of which are beyond NEP's control, including, but not limited to:

NEP's quarterly distributions;
NEP's quarterly or annual earnings or those of other companies in NEP's industry;
announcements by NEP or NEP's competitors of significant contracts or acquisitions;
changes in accounting standards, policies, guidance, interpretations or principles;
general economic conditions;
the failure of securities analysts to cover NEP's common units or changes in financial estimates by analysts;
future sales of NEP's common units;
insufficient investor interest in NEP's common units;
concentration of ownership of NEP's common units in a relatively small group of investors;
operating and unit price performance of companies that investors deem comparable to NEP;
any adverse change in the financial condition or results of operations of NEE; and
the other factors described in these Risk Factors.

The liability of holders of NEP's common units, which represent limited partnership interests in NEP, may not be limited if a court finds that unitholder action constitutes control of NEP's business.

A general partner of a partnership generally has unlimited liability for the obligations of the partnership except for those contractual obligations of the partnership that are expressly made without recourse to the general partner. NEP is organized under Delaware law and NEP conducts business in a number of other states and in Canada. The limitations on the liability of holders of limited partnership interests for the obligations of a limited partnership have not been clearly established in some of the other states or provinces in which NEP does business. A unitholder could be liable for any and all of NEP's obligations as if the unitholder were a general partner if a court or government agency were to determine that:

NEP was conducting business in a state or province but had not complied with that particular state or province’s partnership statute; or
the unitholder’s right to act with other unitholders to remove or replace NEP GP, to approve some amendments to NEP's partnership agreement or to take other actions under NEP's partnership agreement constitute “control” of NEP's business.

Unitholders may have liability to repay distributions that were wrongfully distributed to them.

Under certain circumstances, unitholders may have to repay amounts wrongfully returned or distributed to them. Under Delaware law, NEP may not make a distribution to its unitholders if the distribution would cause NEP's liabilities to exceed the fair value of its assets. Delaware law provides that for a period of three years from the date of an impermissible distribution, limited partners who received the distribution and who knew at the time of the distribution that it violated Delaware law will be liable to the limited partnership for the distributed amount. Transferees of common units are liable both for the obligations of the transferor to make contributions to the partnership that were known to the transferee at the time of transfer and for those obligations that were unknown if the liabilities could have been determined from the partnership agreement. Neither liabilities to partners on account of their partnership interest nor liabilities that are non-recourse to the partnership are counted for purposes of determining whether a distribution is permitted.

Provisions in NEP’s partnership agreement may discourage or delay an acquisition of NEP that NEP unitholders may consider favorable, which could decrease the value of NEP's common units, and could make it more difficult for NEP unitholders to change the board.

NEP’s partnership agreement contains provisions that make it difficult for a third party to acquire NEP without the consent of the board. For example, NEP's partnership agreement provides that, with respect to annual meetings of limited partners, limited partners cannot nominate persons for election to the board unless such nominations are included in the proxy statement of NEP in accordance

35



with the proxy access provisions of NEP’s partnership agreement, and the limited partners cannot make any binding proposals of other business to be considered at any annual meeting of limited partners. In addition, limited partners may request a special meeting of limited partners only if the request is made by limited partners holding 20% or more of the units then outstanding and only for the removal of certain directors for cause or NEP's general partner. These provisions may have the effect of limiting the ability of a third party to acquire control of NEP that might involve a premium to the market price of NEP's common units or otherwise be in the unitholders' best interests.

The board, a majority of which may be affiliated with NEE, decides whether to retain separate counsel, accountants or others to perform services for NEP.

The attorneys, independent accountants and others who perform services for NEP will be selected by the board, which may be affiliated with NEE, or its conflicts committee and may perform services for NEE or its affiliates. NEP may retain separate counsel for itself or the holders of common units in the event of a conflict of interest between NEE and its affiliates, on the one hand, and NEP or the holders of common units, on the other, depending on the nature of the conflict. NEP does not intend to do so in most cases.

The NYSE does not require a publicly traded limited partnership like NEP to comply with certain of its corporate governance requirements.

NEP's common units are listed on the NYSE. Because NEP is a publicly traded limited partnership, the NYSE does not require NEP to have, and it does not have, a majority of independent directors on the board or to establish a compensation committee or a nominating and corporate governance committee. Accordingly, unitholders do not have the same protections afforded to certain corporations that are subject to all of the NYSE corporate governance requirements.

Any issuance of preferred units will dilute common unitholders’ ownership in NEP and may decrease the amount of cash available for distribution for each common unit.

NEP issued $550 million of preferred units in November 2017. Subject to certain limitations, the preferred units are convertible into common units by the holders of such units at any time after June 20, 2019, or under certain circumstances, at NEP’s option after November 15, 2018. If holders of such preferred units were to dispose of a substantial portion of these common units in the public market following such a conversion, whether in a single transaction or series of transactions, it could adversely affect the market price for NEP's common units. These sales, or the possibility that these sales may occur, could make it more difficult for NEP to sell NEP's common units in the future.

In addition, the terms of the preferred units permit NEP, in certain circumstances and subject to certain limitations, to pay the quarterly distributions on the preferred units in the form of additional convertible preferred units (PIK Units). Pursuant to the terms of the preferred units, such quarterly distributions may be paid, at NEP’s option, in (i) PIK Units, (ii) cash, or (iii) or a combination of PIK Units and cash.

Any issuance of preferred units and/or the payment of quarterly distributions on the preferred units in PIK Units will or may have the following effects:

an existing unitholder’s proportionate ownership interest in NEP will decrease;
the amount of cash available for distribution on each common unit may decrease;
the relative voting strength of each previously outstanding common unit will be diminished; and
the market price of NEP's common units may decline.

The preferred units have rights, preferences and privileges that are not held by, and are preferential to the rights of, holders of the common units.

The preferred units rank senior to the common units with respect to distribution rights. These preferences could adversely affect the market price of the common units, or could make it more difficult for NEP to sell common units in the future.

NEP’s obligation to pay distributions on the preferred units, or on the common units issued following the conversion of such preferred units, could impact NEP's liquidity and reduce the amount of cash available for working capital, capital expenditures, growth opportunities, acquisitions, and other general partnership purposes. NEP’s obligations to the holders of the preferred units could also limit its ability to obtain additional financing or increase NEP's borrowing costs, which could have an adverse effect on NEP’s financial condition.

Taxation Risks

NEP's future tax liability may be greater than expected if NEP does not generate NOLs sufficient to offset taxable income or if tax authorities challenge certain of NEP's tax positions.

Even though NEP is organized as a limited partnership under state law, it is treated as a corporation for U.S. federal income tax

36



purposes and thus is subject to U.S. federal income tax at regular corporate rates on NEP's net taxable income. NEP expects to generate NOLs and NOL carryforwards that it can use to offset future taxable income. As a result, NEP does not expect to pay meaningful U.S. federal income tax for over 15 years. This estimate is based upon assumptions NEP has made regarding, among other things, NEP OpCo's income, capital expenditures, cash flows, net working capital and cash distributions. Further, the IRS or other tax authorities could challenge one or more tax positions NEP or NEP OpCo takes, such as the classification of assets under the income tax depreciation rules, the characterization of expenses (including, but not limited to, NEP's share of the IDR fee) for income tax purposes, the extent to which sales, use or goods and services tax applies to operations in a particular state or the availability of property tax exemptions with respect to NEP's projects. Further, any change in tax law may affect NEP's tax position, including changes in corporate income tax laws, regulations and policies applicable to NEP. While NEP expects that its NOLs and NOL carryforwards will be available to NEP as a future benefit, in the event that they are not generated as expected, are successfully challenged by the IRS (in a tax audit or otherwise) or are subject to future limitations as described below, NEP's ability to realize these benefits may be limited.

NEP's federal, state or Canadian tax positions may be challenged by the relevant tax authority. The process and costs, including, but not limited to, potential penalties for nonpayment of disputed amounts, of appealing such challenges, administratively or judicially, regardless of the merits, could be material. A reduction in NEP's expected NOLs, a limitation on NEP's ability to use such losses, or other tax attributes, such as tax credits, and future tax audits or a challenge by tax authorities to NEP's tax positions may result in a material increase in NEP's estimated future income taxes or other tax liabilities, which would negatively impact the amount of after-tax cash distributions to NEP's unitholders and its financial condition.

NEP's ability to use NOLs to offset future income may be limited.

NEP's ability to use its NOLs to offset future taxable income could be substantially limited if NEP’s unitholders that own 5% or more of NEP’s outstanding common units, as defined under Code Section 382, increase their ownership in NEP by more than 50% over a rolling three-year period through, among other things, additional purchases of NEP's common units and certain types of reorganization transactions. Any NOLs that exceed this limitation may be carried forward and used to offset taxable income for the remainder of the carryforward period (i.e., 20 years from the year in which such NOL was generated for NOLs generated prior to January 1, 2018 and no carryforward limitation for any subsequently generated NOLs). Based on NEP’s most recent assessment, NEP does not expect the Section 382 limitation to impact its ability to utilize any of its NOLs to offset future taxable income. However, potential changes in the tax law or in NEP’s projections could impact this assessment.

NEP will not have complete control over NEP's tax decisions.

NEP may be included in the combined or unitary tax returns of NEE or one or more of its subsidiaries for U.S. state or local income tax purposes. NEP is a party to a tax sharing arrangement which determines the share of taxes that NEP will pay to, or receive from, NEE. In addition, by virtue of NEP's inclusion in NEE’s combined or unitary income tax returns if NEP so elects, NEE will effectively control all of NEP's state and local tax decisions in connection with any combined or unitary income tax returns in which NEP is included. NEE will have sole authority to respond to and conduct all tax proceedings (including, but not limited to, tax audits) related to NEP, to file all state and local income tax returns on NEP's behalf, and to determine the amount of NEP's liability to, or entitlement to payment from, NEE in connection with any combined or unitary income tax returns in which NEP is included. This may result in conflicts of interest between NEE and NEP.

A valuation allowance may be required for NEP's deferred tax assets.

NEP's expected NOLs will be reflected as a deferred tax asset as they are generated until used to offset taxable income. Additional valuation allowances may be needed for deferred tax assets that NEP estimates are more likely than not to be unusable, based on available evidence at the time the estimate is made. Valuation allowances related to deferred tax assets can be affected by changes to tax laws, statutory tax rates and future taxable income levels and based on input from NEP's tax advisors or regulatory authorities. In the event that NEP were to determine that it would not be able to realize all or a portion of NEP's net deferred tax assets in the future, NEP would reduce such amounts through a charge to income tax expense in the period in which that determination was made, which could have a material adverse impact on NEP's financial condition and results of operations and NEP's ability to maintain profitability.

Distributions to unitholders may be taxable as dividends.

Even though NEP is organized as a limited partnership under state law, NEP is treated as a corporation for U.S. federal income tax purposes. Accordingly, if NEP makes distributions from current or accumulated earnings and profits as computed for U.S. federal income tax purposes, such distributions will generally be taxable to unitholders as ordinary dividend income for U.S. federal income tax purposes. Distributions paid to non-corporate U.S. unitholders will be subject to U.S. federal income tax at preferential rates, provided that certain holding period and other requirements are satisfied. However, it is difficult to predict whether NEP will generate earnings and profits as computed for U.S. federal income tax purposes in any given tax year, and although NEP expects that a portion of its distributions to unitholders may exceed its current and accumulated earnings and profits as computed for U.S. federal income tax purposes and therefore constitute a non-taxable return of capital distribution to the extent of a unitholder’s basis in its units, this may not occur. In addition, although return-of-capital distributions are generally non-taxable to the extent of a unitholder’s basis in its units, such distributions will reduce the unitholder’s adjusted tax basis in its units, which will result in an increase in the

37



amount of gain (or a decrease in the amount of loss) that will be recognized by the unitholder on a future disposition of NEP's common units, and to the extent any return-of-capital distribution exceeds a unitholder’s basis, such distributions will be treated as gain on the sale or exchange of the units.

Unitholders who are not resident in Canada may be subject to Canadian tax on gains from the sale of common units if NEP’s common units derive more than 50% of their value from Canadian real property at any time.

NEP expects that its common units should not be “taxable Canadian property” for Canadian federal income tax purposes and, consequently, a unitholder who is not resident in Canada should not be subject to Canadian federal income tax on any gain realized from a disposition of a common unit. This is based on NEP’s belief that at all times more than 50% of the value of its common units will not be derived from real property situated in Canada. However, if NEP’s common units were “taxable Canadian property,” a unitholder who is not resident in Canada would be subject to Canadian tax (subject to any exemption under an applicable tax treaty) on any gain realized from a disposition of a common unit that is “taxable Canadian property” of the non-resident at the time of the disposition. Although unitholders should consult their own advisors regarding the application of any tax treaty, many of Canada’s tax treaties, including, but not limited to, the Canada-United States Tax Convention (1980), as amended, do not provide a general exemption from Canadian tax for a gain realized from a disposition of property that derives its value principally from real property situated in Canada.


Item 1B.  Unresolved Staff Comments

None

Item 2.  Properties

NEP and its subsidiaries maintain properties consisting of renewable generation projects and natural gas pipeline assets which are adequate for their operations; the principal properties are described in Item 1. Business, which description is incorporated herein by reference.

Character of Ownership

The majority of NEP's generating facilities and pipelines are owned by NEP subsidiaries and are currently subject to an approximately 65.1% noncontrolling interest. In addition, a subsidiary of Pemex owns a 10% interest in the NET Mexico pipeline. The majority of the generating facilities and all of the pipelines are encumbered by liens securing various financings. Additionally, some of the generating facilities and pipelines occupy or use real property that is not owned by NEP subsidiaries, primarily through various leases, easements, rights-of-way, permits or licenses from private landowners or governmental entities.

Item 3. Legal Proceedings

None

Item 4.  Mine Safety Disclosures

Not applicable


38


PART II

Item 5.  Market for Registrant's Common Equity, Related Unitholder Matters and Issuer Purchases of Equity Securities

Common Unit Data. NEP's common units are traded on the NYSE under the symbol "NEP". The high and low sales prices for NEP’s common units as reported in the consolidated transaction reporting system of the NYSE and the cash distributions per unit declared in each quarter during the past two years are as follows:
 
 
2017
 
2016
Quarter
 
High
 
Low
 
Cash
Distributions
 
High
 
Low
 
Cash
Distributions
First
 
$
33.90

 
$
25.32

 
$
0.35250

 
$
30.15

 
$
23.78

 
$
0.30750

Second
 
$
39.83

 
$
31.78

 
$
0.36500

 
$
30.59

 
$
25.86

 
$
0.31875

Third
 
$
43.68

 
$
36.37

 
$
0.38000

 
$
32.42

 
$
27.60

 
$
0.33000

Fourth
 
$
44.00

 
$
36.42

 
$
0.39250

 
$
28.93

 
$
23.90

 
$
0.34125


totalreturn2017.jpg

NEP's partnership agreement requires it to distribute available cash quarterly. Generally, available cash is all cash on hand at the date of determination relating to that quarter (including any expected distributions from NEP OpCo), less the amount of cash reserves established by the board. NEP currently expects that cash reserves would be established solely to provide for the payment of income taxes by NEP, if any. Cash flow is generated from distributions NEP receives from NEP OpCo each quarter. Although, as described above, NEP currently expects that cash reserves would be established by the board solely to provide for the payment of NEP's income taxes, if any, NEP expects NEP OpCo to establish cash reserves prior to making distributions to NEP to pay costs and expenses of NEP's subsidiaries, in addition to NEP's expenses, as well as any debt service requirements and future capital expenditures.

NEP OpCo's partnership agreement requires it to distribute all of its available cash to its common and preferred unitholders, including NEP, each quarter. Generally, NEP OpCo's available cash is all cash on hand at the date of determination relating to that quarter, plus any funds borrowed, less the amount of cash reserves established by NEP OpCo GP. The majority of such available cash is expected to be derived from the operations of the projects. The cash available for distribution is likely to fluctuate from quarter to

39



quarter, and in some cases significantly, as a result of the performance of the projects, seasonality, fluctuating wind resource, maintenance and outage schedules, timing of debt service and other factors.

In February 2018, NEP paid a distribution of $0.4050 per common unit to its unitholders of record on February 5, 2018. See Management's Discussion - Liquidity and Capital Resources - Financing Arrangements and Note 9 - Debt with respect to distribution restrictions. There are currently no restrictions in effect that limit NEP's ability to pay dividends to its unitholders.

At the close of business on January 31, 2018, there were eight holders of record of NEP's common units.

Preferred Unit Data. In November 2017, NEP issued and sold 14,021,561 preferred units for an aggregate purchase price of approximately $550 million. Holders of preferred units will receive cumulative quarterly distributions equal to $0.4413 per unit for quarters ending on or before November 15, 2020, which was prorated for the fourth quarter of 2017 and which may be paid, at NEP’s election, in cash, in kind or a combination thereof. For quarters ending after November 15, 2020, holders will receive cumulative quarterly distributions equal to the greater of $0.4413 per unit and the amount that the preferred units would have received if they had converted into common units at the then-applicable conversion rate (see Note 9 - Equity), and NEP may elect to pay up to 1/9th of the subsequent distribution period amounts in kind. The quarterly distribution amount and portion of the distribution that may be paid in kind will be prorated for the fourth quarter of 2020. If NEP fails to pay a distribution during a subsequent distribution period, NEP would be unable to pay any distributions on or redeem or repurchase any junior securities, including the common units, prior to paying the unpaid cash component of the quarterly distribution, including any previously accrued and unpaid cash distributions. During 2017, NEP accrued approximately $3 million of preferred unit distributions which were paid in February 2018. In connection with the sale of the preferred units, NEP entered into a registration rights agreement with the purchasers pursuant to which, among other things, beginning on January 1, 2021, the purchasers will have certain rights to require NEP, under certain circumstances, to initiate underwritten offerings for the common units that are issuable upon conversion of the preferred units.

Incentive Distribution Rights Fee. IDRs represent the right to receive a fee calculated based on the amount of adjusted available cash from operating surplus, as defined in the MSA, that NEP OpCo would be able to distribute to its common unitholders after specified minimum quarterly and target quarterly distribution levels have been achieved. The right to receive the IDR fee is currently held by NEE Management, but may be assigned, subject to restrictions in the MSA. The following discussion assumes that NEE Management continues to own the IDRs.

Under the MSA, for any quarter in which NEP OpCo has adjusted available cash at least equal to a base incentive amount (total common units outstanding multiplied by $0.3525, plus approximately $14 million paid to NEE Management quarterly for IDRs) any excess adjusted available cash will be split 75% to NEP OpCo common unitholders and 25% to NEE Management for IDRs.

If NEP OpCo's adjusted available cash for any quarter falls below the base incentive amount, the IDRs will be paid using the target quarterly distribution levels below calculated using the number of NEP OpCo common units outstanding on January 26, 2017, subject to certain adjustments for repurchases, splits and combinations:
 
 
Total Quarterly Distribution
per NEP OpCo Common Unit Target Amount
 
Marginal Percentage Interest in Adjusted Available Cash
 
 
 
NEP OpCo Common Unitholders
 
NEE Management
Minimum Quarterly Distribution
 
$0.1875
 
100%
 
—%
First Target Quarterly Distribution
 
Above $0.1875 up to $0.215625
 
100%
 
—%
Second Target Quarterly Distribution
 
Above $0.215625 up to $0.234375
 
85%
 
15%
Third Target Quarterly Distribution
 
Above $0.234375 up to $0.281250
 
75%
 
25%
Thereafter
 
Above $0.281250
 
50%
 
50%

During 2017, 2016 and 2015, NEP paid IDR fees of approximately $60 million, $36 million and $2 million, respectively.

Purchases of Equity Securities by Affiliated Purchaser. In October 2015, NEP was advised that NEE authorized a program to purchase, from time to time, up to $150 million of NEP's outstanding common units. Under the program, purchases may be made in amounts, at prices and at such times as NEE or its subsidiaries deem appropriate, all subject to market conditions and other considerations. The common unit purchase program does not require NEE to acquire any specific number of common units and may be modified or terminated by NEE at any time. The purpose of the program is not to cause NEP’s common units to be delisted from the NYSE or to cause the common units to be deregistered with the SEC. During 2017, there were no purchases under the program. At December 31, 2017, the dollar value of units that may yet be purchased under the program was approximately $114 million.



40




Item 6.  Selected Financial Data

The selected financial data below is presented using the basis of accounting relevant to each period. For all periods prior to the completion of NEP’s IPO on July 1, 2014, the selected financial data below represents the combination of the projects acquired in connection with the IPO as well as the acquisitions from NEER described in Note 3 (the common control acquisitions). For all periods subsequent to the completion of NEP’s IPO, the selected financial data represents the consolidated financial results of NEP, including the common control acquisitions. The common control acquisitions were a transfer of assets between entities under common control, which required them to be accounted for as if the transfers occurred since the inception of common control, with prior periods retrospectively adjusted to furnish comparative information. Accordingly, the consolidated financial data has been retrospectively adjusted to include the historical results and financial position of the common control acquisitions prior to their respective acquisition dates. The years ended December 31, 2017, 2016 and 2015 also reflect the Texas pipelines acquisition. See Note 3.
 
Years Ended December 31,
 
2017
 
2016
 
2015
 
2014
 
2013
SELECTED DATA OF NEP (millions, except per unit and GWh amounts):
 
 
 
 
 
 
 
 
 
Operating revenues
$
807

 
$
772

 
$
501

 
$
359

 
$
179

Net income(a)
$
109

 
$
380

 
$
107

 
$
141

 
$
17

Net income (loss) attributable to NEP(a)
$
(65
)
 
$
82

 
$
10

 
$
3

 
n/a

Earnings (loss) per common unit attributable to NEP - basic and assuming dilution(a)
$
(1.20
)
 
$
1.88

 
$
0.46

 
$
0.16

 
n/a

Distributions paid per common unit
$
1.4900

 
$
1.2975

 
$
0.9050

 
$
0.1875

 
n/a

Total assets
$
8,395

 
$
8,661

 
$
8,237

 
$
5,260

 
$
3,359

Long-term debt, excluding current maturities
$
4,218

 
$
3,508

 
$
3,334

 
$
1,807

 
$
1,527

GWh generated
11,117

 
10,215

 
7,373

 
4,249

 
2,893

______________________
(a)
The year ended December 31, 2017 reflects an income tax charge of approximately $101 million, all of which was attributable to NEP, related to tax reform (see Note 4). The year ended December 31, 2016 reflects a favorable fair value adjustment of approximately $189 million (see Note 5 - Contingent Consideration).


41




Item 7.  Management's Discussion and Analysis of Financial Condition and Results of Operations

This discussion should be read in conjunction with the Notes to Consolidated Financial Statements contained herein. All comparisons are with the corresponding items in the prior year.

NEP consolidates the results of NEP OpCo and its subsidiaries through its controlling interest in the general partner of NEP OpCo. At December 31, 2017, NEP owned an approximately 34.9% limited partner interest in NEP OpCo and NEE Equity owned a noncontrolling 65.1% limited partner interest in NEP OpCo. NEP's financial results are shown on a consolidated basis with financial results attributable to NEE Equity reflected in noncontrolling interest.

The discussion and analysis below has been organized as follows:

overview, including a description of NEP's business;

results of operations, including an explanation of significant differences between the periods in the specific line items of the consolidated statements of income;

liquidity and capital resources, addressing NEP's liquidity position, financing arrangements, contractual obligations, capital expenditures, cash distributions to unitholders and cash flows;

new accounting rules and interpretations, addressing those which have impacted or may impact NEP's financial condition and results of operations or disclosures;

critical accounting policies and estimates, which are most important to both the portrayal of NEP's financial condition and results of operations, and which require management’s most difficult, subjective or complex judgments; and

quantitative and qualitative disclosures about market risk.

Overview

Company Description

NEP is a growth-oriented limited partnership formed to acquire, manage and own contracted clean energy projects with stable long-term cash flows. At December 31, 2017, NEP owned a controlling, non-economic general partner interest and an approximately 34.9% limited partner interest in NEP OpCo. Through NEP OpCo, NEP owns a portfolio of contracted renewable generation assets consisting of wind and solar projects and a portfolio of contracted natural gas pipeline assets.

During 2017, 2016 and 2015, NEP acquired various projects from NEER as discussed in Note 3. The common control acquisitions were a transfer of assets between entities under common control, which required them to be accounted for as if the transfers occurred since the inception of common control, with prior periods retrospectively adjusted to furnish comparative information. Accordingly, the consolidated financial statements have been retrospectively adjusted to include the historical results and financial position of the common control acquisitions prior to their respective acquisition dates.

In addition, on October 1, 2015, a subsidiary of NEP completed the Texas pipelines acquisition. See Note 3.


42



Results of Operations
 
Years Ended December 31,
 
2017
 
2016(a)
 
2015(a)
 
(millions)
STATEMENT OF INCOME DATA:
 
 
 
OPERATING REVENUES
 
 
 
 
 
Renewable energy sales
$
613

 
$
583

 
$
464

Texas pipelines service revenue
194

 
189

 
37

Total operating revenues
807

 
772

 
501

OPERATING EXPENSES
 
 
 
 
 
Operations and maintenance
253

 
218

 
113

Depreciation and amortization
226

 
235

 
163

Taxes other than income taxes and other
21

 
20

 
16

Total operating expenses
500

 
473

 
292

OPERATING INCOME
307

 
299

 
209

OTHER INCOME (DEDUCTIONS)
 
 
 
 
 
Interest expense
(199
)
 
(152
)
 
(117
)
Benefits associated with differential membership interests - net
119

 
67

 
24

Equity in earnings of equity method investee
40

 
40

 
36

Equity in earnings (losses) of non-economic ownership interests
11

 
(4
)
 
(2
)
Revaluation of contingent consideration

 
189

 

Other - net
(2
)
 
(2
)
 
(10
)
Total other income (deductions) - net
(31
)
 
138

 
(69
)
INCOME BEFORE INCOME TAXES
276

 
437

 
140

INCOME TAXES
167

 
57

 
33

NET INCOME
109

 
380

 
107

Less net income attributable to preferred distributions
3

 

 

Less net income attributable to noncontrolling interest
171

 
298

 
97

NET INCOME (LOSS) ATTRIBUTABLE TO NEXTERA ENERGY PARTNERS, LP
$
(65
)
 
$
82

 
$
10

____________________
(a)
Prior-period financial information has been retrospectively adjusted as discussed in Note 2 - Basis of Presentation.

2017 Compared to 2016

Operating Revenues

Operating revenues primarily consist of income from the sale of energy under NEP's PPAs and services provided under natural gas transportation agreements. Operating revenues increased $35 million during the year ended December 31, 2017 primarily due to approximately $30 million of higher renewable energy sales primarily attributable to the commencement of commercial operations at two wind facilities in November and December of 2016, and approximately $5 million of higher Texas pipeline service revenues mainly due to higher reimbursable operating costs.

Wind and solar resource levels, weather conditions and the performance of NEP's renewable energy portfolio represent significant factors that could affect its operating results because these variables impact energy sales. Additionally, future project acquisitions could impact future revenues.


43



Operating Expenses

Operations and Maintenance
O&M expenses include interconnection costs, labor expenses, turbine servicing costs, lease royalty payments, insurance, materials, supplies, shared services and administrative expenses attributable to NEP's projects, and costs and expenses under the MSA, ASAs and O&M agreements (see Note 11). O&M expenses also include the cost of maintaining and replacing certain parts for the projects in the portfolio to maintain, over the long term, operating income or operating capacity. O&M expenses increased approximately $35 million during the year ended December 31, 2017 primarily due to an increase of $24 million in IDR fees related to growth in NEP's distributions to its common unitholders, an increase of $7 million due to higher reimbursable operating costs related to the Texas pipelines, an increase of $5 million related to the commencement of commercial operations at two wind facilities in November and December of 2016 and increases in O&M expenses at various projects and corporate expenses related to growth in the portfolio. These increases were offset by the absence of approximately $8 million of accretion of the indemnity holdback related to the Texas pipelines (see Note 3).

O&M expenses related to the existing portfolio are expected to remain relatively stable from year to year. However, NEP's O&M expenses are likely to increase as NEP acquires new projects.

Depreciation and Amortization
Depreciation and amortization expense reflects costs associated with depreciation and amortization of NEP's assets, based on depreciable asset lives and consistent depreciation methodologies. For certain of the U.S. renewable energy projects, CITCs have been elected and are recorded as a reduction in property, plant and equipment - net on the consolidated balance sheets and amortized as a reduction to depreciation and amortization expense over the estimated life of the related property. Depreciation and amortization expense also includes a provision for wind and solar facility dismantlement, asset removal costs and accretion related to asset retirement obligations and the amortization of finite-lived intangible assets.

Depreciation and amortization expense decreased approximately $9 million during the year ended December 31, 2017 primarily reflecting a decrease of approximately $21 million due to the change in estimated useful lives of certain equipment (see Note 7), partly offset by an increase of $13 million related to the commencement of commercial operations at two wind facilities in November and December of 2016.

Other Income (Deductions)

Interest Expense
Interest expense primarily consists of interest under long-term debt agreements and mark-to-market gains and losses on interest rate contracts. Interest expense increased approximately $47 million during the year ended December 31, 2017 primarily due to $32 million related to mark-to-market losses in 2017 and the absence of mark-to-market gains in 2016, as well as $19 million related to additional borrowings to fund project acquisitions.

Benefits Associated with Differential Membership Interests - net
Benefits associated with differential membership interests - net reflect benefits recognized by NEP as third-party investors received their portion of the economic attributes, including income tax attributes, of the underlying wind projects, net of associated costs. The increase in benefits associated with differential membership interests - net of approximately $52 million during the year ended December 31, 2017 primarily relates to approximately $18 million due to increased wind resource and a higher PTC rate at the underlying projects, lower interest costs of $17 million associated with the ongoing paydown of the differential membership interest obligations and $16 million in benefits related to differential membership interests sold in December 2016. See Note 2 - Sale of Differential Membership Interests.

Revaluation of Contingent Consideration
During the year ended December 31, 2016, a subsidiary of NEP recorded fair value adjustments of approximately $189 million to decrease the contingent holdback associated with the acquisition of the Texas pipelines. See Note 5 - Contingent Consideration.

Income Taxes

For periods prior to the date a project is acquired by NEP (NEP acquisition date), income taxes are calculated on the predecessor method using the separate return method applied to the group of renewable energy projects acquired.

For periods after the NEP acquisition date, income taxes are calculated on the successor method where taxes are calculated for NEP as a single taxpaying corporation for U.S. federal and state income taxes (based on its election to be taxed as a corporation). Because NEP OpCo is a limited partnership, NEP only recognizes in income its applicable ownership share of U.S. income taxes related to both the U.S. and Canadian projects, allocated by NEP OpCo. The Canadian subsidiaries are all Canadian taxpayers, and therefore, NEP recognizes in income all of the Canadian taxes.

For periods after the NEP acquisition date, income taxes include NEP's applicable ownership share of U.S. taxes and 100% of Canadian taxes. Net income or loss attributable to noncontrolling interest includes no U.S. taxes and NEER's applicable ownership share of Canadian taxes. Net income attributable to NEP includes NEP's applicable ownership share of U.S. and Canadian taxes.

44




For the year ended December 31, 2017, NEP recorded income tax expense of approximately $167 million on income before income taxes of $276 million, resulting in an effective tax rate of approximately 61%. The income tax expense is primarily comprised of income tax expense of approximately $101 million related to tax reform (see Note 4), $97 million at the statutory rate of 35% and $6 million of state income taxes, partly offset by income tax benefit of $32 million of income tax attributable to noncontrolling interest.

For the year ended December 31, 2016, NEP recorded income tax expense of approximately $57 million on income before income taxes of $437 million, resulting in an effective tax rate of approximately 13%. The income tax expense is primarily comprised of income tax expense of approximately $153 million at the statutory rate of 35%, partly offset by income tax benefit of $74 million of income tax attributable to noncontrolling interest, $11 million related to the reorganization of Canadian assets, PTCs of $9 million and changes in valuation allowances of $6 million.

Due to the transition from predecessor to successor method of accounting for income taxes, comparing current period results to the same period in the prior year does not provide meaningful information.

2016 Compared to 2015

Operating Revenues

Operating revenues increased approximately $271 million during the year ended December 31, 2016 primarily due to $152 million of higher revenues related to the Texas pipelines acquired in October 2015, revenues of $81 million related to the commencement of commercial operations at four wind facilities in the fourth quarter of 2015 and stronger wind and solar resource.

Operating Expenses

Operations and Maintenance
O&M expenses increased approximately $105 million for the year ended December 31, 2016 primarily due to an increase of $34 million in IDR fees related to growth in NEP's distributions to its common unitholders, an increase of $31 million due to an additional nine months of O&M expenses related to the Texas pipelines, an increase of $15 million related to the commencement of commercial operations at four wind facilities in the fourth quarter of 2015 and increases in O&M expenses at various projects and corporate expenses related to growth in the portfolio.

Depreciation and Amortization
Depreciation and amortization expense increased approximately $72 million during the year ended December 31, 2016 primarily reflecting $38 million related to the commencement of commercial operations at four wind facilities in the fourth quarter of 2015 and $27 million due to an additional nine months of depreciation and amortization related to the Texas pipelines.

Taxes Other than Income Taxes and Other
Taxes other than income taxes and other increased approximately $4 million during the year ended December 31, 2016 primarily reflecting $5 million due to an additional nine months of property taxes related to the Texas pipelines.

Other Income (Deductions)

Interest Expense
Interest expense increased approximately $35 million during the year ended December 31, 2016 primarily due to additional borrowings to fund project acquisitions and debt assumed in connection with the Texas pipelines acquisition in October 2015.

Benefits Associated with Differential Membership Interests - net
The increase in benefits associated with differential membership interests - net of approximately $43 million during the year ended December 31, 2016 primarily relates to lower interest costs of $22 million associated with the ongoing paydown of the differential membership interest obligations and increased wind resource at the underlying projects as well as $20 million in benefits related to differential membership interests sold in December 2015. See Note 2 - Sale of Differential Membership Interests.

Revaluation of Contingent Consideration
During the year ended December 31, 2016, a subsidiary of NEP recorded fair value adjustments of approximately $189 million to decrease the contingent holdback associated with the acquisition of the Texas pipelines. See Note 5 - Contingent Consideration.

Other - net
The change in other - net during the year ended December 31, 2016 primarily reflects the absence of approximately $13 million of transaction costs associated with the Texas pipelines acquisition in 2015, partly offset by losses on foreign currency derivatives compared to gains on such derivatives in 2015.


45



Income Taxes

For the year ended December 31, 2016, NEP recorded income tax expense of approximately $57 million on income before income taxes of $437 million, resulting in an effective tax rate of approximately 13%. The income tax expense is primarily comprised of income tax expense of approximately $153 million at the statutory rate of 35%, partly offset by income tax benefit of approximately $74 million of income tax attributable to noncontrolling interest, $11 million related to the reorganization of Canadian assets, PTCs of $9 million and changes in valuation allowances of $6 million.

For the year ended December 31, 2015, NEP recorded income tax benefit of approximately $33 million on income before income taxes of $140 million, resulting in an effective tax rate of approximately 24%. The income tax expense is primarily comprised of income tax expense of approximately $49 million at the statutory rate of 35%, partly offset by income tax benefit of $13 million of income tax attributable to noncontrolling interest.

Liquidity and Capital Resources

NEP’s ongoing operations use cash to fund O&M expenses, maintenance capital expenditures, debt service payments and distributions to common and preferred unitholders. NEP expects to satisfy these requirements primarily with internally generated cash flow. In addition, as a growth-oriented limited partnership, NEP expects from time to time to make acquisitions and other investments. These acquisitions and investments are expected to be funded with borrowings under credit facilities or term loans, issuances of indebtedness, issuances of additional NEP common units or preferred units, cash on hand and cash generated from operations.

These sources of funds are expected to be adequate to provide for NEP's short-term and long-term liquidity and capital needs, although its ability to make future acquisitions, expand existing projects and increase its distributions to common unitholders will depend on its ability to access the capital markets on acceptable terms.

As a normal part of its business, depending on market conditions, NEP expects from time to time to consider opportunities to repay, redeem, repurchase or refinance its indebtedness. In addition, NEP expects from time to time to consider potential investments in new acquisitions. These events may cause NEP to seek additional debt or equity financing, which may not be available on acceptable terms or at all. Debt financing, if available, could impose operating restrictions, additional cash payment obligations and additional covenants.

NEP OpCo has agreed to allow NEER or one of its affiliates to withdraw funds received by NEP OpCo or its subsidiaries and to hold those funds in accounts of NEER or one of its affiliates to the extent the funds are not required to pay project costs or otherwise required to be maintained by NEP's subsidiaries, until the financing agreements permit distributions to be made, or, in the case of NEP OpCo, until such funds are required to make distributions or to pay expenses or other operating costs. NEP OpCo will have a claim for any funds that NEER fails to return:

when required by its subsidiaries’ financings;
when its subsidiaries’ financings otherwise permit distributions to be made to NEP OpCo;
when funds are required to be returned to NEP OpCo; or
when otherwise demanded by NEP OpCo.

In addition, NEER and certain of its subsidiaries may withdraw funds in connection with certain long-term debt agreements and hold those funds in accounts belonging to NEER or its subsidiaries and provide credit support in the amount of such withdrawn funds. If NEER fails to return withdrawn funds when required by NEP's subsidiaries’ financings, the lenders will be entitled to draw on credit support provided by NEER in the amount of such withdrawn funds.

If NEER or one of its affiliates realizes any earnings on the withdrawn funds prior to the return of such funds, it will be permitted to retain those earnings.


46



Liquidity Position

At December 31, 2017 and 2016, NEP's liquidity position was approximately $1,005 million and $487 million, respectively. The table below provides the components of NEP’s liquidity position:
 
Years ended December 31,
 
2017
 
2016
 
(millions)
Cash and cash equivalents
$
154

 
$
150

Amounts due under the CSCS agreement
87

 
65

Revolving credit facilities
900

 
400

Less borrowings
(150
)
 
(150
)
Letter of credit facilities
107

 
119

Less letters of credit
(93
)
 
(97
)
Total(a)
$
1,005

 
$
487

____________________
(a)
Excludes current restricted cash of approximately $25 million and $33 million at December 31, 2017 and 2016, respectively. See Note 2 - Restricted Cash.

Management believes that NEP's liquidity position and cash flows from operations will be adequate to finance O&M, capital expenditures, distributions to its unitholders and liquidity commitments. Management continues to regularly monitor NEP's financing needs consistent with prudent balance sheet management.

Financing Arrangements

Revolving Credit Facilities

In 2014, NEP OpCo and its direct subsidiaries entered into a $250 million revolving credit facility. During 2017, this revolving credit facility ($750 million credit facility) was amended to, among other things, increase the revolving credit facility size to $750 million and extend the maturity date to October 2022. During 2017, one of NEP OpCo's direct subsidiaries borrowed $130 million under the $750 million credit facility and repaid all of the outstanding borrowings under this facility. For a discussion of the $750 million credit facility, see Note 9 - Debt.

In 2015, an indirect subsidiary of NEP entered into an amended and restated limited-recourse senior secured variable rate loan agreement (loan agreement), pursuant to which a revolving loan facility assumed as part of the Texas pipelines acquisition was amended to, among other things, convert a loan in the amount of approximately $200 million under the existing revolving loan facility into a term loan maturing in December 2020. Under the terms of the loan agreement, the lenders also have committed to provide up to an additional $150 million of revolving credit loans ($150 million credit facility) if certain conditions are satisfied, including, among other things, maintaining a leverage ratio at the time of any borrowing that does not exceed a specified ratio. At December 31, 2017, there was $150 million outstanding under the $150 million credit facility. See Note 9 - Debt.

Project Financings and Term Loans

NEP OpCo and most of the projects in the portfolio are subject to financings that contain certain financial covenants and distribution tests, including debt service coverage ratios. In general, these financings contain covenants customary for these types of financings, including limitations on investments and restricted payments. Certain of NEP's financings provide for interest payable at a fixed interest rate. However, certain of NEP's financings accrue interest at variable rates based on the London InterBank Offered Rate and two projects accrue interest at a variable rate based upon the three-month Canadian Dealer Offered Rate. Interest rate contracts were entered into for certain of these financings to hedge against interest rate movements with respect to interest payments on the loan. In addition, under the project financings, each project will be permitted to pay distributions out of available cash on a semi-annual basis so long as certain conditions are satisfied, including that reserves are funded with cash or credit support, no default or event of default under the applicable financings has occurred and is continuing at the time of such distribution or would result therefrom, and each project is otherwise in compliance with the project financing’s covenants and, for the majority of the project financings, the applicable minimum debt service coverage ratio is satisfied. The majority of NEP's project financings include a minimum debt service coverage ratio of 1.20:1.00 that must be satisfied. For one project financing, the project must maintain a leverage ratio of less than 5.0:1.0 and an interest coverage ratio of at least 2.75:1.00 in order to make a distribution. Under certain term loans, NEP OpCo and one of its direct subsidiaries are required to comply with certain financial covenants, including maintaining a leverage coverage ratio of less than 5.5:1.0 and an interest coverage ratio of at least 1.75:1.00 in order to make a distribution. At December 31, 2017, NEP's subsidiaries were in compliance with all financial debt covenants under their financings.

In March and April 2017, an indirect subsidiary of NEP entered into and borrowed $350 million under variable rate senior secured term loan agreements that were due to mature in 2018 and 2019. During September 2017, a subsidiary of NEP repaid these term loans and other previously outstanding term loans, collectively totaling $950 million.



47



Senior Notes

During September 2017, NEP issued $300 million in aggregate principal amount of convertible notes. Additionally, NEP OpCo issued $550 million in aggregate principal amount of 4.25% senior notes due 2024 and $550 million in aggregate principal amount of 4.50% senior notes due 2027. See Note 9 - Debt.

Equity Arrangements

During 2017, NEP issued an additional 14,000 common units and purchased 14,000 NEP OpCo common units. At December 31, 2017, NEP owned an approximately 34.9% limited partner interest in NEP OpCo.

In November 2017, NEP issued and sold the preferred units for total consideration of approximately $550 million. See Note 9 - Equity.

NEP established an at-the-market equity issuance program (ATM program) in 2015 pursuant to which NEP may issue, from time to time, up to $150 million of its common units which gives NEP the flexibility to issue new units when the price is acceptable. During the year ended December 31, 2017, NEP did not issue any common units under the ATM program. At December 31, 2017, NEP may issue up to approximately $109 million in additional common units under the ATM program.

Contractual Obligations

NEP's contractual obligations at December 31, 2017 were as follows:
 
2018
 
2019
 
2020
 
2021
 
2022
 
Thereafter
 
Total
 
(millions)
Debt, including interest(a)
$
292

 
$
292

 
$
641

 
$
308

 
$
825

 
$
3,234

 
$
5,592

Contractual obligations(b)
37

 
35

 
35

 
35

 
36

 
541

 
719

Revolving credit facilities fees
2

 
2

 
2

 
2

 
1

 

 
9

Asset retirement activities(c)

 

 

 

 

 
390

 
390

MSA and credit support(d)
8

 
8

 
8

 
8

 
8

 
90

 
130

Total
$
339

 
$
337

 
$
686

 
$
353

 
$
870

 
$
4,255

 
$
6,840

____________________
(a)
Includes principal, interest and interest rate swaps. Variable rate interest was computed using December 31, 2017 rates.
(b)
Includes obligations related to estimated cash payments related to agreements for the right to use land upon which certain projects are located, differential membership interests and engineering, procurement and construction contracts.
(c)
Represents expected cash payments adjusted for inflation for estimated costs to perform asset retirement activities.
(d)
Represents minimum fees under the MSA and CSCS agreement. See Note 11.

Capital Expenditures

Annual capital spending plans are developed based on projected requirements by the projects. Capital expenditures primarily represent the estimated cost of capital improvements, including construction expenditures that are expected to increase NEP OpCo’s operating income or operating capacity over the long term. Capital expenditures for projects that have already commenced commercial operations are generally not significant because most expenditures relate to repairs and maintenance and are expensed when incurred. For the years ended December 31, 2017 and 2016, NEP had capital expenditures of approximately $357 million and $1,014 million, respectively, primarily related to construction prior to the NEP acquisition date and excluding the purchase prices of acquired projects. NEP does not expect any significant capital expenditures for 2018 through 2022 other than costs that may occur as acquisition or expansion opportunities arise. These estimates are subject to continuing review and adjustment and actual capital expenditures may vary significantly from these estimates.

Cash Distributions to Unitholders

NEP's partnership agreement requires it to distribute available cash quarterly. Generally, available cash is all cash on hand at the date of determination relating to that quarter (including any expected distributions from NEP OpCo), less the amount of cash reserves established by the board. NEP currently expects that cash reserves would be established solely to provide for the payment of income taxes by NEP, if any. Cash flow is generated from distributions NEP receives from NEP OpCo each quarter. Although, as described above, NEP currently expects that cash reserves would be established by the board solely to provide for the payment of any of NEP's income taxes, NEP expects NEP OpCo to establish cash reserves prior to making distributions to NEP to pay costs and expenses of NEP's subsidiaries, in addition to NEP's expenses, as well as any debt service requirements and future capital expenditures.

NEP OpCo's partnership agreement requires it to distribute all of its available cash to its common and preferred unitholders, including NEP, each quarter. Generally, NEP OpCo's available cash is all cash on hand at the date of determination relating to that quarter, plus any funds borrowed, less the amount of cash reserves established by NEP OpCo GP. The majority of such available cash will be derived from the operations of the projects. The cash available for distribution is likely to fluctuate from quarter to quarter, and

48



in some cases significantly, as a result of the performance of the projects, seasonality, fluctuating wind resource, maintenance and outage schedules, timing of debt service and other factors.

During 2017 and 2016, NEP distributed approximately $81 million and $55 million, respectively, to its common unitholders. In addition, NEP paid approximately $22 million in distributions to its common unitholders and $3 million in distributions to its preferred unitholders in February 2018.

Credit Ratings

Moody’s Investors Service, Inc. (Moody’s), S&P Global Ratings, a division of S&P Global Inc. (S&P) and Fitch Ratings, Inc. (Fitch) assigned initial credit ratings to NEP during the second quarter of 2017. NEP’s liquidity, ability to access credit and capital markets and cost of borrowings could be impacted by its credit ratings. At February 20, 2018, NEP's credit ratings were as follows:
 
Moody's(a)
 
S&P(a)
 
Fitch(a)
NEP corporate credit rating(b)
Ba1
 
BB
 
BB+
_________________________
(a)
A security rating is not a recommendation to buy, sell or hold securities and should be evaluated independently of any other rating. The rating is subject to revision or withdrawal at any time by the assigning rating organization.
(b)
The outlook indicated by each of Moody's, S&P and Fitch is stable.

Cash Flows

The following table reflects the changes in cash flows for the comparative periods:
 
Years Ended December 31,
 
2017
 
2016
 
2015
 
(millions)
Net cash provided by operating activities
$
413

 
$
415

 
$
288

Net cash used in investing activities
$
(1,368
)
 
$
(1,716
)
 
$
(1,899
)
Net cash provided by financing activities
$
959

 
$
1,302

 
$
1,608


Net Cash Provided by Operating Activities

Changes in net cash provided by operating activities in 2017 compared to 2016 were primarily driven by an increase in IDR fees and the portion of the acquisition holdback payment reflected as cash flows provided by operating activities, offset by the commencement of commercial operations at two wind facilities in November and December of 2016 and the timing of revenue receipts. Changes in net cash provided by operating activities in 2016 compared to 2015 were primarily driven by the operating results of the Texas pipelines acquired in October 2015, the commencement of commercial operations at four wind facilities in the fourth quarter of 2015 and an increase in distributions received from the equity method investee.

Net Cash Used in Investing Activities
 
Years Ended December 31,
 
2017
 
2016
 
2015
 
(millions)
Acquisition of membership interests in subsidiaries and equity method investee
$
(1,074
)
 
$
(869
)
 
$
(1,882
)
Capital expenditures
(349
)
 
(861
)
 
(201
)
Proceeds from CITCs
77

 
13

 
2

Payments from (to) related parties under CSCS agreement - net
(22
)
 
1

 
152

Distribution from equity method investee

 

 
30

Net cash used in investing activities
$
(1,368
)
 
$
(1,716
)
 
$
(1,899
)

Changes in net cash used in investing activities during 2017 were driven by lower capital expenditures related to construction activities and higher proceeds from CITCs, partly offset by more cash used for the acquisitions described in Note 3 and increased payments to related parties under the CSCS agreement. Changes in net cash used in investing activities during 2016 were driven by less cash used for the acquisitions described in Note 3, partly offset by increased capital expenditures related to construction activities, lower payments from related parties under the CSCS agreement and the absence of distributions from the equity method investee.


49



Net Cash Provided by Financing Activities
 
Years Ended December 31,
 
2017
 
2016
 
2015
 
(millions)
Proceeds from issuance of common units – net
$

 
$
645

 
$
343

Proceeds from issuance of preferred units – net
548

 

 

Issuances (retirements) of long-term debt – net
695

 
131

 
974

Partners/Members' contributions
316

 
831

 
180

Partners/Members' distributions
(307
)
 
(682
)
 
(1,122
)
Proceeds related to differential membership interests - net
8

 
396

 
456

Payment of acquisition holdback
(186
)
 

 

Proceeds from issuance of NEP OpCo common units to noncontrolling interest

 

 
702

Change in amounts due to related party
(78
)
 
4

 
(20
)
Proceeds from (repayments of) short-term debt - net

 
(12
)
 
112

Other
(37
)
 
(11
)
 
(17
)
Net cash provided by financing activities
$
959

 
$
1,302

 
$
1,608


Changes in net cash provided by financing activities in 2017 were primarily driven by the absence of proceeds from the issuance of common units, lower partners/members' contributions, less proceeds related to differential membership interests, the payment of the acquisition holdback related to Texas pipelines and the increased payments to related parties. This was partially offset by the issuance of preferred units and increased issuances of long-term debt. Changes in net cash provided by financing activities in 2016 were primarily driven by less issuances of long- and short-term debt, the absence of any sales of NEP OpCo common units to noncontrolling interest and less proceeds from differential membership interests, offset by increased proceeds from the sale of NEP common units and partners/members' contributions.


New Accounting Rules and Interpretations

Revenue Recognition - In May 2014, the Financial Accounting Standards Board (FASB) issued an accounting standards update related to the recognition of revenue from contracts with customers and required disclosures. See Note 2 - Revenue Recognition.

Leases - In February 2016, the FASB issued an accounting standards update which requires, among other things, that lessees recognize a lease liability and a right-of-use asset for all leases. See Note 2 - Leases.

Accounting for Partial Sales of Nonfinancial Assets - In February 2017, the FASB issued an accounting standards update regarding the accounting for partial sales of nonfinancial assets. See Note 2 - Sale of Differential Membership Interests.

Business Combination: Clarifying the Definition of a Business - In January 2017, the FASB issued an accounting standards update that clarified the definition of a business. See Note 2 - Business Combinations.


Critical Accounting Policies and Estimates

NEP's significant accounting policies are described in Note 2 to the consolidated financial statements, which were prepared under generally accepted accounting principles in the U.S. Critical accounting policies are those that NEP believes are both most important to the portrayal of its financial condition and results of operations, and require complex, subjective judgments, often as a result of the need to make estimates and assumptions about the effect of matters that are inherently uncertain. Judgments and uncertainties affecting the application of those policies may result in materially different amounts being reported under different conditions or using different assumptions. The following policies are those considered to be the most critical in understanding the judgments that are involved in preparing the consolidated financial statements.

Income Taxes

The U.S. Project Entities acquired from NEER presented in these financial statements were historically included in the consolidated federal income tax return of NEE. Income taxes as presented herein attribute current and deferred income taxes to the U.S. Project Entities acquired from NEER in a manner that is systematic, rational and consistent with the asset and liability method prescribed by Accounting Standards Codification Topic (ASC) 740, Accounting for Income Taxes. Accordingly, with regard to periods prior to the NEP acquisition date, income taxes are calculated on the predecessor method using the separate return method applied to the group of renewable energy projects acquired. The separate return method applies ASC 740 as if each group of renewable energy projects were a separate taxpayer. Accordingly, the sum of the amounts allocated to the U.S. Project Entities’ provisions may not equal the income taxes that would have resulted from a consolidated filing.


50



The Canadian Project Entities have not been included in the consolidated U.S. tax filing of NEE, as they are excluded from the U.S. federal income tax group. Canadian corporations that file separate Canadian income tax returns have taxes provided herein on that basis. Canadian entities that are Canadian limited partnerships from which virtually all of the tax attributes flow through to the owner, a Canadian corporation, which is not a predecessor entity, have no taxes provided for the period before acquisition. None of the income nor any tax attributes of the flow through entities flow through to a U.S. taxpayer and are not reflected in any U.S. tax return. No U.S. income taxes have been provided with regard to these entities for periods prior to the NEP acquisition date.

Deferred income taxes arise from temporary differences between the tax and financial statement recognition of revenue and expense. In evaluating NEP's ability to recover its deferred tax assets individually by entity and by taxing jurisdiction, NEP considers all available positive and negative evidence, including scheduled reversals of deferred tax liabilities, projected future taxable income, tax planning strategies and recent financial operations. In projecting future taxable income, NEP begins with historical results and incorporates assumptions including the amount of future state, federal and foreign pretax operating income, the reversal of temporary differences and the implementation of feasible and prudent tax planning strategies. These assumptions require significant judgment about the forecasts of future taxable income and are consistent with the plans and estimates NEP is using to manage the underlying businesses.

ASC 740 provides that a tax benefit from an uncertain tax position will be recognized when it is more likely than not that the position will be sustained upon examination, including resolutions of any related appeals or litigation processes, based on the technical merits. ASC 740 also provides guidance on measurement, derecognition, classification, interest and penalties, accounting in interim periods, and disclosure and transition.

NEP recognizes tax liabilities in accordance with ASC 740 and adjusts these liabilities when its judgment changes as a result of the evaluation of new information not previously available. Because of the complexity of some of these uncertainties, the ultimate resolution may result in a payment that is materially different from NEP's current estimate of the tax liabilities. These differences will be reflected as increases or decreases to income tax expense in the period in which they are determined.

See Note 4.

Impairment of Long-Lived Assets

NEP evaluates long-lived assets, including finite-lived intangible assets, for impairment when events or changes in circumstances indicate that the carrying amount may not be recoverable.

An impairment loss is required to be recognized if the carrying value of the asset exceeds the undiscounted future net cash flows associated with that asset. The impairment loss to be recognized is the amount by which the carrying value of the long-lived asset exceeds the asset’s fair value. In most instances, the fair value is determined by discounting estimated future cash flows using an appropriate interest rate.

The amount of future net cash flows, the timing of such cash flows and the determination of an appropriate interest rate all involve estimates and judgments about future events. In particular, the aggregate amount of cash flows determines whether an impairment exists, and the timing of the cash flows is critical in determining fair value for the purposes of determining the impairment loss to be recognized. Because each assessment is based on the facts and circumstances associated with each long-lived asset, the effects of changes in assumptions cannot be generalized.

Business Combinations

Certain assumptions and estimates are employed in determining the fair value of assets acquired, evaluating the fair value of liabilities assumed, as well as in determining the allocation of goodwill to a reporting unit. These estimates may be affected by factors such as changing market conditions, technological advances in the energy industry or changes in regulations governing that industry. Other key inputs that require judgment include discount rates, comparable market transactions, estimated useful lives and probability of future transactions. The most significant assumptions requiring the most judgment involve identifying and estimating the fair value of intangible assets and property, plant and equipment and the associated useful lives for establishing amortization periods. To finalize purchase accounting for significant transactions, NEP may utilize the services of independent valuation specialists to assist in the determination of the fair value of acquired intangible assets and property, plant and equipment. The allocation of the purchase price may be modified up to one year from the date of the acquisition if new information is obtained about the fair value of assets acquired and liabilities assumed.

There are also significant judgments involved in estimating the value of any contingent purchase consideration, for example, additional cash or stock consideration to be earned based on the future results or performance of the acquired business. The value of this potential additional consideration is required to be estimated and recorded as part of the purchase accounting for the acquisition in the period when the transaction is effective. Each quarter these estimates must be reevaluated based on actual results achieved and changes in circumstances, and the contingent consideration adjusted to reflect any change in fair value. See Note 5 - Contingent Consideration.


51



Goodwill and Other Intangible Assets

Goodwill acquired in connection with business combinations represents the excess of consideration over the fair value of net assets acquired. For goodwill and intangible assets with indefinite lives, an assessment for impairment is performed annually or whenever an event indicating impairment may have occurred. NEP completes the annual impairment test for goodwill and indefinite-lived intangibles using an assessment date of October 1. Goodwill is reviewed for impairment by comparing the carrying value of a reporting unit’s net assets, including allocated goodwill, to the estimated fair value of a reporting unit. NEP estimates the fair value of a reporting unit using a combination of the income, market and cost approaches. Determining the fair value of a reporting unit requires judgment and the use of significant estimates and assumptions. Such estimates and assumptions include revenue growth rates, future operating margins, the weighted average cost of capital, and future market conditions, among others. If a reporting unit’s carrying value is greater than its fair value, a second step is performed whereby the implied fair value of goodwill is estimated by allocating the fair value of a reporting unit in a hypothetical purchase price allocation analysis. A goodwill impairment charge would be recognized for the amount by which the carrying value of goodwill exceeds its reassessed fair value. NEP performed its annual goodwill impairment test in October 2017 and determined, based on the results, that no goodwill impairment charge was required.

Quantitative and Qualitative Disclosures about Market Risk

NEP is exposed to several market risks in its normal business activities. Market risk is the potential loss that may result from market changes associated with its business. The types of market risks include interest rate, counterparty credit and foreign currency risks.

Interest Rate Risk

NEP is exposed to risk resulting from changes in interest rates associated with outstanding and expected future debt issuances and borrowings. NEP manages interest rate exposure by monitoring current interest rates, entering into interest rate swap contracts and using a combination of fixed rate and variable rate debt. Interest rate swaps are used to mitigate and adjust interest rate exposure when deemed appropriate based upon market conditions or when required by financing agreements.

NEP has long-term debt instruments that subject it to the risk of loss associated with movements in market interest rates. At December 31, 2017, approximately 6% of the long-term debt, including current maturities, was exposed to fluctuations in interest expense as the remaining balance was either fixed rate debt or financially hedged. At December 31, 2017, the estimated fair value of NEP's long-term debt was approximately $4.5 billion and the carrying value of the long-term debt was $4.3 billion. Based upon a hypothetical 10% decrease in interest rates, which is a reasonable near-term market change, the fair value of NEP's long-term debt would increase by approximately $91 million at December 31, 2017.

Counterparty Credit Risk

Risks surrounding counterparty performance and credit risk could ultimately impact the amount and timing of expected cash flows. Credit risk relates to the risk of loss resulting from non-performance or non-payment by counterparties under the terms of their contractual obligations. NEP monitors and manages credit risk through credit policies that include a credit approval process and the use of credit mitigation measures such as prepayment arrangements in certain circumstances. NEP also seeks to mitigate counterparty risk by having a diversified portfolio of counterparties.

Foreign Currency Risk

Because NEP has Canadian operations, it is exposed to foreign currency exchange gains and losses. Since the functional currency of NEP's Canadian operations is in their local currency, the currency effects of translating the financial statements of those Canadian subsidiaries, which operate in local currency environments, are included in the accumulated other comprehensive income (loss) component of consolidated equity and do not impact earnings. However, gains and losses related to foreign currency transactions not in NEP's subsidiaries’ functional currency do impact earnings and resulted in less than $1 million of losses in 2017, 2016 and 2015. NEP has certain foreign currency exchange contracts to economically hedge its cash flows from foreign currency rate fluctuations. See Note 6.

Item 7A.  Quantitative and Qualitative Disclosures About Market Risk

See Management's Discussion - Quantitative and Qualitative Disclosures About Market Risk.


52



Item. 8  Financial Statements and Supplementary Data


MANAGEMENT'S REPORT ON INTERNAL CONTROL OVER FINANCIAL REPORTING

NextEra Energy Partners, LP's (NEP) management is responsible for establishing and maintaining adequate internal control over financial reporting as defined in the Securities Exchange Act of 1934 Rules 13a-15(f) and 15d-15(f). The consolidated financial statements, which in part are based on informed judgments and estimates made by management, have been prepared in conformity with generally accepted accounting principles applied on a consistent basis.

To aid in carrying out this responsibility, we, along with all other members of management, maintain a system of internal accounting control which is established after weighing the cost of such controls against the benefits derived. In the opinion of management, the overall system of internal accounting control provides reasonable assurance that the assets of NEP and its subsidiaries are safeguarded and that transactions are executed in accordance with management's authorization and are properly recorded for the preparation of financial statements. In addition, management believes the overall system of internal accounting control provides reasonable assurance that material errors or irregularities would be prevented or detected on a timely basis by employees in the normal course of their duties. Any system of internal accounting control, no matter how well designed, has inherent limitations, including the possibility that controls can be circumvented or overridden and misstatements due to error or fraud may occur and not be detected. Also, because of changes in conditions, internal control effectiveness may vary over time. Accordingly, even an effective system of internal control will provide only reasonable assurance with respect to financial statement preparation and reporting.

The system of internal accounting control is supported by written policies and guidelines, the selection and training of qualified employees, an organizational structure that provides an appropriate division of responsibility and a program of internal auditing. NEP's written policies include a Code of Business Conduct & Ethics that states management's policy on conflicts of interest and ethical conduct. Compliance with the Code of Business Conduct & Ethics is confirmed annually by key personnel.

The Board of Directors pursues its oversight responsibility for financial reporting and accounting through its Audit Committee. This Committee, which is comprised entirely of independent directors, meets regularly with management, the internal auditors and the independent auditors to make inquiries as to the manner in which the responsibilities of each are being discharged. The independent auditors and the internal audit staff have free access to the Committee without management's presence to discuss auditing, internal accounting control and financial reporting matters.

Management assessed the effectiveness of NEP's internal control over financial reporting as of December 31, 2017, using the criteria set forth by the Committee of Sponsoring Organizations of the Treadway Commission in the Internal Control - Integrated Framework (2013). Based on this assessment, management believes that NEP's internal control over financial reporting was effective as of December 31, 2017.

NEP's independent registered public accounting firm, Deloitte & Touche LLP, is engaged to express an opinion on NEP's consolidated financial statements and an opinion on NEP's internal control over financial reporting. Their reports are based on procedures believed by them to provide a reasonable basis to support such opinions. These reports appear on the following pages.

JAMES L. ROBO
 
JOHN W. KETCHUM
James L. Robo
Chairman of the Board and Chief Executive Officer
NextEra Energy Partners, LP
 
John W. Ketchum
Chief Financial Officer
NextEra Energy Partners, LP



TERRELL KIRK CREWS, II
 
 
Terrell Kirk Crews, II
Controller and Chief Accounting Officer
NextEra Energy Partners, LP
 
 

53



REPORT OF INDEPENDENT REGISTERED PUBLIC ACCOUNTING FIRM

To the unitholders and the Board of Directors of NextEra Energy Partners, LP

Opinion on Internal Control over Financial Reporting

We have audited the internal control over financial reporting of NextEra Energy Partners, LP and subsidiaries (NEP) as of December 31, 2017, based on criteria established in Internal Control — Integrated Framework (2013) issued by the Committee of Sponsoring Organizations of the Treadway Commission (COSO). In our opinion, NEP maintained, in all material respects, effective internal control over financial reporting as of December 31, 2017, based on criteria established in Internal Control — Integrated Framework (2013) issued by COSO.

We have also audited, in accordance with the standards of the Public Company Accounting Oversight Board (United States) (PCAOB), the consolidated financial statements as of and for the year ended December 31, 2017 of NEP and our report dated February 20, 2018 expressed an unqualified opinion on those financial statements and included an emphasis of a matter regarding the basis of presentation of the consolidated financial statements related to the common control acquisitions.

Basis for Opinion

NEP’s management is responsible for maintaining effective internal control over financial reporting and for its assessment of the effectiveness of internal control over financial reporting, included in the accompanying Management's Report on Internal Control Over Financial Reporting. Our responsibility is to express an opinion on NEP's internal control over financial reporting based on our audit. We are a public accounting firm registered with the PCAOB and are required to be independent with respect to NEP in accordance with the U.S. federal securities laws and the applicable rules and regulations of the Securities and Exchange Commission and the PCAOB.

We conducted our audit in accordance with the standards of the PCAOB. Those standards require that we plan and perform the audit to obtain reasonable assurance about whether effective internal control over financial reporting was maintained in all material respects. Our audit included obtaining an understanding of internal control over financial reporting, assessing the risk that a material weakness exists, testing and evaluating the design and operating effectiveness of internal control based on the assessed risk, and performing such other procedures as we considered necessary in the circumstances. We believe that our audit provides a reasonable basis for our opinion.

Definition and Limitations of Internal Control over Financial Reporting

A company's internal control over financial reporting is a process designed to provide reasonable assurance regarding the reliability of financial reporting and the preparation of financial statements for external purposes in accordance with generally accepted accounting principles. A company's internal control over financial reporting includes those policies and procedures that (1) pertain to the maintenance of records that, in reasonable detail, accurately and fairly reflect the transactions and dispositions of the assets of the company; (2) provide reasonable assurance that transactions are recorded as necessary to permit preparation of financial statements in accordance with generally accepted accounting principles, and that receipts and expenditures of the company are being made only in accordance with authorizations of management and directors of the company; and (3) provide reasonable assurance regarding prevention or timely detection of unauthorized acquisition, use, or disposition of the company's assets that could have a material effect on the financial statements.

Because of its inherent limitations, internal control over financial reporting may not prevent or detect misstatements. Also, projections of any evaluation of effectiveness to future periods are subject to the risk that controls may become inadequate because of changes in conditions, or that the degree of compliance with the policies or procedures may deteriorate.



DELOITTE & TOUCHE LLP
Certified Public Accountants

Boca Raton, Florida
February 20, 2018


54



REPORT OF INDEPENDENT REGISTERED PUBLIC ACCOUNTING FIRM

To the unitholders and the Board of Directors of NextEra Energy Partners, LP

Opinion on the Financial Statements

We have audited the accompanying consolidated balance sheets of NextEra Energy Partners, LP and subsidiaries (NEP) as of December 31, 2017 and 2016, the related consolidated statements of income, comprehensive income, changes in equity and cash flows for each of the three years in the period ended December 31, 2017, and the related notes (collectively referred to as the "financial statements"). In our opinion, the financial statements present fairly, in all material respects, the consolidated financial position of NEP as of December 31, 2017 and 2016, and the results of its operations and its cash flows for each of the three years in the period ended December 31, 2017, in conformity with accounting principles generally accepted in the United States of America.

We have also audited, in accordance with the standards of the Public Company Accounting Oversight Board (United States) (PCAOB), NEP’s internal control over financial reporting as of December 31, 2017, based on criteria established in Internal Control — Integrated Framework (2013) issued by the Committee of Sponsoring Organizations of the Treadway Commission and our report dated February 20, 2018 expressed an unqualified opinion on NEP’s internal control over financial reporting.

Basis for Opinion

These financial statements are the responsibility of NEP’s management. Our responsibility is to express an opinion on NEP's financial statements based on our audits. We are a public accounting firm registered with the PCAOB and are required to be independent with respect to NEP in accordance with the U.S. federal securities laws and the applicable rules and regulations of the Securities and Exchange Commission and the PCAOB.

We conducted our audits in accordance with the standards of the PCAOB. Those standards require that we plan and perform the audits to obtain reasonable assurance about whether the financial statements are free of material misstatement, whether due to error or fraud. Our audits included performing procedures to assess the risks of material misstatement of the financial statements, whether due to error or fraud, and performing procedures that respond to those risks. Such procedures included examining, on a test basis, evidence regarding the amounts and disclosures in the financial statements. Our audits also included evaluating the accounting principles used and significant estimates made by management, as well as evaluating the overall presentation of the financial statements. We believe that our audits provide a reasonable basis for our opinion.

Emphasis of a Matter

As discussed in Note 2 to the consolidated financial statements, the acquisitions from NextEra Energy Resources, LLC were transfers of assets between entities under common control, which were required to be accounted for as if the transfers occurred since the inception of common control, with prior periods of the consolidated financial statements retrospectively adjusted to include the historical financial information of the acquisitions prior to their respective acquisition dates.



DELOITTE & TOUCHE LLP
Certified Public Accountants

Boca Raton, Florida
February 20, 2018

We have served as NEP's auditor since 2014.

55



NEXTERA ENERGY PARTNERS, LP
CONSOLIDATED STATEMENTS OF INCOME
(millions, except per unit amounts)

 
Years Ended December 31,
 
2017
 
2016(a)
 
2015(a)
OPERATING REVENUES


 


 


Renewable energy sales
$
613

 
$
583

 
$
464

Texas pipelines service revenue
194

 
189

 
37

Total operating revenues(b)
807

 
772

 
501

OPERATING EXPENSES
 
 

 

Operations and maintenance(c)
253

 
218

 
113

Depreciation and amortization
226

 
235

 
163

Taxes other than income taxes and other
21

 
20

 
16

Total operating expenses
500

 
473

 
292

OPERATING INCOME
307

 
299

 
209

OTHER INCOME (DEDUCTIONS)

 

 

Interest expense
(199
)
 
(152
)
 
(117
)
Benefits associated with differential membership interests - net
119

 
67

 
24

Equity in earnings of equity method investee
40

 
40

 
36

Equity in earnings (losses) of non-economic ownership interests
11

 
(4
)
 
(2
)
Revaluation of contingent consideration

 
189

 

Other - net
(2
)
 
(2
)
 
(10
)
Total other income (deductions) - net
(31
)
 
138

 
(69
)
INCOME BEFORE INCOME TAXES
276

 
437

 
140

INCOME TAXES
167

 
57

 
33

NET INCOME
109

 
380

 
107

Less net income attributable to preferred distributions
3

 

 

Less net income attributable to noncontrolling interest(d)
171

 
298

 
97

NET INCOME (LOSS) ATTRIBUTABLE TO NEXTERA ENERGY PARTNERS, LP
$
(65
)
 
$
82

 
$
10

 
 
 
 
 
 
Weighted average number of common units outstanding - basic and assuming dilution
54.2

 
43.8

 
22.8

Earnings (loss) per common unit attributable to NextEra Energy Partners, LP - basic and assuming dilution
$
(1.20
)
 
$
1.88

 
$
0.46

____________________
(a)
Prior-period financial information has been retrospectively adjusted as discussed in Note 2 - Basis of Presentation.
(b)
Includes related party revenues of approximately $9 million, $13 million and $5 million for 2017, 2016 and 2015, respectively.
(c)
Includes operations and maintenance (O&M) expenses related to renewable energy projects of $132 million, $120 million and $91 million and O&M expenses related to the Texas pipelines of $44 million, $45 million and $8 million for 2017, 2016 and 2015, respectively. Total O&M expenses presented includes related party amounts of approximately $88 million, $64 million and $20 million for 2017, 2016 and 2015, respectively.
(d)
Net income attributable to noncontrolling interest includes the pre-acquisition net income of the common control acquisitions. See Note 2 - Basis of Presentation.











The accompanying Notes to Consolidated Financial Statements are an integral part of these consolidated financial statements.


56



NEXTERA ENERGY PARTNERS, LP
CONSOLIDATED STATEMENTS OF COMPREHENSIVE INCOME
(millions)


 
Years Ended December 31,
 
2017
 
2016(a)
 
2015(a)
NET INCOME
$
109

 
$
380

 
$
107

Net unrealized gains (losses) on cash flow hedges:


 


 


Effective portion of net unrealized losses (net of $0, $0 and $3 tax benefit, respectively)

 

 
(12
)
Reclassification from accumulated other comprehensive income (loss) to net income (net of $2, $1 and $1 tax expense, respectively)
5

 
7

 
5

Net unrealized gains (losses) on foreign currency translation (net of $1 tax expense, $1 tax expense and $2 tax benefit, respectively)
7

 
3

 
(42
)
Other comprehensive income related to equity method investee (net of $1 tax benefit, $1 tax expense and $0 tax expense, respectively)
5

 
3

 

Total other comprehensive income (loss), net of tax
17

 
13

 
(49
)
COMPREHENSIVE INCOME
126

 
393

 
58

Less comprehensive income attributable to preferred distributions
3

 

 

Less comprehensive income attributable to noncontrolling interest(b)
184

 
308

 
51

COMPREHENSIVE INCOME (LOSS) ATTRIBUTABLE TO NEXTERA ENERGY PARTNERS, LP
$
(61
)
 
$
85

 
$
7

____________________
(a)
Prior-period financial information has been retrospectively adjusted as discussed in Note 2 - Basis of Presentation.
(b)
Comprehensive income attributable to noncontrolling interest includes the pre-acquisition comprehensive income of the common control acquisitions. See Note 2 - Basis of Presentation.































The accompanying Notes to Consolidated Financial Statements are an integral part of these consolidated financial statements.

57



NEXTERA ENERGY PARTNERS, LP
CONSOLIDATED BALANCE SHEETS
(millions)
 
December 31,
 
2017
 
2016(a)
ASSETS
 
 
 
Current assets:
 
 
 
Cash and cash equivalents
$
154

 
$
150

Accounts receivable
85

 
87

Due from related parties
88

 
67

Restricted cash
25

 
33

Other current assets
46

 
30

Total current assets
398

 
367

Non-current assets:
 
 
 
Property, plant and equipment - net
6,197

 
6,298

Deferred income taxes
181

 
286

Investment in equity method investee
218

 
298

Investments in non-economic ownership interests
11

 
12

Intangible assets - customer relationships
661

 
678

Goodwill
628

 
628

Other non-current assets
101

 
94

Total non-current assets
7,997

 
8,294

TOTAL ASSETS
$
8,395

 
$
8,661

LIABILITIES AND EQUITY
 
 
 
Current liabilities:
 
 
 
Accounts payable and accrued expenses
$
26

 
$
331

Due to related parties
45

 
127

Current maturities of long-term debt
99

 
78

Acquisition holdbacks

 
199

Accrued interest
39

 
25

Derivatives
11

 
18

Other current liabilities
56

 
40

Total current liabilities
276

 
818

Non-current liabilities:
 
 
 
Long-term debt
4,218

 
3,508

Deferral related to differential membership interests
1,442

 
1,553

Deferred income taxes
63

 
47

Asset retirement obligation
81

 
78

Non-current due to related party
21

 
22

Other non-current liabilities
86

 
69

Total non-current liabilities
5,911

 
5,277

TOTAL LIABILITIES
6,187

 
6,095

COMMITMENTS AND CONTINGENCIES

 

EQUITY
 
 
 
Common units (54.3 and 54.2 units issued and outstanding, respectively)
1,639

 
1,746

Preferred units (14.0 and 0 units issued and outstanding, respectively)
548

 

Accumulated other comprehensive income (loss)
1

 
(3
)
Noncontrolling interest
20

 
823

TOTAL EQUITY
2,208

 
2,566

TOTAL LIABILITIES AND EQUITY
$
8,395

 
$
8,661

____________________
(a)
Prior-period financial information has been retrospectively adjusted as discussed in Note 2 - Basis of Presentation.

The accompanying Notes to Consolidated Financial Statements are an integral part of these consolidated financial statements.

58



NEXTERA ENERGY PARTNERS, LP
CONSOLIDATED STATEMENTS OF CASH FLOWS
(millions)
 
Years Ended December 31,
 
2017
 
2016(a)
 
2015(a)
CASH FLOWS FROM OPERATING ACTIVITIES
 
 
 
 
 
Net income
$
109

 
$
380

 
$
107

Adjustments to reconcile net income to net cash provided by operating activities:


 


 
 
Depreciation and amortization
226

 
235

 
163

Change in value of derivative contracts
11

 
(27
)
 
(10
)
Deferred income taxes
162

 
56

 
24

Benefits associated with differential membership interests - net
(119
)
 
(67
)
 
(24
)
Equity in earnings of equity method investee, net of distributions received
7

 
10

 
(6
)
Equity in earnings of non-economic ownership interests
(11
)
 
4

 
2

Change in the fair value of contingent consideration for pipeline acquisition

 
(189
)
 

Other - net
11

 
22

 
14

Changes in operating assets and liabilities:
 
 
 
 
 
Accounts receivable
1

 
(14
)
 
(7
)
Other current assets
(7
)
 
(3
)
 
14

Other non-current assets
(5
)
 
(2
)
 

Accounts payable and accrued expenses
6

 
3

 

Due to related parties
1

 
(2
)
 
3

Other current liabilities
28

 
4

 
5

Payment of acquisition holdback
(14
)
 

 

Other non-current liabilities
7

 
5

 
3

Net cash provided by operating activities
413

 
415

 
288

CASH FLOWS FROM INVESTING ACTIVITIES
 
 
 
 
 
Acquisition of membership interests in subsidiaries and equity method investee
(1,074
)
 
(869
)
 
(1,882
)
Capital expenditures
(349
)
 
(861
)
 
(201
)
Proceeds from CITCs
77

 
13

 
2

Payments from (to) related parties under CSCS agreement - net
(22
)
 
1

 
152

Distribution from equity method investee

 

 
30

Net cash used in investing activities
(1,368
)
 
(1,716
)
 
(1,899
)
CASH FLOWS FROM FINANCING ACTIVITIES
 
 
 
 
 
Proceeds from issuance of common units - net

 
645

 
343

Proceeds from issuance of preferred units - net
548

 

 

Issuances of long-term debt
1,880

 
771

 
1,369

Retirements of long-term debt
(1,185
)
 
(640
)
 
(395
)
Deferred financing costs
(24
)
 
(11
)
 
(17
)
Capped call transaction including fees
(13
)
 

 

Partners/Members' contributions
316

 
831

 
180

Partners/Members' distributions
(307
)
 
(682
)
 
(1,122
)
Proceeds from differential membership investors
33

 
416

 
463

Payments to differential membership investors
(25
)
 
(20
)
 
(7
)
Proceeds from short-term debt

 

 
425

Repayments of short-term debt

 
(12
)
 
(313
)
Change in amounts due to related parties
(78
)
 
4

 
(20
)
Proceeds from issuance of NEP OpCo common units to noncontrolling interest

 

 
702

Payment of acquisition holdback
(186
)
 

 

Net cash provided by financing activities
959

 
1,302

 
1,608

Effect of exchange rate changes on cash
3

 
4

 
(7
)
NET INCREASE (DECREASE) IN CASH, CASH EQUIVALENTS, AND RESTRICTED CASH
7

 
5

 
(10
)
CASH, CASH EQUIVALENTS AND RESTRICTED CASH - BEGINNING OF YEAR
191

 
186

 
196

CASH, CASH EQUIVALENTS AND RESTRICTED CASH - END OF YEAR
$
198

 
$
191

 
$
186

SUPPLEMENTAL DISCLOSURE OF CASH FLOW INFORMATION:


 


 
 
Cash paid for interest, net of amounts capitalized
$
163

 
$
170

 
$
110

Members’ noncash contributions for construction costs and other
$
13

 
$
225

 
$
526

Change in noncash investments in equity method investees - net
$
7

 
$
108

 
$
(5
)
Repayments of short-term debt via deferral related to differential membership interest
$

 
$
100

 
$

Partners/Members' noncash distributions
$

 
$
33

 
$
42

Assumption of debt and acquisition holdbacks in connection with Texas pipelines acquisition
$

 
$

 
$
1,078

Asset retirement obligation additions
$
3

 
$
26

 
$
12

Accrued but not paid for capital and other expenditures
$
2

 
$
314

 
$
811

Noncash member contribution upon transition from predecessor method
$
3

 
$
19

 
$
3

Change in goodwill related to change in purchase accounting valuation
$

 
$
6

 
$

Accrued preferred distributions
$
3

 
$

 
$

_________________________
(a)
Prior-period financial information has been retrospectively adjusted as discussed in Note 2 - Basis of Presentation and Restricted Cash.

The accompanying Notes to Consolidated Financial Statements are an integral part of these consolidated financial statements.

59



NEXTERA ENERGY PARTNERS, LP
CONSOLIDATED STATEMENTS OF CHANGES IN EQUITY
(millions)
 
Preferred Units
 
Common Units
 
 
 
 
 
 
 
Units
 
Amount
 
Units
 
Amount
 
Accumulated
Other
Comprehensive Income
(Loss)(a)
 
Non-controlling
Interest(a)
 
Total
Equity(a)
Balances, December 31, 2014

 
$

 
18.7

 
$
551

 
$
(3
)
 
$
1,672

 
$
2,220

Limited partners/related party contribution and transition

 

 

 
51

(b) 

 
3

(c) 
54

Issuance of common units - net

 

 
11.9

 
343

 

 

 
343

Acquisition of membership interests in subsidiaries

 

 

 

 

 
(949
)
 
(949
)
Acquisition of noncontrolling interest

 

 

 

 

 
69

 
69

Related party note receivable

 

 

 

 

 
(28
)
 
(28
)
Net income(d)

 

 

 
10

 

 
97

 
107

Other comprehensive loss

 

 

 

 
(3
)
 
(46
)
 
(49
)
Proceeds from issuance of NEP OpCo common units to noncontrolling interest

 

 

 

 

 
702

 
702

Related party contributions

 

 

 

 

 
706

 
706

Related party distributions

 

 

 

 

 
(1,117
)
 
(1,117
)
Changes in non-economic ownership interests and equity method investees

 

 

 

 

 
5

 
5

Distributions to unitholders(e)

 

 

 
(20
)
 

 

 
(20
)
Balances, December 31, 2015

 

 
30.6

 
935

 
(6
)
 
1,114

 
2,043

Limited partners/related party contribution and transition

 

 

 
139

(b) 

 
(19
)
(c) 
120

Issuance of common units - net

 

 
23.6

 
645

 

 

 
645

Acquisition of membership interests in subsidiaries and equity method investee

 

 

 

 

 
(869
)
 
(869
)
Related party note receivable

 

 

 

 

 
(19
)
 
(19
)
Net income(d)

 

 

 
82

 

 
298

 
380

Other comprehensive income

 

 

 

 
3

 
10

 
13

Related party contributions

 

 

 

 

 
1,052

 
1,052

Related party distributions

 

 

 

 

 
(634
)
 
(634
)
Changes in non-economic ownership interests and equity method investees

 

 

 

 

 
(110
)
 
(110
)
Distributions to unitholders(e)

 

 

 
(55
)
 

 

 
(55
)
Balances, December 31, 2016

 

 
54.2

 
1,746

 
(3
)
 
823

 
2,566

Limited partners/related party contribution and transition

 

 

 
51

(b) 

 
(3
)
(c) 
48

Issuance of common units - net

 

 
0.1

 
1

 

 

 
1

Acquisition of membership interests in subsidiaries and equity method investee

 

 

 

 

 
(1,074
)
 
(1,074
)
Issuance of preferred units - net
14

 
548

 

 

 

 

 
548

Capped call transaction

 

 

 
(13
)
 

 

 
(13
)
Related party note receivable

 

 

 

 

 
7

 
7

Net income(d)

 
3

 

 
(65
)
 

 
171

 
109

Other comprehensive income

 

 

 

 
4

 
13

 
17

Related party contributions

 

 

 

 

 
321

 
321

Related party distributions

 

 

 

 

 
(226
)
 
(226
)
Changes in non-economic ownership interests and equity method investee

 

 

 

 

 
(12
)
 
(12
)
Distributions to unitholders(e)

 
(3
)
 

 
(81
)
 

 

 
(84
)
Balances, December 31, 2017
14

 
$
548

 
54.3

 
$
1,639

 
$
1

 
$
20

 
$
2,208

______________________
(a)
Prior-period financial information has been retrospectively adjusted as discussed in Note 2 - Basis of Presentation.
(b)
Deferred tax asset recognized by NEP related to NEP equity issuances and/or acquisition of subsidiary membership interests.
(c)
Related party noncash contributions, net, upon transition from predecessor accounting method.
(d)
Net income attributable to noncontrolling interest includes the pre-acquisition net income of the common control acquisitions. See Note 2 - Basis of Presentation.
(e)
Distributions per common unit were $1.49, $1.2975, and $0.905 for the years ended December 31, 2017, 2016, and 2015, respectively. At December 31, 2017, approximately $3 million of preferred unit distributions were accrued and are payable in February 2018.



The accompanying Notes to Consolidated Financial Statements are an integral part of these consolidated financial statements.

60



NEXTERA ENERGY PARTNERS, LP
NOTES TO CONSOLIDATED FINANCIAL STATEMENTS
Years Ended December 31, 2017, 2016 and 2015


1. Organization and Nature of Business

NextEra Energy Partners, LP (NEP) was formed as a Delaware limited partnership on March 6, 2014 as an indirect wholly owned subsidiary of NextEra Energy, Inc. (NEE), a Florida corporation. NEP was formed to be a growth-oriented limited partnership that would acquire, manage and own contracted clean energy projects with stable long-term cash flows.

On July 1, 2014, NEP completed its initial public offering (IPO). NEP used the proceeds from the IPO to purchase common units of NextEra Energy Operating Partners, LP (NEP OpCo) from NextEra Energy Equity Partners, LP (NEE Equity), a limited partnership formed under the laws of the State of Delaware and an indirect wholly owned subsidiary of NEE, and to purchase NEP OpCo common units from NEP OpCo.

NEP OpCo is a limited partnership with a general partner and limited partners. NEP consolidates the results of NEP OpCo and its subsidiaries because of its controlling interest in the general partner of NEP OpCo. At December 31, 2017, NEP owned an approximately 34.9% limited partner interest in NEP OpCo and NEE Equity owned a noncontrolling 65.1% limited partner interest in NEP OpCo.

In connection with the IPO, NEP acquired a portfolio of clean, contracted renewable energy assets which included approximately 989 megawatts (MW) of wind and solar energy generating facilities located in the United States (U.S.) and Canada. Subsequent to the IPO, NEP expanded its portfolio through the acquisition of additional interests in wind and solar generating facilities from NextEra Energy Resources, LLC (NEER) and, in 2015, the acquisition of seven natural gas pipeline assets (Texas pipelines) from a third party. See Note 3.

2. Summary of Significant Accounting and Reporting Policies

Basis of Presentation - NEP’s consolidated financial statements have been prepared in accordance with accounting principles generally accepted in the U.S., or GAAP. The consolidated financial statements include NEP’s accounts and operations and those of its subsidiaries in which NEP has a controlling interest. The acquisitions from NEER described in Note 3 (the common control acquisitions) were a transfer of assets between entities under common control, which require them to be accounted for as if the transfers occurred since the inception of common control, with prior periods retrospectively adjusted to furnish comparative information. Accordingly, the consolidated financial statements have been retrospectively adjusted to include the historical results of the common control acquisitions prior to their respective acquisition dates. Adjustments related to the historical results of the common control acquisitions are attributable to noncontrolling interest for all periods prior to the date the project was acquired by NEP.

All intercompany transactions have been eliminated in consolidation. Certain amounts included in prior years' consolidated financial statements have been reclassified to conform to the current year's presentation. The preparation of financial statements requires the use of estimates and assumptions that affect the reported amounts of assets, liabilities, revenues and expenses and the disclosure of contingent assets and liabilities. Actual results could differ from those estimates. NEP presents as cash in its consolidated statements of cash flows certain financing transactions with related parties where it does not directly receive the cash.

Revenue Recognition - Revenue is generated primarily from various non-affiliated parties under long-term power purchase agreements, Feed-in-Tariff (FIT) agreements and Renewable Energy Standard Offer Program (RESOP) agreements (collectively, PPAs) and natural gas transportation agreements. Certain PPAs are accounted for as operating leases. GAAP requires minimum lease payments to be recognized over the term of the lease and contingent rents to be recorded when the achievement of the contingency becomes probable. None of the operating leases have minimum lease payments, so revenue from these contracts is recognized as energy and any related renewable energy attributes are delivered. Contingent rental revenues from these contracts were approximately $476 million, $457 million and $396 million in 2017, 2016 and 2015, respectively.

Revenue is recognized as energy and any related renewable energy attributes are delivered, which is when revenue is earned based on energy delivered at rates stipulated in the respective PPAs, or natural gas transportation services are performed.

In 2017, 2016 and 2015 approximately $275 million, $265 million and $154 million, respectively, of NEP's consolidated revenues were attributable to foreign countries, primarily related to its Canadian operations and its contract with a Mexican counterparty.

Effective January 1, 2018, NEP adopted an accounting standards update that provides guidance on the recognition of revenue from contracts with customers and requires additional disclosures regarding such contracts (new revenue standard). NEP adopted the new revenue standard using the modified retrospective approach. NEP's operating revenues are derived primarily from the sale of energy and performance of natural gas transportation services. Revenue is recognized as energy and any related renewable energy attributes are delivered, based on rates stipulated in the respective PPAs, or as natural gas transportation services are performed.

61


NEXTERA ENERGY PARTNERS, LP
NOTES TO CONSOLIDATED FINANCIAL STATEMENTS (Continued)



NEP believes that the obligation to deliver energy and provide the natural gas transportation services is satisfied over time as the customer simultaneously receives and consumes benefits provided by NEP. In addition, NEP believes that the obligation to deliver renewable energy attributes is satisfied at multiple points in time, with the control of the renewable energy attribute being transferred at the same time the related energy is delivered. Revenue recognition under the new revenue standard for NEP is substantially consistent with prior practice and as a result, NEP did not record any cumulative effect of adopting the new revenue standard on January 1, 2018.

Income Taxes - For periods prior to the date a project is acquired by NEP (NEP acquisition date), income taxes are calculated on the predecessor method using the separate return method applied to the group of renewable energy projects acquired. As a result of the governance changes discussed in Note 3, beginning in January 2018, acquisitions from NEER will no longer be treated as common control acquisitions, which will result in NEP no longer including predecessor method taxes in NEP's financial statements.

For periods after the NEP acquisition date, taxes are calculated on the successor method where taxes are calculated for NEP as a single taxpaying corporation for U.S. federal and state income taxes (based on its election to be taxed as a corporation). Because NEP OpCo is a limited partnership, NEP only recognizes in income its applicable ownership share of U.S. income taxes related to both the U.S. and Canadian projects, allocated by NEP OpCo. The Canadian subsidiaries are all Canadian taxpayers, and therefore, NEP recognizes in income all of the Canadian taxes.

For periods after the NEP acquisition date, income taxes include NEP's applicable ownership share of U.S. taxes and 100% of Canadian taxes. Net income or loss attributable to noncontrolling interest includes no U.S. taxes and NEER's applicable ownership share of Canadian taxes. Net income attributable to NEP includes NEP's applicable ownership share of U.S. and Canadian taxes.

Foreign Operations and Currency Translation - NEP’s reporting currency is the U.S. dollar. The functional currency for its Canadian project companies is the Canadian dollar because Canada is the primary economic environment in which they conduct their Canadian operations. The assets and liabilities of the Canadian project companies are translated to U.S. dollars at exchange rates at the balance sheet date. The income and expenses of the Canadian project companies are translated to U.S. dollars at exchange rates in effect during each respective period. The translation adjustment is recorded in accumulated other comprehensive income (loss) (AOCI).

Noncontrolling Interest - At December 31, 2017 and 2016, NEP's limited partner interest in NEP OpCo's common units was approximately 34.9% and 34.8%, respectively. Distributions to the noncontrolling interest are reflected as Partners/Members' distributions in the consolidated statements of cash flows. In addition, as part of the acquisition of the Texas pipelines, a subsidiary of NEP acquired a 90% controlling interest in one of the pipelines and a non-affiliated party owns the remaining 10% interest. See Note 3.

Equity - Equity reflects the financial position of the parties with an ownership interest in the consolidated financial statements. NextEra Energy Partners GP, Inc. has a total equity interest in NEP of $10,000 at December 31, 2017 and 2016.

Limited partners' equity at December 31, 2017 and 2016 reflects the investment of NEP unitholders, changes to net income attributable to NEP, distributions of available cash to unitholders and other contributions from or distributions to NEP unitholders. Accumulated other comprehensive income (loss) at December 31, 2017 and 2016 reflects comprehensive income attributable to NEP.

Noncontrolling interest at December 31, 2017 and 2016 reflects the equity attributable to NEE based on the initial contribution as part of the IPO, the net income and other comprehensive income attributable to noncontrolling interest subsequent to the IPO and contributions to or distributions from noncontrolling interest.

Property, Plant and Equipment - net - Property, plant and equipment consists primarily of development, engineering and construction costs for the renewable energy assets, equipment, land, substations, transmission lines and pipeline facilities. Property, plant and equipment, excluding land and perpetual rights-of-way, is recorded at cost and depreciated on a straight-line basis over the estimated useful lives ranging from three to 50 years, commencing on the date the assets are placed in service or acquired. See Note 7. Maintenance and repairs of property, plant and equipment are charged to O&M expense as incurred.

Property, plant and equipment - net on the consolidated balance sheets includes construction work in progress which reflects construction materials, other equipment, third-party engineering costs, capitalized interest and other costs directly associated with the development and construction of the various projects. There was no interest capitalized in 2017. Interest capitalized for the years ended 2016 and 2015 was approximately $7 million and $9 million, respectively. Upon commencement of plant or pipeline operations, costs associated with construction work in progress are transferred to the appropriate category in property, plant and equipment - net.

Convertible investment tax credits (CITCs) of approximately $707 million and $709 million at December 31, 2017 and 2016, respectively, are recorded as a reduction in property, plant and equipment - net on the consolidated balance sheets and are amortized as a corresponding reduction to depreciation expense over the estimated life of the related asset.

62


NEXTERA ENERGY PARTNERS, LP
NOTES TO CONSOLIDATED FINANCIAL STATEMENTS (Continued)




Total net long-lived assets, including construction work in progress, held by operations located in Canada amounted to approximately $912 million and $881 million at December 31, 2017 and 2016, respectively.

Cash and Cash Equivalents - Cash equivalents consist of short-term, highly liquid investments with original maturities of three months or less. NEP primarily holds such investments in money market funds.

Accounts Receivable and Allowance for Doubtful Accounts - Accounts receivable are reported at the invoiced or estimated amount adjusted for any write-offs and any estimated allowance for doubtful accounts on the consolidated balance sheets. The allowance for doubtful accounts is reviewed periodically based on amounts past due and significance. There was no allowance for doubtful accounts recorded at December 31, 2017 and 2016.

Restricted Cash - In the fourth quarter of 2017, NEP early adopted an accounting standards update which requires that restricted cash be included with cash and cash equivalents when reconciling the beginning-of-period and end-of-period total amounts shown on the consolidated statements of cash flows. NEP adopted the standards update retrospectively, which adoption did not have a material impact to the consolidated statements of cash flows.

Current restricted cash on NEP's consolidated balance sheets and approximately $19 million and $8 million of other non-current assets on NEP's consolidated balance sheets at December 31, 2017 and 2016, respectively, are held by certain subsidiaries to pay for certain capital or operating expenditures, as well as to fund required equity contributions pursuant to restrictions contained in the subsidiaries' debt agreements. Restricted cash reported as current assets are recorded as such based on the anticipated use of these funds.

Concentration of Credit Risk - Financial instruments which potentially subject NEP to concentrations of credit risk consist primarily of accounts receivable and derivative instruments. Accounts receivable are comprised primarily of amounts due from various non-affiliated parties who are counterparties to the PPAs or natural gas transportation agreements. NEP has a limited number of counterparties, the majority of which are in the energy industry, and this concentration may impact the overall exposure to credit risk, either positively or negatively, in that the counterparties may be similarly affected by changes in economic, industry or other conditions. If any of these customers’ receivable balances should be deemed uncollectible, it could have a material adverse effect on NEP’s consolidated results of operations and financial condition. However, management does not believe significant credit risk exists at December 31, 2017, because of the creditworthiness of the counterparties. Substantially all amounts due from such counterparties at December 31, 2017 have been collected.

During 2017, NEP derived approximately 17%, 16% and 14% of its consolidated revenue from its contracts with Pacific Gas and Electric Company, Mex Gas Supply S.L. and the Independent Electricity System Operator (IESO), respectively.

Inventories - Spare parts inventories are carried at the lower of weighted-average cost and net realizable value and are included in other current assets on NEP’s consolidated balance sheets. Spare parts inventories were approximately $21 million and $18 million at December 31, 2017 and 2016, respectively.

Impairment of Long-Lived Assets and Finite-Lived Intangible Assets - Long-lived assets that are held and used and finite-lived intangible assets are reviewed for impairment when events or changes in circumstances indicate that the carrying amount may not be recoverable. An impairment loss is required to be recognized if the carrying value of the asset exceeds the undiscounted future net cash flows associated with that asset. The impairment loss to be recognized is the amount by which the carrying value of the asset exceeds the asset's fair value. In most instances, the fair value is determined by discounting estimated future cash flows using an appropriate interest rate. During the years ended December 31, 2017 and 2016, no impairment adjustments were necessary.

Business Combinations - For projects acquired in a business combination, NEP allocates the cost of the acquisition to assets acquired and liabilities assumed based on fair values as of the acquisition date. Goodwill acquired in connection with business combinations represents the excess of consideration over the fair value of net assets acquired. Certain assumptions and estimates are employed in determining the fair value of assets acquired and evaluating the fair value of liabilities assumed. See Note 3.

Effective January 1, 2018, NEP adopted an accounting standards update that clarified the definition of a business. The revised guidance affects the evaluation of whether a transaction should be accounted for as an acquisition or disposition of an asset or a business. NEP adopted this guidance on a prospective basis effective January 1, 2018. 

Goodwill and Indefinite-Lived Intangible Assets - During 2015, NEP recorded goodwill related to the acquisition of NET Holdings Management, LLC discussed in Note 3. Goodwill and indefinite-lived intangible assets are assessed for impairment at least annually by applying a fair value-based analysis. NEP completed the annual impairment test for goodwill and indefinite-lived intangibles using an assessment date of October 1 and determined, based on the results, that no goodwill impairment charge was required.

Intangible Asset - Customer Relationships - At December 31, 2017 and 2016, NEP's consolidated balance sheets reflect intangible asset - customer relationships related to the acquisition of NET Holdings Management, LLC discussed in Note 3. Intangible asset

63


NEXTERA ENERGY PARTNERS, LP
NOTES TO CONSOLIDATED FINANCIAL STATEMENTS (Continued)



- customer relationships are amortized on a straight-line basis over the estimated useful life of approximately 40 years. For the years ended December 31, 2017 and 2016, amortization expense was approximately $17 million and $18 million, respectively, and is expected to be approximately $17 million in each of the next five years.

Derivative Instruments and Hedging Activities - Derivative instruments, when required to be marked to market, are recorded on NEP’s consolidated balance sheets as either an asset or a liability measured at fair value. In January 2016, NEP discontinued hedge accounting for its cash flow hedges related to interest rate contracts. Prior to 2016, NEP generally assessed the effectiveness of its designated cash flow hedging instruments by using non-statistical methods including dollar value comparisons of the change in the fair value of the derivative to the change in the fair value or cash flows of the hedged item. See Note 6.

Fair Value Measurements - NEP uses several different valuation techniques to measure the fair value of assets and liabilities relying primarily on the market approach of using prices and other market information for identical or comparable assets and liabilities for those assets and liabilities that are measured on a recurring basis. Certain financial instruments may be valued using multiple inputs including discount rates, counterparty credit ratings and credit enhancements. NEP’s assessment of the significance of any particular input to the fair value measurement requires judgment and may affect the fair value measurement of its assets and liabilities and the placement of those assets and liabilities within the fair value hierarchy levels. See Note 5.

Long-term Debt Costs - NEP recognizes interest expense using the effective interest method over the life of the related debt. Certain of NEP’s debt obligations include escalating interest rates that are incorporated into the effective interest rate for the related debt. Deferred interest includes interest expense recognized in excess of the interest payments accrued for the related debt’s stated interest payments and is recorded in other non-current liabilities on NEP’s consolidated balance sheets. Debt issuance costs include fees and costs incurred to obtain long-term debt and are amortized over the life of the related debt using the effective interest rate established at debt issuance. NEP incurred approximately $24 million and $11 million of debt issuance costs during the years ended December 31, 2017 and 2016, respectively. The amortization of debt issuance costs totaled approximately $11 million, $9 million and $7 million for the years ended December 31, 2017, 2016 and 2015, respectively, and is included in interest expense in NEP’s consolidated statements of income. See Note 9 - Debt.

Asset Retirement Obligations - Asset retirement obligations are those for which a legal obligation exists under laws, statutes, and written or oral contracts, including obligations arising under the doctrine of promissory estoppel, and for which the timing or method of settlement may be conditioned on a future event.

NEP accounts for asset retirement obligations and conditional asset retirement obligations (collectively, AROs) under accounting guidance that requires a liability for the fair value of an ARO to be recognized in the period in which it is incurred if it can be reasonably estimated, with the offsetting associated asset retirement costs capitalized as part of the carrying amount of the long-lived asset. The asset retirement cost is subsequently allocated to expense using a systematic and rational method over the asset’s estimated useful life. Changes in the ARO resulting from the passage of time are recognized as an increase in the carrying amount of the liability and as accretion expense, which is included in depreciation and amortization expense in NEP’s consolidated statements of income. Changes resulting from revisions to the timing or amount of the original estimate of cash flows are recognized as an increase or a decrease in the asset retirement cost, or income when the asset retirement cost is depleted.

NEP recorded accretion expense of approximately $4 million, $4 million and $2 million in 2017, 2016 and 2015, respectively. Additional AROs were established amounting to approximately $20 million in 2016 primarily reflecting the effect of revised cost estimates for decommissioning certain of NEP's renewable energy sites.

Investments in Unconsolidated Entities - NEP accounts for the investments in its unconsolidated entities under the equity method. NEP’s share of earnings (losses) in the unconsolidated entities is included in equity in earnings (losses) of non-economic ownership interests and equity in earnings of equity method investee in the consolidated statements of income. NEP records losses of the unconsolidated entities only to the extent of its investment. All equity in earnings (losses) of the non-economic ownership interests is allocated to net income attributable to noncontrolling interest. See Note 3 and Note 8.

Sale of Differential Membership Interests - Certain subsidiaries of NEER sold differential membership interests in ten wind projects to third-party tax equity investors. The holders of the differential membership interests will receive a portion of the economic attributes of the facilities, including income tax attributes, for ten years. The tax equity investors will also make ongoing deferred contingent capital contributions based on the production and sale of electricity that generates production tax credits under Section 45 of the Internal Revenue Code of 1986, as amended. The proceeds received were deferred and recorded as a liability in deferral related to differential membership interests on NEP's consolidated balance sheets. At December 31, 2017 and 2016, this liability includes approximately $8 million and $12 million of deferred financing costs, net of accumulated amortization, respectively. The deferred amount was being recognized in benefits associated with differential membership interests - net in NEP's consolidated statements of income as the tax equity investors received their portion of the economic attributes. NEP operates and manages the ten wind projects, and consolidates the entities that directly and indirectly own the ten wind projects.

Effective January 1, 2018, NEP adopted an accounting standards update regarding the accounting for partial sales of nonfinancial assets using the modified retrospective approach. This standards update affects the accounting and related financial statement

64


NEXTERA ENERGY PARTNERS, LP
NOTES TO CONSOLIDATED FINANCIAL STATEMENTS (Continued)



presentation for the sales of differential membership interests to third-party investors. The cumulative effect of adopting the standards update is not expected to be material. The liability reflected as deferral related to differential membership interests on NEP's consolidated balance sheets at December 31, 2017 will be reflected as noncontrolling interest. In future periods, as the tax equity investors receive their portion of the economic attributes, NEP will record a reduction to net income attributable to noncontrolling interest.

Variable Interest Entities (VIEs) - An entity is considered to be a VIE when its total equity investment at risk is not sufficient to permit the entity to finance its activities without additional subordinated financial support, or its equity investors, as a group, lack the characteristics of having a controlling financial interest. A reporting company is required to consolidate a VIE as its primary beneficiary when it has both the power to direct the activities of the VIE that most significantly impact the VIE's economic performance, and the obligation to absorb losses or the right to receive benefits from the VIE that could potentially be significant to the VIE. NEP evaluates whether an entity is a VIE whenever reconsideration events as defined by the accounting guidance occur. See Note 8.

Leases - In February 2016, the Financial Accounting Standards Board (FASB) issued an accounting standards update which requires, among other things, that lessees recognize a lease liability, initially measured at the present value of the future lease payments, and a right-of-use asset for all leases (with the exception of short-term leases).This standards update also requires new qualitative and quantitative disclosures for both lessees and lessors. This standards update will be effective for NEP beginning January 1, 2019. Early adoption is permitted. NEP is currently reviewing its portfolio of contracts and evaluating the proper application of the standards update to these contracts in order to determine the impact the adoption will have on its consolidated financial statements. Additionally, NEP is implementing a number of system enhancements to facilitate the identification, tracking and reporting of leases based upon the requirements of this standards update. NEP anticipates adopting this standards update on January 1, 2019.

3. Acquisitions

In January 2015, a subsidiary of NEP completed the acquisition from NEER of Palo Duro Wind Project Holdings, LLC, which indirectly owns an approximately 250 MW wind energy generating facility, Palo Duro, located in Texas, for approximately $228 million plus the assumption of approximately $248 million in liabilities related to differential membership interests. Palo Duro commenced commercial operations in December 2014.

In February 2015, a subsidiary of NEP completed the acquisition from NEER of the development rights and facilities under construction of Shafter Holdings, LLC, which indirectly owns a 20 MW solar generating facility, Shafter, located in California, for approximately $64 million. Shafter commenced commercial operations in May 2015.

In April 2015, a subsidiary of NEP made an equity method investment in three NEER solar projects under construction in California. The solar projects reached final commercial operations in 2016 and have a total generating capacity of 277 MW. Through a series of transactions, a subsidiary of NEP issued 1,000,000 NEP OpCo Class B Units, Series 1 and 1,000,000 NEP OpCo Class B Units, Series 2, to NEER for approximately 50% of the ownership interests in the three solar projects (non-economic ownership interests). NEER, as holder of the Class B Units, will retain 100% of the economic rights in the projects to which the respective Class B Units relate, including the right to all distributions paid by the project subsidiaries that own the projects to NEP OpCo. NEER has agreed to indemnify NEP against all risks relating to NEP’s ownership of the projects and construction of the projects until NEER offers to sell economic interests to NEP and NEP accepts such offer, if NEP chooses to do so. NEER has also agreed to continue to manage the operation of the projects at its own cost, and to contribute to the projects any capital necessary for the operation of the projects, until NEER offers to sell economic interests to NEP and NEP accepts such offer.

In May 2015, a subsidiary of NEP completed the acquisition from NEER of (1) Ashtabula Wind III, LLC, a project company that owns an approximately 62 MW wind generating facility located in North Dakota; (2) Baldwin Wind Holdings, LLC, which indirectly owns an approximately 102 MW wind generating facility located in North Dakota; (3) Mammoth Plains Wind Project Holdings, LLC, which indirectly owns an approximately 199 MW wind generating facility located in Oklahoma; and (4) FPL Energy Stateline Holdings, L.L.C., which indirectly owns a 300 MW wind generating facility located in Oregon and Washington, collectively the May 2015 project acquisitions, for total consideration of approximately $427 million in cash consideration and the assumption of approximately $269 million in existing debt and deferrals related to differential membership interests.

In October 2015, a subsidiary of NEP completed the acquisition from NEER of Jericho Wind BC Holdings, ULC, which indirectly owns a 149 MW wind generating facility, Jericho, located in Ontario, Canada, for approximately $229 million, plus the assumption of approximately CAD $392 million in existing debt. As part of this acquisition and included in the cash consideration, a subsidiary of NEP acquired an approximately CAD $43 million receivable from a subsidiary of NEER (Jericho related party note receivable) relating to operational performance issues at this facility. The Jericho related party note receivable is intended to compensate NEP for the operational performance issues and is supported in full by compensation expected from an equipment vendor under an undertaking the vendor has with NEER. This receivable bears interest at 7.1% per annum and matures in September 2035. In December 2015, the related receivable agreement was amended such that the principal payments are now payable annually in December, accompanied by the next twelve months' interest. During the years ended December 31, 2017, 2016 and 2015, NEP received payments of approximately CAD $7 million, CAD $4 million and CAD $5 million, respectively. The Jericho related party note receivable, interest and related payments are reflected in noncontrolling interest on the consolidated financial statements.

65


NEXTERA ENERGY PARTNERS, LP
NOTES TO CONSOLIDATED FINANCIAL STATEMENTS (Continued)




In March 2016, a subsidiary of NEP completed the acquisition from NEER of Seiling Wind Investments, LLC, which indirectly owns two wind generation facilities, Seiling I and Seiling II, with a combined generating capacity of approximately 299 MW, located in Oklahoma, for approximately $323 million, plus working capital of $3 million and the assumption of $257 million in existing liabilities related to differential membership interests. As part of this acquisition and included in the cash consideration, a subsidiary of NEP acquired an approximately $25 million receivable from a subsidiary of NEER (Seiling related party note receivable) relating to operational performance issues at this facility. The Seiling related party note receivable is intended to compensate NEP for the operational performance issues and is supported in full by compensation expected from an equipment vendor under an undertaking the vendor has with NEER. This receivable bears interest at 7.1% per annum, is payable by NEER in equal semi-annual installments and matures in December 2035. During each of the years ended December 31, 2017 and 2016, NEP received payments of approximately $2 million. The Seiling related party note receivable, interest and related payments are reflected in noncontrolling interest on the consolidated financial statements.

In July 2016, a subsidiary of NEP completed the acquisition from NEER of Bayhawk Wind Holdings, LLC for approximately $312 million, plus working capital of $6 million and the assumption of $253 million in existing liabilities related to differential membership interests. Bayhawk Wind Holdings, LLC indirectly owns two wind generation facilities that commenced commercial operations in December 2015, Cedar Bluff Wind and Golden Hills Wind, with a combined generating capacity of approximately 285 MW, located in Kansas and California, respectively.

In October 2016, a subsidiary of NEP completed the acquisition from NEER of an indirect 24% interest in Desert Sunlight Investment Holdings, LLC (Desert Sunlight) for $218 million, plus an adjustment of approximately $10 million related to working capital (including post-closing adjustments). Desert Sunlight owns two project entities, which together make up the Desert Sunlight Solar Energy Center, a 550 MW solar generation plant located in California. NEER retained an interest in Desert Sunlight and will remain the managing member.

In May 2017, an indirect subsidiary of NEP completed the acquisition from NEER of Golden West Wind Holdings, LLC for approximately $238 million, plus working capital of $4 million and the assumption of $184 million in existing liabilities related to differential membership interests. Golden West Wind Holdings, LLC indirectly owns an approximately 249 MW wind generation facility located in Colorado.

In November 2017, a subsidiary of NEP completed the acquisition from NEER of (1) Javelina Wind Funding, LLC, which indirectly owns an approximately 250 MW wind generation facility located in Texas; (2) Nokota Wind Holdings, LLC, which indirectly owns two wind generation facilities with a combined generating capacity of 299 MW located in North Dakota; and (3) an additional indirect approximately 26% interest in Desert Sunlight, for approximately $812 million, plus working capital of $20 million and the assumption of $459 million in existing liabilities related to differential membership interests.

The acquisitions from NEER discussed above are collectively referred to as the common control acquisitions. The common control acquisitions were transfers of assets between entities under common control, which require them to be accounted for as if the transfers occurred since the inception of common control, with prior periods retrospectively adjusted to furnish comparative information. Accordingly, the consolidated financial statements have been retrospectively adjusted to include the historical results and financial position of the common control acquisitions prior to their respective acquisition dates.

In August 2017, NEP and NEP GP implemented governance changes that, among other things, enhanced NEP unitholder governance rights. The new governance structure established a NEP board of directors whereby NEP unitholders have the ability to nominate and elect board members, subject to certain limitations and requirements. As a result of these governance changes, beginning in January 2018, acquisitions from NEER will no longer be treated as common control acquisitions.

In October 2015, a subsidiary of NEP acquired 100% of the membership interests in NET Holdings Management, LLC (Texas pipeline business), a developer, owner and operator of a portfolio of seven long-term contracted natural gas pipeline assets located in Texas. One of the acquired pipelines is subject to a 10% noncontrolling interest. The aggregate purchase price of approximately $2 billion included approximately $934 million in cash consideration and the assumption of approximately $706 million in existing debt of the Texas pipeline business and its subsidiaries at closing and excluded post-closing working capital adjustments of approximately $2 million. The purchase price was subject to (i) a $200 million holdback payable, in whole or in part, upon satisfaction of financial performance and capital expenditure thresholds relating to planned expansion projects (contingent holdback) and (ii) a $200 million holdback retained to satisfy any indemnification obligations of the sellers through April 2017 (indemnity holdback). NEP incurred approximately $13 million in acquisition-related costs during the year ended December 31, 2015 which are reflected in other - net in the consolidated statements of income.

Under the acquisition method, the purchase price was allocated to the assets acquired and liabilities assumed on October 1, 2015 based on their estimated fair value. All fair value measurements of assets acquired and liabilities assumed, including the noncontrolling interest, were based on significant estimates and assumptions, including Level 3 (unobservable) inputs, which require judgment. Estimates and assumptions include the projected timing and amount of future cash flows, discount rates reflecting risk inherent in future cash flows and future market prices. The excess of the purchase price over the estimated fair value of assets

66


NEXTERA ENERGY PARTNERS, LP
NOTES TO CONSOLIDATED FINANCIAL STATEMENTS (Continued)



acquired and liabilities assumed was recognized as goodwill at the acquisition date. The goodwill arising from the acquisition consists largely of growth opportunities from the Texas pipeline business. Approximately $380 million of the goodwill is expected to be deductible for income tax purposes over a 15-year period.

The contingent holdback discussed above was payable if the Texas pipelines entered into one or more written contracts by December 31, 2016 related to the financial performance and capital expenditure thresholds discussed above. A liability of approximately $186 million was recognized as of the acquisition date for each of the contingent holdback and the indemnity holdback, reflecting the fair value of the expected future payments. See Note 5 - Contingent Consideration for a discussion of the change in estimated fair value of the contingent holdback during 2016. Subsequent to the acquisition, the present value of the indemnity holdback increased to approximately $199 million at December 31, 2016 and was reflected as acquisition holdbacks on the consolidated balance sheets. During 2017, the indemnity holdback was released under the terms of the Texas pipelines acquisition agreement and approximately $200 million was paid to the sellers.

Upon closing of the acquisition, a subsidiary of NEP assigned gas commodity agreements acquired in the transaction to a subsidiary of NEER. See Note 11 - Transportation and Fuel Management Agreements. The assignment is reflected as a related party distribution on the consolidated statements of changes in equity.

The amounts of the Texas pipelines' revenues, operating income, net income and net income attributable to NEP included in NEP’s consolidated statements of income for the period from October 1, 2015 through December 31, 2015 are as follows:
 
(millions)
Revenues
$
37

Operating income
$
22

Net income
$
18

Net income attributable to NEP
$
4


Supplemental Unaudited Pro forma Results of Operations

NEP’s pro forma results of operations in the combined entity had the acquisition of the Texas pipeline business been completed on January 1, 2014 are as follows:
 
Year Ended December 31, 2015
 
(millions)
Unaudited pro forma results of operations:
 
Pro forma revenues
$
572

Pro forma operating income
$
251

Pro forma net income
$
94

Pro forma net income (loss) attributable to NEP
$
9


The unaudited pro forma consolidated results of operations include adjustments to:

reflect the historical results of the Texas pipeline business beginning on January 1, 2014, excluding certain operations which were not acquired by NEP;
reflect the estimated depreciation and amortization expense based on the estimated fair value of property, plant and equipment - net and the intangible assets - customer relationships;
reflect additional interest expense related to financing transactions to fund the acquisition; and
reflect related income tax effects.

The unaudited pro forma information is not necessarily indicative of the results of operations that would have occurred had the transaction been made at the beginning of the periods presented or the future results of the consolidated operations.

4. Income Taxes

On December 22, 2017, the Tax Cuts and Jobs Act (tax reform) was signed into law which, among other things, reduced the federal corporate income tax rate from 35% to 21% effective January 1, 2018. As a result, NEP performed an analysis to preliminarily revalue its deferred income taxes and included an estimate of changes in the balances in NEP's December 31, 2017 financial statements. At December 31, 2017, the revaluation reduced NEP’s net deferred income tax assets by approximately $101 million, which decreased NEP’s 2017 net income and net income attributable to NEP. While NEP believes that the provisional tax reform adjustment is a reasonable estimate of the effects on its existing deferred taxes, additional analysis and detailed reviews are still being performed to finalize the accounting for the remeasurement of deferred tax assets and liabilities as a result of the enactment of tax reform.

67


NEXTERA ENERGY PARTNERS, LP
NOTES TO CONSOLIDATED FINANCIAL STATEMENTS (Continued)




The components of income before income taxes are as follows:
 
Years Ended December 31,
 
2017
 
2016
 
2015
 
(millions)
U.S.
$
209

 
$
395

 
$
92

Foreign
67

 
42

 
48

Income before income taxes
$
276

 
$
437

 
$
140


The components of income tax expense are as follows:
 
Years Ended December 31,
 
2017
 
2016
 
2015
 
(millions)
Federal:
 
 
 
 
 
Current
$

 
$

 
$
4

Deferred
143

 
51

 
19

Total federal
143

 
51

 
23

State:
 
 
 
 
 
Current

 

 

Deferred
8

 
11

 
1

Total state
8

 
11

 
1

Foreign:
 
 
 
 
 
Current
5

 
1

 
5

Deferred
11

 
(6
)
 
4

Total foreign
16

 
(5
)
 
9

Total income tax expense
$
167

 
$
57

 
$
33


A reconciliation of U.S. federal income tax at the statutory rate to the actual income taxes is as follows:
 
Years Ended December 31,
 
2017
 
2016
 
2015
 
(millions)
Income tax expense at 35% statutory rate
$
97

 
$
153

 
$
49

Increases (reductions) resulting from:
 
 
 
 
 
Taxes attributable to U.S. noncontrolling interest
(32
)
 
(74
)
 
(13
)
State income taxes, net of federal tax benefit
6

 
7

 
1

Tax credits
(1
)
 
(9
)
 
(7
)
Valuation allowance
(1
)
 
(6
)
 
9

Effect of flow through entities and foreign tax differential
(7
)
 
(6
)
 
(4
)
U.S. taxes on foreign earnings
7

 
4

 
2

Impact of tax reform
101

 

 

Withholding taxes, net of U.S. federal tax

 
(2
)
 
(3
)
Effect of Canadian tax restructuring, net of U.S. federal tax

 
(11
)
 

Other
(3
)
 
1

 
(1
)
Income tax expense
$
167

 
$
57

 
$
33


The effective tax rate was approximately 61%, 13% and 24% for the years ended December 31, 2017, 2016 and 2015, respectively.

Deferred income taxes reflect the net tax effects of temporary differences between the carrying amount of assets and liabilities for financial reporting purposes and the amounts used for income tax purposes. These items are stated at the enacted tax rates that are expected to be in effect when taxes are actually paid or recovered. NEP believes that it is more likely than not that the deferred tax assets at December 31, 2017 shown in the table below, net of the valuation allowances, will be realized due to sufficient future income.


68


NEXTERA ENERGY PARTNERS, LP
NOTES TO CONSOLIDATED FINANCIAL STATEMENTS (Continued)



The income tax effects of temporary differences giving rise to NEP's deferred income tax liabilities and assets are as follows:
 
December 31,
 
2017
 
2016
 
(millions)
Deferred tax liabilities:
 
 
 
Property
$
(70
)
 
$
(51
)
Investment in partnership
(7
)
 
(120
)
Other
(4
)
 
(3
)
Total deferred tax liabilities
(81
)
 
(174
)
Deferred tax asset:
 
 
 
Net operating loss
184

 
321

Investment in partnership

 
68

Tax credit carryforwards
8

 
17

Other
8

 
8

Valuation allowance
(1
)
 
(1
)
Total deferred tax asset
199

 
413

Net deferred tax asset
$
118

 
$
239


Deferred tax assets and liabilities included on the consolidated balance sheets are as follows:
 
December 31,
 
2017
 
2016
 
(millions)
Deferred income taxes - assets
$
181

 
$
286

Deferred income taxes - liabilities
(63
)
 
(47
)
Net deferred income taxes
$
118

 
$
239


The components of deferred tax assets, before valuation allowance, relating to net operating loss carryforwards and tax credit carryforwards at December 31, 2017 are as follows:
 
Amount
 
Expiration Dates
 
(millions)
 
 
Net operating loss carryforwards:
 
 
 
Federal
$
157

 
2034 - 2037
State
27

 
2024 - 2037
Total net operating loss carryforwards
$
184

 
 
Tax credit carryforwards
$
8

 
2019 - 2037

During 2014, NEP recorded a liability related to an unrecognized tax benefit of prior year tax positions of approximately $4 million. Due to foreign currency translation, such liability was approximately $3 million at December 31, 2017. The total amount of unrecognized tax benefits that, if recognized, would affect the effective tax rate is approximately $3 million. The open tax years in all jurisdictions are 2012 through 2016.

5. Fair Value Measurements

The fair value of assets and liabilities are determined using either unadjusted quoted prices in active markets (Level 1) or pricing inputs that are observable (Level 2) whenever that information is available and using unobservable inputs (Level 3) to estimate fair value only when relevant observable inputs are not available. NEP uses several different valuation techniques to measure the fair value of assets and liabilities, relying primarily on the market approach of using prices and other market information for identical and/or comparable assets and liabilities for those assets and liabilities that are measured at fair value on a recurring basis. Certain financial instruments may be valued using multiple inputs including discount rates, counterparty credit ratings and credit enhancements. NEP’s assessment of the significance of any particular input to the fair value measurement requires judgment and may affect the placement of those assets and liabilities within the fair value hierarchy levels. Non-performance risk, including the consideration of a credit valuation adjustment, is also considered in the determination of fair value for all assets and liabilities measured at fair value. Transfers between fair value hierarchy levels occur at the beginning of the period in which the transfer occurred.


69


NEXTERA ENERGY PARTNERS, LP
NOTES TO CONSOLIDATED FINANCIAL STATEMENTS (Continued)



Cash Equivalents and Restricted Cash Equivalents - The fair value of money market funds that are included in cash and cash equivalents, restricted cash and other non-current assets on the consolidated balance sheets is estimated using a market approach based on current observable market prices.

Interest Rate and Foreign Currency Contracts - NEP estimates the fair value of its derivatives using an income approach, based on a discounted cash flows valuation technique utilizing the net amount of estimated future cash inflows and outflows related to the agreements. The primary inputs used in the fair value measurements include the contractual terms of the derivative agreements, current interest rates, foreign currency exchange rates and credit profiles. The significant inputs for the resulting fair value measurement are market-observable inputs and the measurements are reported as Level 2 in the fair value hierarchy.

NEP’s financial assets and liabilities and other fair value measurements made on a recurring basis by fair value hierarchy level are as follows:
 
December 31, 2017
 
December 31, 2016
 
Level 1
 
Level 2
 
Total
 
Level 1
 
Level 2
 
Total
 
(millions)
Assets:
 
 
 
 
 
 
 
 
 
 
 
Cash equivalents
$
61

 
$

 
$
61

 
$
66

 
$

 
$
66

Restricted cash equivalents
31

 

 
31

 
29

 

 
29

Foreign currency contracts

 

 

 

 
1

 
1

Interest rate contracts

 
15

 
15

 

 
15

 
15

Total assets
$
92

 
$
15

 
$
107

 
$
95

 
$
16

 
$
111

Liabilities:
 
 
 
 
 
 
 
 
 
 
 
Foreign currency contracts
$

 
$
3

 
$
3

 
$

 
$

 
$

Interest rate contracts

 
44

 
44

 

 
44

 
44

Total liabilities
$

 
$
47

 
$
47

 
$

 
$
44

 
$
44


Financial Instruments Recorded at Other than Fair Value - The carrying amount of short-term debt approximates its fair value. The carrying amounts and estimated fair values of other financial instruments recorded at other than fair value are as follows:
 
December 31, 2017
 
December 31, 2016
 
Carrying
Value
 
Fair
Value
 
Carrying
Value
 
Fair
Value
 
(millions)
Long-term debt, including current maturities(a)
$
4,317

 
$
4,456

 
$
3,586

 
$
3,680

____________________
(a)
At December 31, 2017 and 2016, approximately $3,552 million and $2,808 million, respectively, of the fair value is estimated using a market approach based on quoted market prices for the same or similar issues (Level 2); the balance is estimated using an income approach utilizing a discounted cash flow valuation technique, considering the current credit profile of the debtor (Level 3).

Contingent Consideration - NEP recorded a liability related to a contingent holdback as part of the Texas pipelines acquisition. See Note 3. Contingent consideration is required to be reported at fair value at each reporting date. NEP determined this fair value measurement based on management's probability assessment. The significant inputs and assumptions used in the fair value measurement included the estimated probability of executing contracts related to financial performance and capital expenditure thresholds as well as the appropriate discount rate. In 2016, NEP recorded fair value adjustments to eliminate the entire contingent holdback as the contracts contemplated in the acquisition were not executed by December 31, 2016. The fair value adjustments are reflected as revaluation of contingent consideration in NEP's consolidated statements of income.

6. Derivative Instruments and Hedging Activity

NEP uses derivative instruments (primarily interest rate swaps) to manage the interest rate cash flow risk associated primarily with outstanding and expected future debt issuances and borrowings. NEP records all derivative instruments that are required to be marked to market as either assets or liabilities on its consolidated balance sheets and measures them at fair value each reporting period. In January 2016, NEP discontinued hedge accounting related to interest rate contracts and, therefore, all changes in the derivatives' fair value are recognized in interest expense in NEP's consolidated statements of income. In general, the commencement and termination dates of the interest rate swap agreements and the related hedging relationship coincide with the corresponding dates of the underlying variable-rate debt instruments. At December 31, 2017 and 2016, the combined notional amounts of the interest rate contracts were approximately $3,609 million and $2,119 million, respectively.


70


NEXTERA ENERGY PARTNERS, LP
NOTES TO CONSOLIDATED FINANCIAL STATEMENTS (Continued)



At December 31, 2017, NEP's AOCI included amounts related to discontinued cash flow hedges which have expiration dates through 2033. Approximately $6 million of net losses included in AOCI at December 31, 2017, is expected to be reclassified into interest expense within the next 12 months as interest payments are made. Such amount assumes no change in scheduled principal payments. Cash flows from these interest rate swap contracts are reported in cash flows from operating activities in NEP's consolidated statements of cash flows.

During 2017 and 2016, NEP entered into certain foreign currency exchange contracts to economically hedge its cash flows from foreign currency rate fluctuations. At December 31, 2017 and 2016, the notional amount of the foreign currency contracts was approximately $62 million and $46 million, respectively. During 2017, 2016 and 2015, NEP recorded approximately $4 million and $1 million of losses and $3 million of gains, respectively, related to the foreign currency contracts in other - net in the consolidated statements of income.

Fair Value of Derivative Instruments - The tables below present NEP's gross derivative positions, based on the total fair value of each derivative instrument, at December 31, 2017 and 2016, as required by disclosure rules, as well as the location of the net derivative positions, based on the expected timing of future payments, on the consolidated balance sheets.

 
December 31, 2017
 
 
Fair Values of Derivatives Not
Designated as Hedging
Instruments for Accounting
Purposes - Gross Basis
 
Total Derivatives Combined -
Net Basis
 
 
Assets
 
Liabilities
 
Assets
 
Liabilities
 
(millions)
Interest rate contracts
 
$
15

 
$
44

 
$
18

 
$
47

Foreign currency contracts
 

 
3

 

 
3

Total fair values
 
$
15

 
$
47

 
$
18

 
$
50

 
 
 
 
 
 
 
 
 
Net fair value by balance sheet line item:
 
 
 
 
 
 
 
 
Other current assets
 
 
 
 
 
$
10

 
 
Other non-current assets
 
 
 
 
 
8

 
 
Current derivative liabilities
 
 
 
 
 
 
 
$
11

Other non-current liabilities
 
 
 
 
 
 
 
39

Total derivatives
 
 
 
 
 
$
18

 
$
50


 
December 31, 2016
 
 
Fair Values of Derivatives Not
Designated as Hedging
Instruments for Accounting
Purposes - Gross Basis
 
Total Derivatives Combined -
Net Basis
 
 
Assets
 
Liabilities
 
Assets
 
Liabilities
 
(millions)
Interest rate contracts
 
$
15

 
$
44

 
$
17

 
$
46

Foreign currency contracts
 
1

 

 
1

 

Total fair values
 
$
16

 
$
44

 
$
18

 
$
46

 
 
 
 
 
 
 
 
 
Net fair value by balance sheet line item:
 
 
 
 
 
 
 
 
Other current assets
 
 
 
 
 
$
1

 
 
Other non-current assets
 
 
 
 
 
17

 
 
Current derivative liabilities
 
 
 
 
 
 
 
$
18

Other non-current liabilities
 
 
 
 
 
 
 
28

Total derivatives
 
 
 
 
 
$
18

 
$
46



71


NEXTERA ENERGY PARTNERS, LP
NOTES TO CONSOLIDATED FINANCIAL STATEMENTS (Continued)



Financial Statement Impact of Derivative Instruments - Gains (losses) related to NEP's interest rate contracts are recorded in NEP's consolidated financial statements as follows:
 
Years Ended December 31,
 
2017
 
2016
 
2015
 
(millions)
Interest rate contracts:
 
Losses recognized in other comprehensive income
$

 
$

 
$
(15
)
Losses reclassified from AOCI to interest expense
$
(7
)
 
$
(8
)
 
$
(6
)
Gains (losses) recognized in interest expense
$
(14
)
 
$
14

 
$
8


Credit-Risk-Related Contingent Features - Certain of NEP's derivative instruments contain credit-related cross-default and material adverse change triggers, none of which contain requirements to maintain certain credit ratings or financial ratios. At December 31, 2017, the aggregate fair value of NEP's derivative instruments with contingent risk features that were in a liability position was approximately $17 million.

7. Property, Plant and Equipment

Property, plant and equipment consists of the following at December 31:
 
2017
 
2016
 
Range of Useful
Lives (in years)
 
(millions)
 
 
Power-generation assets(a)
$
5,712

 
$
5,643

 
5 - 35
Pipeline assets, including temporary rights-of-way
807

 
771

 
50
Land improvements and buildings
262

 
244

 
25 - 35
Land, including perpetual rights-of-way
60

 
71

 
 
Construction work in progress
7

 
7

 
 
Other depreciable assets
280

 
282

 
3 - 35
Property, plant and equipment, gross
7,128

 
7,018

 
 
Accumulated depreciation
(931
)
 
(720
)
 
 
Property, plant and equipment - net
$
6,197

 
$
6,298

 
 
___________________________ 
(a)
Approximately 82% of power generation assets represent machinery and equipment used to generate electricity with a 35-year depreciable life.

NEP reviews the estimated useful lives of its fixed assets on an ongoing basis. In 2017, this review indicated that the actual lives of certain equipment at its wind plants are expected to be longer than those previously estimated for depreciation purposes. As a result, effective January 1, 2017, NEP changed the estimated useful lives of certain wind plant equipment from 30 years to 35 years to better reflect the period during which these assets are expected to remain in service. This change increased net income attributable to NEP by approximately $6 million and basic and diluted earnings per unit attributable to NEP by approximately $0.10 for the year ended December 31, 2017.

Depreciation expense for the years ended December 31, 2017, 2016 and 2015 was approximately $204 million, $213 million and $157 million, respectively. A number of NEP's generation and pipeline facilities are encumbered by liens securing various financings. The net book value of NEP's assets serving as collateral was approximately $5 billion at December 31, 2017.

8. Variable Interest Entities

In February 2015, the FASB issued an accounting standards update that modified consolidation guidance. The standards update made changes to both the variable interest entity model and the voting interest entity model, including modifying the evaluation of whether limited partnerships or similar legal entities are VIEs or voting interest entities and amending the guidance for assessing how relationships of related parties affect the consolidation analysis of VIEs. NEP adopted the standards update retrospectively beginning January 1, 2016.

As a result of the standards update, NEP has identified NEP OpCo as a VIE. NEP OpCo is a limited partnership with a general partner and limited partners. NEP has consolidated the results of NEP OpCo and its subsidiaries because of its controlling interest in the general partner of NEP OpCo. At December 31, 2017, NEP owned an approximately 34.9% limited partner interest in NEP OpCo and NEE Equity owned a noncontrolling 65.1% limited partner interest in NEP OpCo. The assets and liabilities of NEP OpCo as well as the operations of NEP OpCo represent substantially all of NEP's assets and liabilities and its operations.


72


NEXTERA ENERGY PARTNERS, LP
NOTES TO CONSOLIDATED FINANCIAL STATEMENTS (Continued)



In addition, at December 31, 2017, NEP OpCo consolidated seven VIEs related to certain subsidiaries which have sold differential membership interests in entities which own and operate ten wind electric generation facilities. Certain investors that have no equity at risk in the VIEs hold differential membership interests, which give them the right to receive a portion of the economic attributes of these wind electric generation facilities, including certain tax attributes. The assets and liabilities of the VIEs, consisting primarily of property, plant and equipment - net and deferral related to differential membership interests, totaled approximately $2,840 million and $1,515 million at December 31, 2017, respectively, and $2,924 million and $1,938 million at December 31, 2016, respectively.

At December 31, 2017 and 2016, the approximately 50% indirect interest in Desert Sunlight described in Note 3 is reflected as investment in equity method investee on the consolidated balance sheets. NEP is not the primary beneficiary and therefore does not consolidate this entity because it does not control any of the ongoing activities of this entity, was not involved in the initial design of this entity and does not have a controlling interest in this entity.

Summarized information for this equity method investee is as follows:
 
2017
 
2016
 
(millions)
Current assets
$
135

 
$
291

Noncurrent assets
$
1,349

 
$
1,392

Current liabilities
$
64

 
$
64

Noncurrent liabilities
$
1,003

 
$
1,043

Revenues
$
207

 
$
211

Operating income
$
127

 
$
129

Net income
$
80

 
$
80

 
 
 
 
NEP's share of underlying equity in the equity method investee
$
208

 
$
288

Difference between investment carrying amount and underlying equity in net assets(a)
10

 
10

NEP's investment carrying amount
$
218

 
$
298

________________________
(a)
Substantially all of the difference between the investment carrying amount and the underlying equity in net assets is being amortized over the life of the related projects.

At December 31, 2017 and 2016, the non-economic ownership interests described in Note 3 are reflected as investments in non-economic ownership interests on the consolidated balance sheets and are attributable to noncontrolling interest. All equity in earnings of the non-economic ownership interests is allocated to net income attributable to noncontrolling interest. NEP is not the primary beneficiary and therefore does not consolidate these entities because it does not control any of the ongoing activities of these entities, was not involved in the initial design of these entities and does not have a controlling interest in these entities.


73


NEXTERA ENERGY PARTNERS, LP
NOTES TO CONSOLIDATED FINANCIAL STATEMENTS (Continued)



9. Capitalization

Debt - NEP’s long-term debt agreements require monthly, quarterly or semi-annual payments of principal and interest. The carrying value of NEP’s long-term debt consists of the following:
 
 
 
December 31,
 
 
 
2017
 
2016
 
Maturity
Date
 
Balance
 
Weighted-Average
Interest Rate
 
Balance
 
Weighted-Average
Interest Rate
 
 
 
(millions)
 
 
 
(millions)
 
 
NEP:
 
 
 
 
 
 
 
 
 
Senior unsecured convertible notes - fixed(a)
2020
 
$
300

 
1.50
%
 
$

 
 
NEP OpCo:
 
 
 
 
 
 
 
 
 
Senior unsecured notes - fixed(b)
2024 - 2027
 
1,100

 
4.38
%
 
$

 
 
Term loans - variable(c)(d)
2018 - 2019
 

 


 
600

 
2.87
%
Project level:
 
 
 
 
 
 
 
 
 
Senior secured limited-recourse debt - fixed
2030 - 2038
 
1,355

 
5.33
%
 
1,364

 
5.34
%
Senior secured limited-recourse debt - variable(c)(d)
2019 - 2033
 
648

 
3.20
%
 
695

 
2.60
%
Bank loan(c)(d)
2020
 
200

 
3.52
%
 
200

 
2.66
%
Limited-recourse revolving credit facility - variable(c)(e)
2020
 
150

 
3.72
%
 
150

 
2.73
%
Non-recourse notes payable - fixed
2028
 
22

 
6.30
%
 
24

 
6.30
%
Limited-recourse term loan - variable(c)(d)
2022
 
604

 
3.82
%
 
604

 
2.97
%
Unamortized debt issuance costs
 
 
(64
)
 
 
 
(53
)
 
 
Unamortized discount
 
 
2

 
 
 
2

 
 
Total long-term debt
 
 
4,317

 
 
 
3,586

 
 
Less current maturities of long-term debt
 
 
99

 
 
 
78

 
 
Long-term debt, excluding current maturities
 
 
$
4,218

 
 
 
$
3,508

 
 
________________________
(a)
See additional discussion of the convertible notes below.
(b)
Represents $550 million in aggregate principal amount of 4.25% senior unsecured notes due 2024 and $550 million in aggregate principal amount of 4.50% senior unsecured notes due 2027.
(c)
Variable rate is based on an underlying index plus a margin.
(d)
Interest rate contracts, primarily swaps, have been entered into for a majority of these debt issuances. See Note 6.
(e)
The limited-recourse revolving credit facility provides up to $150 million of revolving credit loans if certain conditions are satisfied, including, among other things, meeting a leverage ratio at the time of any borrowing that does not exceed a specified ratio.

Minimum annual maturities of long-term debt are approximately $99 million, $102 million, $457 million, $147 million and $684 million for 2018, 2019, 2020, 2021 and 2022, respectively.

NEP OpCo and its direct subsidiaries (loan parties) are parties to a variable rate, senior secured revolving credit facility (NEP OpCo credit facility). At December 31, 2017, the NEP OpCo credit facility provided up to $750 million of revolving credit loans and included borrowing capacity for letters of credit and incremental commitments to increase the NEP OpCo credit facility to up to $1.5 billion in the aggregate, subject to certain conditions. Borrowings under the NEP OpCo credit facility can be used by the loan parties to fund working capital and expansion projects, to make acquisitions and for general business purposes. The NEP OpCo credit facility is subject to a facility fee ranging from 0.20% to 0.35% per annum depending on NEP OpCo's leverage ratio (as defined in the NEP OpCo credit facility). At December 31, 2017 and 2016, there were no amounts outstanding under the NEP OpCo credit facility.

The long-term debt agreements listed above contain default and related acceleration provisions relating to the failure to make required payments or to observe other covenants in the respective financing agreements and related documents including financial covenants primarily related to debt service coverage ratios, as well as a maximum leverage ratio and a minimum interest coverage ratio. Additionally, under the NEP OpCo credit facility, NEP OpCo and one of its direct subsidiaries are required to comply with certain financial covenants on a quarterly basis and NEP OpCo's ability to pay cash distributions is subject to certain other restrictions. All borrowings under the NEP OpCo credit facility and the NEP OpCo senior unsecured notes are guaranteed by NEP OpCo and NEP.


74


NEXTERA ENERGY PARTNERS, LP
NOTES TO CONSOLIDATED FINANCIAL STATEMENTS (Continued)



The NEP OpCo credit facility contains various covenants and restrictive provisions that limit NEP OpCo’s ability to, among other things:

incur or guarantee additional debt;
make distributions on or redeem or repurchase common units;
make certain investments and acquisitions;
incur certain liens or permit them to exist;
enter into certain types of transactions with affiliates;
merge or consolidate with another company; and
transfer, sell or otherwise dispose of projects.

The long-term debt agreements listed above all contain provisions which, under certain conditions, restrict the payment of dividends and other distributions. At December 31, 2017, NEP and its subsidiaries were in compliance with all financial debt covenants under their respective financing agreements.

The $300 million senior unsecured convertible notes (convertible notes) are unsecured obligations of NEP and are absolutely and unconditionally guaranteed, on a senior unsecured basis, by NEP OpCo. A holder may convert all or a portion of its notes into NEP common units and cash in lieu of any fractional common unit at the conversion rate. At December 31, 2017, the conversion rate, subject to certain adjustments, was 18.9170 NEP common units per $1,000 principal amount of the convertible notes, which rate is equivalent to a conversion price of approximately $52.8625 per NEP common unit. Upon the occurrence of a fundamental change (as defined in the related indenture) holders of the convertible notes may require NEP to repurchase all or a portion of their convertible notes for cash in an amount equal to the principal amount of the convertible notes to be repurchased, plus accrued and unpaid interest, if any. The convertible notes are not redeemable at NEP’s option prior to maturity. In connection with the issuance of the convertible notes, NEP entered into a registration rights agreement pursuant to which, among other things, NEP has agreed to file a shelf registration statement with the SEC and use its commercially reasonable efforts to cause such registration statement to become effective on or prior to September 7, 2018, covering resales of NEP common units, if any, issuable upon a conversion of the convertible notes.

NEP entered into a capped call transaction (capped call) in connection with the issuance of the convertible notes. Under the capped call, NEP purchased capped call options with a strike price of $52.8625 and a cap price of $63.4350. The capped call was purchased for approximately $12 million, which was recorded as a reduction to limited partners equity on NEP's consolidated balance sheets. If, upon conversion of the convertible notes, the price per NEP common unit during the relevant settlement period is above the strike price, there would generally be a payment to NEP (if NEP elects to cash settle) or an offset of potential dilution to NEP's common units (if NEP elects to settle in NEP common units).

Equity - In November 2017, NEP issued and sold 14,021,561 Series A convertible preferred units representing limited partner interests in NEP (preferred units) for an aggregate purchase price of approximately $550 million. NEP contributed the proceeds to NEP OpCo in exchange for an equivalent number of a new series of NEP OpCo preferred units with economically equivalent rights to the preferred units.

The preferred units are a new class of securities that rank senior to the common units representing limited partner interests in NEP. The preferred units will vote on an as-converted basis with the common units and have certain class voting rights with respect to amendments that adversely affect their distribution, liquidation or conversion rights, their ranking or certain other protections under the NEP partnership agreement.

Holders of the preferred units will receive cumulative quarterly distributions equal to $0.4413 per unit for quarters ending on or before November 15, 2020, which was prorated for the fourth quarter of 2017 and which may be paid, at NEP’s election, in cash, in kind or a combination thereof. For quarters ending after November 15, 2020, holders will receive cumulative quarterly distributions equal to the greater of $0.4413 per unit and the amount that the preferred units would have received if they had converted into common units at the then-applicable conversion rate (defined below), and NEP may elect to pay up to 1/9th of the subsequent distribution period amounts in kind. The quarterly distribution amount and portion of the distribution that may be paid in kind will be prorated for the fourth quarter of 2020. If NEP fails to pay a distribution during a subsequent distribution period, NEP would be unable to pay any distributions on or redeem or repurchase any junior securities, including the common units, prior to paying the unpaid cash component of the quarterly distribution, including any previously accrued and unpaid cash distributions. 

Each holder of preferred units (together with its affiliates) may elect to convert all or any portion of its preferred units into common units initially on a one-for-one basis, subject to customary adjustments and an adjustment for any distributions that have accrued but have not been paid when due (the conversion rate), at any time after June 20, 2019, subject to certain conditions. NEP may elect to convert all or a portion of the preferred units into common units based on the conversion rate at any time after November 15, 2018 if certain conditions, including specific common unit price and trading volume conditions, are met and subject to certain maximum conversion amounts prior to November 2020 under the purchase agreement. In addition, certain change of control events, as specified in the NEP partnership agreement, will result in, or provide holders of the preferred units with the right to elect, conversion of preferred units to common units (or substantially equivalent securities of a surviving entity) or redemption of the preferred units,

75


NEXTERA ENERGY PARTNERS, LP
NOTES TO CONSOLIDATED FINANCIAL STATEMENTS (Continued)



with such redemption to be paid in cash or common units at NEP's discretion. Beginning January 1, 2021, NEP will give the purchasers certain rights to require NEP, under certain circumstances, to initiate underwritten offerings for the common units that are issuable upon conversion of the preferred units.

During 2017, 2016 and 2015, NEP distributed approximately $81 million, $55 million and $20 million, respectively, to its common unitholders. In addition, NEP paid approximately $22 million in distributions to its common unitholders and $3 million in distributions to its preferred unitholders in February 2018.

In 2015, a subsidiary of NEE purchased 27,000,000 of NEP OpCo's common units for $702 million. Also in 2015, NEP established an at-the-market equity issuance program (ATM program) pursuant to which NEP may issue, from time to time, up to $150 million of its common units, which gives NEP the flexibility to issue new units when the price is acceptable. During the year ended December 31, 2017, NEP did not issue any common units under the ATM program. During the years ended December 31, 2016 and 2015, NEP issued 552,210 and 887,070 common units, respectively, under the ATM program for gross proceeds of approximately $16 million and $26 million, respectively. Fees related to the ATM program totaled less than $1 million in 2016 and 2015.

Earnings Per Unit - Diluted earnings per unit are based on the weighted-average number of common units and potential common units outstanding during the period, including the dilutive effect of the convertible notes and preferred units. The dilutive effect of the convertible notes and preferred units is computed using the if-converted method. The weighted-average number of common units issuable pursuant to the convertible notes and preferred units which were not included in the calculation of diluted earnings per unit due to their antidilutive effect totaled approximately 3.6 million for the year ended December 31, 2017.

10. Accumulated Other Comprehensive Income (Loss)
 
Accumulated Other Comprehensive Income (Loss)
 
Net Unrealized
Gains (Losses) on
Cash Flow Hedges
 
Net Unrealized
Gains (Losses) on
Foreign Currency
Translation
 
Other Comprehensive
Income (Loss) Related to
Equity Method Investee
Total
 
(millions)
Balances, December 31, 2014
$
(4
)
 
$
(66
)
 
$
(38
)
$
(108
)
Other comprehensive loss before reclassification
(12
)
 
(42
)
 
 
(54
)
Amounts reclassified from AOCI to interest expense
5
 
 
 
 
 
5
 
Net other comprehensive loss
(7
)
 
(42
)
 
 
(49
)
Balances, December 31, 2015
(11
)
 
(108
)
 
(38
)
(157
)
Other comprehensive income before reclassification
 
 
3
 
 
 
3
 
Amounts reclassified from AOCI to interest expense
7
 
 
 
 
 
7
 
Other comprehensive income related to equity method investee
 
 
 
 
3
 
3
 
Net other comprehensive income
7
 
 
3
 
 
3
 
13
 
Balances, December 31, 2016
(4
)
 
(105
)
 
(35
)
(144
)
Other comprehensive income before reclassification
 
 
7
 
 
 
7
 
Amounts reclassified from AOCI to interest expense
5
 
 
 
 
 
5
 
Other comprehensive income related to equity method investee
 
 
 
 
5
 
5
 
Net other comprehensive income
5
 
 
7
 
 
5
 
17
 
Balances, December 31, 2017
$
1
 
 
$
(98
)
 
$
(30
)
$
(127
)
AOCI attributable to noncontrolling interest
$
(1
)
 
$
(96
)
 
$
(31
)
$
(128
)
AOCI attributable to NextEra Energy Partners, December 31, 2017
$
2
 
 
$
(2
)
 
$
1
 
$
1
 

11. Related Party Transactions

Each project entered into O&M and administrative services agreements (ASAs) with subsidiaries of NEER whereby the projects pay a certain annual fee plus actual costs incurred in connection with certain O&M and administrative services performed under these agreements. These services are reflected as operations and maintenance in NEP's consolidated statements of income. Additionally, a NEP subsidiary pays an affiliate for transmission services which are reflected as operations and maintenance in NEP's consolidated statements of income. Certain projects have also entered into various types of agreements including those related to shared facilities and transmission lines, transmission line easements, technical support and construction coordination with subsidiaries of NEER whereby certain fees or cost reimbursements are paid to, or received by, certain subsidiaries of NEER.

Management Services Agreement (MSA) - Under the MSA, an indirect wholly owned subsidiary of NEE provides operational, management and administrative services to NEP, including managing NEP’s day-to-day affairs and providing individuals to act as

76


NEXTERA ENERGY PARTNERS, LP
NOTES TO CONSOLIDATED FINANCIAL STATEMENTS (Continued)



NEP’s executive officers and directors, in addition to those services that are provided under the existing O&M agreements and ASAs described above between NEER subsidiaries and NEP subsidiaries. NEP OpCo pays NEE an annual management fee equal to the greater of 1% of the sum of NEP OpCo’s net income plus interest expense, income tax expense and depreciation and amortization expense less certain non-cash, non-recurring items for the most recently ended fiscal year and $4 million (as adjusted for inflation beginning in 2016), which is paid in quarterly installments with an additional payment each January to the extent 1% of the sum of NEP OpCo’s net income plus interest expense, income tax expense and depreciation and amortization expense less certain non-cash, non-recurring items for the preceding fiscal year exceeds $4 million (as adjusted for inflation beginning in 2016). NEP OpCo also makes certain payments to NEE based on the achievement by NEP OpCo of certain target quarterly distribution levels to its common unitholders. NEP’s O&M expenses for the years ended December 31, 2017, 2016 and 2015 include approximately $67 million, $42 million and $6 million, respectively, related to the MSA.

Cash Sweep and Credit Support Agreement (CSCS agreement) - NEP OpCo is a party to a CSCS agreement with NEER, under which NEER and certain of its subsidiaries provide credit support in the form of letters of credit and guarantees to satisfy NEP’s subsidiaries’ contractual obligations. NEP OpCo will pay NEER an annual credit support fee based on the level and cost of the credit support provided, payable in quarterly installments. NEP’s O&M expenses for the years ended December 31, 2017, 2016 and 2015 include approximately $4 million, $3 million and less than $2 million, respectively, related to the CSCS agreement.

NEER and certain of its subsidiaries may withdraw funds (Project Sweeps) received by NEP OpCo under the CSCS agreement, or its subsidiaries in connection with certain long-term debt agreements, and hold those funds in accounts belonging to NEER or its subsidiaries to the extent the funds are not required to pay project costs or otherwise required to be maintained by NEP's subsidiaries. NEER and its subsidiaries may keep the funds until the financing agreements permit distributions to be made, or, in the case of NEP OpCo, until such funds are required to make distributions or to pay expenses or other operating costs or NEP OpCo otherwise demands the return of such funds. If NEER fails to return withdrawn funds when required by NEP's subsidiaries’ financing agreements, the lenders will be entitled to draw on any credit support provided by NEER in the amount of such withdrawn funds. If NEER or one of its affiliates realizes any earnings on the withdrawn funds prior to the return of such funds, it will be permitted to retain those earnings. At December 31, 2017 and 2016, the cash sweep amounts held in accounts belonging to NEER or its subsidiaries were approximately $87 million and $65 million, respectively, and are included in due from related parties on NEP’s consolidated balance sheets.

Guarantees and Letters of Credit Entered into by Related Parties - Certain PPAs include requirements of the project entities to meet certain performance obligations. NextEra Energy Capital Holdings, Inc. (NEECH) or NEER has provided letters of credit or guarantees for certain of these performance obligations and payment of any obligations from the transactions contemplated by the PPAs. In addition, certain financing agreements require cash and cash equivalents to be reserved for various purposes. In accordance with the terms of these financing agreements, guarantees from NEECH have been substituted in place of these cash and cash equivalents reserve requirements. Also, under certain financing agreements, indemnifications have been provided by NEECH. In addition, certain interconnection agreements and site certificates require letters of credit or a bond to secure certain payment or restoration obligations related to those agreements. NEECH also guarantees the Project Sweep amounts held in accounts belonging to NEER as described above. At December 31, 2017, NEECH or NEER guaranteed or provided indemnifications, letters of credit or bonds totaling approximately $626 million related to these obligations. Agreements related to the sale of differential membership interests require NEER to guarantee payments due by the VIEs and the indemnifications to the VIEs' respective investors. At December 31, 2017, NEER guaranteed a total of approximately $119 million related to these obligations.

Due to Related Party - Non-current amounts due to related party on NEP's consolidated balance sheets primarily represent amounts owed by certain of NEP's wind projects to NEER to refund NEER for certain transmission costs paid on behalf of the wind projects. Amounts will be paid to NEER as the wind projects receive payments from third parties for related notes receivable recorded in other non-current assets on NEP’s consolidated balance sheets.

Development, Engineering and Construction Commitments - During the year ended December 31, 2015, NEER purchased and contributed approximately $24 million under several engineering, procurement and construction contracts related to the procurement of materials and services for certain NEP assets which were acquired while under construction and for which costs were capitalized in construction work in progress. There were no such purchases or contributions in the years ended December 31, 2017 and 2016.

Transportation and Fuel Management Agreements - In connection with the acquisition of the Texas pipeline business described in Note 3, a subsidiary of NEP assigned to a subsidiary of NEER certain gas commodity agreements in exchange for entering into transportation agreements and a fuel management agreement whereby the benefits of the gas commodity agreements (net of transportation paid to the NEP subsidiary) are passed back to the NEP subsidiary. During the years ended December 31, 2017 and 2016, NEP recognized approximately $9 million and $12 million respectively, in revenues related to the transportation and fuel management agreements.


77


NEXTERA ENERGY PARTNERS, LP
NOTES TO CONSOLIDATED FINANCIAL STATEMENTS (Continued)



12. Commitments and Contingencies

Contracts - At December 31, 2017, NEP and its subsidiaries have entered into contracts with expiration dates ranging from 2018 through 2065 for the sale of differential membership interests related to certain wind generation facilities, engineering, procurement and construction contracts and agreements that provide for the right to use the land upon which certain projects are located.

At December 31, 2017, payments under these contracts were estimated as follows:
Year Ending December 31,
 
Commitments
 
 
(millions)
2018
 
$
37

2019
 
35

2020
 
35

2021
 
35

2022
 
36

Thereafter
 
541

Total estimated payments
 
$
719


One of NEP’s solar project's land use agreements includes a right-of-way lease/grant that provides for payments to the U.S. Bureau of Land Management (BLM) for the right to use the public lands upon which the project is located. The lease may be renewed at expiration at the solar project's option and will be subject to the regulations existing at the time of renewal. In connection with the terms of this lease, the solar project obtained a surety bond from a non-affiliated party in favor of the BLM for $23 million. The surety bond remains in effect until the BLM is satisfied that there is no outstanding liability on the bond or satisfactory replacement bond coverage is furnished.

Letter of Credit Facilities - Two of NEP's projects entered into letter of credit (LOC) facilities under which the LOC lenders may issue standby letters of credit not to exceed approximately $107 million in the aggregate. These LOC facilities have maturity dates of June and July 2022. Approximately $93 million of LOCs was outstanding at December 31, 2017 and primarily relate to debt service reserves and security for certain of the projects' agreements, including a PPA.

Canadian FIT Contracts - The FIT contracts relating to NEP's wind projects located in Canada (Canadian projects) require suppliers to source a minimum percentage of their equipment and services from Ontario resident suppliers to meet the minimum required domestic content level (MRDCL). The MRDCL for two projects is 25% and the MRDCL for the other two projects is 50%. Following their respective commercial operation dates (CODs), the Canadian projects submitted reports to the IESO summarizing how they achieved the MRDCL for their respective projects (domestic content reports) and the IESO issued letters to the Canadian projects acknowledging the completeness of their domestic content reports. The IESO has the right to audit the Canadian projects for a period of up to 7 years post-COD to confirm that they complied with the domestic content requirements under their respective FIT contracts and achieved their respective MRDCLs. The failure by any of these projects to achieve its MRDCL could result in a default by such project under its FIT contract, which default may not be possible to cure and could result in a termination of its FIT contract, without compensation, by the IESO. A termination of the FIT contract for any of these Canadian projects could negatively affect revenues generated by such project and have a material adverse effect on NEP's business, financial condition, results of operations and ability to make cash distributions to its unitholders.



78


NEXTERA ENERGY PARTNERS, LP
NOTES TO CONSOLIDATED FINANCIAL STATEMENTS (Concluded)



13. Quarterly Data (Unaudited)

Condensed consolidated quarterly financial information is as follows:
 
March 31(a)
 
June 30(a)
 
September 30(a)
 
December 31(a)
 
(millions, except per unit amounts)
2017
 
 
 
 
 
 
 
Operating revenues(b)
$
198

 
$
220

 
$
192

 
$
197

Operating income(c)
$
82

 
$
92

 
$
68

 
$
65

Net income (loss)(d)
$
57

 
$
62

 
$
48

 
$
(56
)
Net income (loss) attributable to NEP
$
12

 
$
13

 
$
1

 
$
(91
)
Earnings (loss) per unit - basic and assuming dilution
$
0.22

 
$
0.24

 
$
0.01

 
$
(1.67
)
Distributions per unit
$
0.35

 
$
0.37

 
$
0.38

 
$
0.39

High-low common unit sales prices
$33.90 - $25.32

 
$39.83 - $31.78

 
$43.68 - $36.37

 
$44.00 - $36.42

2016
 
 
 
 
 
 
 
Operating revenues(b)
$
185

 
$
195

 
$
199

 
$
191

Operating income(c)
$
78

 
$
82

 
$
81

 
$
59

Net income(d)
$
(6
)
 
$
44

 
$
155

 
$
189

Net income attributable to NEP
$
5

 
$
8

 
$
27

 
$
42

Earnings per unit - basic and assuming dilution
$
0.14

 
$
0.19

 
$
0.62

 
$
0.78

Distributions per unit
$
0.31

 
$
0.32

 
$
0.33

 
$
0.34

High-low common unit sales prices
$30.15 - $23.78

 
$30.59 - $25.86

 
$32.42 - $27.60

 
$28.93 - $23.90

______________________
(a)
In the opinion of management, all adjustments, which consist of normal recurring accruals necessary to present a fair statement of the amounts shown for such periods, have been made. Results of operations for an interim period generally will not give a true indication of results for the year. Variations in operations reported on a quarterly basis primarily reflect the seasonal nature of NEP's business, and, in 2017, reflect the impact of tax reform in December 2017. The sum of the quarterly amounts may not equal the total for the year due to rounding.
(b)
Operating revenues include increases of approximately $23 million, $16 million, $15 million, $14 million, $7 million, $8 million and $15 million for the quarterly periods ended March 31, 2017, June 30, 2017, September 30, 2017, March 31, 2016, June 30, 2016, September 30, 2016 and December 31, 2016, respectively, from previously reported amounts reflecting retrospective adjustments for common control acquisitions.
(c)
Operating income includes increases of approximately $9 million, $4 million, $2 million, $5 million, $1 million and $1 million for the quarterly periods ended March 31, 2017, June 30, 2017, September 30, 2017, March 31, 2016, September 30, 2016 and December 31, 2016, respectively, from previously reported amounts reflecting retrospective adjustments for common control acquisitions.
(d)
Net income includes increases of approximately $16 million, $12 million, $10 million, $6 million, $3 million, $20 million and $4 million for the quarterly periods ended March 31, 2017, June 30, 2017, September 30, 2017, March 31, 2016, June 30, 2016, September 30, 2016 and December 31, 2016, respectively, from previously reported amounts reflecting retrospective adjustments for common control acquisitions.


79



Item 9. Changes in and Disagreements With Accountants on Accounting and Financial Disclosure

None

Item 9A.  Controls and Procedures

Disclosure Controls and Procedures

As of December 31, 2017, NEP had performed an evaluation, under the supervision and with the participation of its management, including the chief executive officer and the chief financial officer of NEP, of the effectiveness of the design and operation of NEP's disclosure controls and procedures (as defined in the Securities Exchange Act of 1934 Rules 13a-15 (e) and 15d-15(e)). Based upon that evaluation, the chief executive officer and the chief financial officer of NEP concluded that NEP's disclosure controls and procedures were effective as of December 31, 2017.

Internal Control Over Financial Reporting

(a)    Management's Annual Report on Internal Control Over Financial Reporting
    
See Item 8. Financial Statements and Supplementary Data.

(b)     Attestation Report of the Independent Registered Public Accounting Firm
    
See Item 8. Financial Statements and Supplementary Data.

(c)    Changes in Internal Control Over Financial Reporting

NEP is continuously seeking to improve the efficiency and effectiveness of its operations and of its internal controls. This results in refinements to processes throughout NEP. However, there has been no change in NEP's internal control over financial reporting (as defined in the Securities Exchange Act of 1934 Rules 13a-15(f) and 15d-15(f)) that occurred during NEP's most recent fiscal quarter that has materially affected, or is reasonably likely to materially affect, NEP's internal control over financial reporting.


Item 9B.  Other Information

None

80



PART III - OTHER INFORMATION

Item 10.  Directors, Executive Officers and Corporate Governance

Directors and Executive Officers of NEP

The executive officers of NEP manage the day-to-day affairs of NEP’s business under the direction of the board. All of NEP’s executive officers are employees of NEE and devote such portion of their time to NEP’s business and affairs as is required to manage and conduct NEP’s operations in accordance with the MSA, under which NEE Management has agreed to provide or arrange for the provision of management, operations and administrative services to NEP and its subsidiaries. The executive officers are appointed annually by the board. The current executive officers were appointed by the board in August 2017. See Item 13 - Management Services Agreement.

The executive officers and directors of NEP as of February 20, 2018 are as follows:
Name
 
Age
 
Position
James L. Robo
 
55
 
Chairman of the Board and Chief Executive Officer, Director
Susan D. Austin
 
50
 
Director
Mark E. Hickson
 
51
 
Executive Vice President, Strategy and Corporate Development, Director
John W. Ketchum
 
47
 
Chief Financial Officer, Director
Peter H. Kind
 
61
 
Director
Armando Pimentel, Jr.
 
55
 
President, Director
James N. Suciu
 
61
 
Director
Terrell Kirk Crews, II
 
39
 
Controller and Chief Accounting Officer
Paul I. Cutler
 
58
 
Treasurer and Assistant Secretary
Charles E. Sieving
 
45
 
General Counsel

Elected Directors

The following directors currently serve as directors of the board and were elected at the annual meeting of unitholders on December 21, 2017. Each of the below directors' term commenced on January 1, 2018 and each will serve until the next annual meeting of unitholders or until a successor has been qualified and elected.

Mr. Robo has served as the chairman of the board, chief executive officer and a director of NEP since August 2017, and served as the chairman of the board, chief executive officer and a director of NEP GP from March 2014 to August 2017. Mr. Robo has also served as chairman of the board of NEE since December 13, 2013, and president, chief executive officer and a director, of NEE since July 2012. He is also chairman of NEE’s subsidiary, Florida Power & Light Company. Prior to his succession to the role of chief executive officer of NEE, he had served as president and chief operating officer of NEE since 2006. Mr. Robo joined NEE as vice president of corporate development and strategy in 2002 and became president of NEER later in 2002. He is a director of J.B. Hunt Transport Services, Inc. (since 2002), and has served as J.B. Hunt’s lead independent director since 2012.

Ms. Austin has served as an independent director of NEP since August 2017, and served as an independent director of NEP GP from February 2015 to August 2017. Since October 2014, Ms. Austin has been a senior managing director with Brock Capital LLC, an investment banking firm focusing on strategic and corporate advisory services. In addition, she served as vice chairman of Sheridan Broadcasting Corporation (SBC), a radio broadcasting company, until 2017 where she served in a leadership capacity since joining the company in 2002 as vice president of strategic planning and treasurer. In 2004, Ms. Austin became president of the Sheridan Gospel Network and, in 2007, she was named senior vice president and chief financial officer of SBC. She was promoted to vice chairman of SBC in July 2013. Prior to joining SBC, Ms. Austin spent 10 years in investment banking, specializing in telecommunications and media finance. Since 2011, Ms. Austin has served as an independent trustee or director of certain Prudential Insurance mutual funds.

Mr. Kind has served as an independent director of NEP since August 2017, and served as an independent director of NEP GP from July 2014 to August 2017. Mr. Kind is executive director of Energy Infrastructure Advocates LLC, an independent financial and strategic advisory firm. From 2009 to 2011, Mr. Kind was a senior managing director of Macquarie Capital, an investment banking firm. From 2005 to 2009, Mr. Kind was a managing director of Banc of America Securities. Mr. Kind, a certified public accountant, also has experience in the audit of large public energy companies. Mr. Kind has served as a director and chairman of the audit committee of the general partner of Enable Midstream Partners, LP since February 2014.

Mr. Suciu has served as an independent director of NEP since August 2017, and served as an independent director of NEP GP from April 2017 to August 2017. Mr. Suciu retired from General Electric Company (GE) in March 2017 after an extensive 35-year career. He held numerous commercial leadership positions within GE’s Power and Energy portfolio. Beginning on GE’s Technical Marketing Leadership Program, Mr. Suciu progressed through roles of increasing responsibility and global reach, including a six-year assignment in Asia. From 1999 until his retirement from GE, he was vice president and chief commercial officer of GE Energy.

81




Directors Appointed by NEP GP

The following directors were appointed by NEP GP and serve a current term expiring on the date that their successors are qualified and appointed.

Mr. Hickson has served as executive vice president, strategy and corporate development and a director of NEP since August 2017, and served as executive vice president, strategy and corporate development of NEP GP from February 2017 to August 2017 and a director from February 2015 to August 2017. Since May 2016, Mr. Hickson has also served as senior vice president, corporate development, strategy, quality and integration for NEE. Previously, he had also served, from March 2014 to February 2017, as vice president, strategy and corporate development for NEP and, from February 2015 to May 2016, as senior vice president, corporate development and strategic initiatives and, from May 2012 to February 2015, as vice president, strategy and corporate development for NEE. From 1997 to April 2012, Mr. Hickson served as managing director in Global Mergers and Acquisitions at Merrill Lynch & Co.

Mr. Ketchum has served as chief financial officer and a director of NEP since August 2017, and served as chief financial officer and a director of NEP GP from March 2016 to August 2017. Since March 2016, Mr. Ketchum has also served as chief financial officer and executive vice president-finance of NEE. Previously, Mr. Ketchum served as NEE’s Senior Vice President, Finance since February 2015. From December 2013 to February 2015, he was Senior Vice President, Business Management and Finance and from December 2012 to December 2013, he was Senior Vice President, Business Management of NEER. Mr. Ketchum served as Vice President, General Counsel & Secretary of NEER from June 2009 to December 2012. Mr. Ketchum joined NEE in 2002 and held various business, finance and legal roles prior to being named Vice President, General Counsel & Secretary of NEER. Prior to joining NEE in 2002, Mr. Ketchum served as corporate counsel to TECO Energy and as a corporate and securities law associate for Holland & Knight, LLP in Tampa, Florida. He began his career as a tax lawyer for Lathrop & Gage in Kansas City, Missouri, and, prior to that, worked in corporate banking.

Mr. Pimentel has served as the president and a director of NEP since August 2017, and served as the president and a director of NEP GP from March 2014 to August 2017. Mr. Pimentel also serves as the president and chief executive officer of NEER, a position he has held since 2011. Mr. Pimentel joined NEE in 2008 as executive vice president-finance and became chief financial officer later in 2008. Prior to joining NEE, Mr. Pimentel was a partner at Deloitte & Touche LLP (Deloitte & Touche) and held various client and leadership positions in the financial services and energy industries. He also led Deloitte & Touche’s power and utilities business segment.

Other Executive Officers

Mr. Crews has served as the controller and chief accounting officer of NEP since August 2017, and served as the controller and chief accounting officer of NEP GP from September 2016 to August 2017. Mr. Crews has served as vice president of NEE since April 2016 and has served as vice president, controller and chief accounting officer for NEE since September 2016. From July 2015 to April 2016, he was a partner in the national office of Deloitte & Touche. From June 2013 to June 2015, Mr. Crews served as a professional accounting fellow in the Office of the Chief Accountant of the SEC. From June 2010 to June 2013, Mr. Crews was an audit service senior manager at Deloitte & Touche.

Mr. Cutler has served as the treasurer and assistant secretary of NEP since August 2017, and served as the treasurer and assistant secretary of NEP GP from March 2014 to August 2017. Mr. Cutler has also served, since 2003, as treasurer for NEE.

Mr. Sieving has served as the general counsel of NEP since August 2017, and served as general counsel and a director of NEP GP from March 2014 to August 2017. He has also served as executive vice president and general counsel of NEE since 2008.

The board has determined, based on the experience, qualifications and attributes discussed above, and in light of NEP's business and structure, that each director should serve as director.

Director Independence

The NYSE does not require a listed publicly traded limited partnership, such as NEP, to have a majority of independent directors on its board of directors. The board conducts an annual review regarding the independence from NEP of each of its members, and in addition assesses the independence of any new member at the time that the new member is considered for appointment or nomination for election to the board. The board considers all relevant facts and circumstances and uses the criteria set forth in the NYSE corporate governance independence standards (the NYSE standards), which are the applicable standards under SEC rules, to assess director independence. These standards are also set forth or referred to in the corporate governance principles & guidelines, which is available on NEP’s website at www.nexteraenergypartners.com. The board must affirmatively determine that a director has no material relationship with NEP (directly or as a partner, shareholder or officer of an organization that has a relationship with NEP) in order to determine that the director is independent. As set forth in the corporate governance principles & guidelines, the board considers all relevant facts and circumstances in making independence determinations. In particular, when assessing the materiality of a director’s relationship (if any) with NEP, the board considers materiality both from the standpoint of the director and

82



from the standpoint of persons or organizations with which the director has an affiliation. Material relationships for this purpose may include commercial, industrial, banking, consulting, legal, accounting, charitable and familial relationships, among others.

The NYSE standards and Rule 10A-3 under the Securities Exchange Act of 1934 (Exchange Act) include an additional requirement that members of the audit committee may not accept directly or indirectly any consulting, advisory or other compensatory fee from NEP other than their compensation for service as a director.

Based on its review conducted in accordance with NEP's corporate governance principles & guidelines and the NYSE standards, the board determined that Susan D. Austin, Peter H. Kind and James N. Suciu are independent under the NYSE standards (including, where applicable, the separate audit committee standards) and the corporate governance principles & guidelines.

Director Meetings and Attendance

The board and its committees meet on a regular schedule and also hold special meetings from time to time. The board and its committees were formed in August 2017. Each director attended at least 75% of the total number of the board's meetings and meetings of the committees on which he or she served during the period of such director’s committee service.

NEP currently does not have a policy with regard to director attendance at the annual meeting of unitholders.

Board Committees

The standing committees of the board are the audit committee and the conflicts committee. Each committee regularly reports their activities and actions to the full board, generally at the next board meeting following the committee meeting. Each of the committees operates under a charter approved by the board and each committee conducts an annual evaluation of its performance. The charter of the audit committee is required to comply with the NYSE corporate governance requirements. There are no NYSE requirements for the charter of the conflicts committee. The current membership and functions of the committees are described below. The chairman of the audit committee chairs the board's executive sessions.

Compensation Committee

Because NEP is a limited partnership, it is not required by the rules of the NYSE to have a compensation committee. If any compensation is to be paid to NEP’s executive officers, the compensation would be reviewed and approved by the board because it performs the functions of a compensation committee when such committee is needed.

Nominating Committee

Because NEP is a limited partnership, it is not required by the rules of the NYSE to have a nominating committee. All functions of a nominating committee are performed by the board as a whole, including consideration of director nominees.

Audit Committee

The board has an audit committee composed of Messrs. Suciu (Chair) and Kind and Ms. Austin, each of whom satisfy the independence standards of the NYSE and the Exchange Act. These standards are also set forth or referred to in the corporate governance principles & guidelines, which is available on NEP’s website at www.nexteraenergypartners.com. The board has determined that each member of the audit committee satisfies the “financial literacy” standard of the NYSE and Mr. Kind and Ms. Austin each qualify as an “audit committee financial expert” as such term is defined under the SEC’s regulations. The audit committee assists the board in its oversight of the integrity of NEP’s financial statements and NEP’s compliance with related legal and regulatory requirements, corporate policies and controls. The audit committee has the sole authority to retain and terminate NEP’s independent registered public accounting firm, approve all auditing services and related fees and the terms thereof, and pre-approve any non-audit services to be rendered by NEP’s independent registered public accounting firm and for establishing procedures for the receipt, retention and treatment of complaints and concerns received by NEP regarding accounting, internal accounting controls or auditing matters and the confidential, anonymous submission by employees of NEP of concerns regarding questionable accounting or auditing matters. The audit committee conducts an annual self-evaluation. The audit committee is also responsible for confirming the independence and objectivity of NEP’s independent registered public accounting firm. NEP’s independent registered public accounting firm is given unrestricted access to the audit committee. The audit committee met five times in 2017, and at such meetings met regularly with Deloitte & Touche, NEP’s independent registered public accounting firm, and the internal auditors, both privately and in the presence of management. A more detailed description of the audit committee’s duties and responsibilities is contained in the audit committee charter, which is available on NEP’s website at www.nexteraenergypartners.com.

Conflicts Committee

The conflicts committee is composed of Messrs. Kind (Chair) and Suciu and Ms. Austin. The conflicts committee determines if the resolution of any conflict of interest referred to it is in the best interests of NEP. The charter of the conflicts committee provides that the members of the committee may not be officers or employees of NEP or NEP GP or directors, officers or employees of NEP or NEP GP's affiliates, may not hold an ownership interest in NEP, NEP GP or either of their affiliates other than NEP’s common units,

83



including common units or awards under any long-term incentive plan, equity compensation plan or similar plan implemented by NEP or NEP GP, and must meet the independence standards established by the NYSE and the Exchange Act to serve on an audit committee of a board of directors. Any matters approved by the conflicts committee in good faith will be deemed to be approved by all of NEP’s unitholders and not a breach of any duties owed to NEP’s unitholders by NEP, NEP GP or the board. A more detailed description of the conflicts committee’s duties and responsibilities is contained in the conflicts committee charter, which is available on NEP’s website at www.nexteraenergypartners.com.

Communications with the Board

The board has established procedures by which unitholders and other interested parties may communicate with the board, any board committee or any one or more other directors. Such parties may write to one or more directors, c/o General Counsel, NextEra Energy Partners, LP, P.O. Box 14000, 700 Universe Boulevard, Juno Beach, Florida 33408. They may also contact any member of the audit committee with a concern under NEP’s code of business conduct & ethics by calling 561-694-4644.

The board has instructed NEP's general counsel to assist the board in reviewing all written communications to the board, any board committee or any director as follows:

(1)
Complaints or similar communications regarding accounting, internal accounting controls or auditing matters will be handled in accordance with the NextEra Energy Partners, LP Procedures for Receipt, Retention and Treatment of Complaints and Concerns Regarding Accounting, Internal Accounting Controls or Auditing Matters.
(2)
All other legitimate communications related to the duties and responsibilities of the board or any committee will be promptly forwarded by the general counsel to the applicable directors, including, as appropriate under the circumstances, to the chairman of the board and/or the appropriate committee chair.
(3)
All other unitholder, customer, vendor, employee and other complaints, concerns and communications will be handled by management, with board involvement as advisable with respect to those matters that management reasonably concludes to be significant.

Communications that are of a personal nature or not related to the duties and responsibilities of the board, that are unduly hostile, threatening, illegal or similarly inappropriate or unsuitable, that are conclusory or vague in nature, or that are surveys, junk mail, resumes, service or product inquiries or complaints, or business solicitations or advertisements, generally will not be forwarded to any director unless the director otherwise requests or the general counsel determines otherwise.

Corporate Governance Principles & Guidelines/Code of Business Conduct & Ethics/Code of Ethics

NEP’s corporate governance principles & guidelines, code of business conduct & ethics and its code of ethics for senior executive and financial officers cover a wide range of business practices and procedures. The corporate governance principles & guidelines, code of business conduct and ethics & the code of ethics for senior executive and financial officers were approved by the board. The code of ethics for senior executive and financial officers applies to NEP’s chairman of the board and chief executive officer, chief financial officer, president, treasurer, general counsel, controller and chief accounting officer and executive vice president, strategy and corporate development. The code of business conduct & ethics applies to all representatives of NEP and its subsidiaries, including directors, officers and employees. The corporate governance principles & guidelines, code of ethics for senior executive and financial officers and code of business conduct & ethics are available on NEP’s website at www.nexteraenergypartners.com. Any amendments or waivers of the code of ethics for senior executive and financial officers which are required to be disclosed to unitholders under SEC rules will be disclosed on NEP’s website at the address listed above. NEP will provide a copy of its code of business conduct & ethics and its code of ethics for senior executive and financial officers upon request by a unitholder to the Corporate Secretary of NEP by mail or courier service c/o NextEra Energy Partners, LP, 700 Universe Boulevard, Juno Beach, Florida 33408, Attn: Corporate Secretary.

Section 16(a) Beneficial Ownership Reporting Compliance

Section 16(a) of the Exchange Act requires that directors and executive officers of NEP GP (to and including August 4, 2017) and NEP (from and including August 4, 2017) and persons who beneficially own more than ten percent of NEP’s common units file initial reports of ownership and reports of changes in ownership of NEP’s common units with the SEC. Based solely upon NEP’s review of copies of filings or written representations from the reporting persons, NEP believes that all reports for its executive officers and directors that were required to be filed under Section 16(a) of the Exchange Act in 2017 were filed on a timely basis.


Item 11.  Executive Compensation

Compensation Discussion and Analysis

Prior to February 20, 2018, neither NEP GP nor NEP had paid cash or other compensation to its respective executive officers since its respective inception. All of the executive officers of NEP GP and NEP are also employees of NEE. NEE compensates these officers for the performance of their duties as employees of NEE, which include managing NEP. NEE does not allocate this compensation between services for NEP and services for NEE and its affiliates. Affiliates of NEE provide NEP various general and

84



administrative services, such as technical, commercial, regulatory, financial, accounting, treasury, tax and legal staffing and related support services, pursuant to the MSA, for which NEP pays a management services fee. Accordingly, the compensation tables are not included in this annual report.

In 2014, the board of directors of NEP GP adopted the NextEra Energy Partners, LP 2014 Long Term Incentive Plan (the LTIP). Since August 2017, the board administers LTIP. The LTIP is intended to: (i) provide participants in the LTIP with an incentive to contribute to NEP’s success and to manage NEP’s business in a manner that will provide for NEP’s long-term growth and profitability to benefit its unitholders and other important stakeholders, including its employees and customers; and (ii) provide a means of obtaining, rewarding and retaining key personnel. Awards may be granted to non-employee directors or other independent service providers and to individuals who are employees. The plan allows for the grant of NEP common units, options, restricted units, deferred units, performance units or other performance-based awards, unit appreciation rights and other equity-based awards, including unrestricted units. One million three hundred thousand NEP common units are authorized to be issued with respect to grants made under the plan. Prior to February 20, 2018, awards under the LTIP had only been granted to non-employee directors of NEP GP, including those now serving as non-employee directors of NEP. The table below in “Non-Employee Director Compensation” sets forth the common units granted in 2017.

On February 20, 2018, the board approved a form of restricted unit award agreement to be used to grant performance-based restricted common unit awards (restricted units) pursuant to the LTIP (RSU award agreement) for purposes of aligning a portion of an award recipient’s incentive with NEP’s objectives. NEE will reimburse NEP for the value of any restricted units granted pursuant to an RSU award agreement. Under the RSU award agreement, award recipients have all rights of a NEP common unitholder with respect to the restricted units, including the right to receive distributions. Distributions on restricted units are paid as and when distributions are paid on NEP’s common units. However, any distributions paid on restricted units are subject to repayment by the award recipient if the restricted units are forfeited prior to vesting. If an award recipient’s service with NEP is terminated prior to full vesting of the restricted units, then the award recipient will forfeit all unvested restricted units, subject to the occurrence of certain events. The restricted units may vest in full, or in part, prior to or on normal vesting date, and in some circumstances, without regard to satisfaction of performance targets; for example, upon the occurrence of certain events, such as a change in control, death, disability and certain retirements. The RSU award agreement also includes non-solicitation and non-competition provisions. The foregoing description of the form of RSU award agreement does not purport to be complete and is subject to, and qualified in its entirety by, the full text of the RSU award agreement that is attached hereto as Exhibit 10.17 and incorporated herein by reference.

In addition, on February 20, 2018, the board approved grants of restricted units of 18,329 and 3,576 to the named executive officers, James L. Robo, chairman and chief executive officer of NEP, and John W. Ketchum, chief financial officer of NEP, respectively, pursuant to the LTIP and the corresponding RSU award agreement. The restricted units vest ratably over a three year performance period upon certification by the board of achievement of an adjusted EBITDA performance target for each year.

Compensation Committee Report

The board does not have a compensation committee. The board, acting in lieu of a compensation committee, has reviewed and discussed the Compensation Discussion and Analysis with management. Based on this review and discussion, the board recommended that the Compensation Discussion and Analysis be included in this Annual Report on Form 10-K.

Respectfully submitted,
By the members of the Board of Directors of
NextEra Energy Partners, LP:

James L. Robo
Susan D. Austin
Mark E. Hickson
John W. Ketchum
Peter H. Kind
Armando Pimentel, Jr.
James N. Suciu

Compensation Committee Interlocks and Insider Participation

As discussed above, the board does not have a compensation committee. If any compensation is to be paid to NEP’s executive officers, the compensation would be reviewed and approved by the board of directors of NEP because it performs the functions of a compensation committee when such committee is needed. From January 1, 2017 through August 4, 2017, none of the directors or executive officers of NEP GP served as a member of a compensation committee of another entity that has, or has had, an executive officer who served as a member of the board of directors of NEP GP during such period. From August 4, 2017 through December 31, 2017, none of the directors or executive officers of NEP served as a member of a compensation committee of another entity that has, or has had, an executive officer who served as a member of the board of directors of NEP during such period. From January 1, 2017 through August 4, 2017, the following officers of NEE served on the board of directors of NEP GP: Messrs. Robo, Hickson, Ketchum, Pimentel and Sieving. From August 4, 2017 through December 31, 2017, the following officers of NEE served on the board of NEP: Messrs. Robo, Hickson, Ketchum and Pimentel.

85




Non-Employee Director Compensation

Directors of NEP who are employees of NEE or any of its subsidiaries do not receive any additional compensation for serving as a member of NEP’s board. For 2017, the independent, non-employee directors serving on NEP’s board (or the board of directors of NEP GP) received an annual cash retainer of $60,000, payable quarterly, and an annual amount of NEP’s common units determined by dividing $110,000 by the closing price of such common units on the grant date, rounded up to the nearest ten common units. These units are generally not transferable until the director ceases to be a member of NEP’s board. Non-employee directors who serve as chair of the audit committee or conflicts committee receive an additional annual cash retainer of $15,000. Each director is fully indemnified by NEP GP under a director indemnification agreement and by NEP under NEP’s partnership agreement for actions associated with being a director to the fullest extent permitted under Delaware law.

The following table sets forth the compensation paid to non-employee directors for service as a member of the board of directors of NEP GP and NEP for 2017:
Name
Fees
Earned
or Paid in
Cash
 
Unit
Awards
 
Option
Awards
 
Non-Equity
Incentive Plan
Compensation
 
Change in
Pension Value
and Nonqualified
Deferred
Compensation
Earnings
 
All Other
Compensation
 
Total
Susan D. Austin(a)
$
60,000

 
$
110,000

 
$

 
$

 
$

 
$

 
$
170,000

Robert J. Byrne(b)
$
37,500

 
$
110,000

 
$

 
$

 
$

 
$

 
$
147,500

Peter H. Kind(c)
$
75,000

 
$
110,000

 
$

 
$

 
$

 
$

 
$
185,000

James N. Suciu(d)
$
56,250

 
$
110,000

 
$

 
$

 
$

 
$

 
$
166,250

______________________
(a)
Ms. Austin was granted 3,570 common units in 2017 with a grant date fair value of $110,000. As of December 31, 2017, Ms. Austin owned 9,970 common units.
(b)
Mr. Byrne was granted 3,570 common units in 2017 with a grant date fair value of $110,000. As of December 31, 2017, Mr. Byrne owned 15,200 common units. Mr. Byrne resigned from the board of directors of NEP GP effective April 26, 2017. Mr. Byrne did not serve on the board of directors of NEP.
(c)
Mr. Kind was granted 3,570 common units in 2017 with a grant date fair value of $110,000. As of December 31, 2017, Mr. Kind owned 13,900 common units.
(d)
Mr. Suciu was granted 3,290 common units in 2017 with a grant date fair value of $110,000. As of December 31, 2017, Mr. Suciu owned 3,290 common units.

Item 12.  Security Ownership of Certain Beneficial Owners and Management and Related Unitholder Matters

Owners of More than Five Percent of Outstanding Units

The following table shows the beneficial owners of special voting units, common units and preferred units known by NEP to own more than five percent of NEP’s voting securities that are outstanding as of February 19, 2018. NEP’s voting securities consist of the common units, the preferred units and the special voting units, each of which represent limited partner interests in NEP. Except as indicated by footnote, the persons named in the tables below have sole voting and investment power with respect to all units shown as beneficially owned by them.
Title of Class
 
Name of Beneficial Owner
 
Amount and Nature of
Beneficial Ownership(a)
 
Percent of
Class
Special Voting Units
 
NextEra Energy, Inc.(b)
 
101,440,000
 
100.00%
Common Units
 
Neuberger Berman Group LLC(c)
 
7,907,794
 
14.58%
Common Units
 
Energy Income Partners, LLC(d)
 
5,746,574
 
10.59%
Common Units
 
The Charger Corporation(e)
 
3,816,144
 
7.03%
Preferred Units(f)
 
BlackRock, Inc.(g)
 
8,922,811
 
63.64%
Preferred Units(f)
 
KKR Flatirons Aggregator L.P.(h)
 
5,098,750
 
36.36%
______________________
(a)
The amounts and percentage of units beneficially owned are reported pursuant to the SEC rules governing the determination of beneficial ownership of securities. Under the rules of the SEC, a person is deemed to be a "beneficial owner" of a security if that person has or shares "voting power," which includes the power to vote or to direct the voting of such security, or "investment power," which includes the power to dispose of or to direct the disposition of such security. A person is also deemed to be a beneficial owner of any securities of which that person has a right to acquire beneficial ownership within 60 days. Under these rules, more than one person may be deemed a beneficial owner of the same securities, and a person may be deemed a beneficial owner of securities as to which he has no economic interest. The voting rights of NEP’s units are subject to certain limitations described in NEP’s partnership agreement.
 
 
(b)
NEE Equity holds non-economic special voting units that provide NEE Equity with a number of votes on matters to be voted on by NEP’s unitholders that equals the aggregate number of common units of NEP OpCo held by NEE Equity on the relevant record date. As of February 20, 2018, NEE Equity held 101,440,000 special voting units. Furthermore, NEE has implemented a NEP common unit repurchase program. Under the program, another subsidiary of NEE has acquired 1,402,483 common units. In the aggregate, the special voting units and common units held by subsidiaries of NEE represent approximately 60.6% of NEP's outstanding voting power. The address of NextEra Energy, Inc. is 700 Universe Blvd., Juno Beach, FL 33408
 
 

86



(c)
This information has been derived from a statement on Schedule 13G/A of Neuberger Berman Group LLC and Neuberger Berman Investment Advisers LLC filed with the SEC on February 15, 2018 and is as of December 31, 2017. Neuberger Berman Group LLC, Neuberger Berman Trust Co N.A., Neuberger Berman Trust Co of Delaware N.A., NB Alternatives Advisers LLC and Neuberger Berman Investment Advisers LLC and certain affiliated persons may be deemed to beneficially own the securities in their various fiduciary capacities by virtue of the provisions of Exchange Act Rule 13d-3. Neuberger Berman Group LLC, through its subsidiaries Neuberger Berman Fixed Income Holdings LLC, NB Alternatives Holdings LLC and Neuberger Trust Holdings LLC, controls Neuberger Berman Trust Co N.A., Neuberger Berman Trust Co of Delaware N.A., NB Alternatives Advisers LLC, Neuberger Berman Investment Advisers LLC and certain affiliated persons. With regard to 7,552,361 NEP common units, Neuberger Berman Group LLC may be deemed to be the beneficial owner because certain affiliated persons have shared power to retain, dispose of and vote the securities. In addition to the holdings of individual advisory clients, Neuberger Berman Investment Advisers LLC serves as investment manager of Neuberger Berman Group LLC’s various registered mutual funds which hold such shares. The holdings belonging to clients of Neuberger Berman Trust Co N.A., Neuberger Berman Trust Co of Delaware N.A., NB Alternatives Advisers LLC and Neuberger Berman Investment Advisers LLC are also aggregated to comprise the 7,552,361 common units. In addition to the 7,552,361 common units for which Neuberger entities also have shared power to dispose of the common units, the amount of 7,907,794 common units also includes common units from individual client accounts over which Neuberger Berman Investment Advisers LLC has shared power to dispose but do not have voting power over these shares. The holdings of Neuberger Berman Trust Co N.A., Neuberger Berman Trust Co of Delaware N.A., NB Alternatives Advisers LLC and Neuberger Berman Investment Advisers LLC are also aggregated to comprise the amount of 7,907,794 referenced herein. The address of each of Neuberger Berman Group LLC and Neuberger Berman Investment Advisers LLC is 1290 Avenue of the Americas, New York, NY 10104.

 
 
(d)
This information has been derived from a statement on Schedule 13G/A of Energy Income Partners, LLC and the other entities and individuals described below filed with the SEC on February 14, 2018 and is as of December 31, 2017. James J. Murchie, Eva Pao and John K. Tysseland are the portfolio managers with respect to portfolios managed by Energy Income Partners, LLC. Linda A. Longville and Saul Ballesteros are control persons of Energy Income Partners, LLC. Collectively, Energy Income Partners, LLC and such other entities and individuals hold shared voting power and shared dispositive power over the 5,746,574 common units reported above. Energy Income Partners, LLC serves as a sub-advisor to certain registered companies advised by First Trust Advisors LP (Sub-Advised Funds). As of December 31, 2017, the Sub-Advised Funds beneficially owned 8.1% of the common units. The address of each of Energy Income Partners, LLC, Mr. Murchie, Ms. Pao, Mr. Tysseland, Ms. Longville and Mr. Ballesteros is 10 Wright Street, Westport, CT 06880.
 
 
(e)
This information has been derived from a statement on Schedule 13G/A of The Charger Corporation, First Trust Portfolios L.P. and First Trust Advisors L.P., filed with the SEC on January 23, 2018, and is as of December 31, 2017. The Charger Corporation is the general partner of both First Trust Portfolios L.P. and First Trust Advisors L.P. First Trust Portfolios L.P. acts as sponsor of certain unit investment trusts which hold common units. 3,816,144 common units are held by unit investment trusts sponsored by First Trust Portfolios L.P. First Trust Advisors L.P., an affiliate of First Trust Portfolios L.P., acts as portfolio supervisor of the unit investment trusts sponsored by First Trust Portfolios L.P., certain of which hold common units. None of First Trust Portfolios L.P., First Trust Advisors L.P. or The Charger Corporation has the power to vote the common units held by such unit investment trusts sponsored by First Trust Portfolios L.P. Such common units are voted by the trustee of such unit investment trusts so as to insure that the common units are voted as closely as possible in the same manner and in the same general proportion as are the common units held by owners other than such unit investment trusts. First Trust Advisors L.P., First Trust Portfolios L.P. and The Charger Corporation have shared voting power over 3,813,429 common units and shared dispositive power over 3,816,144 common units. The address of each of The Charger Corporation, First Trust Portfolios L.P. and First Trust Advisors L.P. is 120 East Liberty Drive, Suite 400, Wheaton, IL 60187.

 
 
(f)
Subject to certain limitations, the preferred units are convertible into common units by the holders of such units at any time after June 20, 2019, or under certain circumstances, at NEP’s option, after November 15, 2018. The preferred units vote on an as-converted basis with the common units and have certain class voting rights with respect to amendments that adversely affect their distribution, liquidation or conversion rights, their ranking or certain other protections under NEP's partnership agreement.

 
 
(g)
BlackRock, Inc., through its subsidiaries Nasa A HoldCo LLC, Nasa B HoldCo LLC and Nasa Co-Invest Holdings, L.P., has sole voting power and dispositive power with respect to 8,922,811 preferred units. The address of BlackRock, Inc. is 55 East 52nd Street, New York, NY 10055. In addition, the following information [with respect to the common units] has been derived from a statement on Schedule 13G/A of BlackRock, Inc., filed with the SEC on January 9, 2018, and is as of December 31, 2017. The subsidiaries of BlackRock, Inc. that acquired the common units on behalf of BlackRock, Inc. are: BlackRock Advisors, LLC, BlackRock Investment Management (UK) Ltd., BlackRock (Luxembourg) S.A., BlackRock Investment Management (Australia) Limited, BlackRock (Netherlands) B.V., BlackRock Fund Advisors, BlackRock Asset Management Ireland Limited, BlackRock Institutional Trust Company, National Association, BlackRock Asset Management Schweiz AG, and BlackRock Investment Management, LLC. BlackRock, Inc. and its subsidiaries have sole voting power with respect to 2,679,531 common units and sole dispositive power with respect to 2,686,584 common units representing 4.95% of the outstanding common units as of February 19, 2018.

 
 
(h)
KKR Flatirons Aggregator L.P., an affiliate of Kohlberg Kravis Roberts & Co. L.P., has sole voting power and sole dispositive power with respect to 5,098,750 preferred units. The address of KKR Flatirons Aggregator L.P. is c/o Kohlberg Kravis Roberts & Co. L.P., 9 West 57th Street, Suite 4200, New York, NY 10019.


87



Directors and Executive Officers

The table below shows the number of NextEra Energy Partners units beneficially owned as of February 19, 2018 by each of NEP’s directors and executive officers, as well as the number of common units beneficially owned by all of NEP’s directors and executive officers as a group. As of February 19, 2018, each individual beneficially owned less than 1%, and all directors and executive officers as a group beneficially owned less than 1%, of NEP common units and no director or executive officer owned preferred units or special voting units of NEP. No common units are pledged as security.
Name of Beneficial Owner
 
Common Units Owned
 
Common Units that May Be Acquired within 60 days
 
Percent
of Class
James L. Robo
 
143,576

 

 
*
Susan D. Austin
 
9,970

 

 
*
Mark E. Hickson
 
4,780

 

 
*
John W. Ketchum
 
3,310

 

 
*
Peter H. Kind
 
13,900

 

 
*
Armando Pimentel, Jr.
 
20,000

 

 
*
James N. Suciu
 
3,290

 

 
*
Charles E. Sieving
 
23,358

 

 
*
Terrell Kirk Crews II
 

 

 
*
Paul I. Cutler
 
36,525

 

 
*
All directors and executive officers as a group (10 persons)
 
258,709

 

 
*
______________________
*    Less than 1%

Equity Compensation Plan Information

The following table provides certain information as of December 31, 2017 with respect to this plan:
Plan Category
 
Number of securities
to be issued upon
exercise of outstanding
options, warrants and
rights
 
Weighted-average exercise
price of outstanding
options, warrants and
rights
 
Number of securities
remaining available for
future issuance under
equity compensation
plans (excluding
securities reflected in
the first column)
Equity compensation plans approved by security holders
 

 
 
N/A
 
1,277,940

 
Equity compensation plans not approved by security holders
 

 
 
N/A
 

 
Total
 

 
 
N/A
 
1,277,940

 

See "Compensation Discussion and Analysis" for a discussion of the LTIP.

Item 13.  Certain Relationships and Related Transactions, and Director Independence

Certain Relationships and Related Transactions

NEE Equity, a wholly-owned subsidiary of NEE, owns all of NEP’s special voting units and a majority of the common units of NEP OpCo.

The following is a summary of certain agreements that NEP originally entered into with NEE or its affiliates in connection with NEP’s IPO, or subsequently in connection with NEP's acquisitions of certain projects, or interests in projects and certain governance changes, as described below. Because of NEP’s relationship with NEE, the agreements may not be as favorable to NEP as they might have been had NEP negotiated them with an unaffiliated third party. For a discussion of the risks related to NEP’s relationship with NEE and these agreements, see Item 1A - Risks Related to NEP's Relationship with NEE.

Amended and Restated Management Services Agreement

NEP, NEP OpCo and NEP OpCo GP entered into the MSA on August 4, 2017 with NEE Management, under which:

NEE Management provides or arranges for the provision of management, operations and administrative services to NEP and its subsidiaries under the direction of the board, including managing their day-to-day affairs and providing individuals to act as executive officers and directors, to the extent such services are not otherwise provided under operations and maintenance services agreements and ASAs between affiliates of NEE and NEP’s subsidiaries;

88



NEP OpCo pays on NEP’s behalf all operations and maintenance services or other expenses NEP or NEP’s subsidiaries incur; and
NEP OpCo makes certain payments to NEE Management based on the achievement by NEP OpCo of certain target quarterly distribution levels to its common unitholders.

Under the MSA, among other restrictions, NEE Management, its subsidiaries and any other entity or individual that NEE Management has arranged to provide services are required to refrain from taking any action that, to NEE Management’s knowledge, at the time such action is taken, is intended to materially conflict with or directly contravene any resolution or other determination of the board in each case relating to the following significant activities of NEP:

establishing and approving NEP’s annual operating budget;
evaluating and approving capital decisions;
evaluating and approving debt and equity financing decisions;
assessing and approving quarterly cash distributions to unitholders; and
analyzing and approving related party transactions among NEE Management, its subsidiaries and any other entity or individual that NEE Management has arranged to provide services.

NEP OpCo pays NEE Management an annual management fee equal to the greater of 1% of the sum of NEP OpCo’s net income plus interest expense, income tax expense and depreciation and amortization expense less certain non-cash, non-recurring items for the most recently ended fiscal year (calculated prior to the deduction of such fee and other fees paid under the MSA, such amount the calculated fee) and $4 million (adjusted for inflation beginning in 2016), which will be paid in quarterly installments of $1 million (adjusted for inflation beginning in 2016) with an additional payment each January to the extent the calculated fee exceeded $4 million in the prior fiscal year (adjusted for inflation beginning in 2016). NEE Management is also entitled to receive an IDR fee based on the hypothetical amount of distributions NEP OpCo would be able to make to its common unitholders without giving effect to the IDR fee as an operating expense. The IDR Fee payments to NEE Management under the MSA will continue for so long as NEP OpCo’s partnership agreement remains in effect, even if the MSA otherwise terminates in accordance with its terms. NEP's O&M expense related to the MSA for the years ended December 31, 2017, 2016 and 2015 includes approximately $67 million, $42 million and $6 million, respectively, including the IDR fees.

The MSA is in full force and effect until January 1, 2068 and will automatically renew for successive five-year periods unless NEP OpCo or NEE Management provides written notice that it does not wish for the agreement to be renewed. However, NEP OpCo will be able to terminate the MSA prior to the expiration of its term upon 90 days’ prior written notice of termination to NEE Management upon the occurrence of certain events. The MSA also expressly provides that the agreement may not be terminated by NEP due solely to the poor performance or the underperformance of any of NEP’s operations. NEE Management is also permitted to terminate the MSA upon the occurrence of certain events.

Operations and Maintenance Services Agreements

Affiliates of NEER and certain of NEP’s subsidiaries have entered into operations and maintenance services agreements, pursuant to which such NEER affiliates provide operations and maintenance services to the renewable energy projects in NEP’s portfolio. A brief description of the operations and maintenance services agreements is provided below.


89



U.S. Projects

Wind

The U.S. Wind Project Entities entered into operations and maintenance services agreements (the U.S. Wind O&M Agreements) with NEOS, dated as of the following dates:
Party
 
Date
FPL Energy Vansycle L.L.C. (Stateline)
 
December 19, 2003, as amended and restated July 29, 2015
Northern Colorado Wind Energy, LLC
 
April 10, 2009
Elk City Wind, LLC
 
May 21, 2009
Baldwin Wind, LLC
 
July 6, 2010
Ashtabula Wind III, LLC
 
December 22, 2010, as amended and restated July 29, 2015
Perrin Ranch Wind, LLC
 
August 23, 2012 (with an effective date of June 29, 2012)
Tuscola Bay Wind, LLC
 
August 23, 2012
Mammoth Plains Wind Project, LLC
 
October 27, 2014, as amended and restated December 18, 2014
Seiling Wind, LLC
 
October 28, 2014
Seiling Wind II, LLC
 
October 28, 2014
Palo Duro Wind Energy, LLC
 
December 18, 2014
Golden Hills Wind, LLC
 
September 23, 2015
Cedar Bluff Wind, LLC
 
September 23, 2015
Golden West Power Partners, LLC
 
September 25, 2015
Javelina Wind Energy, LLC
 
December 30, 2015
Brady Wind, LLC
 
September 1, 2016
Brady Wind II, LLC
 
September 1, 2016
Brady Wind Interconnection, LLC
 
September 1, 2016

Pursuant to each U.S. Wind O&M Agreement, NEOS provides customary day-to-day operations and maintenance services. NEOS is required to provide each U.S. Wind Project Entity for its review a proposed annual budget prior to the beginning of each operating year, which budget will be agreed upon between NEOS and the U.S. Wind Project Entity. Each of the U.S. Wind O&M Agreements has a term of 20 years, which will be automatically extended for an additional five-year period unless the applicable U.S. Wind Project Entity provides notices to NEOS that it does not wish the term to be extended. Each U.S. Wind O&M Agreement contains customary termination provisions.

In consideration for the performance of operations and maintenance services, NEOS receives a fixed annual fee paid in monthly installments. The annual fee for each project was $1,250 (excluding annual inflation adjustments) for each MW of nameplate capacity for the first year of the term of the applicable U.S. Wind O&M Agreement and is adjusted annually based on the U.S. Consumer Price Index (U.S. CPI). In addition to the fixed annual fee, NEOS is entitled to be reimbursed for those reasonable and actual direct costs that are incurred by NEOS in the performance of its duties. Each of the U.S. Wind O&M Agreements also requires that the applicable U.S. Wind Project Entity provide, or pay for costs incurred by NEOS in providing, utility services to the project. For the years ended December 31, 2017, 2016, and 2015, NEOS received a total of approximately $4 million, $3 million and $2 million, respectively, in compensation under the U.S. Wind O&M Agreements, including reimbursement of expenses.

Solar

The U.S. Solar Project Entities entered into operations and maintenance services agreements (the U.S. Solar O&M Agreements) with NEOS, dated as of the following dates:
Party
 
Date
Genesis Solar, LLC
 
August 22, 2011
McCoy Solar, LLC
 
December 19, 2014
Shafter Solar, LLC
 
April 7, 2015, as amended May 29, 2015
Adelanto Solar, LLC
 
April 7, 2015
Adelanto Solar II, LLC
 
April 7, 2015

Pursuant to each U.S. Solar O&M Agreement, NEOS provides customary day-to-day operations and maintenance services. NEOS is required to provide each U.S. Solar Project Entity for its review a proposed annual budget prior to the beginning of each operating year, which budget will be agreed upon between NEOS and the U.S. Solar Project Entity. The U.S. Solar O&M Agreement with Genesis Solar, LLC has a term of 30 years, which will be automatically extended for an additional five-year period unless Genesis Solar, LLC provides prior notice to NEOS that it does not wish the term to be extended. The U.S. Solar O&M Agreement with each other U.S. Solar Project Entity has a term of 25 years, which will be automatically extended for an additional five-year period unless

90



such entity provides prior notice to NEOS that it does not wish the term to be extended. Each U.S. Solar O&M Agreement contains customary termination provisions.

In consideration for the performance of operations and maintenance services, NEOS receives a fixed annual fee paid in monthly installments. The annual fee under the U.S. Solar O&M Agreement with Genesis Solar, LLC was $1,000,000 in 2013 and is adjusted annually based on the U.S. CPI. The annual fee for each other project was $1,500 (excluding annual inflation adjustments) for each MW of nameplate capacity for the first year of the term of the applicable U.S. Solar O&M Agreement and is adjusted annually based on the U.S. CPI. In addition to the fixed annual fee, NEOS is entitled to be reimbursed for those reasonable and actual direct costs that are incurred by NEOS in the performance of its duties. Each of the U.S. Solar O&M Agreements also requires that the applicable U.S. Solar Project Entity provide, or pay for costs incurred by NEOS, for utility services provided to the project. For each of the years ended December 31, 2017, 2016 and 2015, NEOS received a total of approximately $1 million in compensation under the U.S. Solar O&M Agreements.

Canadian Projects

The Canadian Project Entities entered into operations and maintenance services agreements (the Canadian O&M Agreements) with NECOS, dated as of the following dates:
Party
 
Date
Sombra Project Entity
 
April 27, 2012
Moore Project Entity
 
April 27, 2012
Conestogo Project Entity
 
November 16, 2012
Summerhaven Project Entity
 
August 2, 2013
Bluewater Project Entity
 
June 10, 2014
Jericho Wind, LP
 
February 27, 2015, as amended April 2, 2015

Pursuant to each Canadian O&M Agreement, NECOS provides customary day-to-day operations and maintenance services. NECOS must provide each Canadian Project Entity for its review a proposed annual budget prior to the beginning of each operating year, which budget will be agreed upon between NECOS and the Canadian Project Entity. The Canadian O&M Agreement for each of Moore and Sombra has a term of 25 years and the Canadian O&M Agreement for each of Summerhaven, Conestogo, Bluewater and Jericho has a term of 20 years. The initial term for each Canadian O&M Agreement will be automatically extended for an additional five-year period unless the applicable Canadian Project Entity provides prior notice to NECOS that it does not wish the term to be extended. Each Canadian Project Entity or NECOS may terminate the applicable Canadian O&M Agreement if there is a material default by the other party that is not cured during the applicable cure period. In addition, each Canadian O&M Agreement contains customary termination provisions.

In consideration for the performance of operations and maintenance services, NECOS receives a fixed annual fee, paid in monthly installments. The annual fee was CAD $1,250 for NEP’s Canadian wind and solar projects, respectively, for each MW of nameplate capacity for the first year of the term of the applicable Canadian O&M Agreement and is adjusted annually based on Canada’s Consumer Price Index. In addition to the fixed annual fee, NECOS is entitled to be reimbursed for those reasonable and actual direct costs that are incurred by NECOS in the performance of its duties. The aforementioned costs are reimbursable to the extent set forth in an annual budget approved by the applicable Canadian Project Entity and NECOS or otherwise approved by the Canadian Project Entity prior to the incurrence of such costs. For each of the years ended December 31, 2017, 2016 and 2015, NECOS received a total of less than $1 million in compensation under the Canadian O&M Agreements, including reimbursement of expenses.

Administrative Services Agreements

Affiliates of NEER and certain of NEP’s subsidiaries have entered into ASAs, pursuant to which such NEER affiliates provide administrative services to the projects in NEP’s portfolio. A brief description of the ASAs is provided below.

U.S. Projects

Each of the entities listed below, excluding NET Holdings Management, LLC, entered into an ASA with NEER, and NET Holdings Management, LLC entered into an ASA with a subsidiary of NEER (collectively, the U.S. Project ASAs). Pursuant to the U.S. Project ASAs, NEER or its subsidiary provides customary administrative services for the projects. Each of the U.S. Project ASAs, except the U.S. Project ASAs for each of Genesis Solar, LLC, Genesis Solar Funding LLC and NET Holdings Management, LLC, has a term of 20 years, which will be extended for additional five-year periods, unless the applicable entity informs NEER in writing that it does not intend to extend the term of the agreement. The U.S. Project ASAs for each of Genesis Solar, LLC and Genesis Solar Funding, LLC has a term of 25 years, which will be extended for an additional five-year period, unless Genesis Solar, LLC or Genesis Solar Funding LLC informs NEER in writing that it does not intend to extend the term of the agreement. The U.S. Project ASA for NET Holdings Management, LLC has a term of five years, which will be extended for an additional five-year period, unless NET Holdings Management, LLC informs NEER in writing that it does not intend to extend the term of the agreement. Each U.S. Project ASA contains customary termination provisions.


91



In consideration for the performance of the administrative services, a subsidiary of NEER receives an annual fee, which will be the full and complete compensation for all costs incurred by NEER in performing administrative services, except for all out of pocket expenses for which NEER is entitled to reimbursement from the applicable entity. The date of, and the annual fee payable (excluding inflation adjustments) under, each of the U.S. Project ASAs in 2017 was:
Party
 
Date of Agreement
 
Annual Fee
FPL Energy Vansycle L.L.C. (Stateline)
 
December 19, 2003, as amended and restated July 24, 2015
 
$
206,000

Northern Colorado Wind Energy, LLC
 
April 10, 2009, as amended and restated June 12, 2009
 
$
120,000

Elk City Wind, LLC
 
May 21, 2009, as amended as of February 22, 2010
 
$
122,000

Mountain Prairie Wind
 
February 22, 2010
 
$
125,000

Baldwin Wind, LLC
 
July 6, 2010
 
$
125,000

Ashtabula Wind III, LLC
 
December 22, 2010, as amended and restated July 29, 2015
 
$
125,000

Genesis Solar, LLC
 
August 22, 2011
 
$
125,000

Perrin Ranch Wind, LLC
 
August 23, 2012, with an effective date of June 29, 2012
 
$
128,000

Tuscola Bay Wind, LLC
 
August 23, 2012
 
$
128,000

Canyon Wind
 
August 23, 2012
 
$
128,000

Genesis Solar Funding, LLC
 
June 13, 2014
 
$
1

Mammoth Plains Wind Project, LLC
 
October 27, 2014, as amended and restated December 18, 2014
 
$
125,000

Seiling Wind, LLC
 
October 28, 2014
 
$
125,000

Seiling Wind II, LLC
 
October 28, 2014
 
$
125,000

Seiling Wind Portfolio, LLC
 
October 28, 2014
 
$
1

Seiling Wind Interconnection, LLC
 
October 28, 2014
 
$
1

Palo Duro Wind Energy, LLC
 
December 18, 2014
 
$
125,000

Palo Duro Interconnection Services, LLC
 
December 18, 2014
 
$
125,000

McCoy Solar, LLC
 
December 19, 2014
 
$
250,000

McCoy Solar Funding, LLC
 
December 19, 2014
 
$
50,000

Shafter Solar, LLC
 
April 7, 2015
 
$
125,000

Adelanto Solar, LLC
 
April 7, 2015
 
$
125,000

Adelanto Solar II, LLC
 
April 7, 2015
 
$
125,000

Adelanto Solar Holdings, LLC
 
April 7, 2015
 
$
125,000

Meadowlark Wind, LLC
 
July 24, 2015
 
$
1

Golden Hills Wind, LLC
 
September 23, 2015
 
$
125,000

Cedar Bluff Wind, LLC
 
September 23, 2015
 
$
125,000

Golden West Power Partners, LLC
 
September 23, 2015
 
$
125,000

Golden Hills Interconnection, LLC
 
December 14, 2015
 
$
1

Javelina Wind Energy Holdings, LLC
 
December 30, 2015
 
$
62,500

Javelina Interconnection, LLC
 
December 30, 2015
 
$
1

Javelina Wind Energy, LLC
 
December 30, 2015
 
$
62,500

NET Holdings Management, LLC
 
December 31, 2015
 
$
2,250,000

Nokota Wind, LLC
 
September 1, 2016
 
$
1

Brady Wind, LLC
 
September 1, 2016
 
$
125,000

Brady Wind II, LLC
 
September 1, 2016
 
$
125,000

Brady Interconnection, LLC
 
September 1, 2016
 
$
1


These amounts are adjusted annually based on the U.S. CPI in each case. For the years ended December 31, 2017, 2016, and 2015, NEER received a total of approximately $5 million, $5 million and $2 million, respectively, in compensation under the U.S. Project ASAs, which includes the annual fee and reimbursement for expenses.

Canadian Projects

Other than the Bluewater Project Entity and Jericho Wind, LP, each of the Canadian Project Entities, St. Clair Holding and Trillium entered into an ASA with NEEC as of the following applicable date, which, in the cases of the ASAs entered into prior to May 2014, was subsequently assigned by NEEC to NECOS in May 2014, and the Bluewater Project Entity and Jericho Wind, LP entered into an ASA with NECOS (collectively, with ASAs entered into by each of the other Canadian Project Entities, St. Clair Holding and Trillium, the Canadian ASAs). Pursuant to the Canadian ASAs, NECOS provides customary administrative services for the projects. In June 2014, St. Clair LP was added as a party to the ASA with respect to St. Clair Holding and will receive administrative services from NECOS on the same terms and conditions pursuant to which St. Clair Holding receives administrative services from NECOS. Each of the Canadian ASAs has a term of 20 years, which may be automatically extended for additional five-year periods, unless the Canadian Project Entity, the St. Clair Entities, or Trillium, as the case may be, informs NECOS in writing that it does not intend to extend the term of the agreement. Each Canadian ASA contains customary termination provisions.


92



In consideration for the performance of the services, NECOS receives an annual fee, which will be the full and complete compensation for all costs incurred by NECOS in performing administrative services, except for all out of pocket expenses for which NECOS is entitled to reimbursement from the Canadian Project Entities, the St. Clair Entities and Trillium. The annual fee payable under each of the Canadian ASAs is:
Party
 
Date of Agreement
 
Annual Fee
Moore Project Entity
 
April 27, 2012
 
CAD $125,000
Sombra Project Entity
 
April 27, 2012
 
CAD $125,000
St. Clair entities
 
April 27, 2012 (St. Clair LP was added as a party on June 13, 2014)
 
CAD $125,000
Summerhaven Project Entity
 
September 13, 2013
 
CAD $150,000
Conestogo Project Entity
 
September 13, 2013
 
CAD $150,000
Trillium
 
December 12, 2013
 
CAD $150,000
Bluewater Project Entity
 
June 10, 2014
 
CAD $125,000
Jericho Wind, LP
 
February 27, 2015
 
CAD $150,000

For each of the years ended December 31, 2017, 2016 and 2015, NEEC and NECOS, as applicable, received a total of approximately $1 million in compensation under the Canadian ASAs, which includes the annual fee and reimbursement for expenses.

Shared Facilities Agreements

The indirect subsidiaries of NEE listed below under the heading "Related Parties" and certain of NEP’s subsidiaries have entered into shared facilities agreements, as described below. The following table and the accompanying footnotes set forth the material terms of the shared facilities agreements in 2017.
NEP Subsidiary Party
 
Agreement
 
Related Parties(1)
 
Purpose
 
Payments/Share of Costs (2)
Ashtabula Wind III, LLC
 
Shared Facilities Agreement, dated November 30, 2010
 
Ashtabula Wind, LLC
 
Ashtabula Wind III, LLC granted right to access and use shared facilities.
 
$0(3)(4)(5)
Northern Colorado Wind Energy, LLC
 
Amended and Restated Shared Facilities Agreement, dated March 11, 2010
 
PLI, Logan Wind and
Peetz Table
 
Northern Colorado Wind Energy, LLC granted right to access and use shared transmission facilities.
 
$42,000(6)(7)
Palo Duro Wind Energy, LLC
 
Amended and Restated Shared Facilities Agreement, dated October 21, 2014
 
Palo Duro Wind Interconnection Services, LLC and Palo Duro Wind Energy II, LLC
 
Palo Duro Wind Energy, LLC granted right to access and use shared transmission facilities.
 
$0(4)(5)(8)
Bluewater Project Entity
 
Shared Facilities Agreement, dated June 10, 2014
 
Goshen Wind, LP
 
Goshen Wind, LP granted right to access and use an O&M building, a warehouse, and certain equipment held by Bluewater Project Entity.
 
$621,000(7)(9)
Jericho Wind, LP
 
Common Facilities Agreement, effective November 6, 2014
 
Kerwood Wind, LP (Adelaide Wind) and Bornish Wind, LP (Bornish Wind)
 
Each party is granted the right to access and use of certain shared facilities, which include an O&M building and warehouse owned by Bornish Wind and certain equipment.
 
$143,000(10)
Baldwin Wind, LLC
 
Common Facilities Services Agreement, dated October 29, 2010 (amended as of May 12, 2015)
 
FPL Energy Burleigh County Wind, LLC and Wilton Wind II, LLC
 
Addresses rights and responsibilities related to O&M and use of common facilities.
 
$429,000(11)(12)
FPL Energy Vansycle L.L.C. (the Stateline Project Entity)
 
Common Facilities Services Agreement, dated December 18, 2003
 
FPL Energy Stateline II, Inc.
 
Addresses rights and responsibilities related to O&M and use of common facilities.
 
$107,000(11)(13)

Jericho Wind, LP
 
Shared Transmission Facilities Co-Owners Agreement, dated August 15, 2014
 
Adelaide Wind, LP and Bornish Wind, LP
 
Provides for the mutual understanding of the parties thereto as tenants in common with respect to the ownership, operation, development, financing and holding of their shared transmission facilities
 
$185,000(10)(11)

93



NEP Subsidiary Party
 
Agreement
 
Related Parties(1)
 
Purpose
 
Payments/Share of Costs (2)
Jericho Wind, LP
 
Billing and Metering Agreement, dated August 15, 2014
 
Bornish Wind, LP and Kerwood Wind, LP
 
Establishes and imposes limitations, restrictions, covenants and conditions to provide for the proper and orderly metering, billing and reconciliation of, and allocation of losses to and curtailment for each party's project.
 
$0(11)
Stateline Project Entity
 
Two Transmission Line Easement Agreements, each dated December 18, 2003
 
FPL Energy Stateline II, Inc.
 
Stateline Project Entity granted a non-exclusive easement to FPL Energy Stateline II, Inc. over certain real property owned by Stateline Project Entity relating to energy transmission by Vansycle II.
 
$0(11)(14)

Stateline Project Entity
 
Cotenancy Agreement, dated December 18, 2003
 
FPL Energy Stateline II, Inc.
 
Governs rights and obligations as tenants in common with respect to common facilities.
 
$0(11)(15)

Golden Hills Wind, LLC
 
Shared Facilities Agreement, dated December 7, 2015
 
Golden Hills North Wind, LLC
 
Golden Hills Wind, LLC granted right to access and use shared transmission facilities.
 
$0(4)(5)(16)

Golden Hills Wind, LLC
 
Common Facilities Agreement, dated December 7, 2016
 
Golden Hills North Wind, LLC, Diablo Winds, LLC, Vasco Winds, LLC
 
Addresses rights and responsibilities related to O&M and use of common facilities.
 
$0(5)(17)

Javelina Wind Energy, LLC
 
Common Facilities Agreement, dated December 8, 2015
 
Javelina Wind Energy II, LLC
 
Addresses rights and responsibilities related to O&M and use of common facilities.
 
$0(5)(18)

Javelina Wind Energy, LLC
 
Shared Facilities Agreement, dated December 30, 2015
 
Javelina Wind Energy II, LLC
 
Javelina Wind Energy, LLC granted right to access and use shared transmission facilities.
 
$0(4)(5)(19)

Genesis Solar, LLC
 
Joint Use Pole Agreement, dated October 20, 2010, and Memorandum of Joint Use Pole Agreement, Partial Assignment of Easements and Consent to Entry, dated November 15, 2010
 
Blythe Energy, LLC
 
Genesis is granted right to use certain pole structure of the transmission line owned and operated by Blythe Energy, LLC, and Blythe Energy, LLC provides easements in furtherance thereof.
 
$0(20)

McCoy Solar, LLC
 
Joint Use Pole Agreement, dated October 20, 2010, and Memorandum of Joint Use Pole Agreement, Partial Assignment of Easements and Consent to Entry, dated November 21, 2014
 
Blythe Energy, LLC
 
McCoy is granted right to use certain pole structure of the transmission line owned and operated by Blythe Energy, LLC, and Blythe Energy, LLC provides easements in furtherance thereof.
 
$0(20)

            
(1)
Each of the related parties is an indirect subsidiary of NEE.
(2)
Reflects amount paid by NEP subsidiary in 2017.
(3)
O&M costs and expenses for shared facilities are allocated 100% to Ashtabula Wind, LLC.
(4)
NEP subsidiary’s right of access and use may be restricted or suspended if a force majeure event occurs that prevents a party from fulfilling its obligations (other than payment obligations) under the agreement or a material breach occurs that is not cured within 30 days after the breaching party receives notice. If a change in law necessitates an amendment of the agreement, the parties are required to negotiate a mutually agreeable amendment.
(5)
The agreement continues until terminated by mutual agreement or on the date that all parties or their successors permanently cease operation of the applicable projects.
(6)
O&M costs and expenses incurred for shared facilities are shared equally among the four parties. Northern Colorado Wind Energy, LLC’s right of access and use may be restricted or suspended if a force majeure event occurs that prevents a party from fulfilling its obligations (other than payment obligations) under the agreement or a material breach occurs that is not cured within 30 days after the breaching party receives notice.
(7)
In the event of a change of control of the parties or a change in law or applicable regulations, the parties are required to negotiate and implement a mutually acceptable ownership structure for the shared facilities. The agreement continues until terminated by mutual agreement.
(8)
Palo Duro Wind Energy, LLC and Palo Duro Wind Energy II, LLC own 88% and 12%, respectively, of the membership interest in Palo Duro Wind Interconnection Services, LLC. The O&M costs and expenses of the shared facilities are allocated 100% to Palo Duro Wind Energy, LLC until such time as the project owned by Palo Duro Wind Energy II, LLC is energized, and on an 88%/12% basis with Palo Duro Wind Energy II, LLC thereafter.
(9)
Forty percent of the O&M costs for shared facilities are allocated to the Bluewater Project Entity and 60% of such costs are allocated to Goshen Wind, LP. Goshen Wind, LP’s right of access to and use of such building and equipment is granted to the extent that it does not, in any material respect, (i) limit Bluewater Project Entity’s ability to perform its obligations under any agreement it has entered into or (ii) adversely affect the operations or profitability of Bluewater Project Entity.
(10)
Each party is responsible for its pro rata share of all expenses attributable to the shared facilities (Jericho Wind, LP has an approximately 53% interest, Bornish Wind has a 26% interest and Adelaide Wind has a 21% interest in the shared facilities). The agreement terminates upon the earliest to occur of the written agreement of all the parties or one party becoming the sole owner of the shared facilities.
(11)
The agreement may be terminated upon the occurrence of certain customary events or by mutual agreement.

94



(12)
Baldwin Wind, LLC pays NEOS its pro rata share (based on the parties’ respective percentage ownership interests of the common facilities at the time such costs are incurred) of the O&M costs for the common facilities. At December 31, 2016, Baldwin Wind, LLC’s ownership interest was 50%. NEOS is designated as operator under the agreement. The agreement continues until December 31, 2041.
(13)
The Stateline Project Entity and FPL Energy Stateline II, Inc. each pay NEOS its pro rata share (based on the parties’ respective percentage ownership interests of the common facilities at the time such costs are incurred) of the O&M costs for the common facilities. NEOS is designated as operator under the agreement. The agreement continues until December 31, 2035.
(14)
Each easement agreement continues until December 31, 2035.
(15)
The agreement continues until December 31, 2035. Each party is responsible for paying all costs, expenses and charges that directly relate to its projects use of or activities with respect to the common facilities and which are assessed under the Common Facilities Services Agreement.
(16)
Golden Hills Wind, LLC and Golden Hills North Wind, LLC own 67.6% and 32.4%, respectively, of the membership interest in Golden Hills Interconnection, LLC. The O&M costs and expenses of the shared facilities are allocated 100% to Golden Hills Wind, LLC until such time as the project owned by Golden Hills North Wind, LLC is energized, and on a 67.6%/32.4% basis with Golden Hills North Wind, LLC thereafter.
(17)
Each party is responsible for its pro rata share of all expenses attributable to the shared facilities based upon relative MW percentage of each project to the total MWs of the projects combined.
(18)
Javelina Wind Energy, LLC and Albercas Wind Energy II, LLC own 55% and 45%, respectively, of the membership interest in Javelina Interconnection, LLC. The O&M costs and expenses of the common facilities are allocated 100% to Javelina Wind Energy, LLC until such time as the project owned by Albercas Wind Energy II, LLC is energized, and on a 55%/45% basis with Albercas Wind Energy II, LLC thereafter. NEOS is designated as operator under the agreement.
(19)
Javelina Wind Energy, LLC and Albercas Wind Energy II, LLC own 55% and 45%, respectively, of the membership interest in Javelina Interconnection, LLC. The O&M costs and expenses of the shared facilities are allocated 100% to Javelina Wind Energy, LLC until such time as the project owned by Albercas Wind Energy II, LLC is energized, and on a 55%/45% basis with Albercas Wind Energy II, LLC thereafter.
(20)
Each party is required to pay the other party for any costs and/or lost revenues borne by the other party resulting from the need to deenergize the other party's line for purposes of performing maintenance on its own transmission line. Upon the abandonment of the use of any joint use pole by either party, the agreement will terminate with respect to the specific joint use poles affected by the abandonment.

Transmission Services Agreement

Northern Colorado Wind Energy, LLC entered into an Amended and Restated Transmission Services Agreement dated January 18, 2010 (the Northern Colorado TSA), with PLI. The Northern Colorado TSA will continue in effect until December 31, 2032 and will be automatically extended for successive one-year periods unless Northern Colorado Wind Energy, LLC provides prior notice to PLI that it does not wish the term to be automatically extended. Pursuant to the agreement, PLI provides transmission service for Northern Colorado from PLI’s transmission line to the Public Service Company of Colorado transmission system. Northern Colorado Wind Energy, LLC pays PLI a monthly transmission service charge to compensate PLI for operating and maintaining the transmission line. Northern Colorado Wind Energy, LLC also reimburses PLI for any sales or use taxes payable by PLI with respect to the transmission services performed under the Northern Colorado TSA. For each of the years ended December 31, 2017, 2016 and 2015, PLI received a total of approximately $2 million in compensation under the Northern Colorado TSA.

Either party to the Northern Colorado TSA may terminate the Northern Colorado TSA upon the other party’s payment default or failure to perform any other material term in the Northern Colorado TSA that is not cured during the applicable cure period and on the later of: (i) after notice is given; or (ii) filing with the FERC of a notice of termination.

New Project Adverse Effect Agreement

Perrin Ranch Wind, LLC and Tuscola Bay Wind, LLC each entered into a New NextEra Energy Resources Project Adverse Effect Agreement, dated September 27, 2012, with NEER (collectively, the Adverse Effect Agreements). Under the Adverse Effect Agreements, each of Perrin Ranch Wind, LLC and Tuscola Bay Wind, LLC agreed that NEER or any of NEER’s affiliates may construct a new wind farm or expand an existing wind farm (i) located within 2.5 miles of any of its project’s wind turbines; or (ii) which has the right to use any transmission, interconnection or other facilities of its project (a New NextEra Project), provided that if it is determined by a curtailment consultant that such New NextEra Project will have a detrimental effect on Perrin Ranch or Tuscola Bay, as applicable, upon the commencement of operations of such New NextEra Project, the New NextEra Project will agree to be curtailed prior to any required curtailment of Perrin Ranch or Tuscola Bay, as applicable. NEER has also agreed that prior to the transfer to a non-affiliate of any direct or indirect interest in an affiliate of NEER that has the right to construct a New NextEra Project, the non-affiliate will be required to become a party to the applicable Adverse Effect Agreement.

Genesis Technical Support and Services Agreement

Genesis Solar, LLC entered into a Technical Support and Services Agreement, dated August 22, 2011, with NEER (the Genesis Technical Support and Services Agreement). The agreement may be terminated by either party at any time by giving the other party prior written notice of the effective date of the termination. Pursuant to the agreement, NEER arranges for the provision of services performed by third parties; pays for other incidental expenses incurred in connection with the provision of services, for which expenses it is reimbursed; provides project siting and development services; provides engineering services; and provides construction and construction management services. NEER is reimbursed for the actual cost of all third party and other services provided. For the years ended December 31, 2017, 2016 and 2015, the amount paid to NEER under the Genesis Technical Support and Services Agreement was approximately $2 million, $3 million and $5 million, respectively, consisting of reimbursements for third-party expenses and the cost of services provided.

McCoy Construction Coordination Agreement

McCoy Solar, LLC entered into a Construction Coordination Agreement, dated December 19, 2014 with NEER (the McCoy Construction Coordination Agreement). The agreement automatically terminates upon final completion of the project, subject to monthly extensions thereafter. The agreement also contains customary termination provisions. Under the McCoy Construction

95



Coordination Agreement, NEER provides technical support to coordinate the efforts of the various contractors engaged to complete the project, to act as McCoy Solar, LLC’s representative under those contracts and to coordinate work under the construction contracts, to prepare and update the construction budget, and to perform other construction related tasks, For its services as coordinator, NEER received an annual fee of $120,000, together with reimbursements for expenses. For the year ended December 31, 2017, 2016 and 2015, NEER received a total of approximately $51,000, $120,000 and $124,000, respectively, in compensation under the McCoy Construction Coordination Agreement.

Energy Management Agreement

Golden Hills Wind, LLC entered into an Amended and Restated Energy Management Agreement, effective as of December 5, 2014 (the EMA), with NextEra Energy Marketing, LLC (NEM), a wholly owned subsidiary of NEE. The agreement provides that NEM shall act as the agent of Golden Hills Wind, LLC with respect to sales of energy market products, as contemplated by the related power purchase agreement, by Golden Hills Wind into the California Independent System Operator, Inc. market, third-party bilateral markets and/or other markets that are commercially available. The EMA was for an initial term of two years and may be renewed by Golden Hills Wind, LLC for successive two year terms upon written notice to NEM requesting renewal at least 60 days prior to the beginning of such renewal term. NEM provides Golden Hills Wind, LLC with a monthly statement setting forth the revenue received from sales of energy products under the EMA, less the monthly management fee and pass-through amounts. For the years ended December 31, 2017, 2016 and 2015, NEM received approximately $433,000, $423,000 and $0, respectively, in compensation under the EMA.

Intrastate Natural Gas Transportation Service Agreements

From time to time, each of Monument Pipeline LP, South Shore Pipeline, L.P., Mission Valley Pipeline Company, LP, Mission Natural Gas Company, LP and LaSalle Pipeline, LP (each, a NGTSA Pipeline Entity) enters into Natural Gas Transportation Agreements (collectively, the NGTSAs) with NEM. NEM acts on each NGTSA Pipeline Entity’s behalf with respect to such entity’s ultimate natural gas transportation customer.

Under the NGTSAs, each NGTSA Pipeline Entity provides one of six services: firm transportation service, enhanced transportation service, interruptible transportation service, authorized overrun service, park and loan service and no notice service. Each NGTSA carries an initial term that varies between one month and one year and, upon expiration of the initial term, the contract is automatically renewed on a month to month basis. After the expiration of the initial term, each party may cancel the agreement upon 30 days' or 60 days' (depending on the contracting NGTSA Pipeline Entity) written notice to the other party.

In addition to a transportation rate payable under each NGTSA, the NGTSA Pipeline Entities are also reimbursed by NEM for certain third party fees. The below table lists the fees and reimbursements received under the NGTSAs for the years ended December 31, 2017, 2016 and 2015, respectively, by each NGTSA Pipeline Entity in the aggregate, inclusive of fees and reimbursements:
 
 
Transportation Rates and
Reimbursements
Pipeline Entity
 
2017
 
2016
 
2015
Monument Pipeline LP
 
$
4,659,000

 
$
8,505,000

 
$
1,340,000

South Shore Pipeline, L.P.
 
$
1,653,000

 
$
649,000

 
$

Mission Valley Pipeline Company, LP
 
$
111,000

 
$
87,000

 
$
44,000

Mission Natural Gas Company, LP
 
$
62,000

 
$
62,000

 
$
16,000

LaSalle Pipeline, LP
 
$
212,000

 
$
180,000

 
$
43,000

NET Mexico Pipeline Partners, LLC
 
$
4,000

 
$

 
$


Section 311 Natural Gas Transportation Service Agreements

From time to time, Eagle Ford Midstream, LP enters into NGPA Section 311 Natural Gas Transportation Service Agreements (collectively, the Eagle Ford NGTSAs) with NEM. NEM acts on Eagle Ford Midstream, LP’s behalf with respect to such entity’s ultimate natural gas transportation customer. Under each Eagle Ford NGTSA, Eagle Ford Midstream, LP provides, transports and delivers natural gas on the behalf of NEPM (and the ultimate customer) on a firm basis, subject to the applicable pipeline’s operational capacity and force majeure events. In addition to a transportation rate payable under each Eagle Ford NGTSA, Eagle Ford Midstream, LP is also reimbursed by NEM for certain third party fees. Each Eagle Ford NGTSA carries an initial term that may vary between one month and one year and, upon expiration of the initial term, the contract is automatically renewed on a month to month basis. After the expiration of the initial term, each party may cancel the agreement upon 30 days written notice to the other party. For the years ended December 31, 2017, 2016 and 2015, NEM paid Eagle Ford Midstream, LP approximately $264,000, $416,000 and $28,000, respectively, in the aggregate under the Eagle Ford NGTSAs, inclusive of fees and reimbursements.

Fuel Management Services Agreements

As of October 1, 2015, NET Holdings Management, LLC entered into a Fuel Management Services Agreement with NEM. NET Holdings Management, LLC is a subsidiary of NEP OpCo and owns the Texas pipelines. Under this agreement, NEM provides support for NET Holdings Management, LLC’s obligations to the Texas pipelines under various natural gas sale and purchase, fuel

96



supply, balancing, peaking and other gas-related agreements to supply and manage the Texas pipelines. The agreement initially expired on December 31, 2016, and automatically renewed for a one year term at that time. The agreement will automatically renew for successive one year terms unless either party gives 60 days' prior written notice of an election not to renew prior to the renewal. NEPM provides NET Holdings Management, LLC with a monthly statement setting forth the monthly payment due from either NEPM to NET Holdings Management, LLC, or NET Holdings Management, LLC to NEM, based upon revenues received in the performance of the services on behalf of the Texas pipelines under the agreement, less costs and expenses incurred by NEPM. For the years ended December 31, 2017, 2016 and 2015, NEM paid NET Holdings Management, LLC approximately $2,935,000, $2,758,000 and $361,000, respectively, under this agreement.

Build-Out Agreements

Certain subsidiaries of NEP have entered into build-out agreements with NEER. The build-out agreements provide that if NEER or its affiliates construct additional wind facilities within five kilometers of any wind turbines of the applicable projects, the parties will determine whether such new facilities result in a wind interference effect, transmission access effect or operating and maintenance effect. If the construction of the additional wind facilities would have such an effect, then the NEER affiliate constructing such additional wind farms shall make a payment to the respective party to compensate for such effect. For the years ended December 31, 2017, 2016 and 2015, no payments were made under the build-out agreements. The date of each of the build-out agreements was:
Party
 
Date
Palo Duro Wind Energy, LLC
 
December 18, 2014
Mammoth Plains Wind Project, LLC
 
December 22, 2014
Seiling Wind, LLC and Seiling Wind II, LLC
 
December 23, 2014
Golden West Power Partners, LLC
 
December 1, 2015
Golden Hills Wind, LLC and Cedar Bluff Wind, LLC
 
December 30, 2015
Brady Wind, LLC
 
December 9, 2016
NextEra Energy Partners Acquisitions, LLC
 
May 1, 2017
NextEra Energy Partners Acquisitions, LLC
 
November 20, 2017

Cash Sweep and Credit Support Agreement

NEER and certain of its affiliates have provided credit support (letters of credit and guarantees) to, among other persons, energy sale counterparties, interconnection providers, permitting authorities and lenders to NEP’s subsidiaries to satisfy contractual and permit obligations of NEP’s subsidiaries, to substitute for cash reserves they are required to maintain and to facilitate NEE’s cash management practices. NEP OpCo has entered into the CSCS agreement with NEER, under which:

NEER provides certain existing limited credit support on behalf of NEP’s subsidiaries for the projects and, upon NEP OpCo’s request and at NEER’s option, may agree to provide credit support on behalf of any projects NEP may acquire in the future on similar terms, and NEP OpCo will reimburse NEER to the extent NEER or its affiliates are required to make payments under such credit support or to post cash collateral, subject to certain exceptions; and
when the projects in NEP’s portfolio receive revenues or when NEP OpCo receives distributions from NEP’s subsidiaries, NEER or one of its affiliates borrow excess funds from NEP’s subsidiaries, including NEP OpCo, and hold them in an account of NEER or one of its affiliates for the benefit of NEER and its affiliates until such funds are required to fund distributions or pay NEP’s subsidiaries’ expenses or NEP OpCo otherwise demands the returns of such funds.

NEP OpCo pays NEER an annual credit support fee that is based on NEE’s borrowing costs, subject to adjustment. The fee is calculated as a fixed percentage of the aggregate amount of continuing credit support provided by NEER or its affiliates to NEP’s subsidiaries, excluding credit support for which NEP’s subsidiaries do not have reimbursement obligations as described above. If the aggregate amount of such credit support by NEER or its affiliates increases or decreases, the credit support fee will be adjusted accordingly as determined in good faith by NEER. The credit support fee under the CSCS agreement is an operating expenditure and, therefore, reduces the cash available for distribution to NEP OpCo's unitholders, including NEP, in accordance with NEP OpCo’s partnership agreement. NEP's O&M expense for the years ended December 31, 2017, 2016 and 2015, include approximately $4 million, $3 million and $2 million, respectively, related to the CSCS agreement.

The term of the CSCS agreement is for ten years from July 1, 2014 and will automatically renew for successive five-year periods unless NEP OpCo or NEER provides written notice that it does not wish for the agreement to be renewed. However, in certain limited circumstances NEP OpCo is permitted to terminate the CSCS agreement prior to the expiration of its term upon 90 days’ prior written notice of termination to NEER. In certain limited circumstances, NEER is permitted to terminate the CSCS agreement upon 180 days’ prior written notice of termination to NEP.

ROFO Agreement

Under the ROFO agreement, NEER has granted NEP OpCo a right of first offer on any proposed sale of any of the NEER ROFO projects until July 1, 2020. This right of first offer does not apply to a merger of NEER with or into, or sale of substantially all of NEER’s assets to, an unaffiliated third party, any sale of any NEER ROFO project following which NEER continues to hold directly

97



or indirectly 100% of the ownership interests in and maintains control over such NEER ROFO project or any sale of NEE Equity’s or its affiliates’ direct or indirect interests in NEP OpCo. However, NEER is not obligated to sell the NEER ROFO projects and, therefore, NEP does not know when, if ever, these projects will be offered to NEP OpCo. Even if an offer is made to NEP OpCo, NEP OpCo and NEER may not reach an agreement on the terms for the sale of the applicable NEER ROFO project.

Right of First Refusal (ROFR) Agreement

NEP and NEP OpCo have granted NEER a right of first refusal on any proposed sale of any NEP OpCo asset. Pursuant to the terms of the ROFR Agreement, prior to engaging in any negotiation regarding any sale of a NEP OpCo asset, NEP OpCo must first negotiate for 30 days with NEER to attempt to reach an agreement on a sale of such asset to NEER or any of its subsidiaries. If an agreement is not reached within the initial 30-day period, NEP OpCo will be able for a 30-day period to negotiate with any third party for the sale of such asset, but prior to accepting any third party offer, NEP OpCo will be required to restart negotiations with NEER for the next 30 days and will not be permitted to sell the applicable asset to the third party making the offer if NEER agrees to terms substantially consistent with those proposed by such third party. If, by the end of the 30-day period, NEER and NEP OpCo have not reached an agreement, NEP OpCo will have the right to sell such asset to such third party within 30 days.

Licensing Agreements

Under the U.S. trademark licensing agreement, NEE has granted to NEP a limited, personal, non-exclusive, non-transferable, non-assignable license to use the names “NextEra” and “NextEra Energy” in the U.S. Under the Canadian trademark licensing agreement, NECIP granted to NEEC a limited, personal, non-exclusive, non-transferable, non-assignable license to use the names “NextEra” and “NextEra Energy” in Canada. The licensing agreements can be amended only by written agreement of the parties to such agreements.

Registration Rights Agreement

NEP entered into a registration rights agreement with NEE and certain of its affiliates, including NEE Equity, under which NEE and its affiliates are entitled to demand registration rights, including the right to demand that a shelf registration statement be filed, and “piggyback” registration rights, for NEP’s common units that it owns or acquires, including through the exchange of NEE Equity’s common units of NEP OpCo for NEP’s common units in accordance with the Exchange Agreement.

Exchange Agreement

NEP entered into the Exchange Agreement, as amended, with NEP OpCo and NEE Equity, under which NEE Equity can tender NEP OpCo units for redemption to NEP OpCo. NEE Equity has the right to receive, at its election, either common units of NEP or a cash amount equal to the net proceeds from the sale by NEP of an equivalent number of NEP’s common units issued to fund such redemption; provided that NEP OpCo will only be required to pay the cash amount to the extent it has received corresponding capital contributions from NEP, although the Exchange Agreement does not require NEP to make such capital contributions. In addition, NEP has the right but not the obligation, to directly purchase such tendered common units for, subject to the approval of NEP’s conflicts committee, cash or NEP’s common units. The Exchange Agreement also provides that, subject to certain exceptions, NEE Equity does not have the right to exchange its NEP OpCo units if NEP OpCo or NEP determines that such exchange would be prohibited by law or regulation or would violate other agreements to which NEP may be subject.

If NEE Equity elects to receive NEP’s common units in exchange for NEE Equity’s tendered NEP OpCo units, the exchange will be on a one-for-one basis, subject to adjustment in the event of splits, combinations of units and similar events. If NEE Equity elects to receive cash in exchange for NEE Equity’s tendered NEP OpCo units, or if NEP exercises its right to purchase tendered NEP OpCo units for cash, the amount of cash payable will be based on the net proceeds received by NEP in a sale of an equivalent number of NEP’s common units.

McCoy and Adelanto Investment

On April 29, 2015, a subsidiary of NEP made an equity method investment in the McCoy and Adelanto solar projects, which were under construction in California. Through a series of transactions, a subsidiary of NEP issued 1,000,000 NEP OpCo Class B Units, Series 1 and 1,000,000 NEP OpCo Class B Units, Series 2, to NEER for approximately 50% of the ownership interests in the three solar projects. NEER, as holder of the Class B Units, will retain 100% of the economic rights in the projects to which the respective Class B Units relate, including the right to all distributions paid to NEP OpCo by the project subsidiaries that own the projects. NEER has agreed to indemnify NEP against all risks relating to NEP’s ownership of the projects and construction of the projects until NEER offers to sell the economic interests to NEP and NEP accepts such offer, if NEP chooses to do so. NEER has also agreed to continue to manage the operation of the projects at its own cost, and to contribute to the projects any capital necessary for the construction and operation of the projects, until NEER offers to sell the economic interests to NEP and NEP accepts such offer.

Jericho Receivable

As part of the acquisition of Jericho, NEP acquired a CAD $43.4 million receivable from a subsidiary of NEER relating to operational performance issues at this facility. The receivable is intended to compensate NEP for the operational performance issues and is supported in full by corrective actions or compensation expected from an equipment vendor under an undertaking the vendor has

98



with NEER. This receivable bears interest at 7.1% per annum and matures in September 2035. In December 2015, the related receivable agreement was amended such that the principal payments are now payable annually in December, accompanied by the next twelve months interest. Under the amended agreement, NEP received payments of approximately CAD $7 million in December 2017.

Seiling Receivable

As part of the acquisition of Seiling I and Seiling II, a subsidiary of NEP acquired an approximately $25 million receivable from a subsidiary of NEER relating to operational performance issues at this facility. The related party note receivable is intended to compensate NEP for the operational performance issues and is supported in full by corrective actions or compensation expected from an equipment vendor under an undertaking the vendor has with NEER. This receivable bears interest at 7.1% per annum, is payable by NEER in equal semi-annual installments and matures in December 2035. For each of the years ended December 31, 2017 and 2016, a subsidiary of NEP received payments of approximately $2 million representing principal and interest on the Seiling receivable.

Golden West Acquisition

On May 1, 2017, an indirect subsidiary of NEP acquired Golden West Wind Holdings, LLC for approximately $238 million, subject to customary working capital and other adjustments, and the assumption of $184 million in existing liabilities related to differential membership interests. Golden West Wind Holdings, LLC indirectly owns an approximately 249 MW wind generation facility located in El Paso County, Colorado. The seller is an indirect wholly-owned subsidiary of NEE.

Desert Sunlight, Nokota and Javelina Acquisition

On October 25, 2017, entered into a purchase and sale agreement with an indirect wholly-owned subsidiary of NEER to acquire an indirect 25.9% interest in Desert Sunlight Investment Holdings, LLC and 100% of each of Nokota Wind Holdings, LLC, and Javelina Wind Funding, LLC for approximately $812 million, subject to customary working capital and other adjustments, plus the assumption of approximately $459 million in existing liabilities related to differential membership interests. Nokota Wind Holdings, LLC owns 100% of the Class A membership interests of Nokota Wind, LLC, that indirectly owns two wind generation facilities, Brady Wind I and Brady Wind II, with a combined generating capacity of approximately 299 MW, located in Hettinger and Stark counties, North Dakota. Javelina Wind Funding, LLC owns 100% of the Class A membership interests of Javelina Wind Energy Holdings, LLC, that owns an approximately 250 MW wind generation facility, Javelina I, located in Webb County, Texas. The acquisition closed on November 20, 2017.

Procedures for Review, Approval and Ratification of Related-Person Transactions

The conflicts committee of the board reviews and approves related person transactions to the extent required by NEP's partnership agreement or to the extent that the board seeks the approval of the conflicts committee.

The management of NEP is charged with primary responsibility for determining whether, based on the facts and circumstances, a proposed transaction is a related person transaction. For the purposes of this determination, (1) a related person includes any director or executive officer of NEP, any nominee for director of NEP, any unitholder known to NEP to be the beneficial owner of more than 5% of any class of NEP’s voting securities, and any immediate family member of any such person and (2) a related person transaction includes any transaction, since the beginning of NEP’s last fiscal year, or any currently proposed transaction, in which NEP was or is to be a participant and the amount involved exceeds $120,000, and in which any related person had or will have a direct or indirect material interest.

If, after weighing all of the facts and circumstances, management determines that a proposed transaction is a related person transaction, management must present the proposed transaction to the board for review or, if impracticable under the circumstances, to the chairman of the board. The board must then either approve or reject the transaction. The board may, but is not required to, seek the approval of the conflicts committee for the resolution of any related person transaction.

In addition, certain transactions must be referred to the conflicts committee pursuant to the terms of NEP’s partnership agreement and the conflicts committee’s charter. The conflicts committee charter is available on NEP’s website at www.nexteraenergypartners.com.

Director Independence

The NYSE does not require a listed publicly traded limited partnership, such as NEP, to have a majority of independent directors on the board. For a discussion of the independence of the members of the board of directors of NEP, please see Item 10 - Management of NEP.


99



Item 14. Principal Accounting Fees and Services

The following table presents fees billed for professional services rendered by Deloitte & Touche LLP, the member firms of Deloitte Touche Tohmatsu, and their respective affiliates (collectively, Deloitte & Touche) for the fiscal years ended December 31, 2017 and 2016.
 
 
2017
 
2016
Audit Fees(a)
 
$
2,088,000

 
$
2,124,000

Audit-Related Fees(b)
 
2,067,000

 
1,984,000

Tax Fees(c)
 

 
25,000

All Other Fees
 

 

Total Fees
 
$
4,155,000

 
$
4,133,000

______________________
(a)
Audit fees consist of fees billed for professional services rendered for the audit of NEP's annual consolidated financial statements for the fiscal year and the reviews of the financial statements included in Quarterly Reports on Form 10-Q during the fiscal year and the audit of the effectiveness of internal control over financial reporting, comfort letters, consents, and other services related to SEC matters.
(b)
Audit-related fees consist of fees billed for assurance and related services that are reasonably related to the performance of the audit or review of NEP's consolidated financial statements and are not reported under audit fees. These fees primarily related to audits of subsidiary (non-SEC registrant) financial statements.
(c)
Tax fees consist of fees billed for professional services rendered for tax advice and tax planning.

In accordance with the requirements of the Sarbanes-Oxley Act of 2002, the audit committee charter and the audit committee’s pre-approval policy for services provided by the independent registered public accounting firm, all services performed by Deloitte & Touche are approved in advance by the audit committee. Audit and audit-related services specifically identified in an appendix to the pre-approval policy for which the fee is expected to be $250,000 or less are pre-approved by the audit committee each year. This pre-approval allows management to request the specified audit and audit-related services on an as-needed basis during the year, provided any such services are reviewed with the audit committee at its next regularly scheduled meeting. Any audit or audit-related service for which the fee is expected to exceed $250,000, or that involves a service not listed on the pre-approval list, must be specifically approved by the audit committee prior to commencement of such service. In addition, the audit committee approves all services other than audit and audit-related services performed by Deloitte & Touche in advance of the commencement of such work. The audit committee has delegated to the chair of the committee the right to approve audit, audit-related, tax and other services, within certain limitations, between meetings of the audit committee, provided any such decision is presented to the audit committee at its next regularly scheduled meeting.

In 2017 and 2016, no services provided to NEP by Deloitte & Touche were approved by the Audit Committee after services were rendered pursuant to Rule 2-01(c)(7)(i)(C) of Regulation S-X (which provides for a waiver of the otherwise applicable pre-approval requirement if certain conditions are met).

The audit committee has determined that the non-audit services provided by Deloitte & Touche during 2017 were compatible with maintaining that firm’s independence.



NO INCORPORATION BY REFERENCE

In NEP’s filings with the SEC, information is sometimes “incorporated by reference.” This means that NEP is referring you to information that has previously been filed with the SEC and the information should be considered as part of the particular filing. As provided under SEC rules, the “Compensation Committee Report” contained in this Annual Report on Form 10-K specifically is not incorporated by reference into any other filings with the SEC. In addition, this Annual Report on Form 10-K includes website addresses. These website addresses are intended to provide inactive, textual references only. The information on these websites is not part of this Annual Report on Form 10-K.



100


PART IV

Item 15.  Exhibits, Financial Statement Schedules
 
 
 
Page(s)
(a)
1.
Financial Statements
 
 
 
Management's Report on Internal Control over Financial Reporting
 
 
Attestation Report of Independent Registered Public Accounting Firm
 
 
Report of Independent Registered Public Accounting Firm
 
 
Consolidated Statements of Income
 
 
Consolidated Statements of Comprehensive Income
 
 
Consolidated Balance Sheets
 
 
Consolidated Statements of Cash Flows
 
 
Consolidated Statements of Changes in Equity
 
 
Notes to Consolidated Financial Statements
 
 
 
 
 
2.
Financial Statement Schedules - Schedules are omitted as not applicable or not required.
 
 
 
 
 
 
3.
Exhibits (including those incorporated by reference)
 
Exhibit
Number
 
Description
2.1*
 
2.2*
 
2.3*
 
3.1*
 
3.2*
 
3.3*
 
3.4*
 
4.1*
 
4.2*
 
4.3*
 
4.4*
 
4.5*
 
10.1*
 
10.2*
 
10.3*
 

101



Exhibit
Number
 
Description
10.4*
 
10.4(a)*
 
10.5*
 
10.6*
 
10.7*
 
10.8*
 
10.9*
 
10.10*
 
10.11*
 
10.12*
 
10.12(a)*
 
10.13*
 
10.14*
 
10.15*
 
10.16
 
10.17
 
12
 
21
 
23
 
31(a)
 
31(b)
 
32
 
101.INS
 
XBRL Instance Document
101.SCH
 
XBRL Schema Document
101.PRE
 
XBRL Presentation Linkbase Document
101.CAL
 
XBRL Calculation Linkbase Document
101.LAB
 
XBRL Label Linkbase Document
101.DEF
 
XBRL Definition Linkbase Document
__________________________
*
Incorporated herein by reference.

NEP agrees to furnish to the SEC upon request any instrument with respect to long-term debt that NEP has not filed as an exhibit pursuant to the exemption provided by Item 601(b)(4)(iii)(A) of Regulation S-K.

Item 16.  Form 10-K Summary

Not applicable.

102



SIGNATURES

Pursuant to the requirements of the Securities Exchange Act of 1934, the registrant has duly caused this report to be signed on its behalf by the undersigned thereunto duly authorized.

Date:  February 20, 2018

NEXTERA ENERGY PARTNERS, LP
(Registrant)
 
 
 
 
 
 
 
 
JAMES L. ROBO
James L. Robo
Chairman of the Board, Chief Executive Officer
and Director
(Principal Executive Officer)



Pursuant to the requirements of the Securities Exchange Act of 1934, this report has been signed below by the following persons on behalf of the registrant and in the capacities with NextEra Energy Partners, LP and on the date indicated.

Signature and Title as of February 20, 2018:




JOHN W. KETCHUM
 
TERRELL KIRK CREWS, II
John W. Ketchum
Chief Financial Officer and Director
(Principal Financial Officer)
 
Terrell Kirk Crews, II
Controller and Chief Accounting Officer
(Principal Accounting Officer)

SUSAN DAVENPORT AUSTIN
 
ARMANDO PIMENTEL, JR.
Susan Davenport Austin
Director
 
Armando Pimentel, Jr.
Director


MARK E. HICKSON
 
JAMES N. SUCIU
Mark E. Hickson
Director
 
James N. Suciu
Director
 
 
 
PETER H. KIND
 
 
Peter H. Kind
Director
 
 



103