10-K 1 a201810-kdoc.htm FORM 10-K Document


 
UNITED STATES
SECURITIES AND EXCHANGE COMMISSION
WASHINGTON, D.C. 20549
Form 10-K
x
ANNUAL REPORT PURSUANT TO SECTION 13 OR 15(d) OF THE SECURITIES EXCHANGE ACT OF 1934.
For the fiscal year ended December 31, 2018
or
o
TRANSITION REPORT PURSUANT TO SECTION 13 OR 15(d) OF THE SECURITIES EXCHANGE ACT OF 1934.
For the transition period from                      to                     .
Commission File Number 001-35500
 
 
 
Oaktree Capital Group, LLC 
(Exact name of registrant as specified in its charter)
Delaware
26-0174894
(State or other jurisdiction of
incorporation or organization)
(I.R.S. Employer
Identification Number)
333 South Grand Avenue, 28th Floor
Los Angeles, CA 90071
Telephone: (213) 830-6300
(Address, zip code, and telephone number, including
area code, of registrant’s principal executive offices)
 
 
 
Securities registered pursuant to Section 12(b) of the Act:
Title of each class
Name of each exchange on which registered
Class A units representing limited liability company interests
6.625% Series A preferred units
6.550% Series B preferred units
New York Stock Exchange
New York Stock Exchange
New York Stock Exchange
Securities registered pursuant to Section 12(g) of the Act: None
Indicate by check mark if the registrant is a well-known seasoned issuer, as defined in Rule 405 of the Securities Act.  Yes  x    No  ¨
Indicate by check mark if the registrant is not required to file reports pursuant to Section 13 or Section 15(d) of the Act.  Yes  ¨     No  x
Indicate by check mark whether the registrant (1) has filed all reports required to be filed by Section 13 and 15(d) of the Securities Exchange Act of 1934 during the preceding 12 months (or for such shorter periods that the registrant was required to file such reports), and (2) has been subject to such filing requirements for the past 90 days.  Yes  x    No  ¨
Indicate by check mark whether the registrant has submitted electronically every Interactive Data File required to be submitted and posted pursuant to Rule 405 of Regulation S-T during the preceding 12 months (or for such shorter period that the registrant was required to submit such files).  Yes  x     No  ¨
Indicate by check mark if disclosure of delinquent filers pursuant to Item 405 of Regulation S-K (§229.405 of this chapter) is not contained herein and will not be contained, to the best of the registrant’s knowledge, in definitive proxy or information statements incorporated by reference in Part III of this Form 10-K or any amendment to this Form 10-K.  x
Indicate by check mark whether the registrant is a large accelerated filer, an accelerated filer, a non-accelerated filer, or a smaller reporting company. See the definitions of “large accelerated filer,” “accelerated filer” and “smaller reporting company” in Rule 12b-2 of the Exchange Act:
 
 
Large accelerated filer   x
Accelerated filer   ¨
 
Non-accelerated filer   ¨
Smaller reporting company   ¨
 
Emerging growth company   o
If an emerging growth company, indicate by check mark if the registrant has elected not to use the extended transition period for complying with any new or revised financial accounting standards provided pursuant to Section 13(a) of the Exchange Act. o
Indicate by check mark whether the registrant is a shell company (as defined in Rule 12b-2 of the Exchange Act).  Yes  ¨    No  x
The aggregate market value of the Class A units of the registrant held by non-affiliates as of June 30, 2018 was approximately $2.9 billion.
As of February 20, 2019, there were 71,482,276 Class A units and 85,408,069 Class B units of the registrant outstanding.
DOCUMENTS INCORPORATED BY REFERENCE
None




TABLE OF CONTENTS
 
Page
PART I.
 
PART II.
 
 
PART III.
 
 
PART IV.
 
 
 


2



FORWARD-LOOKING STATEMENTS
This annual report contains forward-looking statements within the meaning of Section 27A of the U.S. Securities Act of 1933, as amended (the Securities Act), and Section 21E of the U.S. Securities Exchange Act of 1934, as amended (the Exchange Act), which reflect our current views with respect to, among other things, our future results of operations and financial performance. In some cases, you can identify forward-looking statements by words such as anticipate, approximately, believe, continue, could, estimate, expect, intend, may, outlook, plan, potential, predict, seek, should, will and would or the negative version of these words or other comparable or similar words. These statements identify prospective information. Important factors could cause actual results to differ, possibly materially, from those indicated in these statements. Forward-looking statements are based on our beliefs, assumptions and expectations of our future performance, taking into account all information currently available to us. Such forward-looking statements are subject to risks and uncertainties and assumptions relating to our operations, financial results, financial condition, business prospects, growth strategy and liquidity, including, but not limited to, changes in our anticipated revenue and income, which are inherently volatile; changes in the value of our investments; the pace of our raising of new funds; changes in assets under management; the timing and receipt of, and impact of taxes on, carried interest; distributions from and liquidation of our existing funds; the amount and timing of distributions on our preferred units and our Class A units; changes in our operating or other expenses; the degree to which we encounter competition; and general political, economic and market conditions. The factors listed in the item captioned Risk Factors in this annual report provide examples of risks, uncertainties and events that may cause our actual results to differ materially from the expectations described in our forward-looking statements.
Forward-looking statements speak only as of the date of this annual report. Except as required by law, we do not undertake any obligation to publicly update or review any forward-looking statement, whether as a result of new information, future developments or otherwise.
MARKET AND INDUSTRY DATA
This annual report includes market and industry data and forecasts that are derived from independent reports, publicly available information, various industry publications, other published industry sources and our internal data, estimates and forecasts. Independent reports, industry publications and other published industry sources generally indicate that the information contained therein was obtained from sources believed to be reliable. We have not commissioned, nor are we affiliated with, any of the sources cited herein.
Our internal data, estimates and forecasts are based upon information obtained from investors in our funds, partners, trade and business organizations, and other contacts in the markets in which we operate and our management’s understanding of industry conditions.



3


In this annual report, unless the context otherwise requires:
“Oaktree,” “OCG,” “we,” “us,” “our” or “our company” refers to Oaktree Capital Group, LLC and, where applicable, its subsidiaries and affiliates.
“Oaktree Operating Group,” or “Operating Group,” refers collectively to the entities in which we have a minority economic interest and indirect control that either (i) act as or control the general partners and investment advisers of our funds or (ii) hold interests in other entities or investments generating income for us.
“OCGH” refers to Oaktree Capital Group Holdings, L.P., a Delaware limited partnership, which holds an interest in the Oaktree Operating Group and all of our Class B units.
“OCGH unitholders” refers collectively to our senior executives, current and former employees and certain other investors who hold interests in the Oaktree Operating Group through OCGH.
“assets under management,” or “AUM,” generally refers to the assets we manage and equals the NAV (as defined below) of the assets we manage, the leverage on which management fees are charged, the undrawn capital that we are entitled to call from investors in our funds pursuant to their capital commitments, and our pro-rata portion of AUM managed by DoubleLine (as defined below) in which we hold a minority ownership interest. For our collateralized loan obligation vehicles (“CLOs”), AUM represents the aggregate par value of collateral assets and principal cash, for our publicly-traded BDCs, gross assets (including assets acquired with leverage), net of cash, and for DoubleLine funds, NAV. Our AUM amounts include AUM for which we charge no management fees. Our definition of AUM is not based on any definition contained in our operating agreement or the agreements governing the funds that we manage. Our calculation of AUM and the two AUM-related metrics described below may not be directly comparable to the AUM metrics of other investment managers.
“management fee-generating assets under management,” or “management fee-generating AUM,” is a forward-looking metric and generally reflects the beginning AUM on which we will earn management fees in the following quarter, as more fully described in “Management’s Discussion and Analysis of Financial Condition and Results of Operations—Non-GAAP Measures—Assets Under Management—Management Fee-generating Assets Under Management.”
“incentive-creating assets under management,” or “incentive-creating AUM,” refers to the AUM that may eventually produce incentive income, as more fully described in “Management’s Discussion and Analysis of Financial Condition and Results of Operations—Non-GAAP Measures—Assets Under Management—Incentive-creating Assets Under Management.”
“Class A units” refer to the common units of OCG designated as Class A units.
“common units” or “common unitholders” refer to the Class A common units of OCG or Class A common unitholders, respectively, unless otherwise specified.
“consolidated funds” refers to the funds and CLOs that Oaktree is required to consolidate as of the applicable reporting date.
“DoubleLine” refers to DoubleLine Capital LP and its affiliates.
“funds” refers to investment funds and, where applicable, CLOs and separate accounts that are managed by us or our subsidiaries.
“initial public offering” refers to the listing of our Class A units on the New York Stock Exchange on April 12, 2012 whereby Oaktree sold 7,888,864 Class A units and selling unitholders sold 954,159 Class A units.
“Intermediate Holding Companies” collectively refers to the subsidiaries wholly owned by us.
“net asset value,” or “NAV,” refers to the value of all the assets of a fund (including cash and accrued interest and dividends) less all liabilities of the fund (including accrued expenses and any reserves established by us, in our discretion, for contingent liabilities) without reduction for accrued incentives (fund level) because they are reflected in the partners’ capital of the fund.  

4


“preferred units” or “preferred unitholders” refer to the Series A and Series B preferred units of OCG or Series A and Series B preferred unitholders, respectively, unless otherwise specified.
“Relevant Benchmark” refers, with respect to:
our U.S. High Yield Bond strategy, to the FTSE US High-Yield Cash-Pay Capped Index;
our Global High Yield Bond strategy, to an Oaktree custom global high yield index that represents 60% ICE BofAML High Yield Master II Constrained Index and 40% ICE BofAML Global Non-Financial High Yield European Issuers 3% Constrained, ex-Russia Index – USD Hedged from inception through December 31, 2012, and the ICE BofAML Non-Financial Developed Markets High Yield Constrained Index – USD Hedged thereafter;
our European High Yield Bond strategy, to the ICE BofAML Global Non-Financial High Yield European Issuers excluding Russia 3% Constrained Index (USD Hedged);
our U.S. Senior Loan strategy (with the exception of the closed-end funds), to the Credit Suisse Leveraged Loan Index;
our European Senior Loan strategy, to the Credit Suisse Western European Leveraged Loan Index (EUR Hedged);
our U.S. Convertible Securities strategy, to an Oaktree custom convertible index that represents the Credit Suisse Convertible Securities Index from inception through December 31, 1999, the Goldman Sachs/Bloomberg Convertible 100 Index from January 1, 2000 through June 30, 2004, and the ICE BofAML All U.S. Convertibles Index thereafter;
our non-U.S. Convertible Securities strategy, to an Oaktree custom non-U.S. convertible index that represents the JACI Global ex-U.S. (Local) Index from inception through December 31, 2014 and the Thomson Reuters Global Focus ex-U.S. (USD hedged) Index thereafter;
our High Income Convertible Securities strategy, to the FTSE US High-Yield Market Index; and
our Emerging Markets Equities strategy, to the Morgan Stanley Capital International Emerging Markets Index (Net).
“senior executives” refers collectively to Howard S. Marks, Bruce A. Karsh, Jay S. Wintrob, John B. Frank and Sheldon M. Stone.
“Sharpe Ratio” refers to a metric used to calculate risk-adjusted return. The Sharpe Ratio is the ratio of excess return to volatility, with excess return defined as the return above that of a riskless asset (based on the three-month U.S. Treasury bill, or for our European Senior Loan strategy, the Euro Overnight Index Average) divided by the standard deviation of such return. A higher Sharpe Ratio indicates a return that is higher than would be expected for the level of risk compared to the risk-free rate.
This annual report and its contents do not constitute and should not be construed as an offer of securities of any Oaktree funds.

5


Part I.
Item 1. Business
Overview
Oaktree is a leader among global investment managers specializing in alternative investments, with $119.6 billion in assets under management (“AUM”) as of December 31, 2018. Our mission is to deliver superior investment results with risk under control and to conduct our business with the highest integrity. We emphasize an opportunistic, value-oriented and risk-controlled approach to investments in credit, private equity, real assets and listed equities. Over more than three decades, we have developed a large and growing client base through our ability to identify and capitalize on opportunities for attractive investment returns in less efficient markets.
Oaktree was formed in 1995 by a group of individuals who had been investing together since the mid-1980s. Our founders were pioneers in the management of high yield bonds, convertible securities and distressed debt. From those roots we have developed a diversified mix of specialized credit- and equity-oriented strategies. We operate according to a unifying investment philosophy, which consists of six tenets—risk control, consistency, market inefficiency, specialization, bottom-up analysis and disavowal of market timing—and is complemented by a set of core business principles that articulate our commitment to excellence in investing, commonality of interests with clients, a collaborative and cooperative culture, and a disciplined, opportunistic approach to the expansion of products. As of December 31, 2018, we had 317 investment professionals, including 185 senior investment professionals with an average 19 years of industry experience, who among them possess the investing, research, analytical, legal, trading and other skills, as well as relationships and experience, that are necessary for long-term success in our complex markets. Additionally, our compensation and other personnel practices foster a collaborative culture that facilitates complementary investment strategies benefiting from shared knowledge and insights.
We have systematically broadened employee ownership since our founding to help align interests among employees, our clients and other stakeholders, as well as to facilitate a smooth generational transfer of management and ownership. As of December 31, 2018, we had 978 employees, including 296 employee-owners, with offices in 18 cities across 13 countries, of which the largest offices are in Los Angeles (headquarters), London, New York City and Hong Kong.
We manage assets on behalf of many of the most significant institutional investors in the world. Our clientele (excluding DoubleLine’s clientele) includes 73 of the 100 largest U.S. pension plans, 38 state retirement plans in the United States, over 400 corporations and/or their pension funds, over 340 university, charitable and other endowments and foundations, over 15 sovereign wealth funds, and over 350 other non-U.S. institutional investors. As measured by AUM (excluding our pro-rata portion of DoubleLine’s AUM), our 25 largest clients participate in an average of three different investment strategies, reflecting the confidence engendered by our consistent firm-wide investment approach. Approximately 16% of our AUM represents high-net-worth individuals or intermediary distribution such as sub-advisory relationships with mutual funds and advisory relationships with publicly-traded BDCs, indicating both the broadening appeal of alternatives to individual investors and our heightened focus on that market.
Since Oaktree’s founding, our AUM has grown significantly, despite having distributed nearly $105 billion from our closed-end funds.  While we may limit our AUM when appropriate in order to better position us to generate superior risk-adjusted returns, we have a long-term track record of organically growing our investment strategies, increasing our AUM and expanding our client base. Over the last 10 years, we have raised gross capital averaging $13 billion per year. In 2018, we raised gross capital of $13 billion, of which more than $3 billion was from global high net worth individuals, family offices, clients of financial advisory firms and intermediary distribution platforms across various strategies. As of December 31, 2018, we had $19.5 billion of uncalled capital commitments (“dry powder”), which positions us well for any expansion of investment opportunities across our strategies.

6


As shown in the chart below, our AUM has grown to $119.6 billion as of December 31, 2018 from $49.9 billion a decade earlier.  Over the same period, management fee-generating assets under management (“management fee-generating AUM”) grew from $50.2 billion to $98.1 billion, and incentive-creating assets under management (“incentive-creating AUM”) increased from $22.2 billion to $34.6 billion.

Year-end AUM (1) aum2018.jpg
 
 
 
 
 
(1)
AUM includes Oaktree’s pro-rata portion (based on our 20% ownership stake) of DoubleLine’s total AUM since its inception in 2009.

Structure and Operation of Our Business
Our business is comprised of one segment, our investment management business, which consists of the investment management services that we provide to our clients. Our revenue flows from the management fees and incentive income generated by the funds that we manage, as well as the investment income earned from the investments we make in our funds, third-party funds and other companies. The management fees that we receive are based on the contractual terms of the relevant fund and are typically calculated as a fixed percentage of the capital commitments (as adjusted for distributions during a fund’s liquidation period), drawn capital, cost basis or NAV of the particular fund. Incentive income represents our share (up to 20%) of the investors’ profits in most of the closed-end and evergreen funds. Investment income generally reflects the investment return on a mark-to-market basis and our equity participation on the amounts that we invest in Oaktree and third-party funds, as well as in collateralized loan obligation vehicles (“CLOs”) and other companies.
Structure of Funds
Closed-end Funds
Our closed-end funds are typically structured as limited partnerships that have a 10- or 11-year term and have a specified period during which clients can subscribe for limited partnership interests in the fund. Once a client is admitted as a limited partner, that client is required to contribute capital when called by us as the general partner, and generally cannot withdraw its investment. Our closed-end funds have an investment period that generally ranges from three to five years, during which we are permitted to call the committed capital of those funds to make investments. As closed-end funds liquidate their investments, we typically distribute the proceeds to the clients, although during the investment period we have the ability to retain or recall such proceeds to make additional investments. Once we have committed to invest approximately 80% of the capital in a particular fund, we typically raise a new fund in the same strategy, generally ensuring that we always have capital to invest in new opportunities. We may also provide discretionary management services for clients within our closed-end fund strategies through a separate account or through a limited partnership or limited liability company managed by us with the client as the sole limited partner or sole non-managing member (a “fund-of-one”).
Our closed-end funds also include CLOs for which we serve as collateral manager. CLOs are structured finance vehicles in which we make an investment and for which we are entitled to earn management fees.

7


Investors in CLOs are generally unable to redeem their interests until the CLO liquidates, is called or otherwise terminates.
Open-end Funds
Our commingled open-end funds are typically structured as limited partnerships that are designed to admit clients as new limited partners (or accept additional capital from existing limited partners) on an ongoing basis during the fund’s life. Clients in commingled open-end funds typically contribute all of their committed capital upon being admitted to the fund. These funds do not have an investment period and do not distribute proceeds of realized investments to clients. We are permitted to commit the fund’s capital (including realized proceeds) to new investments at any time during the fund’s life. Clients in commingled open-end funds generally have the right to withdraw their capital from the fund on a monthly basis (with prior written notice of up to 90 days).
We also provide discretionary management services for clients through separate accounts within the open-end fund strategies. Clients establish accounts with us by depositing funds or securities into accounts maintained by qualified independent custodians and granting us discretionary authority to invest such funds pursuant to their investment needs and objectives, as stated in an investment management agreement. Separate account clients generally may terminate our services at any time by providing us with prior notice of 30 days or less.
Evergreen Funds
Our evergreen funds invest in marketable securities, private debt and equity, and in certain cases on a long or short basis. As with open-end funds, commingled evergreen funds are designed to accept new capital on an ongoing basis and generally do not distribute proceeds of realized investments to clients. We also provide discretionary management services for clients through separate accounts or funds-of-one within our evergreen fund strategies. Clients in evergreen funds are generally subject to a lock-up, which restricts their ability to withdraw their entire capital for a certain period of time after their initial subscription. Evergreen funds include publicly-traded business development companies (“BDCs”) managed by us.
Management Fees
We receive management fees monthly or quarterly based on annual fee rates for our investment advisory services. The contractual terms of those management fees generally vary by fund structure. For most closed-end funds, the management fee rate is applied against committed capital during the fund’s investment period and the lesser of total funded capital or cost basis of assets in the liquidation period. For certain closed-end funds, management fees during the investment period may be calculated based on drawn capital or cost basis. Additionally, for those closed-end funds for which management fees are based on committed capital, we may elect to delay the start of the fund’s investment period and thus its full management fees, in which case we earn management fees based on drawn capital, and in certain cases, outstanding borrowings under a fund-level credit facility made in lieu of drawing capital, until we elect to start the fund’s investment period. Our right to receive management fees typically ends after 10 or 11 years from either the initial closing date or the start of the investment period, even if assets remain in the fund. In the case of CLOs, the management fee is based on the aggregate par value of collateral assets and principal cash, as defined in the applicable CLO indentures, and a portion of the management fees is dependent on the sufficiency of the particular vehicle’s cash flow. For open-end funds, the management fee is generally based on the NAV of the fund or account. Evergreen funds typically pay management fees based on NAV, invested assets or contributions, and our publicly-traded BDCs pay management fees based on gross assets (including assets acquired with leverage), net of cash.
In the case of certain open-end fund accounts, we have the potential to earn performance-based fees, typically in reference to a relevant benchmark index or hurdle rate, which are classified as management fees. Management fees also include the quarterly incentive fees on investment income we earn from our publicly-traded BDCs and certain evergreen fund accounts, which are generally recurring in nature. In a number of our strategies, we afford certain investors in our funds or clients of separate accounts more favorable economic terms than other investors in the same investment strategy, including with respect to management and performance-based fees, generally based on the aggregate size of commitments of such investor or client, as applicable, to one or more funds or accounts managed by us.

8


Incentive Income
We have the potential to earn incentive income from most of our closed-end funds, substantially all of which follow the European-style waterfall, by which we receive incentive income only after the fund first distributes all contributed capital plus an annual preferred return, typically 8%. Once this occurs, we generally receive as incentive income 80% of all distributions otherwise attributable to our investors, and those investors receive the remaining 20% until we have received, as incentive income, 20% of all such distributions in excess of the contributed capital from the inception of the fund. Thereafter, all such future distributions attributable to our investors are distributed 80% to those investors and 20% to us as incentive income. As a result, we generally receive incentive income, if any, in the latter part of a fund’s life, although earlier in a fund’s term we may receive tax-related distributions, which we recognize as incentive income, to cover our allocable share of income taxes until we are otherwise entitled to payment of incentive income.
We may also earn incentive income from certain evergreen funds on an annual basis, up to 20% of the year’s profits, subject to either a high-water mark or hurdle rate. The high-water mark refers to the highest historical NAV attributable to a limited partner’s account when either incentive income has been earned or the capital was contributed.
Investment Income
We earn investment income from our corporate investments in funds and companies, with Oaktree-managed funds constituting the majority of our corporate investments. Our investments in Oaktree-managed funds generally fall into one of four categories: general partner interests in commingled funds or funds-of-one, investments in CLOs, seed capital for new investment strategies prior to third-party capital raising, and corporate cash management. In the case of general partner interests in our closed-end or evergreen funds, we typically invest the greater of 2.5% of committed capital or $20 million in each fund, not to exceed $100 million per fund. For CLOs, we generally invest up to 5% of the CLO’s total par value. We may also invest in certain third-party managed funds or companies for strategic or financial purposes.
Our investments in companies include a one-fifth equity stake in DoubleLine Capital LP and its affiliates (collectively, “DoubleLine”), a Southern California-based investment management firm that sought our start-up consulting and financial involvement at the time of its founding in December 2009 by Jeffrey Gundlach and others who had previously worked together for over 20 years.  From first managing assets in April 2010, DoubleLine has grown to approximately $121 billion in assets under management as of December 31, 2018.  DoubleLine invests across fixed income, equities and commodities through mutual funds, hedge funds, separate accounts and other vehicles.
Our Investment Approach
Our goal is excellence in investing. This means achieving attractive investment returns without commensurate risk, an imbalance which can only be achieved in markets that are not “efficient.” Although we strive for superior returns, our first priority is that our actions produce consistency, protection of capital and superior performance in bad times. At our core, we are contrarian, value-oriented investors focused on buying securities and companies at prices below their intrinsic value and selling or exiting those investments when they become fairly or fully valued. We believe we can do this best by investing in markets where specialization and superior analysis can offer an investing edge.
In our investing activities, we adhere to the following fundamental tenets:
Focus on Risk-Adjusted Returns.    Our primary goal is not simply to achieve superior investment performance, but to do so with less-than-commensurate risk. We believe that the best long-term records are built more through the avoidance of losses in bad times than the achievement of superior relative returns in good times. Thus, rather than merely searching for prospective profits, we place the highest priority on preventing losses. It is our overriding belief that, especially in the opportunistic markets in which we work, “if we avoid the losers, the winners will take care of themselves.”
Emphasis on Consistency. We believe that a superior record is best built on a high batting average, rather than a mix of brilliant successes and dismal failures. Oscillating between top-quartile results in good years and bottom-quartile results in bad years is not acceptable to us.

9


The Importance of Market Inefficiency. We feel skill and hard work can lead to a “knowledge advantage,” and thus to potentially superior investment results, but not in the most efficient markets where larger numbers of participants have roughly equal access to information. Therefore, we only invest in less efficient markets in which dispassionate application of skill and effort should pay off for our clients.
Focus on Fundamental Analysis.    We believe consistently excellent performance can only be achieved through superior knowledge of companies and their securities, not from macro-forecasting. Therefore, we employ a bottom-up approach to investing, based on proprietary, company-specific research. Our 317 investment professionals have developed a deep and thorough understanding of a wide number of companies and industries, providing us with a significant institutional knowledge base. We use overall portfolio structuring as a defensive tool to help us avoid dangerous concentration, rather than as an aggressive weapon expected to enable us to hold more of the things that do best.
Disavowal of Market Timing. We do not believe in the predictive ability required to correctly time markets. However, concern about the market climate may cause us to tilt toward more defensive investments, increase selectivity or act more deliberately. We keep portfolios fully invested whenever attractively priced assets can be bought.
Specialization.    We offer a broad array of specialized investment strategies. We believe this offers the surest path to the results we, and our clients, seek. Clients interested in a single investment strategy can limit themselves to the risk exposure of that particular strategy, while clients interested in more than one investment strategy can combine investments in our funds to achieve their desired mix. We also provide clients both commingled and customized solutions with one-stop access to the entirety of Oaktree’s credit platform through our multi-credit strategy, which invests in a number of our liquid and illiquid credit strategies. Our focus on specific strategies has allowed us to build investment teams with extensive experience and expertise. At the same time, our teams access and leverage each other’s expertise, affording us both the benefits of specialization and the strengths of a larger organization.
Our Asset Classes and Investment Strategies
We manage investments in a number of strategies across four asset classes: Credit, Private Equity, Real Assets and Listed Equities. The diversity of our investment strategies allows us to meet a wide range of investor needs suited for different market environments globally and, for certain strategies, targeted regions, while providing us with a long-term diversified revenue base.
Our AUM by asset class and investment strategy group as of December 31, 2018 is shown below:
 
Strategy Inception1
 
 
 
 
Strategy Inception1
 
 
 
 
AUM
 
 
 
AUM
 
 
 
(in millions)
 
 
 
 
(in millions)
Credit:
 
 
 
 
Real Assets:
 
 
 
Distressed Debt
1988
 
$
22,266

 
Real Estate
1994
 
$
9,548

High Yield Bonds
1986
 
17,397

 
Infrastructure (2)
2014
 
2,435

Senior Loans
2007
 
10,823

 
 
 
 
11,983

Private/Alternative Credit
2001
 
7,900

 
Listed Equities:
 
 
 
Convertible Securities
1987
 
3,680

 
Emerging Markets Equities
2011
 
4,220

Multi-Strategy Credit
2017
 
2,725

 
Value/Other Equities
2012
 
482

Emerging Markets Debt
2012
 
1,708

 
 
 
 
4,702

 
 
 
66,499

 
 
 
 
 
Private Equity:
 
 
 
 
DoubleLine
 
 
24,115

Corporate Private Equity
1999
 
8,114

 
 
 
 

Special Situations
1994
 
4,147

 
Total
 
 
$
119,560

 
 
 
12,261

 
 
 
 
 
 
 
 
 
 
(1)
Represents the earliest inception date of the individual investment strategy included within the strategy group presented above.
(2)
Oaktree acquired the Highstar Capital team in 2014, which represents the inception date of this strategy. Highstar’s inception date was 2000.


10


We add new products when we identify a market with potential for attractive returns that we believe can be exploited in a risk-controlled fashion, and where we have access to the investment talent capable of producing the results we seek. Therefore, when adding new products, we consider it far more important to avoid mistakes than to capture every opportunity. Our decision to create a new product is based on the identification of an inefficient market with the potential for attractive returns, conviction that the market can be exploited in a limited-risk fashion, and access to an investment team fully capable of producing the results we seek. Because of the high priority we place on assuring that these requirements are met, we prefer that new products represent “step-outs” from our current investment strategies into highly related fields that are managed by people with whom we have had extensive first-hand experience or for whom we can validate qualifications.
Our asset classes and investment strategies are described below:
Credit
Distressed Debt
Distressed Opportunities. Our Distressed Debt team was an industry pioneer and has been one of its leaders since the inception of the strategy in 1988. The team focuses primarily on investments in distressed companies that are perceived to have substantial asset values or business franchises, and are in industries going through periods of transition or dislocation. Our approach seeks to combine protection against loss, which generally comes from buying claims on assets at bargain prices, with the substantial gains to be achieved by returning companies to financial viability through restructuring. We take an opportunistic approach to investing, with the flexibility and expertise to choose from a broad range of investments, including leveraged loans, bonds, equity securities, companies or hard assets. We have had investment teams in the United States and Europe for many years, and more recently have expanded our geographic reach by adding an investment team in Asia.
Value Opportunities. We launched Value Opportunities in 2007 for investors who had expressed interest in a more liquid version of the Distressed Debt strategy. The fund is managed by the Distressed Debt team and invests mainly in distressed debt, stressed debt and other value-oriented investments for which there is a liquid market. The strategy is intended to be an aggressive and opportunistic alternative to Distressed Debt, but with a portfolio composition that allows it to capitalize on changing market conditions. In general, the strategy employs similar strategies and tactics with regard to distressed investments as the Distressed Debt strategy, but it may be more aggressive and more oriented to short selling and short-term trading (and may make greater use of leverage and derivatives) with respect to its non-distressed investments.
High Yield Bonds
We view high yield bond investing as the conscious bearing of risk for potential profit, and we follow a defensive, downside-oriented strategy.  Rather than stretching for higher yields, our primary focus is managing credit risk, avoiding dangerous concentrations and minimizing defaults.  We have been managing high yield bonds for over three decades, starting in 1986 with U.S. high yield bonds, and over that time our U.S. strategy has experienced an average default rate equal to approximately one-third the market as a whole.  By controlling risk and preserving profits, we seek to outperform our benchmark over full market cycles with less-than-commensurate risk.
We established a dedicated European high yield bond strategy in 1999 when the European high yield bond market was still in its nascent stage.  Since then, the European high yield bond market has grown significantly, which has allowed us to construct diverse portfolios of bonds issued by credit-worthy companies from a variety of sectors across developed European countries. The strategy is managed by a dedicated team of leveraged-finance specialists in our London office and employs the same investment approach successfully applied by our U.S. High Yield Bond team.
As a natural extension of our U.S. and European High Yield Bond strategies, in 2010 we established the Global High Yield Bond strategy, a single portfolio approach to investing in the lower-rated, yet credit-worthy performing bonds across the developed world. In constructing our portfolios, we allocate between North America and Europe based on an issue-by-issue relative value framework and market technicals. We also avoid concentrations by industry or company because we believe thoughtful diversification is one of the most cost-effective means of mitigating the impact of credit problems. By employing a highly disciplined, credit-intensive research approach to construct a diversified, risk-controlled portfolio, the strategy targets the most attractive risk/return opportunities we identify across the developed world.

11


Senior Loans
We formed the U.S. Senior Loan strategy in 2007 to capitalize on the backlog of unsold or “hung” bridge loans held by investment banks near the start of the global financial crisis. As the market environment changed, we expanded the strategy to include investing in senior bank loans. The strategy typically invests in broadly-syndicated, senior-secured loans or other senior, non-investment grade debt. In most instances, these instruments constitute the most senior position in the capital structure of the borrower. We employ a fundamental, bottom-up credit analysis when approaching potential loan investments. We rely on the same downside sensitivities in our models and proprietary credit scoring matrix that have been successfully applied for over three decades by our High Yield Bond team.
In 2009, we formed the European Senior Loan strategy to invest in senior secured loans in the growing European bank loan market. The strategy focuses on the senior-secured debt of issuers in Europe, and a majority of the portfolio consists of floating-rate obligations. The strategy may also invest opportunistically in senior secured, fixed-rate bonds in which we see the potential for enhanced returns relative to floating-rate loans. The strategy benefits from the experience and expertise of our London-based European Credit team, which began investing in non-investment grade credit in 1999.
In 2012, we continued to expand the Senior Loan strategy by introducing a new product, Enhanced Income, to create a portfolio of below-investment grade loans using a moderate amount of leverage. Building on our experience in Senior Loans and Enhanced Income, in 2014 we added CLOs to our product offerings, both in the U.S. and Europe. CLOs are securities backed by a diversified pool of below-investment grade loans sold to investors often seeking credit-rated securities or the potential for higher-than-average returns. Both Enhanced Income and our fully-levered CLOs utilize the same investment approach as our Senior Loan strategy, with an emphasis on capital preservation and strong collateral coverage, collaborating with other investment teams across Oaktree’s broader credit platform to maximize the potential of our investments.
Private/Alternative Credit
U.S. Private Debt. We established the U.S. Private Debt strategy in 2001 as a step-out to the High Yield Bond strategy to capitalize on our expertise in credit analysis after we observed a gap in the availability of mezzanine capital to many attractive companies that were considered too small for the high yield bond market.  Initially focused on mezzanine financings, the strategy has evolved to include directly originated senior first lien and senior second lien loans.  The strategy seeks to achieve attractive, risk-adjusted absolute returns by originating or, in limited circumstances, participating in the syndication of performing debt issued privately by U.S. borrowers. Our strong relationships in the private equity, intermediary and banking communities constitute a major advantage in our investment process.  We target investments in companies that are unable to access widely available financing sources for leveraged buyouts, recapitalizations, acquisitions and corporate growth, and that have a strong relative market position and a well-developed business strategy, in addition to sustainable cash flow and a proven management team. 
European Private Debt. We introduced European Private Debt in 2013 to capitalize on opportunities resulting from the decline in European bank lending and our significant industry experience, knowledge and deep relationships across the Continent.  The strategy seeks to achieve attractive, risk-adjusted absolute returns by making primary investments in high-yielding debt or preferred equity of healthy European companies that require liquidity for acquisitions, buyouts of minority investors, debt restructurings, recapitalizations or acquisitions of hard assets.  Such investments are not expected to result in substantial influence or control. Our goal is to target a concentrated portfolio of direct loans to middle-market companies resulting from unique proprietary lending opportunities generated by the European Principal Group (the “EPG”).  The strategy invests primarily in industries in which the EPG has existing portfolio companies or experience, with a particular emphasis on capital-intensive sectors where a lack of bank financing has created an opportunity to acquire assets at a significant discount or to extend credit at attractive rates.  Typically we are the sole lender in our direct-lending transactions, and we rarely participate in sponsor-backed transactions or competitive auctions.
Strategic Credit. We added the Strategic Credit strategy in 2012 as a step-out from our Distressed Debt strategy to capture attractive investment opportunities that appear to offer too little return for distressed debt investors, but may pose too much uncertainty for high yield bond investors. The strategy seeks to achieve an attractive, unlevered total return by investing in public and private performing debt of stressed U.S. and non-U.S. companies. Such investment opportunities may arise from pricing inefficiencies that occur in the primary and secondary markets or from the financing needs of healthy companies with limited access to traditional lenders or

12


public markets. Typical investments are in high yield bonds and senior loans entailing above average credit risk, loan portfolios, rescue financings and other capital solutions for companies experiencing financial stress.
Convertible Securities
Convertible securities are part debt and part equity. By applying our risk-control investment approach to these securities, we attempt to capture most of the returns of equities in rising markets and to outperform equities in flat or down markets. Our goal is to capture the vast majority of the performance of equities over full market cycles with reduced volatility and/or substantially outperform straight bonds with similar levels of risk. To reduce risk, we broadly diversify and focus on convertibles that provide pronounced downside protection. We manage three convertible securities strategies that focus on different regions and market sections – U.S., non-U.S. and “high income” convertibles. High income (or busted”) convertibles offer a unique combination of high current yield and yield-to-maturity, plus the potential for significant equity-driven capital appreciation.
Multi-Strategy Credit
We have been managing multi-strategy fixed income portfolios since 1998, strategically allocating clients’ capital in a number of our liquid and illiquid credit strategies. In 2017, we introduced our first Multi-Strategy Credit Fund, which provides our clients access to Oaktree’s more liquid credit strategies, including high yield bonds, senior loans, emerging markets debt, real estate debt securities, structured credit and convertible bonds. We also provide customized solutions based on clients’ specific investment goals and objectives. The strategy seeks to take advantage of changing market conditions by investing flexibly in various liquid credit opportunities based on our assessment of relative value. Our goal is to generate attractive current income and total return while limiting volatility through diversification.
Emerging Markets Debt
Emerging Markets Opportunities. We launched the Emerging Markets Opportunities strategy in 2012 as an expansion of our Distressed Debt strategy. The strategy targets stressed, distressed and other value-oriented fixed income, hybrid and equity investments in emerging markets. In contrast to developed markets, macroeconomic events, political crises and a misunderstanding among many investors of emerging market complexities give rise to more pronounced disruptions and an enhanced opportunity set for us to take advantage of such opportunities. The strategy is managed by a U.S.-based group that leverages our Distressed Debt team’s experience and expertise, and employs an established, flexible external network of local advisers to enhance deal flow, access local market intelligence and address the intricacies of jurisdictional differences and industry and local regulatory developments.
Emerging Markets Debt Total Return. As a step-out to our Emerging Markets Opportunities strategy, in 2015 we introduced Emerging Markets Debt Total Return to third-party investors to capitalize on the nascent market of stressed credits falling out of the investment-grade and high yield fixed income emerging markets universe.  The strategy invests primarily in performing emerging market credit-oriented investments on an unlevered basis, seeking to achieve an attractive total return by taking advantage of market inefficiencies and geopolitical complexities in the emerging markets credit universe.
Private Equity
Special Situations
Our Special Situations strategy makes control-oriented debt and equity investments in middle-market companies that have an element of distress, dislocation or dysfunction and that we perceive to be undervalued. It seeks situations in which we can gain control of, or significant influence over, companies exhibiting such characteristics and then actively manages those businesses in an effort to deliver value as a private equity-like sponsor. The cornerstone of the Special Situations strategy is its flexibility to invest across capital structures, whether by purchasing secondary market debt (“distress-for-control”) or making direct debt or equity investments in distressed businesses. Importantly, the strategy does not require a distressed macro environment to invest successfully, relying instead on “situational” distress that can be uncovered in any industry, sector or individual company at any point in the economic cycle.

13


Corporate Private Equity 
Power Opportunities. In 1996, we began making a number of power- and energy-related investments jointly with an independent firm, GFI Energy Ventures (“GFI”), a firm founded in 1995. In 2009, GFI personnel joined us and, starting with Oaktree Power Opportunities Fund III, we became the sole manager of the strategy. The Power Opportunities funds seek to make controlling investments in mid-sized companies providing equipment, services and software used in the generation, transmission, distribution, marketing or consumption of energy, with a focus on electric power, natural gas and other utility-related businesses. The Power Opportunities team is comprised of seasoned energy sector investors who work to identify key energy industry themes and then invest in companies which are well-positioned to benefit from such themes. The team then works closely with portfolio companies to strengthen operations, pursue new customers and market opportunities, recruit additional talent, and make complementary acquisitions, among other activities to increase shareholder value. The strategy invests in proven performers and market leaders, not start-up ventures or turnarounds.
European Principal. The European Principal strategy targets control investing opportunities where dislocation or distress enable its funds to secure an attractive purchase price or creation value, and thus the potential for attractive returns.  EPG’s diverse skillset enables the team to target “off-the-run” investment opportunities in which competition is limited, to assess the correlation between a company’s performance and the general economic cycle or specific industry trends, and to develop and implement bespoke operational, legal and financial solutions.  We eschew competitive auctions, preferring instead to work closely with parties which have agreed in principle to the proposed transaction.  This approach can improve information flow, reduce the risk and cost of competition, and translate into a more attractive investment opportunity.  The team uses its local presence in multiple countries, coupled with its deal execution, operational and legal expertise, to craft customized solutions for situations that, in addition to capital, require complex operational or strategic improvements.  Capital-intensive industries are an area of focus because the investment can be at least partially secured by the value of the assets, which creates downside protection and possibly substantial upside returns.  We may also seek to acquire individual assets or smaller pools of assets in a single industry, consolidating them into a larger operating company. These so-called platform investments, which typically are managed by personnel identified by EPG, may benefit from operational, strategic and financial enhancements implemented by our in-house portfolio enhancement teams.
Real Assets
Real Estate
Real Estate Opportunities. The Real Estate team targets a wide range of global investment opportunities across multiple asset types and investment structures at all points in the economic cycle.  The Real Estate Opportunities strategy targets debt and equity investments in commercial real estate, corporate platforms, residential real estate, and opportunistic credit, including commercial and residential non-performing loans.  The strategy seeks to achieve attractive risk-adjusted returns by investing in assets that offer compelling growth characteristics, whether structured as individual properties, portfolios or platforms, as well as distressed assets at appropriate points in the economic cycle.  With dedicated real estate professionals in the U.S., the U.K., Hong Kong, South Korea, Australia and Japan, the team benefits from Oaktree’s multi-disciplinary strengths and global footprint. 
Real Estate Debt. Although the Real Estate team had actively invested in debt in its first 15 years, in 2010, we added Real Estate Debt as a standalone strategy, leveraging the Oaktree infrastructure and dedicated real estate investment team to invest capital in performing real estate debt on a global basis. The funds and separate accounts in this strategy target attractive risk-adjusted returns and current income through investments in real estate-related debt that is not anticipated to result in control of the underlying asset. The first fund launched under this mandate was the Oaktree PPIP Fund, which was organized pursuant to the U.S. Treasury Department’s program to invest in mortgage-backed securities in the aftermath of the global financial crisis. The strategy has evolved significantly since that first fund, and today focuses on a broad range of transactions in the commercial and residential sectors, investing in both private loans and traded securities. The primary asset classes targeted by this strategy are commercial and residential first mortgages, subordinated secured debt, mezzanine loans, CMBS, RMBS and real estate-related corporate debt.
Real Estate Income. We launched the Real Estate Income strategy in 2016 as a step-out of the Real Estate Opportunities strategy to expand the reach of our real estate platform through investments that have the potential to provide stable income and attractive risk-adjusted returns, but do not have the requisite distress or total return profile to be a candidate for our Real Estate Opportunities funds. The strategy seeks to achieve superior

14


risk-adjusted returns through investments in high-quality real estate assets with an emphasis on income and long-term growth, and targets commercial real estate assets, with a particular emphasis on office, multifamily and industrial properties. It also considers debt and other income-producing investments on a limited basis.
Infrastructure
In August 2014, we acquired the Highstar Capital team and certain Highstar entities (collectively “Highstar”) to facilitate the expansion of our Power Opportunities strategy and to help us capitalize on the growing need for private capital to support the renovation, replacement and creation of critical transportation and energy infrastructure.  Highstar was founded in 2000 and was an early entrant into infrastructure investing.  Oaktree’s Infrastructure Investing strategy seeks to leverage our team’s expertise to capitalize on evolving industry dynamics by originating, owning and operating infrastructure and related investments, particularly in the transportation and energy sectors.  Leveraging the team’s deep experience and long standing relationships in these respective industries, the strategy targets investments primarily in North America where we see the potential to add significant value, principally through our operational, managerial, industry, risk management and financial expertise.
Listed Equities
Emerging Markets Equities
In 2011, we added the long-only Emerging Markets Equities strategy, which we manage through funds, mutual fund sub-advisory relationships and separate accounts.  The strategy seeks to earn attractive risk-adjusted returns relative to its benchmarks by investing on a long-only basis in the equities of emerging market companies in the Asia Pacific region, Latin America, Eastern Europe, the Middle East, Africa and Russia.
Value Equities
We launched the Value Equities strategy to third-party investors in 2014 as a step-out from our Distressed Debt platform. Similar to our Distressed Debt and Value Opportunities strategies, Value Equities employs a bottom-up, value-oriented investment approach focused on long-term principal appreciation and preservation of capital. The strategy seeks to achieve attractive, risk-adjusted returns by opportunistically assembling and managing an unleveraged, concentrated portfolio of stressed, post-reorganization and deep value equities that offer asymmetric return profiles across industries, market capitalizations and geographies within developed markets.

15


Our Investment Performance
Our investment professionals have generated impressive investment performance through multiple market cycles. As of December 31, 2018, our incentive-creating closed-end funds had produced a since-inception aggregate gross IRR of 18.8% on approximately $84 billion of drawn capital. Of the 59 such closed-end funds we manage with greater than 36 months of performance, 58 had positive net IRRs as of December 31, 2018, an achievement that reflects, among many factors, our practice of sizing funds in proportion to our view of the supply of potential attractive investment opportunities.
Information regarding our most significant and longest-managed closed-end funds is shown below, as of or for the periods ended December 31, 2018. Please see “Fund Data” below for more information regarding the performance of our closed-end funds.
 
Strategy Inception / Vintage
 
Total Drawn Capital
 
IRR Since Inception
 
Multiple of Drawn Capital
 
 
 
Gross
 
Net
 
 
 
 
(in millions)
 
 
 
 
 
 
 
 
 
 
 
 
 
 
 
 
Distressed Debt funds
1988
 
$
43,770

 
21.9
%
 
16.0
%
 
1.7x
Real Estate Opportunities funds
1994
 
8,372

 
15.6

 
11.9

 
1.7
Oaktree Special Situations Fund
2015
 
1,144

 
19.1

 
9.3

 
1.2
Other Special Situations funds (1) 
1994
 
10,096

 
12.9

 
9.2

 
1.7
European Principal funds (2) 
2006
 
6,560

 
13.3

 
8.8

 
1.7
Power Opportunities funds
1999
 
2,668

 
34.4

 
26.0

 
2.0
U.S. Private Debt funds
2001
 
3,980

 
13.0

 
8.7

 
1.4
Sub-total
 
 
76,590

 

 

 

Other funds
 
 
23,033

 
 
 
 
 
 
Total
 
 
$
99,623

 
 
 
 
 
 
 
 
 
 
 
(1)
The figures shown exclude the performance of Oaktree Special Situations Fund.
(2)
All figures are based on the conversion of amounts or cash flows from euros to USD using the December 31, 2018 spot rate of $1.14.
Performance of our open-end funds is in part measured in relation to applicable benchmark returns. Our emphasis on risk control and credit selection has generally led to outperformance in challenging markets and over full market cycles. Information regarding our open-end funds, together with relevant benchmark data, is set forth below as of or for the periods ended December 31, 2018. Please see “Fund Data” below for more information regarding the performance of our open-end funds.
 
Strategy Inception
 
AUM
 
Since Inception as of December 31, 2018
 
 
 
Annualized Rates of Return
 
Sharpe Ratio
 
 
 
Oaktree
 
Relevant Benchmark
(Gross)
 
Oaktree Gross
 
Relevant Benchmark
(Gross)
 
 
 
Gross
 
Net
 
 
 
 
 
(in millions)
 
 
 
 
 
 
 
 
 
 
 
 
 
 
 
 
 
 
 
 
 
 
 
U.S. High Yield Bonds
1986
 
$
13,822

 
8.9
%
 
8.3
%
 
8.0
%
 
0.76
 
0.54
Global High Yield Bonds
2010
 
3,154

 
6.1

 
5.6

 
5.9

 
0.96
 
0.95
European High Yield Bonds
1999
 
421

 
7.7

 
7.1

 
6.0

 
0.69
 
0.43
U.S. Convertibles
1987
 
1,658

 
9.0

 
8.5

 
8.0

 
0.47
 
0.37
Non-U.S. Convertibles
1994
 
1,000

 
7.8

 
7.3

 
5.2

 
0.73
 
0.37
High Income Convertibles
1989
 
1,022

 
11.0

 
10.1

 
7.8

 
1.05
 
0.58
U.S. Senior Loans
2008
 
642

 
5.6

 
5.1

 
4.8

 
1.03
 
0.61
European Senior Loans
2009
 
1,143

 
7.0

 
6.5

 
7.6

 
1.59
 
1.59
Emerging Markets Equities
2011
 
4,220

 
1.2

 
0.4

 
0.1

 
0.04
 
(0.02)

16


Synergies
We emphasize cross-group cooperation and collaboration among our investment professionals. Many of our investment strategies are complementary, and our investment professionals often identify and communicate potential opportunities to other groups, allowing our funds to benefit from the synergies created by the scale of our business and our proprietary research. For example, the Distressed Debt group sometimes identifies companies emerging from bankruptcy that could be attractive to the High Yield Bond group.
This cross-pollination among our investment groups occurs both formally and informally. For example, representatives of different investment groups often attend each other’s meetings in order to keep abreast of the others’ activities and maintain access to specialized investment expertise. Groups periodically invest jointly, permitting us to make larger or more specialized investments than we could undertake in the absence of such collaboration. Our investment professionals also cooperate informally, consulting one another with respect to existing and proposed investments. Our culture encourages such cooperation, as does the broad Oaktree equity ownership among our investment professionals, which gives them an indirect stake in the success of all of our investment strategies.
We have a shared trading desk in the U.S. for many of our strategies, which provides the benefit of our traders’ deep experience with both performing and distressed securities, facilitates communication among the groups, and allows us to combine trades for larger orders with the preferential access and pricing that sometimes comes with larger orders. Additionally, the scale of our investing activities makes us a significant client of many investment banks, brokers and consultants, and thus helps each group access opportunities that might not be available were it not part of our larger organization.
Marketing and Client Relations
Our client relationships are fundamental to our business. We believe our success is a byproduct of the success of our fund investors and thus always strive to achieve superior returns with risk under control, to charge fair and transparent management fees, and to conduct ourselves with the highest levels of professionalism and integrity.
We have developed a loyal following among many of the world’s most significant institutional investors, and believe that their and our other investors’ loyalty results from our superior investment record, our reputation for integrity, and the fairness and transparency of our fee structures.
As of December 31, 2018, our $119.6 billion of AUM was divided by client type and geographic origin as follows:
AUM by Client Type
AUM
 
% (1)
 
AUM by Client Location
 
AUM
 
% (1)
 
(in millions)
 
 
 
 
 
(in millions)
 
 
 
 
 
 
 
 
 
 
 
 
Public funds
$
20,454

 
22
%
 
Americas
 
$
67,445

 
71
%
Corporate and corporate pension
20,339

 
21

 
Europe, Middle East & Africa
 
15,216

 
16

Insurance companies
9,925

 
10

 
Asia Pacific
 
12,784

 
13

Intermediary distribution
9,410

 
10

 
DoubleLine
 
24,115

 

Sovereign wealth funds
7,704

 
8

 
Total
 
$
119,560

 
100
%
Private – high net worth / family office
5,874

 
6

 
 
 
 
 
 
Endowments / foundations
5,200

 
6

 
 
 
 
 
 
Oaktree & affiliates
3,783

 
4

 
 
 
 
 
 
Fund of funds
2,915

 
3

 
 
 
 
 
 
Unions
1,916

 
2

 
 
 
 
 
 
Other
7,925

 
8

 
 
 
 
 
 
DoubleLine
24,115

 

 
 
 
 
 
 
Total
$
119,560

 
100
%
 
 
 
 
 
 
 
 
 
 
 
(1)
Excludes our proportionate amount of DoubleLine AUM.


17


Our extensive in-house global Marketing and Client Relations groups, composed of 90 individuals, 47 of which are dedicated to relationship management, sales and client service in Europe, the Middle East, Asia/Pacific and the Americas, appropriately reflects the increasingly global composition of our client base.  This relationship management, sales and client service team is augmented by 12 product specialists and associates, and 31 dedicated support staff across the areas of due diligence services, product management and marketing programming. 
Employees
We strive to maintain a work environment that fosters integrity, professionalism, excellence, candor and collegiality among our employees. We consider our labor relations to be good. As of December 31, 2018, we had 978 employees, categorized as follows:
 
All Employees
 
Employee Owners (1)
 
Employees Located Outside the U.S.
Investment professionals
317

 
196

 
100

Other professionals
508

 
100

 
85

Support staff
153

 

 
42

Total
978

 
296

 
227

 
 
 
 
 
(1)
Represents employees that have received grants of Class A or OCGH units under our equity incentive plans.
Competition
We compete with many other firms in every aspect of our business, including raising funds, seeking investments and hiring and retaining professionals. Many of our competitors are substantially larger than us and have considerably greater financial, technical and marketing resources. Certain of these competitors periodically raise significant amounts of capital in investment strategies that are similar to ours. Some of these competitors also may have a lower cost of capital and access to funding sources that are not available to us, which may create further competitive disadvantages for us with respect to investment opportunities. In addition, some of these competitors may have higher risk tolerances or make different risk assessments than we do, allowing them to consider a wider variety of investments and establish broader networks of business relationships. In short, we operate in a highly competitive business and many of our competitors may be better positioned than we are to take advantage of opportunities in the marketplace. For additional information regarding the competitive risks that we face, please see “Risk Factors—Risks Relating to Our Business—The investment management business is intensely competitive.”
Organizational Structure
Oaktree Capital Group, LLC is a Delaware limited liability company that was formed on April 13, 2007. The Company is owned by its Class A and Class B unitholders and its preferred unitholders. Oaktree Capital Group Holdings GP, LLC acts as the Company’s manager and is the general partner of Oaktree Capital Group Holdings, L.P., which owns 100% of the Company’s outstanding Class B units. OCGH is owned by the OCGH unitholders. The Company’s operations are conducted through a group of operating entities collectively referred to as the “Oaktree Operating Group.” OCGH has a direct economic interest in the Oaktree Operating Group and the Company has an indirect economic interest in the Oaktree Operating Group. The interests in the Oaktree Operating Group are referred to as the “Oaktree Operating Group units.” An Oaktree Operating Group unit is not a separate legal interest but represents one limited partnership interest in each of the Oaktree Operating Group entities.

18


Class A units are entitled to one vote per unit. Class B units are entitled to ten votes per unit. However, if the Oaktree control condition (as defined below) is no longer satisfied, our Class B units will be entitled to only one vote per unit. Holders of our Class A units and Class B units generally vote together as a single class on the limited set of matters on which our unitholders have a vote. Such matters, which must be approved by a majority (or, in the case of election of directors when the Oaktree control condition is no longer satisfied, a plurality) of the votes entitled to be cast by all Class A units and Class B units present in person or represented by proxy at a meeting of unitholders, include a proposed sale of all or substantially all of our assets, certain mergers and consolidations, certain amendments to our operating agreement and an election by our board of directors to dissolve the company. The Class B units do not represent an economic interest in Oaktree Capital Group, LLC. The number of Class B units held by OCGH, however, increases or decreases with corresponding changes in OCGH’s economic interest in the Oaktree Operating Group.
Our operating agreement provides that so long as our senior executives, or their successors or affiliated entities (other than us or our subsidiaries), including OCGH, collectively hold, directly or indirectly, at least 10% of the aggregate outstanding Oaktree Operating Group units, our manager, Oaktree Capital Group Holdings GP, LLC, which is 100% owned and controlled by our senior executives, will be entitled to designate all the members of our board of directors. We refer to this ownership condition as the “Oaktree control condition.” Holders of our Class A units and Class B units have no right to elect our manager. So long as the Oaktree control condition is satisfied, our manager will control the membership of our board of directors, which will manage all of our operations and activities and will have discretion over significant corporate actions, such as the issuance of securities, payment of distributions, sale of assets, making certain amendments to our operating agreement and other matters.

19


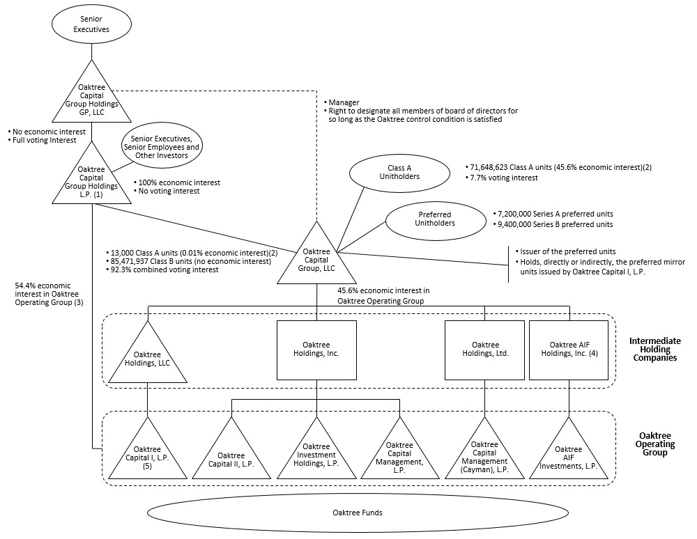
The diagram below depicts our organizational structure as of December 31, 2018.
orgstrucchart123118a05.jpg
______________________
(1)
Holds 100% of the Class B units and 0.02% of the Class A units, which together represent 92.3% of the total combined voting power of our outstanding Class A and Class B units. The Class B units have no economic interest in us. The general partner of Oaktree Capital Group Holdings, L.P. is Oaktree Capital Group Holdings GP, LLC, which is controlled by our senior executives. Oaktree Capital Group Holdings GP, LLC also acts as our manager and in that capacity has the authority to designate all the members of our board of directors for so long as the Oaktree control condition is satisfied.
(2)
The percent economic interest represents the applicable number of Class A units as a percentage of the Oaktree Operating Group units. As of December 31, 2018, there were 157,133,560 Oaktree Operating Group units outstanding.
(3)
The percent economic interest in Oaktree Operating Group represents the aggregate number of Oaktree Operating Group units held, directly or indirectly, as a percentage of the total number of Oaktree Operating Group units outstanding.
(4)
Oaktree Capital Group, LLC holds 1,000 shares of non-voting Class A common stock of Oaktree AIF Holdings, Inc., which are entitled to receive 100% of any dividends. Oaktree Capital Group Holdings, L.P. holds 100 shares of voting Class B common stock of Oaktree AIF Holdings, Inc., which do not participate in dividends or otherwise represent an economic interest in Oaktree AIF Holdings, Inc.
(5)
Owned indirectly by Oaktree Holdings, LLC through an entity not reflected in this diagram that is treated as a partnership for U.S. federal income tax purposes. Through this entity, each of Oaktree Holdings, Inc. and Oaktree Holdings, Ltd. owns a less than 1% indirect interest in Oaktree Capital I, L.P.

20


Regulatory Matters and Compliance
Our business, as well as the financial services industry in general, is subject to extensive regulation in the United States and elsewhere. Our indirect subsidiaries, Oaktree Capital Management, L.P. and Oaktree Fund Advisers, LLC, are registered as investment advisers with the U.S. Securities and Exchange Commission (“SEC”). Registered investment advisers are subject to the requirements and regulations of the U.S. Investment Advisers Act of 1940, as amended (the “Advisers Act”). These requirements relate to, among other things, fiduciary duties to clients, maintaining an effective compliance program, solicitation agreements, conflicts of interest, recordkeeping and reporting, disclosure, limitations on agency cross and principal transactions between an adviser and advisory clients and general anti-fraud prohibitions. In addition, Oaktree Capital Management, L.P. is registered as a commodity pool operator and a commodity trading adviser with the U.S. Commodity Futures Trading Commission (“CFTC”). Registered commodity pool operators and commodity trading advisers are each subject to the requirements and regulations of the U.S. Commodity Exchange Act, as amended (the “Commodity Exchange Act”). These requirements relate to, among other things, maintaining an effective compliance program, recordkeeping and reporting, disclosure, business conduct, and general anti-fraud prohibitions. In addition, as a registered commodity pool operator and a commodity trading adviser with the CFTC, we are also required to be a member of the National Futures Association (the “NFA”), a self-regulatory organization for the U.S. derivatives industry. The NFA also promulgates and enforces rules governing the conduct of, and examines the activities of, its member firms.
Our publicly-traded BDCs and open-end mutual funds are subject to the rules and regulations applicable to investment companies under the U.S. Investment Company Act of 1940 (as amended, the “Investment Company Act”). We are required to invest such funds’ assets in accordance with limitations under the Investment Company Act and applicable provisions of the U.S. Internal Revenue Code of 1986, as amended (the “Code”). We also have received exemptive relief from the SEC that allows our BDCs to co-invest with each other and other Oaktree funds, subject to compliance with certain conditions. In addition, we are required to file periodic and annual reports on behalf of such funds with the SEC. Furthermore, advisers to mutual funds have a fiduciary duty under the Investment Company Act not to charge excessive compensation, and the Investment Company Act grants shareholders of mutual funds a direct private right of action against investment advisers to seek redress for alleged violations of this fiduciary duty.
One of our indirect subsidiaries, OCM Investments, LLC, is registered as a broker-dealer with the SEC and in all 50 states, the District of Columbia and Puerto Rico, and is a member of the U.S. Financial Industry Regulatory Authority (“FINRA”). As a broker-dealer, this subsidiary is subject to regulation and oversight by the SEC and state securities regulators. In addition, FINRA, a self-regulatory organization that is subject to oversight by the SEC, promulgates and enforces rules governing the conduct of, and examines the activities of, its member firms. Due to the limited authority granted to our subsidiary in its capacity as a broker-dealer, it is not required to comply with certain regulations covering trade practices among broker-dealers and the use and safekeeping of customers’ funds and securities. As a registered broker-dealer and member of a self-regulatory organization, we are, however, subject to the SEC’s uniform net capital rule. Rule 15c3-1 of the Exchange Act specifies the minimum level of net capital a broker-dealer must maintain and also requires that a significant part of a broker-dealer’s assets be kept in relatively liquid form. The SEC and FINRA impose rules that require notification when net capital falls below certain predefined criteria, limit the ratio of subordinated debt to equity in the regulatory capital composition of a broker-dealer and constrain the ability of a broker-dealer to expand its business under certain circumstances. Additionally, the SEC’s uniform net capital rule imposes certain requirements that may have the effect of prohibiting a broker-dealer from distributing or withdrawing capital and requiring prior notice to the SEC for certain withdrawals of capital.
Three of our subsidiaries, Oaktree Capital Management (UK) LLP, Oaktree Capital Management (Europe) LLP and Oaktree Capital Management (International) Limited, are authorized and regulated by the U.K. Financial Conduct Authority (FCA) as an investment manager in the United Kingdom. The U.K. Financial Services and Markets Act 2000 (FSMA) and rules promulgated thereunder govern all aspects of the U.K. investment business, including sales, research and trading practices, the provision of investment advice, the use and safekeeping of client funds and securities, regulatory capital, recordkeeping, margin practices and procedures, the approval standards for individuals, anti-money laundering, periodic reporting, and settlement procedures. Similarly, we have a number of other non-U.S. subsidiaries that are regulated by the applicable regulators in their respective jurisdictions.
Since the financial crisis in 2008, the SEC and other regulators have increased their regulatory activities in respect of asset management firms. The Dodd-Frank Wall Street Reform and Consumer Protection Act (the Dodd-Frank Act), among other things, imposes significant regulations on nearly every aspect of the U.S. financial

21


services industry, including oversight and regulation of systemic market risk (including the power to liquidate certain institutions); authorizing the Federal Reserve to regulate nonbank institutions that are deemed systemically important; generally prohibiting insured depository institutions and their affiliates from conducting proprietary trading and investing in private equity funds and hedge funds; and imposing new registration, recordkeeping and reporting requirements on private fund investment advisers. Some of these provisions are still subject to further rulemaking and to the discretion of regulatory bodies. The Dodd-Frank Act also prohibits investments in private equity and hedge funds by certain banking entities and covered nonbank companies. While certain of our subsidiaries are already registered investment advisers and registered broker-dealers and subject to SEC and FINRA examinations, compliance with any additional legal or regulatory requirements, including the need to register other subsidiaries as investment advisers, could make compliance more difficult and expensive and affect the manner in which we conduct business.
Certain of our activities are subject to compliance with laws and regulations of U.S. federal, state and municipal governments, non-U.S. governments, their respective agencies and/or various self-regulatory organizations or exchanges relating to, among other things, antitrust laws, anti-money laundering laws, anti-bribery laws relating to foreign officials, and privacy laws with respect to client information, and some of our funds invest in businesses that operate in highly regulated industries. Any failure to comply with these rules and regulations could expose us to liability and/or reputational damage. Our business has operated for many years within a legal framework that requires our being able to monitor and comply with a broad range of legal and regulatory developments that affect our activities. However, additional legislation, changes in rules or changes in the interpretation or enforcement of existing laws and rules, either in the United States or elsewhere, may directly affect our mode of operation and profitability. Please see “Risk Factors—Risks Relating to Our Business—Regulatory changes in the United States, regulatory compliance failures and the effects of negative publicity surrounding the financial industry in general could adversely affect our reputation, business and operations.”
Non-GAAP Financial and Other Information
Non-GAAP financial and other information for the years ended December 31, 2018, 2017 and 2016 are discussed in “Management’s Discussion and Analysis of Financial Condition and Results of Operations—Non-GAAP Measures” included elsewhere in this annual report.
Available Information
Our website address is www.oaktreecapital.com. Information on our website is not a part of this annual report and is not incorporated by reference herein. We make available free of charge on our website or provide a link on our website to our Annual Report on Form 10-K, Quarterly Reports on Form 10-Q and Current Reports on Form 8-K and any amendments to those reports filed or furnished pursuant to Section 13(a) or 15(d) of the Exchange Act, as soon as reasonably practicable after those reports are electronically filed with, or furnished to, the SEC. To access these filings, go to the “Unitholders—Investor Relations” section of our website and then click on “SEC Filings.” In addition these reports and the other documents we file with the SEC are available at a website maintained by the SEC at www.sec.gov.
Investors and others should note that we use the Unitholders – Investor Relations section of our corporate website to announce material information to investors and the marketplace. While not all of the information that we post on our corporate website is of a material nature, some information could be deemed to be material. Accordingly, we encourage investors, the media, and others interested in Oaktree to review the information that we share on our corporate website at the Unitholders – Investor Relations section of our website, ir.oaktreecapital.com. Information contained on, or available through, our website is not incorporated by reference into this document.

22


Fund Data
Information regarding our closed-end, open-end and evergreen funds, together with benchmark data where applicable, is set forth below. For our closed-end and evergreen funds, no benchmarks are presented in the tables as there are no known comparable benchmarks for these funds’ investment philosophy, strategy and implementation.

Closed-end Funds
 
 
 
 
 
As of December 31, 2018
 
Investment Period
 
Total Committed Capital
 
%
Invested (1)
 
%
Drawn (2)
 
Fund Net Income Since Inception
 
Distri-
butions Since Inception
 
Net Asset Value
 
Manage-
ment Fee-gener-
ating AUM
 
Incentive Income Recog-
nized (Non-GAAP)
 
Accrued Incentives (Fund Level) (3)
 
Unreturned Drawn Capital Plus Accrued Preferred Return (4)
 
IRR Since Inception (5)
 
Multiple of Drawn Capital (6)
 
Start Date
 
End Date
 
Gross
 
Net
Credit
(in millions)
Distressed Debt
 
 
 
 
 
 
 
 
 
 
 
 
 
 
 
 
 
 
 
 
 
 
 
 
 
 
 
 
 
Oaktree Opportunities Fund Xb (7)(13) 
TBD
 
 
$
8,872

 
19
%
 
13
%
 
$
(65
)
 
$

 
$
1,070

 
$
1,104

 
$

 
$

 
$
1,157

 
nm
 
nm
 
1.0x
Oaktree Opportunities Fund X (7) 
Jan. 2016
 
Jan. 2019
 
3,603

 
85

 
85

 
1,026

 
153

 
3,944

 
2,964

 

 
199

 
3,317

 
27.4
%
 
16.8
%
 
1.4
Oaktree Opportunities Fund IX
Jan. 2014
 
Jan. 2017
 
5,066

 
nm

 
100

 
626

 
1,672

 
4,021

 
3,395

 

 

 
5,393

 
5.2

 
2.8

 
1.2
Oaktree Opportunities Fund VIIIb
Aug. 2011
 
Aug. 2014
 
2,692

 
nm

 
100

 
945

 
2,100

 
1,537

 
1,447

 
52

 

 
1,895

 
8.9

 
6.1

 
1.5
Special Account B
Nov. 2009
 
Nov. 2012
 
1,031

 
nm

 
100

 
614

 
1,605

 
119

 
115

 
16

 
2

 
16

 
13.6

 
11.2

 
1.6
Oaktree Opportunities Fund VIII
Oct. 2009
 
Oct. 2012
 
4,507

 
nm

 
100

 
2,549

 
6,561

 
495

 
518

 
274

 
222

 

 
12.9

 
9.0

 
1.7
OCM Opportunities Fund VIIb
May 2008
 
May 2011
 
10,940

 
nm

 
90

 
9,030

 
18,477

 
398

 
464

 
1,677

 
78

 

 
21.8

 
16.6

 
2.0
OCM Opportunities Fund VII
Mar. 2007
 
Mar. 2010
 
3,598

 
nm

 
100

 
1,486

 
4,907

 
177

 

 
87

 

 
362

 
10.2

 
7.4

 
1.5
Legacy funds (8)
Various
 
Various
 
12,748

 
nm

 
100

 
10,773

 
23,500

 
22

 

 
1,621

 
4

 

 
23.6

 
18.5

 
1.8
 
 
 
 
 
 
 
 
 
 
 
 
 
 

 
 

 
 
 
 
 
 
 
 
 
21.9
%
 
16.0
%
 
 
Private/Alternative Credit
 
 
 
 
 
 
 
 
 
 
 
 
 
 
 
 
 
 
 
 
 
 
 
 
 
 
 
 
 
Oaktree European Capital Solutions Fund (7)(9)(10)
Dec. 2015
 
Dec. 2018
 
703

 
88
%
 
73
%
 
59

 
215

 
359

 
395

 

 
8

 
334

 
14.0
%
 
9.4
%
 
1.1x
Oaktree European Dislocation Fund (10) 
Oct. 2013
 
Oct. 2016
 
294

 
nm

 
57

 
39

 
203

 
18

 
17

 
3

 
3

 

 
19.2

 
13.5

 
1.3
Special Account E (10) 
Oct. 2013
 
Apr. 2015
 
379

 
nm

 
69

 
64

 
321

 
4

 
3

 
9

 
1

 

 
14.3

 
11.0

 
1.3
 
 
 
 
 
 
 
 
 
 
 
 
 
 
 
 
 
 
 
 
 
 
 
 
 
15.1
%
 
10.9
%
 
 
 
 
 
 
 
 
 
 
 
 
 
 
 
 
 
 
 
 
 
 
 
 
 
 
 
 
 
 
 
 
Oaktree Mezzanine Fund IV (9) 
Oct. 2014
 
Oct. 2019
 
$
852

 
84
%
 
79
%
 
$
116

 
$
256

 
$
537

 
$
530

 
$

 
$
10

 
$
523

 
10.9
%
 
8.2
%
 
1.2x
Oaktree Mezzanine Fund III (11)
Dec. 2009
 
Dec. 2014
 
1,592

 
nm

 
89

 
469

 
1,803

 
89

 
104

 
17

 
31

 
15

 
15.3

10.4 / 9.2
1.4
OCM Mezzanine Fund II
Jun. 2005
 
Jun. 2010
 
1,251

 
nm

 
88

 
494

 
1,691

 
54

 

 

 

 
134

 
10.9

 
7.4

 
1.6
OCM Mezzanine Fund (12)
Oct. 2001
 
Oct. 2006
 
808

 
nm

 
96

 
302

 
1,075

 

 

 
38

 

 

 
15.4

 
10.8 / 10.5
1.5
 
 
 
 
 
 
 
 
 
 
 
 
 
 
 
 
 
 
 
 
 
 
 
 
 
13.0
%
 
8.7
%
 
 
Emerging Markets Debt
 
 
 
 
 
 
 
 
 
 
 
 
 
 
 
 
 
 
 
 
 
 
 
 
 
 
 
 
 
Oaktree Emerging Markets Opportunities Fund II (13)
TBD
 
 
$
178

 
21
%
 
21
%
 
$
(2
)
 
$

 
$
35

 
$
33

 
$

 
$

 
$
37

 
nm

 
nm

 
1.0x
Oaktree Emerging Market Opportunities Fund
Sep. 2013
 
Sep. 2017
 
384

 
nm

 
78

 
123

 
336

 
86

 
71

 
8

 
14

 
39

 
15.9
%
 
10.9
%
 
1.5
Special Account F
Jan. 2014
 
Sep. 2017
 
253

 
nm

 
96

 
80

 
270

 
51

 
50

 
6

 
9

 
21

 
15.5

 
11.1

 
1.3
 
 
 
 
 
 
 
 
 
 
 
 
 
 
 
 
 
 
 
 
 
 
 
 
 
15.7
%
 
10.8
%
 
 
Private Equity
 
 
 
 
 
 
 
 
 
 
 
 
 
 
 
 
 
 
 
 
 
 
 
 
 
 
 
 
 
Corporate Private Equity
 
 
 
 
 
 
 
 
 
 
 
 
 

 
 

 
 
 
 
 
 
 
 
 
 
 
 

 
 
Oaktree European Principal Fund IV (7)(10)(13)
Jul. 2017
 
Jul. 2022
 
1,119

 
86
%
 
76
%
 
161

 
109

 
897

 
1,096

 

 
31

 
801

 
nm
 
nm
 
1.2x
Oaktree European Principal Fund III (10)  
Nov. 2011
 
Nov. 2016
 
3,164

 
nm

 
87

 
2,522

 
2,258

 
3,013

 
2,551

 

 
490

 
1,627

 
18.4
%
 
12.8
%
 
2.1
OCM European Principal Opportunities Fund II (10)
Dec. 2007
 
Dec. 2012
 
1,759

 
nm

 
100

 
210

 
1,865

 
75

 

 
29

 

 
772

 
6.8

 
2.3

 
1.3
OCM European Principal Opportunities Fund
Mar. 2006
 
Mar. 2009
 
$
495

 
nm

 
96

 
$
454

 
$
927

 
$

 
$

 
$
87

 
$

 
$

 
11.7

 
8.9

 
2.1
 
 
 
 
 
 
 
 
 
 
 
 
 
 

 
 

 
 
 
 
 
 
 
 
 
13.3
%
 
8.8
%
 
 

23


 
 
 
 
 
As of December 31, 2018
 
Investment Period
 
Total Committed Capital
 
%
Invested (1)
 
%
Drawn (2)
 
Fund Net Income Since Inception
 
Distri-
butions Since Inception
 
Net Asset Value
 
Manage-
ment Fee-gener-
ating AUM
 
Incentive Income Recog-
nized (Non-GAAP)
 
Accrued Incentives (Fund Level) (3)
 
Unreturned Drawn Capital Plus Accrued Preferred Return (4)
 
IRR Since
Inception (5)
 
Multiple of Drawn Capital (6)
 
Start Date
 
End Date
 
Gross
 
Net
 
(in millions)
 
 
 
 
 
 
 
 
 
 
 
 
 
 
 
 
 
 
 
 
 
 
 
 
 
 
 
 
 
 
Oaktree Power Opportunities Fund V
TBD
 
 
$
1,400

 
9
%
 
%
 
$
(4
)
 
$

 
$
(4
)
 
$
129

 
$

 
$

 
$

 
n/a

 
n/a

 
n/a
Oaktree Power Opportunities Fund IV
Nov. 2015
 
Nov. 2020
 
1,106

 
93

 
91

 
84

 
1

 
1,088

 
1,078

 

 

 
1,141

 
8.8
%
 
4.9
%
 
1.1x
Oaktree Power Opportunities Fund III
Apr. 2010
 
Apr. 2015
 
1,062

 
nm

 
69

 
613

 
970

 
380

 
318

 
26

 
91

 

 
22.9

 
15.3

 
2.0
Legacy funds (8)
Various
 
Various
 
1,470

 
nm

 
63

 
1,688

 
2,615

 
(3
)
 

 
123

 

 

 
35.1

 
27.4

 
2.8
 
 
 
 
 
 
 
 
 
 
 
 
 
 

 
 

 
 
 
 
 
 
 
 
 
34.4
%
 
26.0
%
 
 
Special Situations
 
 
 
 
 
 
 
 
 
 
 
 
 
 
 
 
 
 
 
 
 
 
 
 
 
 
 
 
 
Oaktree Special Situations Fund II (7)
TBD
 
 
$
1,336

 
8
%
 
2
%
 
$
(5
)
 
$
1

 
$
15

 
$
94

 
$

 
$

 
$
20

 
n/a

 
n/a

 
n/a
Oaktree Special Situations Fund (7) 
Nov. 2015
 
Nov. 2018
 
1,377

 
100

 
83

 
136

 
170

 
1,110

 
1,082

 

 
25

 
1,084

 
19.1
%
 
9.3
%
 
1.2x
Other funds:
 
 
 
 
 
 
 
 
 
 
 
 
 
 
 
 
 
 
 
 
 
 
 
 
 
 
 
 
 
Oaktree Principal Fund V
Feb. 2009
 
Feb. 2015
 
$
2,827

 
nm

 
91
%
 
$
479

 
$
1,760

 
$
1,305

 
$
1,268

 
$
50

 
$

 
$
2,178

 
7.2
%
 
3.2
%
 
1.3x
Special Account C
Dec. 2008
 
Feb. 2014
 
505

 
nm

 
91

 
181

 
423

 
218

 
237

 
21

 

 
279

 
9.6

 
6.3

 
1.5
OCM Principal Opportunities Fund IV
Oct. 2006
 
Oct. 2011
 
3,328

 
nm

 
100

 
2,919

 
6,166

 
81

 

 
554

 
15

 

 
12.3

 
8.9

 
2.0
Legacy funds (8)
Various
 
Various
 
3,701

 
nm

 
100

 
2,718

 
6,404

 
15

 

 
407

 
2

 

 
14.4

 
11.1

 
1.8
 
 
 
 
 
 
 
 
 
 
 
 
 
 
 
 
 
 
 
 
 
 
 
 
 
12.9
%
 
9.2
%
 
 
Real Assets
 
 
 
 
 
 
 
 
 
 
 
 
 
 
 
 
 
 
 
 
 
 
 
 
 
 
 
 
 
Real Estate
 
 
 
 
 
 
 
 
 
 
 
 
 
 
 
 
 
 
 
 
 
 
 
 
 
 
 
 
 
Oaktree Real Estate Opportunities Fund VII (13)(14) 
Jan. 2016
 
Jan. 2020
 
$
2,921

 
83
%
 
47
%
 
$
482

 
$
245

 
$
1,618

 
$
2,758

 
$

 
$
93

 
$
1,210

 
nm
 
nm
 
1.4x
Oaktree Real Estate Opportunities Fund VI
Aug. 2012
 
Aug. 2016
 
2,677

 
nm

 
100

 
1,432

 
2,590

 
1,519

 
1,257

 
70

 
207

 
1,037

 
15.0
%
 
10.1
%
 
1.6
Oaktree Real Estate Opportunities Fund V
Mar. 2011
 
Mar. 2015
 
1,283

 
nm

 
100

 
978

 
2,093

 
167

 
107

 
154

 
32

 

 
17.0

 
12.6

 
1.9
Special Account D
Nov. 2009
 
Nov. 2012
 
256

 
nm

 
100

 
207

 
429

 
42

 

 
16

 
4

 

 
14.7

 
12.8

 
1.8
Oaktree Real Estate Opportunities Fund IV
Dec. 2007
 
Dec. 2011
 
450

 
nm

 
100

 
391

 
779

 
62

 

 
61

 
13

 

 
15.7

 
10.7

 
2.0
Legacy funds (8)
Various
 
Various
 
2,341

 
nm

 
99

 
2,010

 
4,326

 

 

 
232

 

 

 
15.2

 
11.9

 
1.9
 
 
 
 
 
 
 
 
 
 
 
 
 
 
 
 
 
 
 
 
 
 
 
 
 
15.6
%
 
11.9
%
 
 
 
 
 
 
 
 

 
 
 
 
 
 

 
 

 
 
 
 

 
 
 
 
 
 
 
 
 
 

 
 
Oaktree Real Estate Debt Fund II (9)(13) 
Mar. 2017
 
Mar. 2020
 
$
2,087

 
52
%
 
33
%
 
$
29

 
$
44

 
$
674

 
$
1,067

 
$

 
$
4

 
$
662

 
nm
 
nm
 
1.1x
Oaktree Real Estate Debt Fund
Sep. 2013
 
Oct. 2016
 
1,112

 
nm

 
83

 
186

 
687

 
423

 
466

 
10

 
13

 
298

 
19.5
%
 
14.7
%
 
1.3
Oaktree PPIP Fund (15)
Dec. 2009
 
Dec. 2012
 
2,322

 
nm

 
48

 
457

 
1,570

 

 

 
47

 

 

 
28.2

 
n/a
 
1.4
 
 
 
 
 
 
 
 
 
 
 
 
 
 
 
 
 
 
 
 
 
 
 
 
 
 
 
 
 
 
Special Account G (Real Estate Income) (9)(13) 
Oct. 2016
 
Oct. 2020
 
$
615

 
99
%
 
99
%
 
$
100

 
$
81

 
$
628

 
$
574

 
$

 
$
19

 
$
588

 
nm
 
nm
 
1.2x
 
 
 
 
 
 
 
 
 
 
 
 
 
 

 
 

 
 
 
 
 
 
 
 
 
 
 
 
 
 
Infrastructure
 
 
 
 
 
 
 
 
 
 
 
 
 
 
 
 
 
 
 
 
 
 
 
 
 
 
 
 
 
Oaktree Transportation Infrastructure Fund
Dec. 2018
 
Dec. 2023
 
$
1,091

 
19
%
 
19
%
 
$
(6
)
 
$

 
$
203

 
$
831

 
$

 
$

 
$

 
n/a

 
n/a

 
1.0x
Highstar Capital IV (16)
Nov. 2010
 
Nov. 2016
 
2,000

 
nm

 
100

 
(10
)
 
961

 
1,029

 
1,289

 

 

 
1,809

 
4.3
%
 
0.3
%
 
1.1
 
 
 
 
 
 
 
 
 
 
 
 
 

 
 
 
27,864

(10) 
 
1,695

(10) 
 
 
 
 
 
 
 
 
 
 
 
 
 
 
 
 
 
Other (17)
 
 
8,971

 
 
 
10

 
 
 
 
 
 

 
 
 
 
 
 
 
 
 
 
 
 
Total (18)
 
 
$
36,835

 
 
 
$
1,705

 
 
 
 
 
 
 
 
 
 
 
 
 
(1)
For our incentive-creating closed-end funds in their investment periods, this percentage equals invested capital divided by committed capital. Invested capital for this purpose is the sum of capital drawn from fund investors plus net borrowings outstanding under a fund-level credit facility (if any), where such borrowings were made in lieu of drawing capital from fund investors.
(2)
Represents capital drawn from fund investors, net of distributions to such investors of uninvested capital, divided by committed capital. The aggregate change in drawn capital for the three months ended December 31, 2018 was $3.6 billion.
(3)
Accrued incentives (fund level) exclude non-GAAP incentive income previously recognized.
(4)
Unreturned drawn capital plus accrued preferred return reflects the amount the fund needs to distribute to its investors as a return of capital and a preferred return (as applicable) before Oaktree is entitled to receive incentive income (other than tax distributions) from the fund.

24


(5)
The internal rate of return (“IRR”) is the annualized implied discount rate calculated from a series of cash flows. It is the return that equates the present value of all capital invested in an investment to the present value of all returns of capital, or the discount rate that will provide a net present value of all cash flows equal to zero. Fund-level IRRs are calculated based upon the actual timing of cash contributions/distributions to investors and the residual value of such investor’s capital accounts at the end of the applicable period being measured. Gross IRRs reflect returns before allocation of management fees, expenses and any incentive allocation to the fund’s general partner. To the extent material, gross returns include certain transaction, advisory, directors or other ancillary fees (“fee income”) paid directly to us in connection with our funds’ activities (we credit all such fee income back to the respective fund(s) so that our funds’ investors share pro rata in the fee income’s economic benefit). Net IRRs reflect returns to non-affiliated investors after allocation of management fees, expenses and any incentive allocation to the fund’s general partner.
(6)
Multiple of drawn capital is calculated as drawn capital plus gross income and, if applicable, fee income before fees and expenses divided by drawn capital.
(7)
Fund data include the performance of the main fund and any associated fund-of-one accounts, except the gross and net IRRs presented reflect only the performance of the main fund. Certain fund-of-one accounts pay management fees based on cost basis, rather than committed capital.
(8)
Legacy funds represent certain predecessor funds within the relevant strategy or product that have substantially or completely liquidated their assets, including funds managed by certain Oaktree investment professionals while employed at the Trust Company of the West prior to Oaktree’s founding in 1995. When these employees joined Oaktree upon, or shortly after, its founding, they continued to manage the fund through the end of its term pursuant to a sub-advisory relationship between the Trust Company of the West and Oaktree.
(9)
Management fees during the investment period are calculated on drawn capital or cost basis, rather than committed capital. As a result, as of December 31, 2018 management fee-generating AUM included only that portion of committed capital that had been drawn.
(10)
Aggregate IRRs or totals are based on the conversion of cash flows or amounts, respectively, from euros to USD using the December 31, 2018 spot rate of $1.14.
(11)
The fund’s partnership interests are divided into Class A and Class B interests, with the Class A interests having priority with respect to the distribution of current income and disposition proceeds. The net IRR for Class A interests was 10.4% and Class B interests was 9.2%. The combined net IRR for Class A and Class B interests was 9.8%.
(12)
The fund’s partnership interests are divided into Class A and Class B interests, with the Class A interests having priority with respect to the distribution of current income and disposition proceeds. The net IRR for Class A interests was 10.8% and Class B interests was 10.5%. The combined net IRR for the Class A and Class B interests was 10.6%.
(13)
The IRR is not considered meaningful (“nm”) as the period from the initial capital contribution through December 31, 2018 was less than 36 months.
(14)
A portion of this fund pays management fees based on drawn, rather than committed, capital.
(15)
Due to differences in the allocation of income and expenses to this fund’s two primary limited partners, the U.S. Treasury and Oaktree PPIP Private Fund, a combined net IRR is not presented. Of the $2,322 million in capital commitments, $1,161 million related to the Oaktree PPIP Private Fund, whose gross and net IRR were 24.7% and 18.6%, respectively.
(16)
The fund follows the American-style distribution waterfall, whereby the general partner may receive an incentive allocation as soon as it has returned the drawn capital and paid a preferred return on the fund’s realized investments (i.e., on a deal-by-deal basis). However, such cash distributions of incentives may be subject to repayment, or clawback. As of December 31, 2018, Oaktree had not recognized any incentive income from this fund. The accrued incentives (fund level) for this fund represents Oaktree’s effective 8% of the potential incentives generated by this fund in accordance with the terms of the Highstar acquisition.
(17)
This includes our closed-end Senior Loan funds, CLOs, a non-Oaktree fund and certain separate accounts and co-investments.
(18)
The total excludes one closed-end fund with management fee-generating AUM of $100 million as of December 31, 2018, which has been included as part of the Strategic Credit strategy within the evergreen funds table.


25


Open-end Funds
 
 
 
Manage-
ment Fee-gener-
ating AUM
as of
Dec. 31, 2018
 
Year Ended December 31, 2018
 
Since Inception through December 31, 2018
 
Strategy Inception
 
 
Rates of Return (1)
 
Annualized Rates of Return (1)
 
Sharpe Ratio
 
Oaktree
 
Rele-
vant Bench-
mark
 
Oaktree
 
Rele-
vant Bench-
mark
 
Oaktree Gross
 
Rele-
vant Bench-
mark
 
Gross
 
Net
 
 
Gross
 
Net
 
 
 
(in millions)
 
 
 
 
 
 
 
 
 
 
 
 
 
 
 
Credit
 
 
 
 
 
 
 
 
 
 
 
 
 
 
 
 
 
 
 
High Yield Bonds
 
 
 
 
 
 
 
 
 
 
 
 
 
 
 
 
 
 
 
U.S. High Yield Bonds
1986
 
$
13,818

 
(3.2
)%
 
(3.7
)%
 
(2.3
)%
 
8.9
%
 
8.3
%
 
8.0
%
 
0.76
 
0.54
Global High Yield Bonds
2010
 
3,154

 
(2.8
)
 
(3.3
)
 
(2.0
)
 
6.1

 
5.6

 
5.9

 
0.96
 
0.95
European High Yield Bonds
1999
 
421

 
0.1

 
(0.4
)
 
(2.1
)
 
7.7

 
7.1

 
6.0

 
0.69
 
0.43
 
 
 
 
 
 
 
 
 
 
 
 
 
 
 
 
 
 
 
 
Convertibles
 
 
 
 
 
 
 
 
 
 
 
 
 
 
 
 
 
 
 
U.S. Convertibles
1987
 
1,658

 
(1.3
)
 
(1.8
)
 
0.2

 
9.0

 
8.5

 
8.0

 
0.47
 
0.37
Non-U.S. Convertibles
1994
 
1,000

 
(4.8
)
 
(5.3
)
 
(3.2
)
 
7.8

 
7.3

 
5.2

 
0.73
 
0.37
High Income Convertibles
1989
 
995

 
2.1

 
1.5

 
(2.1
)
 
11.0

 
10.1

 
7.8

 
1.05
 
0.58
 
 
 
 
 
 
 
 
 
 
 
 
 
 
 
 
 
 
 
 
Senior Loans
 
 
 
 
 
 
 
 
 
 
 
 
 
 
 
 
 
 
 
U.S. Senior Loans
2008
 
630

 
1.4

 
0.9

 
1.1

 
5.6

 
5.1

 
4.8

 
1.03
 
0.61
European Senior Loans
2009
 
1,143

 
0.6

 
0.1

 
0.5

 
7.0

 
6.5

 
7.6

 
1.59
 
1.59
 
 
 
 
 
 
 
 
 
 
 
 
 
 
 
 
 
 
 
 
Multi-Strategy Credit
 
 
 
 
 
 
 
 
 
 
 
 
 
 
 
 
 
 
 
Multi-Strategy Credit (2) 
Various
 
2,515

 
nm
 
nm
 
nm
 
nm
 
nm
 
nm
 
nm
 
nm
 
 
 
 
 
 
 
 
 
 
 
 
 
 
 
 
 
 
 
 
Listed Equities
 
 
 
 
 
 
 
 
 
 
 
 
 
 
 
 
 
 
 
Emerging Markets Equities
 
 
 
 
 
 
 
 
 
 
 
 
 
 
 
 
 
 
Emerging Markets Equities
2011
 
4,169

 
(11.0
)
 
(11.7
)
 
(14.6
)
 
1.2

 
0.4

 
0.1

 
0.04
 
(0.02)
Total
 
$
29,503

 
 
 
 
 
 
 
 

 
 

 
 

 
 
 
 
 
 
 
 
 
(1)
Returns represent time-weighted rates of return, including reinvestment of income, net of commissions and transaction costs. The returns for Relevant Benchmarks are presented on a gross basis.
(2)
Includes Global Credit Fund and individual accounts across various strategies with different investment mandates. As such, a combined performance measure is not considered meaningful (“nm”).


26


Evergreen Funds
 
 
 
As of December 31, 2018
 
Year Ended
December 31,
 
Since Inception through
December 31, 2018
 
 
 
AUM
 
Manage-
ment
Fee-gener-
ating AUM
 
Accrued Incen-
tives (Fund Level)
 
 
 
Strategy Inception
 
 
 
 
Rates of Return (1)
 
Annualized Rates
of Return (1)
 
 
 
Gross
 
Net
 
Gross
 
Net
 
 
 
(in millions)
 
 
 
 
 
 
 
 
Credit
 
 
 
 
 
 
 
 
 
 
 
 
 
 
 
Private/Alternative Credit
 
 
 
 
 
 
 
 
 
 
 
 
 
 
 
Strategic Credit (2).
2012
 
$
5,312

 
$
4,912

 
$

(3) 
3.5
 %
 
2.4
 %
 
8.4
%
 
6.2
%
 
 
 
 
 
 
 
 
 
 
 
 
 
 
 
 
Distressed Debt
 
 
 
 
 
 
 
 
 
 
 
 
 
 
 
Value Opportunities
2007
 
1,000

 
930

 

(3) 
10.5

 
7.1

 
9.7

 
5.9

 
 
 
 
 
 
 
 
 
 
 
 
 
 
 
 
Emerging Markets Debt
 
 
 
 
 
 
 
 
 
 
 
 
 
 
 
Emerging Markets Debt (4) 
2015
 
1,045

 
586

 

(3) 
1.4

 
0.2

 
12.7

 
9.7

 
 
 
 
 
 
 
 
 
 
 
 
 
 
 
 
Listed Equities
 
 
 
 
 
 
 
 
 
 
 
 
 
 
 
Value/Other Equities
 
 
 
 
 
 
 
 
 
 
 
 
 
 
 
Value Equities (5) 
2012
 
453

 
433

 

 
(7.9
)
 
(9.2
)
 
17.0

 
11.8

 
 
 
 
 
6,861

 

 
 
 
 
 
 
 
 
Other (6)
 
 
794

 
12

 
 
 
 
 
 
 
 
Restructured funds
 
 

 
5

 
 
 
 
 
 
 
 
Total (2)
 
 
$
7,655

 
$
17

 
 
 
 
 
 
 
 
 
 
 
 
 
(1)
Returns represent time-weighted rates of return.
(2)
Includes our publicly-traded BDCs and one closed-end fund with $85 million and $100 million of AUM and management fee-generating AUM, respectively. The rates of return reflect the performance of a composite of certain evergreen accounts and exclude our publicly-traded BDCs.
(3)
For the year ended December 31, 2018, gross incentive income recognized by Oaktree totaled $0.6 million for Strategic Credit, $15.4 million for Value Opportunities and $5.4 million for Emerging Markets Debt.
(4)
Includes the Emerging Markets Debt Total Return and Emerging Markets Opportunities strategies. The rates of return reflect the performance of a composite of accounts for the Emerging Markets Debt Total Return strategy, including a single account with a December 2014 inception date.
(5)
Includes performance of a proprietary fund with an initial capital commitment of $25 million since its inception in May 2012.
(6)
Includes certain Real Estate and Multi-Strategy Credit accounts.


27


Item 1A. Risk Factors
We are subject to a number of significant risks inherent in our business. You should carefully consider the risks and uncertainties described below and other information included in this annual report. If any of the events described below occur, our business and financial results could be seriously harmed. The trading price of our Class A units could decline as a result of any of these risks, and you could lose all or part of your investment.
Risks Relating to Our Business
Given our focus on achieving superior investment performance with less-than-commensurate risk, and the priority we afford our clients’ interests, we may reduce our AUM, restrain its growth, reduce our fees or otherwise alter the terms under which we do business when we deem it appropriate—even in circumstances where others might deem such actions unnecessary. Our approach could adversely affect our results of operations.
One of the means by which we seek to achieve superior investment performance in each of our strategies is by limiting the AUM in our strategies to an amount that we believe can be invested appropriately in accordance with our investment philosophy and current or anticipated economic and market conditions. In the past we have taken, and we may continue to take, affirmative steps to limit the growth of our AUM. These steps include:
from time to time, we have suspended marketing certain of our open-end funds or other funds that we sub-advise, sometimes for long periods, and have declined to participate in searches aggregating billions of dollars;
from time to time, we have returned capital from certain of our closed-end funds prior to the end of such funds’ respective investment periods or declined to call all of the capital committed to certain of our closed-end funds during those funds’ respective investment periods;
we intentionally sized certain of our closed-ended funds to be smaller than their predecessors even though we could have raised additional capital; and
since our founding we have turned away substantial amounts of capital offered to us for management.
Additionally, we have voluntarily reduced management fee rates or changed the terms of how we assess management fees for certain of our funds or strategies when we deemed it appropriate, even when doing so reduced our short-term revenue. We may continue to do so in the future. In addition, we have voluntarily decided to assess management fees for certain of our closed-end funds temporarily based on contributed capital or fund NAV, rather than committed capital, and we may continue to do so in the future. We have made these changes not because they were necessary to raise the capital we wanted, but because we deemed it important to demonstrate to our clients that we were not financially incentivized to raise more capital than appropriate for the opportunity set or to deploy capital for the sake of triggering management fees based on a fund’s total committed capital, as well as to avoid a disproportionate impact on the funds’ net returns. Additionally, we may from time to time afford certain investors in our funds or separate account clients more favorable economic terms than other investors in the same fund or separate account clients within the same or similar investment strategy, including with respect to management fees and performance-based fees. The availability of such terms is generally based on the aggregate size of commitments of such investor or client to one or more funds or accounts managed by us.
Our practice of putting our clients’ interests first and forsaking short-term advantage by, for example, reducing assets under management or management fee or carried interest rates may reduce the profits we could otherwise realize in the short term and adversely affect our business and financial condition and therefore conflict with the short-term interests of our Class A unitholders. In addition, to protect our current clients’ interests, we may not accept all of the capital offered to us, which may damage our relationships and prospects with potential investors in our funds and may reduce the value of our business and therefore conflict with our Class A unitholders’ short-term interests. Our Class A unitholders should understand that in instances in which our clients’ interests diverge from the short-term interests of our Class A unitholders, we intend to act in the interests of our clients. However, it is our fundamental belief that prioritizing our clients’ interests will maximize the long-term value of our business, which, in turn, will benefit our Class A unitholders.

28


Our business is materially affected by conditions in the global financial markets and economies, and any disruption or deterioration in these conditions could materially reduce our revenues, earnings and cash flow and adversely affect our overall performance, ability to raise or deploy capital, financial prospects and condition and liquidity position.
Our business and the businesses in which our funds invest are materially affected by conditions in the global financial markets and economic conditions throughout the world that are outside our control, such as interest rates, the availability and cost of credit, inflation rates, economic uncertainty, political uncertainty, changes in laws (including laws relating to taxation), trade barriers, commodity prices, currency exchange rates and controls, volatility in financial markets, and national and international political circumstances (including wars, terrorist acts and security operations). The detrimental impact to the U.S. and global financial markets following the unprecedented turmoil in the global capital markets and the financial services industry in late 2008 and early 2009 serves as an example of how global market conditions can cause uncertainty and instability for investment management businesses. Concerns over increasing interest rates, particularly short-term rates, growing debt loads for certain countries, uncertainty in international trade relations, uncertainty in the global regulatory environment, and uncertainty about the consequences of the U.S. and other governments withdrawing monetary stimulus measures, all highlight the fact that economic conditions remain unpredictable. Such unpredictability could create volatility in the debt financing market and could negatively impact our business. Fluctuations in the foreign exchange value of the U.S. dollar could also result in financial market dislocations that could negatively impact deal finance conditions. These and other uncertain conditions in the global financial markets and economy have resulted in, and may continue to result in, adverse consequences for many of our funds, including restricting such funds’ investment activities and impeding such funds’ ability to effectively achieve their investment objectives.
The economic environment in the past has resulted in, and may in the future result in, decreases in the market value of certain publicly-traded securities held by some of our funds. Illiquidity in certain portions of the financial markets could adversely affect the pace of realization of our funds’ investments or otherwise restrict the ability of our funds to realize value from their investments, thereby adversely affecting our ability to generate incentive or investment income. There can be no assurance that conditions in the global financial markets will not deteriorate and/or adversely affect our investments and overall performance.
Our profitability may also be adversely affected by our fixed costs, such as the compensation and expenses of our staff, lease payments on our office space, interest payments on our debt, development of, and maintenance on, our information technology and infrastructure, and the possibility that we would be unable to scale back other costs and otherwise redeploy our resources within a time frame sufficient to match changes in market and economic conditions to take advantage of the opportunities that may be presented by these changes. As a result, we may not be able to adjust our resources to take advantage of new investment opportunities that may be created as a result of specific dislocations in the market.
Our business depends in large part on our ability to raise capital from investors. If we were unable to raise such capital, we would be unable to collect management fees or deploy such capital into investments, which would materially reduce our revenues and cash flow and adversely affect our financial condition.
Our ability to raise capital from investors depends on a number of factors, including many that are outside our control. These include the general economic environment and the number of other investment funds being raised at the same time by our competitors that are focused on the same or similar investment strategies as our funds. Additionally, investors may reduce (or even eliminate) their investment allocations to alternative investments, including closed-ended private funds and hedge funds. Poor performance of our funds could also make it more difficult for us to raise new capital. Investors in our funds may decline to invest in future funds we raise, and investors in our open-end and evergreen funds may withdraw their investments in the funds (on specified withdrawal dates) as a result of poor performance. Our investors and potential investors continually assess our funds’ performance, both on a standalone basis and relative to market benchmarks and our competitors, and our ability to raise capital for existing and future funds and avoid excessive redemptions depends on our funds’ relative and absolute performance. To the extent economic and market conditions deteriorate, we may be unable to raise sufficient amounts of capital to support the investment activities of future funds.
In addition, certain institutional investors, including sovereign wealth funds and public pension funds, have demonstrated an increased preference for alternatives to the traditional investment fund structure, such as managed accounts, funds-of-one and co-investment vehicles. There can be no assurance that such alternatives will be as profitable for us as the traditional investment fund structure, or as to the impact such a trend could have on the cost of our operations or profitability. Moreover, certain institutional investors are demonstrating a preference to make direct investments in alternative assets without the assistance of private equity advisers like us. Such institutional investors may become our competitors and could cease to be our clients. As some existing investors

29


cease or significantly curtail making commitments to alternative investment funds, we may need to identify and attract new investors in order to maintain or increase the size of our investment funds. There are no assurances that we can find or secure capital commitments from new investors. If economic conditions were to deteriorate or if we are unable to find new investors, we might raise less than our desired amount for a given fund.
If we were unable to successfully raise capital, it could materially reduce our revenue, earnings and cash flow and adversely affect our financial prospects and condition.
We depend on a number of key personnel, and our ability to retain them and attract additional qualified personnel is critical to our success and our growth prospects.
We depend on the diligence, skill, judgment, reputation and business contacts of our key personnel. Our future success will depend upon our ability to retain our key personnel and our ability to recruit additional qualified personnel. Our key personnel possess substantial experience and expertise in investing, are responsible for locating and executing our funds’ investments, have significant relationships with the institutions that are the source of many of our funds’ investment opportunities and in certain cases have strong relationships with our investors. Therefore, if our key personnel join competitors or form competing companies, it could result in the loss of significant investment opportunities and certain existing investors.
We have experienced departures of key investment professionals in the past and will do so in the future. Any of those departures could have a negative impact on our ability to achieve our investment objectives. Indeed, the departure for any reason of any of our most senior professionals, such as Howard Marks or Bruce Karsh, or a significant number of our other investment professionals, could have a material adverse effect on our ability to achieve our investment objectives, cause certain of our investors to withdraw capital they invest with us or elect not to commit additional capital to our funds or otherwise have a material adverse effect on our business and our prospects. The departure of some or all of those individuals could also trigger certain “key person” provisions in the documentation governing certain of our closed-end funds, which would permit the limited partners of those funds to suspend or terminate the funds’ investment periods or withdraw their capital prior to expiration of the applicable lock-up date. Our key person provisions vary by both strategy and fund and, with respect to each strategy and fund, are typically tied to multiple individuals, meaning that it would require the departure of more than one individual to trigger the key person provisions. If key person provisions were triggered for all of our closed-end funds with such provisions, and the investment periods for the closed-end funds were terminated, such terminations would, as of December 31, 2018, result in a $18.6 billion decrease in AUM.
We anticipate that it will be necessary for us to add investment professionals both to grow our team and to replace those who depart. However, the market for qualified investment professionals is extremely competitive, both in the United States and internationally, and we may not succeed in recruiting additional personnel or we may fail to effectively replace current personnel who depart with qualified or effective successors. Our efforts to retain and attract investment professionals may also result in significant additional expenses, which could adversely affect our profitability or result in an increase in the portion of our incentive income that we grant to our investment professionals.
Our revenues are highly volatile due to the nature of our business, and we may not experience steady earnings growth, each of which may cause the value of interests in our business to be variable.
Our non-GAAP revenues and cash flow are highly volatile, primarily due to the fact that the incentive income we receive from our funds and the investment income we recognize on our corporate investments in funds and companies, which individually and collectively account for a substantial portion of our income, are highly volatile. In the case of our closed-end funds, our incentive income is recognized only when it is fixed or determinable under the Method 1 approach offered by generally accepted accounting principles in the United States (“GAAP”), which typically occurs in a sporadic and unpredictable fashion. For purposes of adjusted net income, incentive income is recognized when the underlying fund distributions are known or knowable as of the respective quarter end, which may be later than the time at which the same incentive income is recognized under Method 1. In addition, we are generally entitled to incentive income (other than tax distributions, which are treated as incentive income) only after all contributed capital and profits representing, typically, an 8% annual preferred return on that capital have been distributed to our funds’ limited partners. In the case of certain evergreen funds, we are generally entitled to receive an annual incentive payment based upon the increase in NAV attributable to or the net profit allocated to a limited partner during a particular calendar year, subject to a high-water mark or a preferred return hurdle. Given that the investments made by our funds may be illiquid or volatile and that our investment results and the pace of realization of our investments will vary from fund to fund and period to period, our incentive income likely will vary materially from year to year.

30


We may also experience fluctuations in our operating results, from quarter to quarter or year to year, due to a host of other factors, including changes in the values of our investments, changes in the operating results of DoubleLine or its funds or other companies in which we have corporate investments, changes in the amount of distributions from our funds or companies in which we have corporate investments, the pace of raising new funds and liquidation of our old funds, dividends or interest paid in respect of investments, changes in our operating or other expenses, the degree to which we encounter competition and general economic and market conditions. This variability may cause our results for a particular period not to be indicative of our performance in a future period.
As noted above, the timing and amount of incentive income generated by our funds are uncertain and will contribute to the volatility of our net income. Incentive income depends on our funds’ investment performance and opportunities for realizing gains, which may be limited. In addition, it takes a substantial period of time to identify attractive investment opportunities, to raise all the funds needed to make an investment and then to realize the cash value of an investment through resale, recapitalization or other exit event. Even if an investment proves to be profitable, it may be several years or longer before those profits can be realized in cash or other manner of payment. We cannot predict when, or if, any realization of investments will occur. If we have a realization event in a particular quarter, it may have a significant impact on our revenues and profits for that particular quarter, which may not be replicated in subsequent quarters.
A small number of our open-end funds and certain evergreen funds also generate performance-based revenues based on their investment returns as compared with a specified market index or other benchmark. As a result, we may not earn a performance fee in a particular period even if the fund had a positive return. The incentive income and performance fee revenues we earn are therefore dependent on, among other factors, the NAV of the fund and, in certain cases, its performance relative to its benchmark, which may lead to volatility in our quarterly or annual financial results.
The historical financial information included in this annual report is not necessarily indicative of our future performance.
The historical financial information included in this annual report is not necessarily indicative of our future financial results. This financial information does not purport to represent or predict the results of any future periods.
The results of future periods are likely to be materially different as a result of:
future growth that does not follow our historical trends;
changes in the economic environment, competitive landscape and financial markets;
new and additional costs and expenses attributable to our operations, including our operations as a public company, as an adviser to mutual funds and business development companies, and as a company within an extensively regulated industry;
increases in non-cash compensation charges relating to the vesting of OCGH and Class A units; and
changes in corporate income tax law, which affects the income of certain of our Intermediate Holding Companies that are taxed as corporations for U.S. federal income tax purposes.
Our funds depend on investment cycles, and any change in such cycles could have an adverse effect on our investment prospects.
Cyclicality is important to our business. Weak economic environments have tended to afford us our best investment opportunities and our best relative investment performance. For example, the relative performance of our High Yield Bond strategy has typically been strongest in difficult times when default rates are highest, and our Distressed Debt and Private Equity funds have historically found their best investment opportunities during downturns in the economy when credit is not as readily available. Conversely, we tend to realize value from our investments in times of economic expansion, when opportunities to sell investments may be greater. Thus, we depend on the cyclicality of the market in order to sustain our business and generate superior risk-adjusted returns over extended periods. Any prolonged economic expansion or recession could have an adverse impact on certain of our funds and materially affect our ability to deliver superior investment returns for our clients or generate incentive or other income.
Our failure to deal appropriately with conflicts of interest or inter-fund governance matters could damage our reputation and adversely affect our business.
As we have expanded the number and scope of our strategies and distribution channels, including advising registered mutual funds and business development companies, we increasingly confront potential conflicts of interest that we need to manage and resolve. In our view, conflicts of interest may describe two types of potential

31


situations: (i) where the interests of the funds we manage (or the investors in such funds) may conflict with one another; and (ii) where our interests, as manager or adviser, may conflict with the interests of our funds or our clients.
Examples of potential inter-fund conflicts include: (i) the allocation of investment opportunities in situations where the investment focus of one or more of our funds overlaps (including certain instances in which funds registered under the Investment Company Act may be precluded from participating in certain opportunities as a result of regulatory restrictions applicable to companies with multiple types of funds with overlapping investment focuses); (ii) opportunities to co-invest directly alongside a fund that are offered to certain fund investors rather than to other Oaktree funds or other fund investors; (iii) investments by different funds at different levels of the capital structure of the same issuer; (iv) receipt of material, non-public information regarding an issuer by one strategy where another strategy does not wish to be restricted in trading the securities of that issuer; and (v) investments by a fund into a portfolio company held or controlled by another fund. Over time we have developed general guidelines or a course of conduct to manage these potential inter-fund governance matters, including, establishing an inter-fund governance work group and standing committee composed of senior officers from our non-investment groups, including our legal and compliance departments. We seek to resolve such governance issues in good faith and with a view to the best interests of all of our clients, but there can be no assurance that we will make the correct judgment or that our judgment will not be questioned or challenged.
In addition to the potential for conflict among our funds, we face the potential for conflict between us and our funds or clients. These conflicts may include: (i) personal trading by our personnel in the securities of issuers held by one or more of our funds; (ii) the allocation of investment opportunities among funds with different incentive fee structures, or where Oaktree personnel have invested more heavily in one fund than another; (iii) the use of subscription lines by our funds, which, among other things, may cause fund investors to indirectly bear interest expense when such investors would prefer to contribute capital and avoid the interest expense; and (iv) the determination of what constitutes fund-related expenses and the allocation of such expenses between our advised funds and us. We maintain internal controls and various policies and procedures, including oversight, codes of ethics and conduct, compliance systems and communication tools, to identify, prevent, mitigate or resolve conflicts of interest that may arise. Notwithstanding these efforts, it is possible that perceived or actual conflicts could give rise to investor dissatisfaction or litigation or regulatory enforcement actions. Appropriately dealing with conflicts of interest is complex and difficult, and any mistake could potentially create liability or damage our reputation. Regulatory scrutiny of, or litigation in connection with, conflicts of interest could have a material adverse effect on our reputation, which in turn could materially adversely affect our business in a number of ways, such as causing investors to redeem their capital (to the degree they have that right), making it harder for us to raise new funds and discouraging others from doing business with us.
The investment management business is intensely competitive.
The investment management business is intensely competitive, with competition based on a variety of factors, including investment performance, the quality of service provided to clients, brand recognition and business reputation. Our investment management business competes for clients, personnel and investment opportunities with a large number of private equity funds, specialized investment funds, hedge funds, corporate buyers, traditional investment managers, commercial banks, investment banks, other investment managers and other financial institutions, and we expect that competition will increase. Numerous factors serve to increase our competitive risks, some of which are outside of our control:
a number of our competitors have more personnel and greater financial, technical, marketing and other resources than we do, and, in the case of some competitors, longer operating histories, more established relationships and/or greater experience;
some of our funds may not perform as well as competitors’ funds or other available investment products;
many of our competitors have raised, or are expected to raise, significant amounts of capital, and many of them have investment objectives similar to ours, which may create additional competition for investment opportunities and reduce the size and duration of pricing inefficiencies that we seek to exploit;
some of our competitors (including strategic competitors) may have a lower cost of capital and access to funding sources that are not available to us, which may create competitive disadvantages for us with respect to our funds, particularly our funds that directly use leverage or rely on debt financing of their portfolio companies to generate superior investment returns;

32


some of our competitors have higher risk tolerances, different risk assessments or lower return thresholds, which could allow them to consider a wider variety of investments and to bid more aggressively than us for investments;
our competitors may be able to achieve synergistic cost savings in respect of an investment that we cannot, which may provide them with a competitive advantage in bidding for an investment;
there are relatively few barriers to entry impeding new investment funds, and the successful efforts of new entrants into our various lines of business, including major commercial and investment banks and other financial institutions, have resulted in increased competition;
some of our competitors may have better expertise or be regarded by investors as having better expertise in a specific asset class or geographic region than we do;
some investors may prefer to invest with an investment manager whose equity securities are not traded on a national securities exchange;
some investors may prefer to pursue investments directly instead of investing through one of our funds; and
other industry participants will from time to time seek to recruit our investment professionals and other employees away from us.
We may find it harder to raise funds, and we may lose investment opportunities in the future, if we do not match or improve on the fees, structures, products and terms offered by competitors to their fund clients. Alternatively, we may experience decreased profitability, rates of return and increased risk of loss if we match or improve on the prices, structures, products and terms offered by competitors. This competitive pressure could adversely affect our ability to make successful investments and limit our ability to raise future funds, either of which would adversely impact our business, revenues, results of operations and cash flow.
The increasing number of investment managers dedicated to our markets and the increasing amount of capital available to them have made it more difficult to identify market opportunities in which to invest, and this could lead to a decline in our returns on investments.
The asset management market has grown at a rapid pace during the last several years, leading to substantial growth in assets under management in our industry. Our success in the past has largely been a result of our ability to identify and exploit non-mainstream markets with the potential for attractive returns. Although investment managers worldwide have expanded the range of their investments in terms of transaction sizes, industries and geographical regions, there are a finite number of available investment opportunities at any given time. Particularly in strong economic times, the most attractive opportunities generally are pursued by an increasing number of managers with increasing amounts to invest and, as a result, it is sometimes difficult for us to identify markets that are capable of generating attractive investment returns. If we are unable to identify a sufficient number of attractive investment opportunities in the future, our returns will decline. This development would have an adverse impact on our AUM and on our results of operations.
Poor performance of our funds would cause a decline in our revenues, net income and cash flow and could adversely affect our ability to raise capital for future funds.
When any of our funds perform poorly, either by incurring losses or underperforming benchmarks or our competitors, our investment record suffers. Poor investment performance by our funds also adversely affects our incentive income and, all else being equal, may lead to a decline in our AUM, resulting in a reduction of our management fees for certain funds. Moreover, in such circumstances, we may experience losses on our investments of our own capital. If a fund performs poorly, we will receive little or no incentive income with regard to the fund and little income or possibly losses from our own principal investment in the fund. Poor performance of our funds could also make it more difficult for us to raise new capital. Investors in our closed-end funds may decline to invest in future closed-end funds we raise, and investors in our open-end and evergreen funds may withdraw their investments in the funds (on specified withdrawal dates) as a result of poor performance. Our investors and potential investors continually assess our funds’ performance, both on a standalone basis and relative to market benchmarks, our competitors, and other investment products, and our ability to raise capital for existing and future funds and avoid excessive redemption levels depends on our funds’ performance.

33


We may not be able to maintain our current fee structure as a result of industry pressure from clients to reduce fees, which could have an adverse effect on our profit margins and results of operations.
We may not be able to maintain our current fee structure as a result of industry pressure from clients to reduce fees. Although our investment management fees vary among and within asset classes, historically we have competed primarily on the basis of our performance and not on the level of our investment management fees relative to those of our competitors. In recent years, however, there has been a general trend toward lower fees in the investment management industry, and we have in certain cases lowered the fees we charge in order to remain competitive. Additionally, we have afforded, and reserve the right in our sole discretion to continue to afford, certain clients more favorable economic terms, including with respect to management fee rates and carried interest rates, in cases where such clients have committed capital to our funds or strategies that in the aggregate exceeds certain threshold amounts. In order to maintain our fee structure in a competitive environment, we must be able to continue to provide clients with investment returns and service that incentivize our investors to pay our current fee rates. We cannot provide any assurance that we will succeed in providing investment returns and service that will allow us to maintain our current fee structure. Fee reductions on existing or new business could have an adverse effect on our profit margins and results of operations. For more information about our fees please see “Management’s Discussion and Analysis of Financial Condition and Results of Operations.”
We have experienced significant growth in our operations outside the United States, which may place significant demands on our administrative, operational and financial resources.
In recent years, the scope and relative share of our non-U.S. operations have grown significantly. As of December 31, 2018, we, our affiliates and affiliates of our funds had offices in 14 cities outside the United States, housing over one-fifth of our personnel. This rapid growth has placed and may continue to place significant demands on our business infrastructure. Pursuing investment opportunities outside the United States presents challenges not faced by U.S. investments, such as different legal, tax and regulatory regimes and currency fluctuations, which require additional resources to address. In addition, in conducting business in these jurisdictions, we are often faced with the challenge of ensuring that our activities are consistent with U.S. or other laws with extraterritorial application, such as the USA PATRIOT Act, the U.S. Foreign Corrupt Practices Act (“FCPA”) and other applicable sanctions laws. Moreover, actively pursuing international investment opportunities may require that we increase the size or number of our international offices. Pursuing international clients means that we must comply with foreign laws governing the sale of interests in our funds, different investor reporting and information processes and other requirements. As a result of these and other challenges, we are required to continuously develop our systems and infrastructure in response to the increasing complexity and sophistication of the investment management market and legal, accounting and regulatory situations. Moreover, this growth has required, and will continue to require, us to incur significant additional expenses and to commit additional senior management and operational resources. There can be no assurance that we will be able to manage our expanding international operations effectively or that we will be able to continue to grow this part of our business, and any failure to do so could adversely affect our ability to generate revenues and control our expenses.
We may enter into new lines of business, make strategic investments or acquisitions or enter into joint ventures, each of which may result in additional risks and uncertainties for our business.
Our operating agreement permits us to enter into new lines of business, make future strategic investments or acquisitions and enter into joint ventures. As we have in the past, and subject to market conditions, we may grow our business by increasing AUM in existing investment strategies, pursue new investment strategies, which may be similar or complementary to our existing strategies or be wholly new initiatives, or enter into strategic relationships, such as our current relationship with DoubleLine, or joint ventures. In addition, opportunities may arise to acquire other alternative or traditional investment managers.
To the extent we make strategic investments or acquisitions, enter into strategic relationships or joint ventures or enter into new lines of business, we will face numerous risks and uncertainties, including risks associated with the required investment of capital and other resources and with combining or integrating operational and management systems and controls and managing potential conflicts. Entry into certain lines of business may subject us to new laws and regulations with which we are not familiar, or from which we are currently exempt, and may lead to increased litigation and regulatory risk. If a new business generates insufficient revenues, or produces investment losses, or if we are unable to efficiently manage our expanded operations, our results of operations will be adversely affected, and our reputation and business may be harmed. In the case of joint ventures, we are subject to additional risks and uncertainties in that we may be dependent upon, and subject to liability, losses or reputational damage relating to, systems, controls and personnel that are not under our control.

34


We may not be successful in expanding into new investment strategies, markets and lines of business.
We actively consider the opportunistic expansion of our business, both geographically and into new investment strategies. For example, in recent years we have focused on expanding into products for real estate, senior loans, listed equities, corporate debt, collateralized loan obligations, infrastructure investments, and direct lending. Additionally, we have focused on broadening our distribution channels, including joint ventures and other strategic partnerships, subadvisory and retail and high net worth offerings. For example, in 2017 we completed a transaction in which we became the new investment adviser to two BDCs: Oaktree Specialty Lending Corporation (NASDAQ: OCSC) and Oaktree Strategic Income Corporation (NASDAQ: OCSI). These and other expansion efforts may result in adding personnel and growing investment teams. We may not be successful in any such attempted expansion. Attempts to expand our business involve a number of special risks, including some or all of the following:
required investment of capital and other resources;
the possibility that we have insufficient expertize to engage in such activities profitably or without incurring inappropriate amounts of risk;
the diversion of management’s attention from our existing business;
the disruption of our existing business;
potential conflicts of interest with existing products;
entry into markets or lines of business in which we may have limited or no experience;
exposure to new market risks;
assumption of liabilities in acquired businesses;
integration of acquired businesses, including employees of an acquired business;
increased fees and expenses related to outside accounts, tax professionals, legal advisers, consultants and other service providers;
increased costs and demands on our operational systems;
potential increase in investor concentration; and
increased risks associated with U.S. or foreign regulatory requirements or conducting operations in foreign jurisdictions.
Because we continuously evaluate potential new investment strategies, geographic markets and lines of business, we cannot identify all the risks we may face and the potential adverse consequences on us that may result from any attempted expansion.
We often pursue investment opportunities that involve business, regulatory, legal or other complexities.
We often pursue unusually complex investment opportunities involving substantial business, regulatory or legal complexity that would deter other investment managers. Our tolerance for complexity presents risks, as such transactions can be more difficult, expensive and time-consuming to finance and execute; it can be more difficult to manage or realize value from the assets acquired in such transactions; and such transactions sometimes entail a higher level of regulatory scrutiny or a greater risk of contingent liabilities. Any of these risks could harm the performance of our funds.
Extensive regulation in the United States and abroad affects our activities and creates the potential for significant liabilities and penalties that could adversely affect our business and results of operations.
Potential regulatory action poses a significant risk to our reputation and our business. Our business is subject to extensive regulation in the United States and in the other countries in which our investment activities occur, including periodic examinations, inquiries and investigations by governmental and self-regulatory organizations in the jurisdictions in which we operate around the world.  Many of these regulators, including U.S. federal and state and foreign government agencies and self-regulatory organizations, are empowered to impose fines, suspensions of personnel or other sanctions, including censure, the issuance of cease-and-desist orders or the suspension or expulsion of applicable licenses and memberships.  Even if an investigation did not result in a sanction, or the sanction imposed against us or our personnel were small in monetary amount, adverse publicity

35


relating to the investigation could harm our reputation and cause us to lose existing investors or fail to gain new investors.
The SEC oversees the activities of certain of our subsidiaries that are registered investment advisers under the Advisers Act (including Oaktree Capital Management, L.P. and Oaktree Fund Advisors, LLC), the activities of certain mutual funds registered under the Investment Company Act that are sub-advised by us and the activities of our BDCs. In particular, the SEC and its staff have focused on issues relevant to alternative asset management firms in recent years, including by forming specialized units devoted to examining such firms and, in certain cases, bringing enforcement actions against such firms, their principals and their employees. Recently, the SEC has announced that the 2019 examination priorities for the Office of Compliance Inspections and Examinations (“OCIE”) include such items as cybersecurity compliance and potential conflicts of interest, among others. Additionally, the CFTC and the NFA oversee the activities of Oaktree Capital Management, L.P. as a registered commodity pool operator (“CPO”) and commodity trading adviser (“CTA”) under the Commodity Exchange Act. The SEC and FINRA oversee the activities of our subsidiary OCM Investments, LLC as a registered broker-dealer. In addition, we regularly rely on exemptions from various requirements of the Securities Act, the Exchange Act, the Investment Company Act, the Commodity Exchange Act and the U.S. Employee Retirement Income Security Act of 1974 (“ERISA”). These exemptions are sometimes highly complex and may in certain circumstances depend on compliance by third parties whom we do not control. If for any reason these exemptions were to be revoked or challenged or otherwise become unavailable to us, we could be subject to regulatory action or third-party claims, and our business could be materially and adversely affected.
We have and may become subject to additional regulatory and compliance burdens as we expand our product offerings and investment platform. In 2017 we became the new investment adviser to the BDCs, which are subject to the rules and regulations under the Investment Company Act. In addition, we are required to file periodic and annual reports with the SEC and may also be required to comply with the applicable provisions of the Sarbanes-Oxley Act of 2002 (the “Sarbanes-Oxley Act”). Furthermore, advisers to business development companies have a fiduciary duty under the Investment Company Act not to charge excessive compensation, and the Investment Company Act grants shareholders of mutual funds and business development companies a direct private right of action against investment advisers to seek redress for alleged violations of this fiduciary duty.
Additionally, in 2015 an indirect subsidiary of ours registered as an alternative investment fund manager (“AIFM”) in Luxembourg pursuant to the European Union Alternative Investment Fund Managers Directive (the “Directive”). Such registration carries additional legal and compliance costs, as well as additional operating requirements that may also increase costs (for instance, the requirement that funds offered pursuant to the Directive retain an independent depository regulated by the EU). These requirements involve increased compliance costs and create the potential for additional liabilities and penalties if we fail to comply with the applicable rules and regulations.
Each of the regulatory bodies with jurisdiction over us has regulatory powers dealing with many aspects of financial services, including the authority to grant, and in specific circumstances to cancel, permissions to carry on particular activities. A failure to comply with the applicable obligations imposed by the Advisers Act and the Investment Company Act, including recordkeeping, custody, advertising and operating requirements, disclosure obligations and prohibitions on fraudulent activities, could result in investigations, sanctions and reputational damage. Similarly, a failure to comply with the obligations imposed by the Commodity Exchange Act, including recordkeeping, reporting requirements, disclosure obligations and prohibitions on fraudulent activities, could also result in investigations, sanctions and reputational damage. We are involved regularly in trading activities that implicate a broad number of U.S. securities law regimes, including laws governing trading on inside information, market manipulation and a broad number of technical trading requirements that implicate fundamental market regulation policies. Violation of these laws could result in severe restrictions on our activities and damage to our reputation.
Our failure to comply with applicable laws or regulations could result in fines, censure, suspensions of personnel or other sanctions, including revocation of the registration of our relevant subsidiary as an investment adviser, CPO, CTA or registered broker-dealer. The regulations to which our business is subject are designed primarily to protect investors in our funds and to ensure the integrity of the financial markets. They are not designed to protect our Class A unitholders. Even if a sanction imposed against us, one of our subsidiaries or our personnel by a regulator is for a small monetary amount, the adverse publicity related to the sanction could harm our reputation, which in turn could materially adversely affect our business in a number of ways, such as causing investors to redeem their capital (to the extent they have that right), making it harder for us to raise new funds and discouraging others from doing business with us.

36


Some of our funds invest in businesses that operate in highly-regulated industries, including businesses that are regulated by the U.S. Federal Communications Commission, the U.S. Federal Energy Regulatory Commission, U.S. federal and state banking authorities and U.S. state gaming authorities, as well as equivalent foreign regulatory bodies. The regulatory regimes to which such businesses are subject may, among other things, condition our funds’ ability to invest in those businesses upon the satisfaction of applicable ownership restrictions or qualification requirements or, absent any applicable exemption, require us or our subsidiaries to comply with registration, reporting or other requirements. Moreover, our failure to obtain or maintain any regulatory approvals necessary for our funds to invest in such industries may disqualify our funds from participating in certain investments or require our funds to divest themselves of certain assets.
We and our affiliates from time to time are required to report specified dealings or transactions involving Iran or other sanctioned individuals or entities.
The Iran Threat Reduction and Syrian Human Rights Act of 2012 (the “ITRA”) expanded the scope of U.S. sanctions against Iran. Section 219 of ITRA amended the Exchange Act to require public reporting companies to disclose in their annual or quarterly reports specified dealings or transactions the company or its affiliates engaged in during the previous reporting period involving Iran or other individuals and entities targeted by certain U.S. Treasury Department Office of Foreign Assets Control (“OFAC”) sanctions. In May 2018, the United States withdrew from the Joint Comprehensive Plan of Action (the “JCPOA”) with Iran and several other countries, which has resulted in U.S. sanctions law with Iran largely reverting to its status prior to the adoption of the JCPOA. Notably, the withdrawal from the JCPOA has resulted in the termination of General License H by OFAC, which had allowed for foreign subsidiaries of U.S. companies to engage in dealings or transactions that were otherwise prohibited for their U.S. parent. Those dealings and transactions are once again disallowed. The withdrawal from the JCPOA did not amend the SEC reporting requirements, however. In some cases, the ITRA requires companies to disclose transactions even if they were permissible under U.S. law. Should we be required to file such a disclosure, the SEC will post notice of the filing on its website and make a report to the U.S. President and certain U.S. Congressional committees. The U.S. President must then undertake an investigation to determine whether sanctions should be imposed. Disclosure of such activity, even if such activity is not subject to sanctions under applicable law, could harm our reputation and have a negative impact on our business.  Additionally, any imposition of sanctions on us or our affiliates could harm our reputation and have a negative impact on our business, financial condition and results of operations.
Regulatory changes in the United States, regulatory compliance failures and the effects of negative publicity surrounding the financial industry in general could adversely affect our reputation, business and operations.
The business in which we operate both in and outside the United States may be subject to new or additional regulations from time to time. We may be adversely affected as a result of new or revised legislation or regulations imposed by the SEC, the CFTC or other U.S. governmental regulatory authorities or self-regulatory organizations that supervise the financial markets. We also may be adversely affected by changes in the interpretation or enforcement of existing laws and rules by these governmental authorities and self-regulatory organizations. For example, in recent years, senior officials at the SEC have shown a willingness to pursue violations that could be viewed as minor on the theory that publicly pursuing minor violations could reduce the prevalence of more significant violations.
The Dodd-Frank Wall Street Reform and Consumer Protection Act (the “Dodd-Frank Act”), enacted in 2010, has imposed significant changes on nearly every aspect of the U.S. financial services industry, including oversight and regulation of systemic market risk (including granting the authority to the Federal Deposit Insurance Corporation to act as a receiver to carry out the liquidation and wind-up of certain institutions); authorization of the Federal Reserve to regulate nonbank financial companies that are deemed systemically important; generally prohibiting insured depository institutions (subject to certain exceptions), insured depository institution holding companies and their subsidiaries and affiliates from conducting proprietary trading and investing in or sponsoring certain private equity funds and hedge funds; and imposing new registration, recordkeeping and reporting requirements on private fund investment advisers. While we already have two subsidiaries registered as investment advisers subject to SEC examinations, one of which is also registered as a CPO and CTA subject to CFTC regulation and another registered as a broker-dealer subject to FINRA examinations, the imposition of any additional legal or regulatory requirements could make compliance more difficult and expensive, affect the manner in which we conduct our business and adversely affect our profitability.
The Dodd-Frank Act established a ten-member Financial Stability Oversight Council (the “Council”), an interagency body chaired by the Secretary of the Treasury, to identify and manage systemic risk in the financial system and improve interagency cooperation. Under the Dodd-Frank Act, the Council has the authority to review

37


the activities of certain nonbank financial firms engaged in financial activities that are designated as “systemically important,” meaning, among other things, that the distress of the financial firm would threaten the stability of the U.S. economy. While no asset managers have been designated to date, if we were to be designated, it would result in increased regulation of our business, including higher standards on capital, leverage, liquidity, risk management, credit exposure reporting and concentration limits, restrictions on acquisitions and annual stress tests by the Federal Reserve.
On December 10, 2013, the Federal Reserve and other federal regulatory agencies issued final rules implementing a section of the Dodd-Frank Act that has become known as the “Volcker Rule.” The Volcker Rule generally prohibits any “banking entity” (generally defined as any insured depository institution subject to certain exceptions including for depository institutions that do not have, and are not controlled by a company that has, more than $10 billion in total consolidated assets and significant trading assets and liabilities, any company that controls such an institution, a non-U.S. bank that is treated as a bank holding company for purposes of U.S. banking law, and any affiliate or subsidiary of the foregoing entities) from sponsoring or acquiring or retaining an ownership interest in certain private equity funds or hedge funds and from engaging in certain other proprietary activities, subject to various exemptions and exceptions. The current regulatory environment in the United States may be impacted by future legislative developments, such as amendments to key provisions of the Dodd-Frank Act. For example, on May 24, 2018, the Economic Growth, Regulatory Relief and Consumer Protection Act (the “Reform Act”) was signed into law. Among other financial regulatory changes, the Reform Act amends various sections of the Dodd-Frank Act, including by modifying the Volcker Rule to exempt insured depository institutions that do not have, and are not controlled by a company that has, (i) more than $10 billion in total consolidated assets and (ii) total trading assets and trading liabilities that are more than 5 percent of total consolidated assets. The Federal Reserve and other federal regulatory agencies also have proposed two separate amendments to the Volcker Rule’s implementing regulations. The ultimate consequences on our business of the Reform Act and the proposed amendments to the Volcker Rule regulations remain uncertain.
Pursuant to the Dodd-Frank Act, the SEC adopted a rule requiring investment advisers registered or required to register with the SEC under the Advisers Act that advise one or more private funds and have at least $150 million in private fund AUM to periodically file reports on Form PF. Under the rule, large private fund investment advisers, or advisers with at least $1.5 billion in AUM attributable to hedge funds and advisers with at least $2.0 billion in AUM attributable to private equity funds, are subject to more detailed and in certain cases more frequent reporting requirements. As a result of this rule we file quarterly reports on Form PF, which has resulted in substantial administrative costs and requires a significant amount of time and attention to be spent by our personnel.
In addition, the CFTC repealed CFTC Regulation 4.13(a)(4), an exemption from registration as a CPO, on which we previously relied in operating our funds. As a result, one of our subsidiaries, Oaktree Capital Management, L.P., has registered with the CFTC as a CPO and CTA with respect to the management of our funds. In connection with such registrations, we also rely on the CFTC’s Regulation 4.7 exemption for certain of our funds, which provides a CPO and a CTA relief from certain of the Commodity Exchange Act’s disclosure, reporting and recordkeeping requirements applicable to CPOs and CTAs, subject to certain conditions. The operators of funds relying upon the exemption provided by CFTC Regulation 4.7, unlike a fully-registered CPO, will not be required to file any offering memorandum with the CFTC, and the CFTC will not pass upon the merits of participating in a pool or upon the adequacy or accuracy of an offering memorandum. Nonetheless, CPOs and CTAs that qualify for relief under Regulation 4.7 remain subject to certain disclosure, reporting and recordkeeping requirements that could adversely affect our ability to implement our investment program, conduct our operations and/or achieve our objectives and subject us to certain additional costs, expenses and administrative burdens.
For some of our other funds that trade in commodity interests, we rely on the de minimis exemption provided by CFTC Regulation 4.13(a)(3). For those funds that rely upon the exemption provided by CFTC Regulation 4.13(a)(3), unlike pools operated on a registered basis as a CPO by the CFTC, the operators of such pools are not required to provide prospective investors with a CFTC compliant disclosure document, nor are the operators required to provide participants with periodic account statements or certified annual reports that satisfy the requirements of CFTC rules applicable to registered CPOs.
However, these funds are subject to certain limits on their ability to use commodity futures (which include futures on broad-based securities indexes and interest rate futures) or options on commodity futures, engage in swaps transactions or make certain other investments (whether directly or indirectly through investments in other investment vehicles). If our funds do not continue to claim the exclusion, they would likely become subject to registration and regulation as CPOs. As a result, we may incur additional expenses as a result of the CFTC’s registration and regulatory requirements.

38


Our publicly-traded BDCs rely on a no-action letter that provide relief similar to that provided by CFTC Regulation 4.5, which provides a CPO and a CTA relief from the obligation to provide prospective investors with a CFTC compliant disclosure document, periodic account statements or certified annual reports that satisfy the requirements of CFTC rules applicable to registered CPOs.
In the event we determine to cease or to limit investing in swaps or other assets rather than subject ourselves to all of the regulations of the CFTC, our ability to implement our investment objectives for our funds and to hedge risks associated with our funds’ investments and operations may be materially impaired. Furthermore, the CFTC has substantial enforcement power with respect to violations of the laws over which it has jurisdiction, including their anti-fraud and anti-manipulation provisions. Among other things, the CFTC may suspend or revoke the registration of a person who fails to comply, prohibit such a person from trading or doing business with registered entities, impose civil money penalties, require restitution and seek fines or imprisonment for criminal violations. Additionally, a private right of action exists against those who violate the laws over which the CFTC has jurisdiction or who willfully aid, abet, counsel, induce or procure a violation of those laws. In the event our registration with the CFTC as a CPO or CTA is rescinded or restricted and we are unable to rely on an exemption from registration or we otherwise fail to comply with the regulatory requirements of these rules, we may be unable to use certain types of hedging instruments or may be subject to significant fines, penalties and other civil or governmental actions or proceedings, any of which could have a materially adverse effect on our business, financial condition and results of operations.
In addition, pursuant to the Dodd-Frank Act, the SEC and other federal regulatory agencies have issued final rules requiring managers of CLOs to retain at least 5% of the credit risk in each CLO they manage (the “U.S. Risk Retention Rules”). Therefore, the U.S. Risk Retention Rules require managers of CLOs to contribute a minimum level of capital to to their CLOs. On February 9, 2018, the U.S. Court of Appeals for the District of Columbia issued a decision which curtailed the application of certain aspects of the U.S. Risk Retention Rules with respect to certain CLO managers (including Oaktree).  However, any change to the U.S. Risk Retention Rules could result in Oaktree once again becoming subject to the U.S. Risk Retention Rules, which could result in reduced CLO origination activity by us, increased investment by us in our CLOs, or could adversely affect the markets for CLOs more generally, which could adversely affect the performance and prospects for our CLO activity.
It is difficult to determine the full extent of the impact on us of any new laws, regulations or initiatives that may be proposed or whether any of the proposals will become law. Any changes in the regulatory framework applicable to our business, including the changes described above, may impose additional costs on us, require the attention of our senior management or result in limitations on the manner in which we conduct our business. Moreover, as calls for additional regulation have increased, there may be a related increase in regulatory investigations of the trading and other investment activities of alternative asset management funds, including our funds. In addition, we may be adversely affected by changes in the interpretation or enforcement of existing laws and rules by these governmental authorities and self-regulatory organizations. Compliance with any new laws or regulations could make our overall compliance activities more difficult and expensive, affect the manner in which we conduct our business and adversely affect our profitability.
Changes in law and government regulations may adversely affect our business, financial condition and results of operations.
The current regulatory environment in the United States may be impacted by future legislative developments, such as amendments to key provisions of the Dodd-Frank Act. Any changes in the regulatory framework applicable to our business or the businesses of the portfolio companies of our funds may impose additional costs, require the attention of our senior management or result in limitations on the manner in which business is conducted, or may ultimately have an adverse impact on the competitiveness of certain nonbank financial service providers vis-à-vis traditional banking organizations.
Regulatory changes in jurisdictions outside the United States could adversely affect our business.
Certain of our subsidiaries operate outside the United States. In the United Kingdom, Oaktree Capital Management (UK) LLP, Oaktree Capital Management (Europe) LLP and Oaktree Capital Management (International) Limited are each subject to regulation by the Financial Conduct Authority. In Hong Kong, Oaktree Capital (Hong Kong) Limited is subject to regulation by the Hong Kong Securities and Futures Commission. In Singapore, Oaktree Capital Management Pte. Ltd. is subject to regulation by the Monetary Authority of Singapore. In Japan, Oaktree Japan, GK is subject to regulation by the Kanto Local Finance Bureau. In Luxembourg, Oaktree Capital Management (Lux) S.à r.l. is subject to regulation by the Commission de Surveillance du Secteur Financier. Our other European and Asian operations and our investment activities worldwide are subject to a variety of

39


regulatory regimes that vary by country. In addition, we regularly rely on exemptions from various requirements of the regulations of certain foreign countries in conducting our asset management and fundraising activities.
Each of the regulatory bodies with jurisdiction over us has regulatory powers dealing with many aspects of financial services, including the authority to grant, and in specific circumstances to cancel, permissions to carry on particular activities. We are involved regularly in trading activities that implicate a broad number of foreign (as well as U.S.) securities law regimes, including laws governing trading on inside information and market manipulation and a broad number of technical trading requirements that implicate fundamental market regulation policies. Additionally, we must comply with foreign laws governing the sale of interests in our funds and laws that govern other business activities. Violation of these laws could result in severe penalties, restrictions or prohibitions on our activities and damage to our reputation, which in turn could materially adversely affect our business in a number of ways, such as causing investors to redeem their capital (to the degree they have that right), making it harder for us to raise new funds and discouraging others from doing business with us.
Alternative Investment Fund Managers Directive
The European Union Alternative Investment Fund Managers Directive took effect on July 22, 2013. The Directive applies to (a) AIFMs established in the European Union (the “EU”) that manage EU or non-EU alternative investment funds (“AIFs”), (b) non-EU AIFMs that manage EU AIFs and (c) non-EU AIFMs that market their AIFs to professional investors within the EU. Accordingly, individual EU member states have adopted rules and regulations implementing the Directive into domestic law, and member states are free to impose additional rules that are stricter than the minimum required by the Directive.
The Directive imposes detailed operating requirements on EU AIFMs managing AIFs. EU AIFMs must comply with the requirements of the Directive and be appropriately authorized or have submitted an application for authorization. EU AIFMs and non-EU AIFMs seeking to market an AIF within the EU must comply with the Directive’s disclosure and transparency requirements and (in the case of non-EU AIFMs) jurisdiction specific private placement regimes (which have changed as a result of the Directive).
The full scope of the Directive may also be extended to non-EU AIFMs that wish to market an AIF within the EU pursuant to a pan-European marketing passport instead of under national private placement regimes.
The operating requirements imposed by the Directive include, among other things, rules relating to the remuneration of certain personnel, minimum regulatory capital requirements, restrictions on use of leverage, restrictions on early distributions relating to portfolio companies (so-called “asset stripping” rules), disclosure and reporting requirements to both investors and home state regulators, the independent valuation of an AIF’s assets and the appointment of an independent depository to hold assets. As a result, the Directive could have an adverse effect on our business by, among other things, increasing the regulatory burden and costs of doing business in or relating to EU member states, imposing extensive disclosure obligations on, and asset stripping rules with respect to, companies, if any, in which any of our fund(s) invest that are located in EU member states, significantly restricting marketing activities within the EU, potentially requiring our fund(s) to change their compensation structures for key personnel, thereby affecting our ability to recruit and retain these personnel, and potentially disadvantaging our funds as investors in private companies located in EU member states when compared to non-AIF/AIFM competitors that may not be subject to the requirements of the Directive, thereby potentially restricting our funds’ ability to make investments in such companies.
The Directive could also limit our operating flexibility and our investment opportunities, as well as expose us and/or our funds to conflicting regulatory requirements in the United States (and elsewhere) and the EU.
Risk Retention and Due Diligence Requirements
Similar to the U.S. Risk Retention Rules, the EU has adopted rules that prevent certain EU-regulated investors from investing in EU CLOs that we originate unless, among other things, we retain at least a 5% ownership stake in the CLO and meet certain heightened due diligence requirements (the “EU Risk Retention and Due Diligence Requirements”). The EU Risk Retention and Due Diligence Requirements apply to securitizations the securities of which are issued on or after January 1, 2019. These new regulations could result in reduced EU CLO activity by us and have a negative impact on the price and liquidity of EU CLOs and could adversely affect our EU CLO activity. Failure to comply with one or more of the requirements may result in various penalties including the imposition of a punitive capital charge on the notes issued by our EU CLOs.
Solvency II
Solvency II is an EU directive that sets out stronger capital adequacy and risk management requirements for European insurers and reinsurers and, in particular, dictates how much capital such firms must hold against their

40


liabilities. Solvency II came into effect on January 1, 2016. Solvency II imposes, among other things, substantially greater quantitative and qualitative capital requirements for insurers and reinsurers as well as other supervisory and disclosure requirements. We are not subject to Solvency II; however, many of our European insurer or reinsurer fund investors will be subject to this directive, as applied under applicable domestic law. Solvency II may impact insurers’ and reinsurers’ investment decisions and their asset allocations. In addition, insurers and reinsurers will be subject to more onerous data collation and reporting requirements. As a result, Solvency II could in the future have an adverse indirect effect on our business by, among other things, restricting the ability of European insurers and reinsurers to invest in our funds and imposing on us extensive disclosure and reporting obligations for those insurers and reinsurers that do invest in our funds.
OECD
Changes in tax laws by foreign jurisdictions could arise as a result of BEPS projects being undertaken by the OECD (each as defined below). These contemplated changes, if finalized and adopted by countries, could increase uncertainty faced by us, our business and our investors or increase the cost of acquiring businesses. The timing or impact of these proposals is unclear at this point. There are also continual changes to tax laws, regulations and interpretations regularly which could impact our structures or the returns to investors.
MiFID II
The existing MiFID regime regulating the provision of investment services and activities throughout the EU has been substantially amended by MiFID II, effective January 3, 2018. MiFID II is designed to amend the functioning of financial markets in light of the financial crisis and to strengthen investor protection. MiFID II has extended the MiFID requirements in a number of areas, including new inducements and research unbundling rules, enhanced transaction reporting and post-trade transparency requirements, formal telephone taping and communication recording requirements, and new best execution rules. MiFID II has imposed additional compliance requirements on our European operations, increasing the cost of compliance and requiring additional management time and resources.
GDPR
With effect from May 25, 2018, the European General Data Protection Regulation (“GDPR”) amended data protection rules for individuals that are residents of the EU. Its primary purpose is to give individuals that are residents of the EU control of their personal data and to simplify the regulatory environment for international businesses by unifying data protection regulation within the EU. GDPR imposes more stringent rules and greater penalties for non-compliance, which both could have an adverse effect on our business. For example, a failure to comply with the GDPR could result in fines of up to EUR 20 million or 4% of annual global revenues, whichever is higher.
SEC rules barring so-called “bad actors” from relying on Rule 506 of Regulation D in private placements could materially adversely affect our business, financial condition and results of operations.
Rules 501 and 506 of Regulation D under the Securities Act prohibit issuers deemed to be “bad actors” from relying on the exemptions available under Rule 506 of Regulation D (“Rule 506”) in connection with private placements (the “disqualification rule”). Specifically, an issuer will be precluded from conducting offerings that rely on the exemption from registration under the Securities Act provided by Rule 506 (“Rule 506 offerings”) if a “covered person” of the issuer has been the subject of a “disqualifying event” (each as defined below). “Covered persons” include, among others, the issuer, affiliated issuers, any investment manager or solicitor of the issuer, any director, executive officer or other officer participating in the offering of the issuer, any general partner or managing member of the foregoing entities, any promoter of the issuer and any beneficial owner of 20% or more of the issuer’s outstanding voting equity securities, calculated on the basis of voting power. A “disqualifying event” includes, among other things, certain (1) criminal convictions and court injunctions and restraining orders issued in connection with the purchase or sale of a security or false filings with the SEC; (2) final orders from the CFTC, federal banking agencies and certain other regulators that bar a person from associating with a regulated entity or engaging in the business of securities, insurance or banking or that are based on certain fraudulent conduct; (3) SEC disciplinary orders relating to investment advisers, brokers, dealers and their associated persons; (4) SEC cease-and-desist orders relating to violations of certain anti-fraud provisions and registration requirements of the federal securities laws; (5) suspensions or expulsions from membership in a self-regulatory organization (“SRO”) or from association with an SRO member; and (6) U.S. Postal Service false representation orders.
If any Oaktree covered person is subject to a disqualifying event, one or more of our funds could lose the ability to raise capital in a Rule 506 offering for a significant period of time. Most of our funds rely on Rule 506 to raise capital from investors during their fundraising periods. If one or more of our funds were to lose the ability to

41


rely on the Rule 506 exemption because an Oaktree covered person has been the subject of a disqualifying event, our business, financial condition and results of operations could be materially and adversely affected.
Failure to comply with “pay to play” regulations implemented by the SEC and certain states, and changes to the “pay to play” regulatory regimes, could adversely affect our business.
In recent years, the SEC and several states have initiated investigations alleging that certain private equity firms and hedge funds or agents acting on their behalf have paid money to current or former government officials or their associates in exchange for improperly soliciting contracts with state pension funds. The SEC has also initiated a similar investigation into contracts awarded by sovereign wealth funds. Rule 206(4)-5 under the Advisers Act addresses “pay to play” practices by investment advisers involving campaign contributions and other payments to government officials able to exert influence on potential U.S. state and local government entity clients. Among other restrictions, the rule prohibits investment advisers from providing advisory services for compensation to a government entity for two years, subject to very limited exceptions, after the investment adviser, its senior executives or its personnel involved in soliciting investments from government entities make contributions to certain candidates and officials in a position to influence the hiring of an investment adviser by such government entity. The rule does not require any showing that a donation was made with intent to exert influence. Any donation that exceeds the limits set forth in Rule 206(4)-5 may lead to an investment adviser being required to forgo compensation from applicable government entities for two years; to the extent such fees have already been paid, the investment adviser may be required to forfeit the already-received compensation. Advisers are required to implement compliance policies designed, among other matters, to track contributions by certain of the adviser’s employees and engagements of third parties that solicit government entities and to keep certain records in order to enable the SEC to determine compliance with the rule. Additionally, California law requires placement agents (including in certain cases employees of investment managers) who solicit funds from California state retirement systems, such as the California Public Employees’ Retirement System and the California State Teachers’ Retirement System, to register as lobbyists, thereby becoming subject to increased reporting requirements and prohibited from receiving contingent compensation for soliciting investments from California state retirement systems. New York has adopted similar rules. Such investigations may require the attention of our senior management and may result in fines if any of our funds are deemed to have violated any laws or regulations, thereby imposing additional expenses on us. For instance, in July 2018, the Company reached a settlement with the SEC related to three campaign contributions by Company employees pursuant to which the Company paid a civil penalty to the SEC and was ordered not to commit or cause any future violations of the “pay to play” rules. Any failure by us or by our senior executives or personnel involved in soliciting investment from government entities to comply with these rules could cause us to lose compensation for our advisory services or expose us to significant penalties and reputational damage.
Failure to maintain the security of our information and technology networks, including personally identifiable and client information, intellectual property and proprietary business information could have a material adverse effect on us.
Security breaches and other disruptions of our information and technology networks could compromise our information and intellectual property and expose us to liability, reputational harm and significant regulatory investigation and remediation costs, which could cause material harm to our business and financial results. In the ordinary course of our business, we collect and store sensitive data, including our proprietary business information and intellectual property, and personally identifiable information of our employees and our clients, in our data centers and on our networks. The secure processing, maintenance and transmission of this information are critical to our operations. Although we take various measures and have made, and will continue to make, significant investments to ensure the integrity of our systems and to safeguard against such failures or security breaches, there can be no assurance that these measures and investments will provide adequate protection. Despite our security measures, our information technology and infrastructure may be vulnerable to different types of attacks by third parties or breached due to employee error, malfeasance or other disruptions. Certain of our funds invest in strategic assets having a national or regional profile or in infrastructure assets, the nature of which could expose them to a greater risk of being subject to a terrorist attack or security breach. In addition, we and our employees have been and may continue to be the target of fraudulent emails or other targeted attempts to gain unauthorized access to proprietary or sensitive information.
There has been an increase in the frequency and sophistication of the data security threats we face, with attacks ranging from those common to businesses generally to those that are more advanced and persistent, which may target us because, as an investment management firm, we hold confidential and other price-sensitive information about the portfolio companies of our funds and their potential investments. As a result, we may face a heightened risk of a security breach or disruption with respect to sensitive information resulting from an attack by

42


computer hackers, foreign governments, cyber-terrorists or other bad actors. If successful, these types of attacks on our network or other systems could have a material adverse effect on our business and results of operations, due to, among other things, the loss of investor or proprietary data, interruptions or delays in our business and damage to our reputation. We are not currently aware of any cyberattacks or other incidents that, individually or in the aggregate, have materially affected, or would reasonably be expected to materially affect, our operations or financial condition. There can be no assurance that the various procedures and controls we utilize to mitigate these threats will be sufficient to prevent disruptions to our systems. Because cyberattacks can originate from a wide variety of sources and the techniques used change frequently and are not recognized until launched, we may not learn about an attack until well after the attack occurs, and the full scope of a cyberattack may not be realized until an investigation has been performed. The costs related to data security threats or disruptions may not be fully insured or indemnified by other means. In addition, data security has become a top priority for regulators around the world. For example, the SEC announced in 2019 that one of the examination priorities for the OCIE is investment firms’ data security procedures and controls, including testing the implementation of those controls.
A significant actual or potential theft, loss, corruption, exposure, fraudulent use or misuse of client, employee or other personally identifiable or proprietary business data, whether by third parties or as a result of employee malfeasance or otherwise, non-compliance with our contractual or other legal obligations regarding such data or intellectual property or a violation of our privacy and security policies with respect to such data could result in significant remediation and other costs, fines, litigation or regulatory actions against us. Such an event could additionally disrupt our operations and the services we provide to clients, damage our reputation, result in a loss of a competitive advantage, impact our ability to provide timely and accurate financial data, and cause a loss of confidence in our services and financial reporting, which could adversely affect our business, revenues, competitive position and investor confidence.
Additionally, the GDPR became applicable in all European Union member states on May 25, 2018. This regulation added a broad array of requirements for handling personal data of individuals that are residents of the EU and the processing and transfer of that data from the EU and could impose a fine of up to 4% of global annual revenue for violations.
Interruption of our information technology, communications systems or data services could disrupt our business, result in losses and/or limit our growth.
We rely heavily on our financial, accounting, communications and other data processing systems. If our systems do not operate properly, are disabled or are compromised, we could suffer financial loss, a disruption of our business, liability to our funds, regulatory intervention or reputational damage. Our information technology and communications systems are vulnerable to damage or disruption from fire, power loss, telecommunications failure, system malfunctions, natural disasters such as hurricanes, earthquakes and floods, acts of war or terrorism, employee errors or malfeasance, computer viruses, cyber-attacks, or other events which are beyond our control.
We depend on our headquarters in Los Angeles, where a substantial portion of our personnel are located, for the continued operation of our business. An earthquake or other disaster or a disruption in the infrastructure that supports our business, including a disruption involving electronic communications or other services used by us or third parties with whom we conduct business, or directly affecting our headquarters, could have a material adverse impact on our ability to continue to operate our business without interruption. Insurance and other safeguards might only partially reimburse us for our losses, if at all.
In addition, we rely on thirdparty service providers for certain aspects of our business, including software vendors for portfolio management and accounting software, outside financial institutions for back office processing and custody of securities and thirdparty brokerdealers for the execution of trades. An interruption or deterioration in the performance of these third parties or failures of their information systems and technology could cause system interruption, delays, loss, corruption or exposure of critical data or intellectual property and impair the quality of the funds’ operations, which could impact our reputation and hence adversely affect our business. These risks could increase as vendors increasingly offer cloud-based software services rather than software services that can be operated within our own data centers. Our portfolio companies also rely on data processing systems and the secure processing, storage and transmission of information, including payment and health information. A disruption or compromise of these systems could have a material adverse effect on the value of these businesses. Such an event may have adverse consequences on our investments or assets of the same type, or may require portfolio companies to increase preventative security measures or expand insurance coverage.
Any such interruption or deterioration in our operations could result in substantial recovery and remediation costs and liability to our clients, business partners and other third parties. While we have implemented disaster recovery plans, business continuity plans and backup systems to lessen the risk of any material adverse impact,

43


our disaster recovery planning may not be sufficient to mitigate the harm and cannot account for all eventualities, and a catastrophic event that results in the destruction or disruption of any of our data, our critical business or information technology systems could severely affect our ability to conduct our business operations, and as a result, our future operating results could be materially adversely affected.
The derivatives that we or our funds use may subject us to increased risk of loss and may adversely affect our results of operations.
From time to time, we and our funds enter into various derivative instruments including, but not limited to, swaps, options, forwards, futures and options on futures, in order to manage various risks such as risks related to interest rates, foreign-currency exchange rates or exposure to certain equity markets, or for any purposes consistent with our or our funds’ investment objectives and strategies. Generally, a derivative is a financial contract, the value of which depends upon, or is derived from, the value of an underlying asset, reference rate, or index, and may relate to individual debt or equity instruments, interest rates, currencies or currency exchange rates, commodities, related indices and other assets. In the future, we and our funds may enter into additional derivative instruments as part of risk management or in accordance with our investment strategies. Our hedging activity varies in scope based on the level of interest rates or foreign-exchange rate, the type of portfolio investments held and other changing market conditions.
While the judicious use of derivative instruments can be beneficial, such instruments involve risks different from, and, in certain cases, greater than, the risks presented by more traditional investments. Our derivative instruments used for hedging purposes may fail to protect us or our funds from the risks we sought to hedge. In addition, derivatives used for hedging or non-hedging purposes may present various additional market and counterparty-related risks including, but not limited to:
derivative instruments can be expensive, particularly during periods of volatility in interest rates, foreign currency and the prices of reference instruments;
an imperfect or variable degree of correlation between price movements of the available derivative instruments and the underlying asset, reference rate or index sought to be hedged may prevent us from achieving the intended hedging effect or expose us to the risk of loss;
the gain (or loss) on such instruments may not fully offset the corresponding loss (or gain) in the value of the underlying assets in our portfolio;
the duration of a hedge may be significantly different than the duration of the underlying liability or asset;
typically, investing in a derivative instrument requires the deposit or payment of an initial amount much smaller than the notional or nominal exposure amount from such derivative instrument, potentially magnifying the loss if the relevant market moves against us or our funds;
certain derivatives may be illiquid, making them unable to be sold at the desired time or price, so that in volatile markets we may not be able to close out a position without incurring a loss;
the credit quality of the counterparty of the hedge may be downgraded to such an extent that it impairs or makes economically unattractive our ability to sell or assign our side of the hedging transaction;
the counterparty owing money in a hedging transaction may default on its obligation to pay;
the cost of using certain derivative instruments may increase during a period of increased volatility, for instance, with respect to interest rate hedges, during periods of rising and volatile interest rates and, with respect to foreign-currency hedges, during periods of volatile foreign currencies;
the value of derivative instruments depends upon the price of the underlying asset, reference rate or index, which may be subject to volatility;
actual or implied daily limits on price fluctuations and speculative position limits on the exchanges or over-the-counter markets in which we may conduct our transactions in derivative instruments may prevent prompt liquidation of positions, subjecting us to the potential of greater losses;
significant disparities may exist between “bid” and “asked” prices for derivative instruments that are traded over-the-counter and not on an exchange;
the derivative instruments used by us may be difficult to value or involve the risk of mispricing or improper valuation, especially where the markets for such derivative instruments are illiquid and/or such derivatives involve complex structures, or where there is imperfect correlation between the value of the derivative instrument and the underlying asset, reference rate or index;

44


derivative contracts could require us to fund cash payments in the future under certain circumstances, including an event of default or other early termination event, or the decision by a counterparty to request margin in the form of securities or other forms of collateral under the terms of the derivative contract and/or under applicable laws; and
compared with exchange-traded instruments, the market for OTC derivatives is less liquid and the derivative instruments used by us and our funds may be difficult to value or involve the risk of mispricing or improper valuation, especially where the markets for such derivative instruments are illiquid and/or such derivatives involve complex structures, or where there is imperfect correlation between the value of a derivative instrument and the underlying asset, reference rate or index.
While we or our funds may enter into various derivative instruments for risk management and other purposes in accordance with our investment strategies, the foregoing risks may cause us to have poorer overall investment performance than if we had not entered into any such derivative instruments. Any derivative transactions we or our funds enter into may adversely affect our results of operations, which in turn could adversely affect our cash available for distribution to holders of our units.
Illiquidity and credit risk of derivative instruments.
We and our funds may enter into derivative transactions involving privately negotiated off-exchange derivative instruments, including OTC credit-default swaps, total-return swaps and other derivative instruments. There can be no assurance that a liquid secondary market will exist for any particular derivative instrument at any particular time, and we or our funds may not be able to close out a position without incurring a significant amount of loss. In addition, we and our funds may not be able to convince our counterparties to consent to an early termination of an OTC derivative contract or may not be able to enter into an offsetting transaction to effectively unwind the transaction. Such OTC derivative contracts generally are not assignable except as permitted contractually or as otherwise agreed between the parties, and, in the absence of such contractual obligation or agreement, a counterparty typically has no obligation to permit assignments. Moreover, even if the counterparty agrees to early termination of one or more OTC derivatives at any time, doing so may subject us or our funds to certain early termination charges.
Regulatory changes could occur and may adversely affect our or our funds’ ability to pursue hedging strategies and/or increase the costs of implementing such strategies.
The enforceability of agreements governing hedging transactions may depend on compliance with applicable statutory and other regulatory requirements and, depending on the identity of the counterparty, applicable international requirements. New or amended regulations may be imposed by the CFTC, the SEC, the Federal Reserve, the European Commission or other financial regulators, other governmental or intergovernmental regulatory authorities, or self-regulatory organizations that supervise the financial markets, and could adversely affect us and our funds. In particular, these agencies are empowered to promulgate a variety of new rules pursuant to recently enacted financial reform legislation in the United States. We and our funds also may be adversely affected by changes in the enforcement or interpretation of statutes and rules by these regulatory authorities or self-regulatory organizations.
We are subject to substantial litigation risks and may face significant liabilities and damage to our professional reputation as a result.
In recent years, the volume of claims and amount of damages claimed in litigation and regulatory proceedings against investment managers have been increasing. We make investment decisions on behalf of our clients that could result in substantial losses. This may subject us to the risk of legal liabilities or actions alleging negligence, breach of fiduciary duty, breach of contract or other causes of action. Heightened standards of care or additional fiduciary duties may apply in certain of our managed accounts or other advisory contracts. To the extent we enter into agreements with clients containing such terms or applicable law mandates a heightened standard of care or duties, we could, for example, be liable to certain clients for acts of simple negligence or breach of such duties.
Further, we may be subject to litigation arising from investor dissatisfaction with the performance of our funds or from third-party allegations that we improperly exercised control or influence over portfolio investments or that we are liable for actions or inactions taken by portfolio companies that such third parties argue we control. In addition, we and our affiliates that are the investment managers and general partners of our funds, our funds themselves and those of our employees who are our, our subsidiaries’ or the funds’ officers and directors are each exposed to the risks of litigation specific to the funds’ investment activities and portfolio companies and, in cases where our funds own controlling interests in public companies, to the risk of shareholder litigation by the public companies’ other

45


shareholders. Moreover, we are exposed to risks of litigation or investigation by investors and regulators relating to our having engaged, or our funds having engaged, in transactions that presented conflicts of interest that were not properly addressed. Please see also “—Extensive regulation in the United States and abroad affects our activities and creates the potential for significant liabilities and penalties that could adversely affect our business and results of operations.”
Substantial legal liability could materially adversely affect our business, financial condition or results of operations or cause significant reputational harm to us, which could seriously harm our business. We depend, to a large extent, on our business relationships and our reputation for integrity and high-caliber professional services to attract and retain investors. As a result, allegations of improper conduct asserted by private litigants or regulators, regardless of whether the ultimate outcome is favorable or unfavorable to us, as well as negative publicity and press speculation about us, our investment activities or the investment industry in general, whether or not valid, may harm our reputation, which may be more damaging to our business than to other types of businesses.
Employee misconduct, which is difficult to detect and deter, could harm us by impairing our ability to attract and retain clients and subject us to significant legal liability and reputational harm. Fraud and other deceptive practices or other misconduct at the portfolio companies of our funds could similarly subject us to liability and reputational damage and also harm our performance.
There have been a number of highly publicized cases involving fraud or other misconduct by individuals in the financial services industry, and there is a risk that our employees could engage in misconduct that adversely affects our business. We are subject to a number of obligations and standards arising from our investment management business and our authority over the assets we manage. The violation of any of these obligations or standards by any of our employees or advisors could adversely affect our clients and us. Our business often requires that we deal with confidential matters of great significance to companies in which we may invest or to our investors and advisory clients. If our employees improperly use or disclose confidential information, we could be subject to regulatory sanctions and suffer serious harm to our reputation, financial position and current and future business relationships. It is not always possible to deter employee misconduct, and the precautions we take to prevent this activity may not be effective in all cases. If our employees engage in misconduct, or if they are accused of misconduct, our business and our reputation could be adversely affected.
In recent years, the U.S. Department of Justice and the SEC have devoted greater resources to enforcement of the FCPA. In addition, the United Kingdom has significantly expanded the reach of its anti-bribery laws. While we have developed and implemented policies and procedures designed to ensure compliance by us and our personnel with the FCPA, such policies and procedures may not be effective in all instances to prevent violations. Any determination that we or our employees have violated the FCPA, UK anti-bribery laws or other applicable anti-corruption laws could subject us to, among other things, civil and criminal penalties, material fines, profit disgorgement, injunctions on future conduct, securities litigation and a general loss of investor confidence, any one of which could adversely affect our business, financial condition or results of operations.
In addition, we may also be adversely affected if there is misconduct by personnel of portfolio companies in which our funds invest. For example, financial fraud or other deceptive practices at such portfolio companies, or failures by personnel at such portfolio companies to comply with anti-bribery, trade sanctions or other legal and regulatory requirements could adversely affect our business and reputation. Such misconduct might undermine our due diligence efforts with respect to such companies and could negatively affect the valuation of our funds’ investments. In addition, we may face increased risk of such misconduct to the extent our funds’ investment in markets outside the United States, particularly emerging markets, increases.
The vote by the United Kingdom to exit the European Union could adversely affect us.
On June 23, 2016, the United Kingdom (the “U.K.”) held a referendum on whether to remain a member state of the EU in which a majority of voters approved an exit from the EU, commonly referred to as “Brexit.” The referendum was non-binding; however, as a result of the referendum, the U.K. government has begun negotiating the terms of the U.K. withdrawal from the EU. Under the process for withdrawing from the EU contemplated in the Treaty on European Union, the U.K. will remain a member state until a withdrawal agreement is entered into or, if earlier (and no extension is agreed), two years following notification of the U.K.’s intention to withdraw from the EU. The U.K. formally notified the European Council on March 29, 2017 of its intention to withdraw from the EU.
The announcement of the referendum result caused significant volatility in global stock markets and currency exchange fluctuations, including a sharp decline in the value of the British pound sterling and the equity prices for U.K.-dependent companies. The long-term effects of Brexit are expected to be far-reaching and will depend on, among other things, any agreements the U.K. makes to retain access to EU markets either during a transitional period or more permanently. Brexit and the perceptions as to its impact may adversely affect business activity and

46


economic conditions in Europe and globally, and could continue to contribute to instability in global financial and foreign-exchange markets. Consequently, the investments of our funds denominated in British pounds sterling are subject to increased risks related to these exchange-rate fluctuations, which could produce market declines that could negatively impact our AUM. In addition, the announcement of Brexit and the expected withdrawal of the U.K. from the EU may also adversely affect the values of the investments held by our funds in the U.K. and EU, and our financial condition, results of operations and cash flow could suffer as a result.
Brexit could also have the effect of disrupting the free movement of goods, services and persons between the U.K. and the EU. Oaktree currently utilizes passport rights under certain EU directives to provide services and perform activities in the U.K. and in other EU member states, such as the MiFID II and the Alternative Investment Fund Managers Directive. Any disruption to the free movement of goods, services and persons between the U.K. and the EU may adversely impact Oaktree’s activities in the U.K. and in other EU member states.
In addition, Brexit could lead to legal uncertainty and potentially divergent national laws and regulations as the U.K. determines which EU laws to replace or replicate. Any such new laws and regulations in the U.K. may be difficult and/or costly to implement and could adversely impact our ability to raise capital from investors in the U.K. and the EU, which could materially reduce our revenue, earnings and cash flow and adversely affect our financial prospects and condition. Furthermore, as a result of Brexit, other EU member countries may seek to conduct referenda with respect to their continuing membership with the EU. Given these possibilities and others we may not anticipate, at this time, it is difficult to predict how the U.K. withdrawal from the EU will be implemented and what the economic, tax, fiscal, legal, regulatory and other implications will be for the asset management industry and the broader European and global financial markets generally and for our business and our funds and their investments specifically. However, any of these effects of Brexit, and others we cannot anticipate, could adversely affect our business, results of operations, financial prospects and condition, and cash flow.
Risks Relating to Our Funds
Our results of operations are dependent on the performance of our funds. Poor fund performance will result in reduced revenues. Poor performance of our funds will also make it difficult for us to retain and attract investors to our funds, to retain and attract qualified professionals and to grow our business. The performance of each fund we manage is subject to some or all of the following risks.
The historical returns attributable to our funds should not be considered indicative of the future results of our funds or of our future results or of any returns expected on an investment in our Class A units.
The historical returns attributable to our funds should not be considered indicative of the future results of our funds, nor are they directly linked to returns on our Class A units. Therefore, Class A unitholders should not conclude that positive performance of our funds will necessarily result in positive returns on an investment in our Class A units. However, poor performance of the funds we manage will cause a decline in our revenues and would therefore have a negative effect on our operating results and returns on our Class A units.
Moreover, with respect to the historical returns of our funds:
we may create new funds in the future that reflect a different asset mix and different investment strategies, as well as a varied geographic and industry exposure as compared to our present funds, and any such new funds could have different returns from our existing or previous funds;
the rates of return of our closed-end funds reflect unrealized gains as of the applicable measurement date that may never be realized, which may result in a lower internal rate of return and ultimate return for some closed-end funds from those presented in this annual report;
our funds’ returns have previously benefited from investment opportunities and general market conditions that may not repeat themselves, and there can be no assurance that our current or future funds will be able to avail themselves of profitable investment opportunities;
many of our funds’ historical investments were made over a long period of time and over the course of various market and macroeconomic cycles, and the circumstances under which our current or future funds may make future investments may differ significantly from those conditions prevailing in the past;
newly-established funds may generate lower returns during the period in which they initially deploy their capital;
our funds may not be able to successfully identify, make and realize upon any particular investment or generate returns for their investors; and

47


any material increase or decrease in the size of our funds could result in materially different rates of returns.
The future internal rate of return for any current or future fund may vary considerably from the historical internal rate of return generated by any particular fund, or for our funds as a whole. In addition, future returns will be affected by the applicable risks described elsewhere in this annual report, including risks of the industries and businesses in which a particular fund invests.
Investors in some of our funds may be unable to fulfill their capital commitment obligations, and such failure could have an adverse effect on the affected funds.
Investors in our closed-end funds make capital commitments that we are entitled to call from those investors at any time during certain prescribed periods. We depend on investors fulfilling and honoring their commitments when we call capital from them in order for our closed-end funds to consummate investments and otherwise pay their obligations when due. Any investor that does not fund a capital call is subject to having a meaningful amount of its existing capital account forfeited in that fund. However, if investors were to fail to honor a significant amount of capital calls for any particular fund or funds, the affected funds’ ability to make new or follow-on investments, and to otherwise satisfy their liabilities when due, could be materially and adversely affected.
Certain of our funds invest in relatively high-risk, illiquid, non-publicly traded assets, and we may fail to realize any profits from these activities ever or for a considerable period of time.
Our closed-end funds often invest in securities that are not publicly traded. In many cases, our funds may be prohibited by contract or by applicable securities laws from selling these securities for a period of time. Our funds generally cannot sell these securities publicly unless either their sale is registered under applicable securities laws or an exemption from registration is available. The ability of many of our funds, particularly our control investing funds, to dispose of investments is heavily dependent on the public capital markets. For example, the ability to realize any value from an investment may depend upon the ability to complete an initial public offering of the portfolio company in which the investment is held. Even if securities are publicly traded, large holdings of securities often can be sold only over a substantial length of time, exposing investment returns to risks of downward movement in market prices. Moreover, because the investment strategy of many of our funds, particularly our control investing funds, often entails our having representation on our funds’ public portfolio company boards, our funds may be restricted in their ability to effect such sales during certain time periods. Accordingly, under certain conditions, our investment funds may be forced to either sell securities at lower prices than they had expected to realize or defer – potentially for a considerable period of time – sales that they had planned to make. We have made and expect to continue to make significant principal investments in our current and future funds. Contributing capital to these funds is risky, and we may lose some or the entire principal amount of our investments.
Our funds make distressed debt investments that involve significant risks and potential additional liabilities.
Certain of our funds invest in obligors and issuers with weak financial conditions, poor operating results, substantial financing needs, negative net worth or significant competitive issues and/or securities that are illiquid, distressed or have other high-risk features. These funds also invest in obligors and issuers that are involved in bankruptcy or reorganization proceedings. In these situations, it may be difficult to obtain full information as to the exact financial and operating conditions of these obligors and issuers. Furthermore, some of our funds’ distressed debt investments may not be widely traded or may have no recognized market. Depending on the specific fund’s investment profile, a fund’s exposure to the investments may be substantial in relation to the market for those investments, and the acquired assets are likely to be illiquid and difficult to transfer. As a result, it may take a number of years for the market value of the investments to ultimately reflect their intrinsic value as we perceive it.
A central strategy of our distressed debt funds, for example, is to anticipate the occurrence of certain corporate events, such as debt or equity offerings, restructurings, reorganizations, mergers, takeover offers and other transactions. If the relevant corporate event that we anticipate is delayed, changed or never completed, the market price and value of the applicable fund’s investment could decline sharply.
In addition, these investments could subject a fund to certain potential additional liabilities that may exceed the value of its original investment. Under certain circumstances, payments or distributions on certain investments may be reclaimed if any such payment or distribution is later determined to have been a fraudulent conveyance, a preferential payment or similar transaction under applicable bankruptcy and insolvency laws. In addition, under certain circumstances, a lender that has inappropriately exercised control of the management and policies of a debtor may have its claims subordinated or disallowed or may be found liable for damages suffered by parties as a result of such actions. In the case where the investment in securities of troubled companies is made in connection

48


with an attempt to influence a restructuring proposal or plan of reorganization in bankruptcy, the fund may become involved in substantial litigation.
Certain of our funds are subject to the fiduciary responsibility and prohibited transaction provisions of ERISA and the Code, and our business could be adversely affected if certain of our other funds fail to satisfy an exemption under the “plan assets” regulation under ERISA.
Some of our funds are subject to the fiduciary responsibility and prohibited transaction provisions of ERISA and Section 4975 of the Code. For example, we currently manage some of our funds as “plan assets” under ERISA. With respect to these funds, this results in the application of the fiduciary responsibility standards of ERISA to investments made by such funds, including the requirement of investment prudence and diversification, and the possibility that certain transactions that we enter into, or may have entered into, on behalf of these funds, in the ordinary course of business, might constitute or result in non-exempt prohibited transactions under Section 406 of ERISA or Section 4975 of the Code. A non-exempt prohibited transaction, in addition to imposing potential liability upon fiduciaries of a plan subject to Title I of ERISA or Section 4975 of the Code, may also result in the imposition of an excise tax under the Code upon a “party in interest” (as defined in ERISA) or “disqualified person” (as defined in the Code) with whom we engaged in the transaction. Some of our other funds currently qualify as venture capital operating companies (“VCOCs”), as defined in the regulations (the “Plan Asset Regulations”) promulgated under ERISA by the U.S. Department of Labor, or rely on other exceptions under ERISA and therefore are not subject to the fiduciary requirements of ERISA with respect to their assets. However, if these funds fail to satisfy the requirements to qualify as a VCOC for any reason, including an amendment of the Plan Asset Regulations, or another exception under ERISA, such failure could materially interfere with our activities in relation to these funds or expose us to risks related to our failure to comply with the requirements.
Certain of our funds may be subject to risks arising from potential control group liability.
Under ERISA, upon the termination of a tax‑qualified single employer defined benefit pension plan, the sponsoring employer and all members of its “controlled group” will be jointly and severally liable for 100% of the plan’s unfunded benefit liabilities whether or not the controlled group members have ever maintained or participated in the plan. In addition, the Pension Benefit Guaranty Corporation (the “PBGC”) may assert a lien with respect to such liability against any member of the controlled group on up to 30% of the collective net worth of all members of the controlled group. Similarly, in the event a participating employer partially or completely withdraws from a multiemployer (union) defined benefit pension plan, any withdrawal liability incurred under ERISA will represent a joint and several liability of the withdrawing employer and each member of its controlled group.
A “controlled group” includes all “trades or businesses” with at least 80% or greater common ownership. This common ownership test is broadly applied to include both “parent‑subsidiary groups” and “brother‑sister groups” applying complex exclusion and constructive ownership rules. However, regardless of the percentage ownership that any of our funds holds in one or more of its portfolio companies, such fund itself cannot be considered part of an ERISA controlled group unless that fund is considered to be a “trade or business”.
While there are a number of cases that have held that managing investments is not a “trade or business” for tax purposes, in 2007 the PBGC Appeals Board ruled that a private equity fund was a “trade or business” for ERISA controlled group liability purposes and at least one Federal Circuit Court has similarly concluded that a private equity fund could be a trade or business for these purposes based upon a number of factors including the fund’s level of involvement in the management of its portfolio companies and the nature of any management fee arrangements.
If any of our funds are determined to be a trade or business for purposes of ERISA, it is possible, depending upon the structure of the investment by such fund or any of their affiliates and other co‑investors in a portfolio company and their respective ownership interests in the portfolio company, that any tax‑qualified single employer defined benefit pension plan liabilities or multiemployer plan withdrawal liabilities incurred by the portfolio company could result in liability being incurred by any of our funds, with a resulting need for additional capital contributions, the appropriation of such fund’s assets to satisfy such pension liabilities and/or the imposition of a lien by the PBGC on certain fund assets. Moreover, regardless of whether or not any of our funds were determined to be a trade or business for purposes of ERISA, a court might hold that one of our fund’s portfolio companies could become jointly and severally liable for another portfolio company’s unfunded pension liabilities pursuant to the ERISA “controlled group” rules, depending upon the relevant investment structures and ownership interests as noted above.

49


Poor investment performance during periods of adverse market conditions may result in relatively high levels of investor redemptions, which can exacerbate the liquidity pressures on the affected funds, force the sale of assets at distressed prices or reduce the funds’ returns.
Poor investment performance during periods of adverse market conditions, together with investors’ increased need for liquidity given the state of the credit markets, can prompt relatively high levels of investor redemptions at times when many funds may not have sufficient liquidity to satisfy some or all of their investor redemption requests. During times when market conditions are deteriorating, many funds may face additional redemption requests and/or compulsory investor withdrawals or redemptions, which will exacerbate the liquidity pressures on the affected funds. If such funds cannot satisfy their current and future redemption requests, they may be forced to sell assets at distressed prices or cease operations. Various measures taken by funds to improve their liquidity profiles (such as the implementation of “gates” or the suspension of redemptions) that reduce the amounts that would otherwise be paid out in response to redemption requests may have the effect of incentivizing investors to “gross up” or increase the size of the future redemption requests they make, thereby exacerbating the cycle of redemptions. The liquidity issues for such funds are often further exacerbated by their fee structures, as a decrease in NAV decreases their management fees.
Certain of our funds have, or may in the future have, agreements that create debt or debt-like obligations with one or more counterparties. Such agreements in many instances contain covenants or “triggers” that require the fund to maintain a certain level of NAV over certain testing periods or to post additional margin on a daily basis when prices of our funds’ derivative contracts move against the fund. In addition, there may be guidelines in total return swap facilities or margin loans that require reference obligations to be above a certain price level. Decreases in such funds’ NAV (whether due to performance, redemptions or both) that breach such covenants, the failure to make any margin calls or meaningful decreases in the price of the underlying reference loan or security may result in defaults under such agreements and such defaults could permit the counterparties to take various actions that would be adverse to the funds, including terminating the financing arrangements, increasing the amount of margin or collateral that the funds are required to post (so-called “supercollateralization” requirements) or decreasing the aggregate amount of leverage that such counterparty is willing to provide to our funds. In particular, many such covenants to which our funds are party are designed to protect against sudden and pronounced drops in NAV over specified periods, so if our open-end or evergreen funds were to receive larger-than-anticipated redemption requests during a period of poor performance, such covenants may be breached. Defaults under any such covenants would likely result in the affected funds being forced to sell financed assets (which sales would likely occur in suboptimal or distressed market conditions) or being forced to restructure a swap facility with more onerous terms or otherwise raise cash by reducing other leverage, which would reduce the funds’ returns and our opportunities to produce incentive and investment income from the affected funds.
Valuation methodologies for certain assets in our funds can be subject to significant subjectivity, and the values of assets established pursuant to the methodologies may never be realized.
Our funds make investments for which market quotations are not readily available, and thus the process by which we value such investments involves inherent uncertainties. We are required by GAAP to make good faith determinations as to the fair value of these investments on a quarterly basis in connection with the preparation of our funds’ financial statements.
There is no single method for determining fair value in good faith. The types of factors that may be considered when determining the fair value of an investment in a particular company include acquisition price of the investment, discounted cash flow valuations, historical and projected operational and financial results for the company, the strengths and weaknesses of the company relative to its comparable companies, industry trends, general economic and market conditions, information with respect to offers for the investment, the size of the investment (and any associated control) and other factors deemed relevant. Fair values may also be assessed based on the enterprise value of a company established using a market multiple approach that is based on a specific financial measure (such as earnings before interest, taxes, depreciation and amortization (“EBITDA”), adjusted EBITDA, free cash flow, net income, book value or net asset value) or, in some cases, a cost basis or a discounted cash flow or liquidation analysis. Because valuations, and in particular valuations of investments for which market quotations are not readily available, are inherently uncertain, may fluctuate over short periods of time and may be based on estimates, determinations of fair value may differ materially from the values that would have resulted if a ready market had existed. Even if market quotations are available for our investments, the quotations may not reflect the value that we would actually be able to realize because of various factors, including the possible illiquidity associated with a large ownership position, subsequent illiquidity in the market for a company’s securities, future market price volatility or the potential for a future loss in market value based on poor industry conditions or the market’s view of overall company and management performance.

50


Because there is significant uncertainty in the valuation of, or in the stability of the value of, illiquid investments, the fair values of such investments as reflected in a fund’s NAV do not necessarily reflect the prices that would actually be obtained by us on behalf of the fund when such investments are sold. Sales at values significantly lower than the values at which investments have previously been reflected in a fund’s NAV may result in losses for the applicable fund, a decline in management fees and the loss of incentive income that may have been accrued by the applicable fund. Changes in values attributed to investments from quarter to quarter may result in volatility in the NAV and results of operations that we report. Also, a situation where a fund’s NAV turns out to be materially different from the NAV previously reported for the fund could cause investors to lose confidence in us, which could in turn result in difficulty in raising additional funds or investors requesting redemptions from certain of our funds. The SEC has highlighted valuation practices as one of its areas of focus in investment adviser examinations and has instituted enforcement actions against private equity fund advisers for misleading investors about valuation.
Our funds make investments in companies that are based outside the United States, which exposes us to additional risks not typically associated with investing in companies that are based in the United States.
Many of our funds invest a portion of their assets in the equity, debt, loans or other securities of issuers located outside the United States, while certain of our funds invest substantially all of their assets in these types of securities. Investments in non-U.S. securities involve certain factors not typically associated with investing in U.S. securities, including risks relating to:
our funds’ abilities to exchange local currencies for U.S. dollars and other currency exchange matters, including fluctuations in currency exchange rates and costs associated with conversion of investment principal and income from one currency into another;
controls on, and changes in controls on, foreign investment and limitations on repatriation of invested capital;
less developed or less efficient financial markets than exist in the United States, which may lead to price volatility and relative illiquidity;
the absence of uniform accounting, auditing and financial reporting standards, practices and disclosure requirements and less government supervision and regulation;
differences in legal and regulatory environments, particularly with respect to bankruptcy and reorganization, less developed corporate laws regarding fiduciary duties and the protection of investors and less reliable judicial systems to enforce contracts and applicable law;
less publicly available information in respect of companies in non-U.S. markets;
heightened exposure to corruption risk;
certain economic and political risks, including potential exchange control regulations and restrictions on our non-U.S. investments and repatriation of capital, potential political, economic or social instability, the possibility of nationalization or expropriation or confiscatory taxation and adverse economic and political developments; and
the possible imposition of non-U.S. taxes or withholding on income and gains recognized with respect to the securities.
There can be no assurance that adverse developments with respect to these risks will not adversely affect our funds that invest in securities of non-U.S. issuers.
Certain of our fund agreements and most of our separate account agreements contain provisions that allow investors to withdraw their capital.
Most of our separate account agreements generally can be terminated by our separate account clients upon notice of 30 days or less. Similarly, our commingled open-end funds permit the withdrawal of capital by our investors during certain open periods that generally occur on the first business day of each calendar month. Our active evergreen funds have withdrawal rights that, depending on the specific fund, can be exercised in intervals typically ranging from three months to three years. Any significant number of terminations or withdrawals could have a material adverse effect on our business and results of operations.

51


We have made and expect to continue to make significant investments in our current and future funds, and we may lose money on some or all of our investments.
Since our inception in 1995, we have increased the minimum level of our principal investments in our closed-end and evergreen funds from 0.2% of the fund’s aggregate committed capital to 1.0% starting with funds that held their initial closings in late 1998, to 2.0% starting with funds that held their initial closings in mid-2004. We decided to further increase principal investments made collectively by Oaktree and its affiliates in such funds that have initial closings after May 2007 to the greater of 2.5% of the funds’ aggregate committed capital or $20 million. Although we are not limited in the amount we choose to invest, in 2009 we decided that we will generally not invest more than $100 million in any one fund. We expect to continue to make significant principal investments in our funds and may choose to increase the percentage amount we invest at any time. Further, from time to time we make loans or otherwise extend credit or guarantees to our funds. Contributing capital, making other investments or extending credit to these funds is risky, and we may lose some or all of our investments. Any such loss could have a material adverse impact on our financial condition and results of operations.
Our funds make investments in companies that we do not control.
Investments by many of our funds include debt instruments and equity securities of companies that we do not control. These instruments and securities may be acquired by our funds through trading activities or through purchases of securities from the issuer. In addition, our control investing funds may acquire minority equity interests and may also dispose of a portion of their majority equity investments in portfolio companies over time in a manner that results in the funds retaining a minority investment. Those investments will be subject to the risk that the company in which the investment is made may make business, financial or management decisions with which we do not agree or that the majority stakeholders or the management of the company may take risks or otherwise act in a manner that does not serve our interests. In addition, the company in which the investment is made may be subject to complex regulatory requirements, and instances of non-compliance by them may subject us to reputational harm or have other adverse consequences on our business. If any of the foregoing were to occur, the values of the investments held by our funds could decrease and our financial condition, results of operations and cash flow could suffer as a result.
Investments by our funds will in many cases rank junior to investments made by others.
In many cases, the companies in which our funds invest have indebtedness or equity securities, or may be permitted to incur indebtedness or to issue equity securities, that rank senior to our investment. By their terms, these instruments may provide that their holders are entitled to receive payments of dividends, interest or principal on or before the dates on which payments are to be made in respect of our investment. Also, in the event of insolvency, liquidation, dissolution, reorganization or bankruptcy of a company in which we hold an investment, holders of securities ranking senior to our investment would typically be entitled to receive payment in full before distributions could be made in respect of our investment. After repaying senior security holders, the company may not have any remaining assets to use for repaying amounts owed in respect of our investment. To the extent that any assets remain, holders of claims that rank equally with our investment would be entitled to share on an equal and ratable basis in distributions that are made out of those assets. Also, during periods of financial distress or following an insolvency, the ability of our funds to influence a company’s affairs and to take actions to protect their investment may be substantially less than that of those holding senior interests.
The due diligence process that we undertake in connection with investments by some of our funds may not reveal all facts that may be relevant in connection with an investment.
Before making investments in companies that we expect to control, we undertake a due diligence investigation of the target company. In conducting these investigations, we may be required to evaluate important and complex business, financial, tax, accounting, environmental and legal issues. Outside consultants, legal advisers, accountants and investment banks are often involved in the due diligence process in varying degrees depending on the type of investment. Nevertheless, the due diligence investigation that we carry out with respect to an investment opportunity may not reveal or highlight all relevant facts that may be necessary or helpful in evaluating the investment opportunity. No due diligence investigation can provide certainty as to the matters covered. In addition, instances of bribery, fraud, accounting irregularities and other improper, illegal or corrupt practices are by their nature difficult to detect. Moreover, a due diligence investigation will not necessarily result in the investment being successful. The nature of our due diligence investigation in a particular instance depends on the size and type of investment being considered, our familiarity with the relevant industry, company and its management and other relevant factors.

52


Market values of publicly traded securities that are held as investments may be volatile.
The market prices of publicly traded securities held by some of our funds may be volatile and are likely to fluctuate due to a number of factors beyond our control, including actual or anticipated changes in the profitability of the issuers of such securities, general economic, social or political developments, changes in industry conditions, changes in government regulation, shortfalls in operating results from levels forecast by securities analysts, inflation and rapid fluctuations in inflation rates, the general state of the securities markets and other material events, such as significant management changes, financings, refinancings, securities issuances, acquisitions and dispositions. Changes in the values of these investments may adversely affect our investment performance and our results of operations.
Volatility in the structured credit, leveraged loan and high yield bond markets may adversely affect our funds’ investments.
To the extent that companies in which our funds invest participate in the structured credit, leveraged loan and high yield bond markets, the results of their operations may suffer if such markets experience dislocations, illiquidity and volatility. In addition, to the extent that such marketplace events occur, this may have an adverse impact on the availability of credit to businesses generally and could lead to an overall weakening of the U.S. and global economies. Any economic downturn could adversely affect the financial resources of our funds’ investments (in particular those investments that depend on credit from third parties or that otherwise participate in the credit markets) and their ability to make principal and interest payments on, or refinance, outstanding debt when due. In the event of such defaults, our funds could lose both invested capital in, and anticipated profits from, the affected portfolio companies.
We enter into a significant number of side letter agreements with limited partners of certain of our funds, and the terms of these agreements could expose the general partners of the funds to additional risks and liabilities.
We regularly enter into side letter agreements with particular limited partners in the course of raising our funds. These side letters typically afford such limited partners assurance with respect to particular aspects of the operation of the fund. Given that these assurances often elaborate upon the provisions of the relevant fund’s partnership agreement, our affiliates could be exposed to additional risks, liabilities and obligations not contemplated in our funds’ partnership agreements.
Our funds may invest in companies that are highly leveraged, a fact that may increase the risk of loss associated with the investments.
Our funds may invest in companies whose capital structures involve significant leverage. These investments are inherently more sensitive to declines in revenues and to increases in expenses and interest rates. The leveraged capital structure of these companies places significant burdens on their cash flows and increases the exposure of our funds to adverse economic factors such as downturns in the economy or deterioration in the condition of the portfolio company or its industry. Additionally, the securities acquired by our funds may be the most junior in what could be a complex capital structure and thus subject us to the greatest risk of loss in the event of insolvency, liquidation, dissolution, reorganization or bankruptcy of one of these companies.
The use of leverage by our funds could have a material adverse effect on our financial condition, results of operation and cash flow.
Some of our funds use leverage (including through credit facilities, swaps and other derivatives) as part of their respective investment programs and may borrow a substantial amount of capital. The use of leverage poses a significant degree of risk and can enhance the magnitude of a significant loss in the value of the investment portfolio. To the extent that any fund leverages its capital structure, it is subject to the risks normally associated with debt financing, including the risk that its cash flows will be insufficient to meet principal and interest payments, which could significantly reduce or even eliminate the value of such fund’s investments. In addition, the interest expense and other costs incurred in connection with such leverage may not be recovered by the appreciation in the value of any associated securities or bank debt and will be lost – and the timing and magnitude of such losses may be accelerated or exacerbated – in the event of a decline in the market value of such securities or bank debt. In addition, such funds may be subject to margin calls or acceleration in the event of a decline in the value of the posted collateral. To meet liquidity needs as a result of margin calls or acceleration, we may elect to invest additional capital into or loan money to such funds. Any such investment or loan would be subject to the risk of loss. In addition, if we were to elect to enforce our rights against any fund with respect to a loan to such fund, we may damage our relationships with our investors and have difficulty raising additional capital. Any of the foregoing circumstances could have a material adverse effect on our financial condition, results of operations and cash flow.

53


Changes in the debt financing markets and higher interest rates may negatively impact the ability of our funds and their portfolio companies to obtain attractive financing for their investments or refinance existing debt and may increase the cost of such financing if it is obtained, leading to lower-yielding investments and potentially decreasing our incentive income and investment income.
The markets for debt financing are subject to retrenchment, resulting in more restrictive covenants or other more onerous terms (including posting additional collateral) in order to provide financing, and in some cases lenders may refuse to provide any financing that would have been readily obtained under different credit conditions. In addition, higher interest rates generally impact the investment management industry by making it harder to obtain financing for new investments, refinance existing investment or liquidate debt investments, which can lead to reduced investment returns and missed investment opportunities. Since the most recent recession, the U.S. Federal Reserve has taken actions which have resulted in low interest rates prevailing in the marketplace for a historically long period of time.  In 2018, the U.S. Federal Reserve raised its benchmark interest rate by a quarter of a percentage point in each of March, June, September and December. The U.S. Federal Reserve has indicated that it may raise interest rates further in 2019, and any such increase may materially and negatively affect us.
If our funds are unable to obtain committed debt financing or can only obtain debt at an increased interest rate or on other less advantageous terms, such funds’ investment activities may be restricted and their profits may be lower than they would otherwise have achieved, either of which could lead to a decrease in the incentive and investment income earned by us. Similarly, the portfolio companies owned by our funds regularly utilize the corporate debt markets to obtain efficient financing for their operations. To the extent that credit markets render such financing difficult or more expensive to obtain, the operating performance of those portfolio companies and therefore the investment returns on our funds may be negatively impacted. In addition, to the extent that the then-current markets make it difficult or impossible to refinance debt or extend maturities on their outstanding debt, the relevant portfolio company may be unable to repay such debt at maturity and may be forced to sell assets, undergo a recapitalization or seek bankruptcy protection. Any of the foregoing circumstances could impair the value of our investment in those portfolio companies and have a material adverse effect on our financial condition, results of operations and cash flow.
Our funds may face risks relating to undiversified investments.
We cannot give assurance as to the degree of diversification, if any, that will be achieved in any fund investments. Difficult market conditions or slowdowns affecting a particular asset class, geographic region or other category of investment could have a significant adverse impact on a fund if its investments are concentrated in that area, which would result in lower investment returns. This lack of diversification may expose a fund to losses disproportionate to market declines in general if there are disproportionately greater adverse price movements in the particular investments. To the extent a fund holds investments concentrated in a particular issuer, security, asset class or geographic region, such fund may be more susceptible than a more widely diversified investment partnership to the negative consequences of a single corporate, economic, political or regulatory event. Accordingly, a lack of diversification on the part of a fund could adversely affect a fund’s performance and, as a result, our financial condition and results of operations.
Risk management activities may adversely affect the returns on our funds’ investments and expose our funds to other risks.
When managing our exposure to market risks, we may (on our own behalf or on behalf of our funds) from time to time use forward contracts, options, swaps, caps, collars and floors or pursue other strategies or use other forms of derivative instruments to limit our exposure to changes in the relative values of investments that may result from market developments, including, but not limited to, changes in prevailing interest rates, currency exchange rates and commodity prices. The success of any hedging or other derivative transactions generally will depend on our ability to correctly predict market changes, the degree of correlation between price movements of a derivative instrument and the position being hedged, the creditworthiness of the counterparty and other factors. As a result, while we may enter into a transaction in order to reduce our exposure to market risks, the transaction may result in poorer overall investment performance than if it had not been executed. Such transactions may also limit the opportunity for gain if the value of a hedged position increases. Moreover, these hedging arrangements may generate significant transaction costs that reduce the returns generated by our funds.
In addition, derivative transactions expose our funds to liquidity, volatility, counterparty and other risks. Please see “—The derivatives that we or our funds use may subject us to increased risk of loss and may adversely affect our results of operations” above.

54


Our funds are subject to risks in using prime brokers, custodians, counterparties, administrators, other agents and third-party service providers.
Many of our funds depend on the services of prime brokers, custodians, counterparties, administrators and other agents and third-party services providers to carry out certain securities and derivatives transactions and other business functions. The terms of these contracts are often customized and complex, and many of these arrangements occur in markets or relate to products that are subject to limited or no regulatory oversight. In particular, some of our funds utilize prime brokerage arrangements with a relatively limited number of counterparties, which has the effect of concentrating the transaction volume (and related counterparty default risk) of such funds with these counterparties.
Our funds are subject to the risk that the counterparty to one or more of these contracts defaults, either voluntarily or involuntarily, on its performance under the contract. Any such default may occur suddenly and without notice to us. Moreover, if a counterparty defaults, we may be unable to take action to cover our exposure, either because we lack contractual recourse or because market conditions make it difficult to take effective action. This inability could occur in times of market stress, which is when defaults are most likely to occur.
In addition, risk-management models that we may employ from time to time may not accurately anticipate the impact of market stress or counterparty financial condition, and as a result, we may not have taken sufficient action to reduce our risks effectively. Default risk may arise from events or circumstances that are difficult to detect, foresee or evaluate. In addition, concerns about, or a default by, one large participant could lead to significant liquidity problems for other participants, which may in turn expose us to significant losses.
In the event of a counterparty default, particularly a default by a major investment bank, one or more of our funds could incur material losses, and the resulting market impact of a major counterparty default could harm our business, results of operation and financial condition.
In the event of the insolvency of a prime broker, custodian, counterparty or any other party that is holding assets of our funds as collateral, our funds might not be able to recover equivalent assets in full as they will rank among the prime broker’s, custodian’s or counterparty’s unsecured creditors in relation to the assets held as collateral. In addition, our funds’ cash held with a prime broker, custodian or counterparty generally will not be segregated from the prime broker’s, custodian’s or counterparty’s own cash, and our funds may therefore rank as unsecured creditors in relation thereto.
The counterparty risks that our funds’ face have increased in complexity and magnitude as a result of the disruption in the financial markets in recent years. For example, the consolidation and elimination of counterparties has increased our concentration of counterparty risk and decreased the universe of potential counterparties, and our funds are generally not restricted from dealing with any particular counterparty or from concentrating any or all of their transactions with one counterparty. In addition, counterparties have generally reacted to market volatility by tightening their underwriting standards and increasing their margin requirements for all categories of financing, which has the result of decreasing the overall amount of leverage available and increasing the costs of borrowing.
Risks Relating to Our Common and Preferred Units
The market price of our Class A units may decline due to the large number of units eligible for future sale and issuable pursuant to our 2011 Equity Incentive Plan.
The market price of our Class A units could decline as a result of sales of a large number of our Class A units in the market or the perception that these sales could occur. As of February 20, 2019, there were 71,482,276 Class A units outstanding, which may be resold immediately in the public market upon the release of any applicable lock-up periods, and, in the case of Class A units held by our affiliates, as that term is defined in Rule 144 under the Securities Act, subject to the applicable volume limitations of Rule 144 unless we register the resale of such units. In addition, certain of our directors and executive officers (which includes our senior executives), other employees and certain other investors hold Oaktree Operating Group units through OCGH and, subject to certain restrictions, including the approval of our board of directors, have the right to exchange (or may be required to exchange) their OCGH units for, at the option of our board of directors, newly issued Class A units on a one-for-one basis, an equivalent amount of cash based on then-prevailing market prices, other consideration of equal value or any combination of the foregoing in accordance with the terms of the exchange agreement. Please see “Certain Relationships and Related Transactions, and Director Independence—Exchange Agreement.” The market price of our Class A units could decline as a result of an exchange, or the perception that an exchange may occur, of a large number of OCGH units for our Class A units. As of February 20, 2019, there were 83,898,200 vested OCGH units outstanding. Such sales or exchanges could also cause the price of our Class A units to fall and make it more difficult for our Class A unitholders to sell their units.

55


We may issue our Class A units from time to time as consideration for future acquisitions and investments. If any such acquisition or investment is significant, the number of Class A units that we issue may in turn be significant. We may also grant registration rights covering Class A units issued in connection with any such acquisitions and investments. In addition, as of February 20, 2019, we may issue 10,947,534 Class A units, OCGH units or any other class or series of units or other ownership interests in us, OCGH or any of our affiliates (“2011 Plan Units”) from time to time under our 2011 Oaktree Capital Group, LLC Equity Incentive Plan (the “2011 Plan”) as well as 2011 Plan Units that become available under our 2011 Plan pursuant to provisions in the 2011 Plan that automatically increase 2011 Plan Units available for future issuance. The units granted under the 2011 Plan may be subject to vesting and forfeiture provisions. Any vesting terms are set by our board of directors or a committee appointed by our board of directors in their respective discretion. Additional issuances of 2011 Plan Units may dilute the holdings of our existing unitholders, reduce the market price of our Class A units or both.
The market price and trading volume of our Class A units has been and may continue to be volatile, which could result in rapid and substantial losses for our Class A unitholders.
The market price of our Class A units may be highly volatile and could be subject to wide fluctuations. In addition, the trading volume in our Class A units may fluctuate and cause significant price variations to occur. If the market price of our Class A units declines significantly, Class A unitholders may be unable to sell their Class A units at an attractive price, if at all. The market price of our Class A units may fluctuate or decline significantly in the future. Some of the factors that could negatively affect the price of our Class A units or result in fluctuations in the price or trading volume of our Class A units include:
variations in our quarterly operating results or distributions, which may be substantial;
our policy of taking a long-term perspective on making investment, operational and strategic decisions, which is expected to result in significant and unpredictable variations in our quarterly returns;
failure to meet analysts’ performance estimates;
publication of research reports about us or the investment management industry or the failure of securities analysts to cover our Class A units;
additions or departures of key management or investment personnel;
adverse market reaction to any indebtedness we may incur or securities we may issue in the future;
changes in market valuations of similar companies;
speculation in the press or investment community;
changes or proposed changes in laws or regulations or differing interpretations thereof affecting our business or enforcement of these laws and regulations or announcements relating to these matters;
a lack of liquidity in the trading of our Class A units;
adverse publicity about the asset management industry generally or individual scandals, specifically; and
general market, political and economic conditions.
If we fail to maintain effective internal controls over our financial reporting in the future, the accuracy and timing of our financial reporting may be adversely affected.
The Sarbanes-Oxley Act requires, among other things, that as a public company we maintain effective internal control over financial reporting and disclosure controls and procedures. We are required under Section 404 to provide an annual management assessment of the effectiveness of our internal controls over financial reporting and to include in our annual reports an opinion from our independent registered public accounting firm addressing its assessment. To maintain and improve the effectiveness of our disclosure controls and procedures, significant resources and management oversight are required. We have implemented and continue to implement additional procedures and processes for the purpose of addressing the standards and requirements applicable to public companies.
If it is determined that we are not in compliance with Section 404 in the future, we would be required to implement remedial procedures and re-evaluate our internal control over financial reporting and our operations, financial reporting or financial results could be adversely affected, and we could receive an adverse report on internal controls from our independent registered public accounting firm. Matters impacting our internal controls may cause us to be unable to report our financial information on a timely basis and thereby subject us to adverse regulatory consequences, including sanctions by the SEC, or violations of applicable stock exchange listing rules.

56


Moreover, if a material misstatement occurs in the future, we may need to restate our financial results and there could be a negative reaction in the financial markets due to a loss of investor confidence in us and the reliability of our financial statements. Confidence in the reliability of our financial statements is also likely to suffer if our independent registered public accounting firm reports a material weakness in our internal control over financial reporting. This could materially adversely affect us and lead to a decline in the market price of our Class A units.
Preparing our consolidated financial statements involves a number of complex manual and automated processes, which are dependent on individual data input or review and require significant management judgment. One or more of these elements may result in errors that may not be detected and could result in a material misstatement of our consolidated financial statements.
The tax attributes of our Class A units may cause mutual funds to limit or reduce their holdings of Class A units.
U.S. mutual funds that are treated as regulated investment companies (“RICs”) for U.S. federal income tax purposes are required, among other things, to distribute at least 90% of their taxable income to their shareholders in order to maintain their favorable U.S. income tax status. RICs are required to meet this distribution requirement regardless of whether their investments generate cash distributions equal to their taxable income. Accordingly, these investors have a strong incentive to invest in securities in which the amount of cash generated approximates the amount of taxable income recognized. Our Class A unitholders, however, are frequently allocated an amount of taxable income that exceeds the amount of cash we distribute to them. This may make it difficult for RICs to maintain a meaningful portion of their portfolio in our Class A units and may force those RICs that do hold our Class A units to sell all or a portion of their holdings. These actions could increase the supply of, and reduce the demand for, our Class A units, which could cause the price of our Class A units to decline.
The market price of our Class A units may decline due to the large number of Class A units eligible for future issuance upon the exchange of OCGH units.
Subject to certain restrictions, including the approval of our board of directors, each holder of units in OCGH has the right to exchange (or may be required to exchange) his or her units for, at the option of our board of directors, newly issued Class A units on a one-for-one basis, an equivalent amount of cash based on then-prevailing market prices, other consideration of equal value or any combination of the foregoing. The Class A units issued upon such exchanges may generally be resold immediately in the public market upon the release of any applicable lock-up periods, and, in the case of Class A units held by our affiliates, as that term is defined in Rule 144 under the Securities Act, subject to the applicable volume limitations of Rule 144 unless we register the resale of such units. Accordingly, subject to the exchange agreement described under “Certain Relationships and Related Transactions, and Director Independence—Exchange Agreement,” a substantial number of additional units are expected to be available to be sold in the future by the OCGH unitholders.
The market price of our Class A units could decline as a result of sales of a large number of Class A units issuable upon exchange of OCGH units. These sales, or the possibility that these sales may occur, may also make it more difficult for us to sell equity securities in the future at a time and at a price that we deem appropriate.
Additional issuances of units under our 2011 Plan may dilute the holdings of our existing unitholders, reduce the market price of our Class A units or both. Additionally, our operating agreement authorizes us to issue an unlimited number of additional units and options, rights, warrants and appreciation rights relating to such units for consideration or for no consideration and on terms and conditions established by our board of directors in its sole discretion without the approval of Class A unitholders. These additional securities may be used for a variety of purposes, including future offerings to raise additional capital, acquisitions and employee benefit plans.
We are a “controlled company” within the meaning of the New York Stock Exchange (“NYSE”) listing standards and, as a result, qualify for, and rely on, exemptions from certain corporate governance requirements.
Because our senior executives hold units representing more than 50% of our voting power, we are considered a “controlled company” for purposes of the NYSE listing requirements. As such, we have elected, and intend to continue to elect, not to comply with certain NYSE corporate governance requirements, which may include one or more of the following: that a majority of our board of directors consist of independent directors, that we have a compensation committee that is composed entirely of independent directors with a written charter addressing the committee’s purpose and responsibilities and that we have a nominating and corporate governance committee that is composed entirely of independent directors with a written charter addressing the committee’s purpose and responsibilities. In addition, we are not required to hold annual meetings of our unitholders. Accordingly, our Class A unitholders do not have the same protections afforded to shareholders of companies that are subject to all of the

57


NYSE corporate governance requirements. Please see “Directors, Executive Officers and Corporate Governance—Board Structure and Governance—Controlled Company Exemption.”
We cannot assure you that our intended quarterly distributions will be paid each quarter or at all.
We intend to distribute substantially all of the excess of our share of distributable earnings, net of income taxes, as determined by our board of directors after taking into account factors it deems relevant, such as, but not limited to: working capital levels; known or anticipated cash needs; business and investment opportunities; general economic and business conditions; our obligations under our debt instruments or other agreements; our compliance with applicable laws; the level and character of taxable income that flows through to our Class A unitholders; the availability and terms of outside financing; the possible repurchase of our Class A or preferred units in open market transactions, in privately negotiated transactions or otherwise; the possible repurchase of OCGH units; potential redemptions of our preferred units in accordance with their contractual terms; providing for future distributions to our Class A, preferred and OCGH unitholders; and growing our capital base.
We are not currently restricted by any contract from making distributions to our unitholders, although certain of our subsidiaries are bound by credit agreements that contain certain restricted payment or other covenants, which may have the effect of limiting the amount of distributions that we receive from our subsidiaries. In addition, we are not permitted to make a distribution under Section 18-607 of the Delaware Limited Liability Company Act (the “Act”) if, after giving effect to the distribution, our liabilities would exceed the fair value of our assets.
Distributions to our unitholders are funded by our share of the Oaktree Operating Group’s distributions. To measure our earnings for purposes of, among other things, assisting in the determination of distributions from the Oaktree Operating Group entities to us, we utilize distributable earnings, a non-GAAP performance measure derived from our non-GAAP results, which excludes the effects of the consolidated funds.
The declaration, payment and determination of the amount of our quarterly distribution, if any, is at the sole discretion of our board of directors, which may change our distribution policy at any time. Our operating agreement provides that so long as our senior executives, or their successors or affiliated entities (other than us or our subsidiaries), including OCGH, collectively hold, directly or indirectly, at least 10% of the aggregate outstanding Oaktree Operating Group units (the “Oaktree control condition”), our manager, which is 100% owned by our senior executives, is entitled to designate all the members of our board of directors. As a result, Class A unitholders do not have the power to elect the board of directors as long as the Oaktree control condition is satisfied. Moreover, our board of directors may have interests that conflict with the interests of the Class A unitholders because the persons who control our manager and a majority of the members of our board of directors hold the vast majority of their economic interests in the Oaktree Operating Group through OCGH rather than through OCG. We cannot assure you that any distributions, whether quarterly or otherwise, will or can be paid.
If we reduce or cease to make distributions on our Class A units, the value of our Class A units may significantly decrease.
Distributions on the preferred units are discretionary and non-cumulative.
Distributions on each of the Series A preferred units and Series B preferred units are discretionary and non-cumulative. Holders of each series of our preferred shares will only receive distributions when, as and if declared by our board of directors. Consequently, if the board of directors does not authorize and declare a distribution for a distribution period, holders of each of our preferred units would not be entitled to receive any distribution for such distribution period, and such unpaid distribution will not be payable in such distribution period or in later distribution periods. We will have no obligation to pay distributions for a distribution period if our board of directors does not declare such distribution before the scheduled record date for such period, whether or not distributions are declared or paid for any subsequent distribution period with respect to our outstanding preferred units or any other preferred shares we may issue in the future. This may result in holders of our preferred units not receiving the full amount of distributions that they expect to receive, or any distributions, and may make it more difficult to resell our preferred units, or to do so at a price that the holder finds attractive. Our board of directors may, in its sole discretion, determine to suspend distributions on our outstanding preferred units, which may have a material adverse effect on the market price of those shares. There can be no assurances that our operations will generate sufficient cash flows to enable us to pay distributions on our preferred units. Our financial and operating performance is subject to prevailing economic and industry conditions and to financial, business and other factors, some of which are beyond our control.

58


The market price of our preferred units could be adversely affected by various factors.
The market price for the preferred units may fluctuate based on a number of factors, including:
the trading price of our Class A units;
variations in our quarterly operating results or distributions, which may be substantial;
the incurrence of additional indebtedness or additional issuances of other series or classes of preferred units;
whether we declare or fail to declare distributions on the preferred units from time to time and our ability to make distributions under the terms of our indebtedness;
the credit ratings of the preferred units;
a lack of liquidity in the trading of our preferred units;
the prevailing interest rates or rates of return being paid by other companies similar to us and the market for similar securities; and
general market, political and economic conditions.
Our performance, market conditions and prevailing interest rates have fluctuated in the past and can be expected to fluctuate in the future. Fluctuations in these factors could have an adverse effect on the price and liquidity of the preferred units. In general, as market interest rates rise, securities with fixed interest rates or fixed distribution rates, such as the preferred units, decline in value. Consequently, if you purchase the preferred units and market interest rates increase, the market price of the preferred units may decline. We cannot predict the future level of market interest rates.
Our ability to pay quarterly distributions on the preferred units will be subject to, among other things, general business conditions, our financial results, restrictions under the terms of our existing and future indebtedness or senior units, and our liquidity needs. Any reduction or discontinuation of quarterly distributions could cause the market price of the preferred units to decline significantly. Accordingly, the preferred units may trade at a discount to their purchase price.
Risks Relating to Our Organization and Structure
If we or any of our private funds were deemed an investment company under the Investment Company Act, applicable restrictions could make it impractical for us to continue our business or such funds as contemplated and could have a material adverse effect on our business.
A person will generally be deemed to be an “investment company” for purposes of the Investment Company Act if:
it is or holds itself out as being engaged primarily, or proposes to engage primarily, in the business of investing, reinvesting or trading in securities; or
absent an applicable exemption, it owns or proposes to acquire investment securities having a value exceeding 40% of the value of its total assets (exclusive of U.S. government securities and cash items) on an unconsolidated basis.
We believe that we are engaged primarily in the business of providing asset management services and not primarily in the business of investing, reinvesting or trading in securities. We also believe that the primary source of income from our business is properly characterized as income earned in exchange for the provision of services. We hold ourselves out as an asset management firm and do not propose to engage primarily in the business of investing, reinvesting or trading in securities. Further, because we believe that the capital interests of the general partners of our funds in their respective funds are neither securities nor investment securities for purposes of the Investment Company Act, we believe that less than 40% of our total assets (exclusive of U.S. government securities and cash items) on an unconsolidated basis are comprised of assets that could be considered investment securities. Accordingly, we do not believe that we are an investment company under the Investment Company Act.
The Investment Company Act and the rules thereunder contain detailed parameters for the organization and operation of investment companies. Among other things, the Investment Company Act and the rules thereunder limit or prohibit transactions with affiliates, impose limitations on the issuance of debt and equity securities, generally prohibit the issuance of options and impose certain governance requirements. We intend to conduct our operations so that we will not be deemed to be an investment company under the Investment Company Act. While we do advise or sub-advise funds that are registered under the Investment Company Act, we operate our private

59


funds so that they are not deemed to be investment companies that are required to be registered under the Investment Company Act. If anything were to happen that would cause us to be deemed to be an investment company under the Investment Company Act or that would require us to register our private funds under the Investment Company Act, requirements imposed by the Investment Company Act, including limitations on capital structure, ability to transact business with affiliates and ability to compensate senior employees, could make it impractical for us to continue our business or the private funds as currently conducted, impair the agreements and arrangements between and among OCGH, us, our private funds and our senior management, or any combination thereof, and materially adversely affect our business, financial condition and results of operations. In addition, we may be required to limit the amount of investments that we make as a principal or otherwise conduct our business in a manner that does not subject us to the registration and other requirements of the Investment Company Act.
Our Class A and preferred unitholders do not elect our manager and have limited ability to influence decisions regarding our business, and our senior executives are able to determine the outcome of any matters submitted to a vote of unitholders.
Our operations and activities are managed by our board of directors. So long as the Oaktree control condition is satisfied, our manager, Oaktree Capital Group Holdings GP, LLC, which is owned by our senior executives, is entitled to designate all the members of our board of directors and to remove or replace any director (or our entire board of directors) at any time. Accordingly, our senior executives control our management and affairs. Neither our Class A nor our preferred unitholders elect our manager.
While our Class A units and Class B units generally vote together as a single class on the limited matters submitted to a vote of unitholders, including certain amendments of our operating agreement, our operating agreement does not obligate us to hold annual meetings. Accordingly, our Class A unitholders have only limited voting rights on matters affecting our business and therefore limited ability to influence decisions regarding our business. In addition, through their control of our Class B units held by OCGH, our senior executives, with a 92.3% voting interest as of February 20, 2019, are able to determine the outcome of any matter that our board of directors does submit to a vote.
Our senior executives’ control of our manager and of the combined voting power of our units and certain provisions of our operating agreement could delay or prevent a change of control.
As of February 20, 2019, our senior executives control 92.3% of the combined voting power of our units through their control of OCGH. In addition, our senior executives have the ability to determine the composition of our board of directors through their control of our manager. Our senior executives are able to appoint and remove our directors and change the size of our board of directors, are able to determine the outcome of all matters requiring unitholder approval, are able to cause or prevent a change of control of our company and can preclude any unsolicited acquisition of our company. In addition, provisions in our operating agreement make it more difficult and expensive for a third party to acquire control of us even if a change of control would be beneficial to the interests of our unitholders. For example, our operating agreement provides that only our board of directors may call meetings and authorizes the issuance of preferred units in us that could be issued by our board of directors to thwart a takeover attempt. The control of our manager and voting power by our senior executives and these provisions of our operating agreement could delay or prevent a change of control and thereby deprive Class A unitholders of an opportunity to receive a premium for their Class A units as part of a sale of our company and might ultimately affect the market price of our units.
Our senior executives hold a smaller amount of their economic interest in the Oaktree Operating Group through us, which may give rise to conflicts of interest, and it is difficult for a unitholder to successfully challenge a resolution of a conflict of interest by us.
As of February 20, 2019, our senior executives hold approximately 27.6% of the economic interests of the Oaktree Operating Group. Because they hold the vast majority of this economic interest as a group through their ownership in OCGH rather than through their ownership in us, our senior executives may have interests that conflict with those of the holders of our units. For example, our senior executives may have different tax positions from us, which could influence their decisions regarding whether and when to dispose of assets and whether and when to incur new or refinance existing indebtedness, especially in light of the existence of the tax receivable agreement. In addition, the structuring of future transactions may take into consideration the senior executives’ and employees’ tax considerations even where no similar benefit would accrue to us and our unitholders.
Any resolution or course of action taken by our directors or their affiliates with respect to an existing or potential conflict of interest involving OCGH, our directors or their respective affiliates is permitted and deemed approved by our unitholders and does not constitute a breach of our operating agreement or any duty (including any fiduciary duty) if the course of action is (a) approved by the vote of unitholders representing a majority of the total

60


votes that may be cast by disinterested parties, (b) on terms no less favorable to us, our subsidiaries or our unitholders than those generally being provided to or available from unrelated third parties, (c) fair and reasonable to us, taking into account the totality of the relationships among the parties involved, or (d) approved by a majority of our directors who are not employees of us, our subsidiaries or any of our affiliates controlled by our senior executives, who we refer to as our “outside directors.” If our board of directors determines that any resolution or course of action satisfies either (b) or (c) above, then it will be presumed that such determination was made in good faith and a unitholder seeking to challenge our directors’ determination would bear the burden of overcoming such presumption. This is different from the situation with Delaware corporations, where a conflict resolution by an interested party would be presumed to be unfair and the interested party would have the burden of demonstrating that the resolution was fair.
As noted above, if our board of directors obtains the approval of a majority of our outside directors for any given action, the resolution will be conclusively deemed not a breach by our board of directors of any duties it may owe to us or our unitholders. This is different from the situation with Delaware corporations, where the approval of outside directors may, in certain circumstances, merely shift the burden of demonstrating unfairness to the plaintiff. Potential conflicts of interest may be resolved by our outside directors even if they hold interests in us or our funds or are otherwise affected by the decision or action that they are approving. If an investor chooses to purchase a common or preferred unit, the investor is treated as having consented to the provisions set forth in our operating agreement, including provisions regarding conflicts of interest situations that, in the absence of such provisions, might be considered a breach of fiduciary or other duties under applicable state law. As a result, unitholders, as a practical matter, are not able to successfully challenge an informed decision by our outside directors.
Our operating agreement contains provisions that substantially limit remedies available to our common and preferred unitholders for actions that might otherwise result in liability for our officers, directors, manager or Class B unitholder.
While our operating agreement provides that our officers and directors have fiduciary duties equivalent to those applicable to officers and directors of a Delaware corporation under the Delaware General Corporation Law (“DGCL”), the agreement also provides that our officers and directors are liable to us or our unitholders for an act or omission only if such act or omission constitutes a breach of the duties owed to us or our unitholders, as applicable, by any such officer or director and such breach is the result of willful malfeasance, gross negligence, the commission of a felony or a material violation of law, in each case, that has, or could reasonably be expected to have, a material adverse effect on us or fraud. Moreover, we have agreed to indemnify each of our directors and officers, to the fullest extent permitted by law, against all expenses and liabilities (including judgments, fines, penalties, interest, amounts paid in settlement with our approval and counsel fees and disbursements) arising from the performance of any of their obligations or duties in connection with their service to us, including in connection with any civil, criminal, administrative, investigative or other action, suit or proceeding to which any such person may be made party by reason of being or having been one of our directors or officers, except for any expenses or liabilities that have been finally judicially determined to have arisen primarily from acts or omissions that violated the standard set forth in the preceding sentence. Furthermore, our operating agreement provides that OCGH does not have any liability to us or our other unitholders for any act or omission and is indemnified in connection therewith.
Our manager, whose only role is to appoint members of our board of directors so long as the Oaktree control condition is satisfied, does not owe any duties to us or our Class A unitholders. We have agreed to indemnify our manager in the same manner as our directors and officers described above.
Under our operating agreement, each of our board of directors, our manager and us is entitled to take actions or make decisions in its “sole discretion” or “discretion” or that it deems “necessary or appropriate” or “necessary or advisable.” In those circumstances, each of our board of directors, our manager or us is entitled to consider only such interests and factors as it desires, including our own or our directors’ interests, and neither it nor our board of directors has any duty or obligation (fiduciary or otherwise) to give any consideration to any interest of or factors affecting us or any unitholders, and neither we nor our board of directors is subject to any different standards imposed by our operating agreement, the Act or under any other law, rule or regulation or in equity, except that we must act in good faith at all times. These modifications of fiduciary duties are expressly permitted by Delaware law. These modifications are detrimental to our unitholders because they restrict the remedies available to them for actions that without those limitations might constitute breaches of duty (including fiduciary duty).
The control of our manager may be transferred to a third party without unitholder consent.
Our manager may transfer its manager interest to a third party in a merger or consolidation, in a transfer of all or substantially all of its assets or otherwise without the consent of our unitholders. Furthermore, our senior executives may sell or transfer all or part of their interests in our manager without the approval of our unitholders. A

61


new manager could have a different investment philosophy or use its control of our board of directors to make changes to our business that materially affect our funds, our results of operations or our financial condition.
Our ability to make distributions to our Class A unitholders or holders of any series of preferred units may be limited by our holding company structure, applicable provisions of Delaware law, contractual restrictions and the terms of any senior securities we may issue in the future.
We are a limited liability holding company and have no material assets other than the ownership of our interests in the Oaktree Operating Group held through the Intermediate Holding Companies. We have no independent means of generating revenues. Accordingly, to the extent we decide to make distributions to our Class A unitholders, we will cause the Oaktree Operating Group to make distributions to its common unitholders, including the Intermediate Holding Companies, to fund any distributions we may declare on the Class A units. When the Oaktree Operating Group makes such distributions, all holders of Oaktree Operating Group common units are entitled to receive pro rata distributions based on their ownership interests in the Oaktree Operating Group. Additionally, in connection with the issuance of our preferred units, we caused one member of the Oaktree Operating Group to issue ‘mirror’ preferred units to an Intermediate Holding Company to correspond with each series of our preferred units. While we may use distributions from the entire Oaktree Operating Group to fund distributions to our preferred unitholders, we only enjoy preferential distribution rights with respect to a single member of the Oaktree Operating Group. The terms of the mirror preferred units also state that, subject to certain exceptions, no distributions may be declared or paid with respect to the common units of the member of the Oaktree Operating Group that issued them until distributions have been declared and paid or declared and set aside with respect to each series of mirror preferred units and the series of our preferred units to which they correspond. Accordingly, our ability to receive distributions from that member of the Oaktree Operating Group may be impaired to the extent we have not declared and paid or declared and set aside distributions on each series of mirror preferred units and each series of preferred units.
The declaration and payment of any future distributions is at the sole discretion of our board of directors, and we may at any time modify our approach with respect to the proper metric for determining cash flow available for distribution. Our board of directors will take into account factors it deems relevant, such as, but not limited to: working capital levels; known or anticipated cash needs; business and investment opportunities; general economic and business conditions; our obligations under our debt instruments or other agreements; our compliance with applicable laws; the level and character of taxable income that flows through to our Class A unitholders; the availability and terms of outside financing; the possible repurchase of our Class A units or preferred units in open market transactions, in privately negotiated transactions or otherwise; the possible repurchase of OCGH units; potential redemptions of our preferred units in accordance with their contractual terms; providing for future distributions to our Class A, preferred and OCGH unitholders; and growing our capital base. Under the Act, we may not make a distribution to a member if, after the distribution, all our liabilities, other than liabilities to members on account of their limited liability company interests and liabilities for which the recourse of creditors is limited to specific property of the limited liability company, would exceed the fair value of our assets. If we were to make such an impermissible distribution, any member who received a distribution and knew at the time of the distribution that the distribution was in violation of the Act would be liable to us for three years for the amount of the distribution. In addition, the Oaktree Operating Group’s cash flow may be insufficient to enable it to make required minimum tax distributions to holders of its units, in which case the Oaktree Operating Group may have to borrow funds or sell assets and thus our liquidity and financial condition could be materially adversely affected. Our operating agreement contains provisions authorizing the issuance of preferred units in us by our board of directors at any time without unitholder approval.
Furthermore, by paying cash distributions rather than investing that cash in our business, we risk slowing the pace of our growth, or not having a sufficient amount of cash to fund our operations, new investments or unanticipated capital expenditures, should the need arise.
We are required to pay the OCGH unitholders for most of the tax benefits we realize as a result of the tax basis step-up we receive in connection with the sales by the OCGH unitholders of interests held in OCGH.
Subject to certain restrictions, including the approval of our board of directors, each OCGH unitholder has the right to exchange (or may be required to exchange) his or her OCGH units for, at the option of our board of directors, Class A units, an equivalent amount of cash based on then-prevailing market prices, other consideration of equal value or any combination of the foregoing. In the event of an exchange, our Intermediate Holding Companies will deliver, at the option of our board of directors, our Class A units on a one-for-one basis, an equivalent amount of cash based on then-prevailing market prices, other consideration of equal value or any combination of the foregoing in exchange for the applicable OCGH unitholder’s OCGH units pursuant to an exchange agreement. These exchanges are expected to result in increases in certain tax depreciation and

62


amortization deductions, as well as an increase in the tax basis of other assets, of certain of the Oaktree Operating Group entities that otherwise would not have been available. These increases in tax depreciation and amortization deductions, as well as the tax basis of other assets, may reduce the amount of tax that Oaktree Holdings, Inc. and Oaktree AIF Holdings, Inc. would otherwise be required to pay in the future, although the Internal Revenue Service (“IRS”) may challenge all or part of the increased deductions and tax basis increase, and a court could sustain such a challenge.
Oaktree Holdings, Inc. and Oaktree AIF Holdings, Inc. have entered into a tax receivable agreement with the OCGH unitholders that provides for the payment by Oaktree Holdings, Inc. and Oaktree AIF Holdings, Inc. to the OCGH unitholders of 85% of the amount of tax savings, if any, that they actually realize (or are deemed to realize in the case of an early termination payment by Oaktree Holdings, Inc. or Oaktree AIF Holdings, Inc. or a change of control, as discussed below) as a result of these increases in tax deductions and tax basis of entities owned by Oaktree Holdings, Inc. and Oaktree AIF Holdings, Inc. The payments that Oaktree Holdings, Inc. and Oaktree AIF Holdings, Inc. may make to the OCGH unitholders could be material in amount.
Although we are not aware of any issue that would cause the IRS to challenge a tax basis increase, the OCGH unitholders will not reimburse Oaktree Holdings, Inc. or Oaktree AIF Holdings, Inc. for any payments that have been previously made under the tax receivable agreement. As a result, in certain circumstances, payments could be made to the OCGH unitholders under the tax receivable agreement in excess of Oaktree Holdings, Inc.’s and Oaktree AIF Holdings, Inc.’s cash tax savings. Their ability to achieve benefits from any tax basis increase, and the payments to be made under the tax receivable agreement, will depend upon a number of factors, including the timing and amount of our future income.
In addition, the tax receivable agreement provides that, upon a merger, asset sale or other form of business combination or certain other changes of control, Oaktree Holdings, Inc.’s and Oaktree AIF Holdings, Inc.’s (or their successors’) obligations with respect to exchanged units (whether exchanged before or after the change of control) would be based on certain assumptions, including that they would have sufficient taxable income to fully utilize the deductions arising from the increased tax deductions and tax basis and other benefits related to entering into the tax receivable agreement.
Risks Relating to United States Taxation
Our structure involves complex provisions of U.S. federal income tax law for which no clear precedent or authority may be available and is subject to potential legislative, judicial or administrative change and differing interpretations, possibly on a retroactive basis.
The U.S. federal income tax treatment of Class A unitholders depends in some instances on determinations of fact and interpretations of complex provisions of U.S. federal income tax law for which no clear precedent or authority may be available. The U.S. federal income tax rules are constantly under review by persons involved in the legislative process, the IRS and the United States Treasury (“UST”), frequently resulting in revised interpretations of established concepts, statutory changes, revisions to regulations and other modifications and interpretations. The present U.S. federal income tax treatment of an investment in our Class A units may be modified by administrative, legislative or judicial interpretation at any time, and any such action may affect investments and commitments previously made. Changes to the U.S. federal income tax laws and interpretations thereof could make it more difficult or impossible to meet the qualifying income exception for us to be treated as a partnership for U.S. federal income tax purposes that is not taxable as a corporation, cause us to change our investments and commitments, affect the tax considerations of an investment in us, change the character or treatment of portions of our income (including, for instance, the treatment of carried interest as ordinary income rather than capital gain) and adversely affect an investment in our Class A units. The maintenance of our structure and tax attributes requires significant monitoring and resources. Failure to maintain this structure could result in material adverse consequences.
Our operating agreement permits our board of directors to modify our operating agreement from time to time, without the consent of our Class A unitholders, to address certain changes in U.S. federal income tax regulations, legislation or interpretation. In some circumstances, the revisions could have a material adverse impact on some or all Class A unitholders. Moreover, we apply certain assumptions and conventions in an attempt to comply with applicable rules and to report income, gain, deduction, loss and credit to Class A unitholders in a manner that reflects such Class A unitholders’ beneficial ownership of partnership items, taking into account variation in ownership interests during each taxable year because of trading activity. However, those assumptions and conventions may not be in compliance with all aspects of applicable tax requirements. It is possible that the IRS will assert successfully that the conventions and assumptions used by us do not satisfy the technical requirements of

63


the Code or UST regulations and could require that items of income, gain, deductions, loss or credit, including interest deductions, be adjusted, reallocated or disallowed in a manner that adversely affects Class A unitholders.
If we were treated as a corporation for U.S. federal income tax or state tax purposes, then our distributions to our Class A unitholders may be substantially reduced and the value of our Class A units could be adversely affected.
We are currently treated as a partnership for U.S. federal income tax purposes, which requires that 90% or more of our gross income for every taxable year consist of qualifying income, as defined in Section 7704 of the Code, and that we not be required to be registered under the Investment Company Act. Qualifying income generally includes dividends, interest, capital gains from the sale or other disposition of stocks and securities and certain other forms of investment income. We may not meet these requirements or current law may change so as to cause us, in either event, to be treated as a corporation for U.S. federal income tax purposes or otherwise subject to U.S. federal income tax. We have not requested, and do not plan to request, a ruling from the IRS on such matters.
If we were treated as a corporation for U.S. federal income tax purposes, we would pay U.S. federal income tax on our taxable income at the corporate tax rate. Distributions to Class A unitholders would generally be taxed again as corporate distributions, and no income, gains, losses, deductions or credits would flow through to them. Because a tax would be imposed upon us as a corporation, our distributions to Class A unitholders may be substantially reduced, likely causing a substantial reduction in the value of our Class A units.
Our Class A unitholders may be subject to U.S. federal income tax on their share of our taxable income, regardless of whether they receive any cash distributions from us.
As long as 90% of our gross income for each taxable year constitutes qualifying income as defined in Section 7704 of the Code and we are not required to register as an investment company under the Investment Company Act on a continuing basis, and assuming there is no change in law (please see “—The U.S. Congress has considered legislation that may have precluded us from qualifying as a partnership for U.S. federal income tax purposes. If any similar legislation were to be enacted and apply to us, the after-tax income and gain related to our business, as well as the market price of our Class A units, could be reduced.”), or other relevant change in our structure, we will be treated, for U.S. federal income tax purposes, as a partnership and not as an association or a publicly traded partnership taxable as a corporation. Accordingly, our Class A unitholders will be required to take into account their allocable share of our items of income, gain, loss and deduction. Distributions to our Class A unitholders will generally be taxable for U.S. federal income tax purposes only to the extent the amount distributed exceeds their tax basis in the Class A unit. That treatment contrasts with the treatment of a shareholder in a corporation. For example, a shareholder in a corporation who receives a distribution of earnings from the corporation will generally report the distribution as dividend income for U.S. federal income tax purposes. In contrast, a holder of our Class A units who receives a distribution of earnings from us will not report the distribution as dividend income (and will treat the distribution as taxable only to the extent the amount distributed exceeds the Class A unitholder’s tax basis in the Class A units), but will instead report the holder’s allocable share of items of our income for U.S. federal income tax purposes. As a result, our Class A unitholders may be subject to U.S. federal, state, local and possibly, in some cases, foreign income taxation on their allocable share of our items of income, gain, loss, deduction and credit (including our allocable share of those items of any entity in which we invest that is treated as a partnership or is otherwise subject to tax on a flow-through basis) for each of our taxable years ending with or within their taxable year, regardless of whether or not our Class A unitholders receive cash distributions from us.
Our Class A unitholders may not receive cash distributions equal to their allocable share of our net taxable income or even the tax liability that results from that income. In addition, certain of our holdings, including holdings, if any, in a controlled foreign corporation (“CFC”) or a passive foreign investment company (“PFIC”), may produce taxable income prior to the receipt of cash relating to such income, and Class A unitholders may be required to take that income into account in determining their taxable income. In the event of an inadvertent termination of our partnership status, for which limited relief may be available, each holder of our Class A units may be obligated to make such adjustments as the IRS may require to maintain our status as a partnership. These adjustments may require persons holding our Class A units to recognize additional amounts in income during the years in which they hold such units.
A portion of our interest in the Oaktree Operating Group is held through intermediate entities taxed as corporations for U.S. federal income tax purposes.
In light of the publicly traded partnership rules under U.S. federal income tax law and other requirements, we hold a portion of our interest in the Oaktree Operating Group through intermediate entities taxed as corporations for

64


U.S. federal income tax purposes. Such corporations may be liable for significant U.S. federal income taxes and applicable state, local and other taxes (including taxes imposed as a result of audits by taxing authorities of such entities’ tax returns) that would not otherwise be incurred, which could adversely affect the value of our Class A units. Those additional taxes do not apply to the OCGH unitholders to the extent they own equity interests in the Oaktree Operating Group entities through OCGH.
The U.S. Congress has considered legislation that may have precluded us from qualifying as a partnership for U.S. federal income tax purposes. If any similar legislation were to be enacted and apply to us, the after-tax income and gain related to our business, as well as the market price of our Class A units, could be reduced.
Some legislative and administrative proposals have provided that, for taxable years beginning ten years after the date of enactment, income derived with respect to an investment services partnership (“ISPI”) that is not a qualified capital interest and that is subject to the rules discussed above would not meet the qualifying income requirements under the publicly traded partnership rules. Therefore, if similar legislation is enacted, following such ten-year period, we would be precluded from qualifying as a partnership for U.S. federal income tax purposes or be required to hold all such ISPIs through corporations, possibly U.S. corporations. If we were taxed as a U.S. corporation or required to hold all ISPIs through U.S. corporations, our effective income tax rate may increase significantly. The currently-enacted federal statutory rate for corporations is 21%. In addition, we could be subject to increased state and local taxes. Furthermore, you could be subject to tax on our conversion into a corporation or any restructuring required in order for us to hold our ISPIs through a corporation.
States and other jurisdictions have also considered legislation to increase taxes with respect to incentive income. For example, New York recently introduced legislation which would tax income from certain investment management services provided by a partner (whether or not a New York resident), which could cause a non-resident of New York who holds Class A units to be subject to New York state income tax on income in respect of our Class A units as a result of certain activities of our affiliates in New York. In addition, states including California and New York have proposed a state tax surcharge on carried interest that applies in certain circumstances in addition to the state income tax. The New York legislation would not take effect until similar legislation is enacted by Connecticut, New Jersey and Massachusetts. Similar proposals are under consideration in other jurisdictions. Whether or when similar legislation will be enacted is unclear.
Finally, several state and local jurisdictions are evaluating ways to subject partnerships to entity level taxation through the imposition of state or local income, franchise or other forms of taxation or to increase the amount of such taxation. For example, although we would not expect it to affect us materially, Connecticut recently enacted an income tax on pass through entities doing business in Connecticut, and states in which we do business may consider similar tax changes. These and other proposals have recently been under heightened consideration in light of the Tax Reform Bill (defined below). If any state were to impose a tax upon us as an entity, our distributions to Class A unitholders would be reduced.
Comprehensive U.S. federal income tax reform tax legislation recently became effective, which could have a material effect on us.
U.S. federal income tax reform legislation known as the Tax Cuts and Jobs Act, which was signed into law on December 22, 2017 (the “Tax Reform Bill”), has resulted in fundamental changes to the Code. Changes to U.S. tax laws resulting from the Tax Reform Bill, including a permanent reduction to the federal corporate income tax rate, a partial limitation on the deductibility of business interest expense, a longer three-year holding period requirement for carried interest to be treated as capital gain, and certain modifications to the Section 162(m) of the Code, could have a material effect on our business operations and our funds’ investment activities. These and other changes from the Tax Reform Bill – namely, the limitation on carryback and carryforward of net operating losses and U.S. taxation on earnings from international business operations – could also have a significant effect on the business of our portfolio companies. The exact impact of the Tax Reform Bill is still unclear and difficult to quantify, but these changes could have a material adverse effect on our business, results of operations and financial condition. Prospective investors should consult their own tax advisors regarding changes in tax laws.
Additional proposed changes in the U.S. and foreign taxation of businesses could adversely affect us.
The U.S. Congress, the Organization for Economic Co-operation and Development (“OECD”) and other government and non-government agencies in jurisdictions in which we and our affiliates invest or do business have maintained a focus on issues related to the taxation of multinational companies. The OECD, which represents a coalition of member countries, is contemplating changes to numerous long-standing tax principles through its base erosion and profit shifting (“BEPS”) project, which is focused on a number of issues, including treaty abuse, the deductibility of interest expense, local nexus requirements, and the shifting of profits between affiliated entities in

65


different tax jurisdictions. Some OECD member countries have been moving forward on the BEPS agenda but, because timing of implementation and the specific measures adopted will vary among participating states, significant uncertainty remains regarding the impact of BEPS proposals. The BEPS project and other reform proposals, if implemented, could result in increased taxes on our operations and investments. In addition, tax laws, regulations and interpretations are subject to continual changes, which could adversely affect our structures or returns to our investors. For instance, various countries have adopted or proposed tax legislation that may adversely affect portfolio companies and investment structures in countries in which our funds have invested and may limit the benefits of additional investments in those countries.
Complying with certain tax-related requirements may cause us to invest through foreign or domestic corporations subject to corporate income tax, which may increase our overall tax burden.
In order for us to be treated as a partnership for U.S. federal income tax purposes and not as an association or publicly traded partnership taxable as a corporation, we must meet the qualifying income exception discussed above on a continuing basis. In order to effect such treatment, we (or our subsidiaries) may be required to invest through foreign or domestic corporations subject to corporate income tax, which may increase our overall tax burden.
Changes in U.S. and foreign tax law could adversely affect our ability to raise funds from certain investors.
Under the U.S. Foreign Account Tax Compliance Act (“FATCA”), U.S. withholding agents and all entities in a broadly defined class of foreign financial institutions (“FFIs”), are required to comply with a complicated and expansive reporting regime or be subject to a 30% United States withholding tax on certain U.S. payments and non U.S. entities which are not FFIs are required to either certify they have no substantial U.S. beneficial ownership or to report certain information with respect to their substantial U.S. beneficial ownership or be subject to a 30% U.S. withholding tax on certain U.S. payments. The reporting obligations imposed under FATCA require these foreign financial institutions to enter into agreements with the IRS and other jurisdictions to obtain and disclose information about certain investors to the IRS. Additionally, certain non-U.S. entities that are not foreign financial institutions are required to provide certain certifications or other information regarding their U.S. beneficial ownership or be subject to certain U.S. withholding taxes. In addition, the administrative and economic costs of compliance with FATCA may discourage some foreign investors from investing in U.S. funds, which could adversely affect our ability to raise funds from these investors. Other countries have implemented regimes similar to that of FATCA and more than 100 jurisdictions have agreed to implement the Common Reporting Standard issued by the OECD (“CRS”), which requires signatories to exchange information regarding residents’ assets and income. Compliance with such regimes could result in increased administrative and compliance costs and could subject our investment entities to increased non-U.S. withholding taxes.
Taxable gain or loss on disposition of our Class A units could be more or less than expected.
If a unitholder sells its Class A units, it will recognize a gain or loss equal to the difference between the amount realized and the adjusted tax basis in those Class A units. Prior distributions to such unitholder in excess of the total net taxable income allocated to it, which decreased the tax basis in its Class A units, will in effect become taxable income to such unitholder if the Class A units are sold at a price greater than its tax basis in those Class A units, even if the price is less than the original cost. A substantial portion of the amount realized, whether or not representing gain, may be ordinary income to such selling unitholder.
We may hold or acquire certain investments through entities classified as a PFIC or CFC for U.S. federal income tax purposes.
Certain of our funds’ investments may be in foreign corporations or may be acquired through a foreign subsidiary that would be classified as a corporation for U.S. federal income tax purposes. Such an entity may be a PFIC or a CFC for U.S. federal income tax purposes. Class A unitholders indirectly owning an interest in a PFIC or a CFC may experience adverse U.S. tax consequences. For example, a portion of the amount a unitholder realizes on a sale of their Class A units may be recharacterized as ordinary income. In addition, Oaktree Holdings, Ltd. is treated as a CFC for U.S. federal income tax purposes, and, as such, each Class A unitholder that is a U.S. person is required to include in income its allocable share of Oaktree Holdings, Ltd.’s “Subpart F” income reported by us.
Non-U.S. persons face unique U.S. tax issues from owning Class A units that may result in adverse tax consequences to them.
In light of our intended investment activities, we may be treated as engaged in a U.S. trade or business for U.S. federal income tax purposes, which may cause some portion of our income to be treated as effectively connected income (“ECI”) with respect to non-U.S. holders. Moreover, dividends paid by an investment that we make in a real estate investment trust (“REIT”) that are attributable to gains from the sale of U.S. real property

66


interests and sales of certain investments in interests in U.S. real property, including stock of certain U.S. corporations owning significant U.S. real property, may be treated as ECI with respect to certain non-U.S. holders.
To the extent our income is treated as ECI, non-U.S. holders generally would be subject to withholding tax on their allocable shares of such income, would be required to file U.S. federal income tax returns for such year reporting their allocable shares of income effectively connected with such trade or business and any other income treated as ECI and would be subject to U.S. federal income tax at regular U.S. tax rates on any such income (state and local income taxes and filings may also apply in that event). Non-U.S. holders that are corporations may also be subject to a 30% branch profits tax on their allocable share of such income. In addition, certain income from U.S. sources that is not ECI allocable to non-U.S. holders will be reduced by withholding taxes imposed at the highest effective applicable tax rate.
If we are treated as being engaged in a U.S. trade or business, any gain recognized by a non-U.S. holder on the sale or exchange of Class A units that is deemed to be effectively connected with such U.S. trade or business will be treated for U.S. federal income tax purposes as ECI, and hence, such Class A unitholders would be subject to U.S. federal income tax on the sale or exchange of such Class A units. Under the Tax Reform Bill, unless an applicable non-foreign affidavit is furnished or other exception applies, if any portion of gain on a disposition of Class A units would be treated as ECI, the transferee of an interest in us is required to withhold 10% of the amount realized on such disposition (and we could be required to withhold from future distributions to the transferee if the transferee fails to properly withhold). The UST and IRS have announced the temporary suspension of such withholding tax provisions with respect to any disposition of an interest in a publicly traded partnership until regulations or other guidance have been issued. Such withholding tax provisions, when effective for publicly traded partnerships, could impose material tax and administrative burdens on us and our Class A unitholders.
Tax-exempt entities face unique tax issues from owning Class A units that may result in adverse tax consequences to them.
In light of our intended investment activities, we may derive income that constitutes unrelated business taxable income (“UBTI”). Consequently, a holder of Class A units that is a tax-exempt entity (including an individual retirement account or a 401(k) plan participant) may be subject to unrelated business income tax to the extent that its allocable share of our income consists of UBTI. A tax-exempt partner of a partnership could be treated as earning UBTI if the partnership regularly engages in a trade or business that is unrelated to the exempt function of the tax-exempt partner, if the partnership derives income from debt-financed property or if the partnership interest itself is debt-financed.
We have adopted and may adopt certain income tax accounting positions that may not conform with all aspects of applicable tax requirements. The IRS may challenge this treatment, which could adversely affect the value of our Class A units.
We have adopted and may adopt depreciation, amortization and other tax accounting positions that may not conform with all aspects of existing UST regulations. A successful IRS challenge to those positions could adversely affect the amount of tax benefits available to our Class A unitholders. It also could affect the timing of these tax benefits or the amount of gain on the sale of Class A units and could have a negative impact on the value of our Class A units or result in audits of and adjustments to our Class A unitholders’ tax returns.
Class A unitholders may be subject to foreign, state and local taxes and return filing requirements as a result of investing in our Class A units.
In addition to U.S. federal income taxes, our Class A unitholders may be subject to other taxes, including foreign, state and local taxes, unincorporated business taxes and estate, inheritance or intangible taxes that are imposed by the various jurisdictions in which we do business or own property now or in the future, even if our Class A unitholders do not reside in any of those jurisdictions. Our Class A unitholders may be required to file foreign, state and local income tax returns and pay foreign, state and local income taxes in some or all of these jurisdictions. Furthermore, Class A unitholders may be subject to penalties for failure to comply with those requirements. It is the responsibility of each Class A unitholder to file all U.S. federal, foreign, state and local tax returns that may be required of such Class A unitholder.

67


Although we expect to provide estimates by the deadline for filing U.S. income tax returns each year, we do not necessarily expect to be able to furnish definitive Schedule K-1s to IRS Form 1065 to each unitholder prior to such deadline, which means that holders of Class A units who are U.S. taxpayers may want to file annually a request for an extension of the due date of their income tax returns.
It may require a substantial period of time after the end of our fiscal year to obtain the requisite information from all lower-tier entities to enable us to prepare and deliver Schedule K-1s to IRS Form 1065. In the event we cannot provide timely Schedule K-1s, we expect to provide estimates of such tax information (including a Class A unitholder’s allocable share of our income, gain, loss and deduction for our preceding year) by the deadline for filing U.S. income tax returns each year; in that event however, there is no assurance that the Schedule K-1s, which would be provided after the estimates, will be the same as our estimates. For this reason, holders of Class A units who are U.S. taxpayers may want to file with the IRS (and certain states) a request for an extension past the due date of their income tax returns.
In addition, in the event we provide separate estimates and subsequent Schedule K-1s, it is possible that a Class A unitholder will be required to file amended income tax returns as a result of adjustments to items on the corresponding income tax returns of the partnership. Any obligation for a Class A unitholder to file amended income tax returns for that or any other reason, including any costs incurred in the preparation or filing of such returns, is the responsibility of each Class A unitholder.
Tax consequences to the OCGH unitholders may give rise to conflicts of interests.
As a result of an unrealized built-in gain attributable to the value of our assets held by the Oaktree Operating Group entities at the time of the 2007 private offering and unrealized built-in gain attributable to OCGH at the time of our initial public offering in April 2012, upon the taxable sale, refinancing or disposition of the assets owned by the Oaktree Operating Group entities, the OCGH unitholders may incur different and significantly greater tax liabilities as a result of the disproportionately greater allocations of items of taxable income and gain to the OCGH unitholders upon a realization event. As the OCGH unitholders will not receive a corresponding greater distribution of cash proceeds, they may, subject to applicable fiduciary or contractual duties, have different objectives regarding the appropriate pricing, timing and other material terms of any sale, refinancing or disposition, or whether to sell such assets at all. Decisions made with respect to an acceleration or deferral of income or the sale or disposition of assets may also influence the timing and amount of payments that are received by an exchanging or selling OCGH unitholder under the tax receivable agreement. Decisions made regarding a change of control also could have a material influence on the timing and amount of payments received by the OCGH unitholders pursuant to the tax receivable agreement. Because our senior executives hold their economic interest in our business primarily through OCGH and control both us and our manager (which is entitled to designate all the members of our board of directors), these differing objectives may give rise to conflicts of interest. We will be entitled to resolve these conflicts as described elsewhere in this annual report. Please see “—Risks Relating to Our Organization and Structure—Our senior executives hold a small amount of their economic interest in the Oaktree Operating Group through us, which may give rise to conflicts of interest, and it is difficult for a Class A unitholder to successfully challenge a resolution of a conflict of interest by us.”
Due to uncertainty in the proper application of applicable law, we may over-withhold or under-withhold on distributions to Class A unitholders.
For each calendar year, we will report to Class A unitholders and the IRS the amount of distributions we made to Class A unitholders and the amount of U.S. federal income tax (if any) that we withheld on those distributions. The proper application to us of rules for withholding under Section 1441 of the Code (applicable to certain dividends, interest and similar items) is unclear. Because the documentation we receive may not properly reflect the identities of Class A unitholders at any particular time (in light of possible sales of Class A units), we may over-withhold or under-withhold with respect to a particular holder of Class A units. For example, we may impose withholding, remit that amount to the IRS and thus reduce the amount of a distribution paid to a non-U.S. Holder. It may turn out, however, that the corresponding amount of our income was not properly allocable to such holder, and the withholding should have been less than the actual withholding. Such holder would be entitled to a credit against the holder’s U.S. tax liability for all withholding, including any such excess withholding, but if the withholding exceeded the holder’s U.S. tax liability, the holder would have to apply for a refund to obtain the benefit of the excess withholding. Similarly, we may fail to withhold on a distribution, and it may turn out that the corresponding income was properly allocable to a non-U.S. Holder and withholding should have been imposed. In that event, we intend to pay the under-withheld amount to the IRS, and we may treat such under-withholding as an expense that will be borne by all holders of Class A units on a pro rata basis (since we may be unable to allocate any such excess withholding tax cost to the relevant non-U.S. holder).

68


Certain U.S. holders of common units are subject to additional tax on “net investment income.”
U.S. holders that are individuals, estates or trusts are subject to a Medicare tax of 3.8% on “net investment income” (or undistributed “net investment income,” in the case of estates and trusts) for each taxable year, with such tax applying to the lesser of such income or the excess of such person’s adjusted gross income (with certain adjustments) over a specified amount. Net investment income includes net income from interest, dividends, annuities, royalties and rents and net gain attributable to the disposition of investment property. Net income and gain attributable to an investment in our Class A units will be included in a U.S. holder’s “net investment income” subject to this Medicare tax.
We may be liable for adjustments to our tax returns as a result of partnership audit legislation.
Legislation enacted in 2015 significantly changed the rules for U.S. federal income tax audits of partnerships. Such audits will continue to be conducted at the partnership level, and, unless a partnership qualifies for and affirmatively elects an alternative procedure, any adjustments to the amount of tax due (including interest and penalties) will be payable by the partnership. Under an elective alternative procedure, a partnership would issue information returns to persons who were partners in the audited year, who would then be required to take the adjustments into account in calculating their own tax liability, and the partnership would not be liable for the adjustments. If a partnership elects the alternative procedure for a given adjustment, the amount of taxes for which its partners would be liable would be increased by any applicable penalties and a special interest charge.  There can be no assurance that we will be eligible to make such an election or that we will, in fact, make such an election for any given adjustment. If we do not or are not able to make such an election, then (1) our then-current common unitholders, in the aggregate, could indirectly bear income tax liabilities in excess of the aggregate amount of taxes that would have been due had we elected the alternative procedure, and (2) a given common unitholder may indirectly bear taxes attributable to income allocable to other common unitholders or former common unitholders, including taxes (as well as interest and penalties) with respect to periods prior to such holder’s ownership of common units. Amounts available for distribution to our common unitholders may be reduced as a result of our obligation to pay any taxes associated with an adjustment. Many issues and the overall effect of this legislation on us are uncertain, and common unitholders should consult their own tax advisors regarding all aspects of this legislation as it affects their particular circumstances.
Item 1B. Unresolved Staff Comments
None.
Item 2. Properties
Properties
Our principal executive offices are located in leased office space at 333 South Grand Avenue, 28th Floor, Los Angeles, California 90071. We also lease the space for our offices in New York City, Stamford, Houston, London, Frankfurt, Paris, Beijing, Hong Kong, Shanghai, Seoul, Singapore, Sydney, Tokyo and Dubai. Certain affiliates of our managed funds lease office space in Amsterdam, Luxembourg, Dublin and Singapore. We do not own any real property. We consider our facilities to be suitable and adequate for the management and operation of our business.
Item 3. Legal Proceedings
For a discussion of legal proceedings, please see the section entitled Legal Actions in note 17 to our consolidated financial statements included elsewhere in this annual report, which section is incorporated herein by reference.
Item 4. Mine Safety Disclosures
None.

69


PART II.
Item 5. Market for Registrant’s Common Equity, Related Stockholder Matters and Issuer Purchases of Equity Securities
Market Information
Our Class A units began trading on the NYSE on April 12, 2012 under the symbol “OAK”. The number of holders of record of our Class A units as of February 11, 2019 was 298. This does not include the number of Class A unitholders that hold units in street-name through banks or broker-dealers.
Cash Distribution Policy
We intend to make distributions to our Class A and preferred unitholders quarterly, following the respective quarter end. Distributions to our Class A unitholders are funded by our share of the Oaktree Operating Group’s distributions, after giving effect to distributions, if any, attributable to the preferred unitholders. We use distributable earnings, a non-GAAP performance measure derived from adjusted net income, to measure our earnings at the Oaktree Operating Group level without the effects of the consolidated funds for purposes of, among other things, assisting in the determination of equity distributions from the Oaktree Operating Group. By excluding the results of our consolidated funds and investment income or loss, which are not directly available to fund our operations or make equity distributions, and including the portion of distributions from Oaktree and non-Oaktree funds and companies to us that represents the income or loss component of the distributions and not a return of our capital contributions, distributable earnings aids us in measuring amounts that are actually available to meet our obligations under the tax receivable agreement and our liabilities for expenses incurred at OCG and the Intermediate Holding Companies, as well as for distributions to Class A and OCGH unitholders.
We intend to distribute substantially all of the excess of our share of distributable earnings, net of preferred unit distributions and income taxes, as determined by our board of directors after taking into account factors it deems relevant, such as, but not limited to, working capital levels; known or anticipated cash needs; business and investment opportunities; general economic and business conditions; our obligations under our debt instruments or other agreements; our compliance with applicable laws; the level and character of taxable income that flows through to our Class A unitholders; the availability and terms of outside financing; the possible repurchase of our Class A units or preferred units in open market transactions, in privately negotiated transactions or otherwise; the possible repurchase of OCGH units; potential redemptions of our preferred units in accordance with their contractual terms; providing for future distributions to our preferred, Class A and OCGH unitholders; and growing our capital base. We are not currently restricted by any contract from making distributions to our unitholders, although certain of our subsidiaries are bound by credit agreements that contain certain restricted payment and/or other covenants, which may have the effect of limiting the amount of distributions that we receive from our subsidiaries. In addition, we are not permitted to make a distribution under Section 18-607 of the Delaware Limited Liability Company Act if, after giving effect to the distribution, our liabilities would exceed the fair value of our assets.
The declaration, payment and determination of the amount of equity distributions, if any, is at the sole discretion of our board of directors, which may change our distribution policy at any time. Please see “Risk Factors—Risks Relating to Our Class A Units—We cannot assure you that our intended quarterly distributions will be paid each quarter or at all” and “Risk Factors—Risks Relating to Our Class A Units—Distributions on our preferred units are discretionary and non-cumulative.”
Class A unitholders receive their share of these distributions from the Oaktree Operating Group, net of preferred unit distributions and expenses that we and our Intermediate Holding Companies bear directly, such as income taxes or payment obligations under the tax receivable agreement. Our quarterly distributable earnings may be affected by potential seasonal factors that may, in turn, affect the level of the cash distributions applicable to a particular quarter. For example, we generally receive tax-related incentive distributions from certain closed-end funds in the first quarter of the year, which if received generate distributable earnings in that period. The distribution amount for any given period is likely to vary materially due to these and other factors.
Certain transactions involving the exchange of OCGH units, including our 2007 private offering, 2012 initial public offering, and follow-on offerings in May 2013, March 2014, March 2015 and February 2018, increase the tax basis of the tangible and intangible assets of the Oaktree Operating Group.  For more information, please see notes 13 and 16 to our consolidated financial statements included elsewhere in this annual report.

70


Assuming no further material changes in the relevant tax law and that we earn sufficient taxable income to realize the full tax benefit of the increased amortization of our assets, we expect that reductions in future quarterly distributions to Class A unitholders associated with payments under the tax receivable agreement will aggregate $173.5 million through 2039. As shown in the table below, we estimate that an aggregate $15.3 million of that total will reduce fiscal year 2019’s four quarterly distributions to Class A unitholders, which will be reflected as adjustments taken in arriving at the cash distribution payable per Class A unit.  Future estimated reductions in quarterly distributions to Class A unitholders associated with payments under the tax receivable agreement are subject to increase in the event of additional exchanges of OCGH units that result in an increase to such tax bases.  These reductions are in addition to the reductions taken for income taxes and other expenses that Oaktree or its Intermediate Holding Companies bear directly. Please see notes 13 and 16 to our consolidated financial statements included elsewhere in this annual report for more information regarding historical distributions per Class A unit and the tax receivable agreement.
 
 
 
Future Estimated Reductions Associated
With the Tax Receivable Agreement
Transactions
Fiscal Year 2018 Reductions (1)
 
Total Future Aggregate Reductions
 
Fiscal Year 2019 Reductions (1)
 
Reductions Through Fiscal Year
 
($ in millions)
 
 
2007 private offering
$
2.4

 
$
11.1

 
$
2.6

 
2029
Initial public offering
2.8

 
29.7

 
2.9

 
2033
May 2013 Offering
3.4

 
42.2

 
3.6

 
2034
March 2014 Offering
2.4

 
32.2

 
2.5

 
2035
March 2015 Offering
1.9

 
27.5

 
2.0

 
2036
February 2018 Offering
1.5

 
30.8

 
1.7

 
2039
Total
$
14.4

 
$
173.5

 
$
15.3

 
 
 
 
 
 
 
(1)
This column represents reductions in quarterly distributions to Class A unitholders associated with payments under the tax receivable agreement attributable to the applicable fiscal year.
Set forth below are the distributions per Class A unit that were paid on the indicated payment dates in respect of the applicable quarterly period:
Payment Date
 
Applicable to Quarterly Period Ended
 
Distribution per Unit
February 22, 2019
 
December 31, 2018
 
$
0.75

November 13, 2018
 
September 30, 2018
 
0.70

August 10, 2018
 
June 30, 2018
 
0.55

May 11, 2018
 
March 31, 2018
 
0.96

Total fiscal year 2018
$
2.96

 
 
 
 
 
February 23, 2018
 
December 31, 2017
 
$
0.76

November 10, 2017
 
September 30, 2017
 
0.56

August 11, 2017
 
June 30, 2017
 
1.31

May 12, 2017
 
March 31, 2017
 
0.71

Total fiscal year 2017
$
3.34

 
 
 
 
 
February 24, 2017
 
December 31, 2016
 
$
0.63

November 14, 2016
 
September 30, 2016
 
0.65

August 12, 2016
 
June 30, 2016
 
0.58

May 13, 2016
 
March 31, 2016
 
0.55

Total fiscal year 2016
$
2.41


71


Equity Compensation Plan Information
The following table sets forth information concerning the awards that may be issued under the 2011 Plan as of December 31, 2018.
Plan Category
Number of Securities to be Issued Upon Exercise of Outstanding Options, Warrants and Rights (1)
 
Weighted-Average Exercise Price of Outstanding Options, Warrants and Rights
 
Number of Securities Remaining Available for Future Issuance Under Equity Compensation Plans (excluding securities reflected in column (a)) (2)
 
(a)
 
(b)
 
(c)
Equity compensation plans approved by security holders
12,635,682

 

 
10,807,205

Equity compensation plans not approved by security holders

 

 

Total (3)
12,635,682

 

 
10,807,205

 
 
 
 
 
(1)
Reflects the aggregate number of OCGH units, Class A units, phantom units and EVUs granted under the 2011 Plan as of December 31, 2018. Please see note 15 to our consolidated financial statements included elsewhere in this annual report for additional information.
(2)
The 2011 Plan provides that the maximum number of Units that may be delivered pursuant to awards under the 2011 Plan is 22,300,000, as increased on January 1 of each year beginning in 2012 by a number of Units equal to the excess of (a) 15% of the number of outstanding Oaktree Operating Group units on December 31 of the immediately preceding year over (b) the number of Oaktree Operating Group units that have been issued or are issuable under the 2011 Plan as of such date, except that our board of directors may, in its discretion, increase the number of Units covered by the 2011 Plan by a lesser amount. The issuance of Units or the payment of cash upon the exercise of an award or in consideration of the cancellation or termination of an award will reduce the total number of Units available under the 2011 Plan, as applicable. Units underlying awards under the 2011 Plan that are forfeited, cancelled, expire unexercised or are settled in cash will be available again to be used as awards under the 2011 Plan. However, Units used to pay the required exercise price or tax obligations, or Units not issued in connection with the settlement of an award or that are used or withheld to satisfy tax obligations of a participant, will not be available again for other awards under the 2011 Plan.
(3)
As of December 31, 2018, 4,929,054 OCGH units have been granted under the 2007 Plan. However, such amounts are not reflected in this table because our board of directors has resolved that the administrator of the 2007 Plan will no longer grant awards under the 2007 Plan.
Unregistered Sales of Equity Securities and Purchases of Equity Securities in the Fourth Quarter of 2018
None.


72


Item 6. Selected Financial Data
The following sets forth selected historical consolidated financial and other data of Oaktree Capital Group, LLC as of and for the years ended December 31, 2018, 2017, 2016, 2015 and 2014. The following data should be read together with “—Management’s Discussion and Analysis of Financial Condition and Results of Operations” and the historical financial statements and related notes included elsewhere in this annual report.
We derived the selected historical financial data as of and for the years ended December 31, 2018, 2017, 2016, 2015 and 2014 from our audited consolidated financial statements. The audited consolidated statements of operations for the years ended December 31, 2018, 2017 and 2016, and the consolidated statements of financial condition as of December 31, 2018 and 2017 are included elsewhere in this annual report. The audited consolidated statements of operations and financial condition for all other periods are not included in this annual report. The selected historical financial data are not necessarily indicative of the expected future operating results of Oaktree.  
 
As of or for the Year Ended December 31,
 
2018
 
2017
 
2016
 
2015
 
2014
 
(in thousands, except per unit data or as otherwise indicated)
Consolidated Statements of Operations Data: (1)
 
 
 
 
 
 
 
 
 
Total revenues
$
1,386,079

 
$
1,469,767

 
$
1,125,746

 
$
201,905

 
$
193,894

Total expenses
(1,000,571
)
 
(1,025,343
)
 
(789,336
)
 
(940,908
)
 
(947,477
)
Total other income (loss) (2) 
103,816

 
460,500

 
272,212

 
(776,410
)
 
2,947,671

Income (loss) before income taxes
489,324

 
904,924

 
608,622

 
(1,515,413
)
 
2,194,088

Income taxes (2) 
(24,779
)
 
(215,442
)
 
(42,519
)
 
(17,549
)
 
(18,536
)
Net income (loss)
464,545

 
689,482

 
566,103

 
(1,532,962
)
 
2,175,552

Less:
 
 
 
 
 
 
 
 
 

Net (income) loss attributable to non-controlling interests in consolidated funds
41,691

 
(33,204
)
 
(22,921
)
 
1,809,683

 
(1,649,890
)
Net income attributable to non-controlling interests in consolidated subsidiaries
(282,818
)
 
(424,784
)
 
(348,477
)
 
(205,372
)
 
(399,379
)
Net income attributable to OCG
223,418

 
231,494

 
194,705

 
71,349

 
126,283

Net income attributable to preferred unitholders
(12,277
)
 

 

 

 

Net income attributable to OCG Class A unitholders
$
211,141

 
$
231,494

 
$
194,705

 
$
71,349

 
$
126,283

Distributions declared per Class A unit 
$
2.97

 
$
3.21

 
$
2.25

 
$
2.10

 
$
3.15

Net income per Class A unit
$
2.99

 
$
3.61

 
$
3.11

 
$
1.45

 
$
2.97

Weighted average number of Class A units outstanding
70,526

 
64,148

 
62,565

 
49,324

 
42,582

 
 
 
 
 
 
 
 
 
 
Consolidated Statements of Financial Condition Data: (1)
 
 
 
 
 
 
 
 
 
Total assets
$
10,432,178

 
$
9,014,796

 
$
7,649,110

 
$
51,762,731

 
$
53,320,716

Debt obligations
5,738,468

 
4,828,267

 
4,284,063

 
9,619,455

 
7,133,041

Non-controlling redeemable interests in consolidated funds
961,622

 
860,548

 
344,047

 
38,173,125

 
41,681,155

 
 
 
 
 
(1)
In the first quarter of 2016, Oaktree adopted the new consolidation and collateralized financing entity guidance under the modified retrospective approach. The modified retrospective approach did not require prior periods to be recast. The adoption resulted in the deconsolidation of substantially all of Oaktree’s investment funds.
(2)
On December 22, 2017, the Tax Cuts and Jobs Act (the “Tax Act”) was signed into law, which, among other items, lowered the U.S. corporate tax rate. The 2017 results reflect the estimated impact from the enactment of the Tax Act, which resulted in a net reduction to the Company’s net income attributable to OCG of $33.2 million, comprised of $178.2 million in additional tax expense from the remeasurement of our deferred tax assets at lower enacted corporate tax rates and a $145.1 million benefit to other income from the remeasurement of our tax receivable agreement liability, the value of which is based upon an 85% share of certain of our deferred tax assets.


73


 
As of or for the Year Ended December 31,
 
2018
 
2017
 
2016
 
2015
 
2014
 
(in thousands, except per unit data or as otherwise indicated)
GAAP Results:
 
 
 
 
 
 
 
 
 
Revenues
$
1,386,079

 
$
1,469,767

 
$
1,125,746

 
$
201,905

 
$
193,894

Net income-Class A
211,141

 
231,494

 
194,705

 
71,349

 
126,283

Net income per Class A unit
2.99

 
3.61

 
3.11

 
1.45

 
2.97

 
 
 
 
 
 
 
 
 
 
Non-GAAP Results: (1)(2)
 
 
 
 
 
 
 
 
 
Adjusted revenues
1,335,021

 
1,727,710

 
1,362,202

 
1,065,864

 
1,371,887

Adjusted net income
473,573

 
701,100

 
572,374

 
308,315

 
573,094

Adjusted net income per Class A unit
2.63

 
3.97

 
3.05

 
1.59

 
3.22

 
 
 
 
 
 
 
 
 
 
Distributable earnings revenues
1,436,376

 
1,678,446

 
1,273,346

 
1,170,280

 
1,385,441

Distributable earnings
613,082

 
719,805

 
528,981

 
447,263

 
606,368

Distributable earnings per Class A unit
3.61

 
4.18

 
2.88

 
2.41

 
3.42

 
 
 
 
 
 
 
 
 
 
Fee-related earnings revenues
790,355

 
814,575

 
847,078

 
804,490

 
800,396

Fee-related earnings
227,599

 
291,171

 
317,268

 
265,628

 
285,833

Fee-related earnings per Class A unit
1.36

 
1.60

 
1.67

 
1.52

 
1.56

 
 
 
 
 
 
 
 
 
 
Weighted Average Units:
 
 
 
 
 
 
 
 
 
OCGH
86,390

 
91,643

 
92,122

 
104,427

 
110,078

Class A
70,526

 
64,148

 
62,565

 
49,324

 
42,582

Total
156,916

 
155,791

 
154,687

 
153,751

 
152,660

 
 
 
 
 
 
 
 
 
 
Operating Metrics: (2)
 

 
 

 
 

 
 

 
 

Assets under management (in millions):
 
 
 
 
 
 
 
 
 
Assets under management
$
119,560

 
$
123,930

 
$
120,801

 
$
114,332

 
$
103,565

Management fee-generating assets under management
98,108

 
104,287

 
100,064

 
95,870

 
90,813

Incentive-creating assets under management
34,629

 
33,311

 
34,228

 
32,459

 
34,345

Uncalled capital commitments (3) 
19,475

 
20,470

 
20,755

 
21,650

 
10,333

Accrued incentives (fund level): (4) 
 
 
 
 
 
 
 
 
 
Incentives created (fund level)
297,316

 
641,645

 
788,758

 
(96,069
)
 
173,738

Incentives created (fund level), net of associated incentive income compensation expense
148,362

 
306,885

 
325,198

 
(62,084
)
 
33,596

Accrued incentives (fund level)
1,722,120

 
1,920,339

 
2,014,097

 
1,585,217

 
1,949,407

Accrued incentives (fund level), net of associated incentive income compensation expense
811,796

 
920,852

 
946,542

 
811,540

 
999,923

 
 
 
 
 
 
 
 
 
 
Statements of Financial Condition Data – Oaktree and Operating Subsidiaries: (5)
 
 
 
 
 
 
 
 
 
Cash and cash-equivalents
$
460,937

 
$
481,631

 
$
291,470

 
$
476,046

 
$
405,290

U.S. Treasury and other securities
546,531

 
176,602

 
757,578

 
661,116

 
655,529

Corporate investments
1,771,230

 
1,691,549

 
1,480,928

 
1,434,109

 
1,515,443

Total assets
3,988,263

 
3,342,665

 
3,313,714

 
3,254,082

 
3,263,382

Debt obligations
745,945

 
746,274

 
745,897

 
846,354

 
845,583

Total liabilities
1,500,546

 
1,352,444

 
1,445,891

 
1,572,185

 
1,544,993

Total unitholders’ capital
2,487,717

 
1,990,221

 
1,867,823

 
1,681,897

 
1,718,389

 
 
 
 
 
(1)
Oaktree discloses certain revenues and financial measures, including measures that are calculated and presented on a basis other than generally accepted accounting principles in the United States (“non-GAAP”). Examples of such non-GAAP measures are identified in the table above. Such non-GAAP measures should be considered in addition to, and not as a substitute for or superior to, net income, net income per Class A unit or other financial measures calculated in accordance with GAAP. Reconciliations of these non-GAAP financial measures to the most directly comparable GAAP financial measures are presented in “Management’s Discussion and Analysis of Financial Condition and Results of Operations—Non-GAAP Financial Data—Reconciliation of GAAP to Non-GAAP Results” included elsewhere in this annual report. All non-GAAP measures and all interim results presented in this release are unaudited.
(2)
Beginning with the first quarter of 2018, management fees and incentive income reflect the portion of the earnings from management fees and performance fees, respectively, attributable to our 20% ownership interest in DoubleLine. Such earnings were previously reported as

74


investment income. Additionally, AUM, management fee-generating AUM, incentive-creating AUM and incentives created (fund level) now reflect our pro-rata portion (based on our 20% ownership stake) of DoubleLine’s total AUM, management fee-generating AUM, incentive-creating AUM and performance fees, respectively. All prior periods have been recast to reflect this change.
(3)
Uncalled capital commitments represent undrawn capital commitments by partners (including Oaktree as general partner) of our closed-end funds in their investment periods and certain evergreen funds. If a fund distributes capital during its investment period, that capital is typically subject to possible recall, in which case it is included in uncalled capital commitments.
(4)
Our funds record as accrued incentives the incentive income that would be paid to us if the funds were liquidated at their reported values as of the date of the financial statements. Incentives created (fund level) refers to the gross amount of potential incentives generated by the funds during the period. We refer to the amount of incentive income recognized as revenue by us as incentive income. Amounts recognized by us as incentive income are no longer included in accrued incentives (fund level), the term we use for remaining fund-level accruals. Incentives created (fund level), incentive income and accrued incentives (fund level) are presented gross, without deduction for direct compensation expense that is owed to our investment professionals associated with the particular fund when we earn the incentive income. We call that charge “incentive income compensation expense.” Incentive income compensation expense varies by the investment strategy and vintage of the particular fund, among many factors.
(5)
Represents Oaktree and its operating subsidiaries before the consolidation of our funds.




75


Item 7. Management’s Discussion and Analysis of Financial Condition and Results of Operations
The following discussion and analysis should be read in conjunction with the consolidated financial statements of Oaktree Capital Group, LLC and the related notes included within this annual report. This discussion contains forward-looking statements that are subject to risks and uncertainties and assumptions relating to our operations, financial results, financial condition, business prospects, growth strategy and liquidity. The factors listed under “Risk Factors” and “Forward-Looking Statements” in this annual report provide examples of risks, uncertainties and events that may cause our actual results to differ materially from the expectations described in any forward-looking statements.
Business Overview
Oaktree is a leader among global investment managers specializing in alternative investments, with $119.6 billion in AUM as of December 31, 2018. Our mission is to deliver superior investment results with risk under control and to conduct our business with the highest integrity. We emphasize an opportunistic, value-oriented and risk-controlled approach to investments in credit, private equity, real assets and listed equities. Over more than three decades, we have developed a large and growing client base through our ability to identify and capitalize on opportunities for attractive investment returns in less efficient markets.
We manage assets on behalf of many of the most significant institutional investors in the world. Our clientele (excluding DoubleLine’s clientele) includes 73 of the 100 largest U.S. pension plans, 38 state retirement plans in the United States, over 400 corporations and/or their pension funds, over 340 university, charitable and other endowments and foundations, over 15 sovereign wealth funds, and over 350 other non-U.S. institutional investors. As measured by AUM (excluding our pro-rata portion of DoubleLine’s AUM), approximately 74% of our clients are invested in two or more different investment strategies, and 34% are invested in four or more. Headquartered in Los Angeles, we serve these clients with over 950 employees and offices in 18 cities worldwide.
Our business is comprised of one segment, our investment management business, which consists of the investment management services that we provide to our clients. Our revenue flows from the management fees and incentive income generated by the funds that we manage, as well as the investment income earned from the investments we make in our funds, third-party funds and other companies. The management fees that we receive are based on the contractual terms of the relevant fund and are typically calculated as a fixed percentage of the capital commitments (as adjusted for distributions during a fund’s liquidation period), drawn capital, cost basis or NAV of the particular fund. Incentive income represents our share (up to 20%) of the investors’ profits in most of the closed-end and evergreen funds. Investment income reflects the investment return on a mark-to-market basis and our equity participation on the amounts that we invest in Oaktree and third-party funds, as well as in CLOs and other companies.
Business Environment and Developments
As a global investment manager, we are affected by a wide range of factors, including the condition of the global economy and financial markets; the relative attractiveness of our investment strategies and investors’ demand for them; and regulatory or other governmental policies or actions. Global economic conditions can significantly impact the values of our funds’ investments and our ability to make new investments or sell existing investments for our funds. Historically, however, the diversified nature of both our investment strategies and our revenue mix has generally allowed us to benefit from both strong and weak economic environments. Weak economies and the declining financial markets that typically accompany them tend to dampen our revenues from asset-based management fees, investment realizations or price appreciation, but their prospect can present us with opportunities to raise relatively larger amounts of capital for certain strategies, especially Distressed Debt. Additionally, weak financial markets may also present us with more opportunities to make investments for our funds at reduced prices. Conversely, strong financial markets generally increase the value of our funds’ investments, which positions us for growth in management fees that are based on asset value, and typically create favorable exit opportunities that enhance the prospect for incentive income and fund-related investment income proceeds. Those same markets may delay or diminish opportunities to deploy capital and thus management fees from certain of our funds.
Global equity markets declined sharply in the fourth quarter of 2018, bringing annual returns into negative territory. Amid rising interest rates, global trade tensions and concerns over slowing economic growth, U.S. equities experienced their worst December since the Great Depression. The S&P 500 Index and the Russell 2000 Index ended the year with a total return of -4.4% and -11.0%, respectively. Non-U.S. equities, as measured by the MSCI ACWI ex-USA Index, returned -14.2%, emerging market equities, as measured by the MSCI Emerging Markets

76


Investable Market Index, returned -15.0%, and European equity markets, as measured by the MSCI Europe Index, returned -14.9%. Treasury bond prices rose modestly for the year, with the 10-year U.S. Treasury yield rising 29 basis points, to 2.69%, from 2.40% at the end of 2017. The U.S. Federal Reserve raised short-term interest rates by 25 basis points in December, marking the fourth increase this year and the ninth since it began raising rates in 2015. U.S. high yield bonds, as measured by the FTSE US High Yield Cash-Pay Capped Index, returned -2.3% for the year, European high yield bonds, as measured by the ICE BofAML Global Non-Financial High Yield European Issuers excluding Russia 3% Constrained Index, returned -2.1% and emerging market corporate bonds, as measured by the JP Morgan Corporate Emerging Markets Bond Index (CEMBI), returned -2.9%.
Against this backdrop, Oaktree’s incentive-creating closed-end funds delivered an overall blended gross return of 8.9% for 2018. These returns exclude Highstar Capital IV, the infrastructure fund we inherited when adding the Highstar team back in 2014. Including Highstar Capital IV, the overall blended gross return was 6.0% for the year. As of December 31, 2018, AUM was $119.6 billion and management fee-generating AUM was $98.1 billion. Gross capital raised was $12.7 billion for 2018 and uncalled capital commitments (“dry powder”) were $19.5 billion as of December 31, 2018, of which $14.2 billion were not yet generating management fees (“shadow AUM”).  The largest portion of the shadow AUM, at $7.6 billion, was represented by Oaktree Opportunities Fund Xb (“Opps Xb”).  Currently, we do not expect Opps Xb to start its investment period and thus begin generating management fees based on committed capital until the second half of 2019.  Most of the remaining $6.6 billion of shadow AUM charges management fees based on drawn capital, NAV or cost basis and, therefore, we currently expect it will start generating management fees on a gradual basis over multiple years. As a result, we do not expect management fees to grow significantly until the start of the investment period of Opps Xb.
Understanding Our Results—Consolidation of Oaktree Funds
Generally accepted accounting principles in the United States (“GAAP”) requires us to consolidate entities in which we have a direct or indirect controlling financial interest based on either a variable interest model or voting interest model. A limited partnership or similar entity is a variable interest entity (“VIE”) if the unaffiliated limited partners do not have substantive kick-out or participating rights. Most of the Oaktree funds are VIEs because they have not granted unaffiliated limited partners substantive kick-out or participating rights. Oaktree consolidates those VIEs in which we are the primary beneficiary. For entities that are not VIEs, consolidation is evaluated through a majority voting interest model. Please see note 2 to our consolidated financial statements included elsewhere in this annual report for more information.
We do not consolidate most of the Oaktree funds that are VIEs because we are not the primary beneficiary due to the fact that our fee arrangements are considered at-market and thus not deemed to be variable interests, and we do not hold any other interests in those funds that are considered to be more than insignificant. However, investment vehicles in which we have a significant investment, such as CLOs and certain Oaktree funds, are consolidated under GAAP (“consolidated funds”). When a CLO or fund is consolidated, we reflect the assets, liabilities, revenues, expenses and cash flows of the consolidated funds on a gross basis, and the majority of the economic interests in those consolidated funds, which are held by third-party investors, are reflected as debt obligations of CLOs or non-controlling interests in consolidated funds in the consolidated financial statements. All of the revenues earned by us as investment manager of the consolidated funds are eliminated in consolidation. However, because the eliminated amounts are earned from and funded by third-party investors, the consolidation of a fund does not impact net income or loss attributable to us.
Certain entities in which we have the ability to exert significant influence, including unconsolidated Oaktree funds for which we act as general partner, are accounted for under the equity method of accounting.
Management makes operating decisions and assesses business performance based on financial and operating metrics and data that are presented without the consolidation of any funds. For a more detailed discussion of the factors that affect the results of operations of our business, please see “—Non-GAAP Results” below.

77


Revenues
On January 1, 2018, we adopted the new revenue recognition standard on a modified retrospective basis. As a result, prior period amounts continue to be reported under historic GAAP. Upon adoption, we recorded a cumulative-effect increase to retained earnings as of January 1, 2018 of $48.7 million, net of tax. This adjustment relates to incentive income that would have met the “probable that significant reversal will not occur” criteria as of January 1, 2018 under the new revenue standard. Please see notes 2 and 4 to our consolidated financial statements included elsewhere in this annual report for additional information on revenues.
Our business generates three types of revenue: management fees, incentive income and investment income. Management fees are billed monthly or quarterly based on annual rates and are typically earned for each of the funds that we manage. The contractual terms of management fees generally vary by fund structure. Management fees also may include performance-based fees earned from certain open-end and evergreen fund accounts. For non-GAAP reporting, management fees include the portion of the earnings from management fees attributable to our minority equity interest in DoubleLine. We also have the opportunity to earn incentive income from most of our closed-end and evergreen funds. Our closed-end funds generally provide that we receive incentive income only after we have returned to our investors all of their contributed capital plus an annual preferred return, typically 8%. Once this occurs, we generally receive as incentive income 80% of all distributions otherwise attributable to our investors, and those investors receive the remaining 20% until we have received, as incentive income, 20% of all such distributions in excess of the contributed capital from the inception of the fund. Thereafter, all such future distributions attributable to our investors are distributed 80% to those investors and 20% to us as incentive income. For non-GAAP reporting, incentive income also includes the portion of the performance fees attributable to our minority equity interest in DoubleLine earned in the period. Our third revenue source, investment income, represents our pro-rata share of income or loss from our investments, generally in our capacity as general partner in our funds and as an investor in our CLOs and third-party managed funds and companies.
Our consolidated revenues reflect the elimination of all management fees, incentive income and investment income earned by us as investment manager of our consolidated funds. Investment income is presented within the other income (loss) section of our consolidated statements of operations. Please see “Business—Structure and Operation of Our Business—Structure of Funds” in this annual report for a detailed discussion of the structure of our funds.
Expenses
Compensation and Benefits
Compensation and benefits expense reflects all compensation-related items not directly related to incentive income, investment income or the vesting of Class A units, OCGH units, OCGH equity value units (“EVUs”), deferred equity units and other performance-based units, and includes salaries, bonuses, compensation based on management fees or a definition of profits, employee benefits, payroll taxes and phantom equity awards. Phantom equity awards represent liability-classified awards subject to vesting and remeasurement at the end of each reporting period. Phantom equity award expense reflects the vesting of those liability-classified awards, the equity distribution declared in the period and changes in the Class A unit trading price. For GAAP, compensation and benefits expense reflects the gross-up of reimbursable costs incurred on behalf of Oaktree funds in which the Company has determined it is the principal.
Equity-based Compensation
Equity-based compensation expense reflects the non-cash charge associated with grants of Class A units, OCGH units, EVUs, deferred equity units and other performance-based units. Our GAAP statements of operations include equity-based compensation expense for units granted both before and after our initial public offering. Our non-GAAP measure of adjusted net income differs from GAAP because it excludes equity-based compensation expense for units granted before our initial public offering (please see “—Non-GAAP Measures—Adjusted Net Income” below).
As of December 31, 2018, there was $140.5 million of unrecognized compensation expense for GAAP purposes, which is expected to be recognized as expense in our GAAP consolidated financial statements over a weighted average vesting period of 3.3 years. As of December 31, 2018, there was $129.8 million of unrecognized compensation expense for adjusted net income, with the difference versus the GAAP figure representing unit grants made before our initial public offering.  The $129.8 million is expected to be recognized as expense in adjusted net income over a weighted average vesting period of approximately 3.4 years, as shown in the table below. These

78


amounts are subject to change as a result of future unit grants, including those from our annual bonus awards, which are typically issued in the first quarter of the following fiscal year, forfeitures, possible modifications to award terms, changes in the fair value of liability-classified EVUs, and changes in the estimated number of deferred equity units and other performance-based units that are expected to vest.
The following table summarizes the estimated amount of equity-based compensation expense to be included in adjusted net income:
Equity-based Compensation Expense Included in ANI
 
2019
 
2020
 
2021
 
2022
 
2023
 
Thereafter
 
Total
 
 
(in millions)
Estimated expense from equity grants awarded through December 2018
 
$
49.1

 
$
34.3

 
$
21.7

 
$
8.7

 
$
6.2

 
$
9.8

 
$
129.8

Incentive Income Compensation
Incentive income compensation expense primarily reflects compensation directly related to incentive income, which generally consists of percentage interests (sometimes referred to as “points”) that we grant to our investment professionals associated with the particular fund that generated the incentive income, and secondarily, compensation directly related to investment income. There is no fixed percentage for the incentive income-related portion of this compensation, either by fund or strategy. In general, within a particular strategy more recent funds have a higher percentage of aggregate incentive income compensation expense than do older funds. The percentage that consolidated incentive income compensation expense represents of the particular period’s consolidated incentive income may not be meaningful because incentive income from consolidated funds is eliminated in consolidation, whereas no incentive income compensation expense is eliminated in consolidation, and, in periods prior to the adoption of the new revenue standard on January 1, 2018, the criteria for recognizing income and expense differed under GAAP and thus may have resulted in timing differences. For the most comparable percentage relationship, please see “—Non-GAAP Results” below.
General and Administrative
General and administrative expense includes costs related to occupancy, outside auditors, tax professionals, legal advisers, research, consultants, travel and entertainment, communications and information services, business process outsourcing, foreign-exchange activity, insurance, placement costs, changes in the contingent consideration liability, and other general items related directly to the Company’s operations. These expenses are net of amounts borne by fund investors and are not offset by credits attributable to fund investors’ non-controlling interests in consolidated funds. For GAAP, general and administrative expense reflects the gross-up of reimbursable costs incurred on behalf of Oaktree funds in which the Company has determined it is the principal.
Depreciation and Amortization
Depreciation and amortization expense includes costs associated with the purchase of furniture and equipment, capitalized software, office leasehold improvements, corporate aircraft and acquired intangibles. Furniture and equipment and capitalized software costs are depreciated using the straight-line method over the estimated useful life of the asset, which is generally three to five years. Leasehold improvements are amortized using the straight-line method over the shorter of the respective estimated useful life or the lease term. Company-owned aircraft are depreciated using the straight-line method over the estimated useful life. Acquired intangibles primarily relate to contractual rights and are amortized over their estimated useful lives, which range from seven to 25 years.
Consolidated Fund Expenses
Consolidated fund expenses consist primarily of costs, expenses and fees that are incurred by, or arise out of the operation and activities of or otherwise are related to, our consolidated funds, including, without limitation, travel expenses, professional fees, research and software expenses, insurance, and other costs associated with administering and supporting those funds. Inasmuch as most of these fund expenses are borne by third-party investors, they reduce the investors’ interests in the consolidated funds and have no impact on net income or loss attributable to the Company.

79


Other Income (Loss)
Interest Expense
Interest expense primarily reflects the interest expense of the consolidated funds, as well as the interest expense of Oaktree and its operating subsidiaries.
Interest and Dividend Income
Interest and dividend income consists of interest and dividend income earned on the investments held by our consolidated funds, and interest income earned by Oaktree and its operating subsidiaries.
Net Realized Gain (Loss) on Consolidated Funds’ Investments
Net realized gain (loss) on consolidated funds’ investments consists of realized gains and losses arising from dispositions of investments held by our consolidated funds.
Net Change in Unrealized Appreciation (Depreciation) on Consolidated Funds’ Investments
Net change in unrealized appreciation (depreciation) on consolidated funds’ investments reflects both unrealized gains and losses on investments held by our consolidated funds and the reversal upon disposition of investments of unrealized gains and losses previously recognized for those investments.
Investment Income
Investment income represents our pro-rata share of income or loss from our investments, generally in our capacity as general partner in our funds and as an investor in our CLOs and third-party managed funds and companies. Investment income, as reflected in our consolidated statements of operations, excludes investment income earned by us from our consolidated funds. For non-GAAP reporting, investment income attributable to our minority equity interest in DoubleLine is reflected in management fees and incentive income as discussed under “Revenues” above.
Other Income (Expense), Net
Other income (expense), net represents non-operating income or expense, including income related to amounts received from a legacy Highstar fund for contractually reimbursable costs in connection with the Highstar acquisition. The legacy Highstar fund stopped paying management fees in the fourth quarter of 2017. As a result, we will no longer be receiving such income.
For 2017, other income (expense), net included $145.1 million of income related to the remeasurement of our tax receivable agreement liability in connection with the Tax Act and the $22.0 million make-whole premium expense related to the early repayment of our $250.0 million 6.75% senior notes due 2019.
Income Taxes
Oaktree is a publicly traded partnership. Because it satisfies the qualifying income test, it is not required to be treated as a corporation for U.S. federal and state income tax purposes. Instead, it is taxed as a partnership. Oaktree Holdings, Inc. and Oaktree AIF Holdings, Inc., which are two of our five Intermediate Holding Companies and wholly-owned subsidiaries, are subject to U.S. federal and state income taxes. The remainder of Oaktree’s income is generally not subject to corporate-level taxation.
Oaktree’s effective tax rate is dependent on many factors, including the mix of revenues and expenses between our two corporate Intermediate Holding Companies that are subject to income tax and our three other Intermediate Holding Companies that are not; consequently, the effective tax rate is subject to significant variation from period to period. Oaktree’s non-U.S. income or loss before taxes is generally not significant in relation to total pre-tax income or loss, and is generally more predictable because, unlike U.S. pre-tax income, it is not significantly impacted by unrealized gains or losses. Non-U.S. tax expense typically represents a disproportionately large percentage of total income tax expense because nearly all of our non-U.S. income or loss is subject to corporate-level income tax, whereas a substantial portion of our U.S.-based income or loss is not subject to corporate-level taxes. In addition, changes in the proportion of non-U.S. pre-tax income to total pre-tax income impact Oaktree’s effective tax rate to the extent non-U.S. rates differ from the combined U.S. federal and state tax rate.

80


Income taxes are accounted for using the liability method of accounting. Under this method, deferred tax assets and liabilities are recognized for the expected future tax consequences of differences between the carrying amounts of assets and liabilities and their respective tax bases using currently enacted tax rates. The effect on deferred tax assets and liabilities of a change in tax rates is recognized in income in the period when the change is enacted. Deferred tax assets would be reduced by a valuation allowance if it becomes more likely than not that some portion or all of the deferred tax assets will not be realized.
Net Income Attributable to Non-controlling Interests
Net income attributable to non-controlling interests represents the ownership interests that third parties hold in entities that are consolidated in our financial statements. These interests fall into two categories:
Net Income Attributable to Non-controlling Interests in Consolidated Funds. This category represents the economic interests of the unaffiliated investors in the consolidated funds, as well as the equity interests held by third-party investors in CLOs that had not yet priced as of the respective period end. Those interests are primarily driven by the investment performance of the consolidated funds. In comparison to net income, this measure excludes our operating results and other items solely attributable to the Company;
Net Income Attributable to Non-controlling Interests in Consolidated Subsidiaries. This category primarily represents the economic interest in the Oaktree Operating Group owned by OCGH (“OCGH non-controlling interest”), as well as the economic interest in certain consolidated subsidiaries held by third parties. The OCGH non-controlling interest is determined at the Oaktree Operating Group level based on the weighted average proportionate share of Oaktree Operating Group units held by the OCGH unitholders. Inasmuch as the number of outstanding Oaktree Operating Group units corresponds with the total number of outstanding Class A and OCGH units, changes in the economic interest held by the OCGH unitholders are driven by our additional issuances of Class A and OCGH units, as well as repurchases and forfeitures of, and exchanges between, Class A and OCGH units. Certain of our expenses, such as income tax and related administrative expenses of Oaktree Capital Group, LLC and its Intermediate Holding Companies, are solely attributable to the Class A unitholders. Please see note 13 to our consolidated financial statements included elsewhere in this annual report for additional information on the economic interest in the Oaktree Operating Group owned by OCGH.
Net Income Attributable to Preferred Unitholders
This category represents distributions declared, if any, on our preferred units. Please see note 13 to our condensed consolidated financial statements for more information.

81


Non-GAAP Measures
Our business is comprised of one segment, our investment management business, which consists of the investment management services that we provide to our clients. Management makes operating decisions and assesses the performance of our business based on financial and operating metrics and data that are presented without the consolidation of any funds. The data most important to management in assessing our performance are adjusted net income, distributable earnings and fee-related earnings, each for both the Operating Group and per Class A unit. For a detailed reconciliation of the non-GAAP results of operations to our consolidated statements of operations, please see “—Non-GAAP Results—Reconciliation of GAAP to Non-GAAP Results” below.
Adjusted Net Income
We use adjusted net income (“ANI”) to help evaluate the financial performance of, and make resource allocation and other operating decisions for, our investment management business. The components of revenues (“adjusted revenues”) and expenses (“adjusted expenses”) used in the determination of ANI do not give effect to the consolidation of the funds that we manage. Adjusted revenues include investment income (loss) that is classified in other income (loss) in the GAAP statements of operations, and management fees and incentive income include the portion of the earnings from management fees and performance fees, respectively, attributable to our 20% ownership interest in DoubleLine, which are reflected as investment income in our GAAP statements of operations. In addition, ANI excludes the effect of (a) non-cash equity-based compensation expense related to unit grants made before our initial public offering, (b) acquisition-related items, including amortization of intangibles and changes in the contingent consideration liability, (c) income taxes, (d) other income or expenses applicable to OCG or its Intermediate Holding Companies, (e) the adjustment for non-controlling interests, (f) preferred unit distributions, and (g) the Tax Cuts and Jobs Act, including the remeasurement of our deferred tax assets and tax receivable liability in the fourth quarter of 2017. Moreover, gains and losses resulting from foreign-currency transactions and hedging activities under GAAP are recognized as general and administrative expense whether realized or unrealized in the current period. For ANI, unrealized gains and losses from foreign-currency hedging activities are deferred until realized, at which time they are included in the same revenue or expense line item as the underlying exposure that was hedged, and foreign-currency transaction gains and losses are included in other income (expense), net. Incentive income and incentive income compensation expense are included in ANI when the underlying fund distributions are known or knowable as of the respective quarter end, which may be later than the time at which the same revenue or expense is included in the GAAP statements of operations, for which the revenue standard is probable that significant reversal will not occur and the expense standard is probable and reasonably estimable. CLO investments are carried at fair value for GAAP reporting, whereas for ANI, they are carried at amortized cost, subject to any impairment charges. Investment income on CLO investments is recognized in ANI when cash distributions are received. Cash distributions are allocated between income and return of capital based on the effective yield method. In periods prior to 2018, adjusted revenues and adjusted expenses reflected Oaktree’s proportionate economic interest in Highstar, whereby amounts received for contractually reimbursable costs from a legacy Highstar fund were classified as expenses for ANI and as other income under GAAP. The legacy Highstar fund stopped paying management fees in 2017. As a result, we no longer receive such reimbursement amounts. ANI is calculated at the Operating Group level.
We calculate adjusted net income-Class A, or adjusted net income per Class A unit, a non-GAAP performance measure, to provide Class A unitholders with a measure that shows the portion of ANI attributable to their ownership. Adjusted net income-Class A represents ANI including the effect of (a) preferred unit distributions, (b) the OCGH non-controlling interest, (c) other income or expenses, such as income tax expense, applicable to OCG or its Intermediate Holding Companies and (d) any Operating Group income taxes attributable to OCG. Two of our Intermediate Holding Companies incur federal and state income taxes for their shares of Operating Group income. Generally, those two corporate entities hold an interest in the Operating Group’s management fee-generating assets and a small portion of its incentive and investment income-generating assets. As a result, historically our fee-related earnings generally have been subject to corporate-level taxation, and most of our incentive income and other investment income generally has not been subject to corporate-level taxation. Thus, the blended effective income tax rate has generally tended to be higher to the extent that fee-related earnings represented a larger proportion of our ANI. A variety of other factors affect income tax expense and the effective income tax rate, and there can be no assurance that this historical relationship will continue going forward.

82


Distributable Earnings
We use distributable earnings to help evaluate the financial performance of, and make resource allocation and other operating decisions for, our business. Distributable earnings is a non-GAAP performance measure derived from ANI that we use to measure our earnings at the Operating Group level without the effects of the consolidated funds for the purpose of, among other things, assisting in the determination of equity distributions from the Operating Group. However, the declaration, payment and determination of the amount of equity distributions, if any, is at the sole discretion of our board of directors, which may change our distribution policy at any time.
Distributable earnings and distributable earnings revenues differ from ANI in that they exclude investment income or loss and include the portion of income or loss on distributions received from funds and companies. In addition, distributable earnings differs from ANI in that (a) any impairment charges on our CLO investments included in ANI are, for distributable earnings purposes, amortized over the remaining investment period of the respective CLO and (b) make-whole premium charges related to the repayment of debt included in ANI are, for distributable earnings purposes, amortized through the original maturity date of the repaid debt. Finally, distributable earnings differs from ANI in that it is net of Operating Group income taxes and excludes non-cash equity-based compensation expense.
Investment income or loss, which for equity-method investments in funds represents our pro-rata share of income or loss, generally in our capacity as general partner in our funds and as an investor in our CLOs and third-party managed funds, is largely non-cash in nature. By excluding investment income or loss, which is not directly available to fund our operations or make equity distributions, and including the portion of distributions from Oaktree and non-Oaktree funds and companies to us that represents the income or loss component of the distributions and not a return of our capital contributions, distributable earnings aids us in measuring amounts that are actually available to meet our obligations under the tax receivable agreement and our liabilities for expenses incurred at OCG and the Intermediate Holding Companies, as well as for distributions to Class A and OCGH unitholders.
Distributable earnings-Class A, or distributable earnings per Class A unit, is a non-GAAP performance measure calculated to provide Class A unitholders with a measure that shows the portion of distributable earnings attributable to their ownership. Distributable earnings-Class A represents distributable earnings, including the effect of (a) preferred unit distributions, (b) the OCGH non-controlling interest, (c) expenses, such as current income tax expense, applicable to OCG or its Intermediate Holding Companies and (d) amounts payable under a tax receivable agreement.  The income tax expense included in distributable earnings-Class A represents the implied current provision for income taxes calculated using an approach similar to that which is used in calculating the income tax provision for adjusted net income-Class A.
Fee-related Earnings
Fee-related earnings is a non-GAAP performance measure that we use to monitor the baseline earnings of our business. Fee-related earnings is derived from our non-GAAP results and is comprised of management fees (“fee-related earnings revenues”) less operating expenses other than incentive income compensation expense and non-cash equity-based compensation expense. Fee-related earnings is considered baseline because it excludes all non-management fee revenue sources and applies all cash compensation and benefits other than incentive income compensation expense, as well as all general and administrative expenses, to management fees, even though those expenses also support the generation of incentive and investment income. Fee-related earnings is presented before income taxes.
Fee-related earnings-Class A, or fee-related earnings per Class A unit, is a non-GAAP performance measure calculated to provide Class A unitholders with a measure that shows the portion of fee-related earnings attributable to their ownership. Fee-related earnings-Class A represents fee-related earnings including the effect of (a) the OCGH non-controlling interest, (b) other income or expenses, such as income tax expense, applicable to OCG or its Intermediate Holding Companies and (c) any Operating Group income taxes attributable to OCG. The income tax expense included in fee-related earnings-Class A is calculated excluding any incentive income or investment income (loss).

83


Assets Under Management
AUM generally refers to the assets we manage and equals the NAV of the assets we manage, the leverage on which management fees are charged, the undrawn capital that we are entitled to call from investors in our funds pursuant to their capital commitments, and our pro-rata portion of AUM managed by DoubleLine in which we hold a minority ownership interest. For our CLOs, AUM represents the aggregate par value of collateral assets and principal cash, for our publicly-traded BDCs, gross assets (including assets acquired with leverage), net of cash, and for DoubleLine funds, NAV. Our AUM includes amounts for which we charge no management fees. Our definition of AUM is not based on any definition contained in our operating agreement or the agreements governing the funds that we manage. Our calculation of AUM and the two AUM-related metrics below may not be directly comparable to the AUM metrics of other investment managers.
Management Fee-generating Assets Under Management. Management fee-generating AUM is a forward-looking metric and generally reflects the beginning AUM on which we will earn management fees in the following quarter, as well as our pro-rata portion of the fee basis of DoubleLine’s AUM. Our closed-end funds typically pay management fees based on committed capital, drawn capital or cost basis during the investment period, without regard to changes in NAV, and during the liquidation period on the lesser of (a) total funded capital or (b) the cost basis of assets remaining in the fund. Certain closed-end funds pay management fees based on gross assets or NAV. The annual management fee rate generally remains unchanged from the investment period through the liquidation period. Our open-end and evergreen funds typically pay management fees based on their NAV, our CLOs pay management fees based on the aggregate par value of collateral assets and principal cash, as defined in the applicable CLO indentures, our publicly-traded BDCs pay management fees based on gross assets (including assets acquired with leverage), net of cash, and DoubleLine funds typically pay management fees based on NAV.
Incentive-creating Assets Under Management. Incentive-creating AUM refers to the AUM that may eventually produce incentive income. It generally represents the NAV of our funds for which we are entitled to receive an incentive allocation, excluding CLOs and investments made by us and our employees and directors (which are not subject to an incentive allocation), gross assets (including assets acquired with leverage), net of cash, for our publicly-traded BDCs, and our pro-rata portion of DoubleLine’s incentive-creating AUM. All funds for which we are entitled to receive an incentive allocation are included in incentive-creating AUM, regardless of whether or not they are currently above their preferred return or high-water mark and therefore generating incentives. Incentive-creating AUM does not include undrawn capital commitments.
Accrued Incentives (Fund Level) and Incentives Created (Fund Level)
Our funds record as accrued incentives the incentive income that would be paid to us if the funds were liquidated at their reported values as of the date of the financial statements. Incentives created (fund level) refers to the gross amount of potential incentives generated by the funds during the period and includes our pro-rata portion of performance fees attributable to our minority interest in DoubleLine earned in the period. We refer to the amount of accrued incentives recognized as revenue by us as incentive income. Amounts recognized by us as incentive income are no longer included in accrued incentives (fund level), the term we use for remaining fund-level accruals. The amount of incentives created may fluctuate substantially as a result of changes in the fair value of the underlying investments of the fund, as well as incentives created in excess of our typical 20% share due to catch-up allocations for applicable closed-end funds. Generally speaking, while in the catch-up layer, approximately 80% of any increase or decrease, respectively, in the fund’s NAV results in a commensurate amount of positive or negative incentives created (fund level).
The same performance and market risks inherent in incentives created (fund level) affect the ability to ultimately realize accrued incentives (fund level). One consequence of the accounting method we follow for incentives created (fund level) is that accrued incentives (fund level) is an off-balance sheet metric, rather than being an on-balance sheet receivable that could require reduction if fund performance suffers. We track accrued incentives (fund level) because it provides an indication of potential future value, though the timing and ultimate realization of that value are uncertain.  

84


Incentives created (fund level), incentive income and accrued incentives (fund level) are presented gross, without deduction for direct compensation expense that is owed to our investment professionals associated with the particular fund when we earn the incentive income. We call that charge “incentive income compensation expense.” Incentive income compensation expense varies by the investment strategy and vintage of the particular fund, among many other factors.
Incentives created (fund level) often reflects investments measured at fair value and therefore is subject to risk of substantial fluctuation by the time the underlying investments are liquidated. We earn the incentive income, if any, that the fund is then obligated to pay us with respect to our incentive interest (generally 20%) in the profits of our unaffiliated investors, subject to an annual preferred return of typically 8%. Under GAAP, incentive income is recognized when it is probable that significant reversal of revenue will not occur. For purposes of ANI and distributable earnings, we recognize incentive income when the underlying fund distributions are known or knowable as of the respective quarter end, which reduces the possibility that revenue recognized by us would be reversed in a subsequent period. We track incentives created (fund level) because it provides an indication of the value for us currently being created by our investment activities and facilitates comparability with those companies in our industry that account for investments in carry funds as equity-method investments, thus effectively reflecting an accrual-based method for recognizing incentive income in their financial statements.
Uncalled Capital Commitments
Uncalled capital commitments represent undrawn capital commitments by partners (including Oaktree as general partner) of our closed-end funds through their investment periods and certain evergreen funds. If a closed-end fund distributes capital during its investment period, that capital is typically subject to possible recall, in which case it is included in uncalled capital commitments.  
Invested Capital
Invested capital reflects deployed capital, whether involving drawn or recycled equity capital, or borrowings from fund-level credit facilities.  This metric is used in connection with incentive-creating closed-end funds and certain evergreen funds.

85


GAAP Consolidated Results of Operations (1) 
The following table sets forth our audited consolidated statements of operations:  
 
Year Ended December 31,
 
2018
 
2017
 
2016
 
(in thousands, except per unit data)
Revenues:
 
 
 
 
 
Management fees
$
712,020

 
$
726,414

 
$
774,587

Incentive income
674,059

 
743,353

 
351,159

Total revenues
1,386,079

 
1,469,767

 
1,125,746

Expenses:
 

 
 

 
 

Compensation and benefits
(407,674
)
 
(392,827
)
 
(389,892
)
Equity-based compensation
(62,989
)
 
(59,337
)
 
(63,724
)
Incentive income compensation
(338,675
)
 
(416,481
)
 
(168,276
)
Total compensation and benefits expense
(809,338
)
 
(868,645
)
 
(621,892
)
General and administrative
(153,483
)
 
(130,892
)
 
(145,430
)
Depreciation and amortization
(25,862
)
 
(15,776
)
 
(16,222
)
Consolidated fund expenses
(11,888
)
 
(10,030
)
 
(5,792
)
Total expenses
(1,000,571
)
 
(1,025,343
)
 
(789,336
)
Other income (loss):
 

 
 

 
 

Interest expense
(160,111
)
 
(169,888
)
 
(120,610
)
Interest and dividend income
287,155

 
215,119

 
165,066

Net realized gain (loss) on consolidated funds’ investments
(23,528
)
 
20,400

 
27,593

Net change in unrealized appreciation (depreciation) on consolidated funds’ investments
(164,592
)
 
55,061

 
(12,453
)
Investment income
157,110

 
201,289

 
199,126

Other income, net
7,782

 
138,519

 
13,490

Total other income
103,816

 
460,500

 
272,212

Income before income taxes
489,324

 
904,924

 
608,622

Income taxes
(24,779
)
 
(215,442
)
 
(42,519
)
Net income
464,545

 
689,482

 
566,103

Less:
 

 
 

 
 

Net (income) loss attributable to non-controlling interests in consolidated funds
41,691

 
(33,204
)
 
(22,921
)
Net income attributable to non-controlling interests in consolidated subsidiaries
(282,818
)
 
(424,784
)
 
(348,477
)
Net income attributable to Oaktree Capital Group, LLC
223,418

 
231,494

 
194,705

Net income attributable to preferred unitholders
(12,277
)
 

 

Net income attributable to Oaktree Capital Group, LLC Class A unitholders
$
211,141

 
$
231,494

 
$
194,705

 
 
 
 
 
 
Distributions declared per Class A unit
$
2.97

 
$
3.21

 
$
2.25

Net income per unit (basic and diluted):
 

 
 

 
 

Net income per Class A unit
$
2.99

 
$
3.61

 
$
3.11

Weighted average number of Class A units outstanding
70,526

 
64,148

 
62,565

 
 
 
 
 
(1)
In the first quarter of 2018, Oaktree adopted the new revenue recognition standard on a modified retrospective basis, which did not require prior periods to be recast. Instead, a cumulative-effect adjustment to increase retained earnings of $48.7 million, net of tax, was recorded as of January 1, 2018. This adjustment relates to revenues that would have met the recognition criteria under the new standard as of January 1, 2018.


86


Year Ended December 31, 2018 Compared to Year Ended December 31, 2017
Revenues
Management Fees
Management fees decreased $14.4 million, or 2.0%, to $712.0 million for the year ended December 31, 2018, from $726.4 million for the year ended December 31, 2017. The decrease reflected an aggregate decline of $95.5 million primarily attributable to unconsolidated closed-end funds in liquidation, largely offset by an aggregate increase of $81.1 million principally from the BDC acquisition, the start of the investment period for Oaktree European Principal Fund IV (“EPF IV”) in July 2017, closed-end funds that pay management fees based on drawn capital, NAV or cost basis, and the impact of applying the new revenue standard effective in the first quarter of 2018 which resulted in a $13.3 million increase for 2018.
Incentive Income
Incentive income decreased $69.3 million, or 9.3%, to $674.1 million for the year ended December 31, 2018, from $743.4 million for the year ended December 31, 2017. The decrease was primarily attributable to lower incentive income from OCM Principal Opportunities Fund IV (“POF IV”), which started paying incentive income (other than tax-related) in the second quarter of 2017, partially offset by higher incentive income from Oaktree Opportunities Fund VIII (“Opps VIII”) and OCM Opportunities Fund VIIb (“Opps VIIb”). Tax-related incentive income represented $298.3 million and $98.3 million for 2018 and 2017, respectively. The impact of applying the new revenue standard effective in the first quarter of 2018 resulted in an $80.0 million increase in incentive income for 2018.
Expenses
Compensation and Benefits
Compensation and benefits expense increased $14.9 million, or 3.8%, to $407.7 million for the year ended December 31, 2018, from $392.8 million for the year ended December 31, 2017, in part reflecting higher headcount, as well as the gross-up of reimbursable costs incurred on behalf of Oaktree funds in which the Company is the principal in connection with the adoption of the new revenue standard in the first quarter of 2018.
Equity-based Compensation
Equity-based compensation expense increased $3.7 million, or 6.2%, to $63.0 million for the year ended December 31, 2018, from $59.3 million for the year ended December 31, 2017.
Incentive Income Compensation
Incentive income compensation expense decreased $77.8 million, or 18.7%, to $338.7 million for the year ended December 31, 2018, from $416.5 million for the year ended December 31, 2017, primarily reflecting the decline in incentive income, as well as variations in the overall compensation percentages.
General and Administrative
General and administrative expense increased $22.6 million, or 17.3%, to $153.5 million for the year ended December 31, 2018, from $130.9 million for the year ended December 31, 2017. Excluding the impact of foreign currency-related items, which stemmed primarily from foreign-currency hedges used to economically hedge our non-U.S. dollar denominated revenues and expenses, general and administrative expense increased $17.2 million, or 13.1%, to $148.1 million from $130.9 million, primarily reflecting higher placement costs associated with fundraising for closed-end and evergreen funds, as well as the gross-up of reimbursable costs incurred on behalf of Oaktree funds in which the Company is the principal in connection with the adoption of the new revenue standard in the first quarter of 2018. These increases were partially offset by changes in the contingent consideration liability.
Depreciation and Amortization
Depreciation and amortization expense increased $10.1 million, or 63.9%, to $25.9 million for the year ended December 31, 2018, from $15.8 million for the year ended December 31, 2017, primarily reflecting amortization of intangibles related to the BDC acquisition.
Consolidated Fund Expenses
Consolidated fund expenses increased $1.9 million, or 19.0%, to $11.9 million for the year ended December 31, 2018, from $10.0 million for the year ended December 31, 2017. The increase reflected higher professional fees and other costs incurred by our consolidated funds.

87


Other Income (Loss)
Interest Expense
Interest expense decreased $9.8 million, or 5.8%, to $160.1 million for the year ended December 31, 2018, from $169.9 million for the year ended December 31, 2017. The decrease primarily reflected the refinancing of our senior notes in the fourth quarter of 2017.
Interest and Dividend Income
Interest and dividend income increased $72.1 million, or 33.5%, to $287.2 million for the year ended December 31, 2018, from $215.1 million for the year ended December 31, 2017. The increase was primarily attributable to our consolidated funds.
Net Realized Gain (Loss) on Consolidated Funds’ Investments
Net realized gain (loss) on consolidated funds’ investments decreased $43.9 million, to a net loss of $23.5 million for the year ended December 31, 2018, from a net gain of $20.4 million for the year ended December 31, 2017. The decrease reflected our consolidated funds’ performance in each period.
Net Change in Unrealized Appreciation (Depreciation) on Consolidated Funds’ Investments
The net change in unrealized appreciation (depreciation) on consolidated funds’ investments decreased $219.7 million, to net depreciation of $164.6 million for the year ended December 31, 2018, from net appreciation of $55.1 million for the year ended December 31, 2017. Excluding the impact of the reversal of net realized gain (loss) on consolidated funds’ investments, the net change in unrealized appreciation (depreciation) on consolidated funds’ investments decreased $263.6 million, to a net loss of $188.1 million for the year ended December 31, 2018, from a net gain of $75.5 million for the year ended December 31, 2017. The decrease reflected our consolidated funds’ performance in each period.
Investment Income
Investment income decreased $44.2 million, or 22.0%, to $157.1 million for the year ended December 31, 2018, from $201.3 million for the year ended December 31, 2017, primarily reflecting overall returns on our unconsolidated fund investments. DoubleLine accounted for investment income of $74.1 million and $71.5 million for the years ended December 31, 2018 and 2017, respectively.
Other Income, Net
Other income, net decreased $130.7 million, or 94.4%, to $7.8 million for the year ended December 31, 2018, from $138.5 million for the year ended December 31, 2017. The decrease reflected the impact of, in 2017, the $145.1 million of income related to the remeasurement of our tax receivable agreement liability in connection with the Tax Act and the $22.0 million make-whole premium expense related to the early repayment of the 2019 Notes.
Income Taxes
Income taxes decreased $190.6 million, or 88.5%, to $24.8 million for the year ended December 31, 2018, from $215.4 million for the year ended December 31, 2017, primarily reflecting the $178.2 million of additional tax expense related to the Tax Act in 2017. Excluding the impact of the Tax Act, income taxes decreased $12.4 million, or 33.3%, to $24.8 million for 2018 from $37.2 million for 2017, primarily reflecting lower pre-tax income attributable to Class A unitholders. The effective tax rates applicable to Class A unitholders for 2018 and 2017 were 9% and 47%, respectively.  Excluding the impact of the Tax Act, the effective tax rate applicable to Class A unitholders for 2017 was 11%. We generally expect variability in tax rates between periods, because the effective tax rate is a function of the mix of income and other factors, each of which can have a material impact on the particular period’s income tax expense and may vary significantly within or between years.  Please see “—Understanding Our Results—Consolidation of Oaktree Funds.”
Net (Income) Loss Attributable to Non-controlling Interests in Consolidated Funds
Net (income) loss attributable to non-controlling interests in consolidated funds decreased $74.9 million, to a loss of $41.7 million for the year ended December 31, 2018, from income of $33.2 million for the year ended December 31, 2017. The decrease primarily reflected our consolidated funds’ performance attributable to third-party investors in each period. These effects are described in more detail under “—Other Income (Loss)” above.

88


Net Income Attributable to Oaktree Capital Group, LLC Class A Unitholders
Net income attributable to OCG Class A unitholders decreased $20.4 million, or 8.8%, to $211.1 million for the year ended December 31, 2018, from $231.5 million for the year ended December 31, 2017, primarily reflecting lower operating profits, as well as the impact of the Tax Act and make-whole premium in 2017 as discussed above.
Year Ended December 31, 2017 Compared to Year Ended December 31, 2016
Revenues
Management Fees
Management fees decreased $48.2 million, or 6.2%, to $726.4 million for the year ended December 31, 2017, from $774.6 million for the year ended December 31, 2016. The decrease reflected an aggregate decline of $79.6 million primarily attributable to unconsolidated closed-end funds in liquidation, partially offset by an aggregate increase of $31.4 million principally from the start of the investment period for EPF IV, the BDC acquisition, market-value gains from open-end funds and closed-end funds that pay management fees based on drawn capital, NAV or cost basis.
Incentive Income
Incentive income increased $392.2 million, or 111.7%, to $743.4 million for the year ended December 31, 2017, from $351.2 million for the year ended December 31, 2016. The increase was primarily attributable to $427.8 million of incentive income from POF IV, which started paying incentive income in the second quarter of 2017. Tax-related incentive income represented $98.3 million and $71.4 million in 2017 and 2016, respectively.
Expenses
Compensation and Benefits
Compensation and benefits expense increased $2.9 million, or 0.7%, to $392.8 million for the year ended December 31, 2017, from $389.9 million for the year ended December 31, 2016.
Equity-based Compensation
Equity-based compensation expense decreased $4.4 million, or 6.9%, to $59.3 million for the year ended December 31, 2017, from $63.7 million for the year ended December 31, 2016. The decrease primarily reflected the impact of unit grants made before our initial public offering that were fully amortized.
Incentive Income Compensation
Incentive income compensation expense increased $248.2 million, or 147.5%, to $416.5 million for the year ended December 31, 2017, from $168.3 million for the year ended December 31, 2016, primarily reflecting the growth in incentive income.
General and Administrative
General and administrative expense decreased $14.5 million, or 10.0%, to $130.9 million for the year ended December 31, 2017, from $145.4 million for the year ended December 31, 2016. Excluding the impact of foreign currency-related items, which stemmed primarily from foreign-currency hedges used to economically hedge our non-U.S. dollar denominated revenues and expenses, general and administrative expense decreased $2.9 million, or 2.2%, to $130.9 million from $133.8 million, primarily reflecting lower placement costs, partially offset by higher legal fees.
Depreciation and Amortization
Depreciation and amortization expense decreased $0.4 million, or 2.5%, to $15.8 million for the year ended December 31, 2017, from $16.2 million for the year ended December 31, 2016, primarily reflecting the final amortization of certain leasehold improvements in the first quarter of 2017, largely offset by amortization of intangibles related to the BDC acquisition.
Consolidated Fund Expenses
Consolidated fund expenses increased $4.2 million, or 72.4%, to $10.0 million for the year ended December 31, 2017, from $5.8 million for the year ended December 31, 2016. The increase reflected higher professional fees and other costs incurred by our consolidated funds.

89


Other Income (Loss)
Interest Expense
Interest expense increased $49.3 million, or 40.9%, to $169.9 million for the year ended December 31, 2017, from $120.6 million for the year ended December 31, 2016. The increase was attributable to our consolidated funds.
Interest and Dividend Income
Interest and dividend income increased $50.0 million, or 30.3%, to $215.1 million for the year ended December 31, 2017, from $165.1 million for the year ended December 31, 2016. The increase was primarily attributable to our consolidated funds.
Net Realized Gain (Loss) on Consolidated Funds’ Investments
Net realized gain (loss) on consolidated funds’ investments decreased $7.2 million, or 26.1%, to a net gain of $20.4 million for the year ended December 31, 2017, from a net gain of $27.6 million for the year ended December 31, 2016. The decrease reflected our consolidated funds’ performance in each period.
Net Change in Unrealized Appreciation (Depreciation) on Consolidated Funds’ Investments
The net change in unrealized appreciation (depreciation) on consolidated funds’ investments increased $67.6 million, to net appreciation of $55.1 million for the year ended December 31, 2017, from net depreciation of $12.5 million for the year ended December 31, 2016. Excluding the impact of the reversal of net realized gain (loss) on consolidated funds’ investments, the net change in unrealized appreciation (depreciation) on consolidated funds’ investments increased $60.4 million, to a net gain of $75.5 million for the year ended December 31, 2017, from a net gain of $15.1 million for the year ended December 31, 2016. The increase reflected our consolidated funds’ performance in each period.
Investment Income
Investment income increased $2.2 million, or 1.1%, to $201.3 million for the year ended December 31, 2017, from $199.1 million for the year ended December 31, 2016. DoubleLine accounted for investment income of $71.5 million and $66.1 million for the years ended December 31, 2017 and 2016, respectively, of which performance fees accounted for $4.2 million and $4.7 million, respectively.
Other Income, Net
Other income, net increased $125.0 million, to $138.5 million for the year ended December 31, 2017, from $13.5 million for the year ended December 31, 2016. The increase reflected $145.1 million of income in 2017 related to the Tax Act, partially offset by the $22.0 million make-whole premium expense related to the early repayment of our $250.0 million 6.75% senior notes due 2019.
Income Taxes
Income taxes increased $172.9 million, to $215.4 million for the year ended December 31, 2017, from $42.5 million for the year ended December 31, 2016, primarily reflecting the $178.2 million in additional tax expense in 2017 related to the Tax Act. Excluding the impact of the Tax Act, income taxes decreased $5.3 million, or 12.5%, to $37.2 million for 2017 from $42.5 million for 2016, primarily reflecting a lower effective tax rate for 2017, partially offset by higher pre-tax income attributable to Class A unitholders. The effective tax rates applicable to Class A unitholders for 2017 and 2016 were 47% and 17%, respectively.  Excluding the impact of the Tax Act, the effective tax rate applicable to Class A unitholders for 2017 was 11%. We generally expect variability in tax rates between periods, because the effective tax rate is a function of the mix of income and other factors, each of which can have a material impact on the particular period’s income tax expense and may vary significantly within or between years.  Please see “—Understanding Our Results—Consolidation of Oaktree Funds.”
Net (Income) Loss Attributable to Non-controlling Interests in Consolidated Funds
Net (income) loss attributable to non-controlling interests in consolidated funds increased $10.3 million, or 45.0%, to income of $33.2 million for the year ended December 31, 2017, from income of $22.9 million for the year ended December 31, 2016. The increase primarily reflected our consolidated funds’ performance attributable to third-party investors in each period. These effects are described in more detail under “—Other Income (Loss)” above.

90


Net Income Attributable to Oaktree Capital Group, LLC Class A Unitholders
Net income attributable to OCG Class A unitholders increased $36.8 million, or 18.9%, to $231.5 million for the year ended December 31, 2017, from $194.7 million for the year ended December 31, 2016. The increase was primarily attributable to higher operating profits driven by higher net incentive income, partially offset by the impact of the Tax Act and make-whole premium expense in 2017.
Non-GAAP Financial Data
Oaktree presents certain revenues and financial measures, including measures that are calculated and presented on a basis other than GAAP (“non-GAAP”). Examples of such non-GAAP measures are identified in the table below. Such non-GAAP measures should be considered in addition to, and not as a substitute for or superior to, net income, net income per Class A unit or other financial measures calculated in accordance with GAAP.
The following table presents non-GAAP financial data:  
 
As of or for the Year Ended December 31,
 
2018
 
2017
 
2016
 
(in thousands, except per unit data or as otherwise indicated)
Non-GAAP Results: (1)
 
 
 
 
 
Adjusted revenues
$
1,335,021

 
$
1,727,710

 
$
1,362,202

Adjusted net income
473,573

 
701,100

 
572,374

Adjusted net income per Class A unit
2.63

 
3.97

 
3.05

 
 
 
 
 
 
Distributable earnings revenues
1,436,376

 
1,678,446

 
1,273,346

Distributable earnings
613,082

 
719,805

 
528,981

Distributable earnings per Class A unit
3.61

 
4.18

 
2.88

 
 
 
 
 
 
Fee-related earnings revenues
790,355

 
814,575

 
847,078

Fee-related earnings
227,599

 
291,171

 
317,268

Fee-related earnings per Class A unit
1.36

 
1.60

 
1.67

 
 
 
 
 
 
Weighted Average Units:
 
 
 
 
 
OCGH
86,390

 
91,643

 
92,122

Class A
70,526

 
64,148

 
62,565

Total
156,916

 
155,791

 
154,687

 
 
 
 
 
 
Operating Metrics: (1)
 
 
 
 
 
Assets under management (in millions):
 
 
 
 
 
Assets under management
$
119,560

 
$
123,930

 
$
120,801

Management fee-generating assets under management
98,108

 
104,287

 
100,064

Incentive-creating assets under management
34,629

 
33,311

 
34,228

Uncalled capital commitments
19,475

 
20,470

 
20,755

Accrued incentives (fund level):
 
 
 
 
 
Incentives created (fund level)
297,316

 
641,645

 
788,758

Incentives created (fund level), net of associated incentive income compensation expense
148,362

 
306,885

 
325,198

Accrued incentives (fund level)
1,722,120

 
1,920,339

 
2,014,097

Accrued incentives (fund level), net of associated incentive income compensation expense
811,796

 
920,852

 
946,542

 
 
 
 
 
(1)
Beginning with the first quarter of 2018, management fees and incentive income reflect the portion of the earnings from management fees and performance fees, respectively, attributable to our 20% ownership interest in DoubleLine. Such earnings were previously reported as investment income. Additionally, AUM, management fee-generating AUM, incentive-creating AUM and incentives created (fund level) now reflect our pro-rata portion (based on our 20% ownership stake) of DoubleLine’s total AUM, management fee-generating AUM, incentive-creating AUM and performance fees, respectively. All prior periods have been recast to reflect this change.

91


Operating Metrics
We monitor certain operating metrics that are either common to the alternative asset management industry or that we believe provide important data regarding our business. These operating metrics include AUM, management fee-generating AUM, incentive-creating AUM, incentives created (fund level), accrued incentives (fund level) and uncalled capital commitments.
Assets Under Management
 
As of December 31,
 
2018
 
2017
 
2016
Assets Under Management:
(in millions)
Closed-end funds
$
57,106

 
$
56,871

 
$
60,104

Open-end funds
29,781

 
35,441

 
35,105

Evergreen funds
8,558

 
7,916

 
5,295

DoubleLine (1)
24,115

 
23,702

 
20,297

Total
$
119,560

 
$
123,930

 
$
120,801


 
Year Ended December 31,
 
2018
 
2017
 
2016
Change in Assets Under Management:
(in millions)
Beginning balance
$
123,930

 
$
120,801

 
$
114,332

Closed-end funds:
 
 
 
 
 
Capital commitments/other (2) 
7,462

 
2,472

 
5,864

Distributions for a realization event / other (3) 
(6,950
)
 
(10,633
)
 
(7,747
)
Change in uncalled capital commitments for funds entering or in liquidation (4) 
(553
)
 
18

 
(1,084
)
Foreign-currency translation
(401
)
 
993

 
(176
)
Change in market value (5)
1,012

 
3,544

 
3,754

Change in applicable leverage
(335
)
 
373

 
63

Open-end funds:
 
 
 
 
 
Contributions
4,014

 
5,739

 
5,444

Redemptions
(7,986
)
 
(8,741
)
 
(7,048
)
Foreign-currency translation
(362
)
 
800

 
(130
)
Change in market value (5) 
(1,326
)
 
2,538

 
3,637

Evergreen funds:
 
 
 
 
 
Contributions or new capital commitments (6) 
1,199

 
733

 
259

Acquisition (BDCs)

 
2,110

 

Redemptions or distributions (7) 
(796
)
 
(731
)
 
(381
)
Foreign-currency translation
(1
)
 
(1
)
 
(2
)
Change in market value (5) 
240

 
510

 
692

DoubleLine:
 
 
 
 
 
Net change in DoubleLine
413

 
3,405

 
3,324

Ending balance
$
119,560

 
$
123,930

 
$
120,801

 
 
 
 
 
(1)
DoubleLine AUM reflects our pro-rata portion (based on our 20% ownership stake) of DoubleLine’s total AUM.
(2)
These amounts include capital commitments, as well as the aggregate par value of collateral assets and principal cash related to new CLO formations.
(3)
These amounts include distributions for a realization event, tax-related distributions, reductions in the par value of collateral assets and principal cash resulting from the repayment of debt as return of principal by CLOs, and recallable distributions at the end of the investment period.
(4)
The change in uncalled capital commitments generally reflects declines attributable to funds entering their liquidation periods, as well as capital contributions to funds in their liquidation periods for deferred purchase obligations or other reasons.

92


(5)
The change in market value reflects the change in NAV of our funds, less management fees and other fund expenses, as well as changes in the aggregate par value of collateral assets and principal cash held by CLOs and other levered funds.
(6)
These amounts include contributions and capital commitments, and for our publicly-traded BDCs, issuances of equity or debt capital.
(7)
These amounts include redemptions and distributions, and for our publicly-traded BDCs, dividends, repurchases of equity capital or repayment of debt.

Management Fee-generating AUM
 
As of December 31,
 
2018
 
2017
 
2016
Management Fee-generating AUM:
(in millions)
Closed-end funds:
 
 
 
 
 
Senior Loans
$
8,383

 
$
8,066

 
$
7,504

Other closed-end funds
28,552

 
30,779

 
32,990

Open-end funds
29,503

 
35,188

 
35,034

Evergreen funds
7,555

 
6,552

 
4,239

DoubleLine
24,115

 
23,702

 
20,297

Total
$
98,108

 
$
104,287

 
$
100,064


 
Year Ended December 31,
 
2018
 
2017
 
2016
Change in Management Fee-generating AUM:
(in millions)
Beginning balance
$
104,287

 
$
100,064

 
$
95,870

Closed-end funds:
 
 
 
 
 
Capital commitments to funds that pay fees based on committed capital/other (1).
1,747

 
969

 
2,125

Capital drawn by funds that pay fees based on drawn capital, NAV or cost basis
3,073

 
1,663

 
1,390

Change attributable to funds in liquidation (2).
(4,693
)
 
(4,760
)
 
(4,162
)
Change in uncalled capital commitments for funds entering or in liquidation that pay fees based on committed capital (3) 
(766
)
 

 
(881
)
Distributions by funds that pay fees based on NAV / other (4).
(552
)
 
(926
)
 
(636
)
Foreign-currency translation
(352
)
 
840

 
(242
)
Change in market value (5).
(43
)
 
217

 
427

Change in applicable leverage
(324
)
 
348

 
184

Open-end funds:
 
 
 
 
 
Contributions
3,904

 
5,567

 
5,395

Redemptions
(7,959
)
 
(8,734
)
 
(7,024
)
Foreign-currency translation
(362
)
 
800

 
(130
)
Change in market value
(1,268
)
 
2,521

 
3,658

Evergreen funds:
 
 
 
 
 
Contributions or capital drawn by funds that pay fees based on drawn capital or NAV (6) 
1,470

 
520

 
533

Acquisition (BDCs)

 
2,110

 

Redemptions or distributions (7) 
(701
)
 
(772
)
 
(413
)
Change in market value (5).
234

 
455

 
646

DoubleLine:
 
 
 
 
 
Net change in DoubleLine
413

 
3,405

 
3,324

Ending balance
$
98,108

 
$
104,287

 
$
100,064

 
 
 
 
 
(1)
These amounts include capital commitments to funds that pay fees based on committed capital, as well as the aggregate par value of collateral assets and principal cash related to new CLO formations.

93


(2)
These amounts include the change for funds that pay fees based on the lesser of funded capital or cost basis during the liquidation period, as well as recallable distributions at the end of the investment period. For most closed-end funds, management fees are charged during the liquidation period on the lesser of (a) total funded capital or (b) the cost basis of assets remaining in the fund, with the cost basis of assets generally calculated by excluding cash balances. Thus, changes in fee basis during the liquidation period are not dependent on distributions made from the fund; rather, they are tied to the cost basis of the fund’s investments, which typically declines as the fund sells assets.
(3)
The change in uncalled capital commitments reflects declines attributable to funds entering their liquidation periods, as well as capital contributions to funds in their liquidation periods for deferred purchase obligations or other reasons.
(4)
These amounts include distributions by funds that pay fees based on NAV, as well as reductions in the par value of collateral assets and principal cash resulting from the repayment of debt as return of principal by CLOs.
(5)
The change in market value reflects certain funds that pay management fees based on NAV and leverage, as applicable, as well as changes in the aggregate par value of collateral assets and principal cash held by CLOs and other levered funds.
(6)
These amounts include contributions and capital commitments, and for our publicly-traded BDCs, issuances of equity or debt capital.
(7)
These amounts include redemptions and distributions, and for our publicly-traded BDCs, dividends, repurchases of equity capital or repayment of debt.

A reconciliation of AUM to management fee-generating AUM is set forth below:  
 
As of December 31,
 
2018
 
2017
 
2016
 
(in millions)
Reconciliation of AUM to Management Fee-generating AUM:
 

 
 

 
 

Assets under management
$
119,560

 
$
123,930

 
$
120,801

Difference between assets under management and committed capital or the lesser of funded capital or cost basis for applicable closed-end funds (1).
(2,899
)
 
(2,331
)
 
(4,183
)
Undrawn capital commitments to closed-end funds that have not yet commenced their investment periods
(9,772
)
 
(8,675
)
 
(10,367
)
Undrawn capital commitments to funds for which management fees are based on drawn capital, NAV or cost basis
(4,459
)
 
(4,037
)
 
(3,109
)
Oaktree’s general partner investments in management fee-generating
funds
(1,642
)
 
(1,937
)
 
(1,822
)
Funds that pay no management fees (2) 
(2,680
)
 
(2,663
)
 
(1,256
)
Management fee-generating assets under management
$
98,108

 
$
104,287

 
$
100,064

 
 
 
 
 
(1)
This difference is not applicable to closed-end funds that pay management fees based on NAV or leverage.
(2)
This includes funds that are no longer paying management fees, co-investments that pay no management fees, certain accounts that pay administrative fees intended to offset Oaktree’s costs related to the accounts and CLOs in the warehouse stage that pay no management fees.
The period-end weighted average annual management fee rates applicable to the closed-end, open-end and evergreen management fee-generating AUM balances above are set forth below.
 
As of December 31,
 
2018
 
2017
 
2016
Weighted Average Annual Management Fee Rates:
 
 
 
 
 
Closed-end funds:
 
 
 
 
 
Senior Loans
0.49
%
 
0.50
%
 
0.50
%
Other closed-end funds
1.43

 
1.49

 
1.50

Open-end funds
0.44

 
0.46

 
0.46

Evergreen funds (1) 
1.17

 
1.22

 
1.22

All Oaktree funds (2) 
0.90

 
0.92

 
0.93

 
 
 
 
 
(1)
Fee rates reflect the applicable asset-based management fee rates, exclusive of quarterly incentive fees on investment income that are included in management fees.
(2)
Excludes DoubleLine funds.

94


Incentive-creating AUM
Incentive-creating AUM is set forth below. The portion of incentive-creating AUM generating incentives at the fund level was $19.5 billion, $22.0 billion and $21.8 billion as of December 31, 2018, 2017 and 2016, respectively. Incentive-creating AUM does not include undrawn capital commitments.
 
As of December 31,
 
2018
 
2017
 
2016
 
(in millions)
Incentive-creating Assets Under Management:
 
 
 
 
 
Closed-end funds
$
27,809

 
$
27,322

 
$
30,292

Evergreen funds
6,215

 
5,383

 
3,335

DoubleLine
605

 
606

 
601

Total
$
34,629

 
$
33,311

 
$
34,228

Year Ended December 31, 2018
AUM decreased $4.3 billion, or 3.5% to $119.6 billion as of December 31, 2018, from $123.9 billion as of December 31, 2017. The decrease primarily reflected $7.5 billion of distributions to closed-end fund investors and uncalled commitments, $4.0 billion of net outflows from open-end funds, and $0.8 billion of unfavorable foreign-currency translation, partially offset by $7.5 billion of capital commitments to closed-end funds, $0.4 billion of net inflows to evergreen funds and $0.4 billion attributable to DoubleLine. Commitments to closed-end funds included $1.4 billion for Power V, $1.3 billion for Oaktree Special Situations Fund II, $1.3 billion for CLOs, $1.1 billion for Oaktree Transportation Infrastructure Fund (“TIF”), $1.0 billion for our Real Estate Debt strategy, $0.8 billion for our Middle Market Direct Lending strategy and $0.5 billion for our Emerging Markets Debt strategy. Distributions to closed-end fund investors included $2.9 billion from Credit funds, $2.2 billion from Private Equity funds and $1.8 billion from Real Asset funds.
Management fee-generating AUM decreased $6.2 billion, or 5.9% to $98.1 billion as of December 31, 2018, from $104.3 billion as of December 31, 2017. The decrease primarily reflected $5.5 billion attributable to closed-end funds in liquidation, $4.1 billion of net outflows from open-end funds, $1.1 billion in market-value declines, $0.7 billion in unfavorable foreign-currency translation and $0.6 billion of distributions by closed-end funds that pay fees based on NAV. These decreases were partially offset by $3.1 billion from capital drawn by closed-end funds that pay fees based on drawn capital, NAV or cost basis, an aggregate $1.7 billion from the start of the investment period for TIF in December 2018 and CLOs, and $0.8 billion of net inflows to evergreen funds.
Incentive-creating AUM increased $1.3 billion, or 3.9%, to $34.6 billion as of December 31, 2018, from $33.3 billion as of December 31, 2017. The increase reflected an aggregate $8.4 billion in drawdowns or contributions by closed-end and evergreen funds and market-value gains, partially offset by an aggregate decline of $7.1 billion primarily attributable to distributions.
Year Ended December 31, 2017
AUM increased $3.1 billion, or 2.6%, to $123.9 billion as of December 31, 2017, from $120.8 billion as of December 31, 2016. The increase primarily reflected $6.6 billion in market-value gains, $3.4 billion attributable to DoubleLine, $2.8 billion of capital commitments and fee-generating leverage to closed-end funds, $2.1 billion from the BDC acquisition, and $1.8 billion in favorable foreign-currency translation, partially offset by $10.6 billion of distributions to closed-end fund investors and $3.0 billion of net outflows from open-end funds. Commitments to closed-end funds included $1.1 billion for our Real Estate Debt strategy, $0.5 billion for Oaktree Opportunities Fund Xb and $0.5 billion for our European Private Debt strategy. Distributions to closed-end fund investors included $6.1 billion from Credit funds, $2.7 billion from Private Equity funds and $1.8 billion from Real Asset funds.

95


Management fee-generating AUM, a forward-looking metric, increased $4.2 billion, or 4.2%, to $104.3 billion as of December 31, 2017, from $100.1 billion as of December 31, 2016. The increase primarily reflected $3.4 billion attributable to DoubleLine, $3.2 billion in market-value gains, $2.1 billion from the BDC acquisition, $1.7 billion from capital drawn by closed-end funds that pay fees based on drawn capital, NAV or cost basis, $1.6 billion of favorable foreign-currency translation, and an aggregate $1.3 billion increase from the start of the investment period for EPF IV in July 2017 and fee-generating leverage to closed-end funds. These increases were partially offset by $4.8 billion attributable to closed-end funds in liquidation, $3.2 billion of net outflows from open-end funds and $0.9 billion of distributions by closed-end funds that pay fees based on NAV.
Incentive-creating AUM decreased $0.9 billion, or 2.6%, to $33.3 billion as of December 31, 2017, from $34.2 billion as of December 31, 2016. The decrease reflected an aggregate decline of $11.2 billion primarily attributable to distributions by closed-end funds, partially offset by an aggregate $8.2 billion in drawdowns or contributions by closed-end and evergreen funds and market-value gains, and $2.1 billion from the BDC acquisition.
Year Ended December 31, 2016
AUM increased $6.5 billion, or 5.7%, to $120.8 billion as of December 31, 2016, from $114.3 billion as of December 31, 2015. The increase primarily reflected $8.1 billion in market-value gains, $5.9 billion of capital inflows for closed-end funds and $3.3 billion attributable to DoubleLine, partially offset by $7.7 billion of distributions to closed-end fund investors, $1.6 billion of net outflows from open-end funds and $1.1 billion of uncalled capital commitments for closed-end funds that have entered liquidation.
Management fee-generating AUM, a forward-looking metric, increased $4.2 billion, or 4.4%, to $100.1 billion as of December 31, 2016, from $95.9 billion as of December 31, 2015. The increase primarily reflected $4.7 billion in market-value gains, $3.3 billion attributable to DoubleLine, $2.1 billion of capital inflows to closed-end funds and $1.4 billion of drawdowns by closed-end funds for which management fees are based on drawn capital, NAV or cost basis. These increases were partially offset by $5.0 billion attributable to closed-end funds in liquidation and $1.6 billion of net outflows from open-end funds.
Incentive-creating AUM increased $1.7 billion, or 5.2%, to $34.2 billion as of December 31, 2016, from $32.5 billion as of December 31, 2015. The increase reflected an aggregate $8.2 billion in drawdowns or contributions by closed-end and evergreen funds and market-value gains, partially offset by an aggregate $6.5 billion decline primarily attributable to distributions by closed-end funds.
Accrued Incentives (Fund Level) and Incentives Created (Fund Level)
Accrued incentives (fund level), gross and net of incentive income compensation expense, as well as changes in accrued incentives (fund level), are set forth below.
 
As of or for the Year Ended December 31,
 
2018
 
2017
 
2016
 
(in thousands)
Accrued Incentives (Fund Level):
 

 
 

 
 

Beginning balance
$
1,920,339

 
$
2,014,097

 
$
1,585,217

Incentives created (fund level):
 
 
 
 
 
Closed-end funds
270,694

 
588,220

 
746,349

Evergreen funds
24,622

 
49,246

 
37,683

DoubleLine
2,000

 
4,179

 
4,726

Total incentives created (fund level)
297,316

 
641,645

 
788,758

Less: incentive income recognized by us
(495,535
)
 
(735,403
)
 
(359,878
)
Ending balance
$
1,722,120

 
$
1,920,339

 
$
2,014,097

Accrued incentives (fund level), net of associated incentive income compensation expense
$
811,796

 
$
920,852

 
$
946,542


96


As of December 31, 2018, 2017 and 2016, the portion of net accrued incentives (fund level) represented by funds that were currently paying incentives was $237.0 million (or 29%), $237.2 million (26%) and $201.7 million (21%), respectively, with the remainder arising from funds that as of that date were not at the stage of their cash distribution waterfall where Oaktree was entitled to receive incentives, other than possibly tax-related distributions.
As of December 31, 2018, $635.0 million, or 78%, of the net accrued incentives (fund level) was in evergreen or closed-end funds in their liquidation period, and approximately 17% of the assets underlying total net accrued incentives (fund level) were Level I or Level II securities. Please see “—Critical Accounting Policies—Fair Value of Financial Instruments” for a discussion of the fair-value hierarchy level established by GAAP.
Years Ended December 31, 2018, 2017 and 2016
Incentives created (fund level) was $297.3 million for the year ended December 31, 2018, primarily reflecting $127.5 million of incentives created (fund level) from Credit funds, $99.4 million from Real Asset funds and $66.4 million from Private Equity funds.
Incentives created (fund level) was $641.6 million for the year ended December 31, 2017, reflecting $287.4 million of incentives created (fund level) from Credit funds, $223.1 million from Private Equity funds and $110.0 million from Real Asset funds.
Incentives created (fund level) was $788.8 million for the year ended December 31, 2016, reflecting $511.7 million of incentives created (fund level) from Private Equity funds, $210.8 million from Credit funds and $55.5 million from Real Asset funds.
Uncalled Capital Commitments
As of December 31, 2018 and 2017, uncalled capital commitments were $19.5 billion and $20.5 billion, respectively. Invested capital during the years ended December 31, 2018 and 2017 aggregated $10.5 billion and $7.1 billion, respectively.

97


Non-GAAP Results
Our business is comprised of one segment, our investment management business, which consists of the investment management services that we provide to our clients. Management makes operating decisions and assesses the performance of our business based on financial data that are presented without the consolidation of our funds. The data most important to management in assessing our performance are adjusted net income, distributable earnings and fee-related earnings, each for both the Operating Group and per Class A unit. Reconciliations of these non-GAAP financial measures to the most directly comparable GAAP financial measures are presented below under “—Reconciliation of GAAP to Non-GAAP Results.”
Adjusted Net Income
The following schedules set forth the components of adjusted net income: 

Adjusted Revenues
 
Year Ended December 31,
 
2018
 
2017
 
2016
 
(in thousands)
Revenues:
 
 
 
 
 
Management fees
$
790,355

 
$
814,575

 
$
847,078

Incentive income
495,535

 
735,403

 
359,878

Investment income
49,131

 
177,732

 
155,246

Total adjusted revenues
$
1,335,021

 
$
1,727,710

 
$
1,362,202



Adjusted Expenses
 
Year Ended December 31,
 
2018
 
2017
 
2016
 
(in thousands)
Expenses:
 
 
 
 
 
Compensation and benefits
$
(399,668
)
 
$
(381,914
)
 
$
(381,937
)
Equity-based compensation
(56,894
)
 
(53,639
)
 
(50,098
)
Incentive income compensation
(238,117
)
 
(402,828
)
 
(169,683
)
General and administrative
(154,098
)
 
(132,340
)
 
(135,654
)
Depreciation and amortization
(8,990
)
 
(9,150
)
 
(12,219
)
Total adjusted expenses
$
(857,767
)
 
$
(979,871
)
 
$
(749,591
)


Adjusted Net Income
 
Year Ended December 31,
 
2018
 
2017
 
2016
 
(in thousands)
 
 
 
 
 
 
Interest expense, net of interest income (1) 
$
(9,187
)
 
$
(26,375
)
 
$
(31,845
)
Other income (expense), net
5,506

 
(20,364
)
 
(8,392
)
Adjusted net income (2)
$
473,573

 
$
701,100

 
$
572,374

 
 
 
 
 
(1)
Interest income was $14.9 million, $8.8 million and $6.6 million for the years ended December 31, 2018, 2017 and 2016, respectively.
(2)
This reflects the sum of total adjusted revenues, adjusted expenses, net interest expense and other income (expense), net.



98


Year Ended December 31, 2018 Compared to the Year Ended December 31, 2017
Adjusted Revenues
Management Fees
A summary of management fees is set forth below:
 
Year Ended December 31,
 
2018
 
2017
 
(in thousands)
Management Fees:
 

 
 

Closed-end funds
$
467,803

 
$
522,338

Open-end funds
145,186

 
162,402

Evergreen funds
105,253

 
62,521

DoubleLine
72,113

 
67,314

Total
$
790,355

 
$
814,575

 
Management fees decreased $24.2 million, or 3.0%, to $790.4 million for the year ended December 31, 2018, from $814.6 million for the year ended December 31, 2017, for the reasons described below.
Closed-end funds.    Management fees attributable to closed-end funds decreased $54.5 million, or 10.4%, to $467.8 million for the year ended December 31, 2018, from $522.3 million for the year ended December 31, 2017. The decrease reflected an aggregate decline of $87.1 million primarily attributable to closed-end funds in liquidation, partially offset by an aggregate increase of $32.6 million principally from the start of the investment period for EPF IV in July 2017 and closed-end funds that pay management fees based on drawn capital, NAV or cost basis.
Open-end funds.    Management fees attributable to open-end funds decreased $17.2 million, or 10.6%, to $145.2 million for the year ended December 31, 2018, from $162.4 million for the year ended December 31, 2017, primarily reflecting net outflows.
Evergreen funds.    Management fees attributable to evergreen funds increased $42.8 million, or 68.5%, to $105.3 million for the year ended December 31, 2018, from $62.5 million for the year ended December 31, 2017, primarily reflecting the BDC acquisition.
DoubleLine.    Management fees attributable to DoubleLine increased $4.8 million, or 7.1%, to $72.1 million for the year ended December 31, 2018, from $67.3 million for the year ended December 31, 2017, primarily reflecting growth in AUM.
Incentive Income
A summary of incentive income is set forth below:  
 
Year Ended December 31,
 
2018
 
2017
 
(in thousands)
Incentive Income:
 
 
 
Closed-end funds
$
471,374

 
$
687,413

Evergreen funds
22,161

 
43,811

DoubleLine
2,000

 
4,179

Total
$
495,535

 
$
735,403

Incentive income decreased $239.9 million, or 32.6%, to $495.5 million for the year ended December 31, 2018, from $735.4 million for the year ended December 31, 2017. The decrease was primarily attributable to lower incentive income from POF IV, which started paying incentive income in the second quarter of 2017, partially offset by higher incentive income from Opps VIII and Opps VIIb. Tax-related incentive income represented $117.7 million and $81.2 million for 2018 and 2017, respectively.


99


Investment Income
A summary of investment income is set forth below:  
 
Year Ended December 31,
 
2018
 
2017
Income (loss) from investments in funds:
(in thousands)
Oaktree funds:
 

 
 

Credit
$
39,870

 
$
96,095

Private Equity
11,298

 
22,373

Real Assets
22,050

 
19,511

Listed Equities
(43,650
)
 
32,855

Non-Oaktree
19,563

 
6,898

Total investment income
$
49,131

 
$
177,732

Investment income decreased $128.6 million, or 72.4%, to $49.1 million for the year ended December 31, 2018, from $177.7 million for the year ended December 31, 2017. The decrease primarily reflected lower returns on our Listed Equities, Credit and Private Equity investments.
Adjusted Expenses
Compensation and Benefits
Compensation and benefits expense increased $17.8 million, or 4.7%, to $399.7 million for the year ended December 31, 2018, from $381.9 million for the year ended December 31, 2017. The increase reflected higher expenses relating to the infrastructure investing team that Oaktree acquired in 2014 and higher headcount.  In 2017, a portion of the expenses attributable to the infrastructure investing team were paid for by a legacy Highstar fund.  That fund stopped paying management fees in the fourth quarter of 2017, and thereafter Oaktree became responsible for all of the expenses of the infrastructure team.
Equity-based Compensation
Equity-based compensation expense increased $3.3 million, or 6.2%, to $56.9 million for the year ended December 31, 2018, from $53.6 million for the year ended December 31, 2017.
Incentive Income Compensation
Incentive income compensation expense decreased $164.7 million, or 40.9%, to $238.1 million for the year ended December 31, 2018, from $402.8 million for the year ended December 31, 2017. The decrease reflected the decline in incentive income, as well as variations in the overall compensation percentages.
General and Administrative
General and administrative expense increased $21.8 million, or 16.5%, to $154.1 million for the year ended December 31, 2018, from $132.3 million for the year ended December 31, 2017. The increase primarily reflected higher placement costs associated with fundraising for closed-end and evergreen funds and expenses relating to the infrastructure investing team.
Depreciation and Amortization
Depreciation and amortization expense decreased $0.2 million, or 2.2%, to $9.0 million for the year ended December 31, 2018, from $9.2 million for the year ended December 31, 2017.
Interest Expense, Net of Interest Income
Interest expense, net decreased $17.2 million, or 65.2%, to $9.2 million for the year ended December 31, 2018, from $26.4 million for the year ended December 31, 2017. The decrease reflected the refinancing of our senior notes in the fourth quarter of 2017 and higher interest income.

100


Other Income (Expense), Net
Other income (expense), net was income of $5.5 million for the year ended December 31, 2018, as compared to expense of $20.4 million for the year ended December 31, 2017. The current-year income primarily reflected gains associated with non-operating corporate activities. The prior-year expense primarily reflected the $22.0 million make-whole premium expensed in the fourth quarter of 2017 in connection with the early repayment of our 2019 Notes.
Adjusted Net Income
ANI decreased $227.5 million, or 32.4%, to $473.6 million for the year ended December 31, 2018, from $701.1 million for the year ended December 31, 2017. The decrease primarily reflected declines of $128.6 million in investment income, $75.2 million in incentive income, net of incentive income compensation expense (“net incentive income”), and $63.6 million in fee-related earnings, partially offset by $25.9 million in higher other income, net, and $17.2 million in lower net interest expense.
Income Taxes-Class A
Income taxes decreased $12.2 million, or 37.3%, to $20.5 million for the year ended December 31, 2018, from $32.7 million for the year ended December 31, 2017, primarily reflecting lower adjusted net income-Class A before income taxes. The effective tax rates applied to ANI for 2018 and 2017 were 10% and 11%, respectively. We generally expect variability in tax rates between periods, because the effective tax rate is a function of the mix of income and other factors, each of which can have a material impact on the particular period’s income tax expense and often vary significantly within or between years. In general, the annual effective tax rate increases as the proportion of ANI arising from fee-related earnings and certain incentive and investment income rises, and vice versa.
Year Ended December 31, 2017 Compared to the Year Ended December 31, 2016
Adjusted Revenues
Management Fees
A summary of management fees is set forth below:
 
Year Ended December 31,
 
2017
 
2016
 
(in thousands)
Management Fees:
 

 
 

Closed-end funds
$
522,338

 
$
575,290

Open-end funds
162,402

 
156,533

Evergreen funds
62,521

 
53,850

DoubleLine
67,314

 
61,405

Total
$
814,575

 
$
847,078

 
Management fees decreased $32.5 million, or 3.8%, to $814.6 million for the year ended December 31, 2017, from $847.1 million for the year ended December 31, 2016, for the reasons described below.
Closed-end funds.    Management fees attributable to closed-end funds decreased $53.0 million, or 9.2%, to $522.3 million for the year ended December 31, 2017, from $575.3 million for the year ended December 31, 2016. The decrease reflected an aggregate decline of $79.6 million primarily attributable to closed-end funds in liquidation, partially offset by an aggregate increase of $26.6 million principally from the start of the investment period for EPF IV and closed-end funds that pay management fees based on drawn capital, NAV or cost basis.
Open-end funds.    Management fees attributable to open-end funds increased $5.9 million, or 3.8%, to $162.4 million for the year ended December 31, 2017, from $156.5 million for the year ended December 31, 2016, primarily reflecting market value gains.

101


Evergreen funds.    Management fees attributable to evergreen funds increased $8.6 million, or 16.0%, to $62.5 million for the year ended December 31, 2017, from $53.9 million for the year ended December 31, 2016. The increase reflected the BDC acquisition and market value gains.
DoubleLine.    Management fees attributable to DoubleLine increased $5.9 million, or 9.6%, to $67.3 million for the year ended December 31, 2017, from $61.4 million for the year ended December 31, 2016, primarily reflecting growth in AUM.
Incentive Income
A summary of incentive income is set forth below:  
 
Year Ended December 31,
 
2017
 
2016
 
(in thousands)
Incentive Income:
 
 
 
Closed-end funds
$
687,413

 
$
320,866

Evergreen funds
43,811

 
34,286

DoubleLine
4,179

 
4,726

Total
$
735,403

 
$
359,878

Incentive income increased $375.5 million, or 104.3%, to $735.4 million for the year ended December 31, 2017, from $359.9 million for the year ended December 31, 2016. The increase was primarily attributable to $427.8 million of incentive income from POF IV, which started paying incentive income in the second quarter of 2017. Tax-related incentive income represented $81.2 million and $72.7 million in 2017 and 2016, respectively.
Investment Income
A summary of investment income is set forth below:  
 
Year Ended December 31,
 
2017
 
2016
Income from investments in funds:
(in thousands)
Oaktree funds:
 

 
 

Credit
$
96,095

 
$
81,192

Private Equity
22,373

 
34,422

Real Assets
19,511

 
11,025

Listed Equities
32,855

 
22,646

Non-Oaktree
6,898

 
5,961

Total investment income
$
177,732

 
$
155,246

Investment income increased $22.5 million, or 14.5%, to $177.7 million for the year ended December 31, 2017, from $155.2 million for the year ended December 31, 2016. Excluding the $22.7 million impairment charge taken in the first quarter of 2016 on investments in certain of our CLOs, investment income decreased $0.2 million.
Adjusted Expenses
Compensation and Benefits
Compensation and benefits expense was $381.9 million for both years ended December 31, 2017 and 2016.
Equity-based Compensation
Equity-based compensation expense increased $3.5 million, or 7.0%, to $53.6 million for the year ended December 31, 2017, from $50.1 million for the year ended December 31, 2016.

102


Incentive Income Compensation
Incentive income compensation expense increased $233.1 million, or 137.4%, to $402.8 million for the year ended December 31, 2017, from $169.7 million for the year ended December 31, 2016, primarily reflecting the growth in incentive income.
General and Administrative
General and administrative expense decreased $3.4 million, or 2.5%, to $132.3 million for the year ended December 31, 2017, from $135.7 million for the year ended December 31, 2016, primarily reflecting lower placement costs, partially offset by higher legal fees.
Depreciation and Amortization
Depreciation and amortization expense decreased $3.0 million, or 24.6%, to $9.2 million for the year ended December 31, 2017, from $12.2 million for the year ended December 31, 2016, primarily reflecting the final amortization of certain leasehold improvements in the first quarter of 2017.
Interest Expense, Net of Interest Income
Interest expense, net decreased $5.4 million, or 17.0%, to $26.4 million for the year ended December 31, 2017, from $31.8 million for the year ended December 31, 2016, reflecting the maturity of $100.0 million in senior notes in 2016 and higher interest income.
Other Expense, Net
Other expense, net increased $12.0 million, to $20.4 million for the year ended December 31, 2017, from $8.4 million for the year ended December 31, 2016. The increase primarily reflected the $22.0 million make-whole premium expensed in 2017 in connection with the early repayment of our $250 million of 6.75% Senior Notes due 2019, partially offset by losses associated with non-operating corporate activities and an impairment charge taken on our corporate aircraft in 2016.
Adjusted Net Income
ANI increased $128.7 million, or 22.5%, to $701.1 million for the year ended December 31, 2017, from $572.4 million for the year ended December 31, 2016, primarily reflecting increases of $142.4 million in net incentive income and $22.5 million in investment income, partially offset by $26.1 million in lower fee-related earnings and $12.0 million in higher other expense, net.
Income Taxes-Class A
Income taxes decreased $7.1 million, or 17.8%, to $32.7 million for the year ended December 31, 2017, from $39.8 million for the year ended December 31, 2016, primarily reflecting a lower effective tax rate for 2017, partially offset by higher adjusted net income-Class A before income taxes. The effective tax rates applied to ANI for 2017 and 2016 were 11% and 17%, respectively. We generally expect variability in tax rates between periods, because the effective tax rate is a function of the mix of income and other factors, each of which can have a material impact on the particular period’s income tax expense and often vary significantly within or between years. In general, the annual effective tax rate increases as the proportion of ANI arising from fee-related earnings, DoubleLine-related investment income, and certain incentive and investment income rises, and vice versa.


103


Distributable Earnings
Distributable earnings are set forth below:
 
Year Ended December 31,
 
2018
 
2017
 
2016
Distributable Earnings:
(in thousands)
 
 
 
 
 
 
Adjusted net income
$
473,573

 
$
701,100

 
$
572,374

Investment income
(49,131
)
 
(177,732
)
 
(155,246
)
Realized investment income proceeds (1) 
150,486

 
128,468

 
66,390

Equity-based compensation
56,894

 
53,639

 
50,098

Other (income) expense, net (2) 
(10,980
)
 
21,962

 

Operating Group income taxes
(7,760
)
 
(7,632
)
 
(4,635
)
Distributable earnings
$
613,082

 
$
719,805

 
$
528,981

 
 
 
 
 
(1)
Amounts reflect the portion of income or loss on distributions received from funds and companies. In general, the income or loss component of a fund distribution is calculated by multiplying the amount of the distribution by the ratio of our investment’s undistributed income or loss to our remaining investment balance. In addition, if the distribution is made during the investment period, it is generally not reflected in distributable earnings until after the investment period ends. Additionally, any impairment charges on our CLO investments included in ANI are, for distributable earnings purposes, amortized over the remaining investment period of the respective CLO to align with the timing of expected cash flows.
(2)
For distributable earnings purposes, the $22 million make-whole premium charge that was included in ANI in the fourth quarter of 2017 in connection with the early repayment of our 2019 Notes is amortized through the original maturity date of December 2019.

Year Ended December 31, 2018 Compared to Year Ended December 31, 2017
Distributable earnings decreased $106.7 million, or 14.8%, to $613.1 million for the year ended December 31, 2018, from $719.8 million for the year ended December 31, 2017. The decrease primarily reflected declines of $75.2 million in net incentive income, $63.6 million in fee-related earnings and $7.1 million in other income (expense), net, partially offset by $22.0 million in higher realized investment income proceeds and $17.2 million in lower net interest expense. For 2018 and 2017, realized investment income proceeds totaled $150.5 million and $128.5 million, respectively. The portion of distributable earnings attributable to our Class A units was $3.61 and $4.18 per unit for 2018 and 2017, respectively, reflecting distributable earnings per Operating Group unit of $3.91 and $4.62, respectively, less preferred unit distributions and costs borne by Class A unitholders.
Year Ended December 31, 2017 Compared to Year Ended December 31, 2016
Distributable earnings increased $190.8 million, or 36.1%, to $719.8 million for the year ended December 31, 2017, from $529.0 million for the year ended December 31, 2016, reflecting increases of $142.4 million in net incentive income and $62.1 million in realized investment income proceeds, partially offset by $26.1 million in lower fee-related earnings. For 2017 and 2016, realized investment income proceeds totaled $128.5 million and $66.4 million, respectively. The portion of distributable earnings attributable to our Class A units was $4.18 and $2.88 per unit for 2017 and 2016, respectively, reflecting distributable earnings per Operating Group unit of $4.62 and $3.42, respectively, less costs borne by Class A unitholders.
Fee-related Earnings
Year Ended December 31, 2018 Compared to Year Ended December 31, 2017
Fee-related earnings decreased $63.6 million, or 21.8%, to $227.6 million for the year ended December 31, 2018, from $291.2 million for the year ended December 31, 2017, primarily reflecting $24.2 million in lower management fees, $17.8 million in higher compensation and benefits expense and $21.8 million in higher general and administrative expense. The portion of fee-related earnings attributable to our Class A units was $1.36 and $1.60 per unit for 2018 and 2017, respectively.
The effective tax rates applicable to fee-related earnings for the years ending December 31, 2018 and 2017 were 5% and 14%, respectively.  In general, the annual effective tax rate increases as annual fee-related earnings increase, and vice versa.

104


Year Ended December 31, 2017 Compared to Year Ended December 31, 2016
Fee-related earnings decreased $26.1 million, or 8.2%, to $291.2 million for the year ended December 31, 2017, from $317.3 million for the year ended December 31, 2016, primarily reflecting the $32.5 million decline in management fees, partially offset by $3.4 million in lower general and administrative expenses. The portion of fee-related earnings attributable to our Class A units was $1.60 and $1.67 per unit for 2017 and 2016, respectively.
The effective tax rates applicable to fee-related earnings for the years ended December 31, 2017 and 2016 were 14% and 18%, respectively. In general, the annual effective tax rate increases as annual fee-related earnings increase, and vice versa.
Reconciliation of GAAP to Non-GAAP Results
The following table reconciles net income attributable to Oaktree Capital Group, LLC Class A unitholders to adjusted net income, fee-related earnings and distributable earnings.
 
Year Ended December 31,
 
2018
 
2017
 
2016
 
(in thousands)
Net income attributable to OCG Class A unitholders
$
211,141

 
$
231,494

 
$
194,705

Preferred unit distributions
12,277

 

 

Incentive income (1)
(180,595
)
 
(13,653
)
 
1,407

Incentive income compensation (1) 
100,558

 
13,653

 
(1,407
)
Investment income (2) 
18,251

 
(30,613
)
 
(21,814
)
Equity-based compensation (3)
6,095

 
5,698

 
13,626

Foreign-currency hedging (4) 
(2,506
)
 
1,453

 
1,496

Acquisition-related items (5) 
4,974

 
1,838

 
(924
)
Income taxes (6) 
24,779

 
215,442

 
42,519

Non-Operating Group (income) expenses (7)
632

 
(144,143
)
 
1,176

Non-controlling interests (7)
277,967

 
419,931

 
341,590

Adjusted net income (10)
473,573

 
701,100

 
572,374

Incentive income
(495,535
)
 
(735,403
)
 
(359,878
)
Incentive income compensation
238,117

 
402,828

 
169,683

Investment (income) loss
(49,131
)
 
(177,732
)
 
(155,246
)
Equity-based compensation (8) 
56,894

 
53,639

 
50,098

Interest expense, net of interest income
9,187

 
26,375

 
31,845

Other (income) expense, net
(5,506
)
 
20,364

 
8,392

Fee-related earnings (10)
227,599

 
291,171

 
317,268

Incentive income
495,535

 
735,403

 
359,878

Incentive income compensation
(238,117
)
 
(402,828
)
 
(169,683
)
Realized investment income proceeds (9) 
150,486

 
128,468

 
66,390

Interest expense, net of interest income
(9,187
)
 
(26,375
)
 
(31,845
)
Other (income) expense, net
(5,474
)
 
1,598

 
(8,392
)
Operating Group income taxes
(7,760
)
 
(7,632
)
 
(4,635
)
Distributable earnings (10)
$
613,082

 
$
719,805

 
$
528,981

 
 
 
 
 
(1)
This adjustment adds back the effect of timing differences associated with the recognition of incentive income and incentive income compensation expense between GAAP and adjusted net income.
(2)
This adjustment adds back the effect of differences in the recognition of investment income related to corporate investments in CLOs between GAAP and adjusted net income.
(3)
This adjustment adds back the effect of equity-based compensation expense related to unit grants made before our initial public offering, which is excluded from adjusted net income because it is a non-cash charge that does not affect our financial position.
(4)
This adjustment adds back the effect of timing differences associated with the recognition of unrealized gains and losses related to foreign-currency hedging between GAAP and adjusted net income.

105


(5)
This adjustment adds back the effect of acquisition-related items associated with the amortization of intangibles and changes in the contingent consideration liability, which are excluded from adjusted net income.
(6)
Because adjusted net income and fee-related earnings are pre-tax measures, this adjustment adds back the effect of income tax expense.
(7)
Because adjusted net income is calculated at the Operating Group level, this adjustment adds back the effect of items applicable to OCG, its Intermediate Holding Companies or non-controlling interests.
(8)
This adjustment adds back the effect of equity-based compensation expense related to unit grants made after our initial public offering, which is excluded from fee-related earnings and distributable earnings because it is non-cash in nature and does not impact our ability to fund our operations.
(9)
This adjustment reflects the portion of distributions received from funds characterized as realized investment income or loss. In general, the income or loss component of a distribution from a fund is calculated by multiplying the amount of the distribution by the ratio of our investment’s undistributed income or loss to our remaining investment balance. In addition, if the distribution is made during the investment period, it is generally not reflected in distributable earnings until after the investment period ends.
(10)
Per Class A unit amounts are calculated to evaluate the portion of adjusted net income, fee-related earnings and distributable earnings attributable to Class A unitholders. Reconciliations of adjusted net income to adjusted net income-Class A, fee-related earnings to fee-related earnings-Class A and distributable earnings to distributable earnings-Class A are presented below.
 
Year Ended December 31,
 
2018
 
2017
 
2016
 
(in thousands, except per unit data)
 
 
 
 
 
 
Adjusted net income
$
473,573

 
$
701,100

 
$
572,374

Preferred unit distributions
(12,277
)
 

 

Adjusted net income after preferred unit distributions
461,296

 
701,100

 
572,374

Adjusted net income attributable to OCGH non-controlling interest
(254,902
)
 
(412,593
)
 
(340,718
)
Non-Operating Group income (expense)
(632
)
 
(921
)
 
(1,176
)
Income taxes-Class A
(20,531
)
 
(32,707
)
 
(39,756
)
Adjusted net income-Class A
$
185,231

 
$
254,879

 
$
190,724

Adjusted net income per Class A unit
$
2.63

 
$
3.97

 
$
3.05

Weighted average number of Class A units outstanding
70,526

 
64,148

 
62,565


 
Year Ended December 31,
 
2018
 
2017
 
2016
 
(in thousands, except per unit data)
Fee-related earnings
$
227,599

 
$
291,171

 
$
317,268

Fee-related earnings attributable to OCGH non-controlling interest
(125,340
)
 
(171,211
)
 
(188,914
)
Non-Operating Group expenses
(1,195
)
 
(1,059
)
 
(1,051
)
Fee-related earnings-Class A income taxes
(5,273
)
 
(16,394
)
 
(22,945
)
Fee-related earnings-Class A
$
95,791

 
$
102,507

 
$
104,358

Fee-related earnings per Class A unit
$
1.36

 
$
1.60

 
$
1.67

Weighted average number of Class A units outstanding
70,526

 
64,148

 
62,565


106


 
Year Ended December 31,
 
2018
 
2017
 
2016
 
(in thousands, except per unit data)
Distributable earnings
$
613,082

 
$
719,805

 
$
528,981

Preferred unit distributions
(12,277
)
 

 

Distributable earnings after preferred unit distributions
600,805

 
719,805

 
528,981

Distributable earnings attributable to OCGH non-controlling interest
(331,628
)
 
(423,495
)
 
(315,000
)
Non-Operating Group income (expense)
(632
)
 
(921
)
 
(1,176
)
Distributable earnings-Class A income taxes
1,336

 
(5,394
)
 
(11,939
)
Tax receivable agreement
(15,578
)
 
(21,608
)
 
(20,469
)
Distributable earnings-Class A
$
254,303

 
$
268,387

 
$
180,397

Distributable earnings per Class A unit
$
3.61

 
$
4.18

 
$
2.88

Weighted average number of Class A units outstanding
70,526

 
64,148

 
62,565


The following table reconciles GAAP revenues to adjusted revenues, fee-related earnings revenues and distributable earnings revenues.
 
Year Ended December 31,
 
2018
 
2017
 
2016
 
(in thousands)
GAAP revenues
$
1,386,079

 
$
1,469,767

 
$
1,125,746

Consolidated funds (1)
(45,824
)
 
100,920

 
57,737

Incentive income (2)
(180,595
)
 
(13,653
)
 
1,407

Investment income (3)
175,361

 
170,676

 
177,312

Adjusted revenues
1,335,021

 
1,727,710

 
1,362,202

Incentive income
(495,535
)
 
(735,403
)
 
(359,878
)
Investment income
(49,131
)
 
(177,732
)
 
(155,246
)
Fee-related earnings revenues
790,355

 
814,575

 
847,078

Incentive income
495,535

 
735,403

 
359,878

Realized investment income proceeds
150,486

 
128,468

 
66,390

Distributable earnings revenues
$
1,436,376

 
$
1,678,446

 
$
1,273,346

 
 
 
 
 
(1)
This adjustment represents amounts attributable to the consolidated funds that were eliminated in consolidation, the reclassification of gains and losses related to foreign-currency hedging activities from general and administrative expense to revenues, the elimination of non-controlling interests from adjusted revenues, and certain compensation and administrative related expense reimbursements netted with expenses.
(2)
This adjustment adds back the effect of timing differences associated with the recognition of incentive income between adjusted revenues and GAAP revenues.
(3)
This adjustment reclassifies consolidated investment income from other income (loss) to revenues and adds back the effect of differences in the recognition of investment income related to corporate investments in CLOs between adjusted revenues and GAAP revenues.


107


The following tables reconcile GAAP consolidated financial data to non-GAAP data: 
 
As of or for the Year Ended December 31, 2018
 
Consolidated
 
Adjustments
 
ANI
 
(in thousands)
Management fees (1)
$
712,020

 
$
78,335

 
$
790,355

Incentive income (1)
674,059

 
(178,524
)
 
495,535

Investment income (1)
157,110

 
(107,979
)
 
49,131

Total expenses (2)
(1,000,571
)
 
142,804

 
(857,767
)
Interest expense, net (3)
(160,111
)
 
150,924

 
(9,187
)
Other income (expense), net (4)
7,782

 
(2,276
)
 
5,506

Other income of consolidated funds (5)
99,035

 
(99,035
)
 

Income taxes
(24,779
)
 
24,779

 

Net loss attributable to non-controlling interests in consolidated funds
41,691

 
(41,691
)
 

Net income attributable to non-controlling interests in consolidated subsidiaries
(282,818
)
 
282,818

 

Net income attributable to preferred unitholders
(12,277
)
 
12,277

 

Net income attributable to OCG Class A unitholders / ANI
$
211,141

 
$
262,432

 
$
473,573

 
 
 
 
 
(1)
The adjustment (a) adds back amounts earned from the consolidated funds, (b) reclassifies DoubleLine investment income of $72,113 to management fees and $2,000 to incentive income, (c) for management fees, reclassifies $3,449 of net losses related to foreign-currency hedging activities from general and administrative expense and $13,257 of expense reimbursements grossed-up for GAAP reporting, but netted with expenses for ANI, (d) for incentive income, includes $180,595 related to timing differences in the recognition of incentive income between net income attributable to OCG Class A unitholders and adjusted net income, and (e) for investment income, includes $18,251 related to corporate investments in CLOs, which under GAAP are marked-to-market but for ANI accounted for at amortized cost, subject to impairment.
(2)
The expense adjustment consists of (a) equity-based compensation expense of $6,095 related to unit grants made before our initial public offering, (b) consolidated fund expenses of $13,508, (c) expenses incurred by the Intermediate Holding Companies of $1,565, (d) the effect of timing differences in the recognition of incentive income compensation expense between net income attributable to OCG Class A unitholders and adjusted net income of $100,558, (e) acquisition-related items of $4,974, (f) $2,847 of net losses related to foreign-currency hedging activities, and (g) $13,257 of reimbursements grossed-up as revenues for GAAP reporting, but netted with expenses for ANI.
(3)
The interest expense adjustment removes interest expense of the consolidated funds and reclassifies interest income from other income of consolidated funds.
(4)
The adjustment to other income (expense), net represents adjustments related to (a) the reclassification of $1,904 in net losses related to foreign-currency hedging activities from general and administrative expense and (b) $372 related to non-Operating Group expenses.
(5)
The adjustment to other income of consolidated funds removes interest, dividend and other investment income attributable to third-party investors in our consolidated funds, and reclassifies investment income to revenues and interest income to interest expense, net.


108


 
As of or for the Year Ended December 31, 2017
 
Consolidated
 
Adjustments
 
ANI
 
(in thousands)
Management fees (1)
$
726,414

 
$
88,161

 
$
814,575

Incentive income (1)
743,353

 
(7,950
)
 
735,403

Investment income (1)
201,289

 
(23,557
)
 
177,732

Total expenses (2)
(1,025,343
)
 
45,472

 
(979,871
)
Interest expense, net (3)
(169,888
)
 
143,513

 
(26,375
)
Other income (expense), net (4) 
138,519

 
(158,883
)
 
(20,364
)
Other income of consolidated funds (5)
290,580

 
(290,580
)
 

Income taxes
(215,442
)
 
215,442

 

Net income attributable to non-controlling interests in consolidated funds
(33,204
)
 
33,204

 

Net income attributable to non-controlling interests in consolidated subsidiaries
(424,784
)
 
424,784

 

Net income attributable to OCG Class A unitholders / ANI
$
231,494

 
$
469,606

 
$
701,100

 
 
 
 
 
(1)
The adjustment (a) adds back amounts earned from the consolidated funds, (b) reclassifies DoubleLine investment income of $67,314 to management fees and $4,179 to incentive income, (c) for management fees, reclassifies $1,332 of net gains related to foreign-currency hedging activities from general and administrative expense, (d) for incentive income, includes $13,653 related to timing differences in the recognition of incentive income between net income attributable to OCG Class A unitholders and adjusted net income, and (e) for investment income, includes $30,613 related to corporate investments in CLOs, which under GAAP are marked-to-market but for ANI accounted for at amortized cost, subject to impairment.
(2)
The expense adjustment consists of (a) equity-based compensation expense of $5,698 related to unit grants made before our initial public offering, (b) consolidated fund expenses of $9,284, (c) expenses incurred by the Intermediate Holding Companies of $1,059, (d) the effect of timing differences in the recognition of incentive income compensation expense between net income attributable to OCG Class A unitholders and adjusted net income of $13,653, (e) acquisition-related items of $1,838, (f) adjustments of $14,180 related to amounts received for contractually reimbursable costs that are classified as other income under GAAP and as expenses for ANI, and (g) $240 of net gains related to foreign-currency hedging activities.
(3)
The interest expense adjustment removes interest expense of the consolidated funds and reclassifies interest income from other income of consolidated funds.
(4)
The adjustment to other income (expense), net represents adjustments related to (a) amounts received for contractually reimbursable costs of $14,180 that are classified as other income under GAAP and as expenses for ANI, (b) the reclassification of $361 in net gains related to foreign-currency hedging activities from general and administrative expense, and (c) $145,064 related to the remeasurement of our tax receivable agreement liability in connection with the Tax Act.
(5)
The adjustment to other income of consolidated funds removes interest, dividend and other investment income attributable to third-party investors in our consolidated funds, and reclassifies investment income to revenues and interest income to interest expense, net.



109


 
As of or for the Year Ended December 31, 2016
 
Consolidated
 
Adjustments
 
ANI
 
(in thousands)
Management fees (1)
$
774,587

 
$
72,491

 
$
847,078

Incentive income (1)
351,159

 
8,719

 
359,878

Investment income (1)
199,126

 
(43,880
)
 
155,246

Total expenses (2)
(789,336
)
 
39,745

 
(749,591
)
Interest expense, net (3)
(120,610
)
 
88,765

 
(31,845
)
Other income (expense), net (4)
13,490

 
(21,882
)
 
(8,392
)
Other income of consolidated funds (5)
180,206

 
(180,206
)
 

Income taxes
(42,519
)
 
42,519

 

Net income attributable to non-controlling interests in consolidated funds
(22,921
)
 
22,921

 

Net income attributable to non-controlling interests in consolidated subsidiaries
(348,477
)
 
348,477

 

Net income attributable to Oaktree Capital Group, LLC/Adjusted net income
$
194,705

 
$
377,669

 
$
572,374

 
 
 
 
 
(1)
The adjustment (a) adds back amounts earned from the consolidated funds, (b) reclassified DoubleLine investment income of $61,405 to management fees and $4,726 to incentive income, (c) for management fees, reclassifies $408 of net gains related to foreign-currency hedging activities from general and administrative expense, (d) for incentive income, includes $1,407 related to timing differences in the recognition of incentive income between net income attributable to OCG Class A unitholders and adjusted net income, and (e) for investment income, includes $21,814 related to corporate investments in CLOs, which under GAAP are marked-to-market but for ANI accounted for at amortized cost, subject to impairment.
(2)
The expense adjustment consists of (a) equity-based compensation expense of $13,627 related to unit grants made before our initial public offering, (b) consolidated fund expenses of $4,428, (c) expenses incurred by the Intermediate Holding Companies of $1,051, (d) the effect of timing differences in the recognition of incentive income compensation expense between net income attributable to OCG and adjusted net income of $1,407, (e) acquisition-related items of $924, (f) adjustments of $21,194 related to amounts received for contractually reimbursable costs that are classified as other income under GAAP and as expenses for ANI, and (g) $1,776 of net losses related to foreign-currency hedging activities.
(3)
The interest expense adjustment removes interest expense of the consolidated funds and reclassifies interest income from other income of consolidated funds.
(4)
The adjustment to other income (expense), net represents adjustments related to (a) amounts received for contractually reimbursable costs of $21,194 that are classified as other income under GAAP and as expenses for ANI, and (b) the reclassification of $688 in net losses related to foreign-currency hedging activities from general and administrative expense.
(5)
The adjustment to other income of consolidated funds removes interest, dividend and other investment income attributable to third-party investors in our consolidated funds, and reclassifies investment income to revenues and interest income to interest expense, net.


110


GAAP Statement of Financial Condition
We manage our financial condition without the consolidation of our funds. Since our founding, we have managed our financial condition in a way that builds our capital base and maintains sufficient liquidity for known and anticipated uses of cash. We have issued debt largely to help fund our corporate investments in funds and companies, favoring longer terms to better match the multi-year nature of our typical investments. Our assets do not include accrued incentives (fund level), an off-balance sheet metric, nor do they reflect the fair-market value of our 20% interest in DoubleLine, which is carried at cost, as adjusted under the equity method of accounting.
The following table presents our GAAP condensed consolidating statement of financial condition:
 
As of December 31, 2018
 
Oaktree and Operating Subsidiaries
 
Consolidated Funds
 
Eliminations
 
Consolidated
 
(in thousands)
Assets:
 
 
 
 
 
 
 
Cash and cash-equivalents
$
460,937

 
$

 
$

 
$
460,937

U.S. Treasury and other securities
546,531

 

 

 
546,531

Corporate investments
1,771,230

 

 
(561,466
)
 
1,209,764

Deferred tax assets
229,100

 

 

 
229,100

Receivables and other assets
980,465

 

 
(4,509
)
 
975,956

Assets of consolidated funds

 
7,009,890

 

 
7,009,890

Total assets
$
3,988,263

 
$
7,009,890

 
$
(565,975
)
 
$
10,432,178

Liabilities and Capital:
 
 
 
 
 
 
 
Liabilities:
 
 
 
 
 
 
 
Accounts payable and accrued expenses
$
566,234

 
$

 
$
461

 
$
566,695

Due to affiliates
188,367

 

 

 
188,367

Debt obligations
745,945

 

 

 
745,945

Liabilities of consolidated funds

 
5,511,981

 
(30,149
)
 
5,481,832

Total liabilities
1,500,546

 
5,511,981

 
(29,688
)
 
6,982,839

Non-controlling redeemable interests in consolidated funds

 

 
961,622

 
961,622

Capital:
 
 
 
 
 
 
 
Capital attributable to OCG preferred unitholders
400,584

 

 

 
400,584

Capital attributable to OCG Class A unitholders
994,779

 
244,599

 
(244,599
)
 
994,779

Non-controlling interest in consolidated subsidiaries
1,092,354

 
291,688

 
(291,688
)
 
1,092,354

Non-controlling interest in consolidated funds

 
961,622

 
(961,622
)
 

Total capital
2,487,717

 
1,497,909

 
(1,497,909
)
 
2,487,717

Total liabilities and capital
$
3,988,263

 
$
7,009,890

 
$
(565,975
)
 
$
10,432,178


111


Corporate Investments
 
As of December 31,
 
2018
 
2017
 
(in thousands)
Oaktree funds:
 
 
 
Credit
$
983,547

 
$
937,277

Private Equity
237,913

 
247,546

Real Assets
357,382

 
263,732

Listed Equities
94,736

 
137,941

Non-Oaktree
86,907

 
82,096

Total corporate investments – Non-GAAP
1,760,485

 
1,668,592

Adjustments (1) 
10,745

 
22,957

Total corporate investments – Oaktree and operating subsidiaries
1,771,230

 
1,691,549

Eliminations
(561,466
)
 
(681,918
)
Total corporate investments – Consolidated
$
1,209,764

 
$
1,009,631

 
 
 
 
 
(1)
This adjusts CLO investments carried at amortized cost to fair value for GAAP reporting.

Liquidity and Capital Resources
We manage our liquidity and capital requirements by focusing on our cash flows before the consolidation of our funds and the effect of normal changes in short-term assets and liabilities. Our primary cash flow activities on an unconsolidated basis involve (a) generating cash flow from operations, (b) generating income from investment activities, including strategic investments in certain third parties, (c) funding capital commitments that we have made to our funds, (d) funding our growth initiatives, (e) distributing cash flow to our Class A and OCGH unitholders, (f) borrowings, interest payments and repayments under credit agreements, our senior notes and other borrowing arrangements, and (g) issuances of, and distributions made on, our preferred units. As of December 31, 2018, Oaktree and its operating subsidiaries had $1.0 billion of cash and U.S. Treasury and other securities, and $746 million in outstanding debt, which included no borrowings outstanding against its $500 million revolving credit facility. Our investments in funds and companies on a non-GAAP basis had a carrying value of $1.8 billion as of December 31, 2018.
Ongoing sources of cash include (a) management fees, which are collected monthly or quarterly, (b) incentive income, which is volatile and largely unpredictable as to amount and timing, and (c) distributions stemming from our corporate investments in funds and companies. As of December 31, 2018, corporate investments of $1.8 billion included unrealized investment income proceeds of $295 million, of which $125 million was in closed-end funds in their liquidation period. We primarily use cash flow from operations and distributions from our corporate investments to pay compensation and related expenses, general and administrative expenses, income taxes, debt service, capital expenditures and distributions. This same cash flow, together with proceeds from equity and debt issuances, is also used to fund corporate investments, fixed assets and other capital items. If cash flow from operations was insufficient to fund distributions, we may suspend paying such distributions.
We use distributable earnings, which is derived from ANI, to assess performance and assist in the determination of equity distributions from the Operating Group. Our quarterly distributable earnings may be affected by potential seasonal factors that may, in turn, affect the level of the cash distributions applicable to a particular quarter. For example, we generally receive tax-related incentive distributions from certain closed-end funds in the first quarter of the year, which if received generate distributable earnings in that period. Additionally, certain evergreen funds pay incentives, if any, in the fourth quarter of the year. As a result, the distribution amount for any given period is likely to vary materially due to these and other factors.
Tax distributions are not required in respect of the Class A units and are only required from the Oaktree Operating Group entities if and to the extent there is sufficient cash available for distribution. Accordingly, if there were insufficient cash flow from operations to fund quarterly or tax distributions by the Oaktree Operating Group entities, we expect that these distributions would not be made. We believe that we have sufficient access to cash from existing balances, our operations and the revolving credit facility described below to fund our operations and commitments.

112


Distributions on the preferred units are discretionary and non-cumulative. We may redeem, at our option, out of funds legally available, the preferred units, in whole or in part, at any time on or after June 15, 2023 in respect of the Series A preferred units or September 15, 2023 in respect of the Series B preferred units, at a price of $25.00 per preferred unit plus declared and unpaid distributions to, but excluding, the redemption date, without payment of any undeclared distributions. Holders of the preferred units have no right to require the redemption of such preferred units.
Consolidated Cash Flows
The accompanying consolidated statements of cash flows include our consolidated funds, despite the fact that we typically have only a minority economic interest in those funds. The assets of consolidated funds, on a gross basis, are larger than the assets of our business and, accordingly, have a substantial effect on the cash flows reflected in our consolidated statements of cash flows. The primary cash flow activities of our consolidated funds involve:
raising capital from third-party investors;
using the capital provided by us and third-party investors to fund investments and operating expenses;
financing certain investments with indebtedness;
generating cash flows through the realization of investments, as well as the collection of interest and dividend income; and
distributing net cash flows to fund investors and to us.
Because our consolidated funds are either treated as investment companies for accounting purposes or represent CLOs whose primary operations are investing activities, their investing cash flow amounts are included in our cash flows from operations. We believe that each of the consolidated funds and Oaktree has sufficient access to cash to fund their respective operations in the near term.
Significant amounts from our consolidated statements of cash flows for the years ended December 31, 2018, 2017 and 2016 are discussed below.
Operating Activities
Operating activities used $617.0 million, $336.3 million and $317.9 million of cash in 2018, 2017 and 2016, respectively. These amounts principally reflected net income, net of non-cash adjustments, in each respective period and net purchases of securities of the consolidated funds.
Investing Activities
Investing activities used $493.2 million of cash in 2018, provided $343.0 million of cash in 2017 and used $98.6 million of cash in 2016. Net activity from purchases, maturities and sales of U.S. Treasury and other securities included net purchases of $370.0 million in 2018, net proceeds of $581.2 million in 2017 and net purchases of $96.5 million in 2016. Corporate investments in funds and companies of $442.2 million, $158.7 million and $113.5 million in 2018, 2017 and 2016, respectively, consisted of the following:
 
 
Year Ended December 31,
 
 
2018
 
2017
 
2016
 
 
(in millions)
Funds
 
$
739.2

 
$
487.2

 
$
238.8

Eliminated in consolidation
 
(297.0
)
 
(328.5
)
 
(125.3
)
Total investments
 
$
442.2

 
$
158.7

 
$
113.5



113


Distributions and proceeds from corporate investments in funds and companies of $324.9 million, $264.2 million and $181.8 million in 2018, 2017 and 2016, respectively, consisted of the following:
 
 
Year Ended December 31,
 
 
2018
 
2017
 
2016
 
 
(in millions)
Funds
 
$
562.9

 
$
369.6

 
$
291.1

Eliminated in consolidation
 
(238.0
)
 
(105.4
)
 
(109.3
)
Total investments
 
$
324.9

 
$
264.2

 
$
181.8


Purchases of fixed assets were $5.8 million, $29.4 million and $70.4 million in 2018, 2017 and 2016, respectively, with 2016 including a deposit on a new corporate aircraft. Additionally, 2017 included a $319.4 million payment for the BDC acquisition and $5.0 million in proceeds from the sale of a prior corporate aircraft.
Financing Activities
Financing activities provided $995.0 million of cash in 2018, used $51.0 million of cash in 2017 and provided $763.3 million of cash in 2016. Financing activities included: (a) net contributions from non-controlling interests in consolidated funds of $112.2 million, $183.1 million and $84.3 million in 2018, 2017 and 2016, respectively; (b) net borrowings on credit facilities of the consolidated funds of $0, $331.8 million and $368.0 million in 2018, 2017 and 2016, respectively; (c) distributions to unitholders of $507.7 million, $562.0 million and $394.5 million in 2018, 2017 and 2016, respectively; (d) net unit purchases of $12.0 million, $12.3 million and $12.8 million in 2018, 2017 and 2016, respectively; (e) payments of debt issuance costs of $4.0 million, $8.2 million and $14.3 million in 2018, 2017 and 2016, respectively; and (f) proceeds from debt obligations issued by our CLOs of $1,741.3 million, $1,709.6 million and $839.4 million in 2018, 2017 and 2016, respectively. Additionally, (a) 2018 included $400.6 million in net proceeds from the issuance of preferred units, (b) 2018 and 2017 included repayments of $730.5 million and $1,688.2 million related to CLO debt obligations that were refinanced, (c) 2017 included proceeds from the issuance of $250.0 million of senior notes due 2032, which were used to repay $250.0 million of senior notes due 2019, and (d) 2016 included the maturity of $100.0 million in senior notes and $100.0 million in proceeds from the issuance of senior notes, which were used to repay $100.0 million of borrowings outstanding under our $250.0 million term loan due 2021.
Future Sources and Uses of Liquidity
We expect to continue to make distributions to our preferred unitholders in accordance with their contractual terms and our Class A unitholders pursuant to our distribution policy for our common units as described in this annual report. In the future, we may also issue additional units or debt and other equity securities with the objective of increasing our available capital. In addition, we may, from time to time, repurchase our Class A units or preferred units in open market or privately negotiated purchases or otherwise, redeem our Class A units or preferred units pursuant to the terms of their respective governing documents, or repurchase OCGH units. Our board of directors has authorized our executive committee to make decisions in its discretion to repurchase our Class A units, from time to time, on an opportunistic basis.
In addition to our ongoing sources of cash that include management fees, incentive income and distributions related to our corporate investments in funds and companies, we also have access to liquidity through our debt financings, credit agreements and equity financings. We believe that the sources of liquidity described below will be sufficient to fund our working capital requirements for at least the next twelve months.
Debt Financings
In March 2018, Oaktree Capital Management, L.P., Oaktree Capital II, L.P., Oaktree AIF Investments, L.P., and Oaktree Capital I, L.P. (collectively, the “Borrowers”) entered into the Fourth Amendment to Credit Agreement (the “Fourth Amendment”), which amended the credit agreement dated as of March 31, 2014 (as amended through and including the Third Amendment, the “Credit Agreement”). The Credit Agreement consists of a $150 million fully-funded term loan, and a $500 million revolving credit facility (the “Revolver”). The Fourth Amendment extended the maturity date of the Credit Agreement from March 31, 2021 to March 29, 2023, at which time the entire remaining principal balance of $150 million will be due, and provides the Borrowers with the option to extend the new maturity date by one year if the lenders holding at least 50% of the aggregate amount of the term loan and the revolving loan commitment thereunder on the date of the Borrowers’ extension request consent to such extension. The

114


Fourth Amendment also favorably updated the commitment fee in the corporate ratings-based pricing grid, increased the maximum leverage ratio and made certain other amendments to the provisions of the Credit Agreement. Borrowings under the Credit Agreement generally bear interest at a spread to either LIBOR or an alternative base rate. Based on the current credit ratings of Oaktree Capital Management, L.P., the interest rate on borrowings is LIBOR plus 1.00% per annum and the commitment fee on the unused portions of the Revolver is 0.10% per annum. The Credit Agreement contains customary financial covenants and restrictions, including (after giving effect to the Fourth Amendment) covenants regarding a maximum leverage ratio of 3.50-to-1.00 and a minimum required level of assets under management (as defined in the credit agreement). As of December 31, 2018, we had no outstanding borrowings under our $500 million revolving credit facility.
In December 2017, our indirect subsidiary, Oaktree Capital Management, L.P., issued and sold to certain accredited investors $250 million of 3.78% senior notes due 2032 (the “2032 Notes”). The 2032 Notes are senior unsecured obligations of the issuer, jointly and severally guaranteed by our indirect subsidiaries, Oaktree Capital I, L.P., Oaktree Capital II, L.P. and Oaktree AIF Investments, L.P. The proceeds from the sale of the 2032 Notes and cash on hand were used to redeem the $250 million of 6.75% Senior Notes due 2019 and to pay the related make-whole premium to holders thereof. In connection with the Notes offering, we entered into a cross-currency swap agreement to euros, reducing the interest cost to 1.95% per year. The 2032 Notes provide for certain affirmative and negative covenants, including financial covenants relating to the issuer’s and guarantors’ combined leverage ratio and minimum assets under management. In addition, the 2032 Notes contain customary representations and warranties of the issuer and the guarantors, and customary events of default, in certain cases, subject to cure periods. The issuer may prepay all, or from time to time any part of, the 2032 Notes at any time, subject to the issuer’s payment of the applicable make-whole amount determined with respect to such principal amount prepaid. Upon the occurrence of a change of control, the issuer will be required to make an offer to prepay the 2032 Notes together with the applicable make-whole amount determined with respect to such principal amount prepaid.
In July 2016, Oaktree Capital Management, L.P., issued and sold to certain accredited investors $100 million of 3.69% senior notes due July 12, 2031 (the “2031 Notes”). The 2031 Notes are senior unsecured obligations of the issuer, jointly and severally guaranteed by Oaktree Capital I, L.P., Oaktree Capital II, L.P. and Oaktree AIF Investments, L.P. pursuant to a note and guaranty agreement. The proceeds from the sale of the 2031 Notes were used to simultaneously repay $100 million of borrowings outstanding under our $250 million term loan due March 31, 2021. The 2031 Notes provide for certain affirmative and negative covenants, including financial covenants relating to the issuer’s and guarantors’ combined leverage ratio and minimum assets under management. In addition, the 2031 Notes contain customary representations and warranties of the issuer and the guarantors, and customary events of default, in certain cases, subject to cure periods. The issuer may prepay all, or from time to time any part of, the 2031 Notes at any time, subject to the issuer’s payment of the applicable make-whole amount determined with respect to such principal amount prepaid. Upon the occurrence of a change of control, the issuer will be required to make an offer to prepay the 2031 Notes together with the applicable make-whole amount determined with respect to such principal amount prepaid.
In September 2014, Oaktree Capital Management, L.P. issued and sold to certain accredited investors $50 million aggregate principal amount of 3.91% Senior Notes, Series A, due September 3, 2024 (the “Series A Notes”), $100 million aggregate principal amount of 4.01% Senior Notes, Series B, due September 3, 2026 (the “Series B Notes”) and $100 million aggregate principal amount of 4.21% Senior Notes, Series C, due September 3, 2029 (the “Series C Notes” and together with the Series A Notes and the Series B Notes, the “Senior Notes”) pursuant to a note and guarantee agreement. The Senior Notes are senior unsecured obligations of the issuer, guaranteed on a joint and several basis by Oaktree Capital I, L.P., Oaktree Capital II, L.P. and Oaktree AIF Investments, L.P. Interest on the 2014 Notes is payable semi-annually. The Senior Notes provide for certain affirmative and negative covenants, including financial covenants relating to the issuer’s and guarantors’ combined leverage ratio and minimum assets under management. In addition, the Senior Notes contain customary representations and warranties of the issuer and the guarantors, and customary events of default, in certain cases, subject to cure periods. The issuer may prepay all, or from time to time any part of, the Senior Notes at any time, subject to the issuer’s payment of the applicable make-whole amount determined with respect to such principal amount prepaid. Upon the occurrence of a change of control, the issuer will be required to make an offer to prepay the Senior Notes together with the applicable make-whole amount determined with respect to such principal amount prepaid.

115


Preferred Unit Issuances
On May 17, 2018, we issued 7,200,000 of our 6.625% Series A preferred units representing limited liability company interests with a liquidation preference of $25.00 per unit. The issuance resulted in $173.7 million in net proceeds to us. Distributions on the Series A preferred units, when and if declared by the board of directors of Oaktree, will be paid quarterly on March 15, June 15, September 15 and December 15 of each year. The first distribution was paid on September 17, 2018. Distributions on the Series A preferred units are non-cumulative.
On August 9, 2018, we issued 9,400,000 of our 6.550% Series B preferred units representing limited liability company interests with a liquidation preference of $25.00 per unit. The issuance resulted in $226.9 million in net proceeds to us. Distributions on the Series B preferred units, when and if declared by the board of directors of Oaktree, will be paid quarterly on March 15, June 15, September 15 and December 15 of each year. The first distribution was paid on December 17, 2018. Distributions on the Series B preferred units are non-cumulative.
Unless distributions have been declared and paid or declared and set apart for payment on the preferred units for a quarterly distribution period, during the remainder of that distribution period we may not repurchase any common units or any other units that are junior in rank, as to the payment of distributions, to the preferred units and we may not declare or pay or set apart payment for distributions on any common units or junior units for the remainder of that distribution period, other than certain Permitted Distributions (as defined in the unit designation related to the applicable preferred units (each, the “Preferred Unit Designation”)). These restrictions are not applicable during the initial distribution period, which is the period from the original issue date to, but excluding, September 15, 2018 and December 15, 2018 in regards to the Series A and Series B preferred units, respectively.
We may redeem, at our option, out of funds legally available, the preferred units, in whole or in part, at any time on or after June 15, 2023 in respect of the Series A preferred units or September 15, 2023 in respect of the Series B preferred units, at a price of $25.00 per preferred unit plus declared and unpaid distributions to, but excluding, the redemption date, without payment of any undeclared distributions. Holders of the preferred units have no right to require the redemption of the preferred units.
If a Change of Control Event (as defined in the applicable Preferred Unit Designation) occurs prior to June 15, 2023 in respect of the Series A preferred units or September 15, 2023 in respect of the Series B preferred units, we may, at our option, out of funds legally available, redeem the applicable preferred units, in whole but not in part, upon at least 30 days’ notice, within 60 days of the occurrence of such Change of Control Event, at a price of $25.25 per preferred unit, plus declared and unpaid distributions to, but excluding, the redemption date, without payment of any undeclared distributions.
If a Tax Redemption Event or Rating Agency Event (each, as defined in the applicable Preferred Unit Designation) occurs prior to June 15, 2023 in respect of the Series A preferred units or September 15, 2023 in respect of the Series B preferred units, we may, at our option, out of funds legally available, redeem the applicable preferred units, in whole but not in part, upon at least 30 days’ notice, within 60 days of the occurrence of such Tax Redemption Event or Rating Agency Event, at a price of $25.50 per preferred unit, plus declared and unpaid distributions to, but excluding, the redemption date, without payment of any undeclared distributions.
The preferred units are not convertible into Class A units or any other class or series of our interests or any other security. Holders of the preferred units do not have any of the voting rights given to holders of our Class A units, except that holders of the preferred units are entitled to certain voting rights under certain conditions.
Class A Unit Issuance
On February 12, 2018, we issued and sold 5,000,000 Class A units in a public offering, resulting in $219.5 million in net proceeds to us. We did not retain any proceeds from the sale of Class A units in this offering. The proceeds were used to acquire interests in our business from certain of our directors, employees and other investors, including certain senior executives and other members of our senior management.

116


Tax Receivable Agreement
Oaktree Holdings, Inc. and Oaktree AIF Holdings, Inc. have entered into a tax receivable agreement with OCGH unitholders that, as amended, provides for the payment to an exchanging or selling OCGH unitholder of 85% of the amount of cash savings, if any, in U.S. federal, state, local and foreign income taxes that they actually realize (or are deemed to realize in the case of an early termination payment by Oaktree Holdings, Inc. or Oaktree AIF Holdings, Inc., or a change of control) as a result of an increase in the tax basis of the assets owned by the Oaktree Operating Group. When an exchange of OCGH units results in an increase to the tax basis of the assets owned by the Oaktree Operating Group, a deferred tax asset and an associated liability for payments to OCGH unitholders under the tax receivable agreement are recorded, subject to realizability considerations. The establishment of a deferred tax asset increases additional paid-in capital because the transactions are between Oaktree and its unitholders.
Assuming no further material changes in the relevant tax law and that Oaktree earns sufficient taxable income to realize the full tax benefit of the increased amortization of the assets, as of December 31, 2018, future payments of this nature were estimated to aggregate $13.4 million over the period ending approximately in 2029 with respect to the 2007 private offering, $32.4 million over the period ending approximately in 2034 with respect to the initial public offering, $45.6 million over the period ending approximately in 2035 with respect to the public offering in May 2013, $34.6 million over the period ending approximately in 2036 with respect to the public offering in March 2014, $29.4 million over the period ending approximately in 2037 with respect to the public offering in March 2015, and $32.3 million over the period ending approximately in 2040 with respect to the public offering in February 2018. Future estimated payments to OCGH unitholders under the tax receivable agreement are subject to increase in the event of additional exchanges of OCGH units.
For the years ended December 31, 2018, 2017 and 2016, respectively, $20.7 million, $20.0 million and $18.8 million were paid under the tax receivable agreement.
Contractual Obligations, Commitments and Contingencies
In the ordinary course of business, Oaktree and our consolidated funds enter into contractual arrangements that may require future cash payments. The following table sets forth information related to anticipated future cash payments as of December 31, 2018:
 
2019
 
2020-2021
 
2022-2023
 
Thereafter
 
Total
 
(in thousands)
Oaktree and Operating Subsidiaries:
 
 
 
 
 
 
 
 
 
Operating lease obligations (1) 
$
19,377

 
$
36,729

 
$
33,978

 
$
85,745

 
$
175,829

Debt obligations payable (2) 

 

 
150,000

 
600,000

 
750,000

Interest obligations on debt (3) 
28,340

 
52,908

 
46,630

 
148,623

 
276,501

Tax receivable agreement
14,363

 
31,070

 
32,342

 
110,097

 
187,872

Contingent consideration (4)
8,361

 

 

 

 
8,361

Commitments to Oaktree and third-party funds (5) 
385,830

 

 

 

 
385,830

Subtotal
456,271

 
120,707

 
262,950

 
944,465

 
1,784,393

Consolidated Funds:
 

 
 

 
 

 
 

 
 

Debt obligations payable (2) 

 

 

 
870,098

 
870,098

Interest obligations on debt (3) 
32,870

 
65,740

 
65,740

 
153,119

 
317,469

Debt obligations of CLOs (2) 
228,396

 

 

 
3,982,146

 
4,210,542

Interest on debt obligations of CLOs (3) 
106,866

 
212,553

 
212,553

 
552,523

 
1,084,495

Commitments to fund investments (6) 
13,832

 

 

 

 
13,832

Total
$
838,235

 
$
399,000

 
$
541,243

 
$
6,502,351

 
$
8,280,829

 
 
 
 
 
(1)
We lease our office space under agreements that expire periodically through 2031. The table includes both guaranteed and expected minimum lease payments for these leases and does not project other lease-related payments. These leases are classified as operating leases for financial statement purposes and as such are not recorded as liabilities in our consolidated financial statements.
(2)
These obligations represent future principal payments, gross of debt issuance costs, and for CLOs, the par value.

117


(3)
Interest obligations include accrued interest on outstanding indebtedness. Where applicable, current interest rates are applied to estimate future interest obligations on variable-rate debt.
(4)
This represents the undiscounted contingent consideration obligation as of December 31, 2018. Due to uncertainty in the timing of payment, if any, the entire amount is presented in the 2019 column. Please see note 17 to our consolidated financial statements for more information.
(5)
These obligations represent commitments by us to provide general partner capital funding to our funds and limited partner capital funding to funds managed by unaffiliated third parties. These amounts are generally due on demand and are therefore presented in the 2019 column. Capital commitments are expected to be called over a period of several years.
(6)
These obligations represent commitments by our funds to make investments or fund uncalled contingent commitments. These amounts are generally due either on demand or by various contractual dates that vary by investment and are therefore presented in the 2019 column. Capital commitments are expected to be called over a period of several years.

In some of our service contracts or management agreements, we have agreed to indemnify third-party service providers or separate account clients under certain circumstances. The terms of the indemnities vary from contract to contract and the amount of indemnification liability, if any, cannot be determined and has neither been included in the above table nor recorded in our consolidated financial statements as of December 31, 2018.
Off-Balance Sheet Arrangements
We do not have any off-balance sheet arrangements. Please see note 17 to our consolidated financial statements included elsewhere in this annual report for information on our commitments and contingencies.
Critical Accounting Policies
We prepare our consolidated financial statements in accordance with GAAP. In applying many of these accounting principles, we need to make assumptions, estimates or judgments that affect the reported amounts of assets, liabilities, revenues and expenses in our consolidated financial statements. We base our estimates and judgments on historical experience and other assumptions that we believe are reasonable under the circumstances. These assumptions, estimates or judgments, however, are both subjective and subject to change, and actual results may differ from our assumptions and estimates. If actual amounts are ultimately different from our estimates, the revisions are included in our results of operations for the period in which the actual amounts become known. We believe our critical accounting policies could potentially produce materially different results if we were to change underlying assumptions, estimates or judgments. For a summary of our significant accounting policies, please see the notes to our consolidated financial statements included elsewhere in this annual report.
Principles of Consolidation
We consolidate entities in which we have a direct or indirect controlling financial interest based on either a variable interest model or voting interest model. A limited partnership or similar entity is a VIE if the unaffiliated limited partners do not have substantive kick-out or participating rights. Most of the Oaktree funds are VIEs because they have not granted unaffiliated limited partners substantive kick-out or participating rights. We consolidate those VIEs in which we are the primary beneficiary. An entity is deemed to be the primary beneficiary if it holds a controlling financial interest. A controlling financial interest is defined as (a) the power to direct the activities of a VIE that most significantly impact the entity’s economic performance and (b) the obligation to absorb losses of the entity or the right to receive benefits from the entity that could potentially be significant to the VIE. The consolidation guidance requires an analysis to determine (a) whether an entity in which we hold a variable interest is a VIE and (b) whether our involvement, through holding interests directly or indirectly in the entity or contractually through other variable interests (e.g., management and performance-based fees), would give us a controlling financial interest. A decision maker’s fee arrangement is not considered a variable interest if (a) it is compensation for services provided, commensurate with the level of effort required to provide those services, and part of a compensation arrangement that includes only terms, conditions or amounts that are customarily present in arrangements for similar services negotiated at arm’s length (“at-market”), and (b) the decision maker does not hold any other variable interests that absorb more than an insignificant amount of the potential VIE’s expected residual returns.
We determine whether we are the primary beneficiary of a VIE at the time we become involved with a VIE and reconsider that conclusion at each reporting date. In evaluating whether we are the primary beneficiary, we evaluate our economic interests in the entity held either directly by us or indirectly through related parties. The consolidation analysis can generally be performed qualitatively; however, if it is not readily apparent that we are not the primary beneficiary, a quantitative analysis may also be performed. Investments and redemptions (either by us, our affiliates or third parties) or amendments to the governing documents of the respective Oaktree funds could

118


affect an entity’s status as a VIE or the determination of the primary beneficiary. We do not consolidate most of the Oaktree funds because we are not the primary beneficiary of those funds due to the fact that our fee arrangements are considered at-market and thus not deemed to be variable interests, and we do not hold any other interests in those funds that are considered to be more than insignificant. For entities that are not VIEs, consolidation is evaluated through a majority voting interest model.
When a CLO or fund is consolidated, we reflect the assets, liabilities, revenues, expenses and cash flows of the consolidated funds on a gross basis, and the majority of the economic interests in those consolidated funds, which are held by third-party investors, are reflected as debt obligations of CLOs or non-controlling interests in consolidated funds in the consolidated financial statements. All of the revenues earned by us as investment manager of the consolidated funds are eliminated in consolidation. However, because the eliminated amounts are earned from and funded by third-party investors, the consolidation of a fund does not impact net income or loss attributable to us.
Certain entities in which the Company has the ability to exert significant influence, including unconsolidated Oaktree funds for which the Company acts as general partner, are accounted for under the equity method of accounting.
Revenue Recognition
On January 1, 2018, we adopted the new revenue recognition standard on a modified retrospective basis. As a result, prior period amounts continue to be reported under historic GAAP. Upon adoption, we recorded a cumulative-effect increase to unitholders’ capital as of January 1, 2018 of $48.7 million, net of tax. This adjustment relates to incentive income that would have met the “probable that significant reversal will not occur” criteria as of January 1, 2018 under the new revenue standard.
We earn management fees and incentive income from the investment advisory services we provide to our customers. Revenue is recognized when control of the promised services is transferred to customers in an amount that reflects the consideration we expect to receive in exchange for those services. We typically enter into contracts with investment funds to provide investment management and administrative services. These services are generally capable of being distinct and each is accounted for as separate performance obligations comprised of distinct service periods because the services are performed over time. We determined that for accounting purposes the investment funds are generally considered to be the customers with respect to commingled funds, while the individual investors are the customers with respect to separate account and fund-of-one vehicles. We receive management fees and/or incentive income with respect to our investment management services, and we are reimbursed by the funds for expenses incurred or paid on behalf of the funds with respect to our investment advisory services and our administrative services. We evaluate whether we are the principal (i.e., report as management fees on a gross basis) or agent (i.e., report as management fees on a net basis) with respect to each performance obligation and associated reimbursement arrangements.
Management Fees
Management fees are recognized over the period in which the investment management services are performed because customers simultaneously consume and receive benefits that are satisfied over time. The contractual terms of management fees generally vary by fund structure. For most closed-end funds, the management fee rate is applied against committed capital during the fund’s investment period and the lesser of total funded capital or cost basis of assets in the liquidation period. Certain closed-end funds pay management fees during the investment period based on drawn capital or cost basis. Additionally, for closed-end funds that pay management fees based on committed capital, we may elect to delay the start of the fund’s investment period and thus its full management fees, in which case we earn management fees based on drawn capital, and in certain cases outstanding borrowings under a fund-level credit facility made in lieu of drawing capital, until we elect to start the fund’s investment period. Our right to receive management fees typically ends after 10 or 11 years from either the initial closing date or the start of the investment period, even if assets remain in the fund. In the case of CLOs, the management fee is based on the aggregate par value of collateral assets and principal cash, as defined in the applicable CLO indentures, and a portion of the management fees is dependent on the sufficiency of the particular vehicle’s cash flow. For open-end and evergreen funds, the management fee is generally based on the NAV of the fund. For the publicly-traded BDCs, the management fee is based on gross assets (including assets acquired with leverage), net of cash. In the case of certain open-end fund accounts, we have the potential to earn performance-based fees, typically in reference to a relevant benchmark index or hurdle rate, which are classified as management fees. We also earn quarterly incentive fees on the investment income from certain evergreen funds, such as the

119


publicly-traded BDCs and other fund accounts, which are generally recurring in nature and reflected as management fees.
Fee calculations that consider committed capital, drawn capital or cost basis are each objective in nature and therefore do not require the use of significant estimates or assumptions. Management fees related to our open-end and evergreen funds, by contrast, are typically based on NAV as defined in the respective partnership or investment management agreement. NAV is typically based on the current fair value of the underlying investments within a fund. Estimates and assumptions are made when determining the fair value of the underlying investments within a fund and could vary depending on the valuation methodology used. Please see “—Investments, at Fair Value” below for further discussion related to significant estimates and assumptions used in determining the fair value of the underlying investments in our funds.
The ultimate amount of management fees that will be earned over the life of the contract is subject to a large number and broad range of possible outcomes due to market volatility and other factors outside of our control. As a result, the amount of revenue earned in any given period is generally determined at the end of each reporting period and relates to services performed during that period.
Incentive Income
Incentive income generally represents 20% of each closed-end fund’s profits, subject to the return of contributed capital and a preferred return of typically 8% per annum, and up to 20% of certain evergreen fund’s annual profits, subject to high-water marks or hurdle rates. Incentive income is recognized when it is probable that a significant reversal will not occur. Revenue recognition is typically met (a) for closed-end funds, only after all contributed capital and the preferred return on that capital have been distributed to the fund’s investors, and (b) for certain evergreen funds, at the conclusion of each annual measurement period. Potential incentive income is highly susceptible to market volatility, the judgment and actions of third parties, and other factors outside of our control. Our experience has demonstrated little predictive value in the amount of potential incentive income ultimately earned due to the highly uncertain nature of returns inherent in the markets and contingencies associated with many realization events. As a result, the amount of incentive income recognized in any given period is generally determined after giving consideration to a number of factors, including whether the fund is in its investment or liquidation period, and the nature and level of risk associated with changes in fair value of the remaining assets in the fund. In general, it would be unlikely that any amount of potential incentive income would be recognized until (a) the uncertainty is resolved or (b) the fund is near final liquidation, assets are under contract for sale or are of low risk of significant fluctuation in fair value, and the assets are significantly in excess of the threshold at which incentive income would be earned.
Incentives received by us before the revenue recognition criteria have been met are deferred and recorded as a deferred incentive income liability. In addition, we may receive tax distributions related to taxable income allocated by funds, which are treated as an advance of incentive income and subject to the same revenue recognition criteria. Tax distributions are contractually not subject to clawback.
Fair Value of Financial Instruments
GAAP establishes a hierarchical disclosure framework that prioritizes the inputs used in measuring financial instruments at fair value into three levels based on their market observability. Market price observability is affected by a number of factors, such as the type of instrument and the characteristics specific to the instrument. Financial instruments with readily available quoted prices from an active market or for which fair value can be measured based on actively quoted prices generally will have a higher degree of market price observability and a lesser degree of judgment inherent in measuring fair value.
Financial assets and liabilities measured and reported at fair value are classified as follows:
Level I – Quoted unadjusted prices for identical instruments in active markets to which we have access at the date of measurement. The types of investments in Level I include exchange-traded equities, debt and derivatives with quoted prices.
Level II – Quoted prices for similar instruments in active markets; quoted prices for identical or similar instruments in markets that are not active; and model-derived valuations in which all significant inputs are directly or indirectly observable. Level II inputs include interest rates, yield curves, volatilities, prepayment risks, loss severities, credit risks and default rates. The types of investments in Level II generally include corporate bonds and loans, government and agency securities, less liquid and

120


restricted equity investments, over-the-counter traded derivatives, debt obligations of consolidated CLOs, and other investments where the fair value is based on observable inputs.
Level III – Valuations for which one or more significant inputs are unobservable. These inputs reflect our assessment of the assumptions that market participants use to value the investment based on the best available information. Level III inputs include prices of quoted securities in markets for which there are few transactions, less public information exists or prices vary among brokered market makers. The types of investments in Level III include non-publicly traded equity, debt, real estate and derivatives.
In some instances, the inputs used to value an instrument may fall into multiple levels of the fair-value hierarchy. In such instances, the instrument’s level within the fair-value hierarchy is based on the lowest of the three levels (with Level III being the lowest) that is significant to the fair-value measurement. Our assessment of the significance of an input requires judgment and considers factors specific to the instrument. Transfers of assets into or out of each fair value hierarchy level as a result of changes in the observability of the inputs used in measuring fair value are accounted for as of the beginning of the reporting period. Transfers resulting from a specific event, such as a reorganization or restructuring, are accounted for as of the date of the event that caused the transfer.
In the absence of observable market prices, we value Level III investments using valuation methodologies applied on a consistent basis. The quarterly valuation process for Level III investments begins with each portfolio company, property or security being valued by the investment and/or valuation teams. With the exception of open-end funds, all unquoted Level III investment values are reviewed and approved by (i) our valuation officer, who is independent of the investment teams, (ii) a designated investment professional of each strategy and (iii) for a substantial majority of unquoted Level III holdings as measured by market value, a valuation committee of the respective strategy. For open-end funds, unquoted Level III investment values are reviewed and approved by our valuation officer. For certain investments, the valuation process also includes a review by independent valuation parties, at least annually, to determine whether the fair values determined by management are reasonable. Results of the valuation process are evaluated each quarter, including an assessment of whether the underlying calculations should be adjusted or recalibrated. In connection with this process, we periodically evaluate changes in fair-value measurements for reasonableness, considering items such as industry trends, general economic and market conditions, and factors specific to the investment.
Certain assets are valued using prices obtained from pricing vendors or brokers. We seek to obtain prices from at least two pricing vendors for the subject or similar securities. In cases where vendor pricing is not reflective of fair value, a secondary vendor is unavailable, or no vendor pricing is available, a comparison value made up of quotes for the subject or similar securities received from broker dealers may be used. These investments may be classified as Level III because the quoted prices may be indicative in nature for securities that are in an inactive market, may be for similar securities, or may require adjustment for investment-specific factors or restrictions. We evaluate the prices obtained from brokers or pricing vendors based on available market information, including trading activity of the subject or similar securities, or by performing a comparable security analysis to ensure that fair values are reasonably estimated. We also perform back-testing of valuation information obtained from pricing vendors and brokers against actual prices received in transactions. In addition to ongoing monitoring and back-testing, we perform due diligence procedures surrounding pricing vendors to understand their methodology and controls to support their use in the valuation process.
Fair Value Option
We have elected the fair value option for certain corporate investments that otherwise would not have reflected unrealized gains and losses in current-period earnings. Such election is irrevocable and is applied on an investment-by-investment basis at initial recognition. Unrealized gains and losses resulting from changes in fair value are reflected as a component of investment income in the consolidated statements of operations. Our accounting for these investments is similar to our accounting for investments held by the consolidated funds at fair value and the valuation methods are consistent with those used to determine the fair value of the consolidated funds’ investments.
We have elected the fair value option for the financial assets and financial liabilities of our consolidated CLOs. The assets and liabilities of CLOs are primarily reflected within the investments, at fair value and within the debt obligations of CLOs line items in the consolidated statements of financial condition. Our accounting for CLO assets is similar to its accounting for its funds with respect to both carrying investments held by CLOs at fair value and the valuation methods used to determine the fair value of those investments. The fair value of CLO liabilities

121


are measured as the fair value of CLO assets less the sum of (a) the fair value of any beneficial interests held by us and (b) the carrying value of any beneficial interests that represent compensation for services. Realized gains or losses and changes in the fair value of CLO assets, respectively, are included in net realized gain on consolidated funds’ investments and net change in unrealized appreciation (depreciation) on consolidated funds’ investments in the consolidated statements of operations. Interest income of CLOs is included in interest and dividend income, and interest expense and other expenses, respectively, are included in interest expense and consolidated fund expenses in the consolidated statements of operations. Changes in the fair value of a CLO’s financial liabilities in accordance with the CLO measurement guidance are included in net change in unrealized appreciation (depreciation) on consolidated funds’ investments in the consolidated statements of operations.
Investments, at Fair Value
The consolidated funds include investment limited partnerships and CLOs that reflect their investments, including majority-owned and controlled investments, at fair value. We have retained the specialized investment company accounting guidance under GAAP for investment limited partnerships with respect to consolidated investments and have elected the fair value option for the financial assets of CLOs. Thus, the consolidated investments are reflected in the consolidated statements of financial condition at fair value, with unrealized gains and losses resulting from changes in fair value reflected as a component of net change in unrealized appreciation (depreciation) on consolidated funds’ investments in the consolidated statements of operations. Fair value is the amount that would be received to sell an asset or paid to transfer a liability in an orderly transaction between market participants at the measurement date (i.e., the exit price).
Non-publicly traded debt and equity securities and other securities or instruments for which reliable market quotations are not available are valued by management using valuation methodologies applied on a consistent basis. These securities may initially be valued at the acquisition price as the best indicator of fair value. We review the significant unobservable inputs, valuations of comparable investments and other similar transactions for investments valued at acquisition price to determine whether another valuation methodology should be utilized. Subsequent valuations will depend on the facts and circumstances known as of the valuation date and the application of valuation methodologies as further described below under “—Non-publicly Traded Equity and Real Estate Investments.” The fair value may also be based on a pending transaction expected to close after the valuation date.
Exchange-traded Investments
Securities listed on one or more national securities exchanges are valued at their last reported sales price on the date of valuation. If no sale occurred on the valuation date, the security is valued at the mean of the last “bid” and “ask” prices on the valuation date. Securities that are not readily marketable due to legal restrictions that may limit or restrict transferability are generally valued at a discount from quoted market prices. The discount would reflect the amount market participants would require due to the risk relating to the inability to access a public market for the security for the specified period and would vary depending on the nature and duration of the restriction and the perceived risk and volatility of the underlying securities. Securities with longer duration restrictions or higher volatility are generally valued at a higher discount. Such discounts are generally estimated based on put option models or an analysis of market studies. Instances where we have applied discounts to quoted prices of restricted listed securities have been infrequent. The impact of such discounts is not material to our consolidated statements of financial condition and results of operations for all periods presented.
Credit-oriented Investments (including Real Estate Loan Portfolios)
Investments in corporate and government debt which are not listed or admitted to trading on any securities exchange are valued at the mean of the last bid and ask prices on the valuation date based on quotations supplied by recognized quotation services or by reputable broker-dealers.
The market-yield approach is considered in the valuation of non-publicly traded debt securities, utilizing expected future cash flows and discounted using estimated current market rates. Discounted cash-flow calculations may be adjusted to reflect current market conditions and/or the perceived credit risk of the borrower. Consideration is also given to a borrower’s ability to meet principal and interest obligations; this may include an evaluation of collateral and/or the underlying value of the borrower utilizing techniques described below under “—Non-publicly Traded Equity and Real Estate Investments.”

122


Non-publicly Traded Equity and Real Estate Investments
The fair value of equity and real estate investments is determined using a cost, market or income approach. The cost approach is based on the current cost of reproducing a real estate investment less deterioration and functional and economic obsolescence. The market approach utilizes valuations of comparable public companies and transactions, and generally seeks to establish the enterprise value of the portfolio company or investment property using a market-multiple methodology. This approach takes into account the financial measure (such as EBITDA, adjusted EBITDA, free cash flow, net operating income, net income, book value or net asset value) believed to be most relevant for the given company or investment property. Consideration also may be given to factors such as acquisition price of the security or investment property, historical and projected operational and financial results for the portfolio company, the strengths and weaknesses of the portfolio company or investment property relative to its comparable companies or properties, industry trends, general economic and market conditions, and others deemed relevant. The income approach is typically a discounted cash-flow method that incorporates expected timing and level of cash flows. It incorporates assumptions in determining growth rates, income and expense projections, discount and capitalization rates, capital structure, terminal values, and other factors. The applicability and weight assigned to market and income approaches are determined based on the availability of reliable projections and comparable companies and transactions.
The valuation of securities may be impacted by expectations of investors’ receptiveness to a public offering of the securities, the size of the holding of the securities and any associated control, information with respect to transactions or offers for the securities (including the transaction pursuant to which the investment was made and the elapsed time from the date of the investment to the valuation date), and applicable restrictions on the transferability of the securities.
These valuation methodologies involve a significant degree of management judgment. Accordingly, valuations by us do not necessarily represent the amounts that eventually may be realized from sales or other dispositions of investments. Fair values may differ from the values that would have been used had a ready market for the investment existed, and the differences could be material to the consolidated financial statements.
The table below summarizes the fair value of the investments and other financial instruments held by our consolidated funds by fund structure and fair-value hierarchy levels and the debt obligations of our CLOs for each period presented in our consolidated statements of financial condition (in thousands):

As of December 31, 2018 
Level I
 
Level II
 
Level III
 
Total
 
 
 
 
 
 
 
 
Closed-end funds
$

 
$
5,331,300

 
$
93,428

 
$
5,424,728

Open-end funds
1,386

 
790,203

 
183,965

 
975,554

Evergreen funds
21,311

 
60,475

 
48,529

 
130,315

Total
$
22,697

 
$
6,181,978

 
$
325,922

 
$
6,530,597

 
 
 
 
 
 
 
 
CLO debt obligations
$

 
$
(4,127,994
)
 
$

 
$
(4,127,994
)
As of December 31, 2017
 
 
 
 
 
 
 
Closed-end funds
$
4,430

 
$
4,598,334

 
$
117,527

 
$
4,720,291

Open-end funds
3,813

 
548,361

 
48,788

 
600,962

Evergreen funds
131,598

 
(87
)
 
121,087

 
252,598

Total
$
139,841

 
$
5,146,608

 
$
287,402

 
$
5,573,851

 
 
 
 
 
 
 
 
CLO debt obligations
$

 
$
(3,219,592
)
 
$

 
$
(3,219,592
)

123


Derivatives and Hedging
We enter into derivatives as part of our overall risk management strategy or to facilitate its investment management activities. Risks associated with fluctuations in interest rates and foreign-currency exchange rates in the normal course of business are addressed as part of our overall risk management strategy that may result in the use of derivatives to economically hedge or reduce these exposures. From time to time, we may enter into (a) foreign-currency option and forward contracts to reduce earnings and cash-flow volatility associated with changes in foreign-currency exchange rates, and (b) interest-rate swaps to manage all or a portion of the interest-rate risk associated with its variable-rate borrowings. As a result of the use of these or other derivative contracts, we are exposed to the risk that counterparties will fail to fulfill their contractual obligations. We attempt to mitigate this counterparty risk by entering into derivative contracts only with major financial institutions that have investment-grade credit ratings. Counterparty credit risk is evaluated in determining the fair value of derivatives.
We recognize all derivatives as assets or liabilities in our consolidated statements of financial condition at fair value. In connection with our derivative activities, we generally enter into agreements subject to enforceable master netting arrangements that allow us to offset derivative assets and liabilities in the same currency by specific derivative type or, in the event of default by the counterparty, to offset derivative assets and liabilities with the same counterparty. While these derivatives are eligible to be offset in accordance with applicable accounting guidance, we have elected to present derivative assets and liabilities based on gross fair value in our consolidated statements of financial condition.
When we enter into a derivative contract, we may elect to designate the derivative as a hedging instrument and apply hedge accounting as part of our overall risk management strategy. In other situations, when a derivative does not qualify for hedge accounting or when the derivative and the hedged item are both recorded in current-period earnings and thus deemed to be economic hedges, hedge accounting is not applied. Freestanding derivatives are financial instruments that we enter into as part of our overall risk management strategy but do not utilize hedge accounting. These financial instruments may include foreign-currency exchange contracts, interest-rate swaps and other derivative contracts.
Derivatives that are designated as hedging instruments are classified as either a hedge of (a) a recognized asset or liability (“fair-value hedge”), (b) a forecasted transaction or of the variability of cash flows to be received or paid related to a recognized asset or liability (“cash-flow hedge”), or (c) a net investment in a foreign operation. For a fair-value hedge, we record changes in the fair value of the derivative and, to the extent that it is highly effective, changes in the fair value of the hedged asset or liability attributable to the hedged risk in current-period earnings in the same caption in the consolidated statements of operations as the hedged item. Changes in the fair value of a derivative that is highly effective and is designated and qualifies as a cash-flow hedge, to the extent that the hedge is effective, are recorded in other comprehensive income (loss) until earnings are affected by the variability of cash flows of the hedged transaction. Any hedge ineffectiveness is recorded in current-period earnings. Changes in the fair value of derivatives designated as hedging instruments that are caused by factors other than changes in the risk being hedged are excluded from the assessment of hedge effectiveness and recognized in current-period earnings. For freestanding derivatives, changes in fair value are recorded in current-period earnings.
We formally document at inception the hedge relationship, including identification of the hedging instrument and the hedged item, as well as the risk management objectives, the strategy for undertaking the hedge transaction, and the evaluation of effectiveness of the hedged transaction. On a quarterly basis, we formally assess whether the derivative we designated in each hedging relationship has been and is expected to remain highly effective in offsetting changes in the estimated fair value or cash flow of the hedged items. If it is determined that a derivative is not highly effective at hedging the designated exposure, hedge accounting is discontinued and the balance remaining in other comprehensive income (loss) is released to earnings. As of December 31, 2018, there were no derivatives outstanding that were designated as hedging instruments for accounting purposes.
Equity-based Compensation
Equity-based compensation expense reflects the non-cash charge associated with grants of Class A units, OCGH units, EVUs, deferred equity units and other performance-based units, and is calculated based on the grant-date fair value of the unit award. With respect to forfeitures, we made an accounting policy election to account for forfeitures when they occur in connection with the adoption of accounting guidance in the first quarter of 2017. Please see note 2 in our consolidated financial statements included elsewhere in this annual report. Accordingly, no forfeitures have been assumed in the calculation of compensation expense effective January 1, 2017.

124


A contemporaneous valuation report is utilized in determining fair value at the date of grant for OCGH unit awards. Each valuation report is based on the market price of the Class A units as well as other pertinent factors. A discount is then applied to the Class A unit market price to reflect the lack of marketability for equity-classified awards, if applicable. The determination of an appropriate discount for lack of marketability is based on a review of discounts on the sale of restricted shares of publicly-traded companies and multi-period put-based quantitative methods. Factors that influence the size of the discount for lack of marketability applicable to OCGH units include (a) the estimated time it would take for an OCGH unitholder to exchange units into Class A units, (b) the volatility of the Company’s business and (c) thin trading of the Class A units. Each of these factors is subject to significant judgment. Equity-based awards that do not require future service (i.e., awards vested at grant) are expensed immediately. Equity-based awards that require future service are expensed on a straight-line basis over the requisite service period. Cash-settled equity-based awards are classified as liabilities and are remeasured at the end of each reporting period.
Incentive Income Compensation
Incentive income compensation expense primarily reflects compensation directly related to incentive income, which generally consists of percentage interests (sometimes referred to as “points”) that we grant to our investment professionals associated with the particular fund that generated the incentive income, and secondarily, compensation directly related to investment income. We have an obligation to pay a fixed percentage of the incentive income earned from a particular fund, including income from consolidated funds that is eliminated in consolidation, to specified investment professionals responsible for the management of the fund. Amounts payable pursuant to these arrangements are recorded as compensation expense when they have become probable and reasonably estimable. Our determination of the point at which it becomes probable and reasonably estimable that incentive income compensation expense should be recorded is based on our assessment of numerous factors, particularly those related to the profitability, realizations, distribution status, investment profile and commitments or contingencies of the individual funds that may give rise to incentive income. Incentive income compensation is generally expensed in the period in which the underlying income is recognized. Payment of incentive income compensation generally occurs in the same period the related income is received or in the next period. Participation in incentive income generated by the funds is subject to forfeiture upon departure and to vesting provisions (generally over a period of five years), in each case, under certain circumstances set forth in the applicable governing documents. These provisions are generally only applicable to incentive income compensation that has not yet been recognized as an expense by us or paid to the participant.
Recent Accounting Developments
Please see note 2 to our consolidated financial statements included elsewhere in this annual report for information regarding recent accounting developments.

125


Item 7A. Quantitative and Qualitative Disclosures About Market Risk
In the normal course of business, we are exposed to a broad range of risks inherent in the financial markets in which we participate, including price risk, interest-rate risk, access to and cost of financing risk, liquidity risk, counterparty risk and foreign exchange-rate risk. Potentially negative effects of these risks may be mitigated to a certain extent by those aspects of our investment approach, investment strategies, fundraising practices or other business activities that are designed to benefit, either in relative or absolute terms, from periods of economic weakness, tighter credit or financial market dislocations.
Our predominant exposure to market risk is related to our role as general partner or investment adviser to our funds and as an investor in our CLOs, and the sensitivities to movements in the fair value of their investments on management fees, incentive income and investment income, as applicable. The fair value of the financial assets and liabilities of our funds and CLOs may fluctuate in response to changes in, among many factors, the fair value of securities, foreign-exchange rates, commodities prices and interest rates.
Price Risk
Impact on Net Change in Unrealized Appreciation (Depreciation) on Consolidated Funds’ Investments
As of December 31, 2018, we had investments at fair value of $6.5 billion related to our consolidated funds, primarily consisting of investments held by our CLOs. We estimate that a 10% decline in market values would result in a decrease in unrealized appreciation (depreciation) on the consolidated funds’ investments of $653.1 million. Of this decline, approximately $210.1 million would impact net income and $95.8 million would impact net income attributable to OCG Class A unitholders, with the remainder attributable to non-controlling interests and third-party debt holders in our CLOs. The magnitude of the impact on net income is largely affected by the percentage of our equity ownership interest and levered nature of our CLO investments.
Impact on Management Fees (before consolidation of funds)
Management fees are generally assessed in the case of (a) our open-end and evergreen funds, based on NAV, and (b) our closed-end funds, based on committed capital, drawn capital or cost basis during the investment period and, during the liquidation period, based on the lesser of (i) the total funded committed capital or (ii) the cost basis of assets remaining in the fund. Management fees are affected by changes in market values to the extent they are based on NAV. For the years ended December 31, 2018 and 2017, NAV-based management fees represented approximately 37% and 33%, respectively, of total management fees. Based on investments held as of December 31, 2018, we estimate that a 10% decline in market values of the investments held in our funds would result in an approximate $6.7 million decrease in the amount of quarterly management fees. These estimated effects are without regard to a number of factors that would be expected to increase or decrease the magnitude of the change to degrees that are not readily quantifiable, such as the use of leverage facilities in certain of our funds or the timing of fund flows.
Impact on Incentive Income (before consolidation of funds)
Incentive income is recognized only when it is probable that a significant reversal will not occur, which in the case of (a) our closed-end funds, generally occurs only after all contributed capital and an annual preferred return on that capital (typically 8%) have been distributed to the fund’s investors and (b) our active evergreen funds, generally occurs as of December 31, based on the increase in the fund’s NAV during the year, subject to any high-water marks or hurdle rates. In the case of closed-end funds, the link between short-term fluctuations in market values and a particular period’s incentive income may in part be indirect. Thus the effect on incentive income of a 10% decline in market values is not readily quantifiable. A decline in market values would be expected to cause a decline in incentive income.

126


Impact on Investment Income (before consolidation of funds)
Investment income or loss arises from our pro-rata share of income or loss from our investments, generally in our capacity as general partner in our funds and as an investor in our CLOs and third-party managed funds or companies. This income is directly affected by changes in market risk factors. Based on investments held as of December 31, 2018, a 10% decline in fair values of the investments held in our funds and other holdings would result in a $338.1 million decrease in the amount of investment income. The estimated decline of $338.1 million is greater than 10% of the December 31, 2018 corporate investments balance primarily due to the levered nature of our CLO investments. These estimated effects are without regard to a number of factors that would be expected to increase or decrease the magnitude of the change to degrees that are not readily quantifiable, such as the use of leverage facilities in certain of our funds, the timing of fund flows or the timing of new investments or realizations.
Exchange-rate Risk
Our business is affected by movements in the exchange rate between the U.S. dollar and non-U.S. dollar currencies in the case of (a) management fees that vary based on the NAV of our funds that hold investments denominated in non-U.S. dollar currencies, (b) management fees received in non-U.S. dollar currencies, (c) operating expenses for our foreign offices that are denominated in non-U.S. dollar currencies, and (d) cash and other balances we hold in non-U.S. dollar currencies. We manage our exposure to exchange-rate risks through our regular operating activities and, when appropriate, through the use of derivative instruments.
We estimate that for the year ended December 31, 2018, without considering the impact of derivative instruments, a 10% decline in the average exchange rate of the U.S. dollar would have resulted in the following approximate effects on our operating results:
our management fees (relating to (a) and (b) above) would have increased by $11.0 million;
our operating expenses would have increased by $14.0 million;  
OCGH interest in net income of consolidated subsidiaries would have decreased by $1.6 million; and
our income tax expense would have decreased by $0.3 million.
These movements would have decreased our net income attributable to OCG Class A unitholders by $1.1 million.
At any point in time, some of the investments held by our closed-end and evergreen funds may be denominated in non-U.S. dollar currencies on an unhedged basis. Changes in currency rates could affect incentive income, incentives created (fund level) and investment income with respect to such closed-end and evergreen funds; however, the degree of impact is not readily determinable because of the many indirect effects that currency movements may have on individual investments.
Credit Risk
We are party to agreements providing for various financial services and transactions that contain an element of risk in the event that the counterparties are unable to meet the terms of such agreements. In such agreements, we depend on the respective counterparty to make payment or otherwise perform. We generally endeavor to minimize our risk of exposure by limiting to reputable financial institutions the counterparties with which we enter into financial transactions. In other circumstances, availability of financing from financial institutions may be uncertain due to market events, and we may not be able to access these financing markets.

127


Interest-rate Risk
As of December 31, 2018, Oaktree and its operating subsidiaries had $745.9 million in debt obligations, consisting of three senior notes issuances and a funded term loan. Each senior notes issuance accrues interest at a fixed rate. The funded term loan accrues interest at a variable rate. As of December 31, 2018, interest expense attributable to Oaktree and its operating subsidiaries would increase by $1.5 million on an annualized basis as a result of a 100-basis point increase in interest rates. Of the $1.0 billion of aggregate cash and U.S. Treasury and other securities as of December 31, 2018, we estimate that Oaktree and its operating subsidiaries would generate an additional $10.1 million in interest income on an annualized basis as a result of a 100-basis point increase in interest rates.
Our consolidated funds have debt obligations, most of which accrue interest at variable rates. Changes in these rates would affect the amount of interest payments that our funds would have to make, impacting future earnings and cash flows. As of December 31, 2018, the consolidated funds had $5.1 billion of principal or par value, as applicable, outstanding under these debt obligations. We estimate that interest expense relating to variable-rate debt would increase on an annualized basis by $46.6 million in the event interest rates were to increase by 100 basis points.
As credit-oriented investors, we are also subject to interest-rate risk through the securities we hold in our consolidated funds. A 100-basis point increase in interest rates would be expected to negatively affect prices of securities that accrue interest income at fixed rates and therefore negatively impact the net change in unrealized appreciation (depreciation) on consolidated funds’ investments. The actual impact is dependent on the average duration of such holdings. Conversely, securities that accrue interest at variable rates would be expected to benefit from a 100-basis point increase in interest rates because these securities would generate higher levels of current income and therefore positively impact interest and dividend income. In cases where our funds pay management fees based on NAV, we would expect our management fees to experience a change in direction and magnitude corresponding to that experienced by the underlying portfolios.

128


Item 8. Financial Statements and Supplementary Data

INDEX TO FINANCIAL STATEMENTS

 


129


Report of Independent Registered Public Accounting Firm
To the Unitholders and Board of Directors of Oaktree Capital Group, LLC

Opinion on the Financial Statements

We have audited the accompanying consolidated statements of financial condition of Oaktree Capital Group, LLC (the Company) as of December 31, 2018 and 2017, and the related consolidated statements of operations, comprehensive income, cash flows and changes in unitholders’ capital for each of three years in the period ended December 31, 2018, and the related notes (collectively referred to as the “consolidated financial statements”). In our opinion, the consolidated financial statements present fairly, in all material respects, the financial position of the Company at December 31, 2018 and 2017, and the results of its operations and its cash flows for each of the three years in the period ended December 31, 2018, in conformity with U.S. generally accepted accounting principles.

We also have audited, in accordance with the standards of the Public Company Accounting Oversight Board (United States) (PCAOB), the Company's internal control over financial reporting as of December 31, 2018, based on criteria established in Internal Control-Integrated Framework issued by the Committee of Sponsoring Organizations of the Treadway Commission (2013 framework), and our report dated February 22, 2019 expressed an unqualified opinion thereon.

Adoption of New Accounting Standard

As discussed in Note 2 to the consolidated financial statements, the Company changed its method of accounting for revenue in 2018 due to the adoption of Accounting Standards Update No. 2014-09, Revenue from Contracts with Customers (Topic 606), and the related amendments.

Basis for Opinion

These financial statements are the responsibility of the Company's management. Our responsibility is to express an opinion on the Company’s financial statements based on our audits. We are a public accounting firm registered with the PCAOB and are required to be independent with respect to the Company in accordance with the U.S. federal securities laws and the applicable rules and regulations of the Securities and Exchange Commission and the PCAOB.

We conducted our audits in accordance with the standards of the PCAOB. Those standards require that we plan and perform the audit to obtain reasonable assurance about whether the financial statements are free of material misstatement, whether due to error or fraud. Our audits included performing procedures to assess the risks of material misstatement of the financial statements, whether due to error or fraud, and performing procedures that respond to those risks. Such procedures included examining, on a test basis, evidence regarding the amounts and disclosures in the financial statements. Our audits also included evaluating the accounting principles used and significant estimates made by management, as well as evaluating the overall presentation of the financial statements. We believe that our audits provide a reasonable basis for our opinion.

/s/ Ernst & Young LLP

We have served as the Company’s auditor since 2016.

Los Angeles, California
February 22, 2019


130


Report of Independent Registered Public Accounting Firm
To the Unitholders and Board of Directors of Oaktree Capital Group, LLC

Opinion on Internal Control over Financial Reporting

We have audited Oaktree Capital Group, LLC’s internal control over financial reporting as of December 31, 2018, based on criteria established in Internal Control-Integrated Framework issued by the Committee of Sponsoring Organizations of the Treadway Commission (2013 framework) (the COSO criteria). In our opinion, Oaktree Capital Group, LLC (the Company) maintained, in all material respects, effective internal control over financial reporting as of December 31, 2018, based on the COSO criteria.

We also have audited, in accordance with the standards of the Public Company Accounting Oversight Board (United States) (PCAOB), the consolidated statements of financial condition of the Company as of December 31, 2018 and 2017 and the related consolidated statements of operations, comprehensive income, cash flows and changes in unitholders’ capital for each for three years in the period ended December 31, 2018, and the related notes and our report dated February 22, 2019 expressed an unqualified opinion thereon.

Basis for Opinion

The Company’s management is responsible for maintaining effective internal control over financial reporting and for its assessment of the effectiveness of internal control over financial reporting included in the accompanying Management’s Report on Internal Control Over Financial Reporting. Our responsibility is to express an opinion on the Company’s internal control over financial reporting based on our audit. We are a public accounting firm registered with the PCAOB and are required to be independent with respect to the Company in accordance with the U.S. federal securities laws and the applicable rules and regulations of the Securities and Exchange Commission and the PCAOB.

We conducted our audit in accordance with the standards of the PCAOB. Those standards require that we plan and perform the audit to obtain reasonable assurance about whether effective internal control over financial reporting was maintained in all material respects.

Our audit included obtaining an understanding of internal control over financial reporting, assessing the risk that a material weakness exists, testing and evaluating the design and operating effectiveness of internal control based on the assessed risk, and performing such other procedures as we considered necessary in the circumstances. We believe that our audit provides a reasonable basis for our opinion.

Definition and Limitations of Internal Control over Financial Reporting

A company’s internal control over financial reporting is a process designed to provide reasonable assurance regarding the reliability of financial reporting and the preparation of financial statements for external purposes in accordance with generally accepted accounting principles. A company’s internal control over financial reporting includes those policies and procedures that (1) pertain to the maintenance of records that, in reasonable detail, accurately and fairly reflect the transactions and dispositions of the assets of the company; (2) provide reasonable assurance that transactions are recorded as necessary to permit preparation of financial statements in accordance with generally accepted accounting principles, and that receipts and expenditures of the company are being made only in accordance with authorizations of management and directors of the company; and (3) provide reasonable assurance regarding prevention or timely detection of unauthorized acquisition, use, or disposition of the company’s assets that could have a material effect on the financial statements.

Because of its inherent limitations, internal control over financial reporting may not prevent or detect misstatements. Also, projections of any evaluation of effectiveness to future periods are subject to the risk that controls may become inadequate because of changes in conditions, or that the degree of compliance with the policies or procedures may deteriorate.

/s/ Ernst & Young LLP

Los Angeles, California
February 22, 2019

131


Oaktree Capital Group, LLC
Consolidated Statements of Financial Condition
($ in thousands)
 
 
As of December 31,
 
2018
 
2017
Assets
 
 
 
Cash and cash-equivalents
$
460,937

 
$
481,631

U.S. Treasury and other securities
546,531

 
176,602

Corporate investments (includes $74,899 and $50,778 measured at fair value as of December 31, 2018 and 2017, respectively)
1,209,764

 
1,009,631

Due from affiliates
442,912

 
223,224

Deferred tax assets
229,100

 
202,460

Other assets
533,044

 
564,529

Assets of consolidated funds:
 
 
 

Cash and cash-equivalents
370,790

 
477,834

Investments, at fair value
6,531,385

 
5,660,540

Dividends and interest receivable
26,792

 
21,144

Due from brokers
11,599

 
54,289

Receivable for securities sold
65,884

 
141,582

Derivative assets, at fair value
2,464

 
731

Other assets
976

 
599

Total assets
$
10,432,178

 
$
9,014,796

Liabilities and Unitholders’ Capital
 
 
 

Liabilities:
 
 
 

Accrued compensation expense
$
437,966

 
$
274,984

Accounts payable, accrued expenses and other liabilities
128,729

 
158,716

Due to affiliates
188,367

 
177,873

Debt obligations
745,945

 
746,274

Liabilities of consolidated funds:
 
 
 

Accounts payable, accrued expenses and other liabilities
31,000

 
18,111

Payables for securities purchased
450,172

 
580,906

Securities sold short, at fair value
2,609

 
86,467

Derivative liabilities, at fair value
643

 
953

Distributions payable
4,885

 
7,354

Borrowings under credit facilities
864,529

 
862,401

Debt obligations of CLOs
4,127,994

 
3,219,592

Total liabilities
6,982,839

 
6,133,631

Commitments and contingencies (Note 17)

 


Non-controlling redeemable interests in consolidated funds
961,622

 
860,548

Unitholders’ capital:
 
 
 

Series A preferred units, 7,200,000 units issued and outstanding as of December 31, 2018
173,669

 

Series B preferred units, 9,400,000 units issued and outstanding as of December 31, 2018
226,915

 

Class A units, no par value, unlimited units authorized, 71,661,623 and 65,310,226 units issued and outstanding as of December 31, 2018 and 2017, respectively

 

Class B units, no par value, unlimited units authorized, 85,471,937 and 90,975,687 units issued and outstanding as of December 31, 2018 and 2017, respectively

 

Paid-in capital
893,043

 
788,413

Retained earnings
100,683

 
80,128

Accumulated other comprehensive income
1,053

 
443

Unitholders’ capital attributable to Oaktree Capital Group, LLC
1,395,363

 
868,984

Non-controlling interests in consolidated subsidiaries
1,092,354

 
1,121,237

Non-controlling interests in consolidated funds

 
30,396

Total unitholders’ capital
2,487,717

 
2,020,617

Total liabilities and unitholders’ capital
$
10,432,178

 
$
9,014,796



Please see accompanying notes to consolidated financial statements.

132


Oaktree Capital Group, LLC
Consolidated Statements of Operations
(in thousands, except per unit amounts)
 
 
Year Ended December 31,
 
2018
 
2017
 
2016
Revenues:
 

 
 
 
 

Management fees
$
712,020

 
$
726,414

 
$
774,587

Incentive income
674,059

 
743,353

 
351,159

Total revenues
1,386,079

 
1,469,767

 
1,125,746

Expenses:
 

 
 

 
 

Compensation and benefits
(407,674
)
 
(392,827
)
 
(389,892
)
Equity-based compensation
(62,989
)
 
(59,337
)
 
(63,724
)
Incentive income compensation
(338,675
)
 
(416,481
)
 
(168,276
)
Total compensation and benefits expense
(809,338
)
 
(868,645
)
 
(621,892
)
General and administrative
(153,483
)
 
(130,892
)
 
(145,430
)
Depreciation and amortization
(25,862
)
 
(15,776
)
 
(16,222
)
Consolidated fund expenses
(11,888
)
 
(10,030
)
 
(5,792
)
Total expenses
(1,000,571
)
 
(1,025,343
)
 
(789,336
)
Other income (loss):
 

 
 

 
 

Interest expense
(160,111
)
 
(169,888
)
 
(120,610
)
Interest and dividend income
287,155

 
215,119

 
165,066

Net realized gain (loss) on consolidated funds’ investments
(23,528
)
 
20,400

 
27,593

Net change in unrealized appreciation (depreciation) on consolidated funds’ investments
(164,592
)
 
55,061

 
(12,453
)
Investment income
157,110

 
201,289

 
199,126

Other income, net
7,782

 
138,519

 
13,490

Total other income
103,816

 
460,500

 
272,212

Income before income taxes
489,324

 
904,924

 
608,622

Income taxes
(24,779
)
 
(215,442
)
 
(42,519
)
Net income
464,545

 
689,482

 
566,103

Less:
 

 
 

 
 

Net (income) loss attributable to non-controlling interests in consolidated funds
41,691

 
(33,204
)
 
(22,921
)
Net income attributable to non-controlling interests in consolidated subsidiaries
(282,818
)
 
(424,784
)
 
(348,477
)
Net income attributable to Oaktree Capital Group, LLC
223,418

 
231,494

 
194,705

Net income attributable to preferred unitholders
(12,277
)
 

 

Net income attributable to Oaktree Capital Group, LLC Class A unitholders
$
211,141

 
$
231,494

 
$
194,705

 
 
 
 
 
 
Distributions declared per Class A unit
$
2.97

 
$
3.21

 
$
2.25

Net income per unit (basic and diluted):
 

 
 

 
 

Net income per Class A unit
$
2.99

 
$
3.61

 
$
3.11

Weighted average number of Class A units outstanding
70,526

 
64,148

 
62,565





Please see accompanying notes to consolidated financial statements.

133


Oaktree Capital Group, LLC
Consolidated Statements of Comprehensive Income
(in thousands)

 
Year Ended December 31,
 
2018
 
2017
 
2016
 
 
 
 
 
 
Net income
$
464,545

 
$
689,482

 
$
566,103

Other comprehensive income (loss), net of tax:
 
 
 
 
 
Foreign currency translation adjustments
1,363

 
(3,389
)
 
6,579

Unrealized gain on interest rate swap designated as cash flow hedge

 
60

 
847

Other comprehensive income (loss), net of tax
1,363

 
(3,329
)
 
7,426

Total comprehensive income
465,908

 
686,153

 
573,529

Less:
 
 
 
 
 
Comprehensive (income) loss attributable to non-controlling interests in consolidated funds
41,691

 
(33,204
)
 
(22,921
)
Comprehensive income attributable to non-controlling interests in consolidated subsidiaries
(283,571
)
 
(422,805
)
 
(352,894
)
Comprehensive income attributable to OCG
224,028

 
230,144

 
197,714

Comprehensive income attributable to preferred unitholders
(12,277
)
 

 

Comprehensive income attributable to OCG Class A unitholders
$
211,751

 
$
230,144

 
$
197,714



































Please see accompanying notes to consolidated financial statements.

134


Oaktree Capital Group, LLC
Consolidated Statements of Cash Flows
(in thousands)
 
 
Year Ended December 31,
 
2018
 
2017
 
2016
Cash flows from operating activities:
 
 
 
 
 
Net income
$
464,545

 
$
689,482

 
$
566,103

Adjustments to reconcile net income to net cash used in operating activities:
 
 
 

 
 

Adoption of revenue recognition standard
48,709

 

 

Investment income
(157,110
)
 
(201,289
)
 
(199,126
)
Depreciation and amortization
25,862

 
15,776

 
16,222

Equity-based compensation
62,989

 
59,337

 
63,724

Net realized and unrealized (gain) loss from consolidated funds’ investments
188,120

 
(75,461
)
 
(15,140
)
Amortization (accretion) of original issue and market discount of consolidated funds’ investments, net
(4,999
)
 
(3,816
)
 
(6,583
)
Income distributions from corporate investments in funds and companies
197,801

 
182,844

 
121,421

Other non-cash items
1,961

 
1,028

 
4,688

Cash flows due to changes in operating assets and liabilities:

 
 

 
 

Decrease in deferred tax assets
13,122

 
202,294

 
24,578

Decrease in other assets
10,745

 
7,818

 
23,833

Decrease in net due to affiliates
(241,067
)
 
(184,616
)
 
(105,401
)
Increase (decrease) in accrued compensation expense
161,526

 
(9,143
)
 
(34,915
)
Increase (decrease) in accounts payable, accrued expenses and other liabilities
(22,537
)
 
7,533

 
33,595

Cash flows due to changes in operating assets and liabilities of consolidated funds:

 
 

 
 

Increase in dividends and interest receivable
(6,554
)
 
(4,328
)
 
(3,122
)
Decrease in due from brokers
42,683

 
44,457

 
57,605

(Increase) decrease in receivables for securities sold
75,122

 
(101,668
)
 
(21,200
)
(Increase) decrease in other assets
(286
)
 
(286
)
 
25

Increase (decrease) in accounts payable, accrued expenses and other liabilities
13,632

 
2,802

 
(3,367
)
Increase (decrease) in payables for securities purchased
(118,813
)
 
259,652

 
149,575

Purchases of securities
(4,949,238
)
 
(5,337,361
)
 
(3,460,598
)
Proceeds from maturities and sales of securities
3,576,770

 
4,108,640

 
2,470,177

Net cash used in operating activities
(617,017
)
 
(336,305
)
 
(317,906
)
Cash flows from investing activities:
 
 
 

 
 

Purchases of U.S. Treasury and other securities
(1,048,083
)
 
(610,474
)
 
(874,480
)
Proceeds from maturities and sales of U.S. Treasury and other securities
678,067

 
1,191,670

 
778,018

Corporate investments in funds and companies
(442,216
)
 
(158,663
)
 
(113,464
)
Distributions and proceeds from corporate investments in funds and companies
324,898

 
264,226

 
181,769

Acquisition (BDCs)

 
(319,435
)
 

Purchases of fixed assets
(5,816
)
 
(29,413
)
 
(70,430
)
Proceeds from sale of fixed assets

 
5,048

 

Net cash provided by (used in) investing activities
(493,150
)
 
342,959

 
(98,587
)
(continued)



Please see accompanying notes to consolidated financial statements.

135


Oaktree Capital Group, LLC
Consolidated Statements of Cash Flows – (Continued)
(in thousands)

 
Year Ended December 31,
 
2018
 
2017
 
2016
Cash flows from financing activities:
 
 
 
 
 
Proceeds from issuance of debt obligations
$

 
$
250,000

 
$
100,000

Repayments of debt obligations

 
(250,000
)
 
(200,000
)
Net proceeds from issuance of Class A units
219,750

 

 

Purchase of OCGH units
(219,525
)
 

 

Repurchase and cancellation of units
(12,195
)
 
(12,317
)
 
(12,764
)
Distributions to Class A unitholders
(210,941
)
 
(206,212
)
 
(141,561
)
Distributions to preferred unitholders
(12,277
)
 

 

Distributions to OCGH unitholders
(284,507
)
 
(355,834
)
 
(252,902
)
Distributions to non-controlling interests
(4,921
)
 
(4,784
)
 
(6,888
)
Net proceeds from issuance of preferred units
400,584

 

 

Payment of debt issuance costs
(2,235
)
 

 
(1,310
)
Cash flows from financing activities of consolidated funds:
 
 
 

 
 

Contributions from non-controlling interests
447,260

 
331,764

 
144,060

Distributions to non-controlling interests
(335,041
)
 
(148,617
)
 
(59,757
)
Proceeds from debt obligations issued by CLOs
1,741,258

 
1,709,592

 
839,448

Payment of debt issuance costs
(1,771
)
 
(8,159
)
 
(13,015
)
Repayment on debt obligations issued by CLOs
(730,456
)
 
(1,688,229
)
 

Borrowings on credit facilities

 
702,100

 
1,025,333

Repayments on credit facilities

 
(370,336
)
 
(657,317
)
Net cash provided by (used in) financing activities
994,983

 
(51,032
)
 
763,327

Effect of exchange rate changes on cash
(239
)
 
39,285

 
(6,546
)
Net increase (decrease) in cash and cash-equivalents
(115,423
)
 
(5,093
)
 
340,288

Initial consolidation (deconsolidation) of funds
(12,315
)
 
5,358

 

Cash and cash-equivalents, beginning balance
959,465

 
959,200

 
3,331,102

Change in cash and cash-equivalents from adoption of accounting guidance

 

 
(2,712,190
)
Cash and cash-equivalents, ending balance
$
831,727

 
$
959,465

 
$
959,200

 
 
 
 
 
 
 
 
 
 
 
 
*        *         *
Supplemental cash flow disclosures:
 
 
 
 
 
Cash paid for interest
$
131,113

 
$
146,341

 
$
99,740

Cash paid for income taxes
13,103

 
22,853

 
15,178

 
 
 
 
 
 
Supplemental disclosure of non-cash activities:
 
 
 
 
 
Net assets related to the initial consolidation of funds
$

 
$
296,971

 
$
34,095

Net assets related to the deconsolidation of funds
8,165

 

 

 
 
 
 
 
 
 
 
 
 
 
 
Reconciliation of cash and cash-equivalents
 
 
 
 
 
Cash and cash-equivalents – Oaktree
$
460,937

 
$
481,631

 
$
291,470

Cash and cash-equivalents – Consolidated Funds
370,790

 
477,834

 
667,730

Total cash and cash-equivalents
$
831,727

 
$
959,465

 
$
959,200





Please see accompanying notes to consolidated financial statements.

136


Oaktree Capital Group, LLC
Consolidated Statements of Changes in Unitholders’ Capital
(in thousands)
 
Oaktree Capital Group, LLC
 
Non-controlling Interests in Consolidated Subsidiaries
 
Non-controlling Interests in Consolidated Funds
 
Total Unitholders’ Capital
 
Class A Units
 
Class B Units
 
Series A Preferred Units
 
Series B Preferred Units
 
Paid-in Capital
 
Retained Earnings (Accumulated Deficit)
 
Accumulated Other Comprehensive Income (Loss)
 
 
Unitholders' capital as of December 31, 2015
61,970

 
91,938

 
$

 
$

 
$
735,166

 
$

 
$
(1,216
)
 
$
1,043,930

 
$
30,214

 
$
1,808,094

Activity for the year ended December 31, 2016:
 

 
 

 
 
 
 
 
 

 
 

 
 

 
 

 
 

 
 

Cumulative-effect adjustment from adoption of accounting guidance

 

 

 

 
(12,912
)
 

 

 
(109,709
)
 

 
(122,621
)
Issuance of units
1,420

 
630

 

 

 

 

 

 

 

 

Cancellation of units associated with forfeitures
(108
)
 
(207
)
 

 

 

 

 

 

 

 

Cancellation of units

 
(589
)
 

 

 

 

 

 

 

 

Repurchase and cancellation of units
(250
)
 
(14
)
 

 

 
(12,200
)
 

 

 
(564
)
 

 
(12,764
)
Deferred tax effect resulting from the purchase of OCGH units

 

 

 

 
745

 

 

 

 

 
745

Equity reallocation between controlling and non-controlling interests

 

 

 

 
14,388

 

 

 
(14,388
)
 

 

Capital increase related to equity-based compensation

 

 

 

 
25,781

 

 

 
37,946

 

 
63,727

Distributions declared

 

 

 

 
(1,350
)
 
(140,211
)
 

 
(259,790
)
 
(3,200
)
 
(404,551
)
Net income

 

 

 

 

 
194,705

 

 
348,477

 
1,933

 
545,115

Foreign currency translation adjustment, net of tax

 

 

 

 

 

 
2,666

 
3,913

 

 
6,579

Unrealized gain on interest-rate swap designated as cash-flow hedge, net of tax

 

 

 

 

 

 
343

 
504

 

 
847

Unitholders' capital as of December 31, 2016
63,032

 
91,758

 

 

 
749,618

 
54,494

 
1,793

 
1,050,319

 
28,947

 
1,885,171

Activity for the year ended December 31, 2017:
 
 
 
 
 
 
 
 
 
 
 
 
 
 
 
 
 
 
 
Cumulative-effect adjustment from adoption of accounting guidance

 

 

 

 
(352
)
 
352

 

 

 

 

Issuance of units
2,507

 
524

 

 

 

 

 

 

 

 

Cancellation of units associated with forfeitures
(21
)
 

 

 

 

 

 

 

 

 

Cancellation of units

 
(1,221
)
 

 

 

 

 

 

 

 

Change in deferred taxes resulting from increase in Class A ownership percentage

 

 

 

 
475

 

 

 

 

 
475

Repurchase and cancellation of units
(208
)
 
(85
)
 

 

 
(9,073
)
 

 

 
(3,244
)
 

 
(12,317
)
Equity reallocation between controlling and non-controlling interests

 

 

 

 
23,151

 

 

 
(23,151
)
 

 

Capital increase related to equity-based compensation

 

 

 

 
24,594

 

 

 
35,126

 

 
59,720

Distributions declared

 

 

 

 

 
(206,212
)
 

 
(360,618
)
 
(2,223
)
 
(569,053
)
Net income

 

 

 

 

 
231,494

 

 
424,784

 
3,672

 
659,950

Foreign currency translation adjustment, net of tax

 

 

 

 

 

 
(1,374
)
 
(2,015
)
 

 
(3,389
)
Unrealized gain on interest-rate swap designated as cash-flow hedge, net of tax

 

 

 

 

 

 
24

 
36

 

 
60

Unitholders’ capital as of December 31, 2017
65,310

 
90,976

 

 

 
788,413

 
80,128

 
443

 
1,121,237

 
30,396

 
2,020,617

Activity for the year ended December 31, 2018:
 
 
 
 
 
 
 
 
 
 
 
 
 
 
 
 
 
 
 
Cumulative-effect adjustment from adoption of accounting guidance

 

 

 

 

 
20,355

 

 
28,354

 

 
48,709

Issuance of units
6,688

 
182

 
173,669

 
226,915

 
219,750

 

 

 

 

 
620,334

Cancellation of units associated with forfeitures
(115
)
 

 

 

 

 

 

 

 

 

Cancellation of units

 
(582
)
 

 

 

 

 

 

 

 

Repurchase and cancellation of units
(221
)
 
(5,104
)
 

 

 
(228,469
)
 

 

 
(3,251
)
 

 
(231,720
)
Purchase of non-controlling interests in subsidiary

 

 

 

 
(1,320
)
 

 

 
(1,596
)
 

 
(2,916
)
Deferred tax effect resulting from the purchase of OCGH units

 

 

 

 
7,103

 

 

 

 

 
7,103

Equity reallocation between controlling and non-controlling interests

 

 

 

 
80,106

 

 

 
(80,106
)
 

 

Capital increase related to equity-based compensation

 

 

 

 
27,460

 

 

 
33,573

 

 
61,033

Distributions declared

 

 
(6,890
)
 
(5,387
)
 

 
(210,941
)
 

 
(289,428
)
 
(29,635
)
 
(542,281
)
Net income

 

 
6,890

 
5,387

 

 
211,141

 

 
282,818

 
(761
)
 
505,475

Foreign currency translation adjustment, net of tax

 

 

 

 

 

 
610

 
753

 

 
1,363

Unitholders’ capital as of December 31, 2018
71,662

 
85,472

 
$
173,669

 
$
226,915

 
$
893,043

 
$
100,683

 
$
1,053

 
$
1,092,354

 
$

 
$
2,487,717





Please see accompanying notes to consolidated financial statements.

137

Oaktree Capital Group, LLC
Notes to Consolidated Financial Statements
December 31, 2018
($ in thousands, except where noted)



1. ORGANIZATION AND BASIS OF PRESENTATION
Oaktree Capital Group, LLC (together with its subsidiaries, “Oaktree” or the “Company”) is a leader among global investment managers specializing in alternative investments. Oaktree emphasizes an opportunistic, value-oriented and risk-controlled approach to investments in credit, private equity, real assets and listed equities. Funds managed by Oaktree (the “Oaktree funds”) include commingled funds, separate accounts, collateralized loan obligation vehicles (“CLOs”) and publicly-traded business development companies (“BDCs”). Commingled funds include open-end and closed-end limited partnerships in which the Company makes an investment and for which it serves as the general partner. CLOs are structured finance vehicles in which the Company typically makes an investment and for which it serves as collateral manager.
Oaktree Capital Group, LLC is a Delaware limited liability company that was formed on April 13, 2007. The Company is owned by its Class A and Class B unitholders and its preferred unitholders. Oaktree Capital Group Holdings GP, LLC acts as the Company’s manager and is the general partner of Oaktree Capital Group Holdings, L.P. (“OCGH”), which owns 100% of the Company’s outstanding Class B units. OCGH is owned by the Company’s senior executives, current and former employees, and certain other investors (collectively, the “OCGH unitholders”). The Company’s operations are conducted through a group of operating entities collectively referred to as the “Oaktree Operating Group.” OCGH has a direct economic interest in the Oaktree Operating Group and the Company has an indirect economic interest in the Oaktree Operating Group. The interests in the Oaktree Operating Group are referred to as the “Oaktree Operating Group units.” An Oaktree Operating Group unit is not a separate legal interest but represents one limited partnership interest in each of the Oaktree Operating Group entities. Class A units are entitled to one vote per unit. Class B units are entitled to ten votes per unit and do not represent an economic interest in the Company. The number of Class B units held by OCGH increases or decreases in response to corresponding changes in OCGH’s economic interest in the Oaktree Operating Group; consequently, the OCGH unitholders’ economic interest in the Oaktree Operating Group is reflected within non-controlling interests in consolidated subsidiaries in the accompanying consolidated financial statements.
Basis of Presentation
The accompanying consolidated financial statements are prepared in accordance with accounting principles generally accepted in the United States of America (“GAAP”). The consolidated financial statements include the accounts of the Company, its wholly-owned or majority-owned subsidiaries and entities in which the Company is deemed to have a direct or indirect controlling financial interest based on either a variable interest model or voting interest model. Certain of the Oaktree funds consolidated by the Company are investment companies that follow a specialized basis of accounting established by GAAP. All intercompany transactions and balances have been eliminated in consolidation.
Use of Estimates
The preparation of the consolidated financial statements in accordance with GAAP requires the Company to make estimates and assumptions that affect the reported amounts of assets and liabilities as of the date of the consolidated financial statements, as well as the reported amounts of income and expenses during the period then ended. Actual results could differ from these estimates.

138

Oaktree Capital Group, LLC
Notes to Consolidated Financial Statements — (Continued)
December 31, 2018
($ in thousands, except where noted)


2. SUMMARY OF SIGNIFICANT ACCOUNTING POLICIES
Accounting Policies of the Company
Consolidation
The Company consolidates entities in which it has a direct or indirect controlling financial interest based on either a variable interest model or voting interest model. A limited partnership or similar entity is a variable interest entity (“VIE”) if the unaffiliated limited partners do not have substantive kick-out or participating rights. Most of the Oaktree funds are VIEs because they have not granted unaffiliated limited partners substantive kick-out or participating rights. The Company consolidates those VIEs in which it is the primary beneficiary. An entity is deemed to be the primary beneficiary if it holds a controlling financial interest. A controlling financial interest is defined as (a) the power to direct the activities of a VIE that most significantly impact the entity’s economic performance and (b) the obligation to absorb losses of the entity or the right to receive benefits from the entity that could potentially be significant to the VIE. The consolidation guidance requires an analysis to determine (a) whether an entity in which the Company holds a variable interest is a VIE and (b) whether the Company’s involvement, through holding interests directly or indirectly in the entity or contractually through other variable interests (e.g., management and performance-based fees), would give it a controlling financial interest. A decision maker’s fee arrangement is not considered a variable interest if (a) it is compensation for services provided, commensurate with the level of effort required to provide those services, and part of a compensation arrangement that includes only terms, conditions or amounts that are customarily present in arrangements for similar services negotiated at arm’s length (“at-market”), and (b) the decision maker does not hold any other variable interests that absorb more than an insignificant amount of the potential VIE’s expected residual returns.
The Company determines whether it is the primary beneficiary of a VIE at the time it becomes involved with a VIE and reconsiders that conclusion at each reporting date. In evaluating whether the Company is the primary beneficiary, the Company evaluates its economic interests in the entity held either directly by the Company or indirectly through related parties. The consolidation analysis can generally be performed qualitatively; however, if it is not readily apparent that the Company is not the primary beneficiary, a quantitative analysis may also be performed. Investments and redemptions (either by the Company, affiliates of the Company or third parties) or amendments to the governing documents of the respective Oaktree funds could affect an entity’s status as a VIE or the determination of the primary beneficiary. The Company does not consolidate most of the Oaktree funds because it is not the primary beneficiary of those funds due to the fact that its fee arrangements are considered at-market and thus not deemed to be variable interests, and it does not hold any other interests in those funds that are considered to be more than insignificant. Please see note 5 for more information regarding both consolidated and unconsolidated VIEs. For entities that are not VIEs, consolidation is evaluated through a majority voting interest model.
“Consolidated funds” refers to Oaktree-managed funds and CLOs that the Company is required to consolidate. When funds or CLOs are consolidated, the Company reflects the assets, liabilities, revenues, expenses and cash flows of the funds or CLOs on a gross basis, and the majority of the economic interests in those funds or CLOs, which are held by third-party investors, are reflected as non-controlling interests in consolidated funds or debt obligations of CLOs in the consolidated financial statements. All of the revenues earned by the Company as investment manager of the consolidated funds are eliminated in consolidation. However, because the eliminated amounts are earned from and funded by third-party investors, the consolidation of a fund does not impact net income or loss attributable to the Company.
Certain entities in which the Company has the ability to exert significant influence, including unconsolidated Oaktree funds for which the Company acts as general partner, are accounted for under the equity method of accounting.
Non-controlling Redeemable Interests in Consolidated Funds
The Company records non-controlling interests to reflect the economic interests of the unaffiliated limited partners. These interests are presented as non-controlling redeemable interests in consolidated funds within the consolidated statements of financial condition, outside of the permanent capital section. Limited partners in open-end and evergreen funds generally have the right to withdraw their capital, subject to the terms of the respective limited partnership agreements, over periods ranging from one month to three years. While limited partners in

139

Oaktree Capital Group, LLC
Notes to Consolidated Financial Statements — (Continued)
December 31, 2018
($ in thousands, except where noted)


consolidated closed-end funds generally have not been granted redemption rights, these limited partners do have withdrawal or redemption rights in certain limited circumstances that are beyond the control of the Company, such as instances in which retaining the limited partnership interest could cause the limited partner to violate a law, regulation or rule.
The allocation of net income or loss to non-controlling redeemable interests in consolidated funds is based on the relative ownership interests of the unaffiliated limited partners after the consideration of contractual arrangements that govern allocations of income or loss. At the consolidated level, potential incentives are allocated to non-controlling redeemable interests in consolidated funds until such incentives become allocable to the Company under the substantive contractual terms of the limited partnership agreements of the funds.
Non-controlling Interests in Consolidated Funds
Non-controlling interests in consolidated funds represent the equity interests held by third-party investors in CLOs that had not yet priced as of the respective period end. All non-controlling interests in those CLOs are attributed a share of income or loss arising from the respective CLO based on the relative ownership interests of third-party investors after consideration of contractual arrangements that govern allocations of income or loss. Investors in those CLOs are generally unable to redeem their interests until the respective CLO liquidates, is called or otherwise terminates.
Non-controlling Interests in Consolidated Subsidiaries
Non-controlling interests in consolidated subsidiaries reflect the portion of unitholders’ capital attributable to OCGH unitholders (“OCGH non-controlling interest”) and third parties. All non-controlling interests in consolidated subsidiaries are attributed a share of income or loss in the respective consolidated subsidiary based on the relative economic interests of the OCGH unitholders or third parties after consideration of contractual arrangements that govern allocations of income or loss. Please see note 13 for more information.
Acquisitions
The Company accounts for business combinations using the acquisition method of accounting, which requires the use of estimates and judgment to measure the fair value of identifiable tangible and intangible assets acquired, liabilities assumed, and non-controlling interests in the acquiree as of the acquisition date. Contingent consideration that is determined to be part of the business combination is recognized at fair value as of the acquisition date and is included in the purchase price. Transaction costs are expensed as incurred.
Transactions that do not meet the definition of a business are accounted for as asset acquisitions. The cost of an asset acquisition is allocated to the individual assets acquired and liabilities assumed on a relative fair value basis. Transaction costs are included in the cost of the acquisition and no goodwill is recognized.
Goodwill and Intangibles
Goodwill represents the excess of cost over the fair value of identifiable net assets of acquired businesses. Goodwill has an indefinite useful life and is not amortized, but instead is tested for impairment annually in the fourth quarter of each fiscal year, or more frequently when events or circumstances indicate that impairment may have occurred.
The Company’s acquired identifiable intangible assets primarily relate to contractual rights to earn future management fees and incentive income. Finite-lived intangible assets are amortized over their estimated useful lives, which range from seven to 25 years, and are reviewed for impairment whenever events or circumstances indicate that the carrying amount of the asset may not be recoverable.

140

Oaktree Capital Group, LLC
Notes to Consolidated Financial Statements — (Continued)
December 31, 2018
($ in thousands, except where noted)


Fair Value of Financial Instruments
GAAP establishes a hierarchical disclosure framework that prioritizes the inputs used in measuring financial instruments at fair value into three levels based on their market observability. Market price observability is affected by a number of factors, such as the type of instrument and the characteristics specific to the instrument. Financial instruments with readily available quoted prices from an active market or for which fair value can be measured based on actively quoted prices generally will have a higher degree of market price observability and a lesser degree of judgment inherent in measuring fair value.
Financial assets and liabilities measured and reported at fair value are classified as follows:
Level I – Quoted unadjusted prices for identical instruments in active markets to which the Company has access at the date of measurement. The types of investments in Level I include exchange-traded equities, debt and derivatives with quoted prices.
Level II – Quoted prices for similar instruments in active markets; quoted prices for identical or similar instruments in markets that are not active; and model-derived valuations in which all significant inputs are directly or indirectly observable. Level II inputs include interest rates, yield curves, volatilities, prepayment risks, loss severities, credit risks and default rates. The types of investments in Level II generally include corporate bonds and loans, government and agency securities, less liquid and restricted equity investments, over-the-counter traded derivatives, debt obligations of consolidated CLOs, and other investments where the fair value is based on observable inputs.
Level III – Valuations for which one or more significant inputs are unobservable. These inputs reflect the Company’s assessment of the assumptions that market participants use to value the investment based on the best available information. Level III inputs include prices of quoted securities in markets for which there are few transactions, less public information exists or prices vary among brokered market makers. The types of investments in Level III include non-publicly traded equity, debt, real estate and derivatives.
In some instances, the inputs used to value an instrument may fall into multiple levels of the fair-value hierarchy. In such instances, the instrument’s level within the fair-value hierarchy is based on the lowest of the three levels (with Level III being the lowest) that is significant to the fair-value measurement. The Company’s assessment of the significance of an input requires judgment and considers factors specific to the instrument. Transfers of assets into or out of each fair value hierarchy level as a result of changes in the observability of the inputs used in measuring fair value are accounted for as of the beginning of the reporting period. Transfers resulting from a specific event, such as a reorganization or restructuring, are accounted for as of the date of the event that caused the transfer.
In the absence of observable market prices, the Company values Level III investments using valuation methodologies applied on a consistent basis. The quarterly valuation process for Level III investments begins with each portfolio company, property or security being valued by the investment and/or valuation teams. With the exception of open-end funds, all unquoted Level III investment values are reviewed and approved by (i) the Company’s valuation officer, who is independent of the investment teams, (ii) a designated investment professional of each strategy and (iii) for a substantial majority of unquoted Level III holdings as measured by market value, a valuation committee of the respective strategy. For open-end funds, unquoted Level III investment values are reviewed and approved by the Company’s valuation officer. For certain investments, the valuation process also includes a review by independent valuation parties, at least annually, to determine whether the fair values determined by management are reasonable. Results of the valuation process are evaluated each quarter, including an assessment of whether the underlying calculations should be adjusted or recalibrated. In connection with this process, the Company periodically evaluates changes in fair-value measurements for reasonableness, considering items such as industry trends, general economic and market conditions, and factors specific to the investment.
Certain assets are valued using prices obtained from pricing vendors or brokers. The Company seeks to obtain prices from at least two pricing vendors for the subject or similar securities. In cases where vendor pricing is not reflective of fair value, a secondary vendor is unavailable, or no vendor pricing is available, a comparison value made up of quotes for the subject or similar securities received from broker dealers may be used. These investments may be classified as Level III because the quoted prices may be indicative in nature for securities that

141

Oaktree Capital Group, LLC
Notes to Consolidated Financial Statements — (Continued)
December 31, 2018
($ in thousands, except where noted)


are in an inactive market, may be for similar securities, or may require adjustment for investment-specific factors or restrictions. The Company evaluates the prices obtained from brokers or pricing vendors based on available market information, including trading activity of the subject or similar securities, or by performing a comparable security analysis to ensure that fair values are reasonably estimated. The Company also performs back-testing of valuation information obtained from pricing vendors and brokers against actual prices received in transactions. In addition to ongoing monitoring and back-testing, the Company performs due diligence procedures surrounding pricing vendors to understand their methodology and controls to support their use in the valuation process.
Fair Value Option
The Company has elected the fair value option for certain corporate investments that otherwise would not have reflected unrealized gains and losses in current-period earnings. Such election is irrevocable and is applied on an investment-by-investment basis at initial recognition. Unrealized gains and losses resulting from changes in fair value are reflected as a component of investment income in the consolidated statements of operations. The Company’s accounting for these investments is similar to its accounting for investments held by the consolidated funds at fair value and the valuation methods are consistent with those used to determine the fair value of the consolidated funds’ investments.
The Company has elected the fair value option for the financial assets and financial liabilities of its consolidated CLOs. The assets and liabilities of CLOs are primarily reflected within the investments, at fair value and within the debt obligations of CLOs line items in the consolidated statements of financial condition. The Company’s accounting for CLO assets is similar to its accounting for its funds with respect to both carrying investments held by CLOs at fair value and the valuation methods used to determine the fair value of those investments. The fair value of CLO liabilities are measured as the fair value of CLO assets less the sum of (a) the fair value of any beneficial interests held by the Company and (b) the carrying value of any beneficial interests that represent compensation for services. Realized gains or losses and changes in the fair value of CLO assets, respectively, are included in net realized gain on consolidated funds’ investments and net change in unrealized appreciation (depreciation) on consolidated funds’ investments in the consolidated statements of operations. Interest income of CLOs is included in interest and dividend income, and interest expense and other expenses, respectively, are included in interest expense and consolidated fund expenses in the consolidated statements of operations. Changes in the fair value of a CLO’s financial liabilities in accordance with the CLO measurement guidance are included in net change in unrealized appreciation (depreciation) on consolidated funds’ investments in the consolidated statements of operations. Please see notes 7 and 11 for more information.
Foreign Currency
The assets and liabilities of Oaktree’s foreign subsidiaries with non-U.S. dollar functional currencies are translated at exchange rates prevailing at the end of each reporting period. The results of foreign operations are translated at the weighted average exchange rate for each reporting period. Translation adjustments are included in other comprehensive income (loss) within the consolidated statements of financial condition until realized. Gains and losses resulting from foreign-currency transactions are included in general and administrative expense.
Derivatives and Hedging
A derivative is a financial instrument whose value is derived from an underlying financial instrument or index, such as interest rates, equity securities, currencies, commodities or credit spreads. Derivatives include futures, forwards, swaps or option contracts, and other financial instruments with similar characteristics. Derivative contracts often involve future commitments to exchange interest payment streams or currencies based on a notional or contractual amount (e.g., interest-rate swaps, foreign-currency forwards or cross-currency swaps).
The Company enters into derivatives as part of its overall risk management strategy or to facilitate its investment management activities. Risks associated with fluctuations in interest rates and foreign-currency exchange rates in the normal course of business are addressed as part of the Company’s overall risk management strategy that may result in the use of derivatives to economically hedge or reduce these exposures. From time to time, the Company may enter into (a) foreign-currency option and forward contracts to reduce earnings and cash-flow volatility associated with changes in foreign-currency exchange rates, and (b) interest-rate swaps to manage all or a portion of the interest-rate risk associated with its variable-rate borrowings. As a result of the use of these or other derivative contracts, the Company is exposed to the risk that counterparties will fail to fulfill their contractual

142

Oaktree Capital Group, LLC
Notes to Consolidated Financial Statements — (Continued)
December 31, 2018
($ in thousands, except where noted)


obligations. The Company attempts to mitigate this counterparty risk by entering into derivative contracts only with major financial institutions that have investment-grade credit ratings. Counterparty credit risk is evaluated in determining the fair value of derivatives.
The Company recognizes all derivatives as assets or liabilities in its consolidated statements of financial condition at fair value. In connection with its derivative activities, the Company generally enters into agreements subject to enforceable master netting arrangements that allow the Company to offset derivative assets and liabilities in the same currency by specific derivative type or, in the event of default by the counterparty, to offset derivative assets and liabilities with the same counterparty. While these derivatives are eligible to be offset in accordance with applicable accounting guidance, the Company has elected to present derivative assets and liabilities based on gross fair value in its consolidated statements of financial condition.
When the Company enters into a derivative contract, it may elect to designate the derivative as a hedging instrument and apply hedge accounting as part of its overall risk management strategy. In other situations, when a derivative does not qualify for hedge accounting or when the derivative and the hedged item are both recorded in current-period earnings and thus deemed to be economic hedges, hedge accounting is not applied. Freestanding derivatives are financial instruments that we enter into as part of our overall risk management strategy but do not utilize hedge accounting. These financial instruments may include foreign-currency exchange contracts, interest-rate swaps and other derivative contracts.
Derivatives that are designated as hedging instruments are classified as either a hedge of (a) a recognized asset or liability (“fair-value hedge”), (b) a forecasted transaction or of the variability of cash flows to be received or paid related to a recognized asset or liability (“cash-flow hedge”), or (c) a net investment in a foreign operation. For a fair-value hedge, the Company records changes in the fair value of the derivative and, to the extent that it is highly effective, changes in the fair value of the hedged asset or liability attributable to the hedged risk in current-period earnings in the same caption in the consolidated statements of operations as the hedged item. Changes in the fair value of a derivative that is highly effective and is designated and qualifies as a cash-flow hedge, to the extent that the hedge is effective, are recorded in other comprehensive income (loss) until earnings are affected by the variability of cash flows of the hedged transaction. Any hedge ineffectiveness is recorded in current-period earnings. Changes in the fair value of derivatives designated as hedging instruments that are caused by factors other than changes in the risk being hedged are excluded from the assessment of hedge effectiveness and recognized in current-period earnings. For freestanding derivatives, changes in fair value are recorded in current-period earnings.
The Company formally documents at inception the hedge relationship, including identification of the hedging instrument and the hedged item, as well as the risk management objectives, the strategy for undertaking the hedge transaction, and the evaluation of effectiveness of the hedged transaction. On a quarterly basis, the Company formally assesses whether the derivative it designated in each hedging relationship has been and is expected to remain highly effective in offsetting changes in the estimated fair value or cash flow of the hedged items. If it is determined that a derivative is not highly effective at hedging the designated exposure, hedge accounting is discontinued and the balance remaining in other comprehensive income (loss) is released to earnings.
Cash and Cash-equivalents
Cash and cash-equivalents include demand deposit accounts, money market funds and short-term investments with maturities of three months or less at the date of acquisition.
U.S. Treasury and Other Securities
U.S. Treasury and other securities include holdings of U.S. Treasury bills, time deposit securities and commercial paper with maturities greater than three months at the date of acquisition. These securities are classified as available-for-sale and recorded at fair value with changes in fair value included in other comprehensive income (loss). Changes in fair value were not material for all years presented.
Corporate Investments
Corporate investments consist of investments in funds and companies in which the Company does not have a controlling financial interest. Investments for which the Company is deemed to exert significant influence are

143

Oaktree Capital Group, LLC
Notes to Consolidated Financial Statements — (Continued)
December 31, 2018
($ in thousands, except where noted)


accounted for under the equity method of accounting and reflect Oaktree’s ownership interest in each fund or company. In the case of investments for which the Company is not deemed to exert significant influence or control, the fair value option of accounting has been elected. Investment income represents the Company’s pro-rata share of income or loss from these funds or companies, or the change in fair value of the investment, as applicable. Oaktree’s general partnership interests are substantially illiquid. While investments in funds reflect each respective fund’s holdings at fair value, equity-method investments in DoubleLine Capital LP and its affiliates (collectively, “DoubleLine”) and other companies are not adjusted to reflect the fair value of the underlying company. The fair value of the underlying investments in Oaktree funds is based on the Company’s assessment, which takes into account expected cash flows, earnings multiples and/or comparisons to similar market transactions, among other factors. Valuation adjustments reflecting consideration of credit quality, concentration risk, sales restrictions and other liquidity factors are integral to valuing these instruments.
Revenue Recognition
On January 1, 2018, the Company adopted the new revenue recognition standard on a modified retrospective basis. As a result, prior period amounts continue to be reported under historic GAAP. Upon adoption, the Company recorded a cumulative-effect increase to unitholders’ capital as of January 1, 2018 of $48.7 million, net of tax. This adjustment relates to incentive income that would have met the “probable that significant reversal will not occur” criteria as of January 1, 2018 under the new revenue standard.
The Company earns management fees and incentive income from the investment advisory services it provides to its customers. Revenue is recognized when control of the promised services is transferred to customers in an amount that reflects the consideration the Company expects to receive in exchange for those services. The Company typically enters into contracts with investment funds to provide investment management and administrative services. These services are generally capable of being distinct and each is accounted for as separate performance obligations comprised of distinct service periods because the services are performed over time. The Company determined that for accounting purposes the investment funds are generally considered to be the customers with respect to commingled funds, while the individual investors are the customers with respect to separate account and fund-of-one vehicles. The Company receives management fees and/or incentive income with respect to its investment management services, and it is reimbursed by the funds for expenses incurred or paid on behalf of the funds with respect to its investment advisory services and its administrative services. The Company evaluates whether it is the principal (i.e., report as management fees on a gross basis) or agent (i.e., report as management fees on a net basis) with respect to each performance obligation and associated reimbursement arrangements. The Company has elected to apply the variable consideration exemption for its fee arrangements with its customers. Please see note 4 for more information on revenues.
Management Fees
Management fees are recognized over the period in which the investment management services are performed because customers simultaneously consume and receive benefits that are satisfied over time. The contractual terms of management fees generally vary by fund structure. For most closed-end funds, the management fee rate is applied against committed capital during the fund’s investment period and the lesser of total funded capital or cost basis of assets in the liquidation period. Certain closed-end funds pay management fees during the investment period based on drawn capital or cost basis. Additionally, for closed-end funds that pay management fees based on committed capital, the Company may elect to delay the start of the fund’s investment period and thus its full management fees, in which case it earns management fees based on drawn capital, and in certain cases outstanding borrowings under a fund-level credit facility made in lieu of drawing capital, until the Company elects to start the fund’s investment period. The Company’s right to receive management fees typically ends after 10 or 11 years from either the initial closing date or the start of the investment period, even if assets remain in the fund. In the case of CLOs, the management fee is based on the aggregate par value of collateral assets and principal cash, as defined in the applicable CLO indentures, and a portion of the management fees is dependent on the sufficiency of the particular vehicle’s cash flow. For open-end and evergreen funds, the management fee is generally based on the NAV of the fund. For the publicly-traded BDCs, the management fee is based on gross assets (including assets acquired with leverage), net of cash. In the case of certain open-end fund accounts, the Company has the potential to earn performance-based fees, typically in reference to a relevant benchmark index or hurdle rate, which are classified as management fees. The Company also earns quarterly

144

Oaktree Capital Group, LLC
Notes to Consolidated Financial Statements — (Continued)
December 31, 2018
($ in thousands, except where noted)


incentive fees on the investment income from certain evergreen funds, such as the publicly-traded BDCs and other fund accounts, which are generally recurring in nature and reflected as management fees.
The ultimate amount of management fees that will be earned over the life of the contract is subject to a large number and broad range of possible outcomes due to market volatility and other factors outside of the Company’s control. As a result, the amount of revenue earned in any given period is generally determined at the end of each reporting period and relates to services performed during that period. The impact on management fees as a result of applying the new revenue standard for the year ended December 31, 2018 was an increase of $13.3 million. This amount relates to the gross-up of reimbursable costs incurred on behalf of Oaktree funds in which the Company has determined it is the principal. Such costs are presented in compensation and benefits and general and administrative expenses.
Incentive Income
Incentive income generally represents 20% of each closed-end fund’s profits, subject to the return of contributed capital and a preferred return of typically 8% per annum, and up to 20% of certain evergreen fund’s annual profits, subject to high-water marks or hurdle rates. Incentive income is recognized when it is probable that a significant reversal will not occur. Revenue recognition is typically met (a) for closed-end funds, only after all contributed capital and the preferred return on that capital have been distributed to the fund’s investors, and (b) for certain evergreen funds, at the conclusion of each annual measurement period. Potential incentive income is highly susceptible to market volatility, the judgment and actions of third parties, and other factors outside of the Company’s control. The Company’s experience has demonstrated little predictive value in the amount of potential incentive income ultimately earned due to the highly uncertain nature of returns inherent in the markets and contingencies associated with many realization events. As a result, the amount of incentive income recognized in any given period is generally determined after giving consideration to a number of factors, including whether the fund is in its investment or liquidation period, and the nature and level of risk associated with changes in fair value of the remaining assets in the fund. In general, it would be unlikely that any amount of potential incentive income would be recognized until (a) the uncertainty is resolved or (b) the fund is near final liquidation, assets are under contract for sale or are of low risk of significant fluctuation in fair value, and the assets are significantly in excess of the threshold at which incentive income would be earned. The impact on incentive income as a result of applying the new revenue standard for the year ended December 31, 2018 was a net increase of $80.0 million.
Incentives received by Oaktree before the revenue recognition criteria have been met are deferred and recorded as a deferred incentive income liability within accounts payable, accrued expenses and other liabilities in the consolidated statements of financial condition. The Company may receive tax distributions related to taxable income allocated by funds, which are treated as an advance of incentive income and subject to the same recognition criteria. Tax distributions are contractually not subject to clawback.
Total Compensation and Benefits
Compensation and Benefits
Compensation and benefits expense reflects all compensation-related items not directly related to incentive income, investment income or equity-based compensation, and includes salaries, bonuses, compensation based on management fees or a definition of profits, employee benefits, payroll taxes and phantom equity awards. Bonuses are generally accrued over the related service period. Phantom equity awards represent liability-classified awards subject to vesting and remeasurement at the end of each reporting period based on changes in Oaktree’s Class A unit trading price.
Equity-based Compensation
Equity-based compensation expense reflects the non-cash charge associated with grants of Class A units, OCGH units, OCGH equity value units (“EVUs”), deferred equity units and other performance-based units, and is calculated based on the grant-date fair value of the unit award. A contemporaneous valuation report is utilized in determining fair value at the date of grant for OCGH unit awards. Each valuation report is based on the market price of the Class A units as well as other pertinent factors. A discount is then applied to the Class A unit market price to reflect the lack of marketability for equity-classified awards, if applicable. The determination of an appropriate discount for lack of marketability is based on a review of discounts on the sale of restricted shares of

145

Oaktree Capital Group, LLC
Notes to Consolidated Financial Statements — (Continued)
December 31, 2018
($ in thousands, except where noted)


publicly-traded companies and multi-period put-based quantitative methods. Factors that influence the size of the discount for lack of marketability applicable to OCGH units include (a) the estimated time it would take for an OCGH unitholder to exchange units into Class A units, (b) the volatility of the Company’s business and (c) thin trading of the Class A units. Each of these factors is subject to significant judgment. Equity-based awards that do not require future service (i.e., awards vested at grant) are expensed immediately. Equity-based awards that require future service are expensed on a straight-line basis over the requisite service period. Cash-settled equity-based awards are classified as liabilities and are remeasured at the end of each reporting period.
With respect to forfeitures, the Company made an accounting policy election to account for forfeitures when they occur in connection with accounting guidance adopted in the first quarter of 2017 on a modified retrospective basis. Accordingly, no forfeitures have been assumed in the calculation of compensation expense effective January 1, 2017. Prior to adoption of the guidance, the calculation of compensation expense assumed a forfeiture rate of up to 3.0% annually, based on expected employee turnover, and was revised annually or more frequently, as necessary, to adjust for actual forfeitures and to reflect expense only for those units that ultimately vest.
Incentive Income Compensation
Incentive income compensation expense primarily reflects compensation directly related to incentive income, which generally consists of percentage interests (sometimes referred to as “points”) that the Company grants to its investment professionals associated with the particular fund that generated the incentive income, and secondarily, compensation directly related to investment income. The Company has an obligation to pay a fixed percentage of the incentive income earned from a particular fund, including income from consolidated funds that is eliminated in consolidation, to specified investment professionals responsible for the management of the fund. Amounts payable pursuant to these arrangements are recorded as compensation expense when they have become probable and reasonably estimable. The Company’s determination of the point at which it becomes probable and reasonably estimable that incentive income compensation expense should be recorded is based on its assessment of numerous factors, particularly those related to the profitability, realizations, distribution status, investment profile and commitments or contingencies of the individual funds that may give rise to incentive income. Incentive income compensation is generally expensed in the period in which the underlying income is recognized. Payment of incentive income compensation generally occurs in the same period the related income is received or in the next period. Participation in incentive income generated by the funds is subject to forfeiture upon departure and to vesting provisions (generally over a period of five years), in each case, under certain circumstances set forth in the applicable governing documents. These provisions are generally only applicable to incentive income compensation that has not yet been recognized as an expense by the Company or paid to the participant.
Depreciation and Amortization
Depreciation and amortization expense includes costs associated with the purchase of furniture and equipment, capitalized software, office leasehold improvements, corporate aircraft and acquired intangibles. Furniture and equipment and capitalized software costs are depreciated using the straight-line method over the estimated useful life of the asset, generally three to five years beginning in the first full month after the asset is placed in service. Leasehold improvements are amortized using the straight-line method over the shorter of the respective estimated useful life or the lease term. Corporate aircraft are depreciated using the straight-line method over their estimated useful life. Acquired intangibles primarily relate to contractual rights and are amortized over their estimated useful lives on a straight-line basis, which range from seven to 25 years.
Other Income (Expense), Net
Other income (expense), net represents non-operating income or expense, including income related to amounts received from a legacy Highstar fund for contractually reimbursable costs in connection with the 2014 acquisition of the Highstar Capital team and certain Highstar entities (collectively “Highstar”). The legacy Highstar fund stopped paying management fees in the fourth quarter of 2017. As a result, the Company no longer receives such income. In addition, in 2017, other income (expense), net included $145.1 million of income related to the remeasurement of the Company’s tax receivable agreement liability in connection with the Tax Cuts and Jobs Act (the “Tax Act”) and a $22.0 million make-whole premium expense related to the early repayment of the Company’s $250.0 million 6.75% senior notes due 2019. Please see note 16 for more information on the Tax Act.

146

Oaktree Capital Group, LLC
Notes to Consolidated Financial Statements — (Continued)
December 31, 2018
($ in thousands, except where noted)


Income Taxes
Oaktree is a publicly traded partnership. Because it satisfies the qualifying income test, it is not required to be treated as a corporation for U.S. federal and state income tax purposes; rather it is taxed as a partnership. Oaktree Holdings, Inc. and Oaktree AIF Holdings, Inc., two of the Company’s Intermediate Holding Companies and wholly-owned corporate subsidiaries, are subject to U.S. federal and state income taxes. The remainder of Oaktree’s income is generally not subject to U.S. corporate-level taxation.
The Company’s effective tax rate is dependent on many factors, including the estimated nature of many amounts and the mix of revenues and expenses between the two corporate subsidiaries that are subject to income tax and the three other subsidiaries that are not; consequently, the effective tax rate is subject to significant variation from period to period. The Company’s non-U.S. income or loss before taxes is generally not significant in relation to total pre-tax income or loss and is generally more predictable because, unlike U.S. pre-tax income, it is not significantly impacted by unrealized gains or losses. Non-U.S. tax expense typically represents a disproportionately large percentage of total income tax expense because nearly all of the Company’s non-U.S. income or loss is subject to corporate-level income tax, whereas a substantial portion of the Company’s U.S.-based income or loss is not subject to corporate-level taxes. In addition, changes in the proportion of non-U.S. pre-tax income to total pre-tax income impact the Company’s effective tax rate to the extent non-U.S. rates differ from the combined U.S. federal and state tax rate.
Income taxes are accounted for using the liability method of accounting. Under this method, deferred tax assets and liabilities are recognized for the expected future tax consequences of differences between the carrying amount of assets and liabilities and their respective tax bases, using currently enacted tax rates. The effect on deferred tax assets and liabilities of a change in tax rates is recognized in income in the period when the change is enacted. Deferred tax assets would be reduced by a valuation allowance if it becomes more likely than not that some portion or all of the deferred tax assets will not be realized.
Oaktree analyzes its tax filing positions for all open tax years in all of the U.S. federal, state, local and foreign tax jurisdictions where it is required to file income tax returns. If the Company determines that uncertainties in tax positions exist, a reserve is established. Oaktree recognizes accrued interest and penalties related to uncertain tax positions within income tax expense in the consolidated statements of operations.
Tax laws are complex and subject to different interpretations by the taxpayer and respective governmental taxing authorities. Significant judgment is required in determining tax expense and in evaluating tax positions, including evaluating uncertainties under GAAP. Oaktree reviews its tax positions quarterly and adjusts its tax balances as new information becomes available.
The Oaktree funds are generally not subject to U.S. federal and state income taxes and, consequently, no income tax provision has been made in the accompanying consolidated financial statements because individual partners are responsible for their proportionate share of the taxable income.
Comprehensive Income (Loss)
Comprehensive income (loss) consists of net income (loss) and other gains and losses affecting unitholders’ capital that, under GAAP, are excluded from net income (loss). Other gains and losses result from foreign-currency translation adjustments, net of tax, and unrealized gains and losses on cash-flow hedges.
Accounting Policies of Consolidated Funds
Investment Transactions and Income Recognition
The consolidated funds record investment transactions at cost on trade date for publicly-traded securities or when they have an enforceable right to acquire the security, which is generally on the closing date if not publicly traded. Realized gains and losses on investments are recorded on a specific-identification basis. The consolidated funds record dividend income on the ex-dividend date and interest income on an accrual basis, unless the related investment is in default or if collection of the income is otherwise considered doubtful. The consolidated funds may hold investments that provide for interest payable in-kind rather than in cash, in which case the related income is recorded at its estimated net realizable amount.

147

Oaktree Capital Group, LLC
Notes to Consolidated Financial Statements — (Continued)
December 31, 2018
($ in thousands, except where noted)


Income Taxes
The consolidated funds may invest in operating entities that are treated as partnerships for U.S. federal income tax purposes which may give rise to unrelated business taxable income or income effectively connected with a U.S. trade or business.  In such situations, the consolidated funds permit certain investors to elect to participate in these investments through a “blocker structure” using entities that are treated as corporations for U.S. federal income tax purposes and are generally subject to U.S. federal, state and local taxes.  The consolidated funds withhold blocker expenses and tax payments from electing limited partners, which are treated as deemed distributions to such limited partners pursuant to the terms of the respective limited partnership agreement.
Foreign Currency
Investments denominated in non-U.S. currencies are recorded in the consolidated financial statements after translation into U.S. dollars utilizing rates of exchange on the last business day of the period. Interest and dividend income is recorded net of foreign withholding taxes and calculated using the exchange rate in effect when the income is recognized. The effect of changes in exchange rates on assets and liabilities, income, and realized gains or losses is included as part of net realized gain (loss) on consolidated funds’ investments and net change in unrealized appreciation (depreciation) on consolidated funds’ investments in the consolidated statements of operations.
Cash and Cash-equivalents
Cash and cash-equivalents held at the consolidated funds represent cash that, although not legally restricted, is not available to support the general liquidity needs of Oaktree as the use of such amounts is generally limited to the investment activities of the consolidated funds. Cash-equivalents, a Level I valuation, include highly liquid investments such as money market funds, whose carrying value approximates fair value due to its short-term nature.
Receivable for Investments Sold
Receivables for investments sold by the consolidated funds are recorded at net realizable value. Changes in net realizable value are reflected within net change in unrealized appreciation (depreciation) on consolidated funds’ investments and realizations are reflected within net realized gain on consolidated funds’ investments in the consolidated statements of operations.
Investments, at Fair Value
The consolidated funds include investment limited partnerships and CLOs that reflect their investments, including majority-owned and controlled investments, at fair value. The Company has retained the specialized investment company accounting guidance under GAAP for investment limited partnerships with respect to consolidated investments and has elected the fair value option for the financial assets of CLOs. Thus, the consolidated investments are reflected in the consolidated statements of financial condition at fair value, with unrealized gains and losses resulting from changes in fair value reflected as a component of net change in unrealized appreciation (depreciation) on consolidated funds’ investments in the consolidated statements of operations. Fair value is the amount that would be received to sell an asset or paid to transfer a liability in an orderly transaction between market participants at the measurement date (i.e., the exit price).
Non-publicly traded debt and equity securities and other securities or instruments for which reliable market quotations are not available are valued by management using valuation methodologies applied on a consistent basis. These securities may initially be valued at the acquisition price as the best indicator of fair value. The Company reviews the significant unobservable inputs, valuations of comparable investments and other similar transactions for investments valued at acquisition price to determine whether another valuation methodology should be utilized. Subsequent valuations will depend on the facts and circumstances known as of the valuation date and the application of valuation methodologies as further described below under “—Non-publicly Traded Equity and Real Estate Investments.” The fair value may also be based on a pending transaction expected to close after the valuation date.

148

Oaktree Capital Group, LLC
Notes to Consolidated Financial Statements — (Continued)
December 31, 2018
($ in thousands, except where noted)


Exchange-traded Investments
Securities listed on one or more national securities exchanges are valued at their last reported sales price on the date of valuation. If no sale occurred on the valuation date, the security is valued at the mean of the last “bid” and “ask” prices on the valuation date. Securities that are not readily marketable due to legal restrictions that may limit or restrict transferability are generally valued at a discount from quoted market prices. The discount would reflect the amount market participants would require due to the risk relating to the inability to access a public market for the security for the specified period and would vary depending on the nature and duration of the restriction and the perceived risk and volatility of the underlying securities. Securities with longer duration restrictions or higher volatility are generally valued at a higher discount. Such discounts are generally estimated based on put option models or an analysis of market studies. Instances where the Company has applied discounts to quoted prices of restricted listed securities have been infrequent. The impact of such discounts is not material to the Company’s consolidated statements of financial condition and results of operations for all periods presented.
Credit-oriented Investments (including Real Estate Loan Portfolios)
Investments in corporate and government debt which are not listed or admitted to trading on any securities exchange are valued at the mean of the last bid and ask prices on the valuation date based on quotations supplied by recognized quotation services or by reputable broker-dealers.
The market-yield approach is considered in the valuation of non-publicly traded debt securities, utilizing expected future cash flows and discounted using estimated current market rates. Discounted cash-flow calculations may be adjusted to reflect current market conditions and/or the perceived credit risk of the borrower. Consideration is also given to a borrower’s ability to meet principal and interest obligations; this may include an evaluation of collateral and/or the underlying value of the borrower utilizing techniques described below under “—Non-publicly Traded Equity and Real Estate Investments.”
Non-publicly Traded Equity and Real Estate Investments
The fair value of equity and real estate investments is determined using a cost, market or income approach. The cost approach is based on the current cost of reproducing a real estate investment less deterioration and functional and economic obsolescence. The market approach utilizes valuations of comparable public companies and transactions, and generally seeks to establish the enterprise value of the portfolio company or investment property using a market-multiple methodology. This approach takes into account the financial measure (such as EBITDA, adjusted EBITDA, free cash flow, net operating income, net income, book value or net asset value) believed to be most relevant for the given company or investment property. Consideration also may be given to factors such as acquisition price of the security or investment property, historical and projected operational and financial results for the portfolio company, the strengths and weaknesses of the portfolio company or investment property relative to its comparable companies or properties, industry trends, general economic and market conditions, and others deemed relevant. The income approach is typically a discounted cash-flow method that incorporates expected timing and level of cash flows. It incorporates assumptions in determining growth rates, income and expense projections, discount and capitalization rates, capital structure, terminal values, and other factors. The applicability and weight assigned to market and income approaches are determined based on the availability of reliable projections and comparable companies and transactions.
The valuation of securities may be impacted by expectations of investors’ receptiveness to a public offering of the securities, the size of the holding of the securities and any associated control, information with respect to transactions or offers for the securities (including the transaction pursuant to which the investment was made and the elapsed time from the date of the investment to the valuation date), and applicable restrictions on the transferability of the securities.
These valuation methodologies involve a significant degree of management judgment. Accordingly, valuations by the Company do not necessarily represent the amounts that eventually may be realized from sales or other dispositions of investments. Fair values may differ from the values that would have been used had a ready market for the investment existed, and the differences could be material to the consolidated financial statements.

149

Oaktree Capital Group, LLC
Notes to Consolidated Financial Statements — (Continued)
December 31, 2018
($ in thousands, except where noted)


Securities Sold Short
Securities sold short represent obligations of the consolidated funds to make a future delivery of a specific security and, correspondingly, create an obligation to purchase the security at prevailing market prices (or deliver the security, if owned by the consolidated funds) as of the delivery date. As a result, these short sales create the risk that the funds’ obligations to satisfy the delivery requirement may exceed the amount recorded in the accompanying consolidated statements of financial condition.
Securities sold short are recorded at fair value, with the resulting change in value reflected as a component of net change in unrealized appreciation (depreciation) on consolidated funds’ investments in the consolidated statements of operations. When the securities are delivered, any gain or loss is included in net realized gain on consolidated funds’ investments. The funds maintain cash deposits with prime brokers in order to cover their obligations on short sales. These amounts are included in due from brokers in the consolidated statements of financial condition.
Options
The purchase price of a call option or a put option is recorded as an investment, which is carried at fair value. If a purchased option expires, a loss in the amount of the cost of the option is realized. When there is a closing sale transaction, a gain or loss is realized if the proceeds are greater or less than, respectively, the cost of the option. When a call option is exercised, the cost of the security purchased upon exercise is increased by the premium originally paid.
When a consolidated fund writes an option, the premium received is recorded as a liability and is subsequently adjusted to the current fair value of the option written. If a written option expires, a gain is realized in the amount of the premium received. The difference between the premium and the amount paid on effecting a closing purchase transaction, including brokerage commissions, is also treated as a realized gain or loss. The writer of an option bears the market risk of an unfavorable change in the price of the security underlying the written option. Options written are included in accounts payable, accrued expenses and other liabilities in the consolidated statements of financial condition.
Total-return Swaps
A total-return swap is an agreement to exchange cash flows based on an underlying asset. Pursuant to these agreements, a fund may deposit collateral with the counterparty and may pay a swap fee equal to a fixed percentage of the value of the underlying security (notional amount). A fund earns interest on cash collateral held on account with the counterparty and may be required to deposit additional collateral equal to the unrealized appreciation or depreciation on the underlying asset. Changes in the value of the swaps, which are recorded as unrealized gains or losses, are based on changes in the underlying value of the security. All amounts exchanged with the swap counterparty representing capital appreciation or depreciation, dividend income and expense, items of interest income on short proceeds, borrowing costs on short sales, and commissions are recorded as realized gains or losses. Dividend income and expense on the underlying assets are accrued as unrealized gains or losses on the ex-date.
Due From Brokers
Due from brokers represents cash owned by the consolidated funds and cash collateral on deposit with brokers and counterparties that are used as collateral for the consolidated funds’ securities and swaps.
Risks and Uncertainties
Certain consolidated funds invest primarily in the securities of entities that are undergoing, or are considered likely to undergo, reorganization, debt restructuring, liquidation or other extraordinary transactions. Investments in such entities are considered speculative and involve substantial risk of principal loss. Certain of the consolidated funds’ investments may also consist of securities that are thinly traded, securities and other assets for which no market exists, and securities which are restricted as to their transferability. Additionally, investments are subject to concentration and industry risks, reflecting numerous factors, including political, regulatory or economic issues that could cause the investments and their markets to be relatively illiquid and their prices relatively volatile. Investments denominated in non-U.S. currencies or involving non-U.S. domiciled entities are subject to risks and

150

Oaktree Capital Group, LLC
Notes to Consolidated Financial Statements — (Continued)
December 31, 2018
($ in thousands, except where noted)


special considerations not typically associated with U.S. investments. Such risks may include, but are not limited to, investment and repatriation restrictions; currency exchange-rate fluctuations; adverse political, social and economic developments; less liquidity; smaller capital markets; and certain local tax law considerations.
Credit risk is the potential loss that may be incurred from the failure of a counterparty or an issuer to make payments according to the terms of a contract. Some consolidated funds are subject to additional credit risk due to strategies of investing in debt of financially distressed issuers or derivatives, as well as involvement in privately-negotiated structured notes and structured-credit transactions. Counterparties include custodian banks, major brokerage houses and their affiliates. The Company monitors the creditworthiness of the financial institutions with which it conducts business.
Bank debt has exposure to certain types of risk, including interest rate, market, and the potential non-payment of principal and interest as a result of default or bankruptcy of the issuer. Loans are generally subject to prepayment risk, which will affect the maturity of such loans. The consolidated funds may enter into bank debt participation agreements through contractual relationships with a third-party intermediary, causing the consolidated funds to assume the credit risk of both the borrower and the intermediary.
Certain consolidated funds may invest in real property and real estate-related investments, including commercial mortgage-backed securities (“CMBS”) and real estate loans, that entail substantial inherent risks. There can be no assurance that such investments will increase in value or that significant losses will not be incurred. CMBS are subject to a number of risks, including credit, interest rate, prepayment and market. These risks can be affected by a number of factors, including general economic conditions, particularly those in the area where the related mortgaged properties are located, the level of the borrowers’ equity in the mortgaged properties, and the relative timing and rate of delinquencies and prepayments of mortgage loans bearing a higher rate of interest. Real estate loans include residential or commercial loans that are non-performing at the time of their acquisition or that become non-performing following their acquisition. Non-performing real estate loans may require a substantial amount of workout negotiations or restructuring, which may entail, among other things, a substantial reduction in the interest rate and/or write-down of the principal balance. Moreover, foreclosure on collateral securing one or more real estate loans held by the consolidated funds may be necessary, which may be lengthy and expensive. Residential loans are typically subject to risks associated with the value of the underlying properties, which may be affected by a number of factors including general economic conditions, mortgage qualification standards, local market conditions such as employment levels, the supply of homes, and the safety, convenience and attractiveness of the properties and neighborhoods. Commercial loans are typically subject to risks associated with the ability of the borrower to repay, which may be impacted by general economic conditions, as well as borrower-specific factors including the quality of management, the ability to generate sufficient income to make scheduled principal and interest payments, or the ability to obtain alternative financing to repay the loan.
Certain consolidated funds hold over-the-counter derivatives that may allow counterparties to terminate derivative contracts prior to maturity under certain circumstances, thereby resulting in an accelerated payment of any net liability owed to the counterparty.
Recent Accounting Developments
In August 2018, the Financial Accounting Standards Board (“FASB”) issued guidance that changes the fair value measurement disclosure requirements. The amendments remove or modify certain disclosures, while adding others. The guidance is effective for the Company in the first quarter of 2020, with early adoption permitted. The Company expects that adoption of this guidance will not have a material impact on the consolidated financial statements.
In January 2017, the FASB issued guidance to simplify the accounting for goodwill impairments by eliminating step 2 of the goodwill impairment test. This step currently requires an entity to perform a hypothetical purchase price allocation to derive the implied fair value of goodwill. Under the new guidance, an impairment loss is recognized if the carrying value of a reporting unit exceeds its fair value. The impairment loss would equal the amount of that excess, limited to the total amount of goodwill. All other goodwill impairment guidance remains largely unchanged. Entities will continue to have the option to perform a qualitative assessment to determine if a quantitative impairment test is necessary. The guidance is effective for the Company in the first quarter of 2020 on a prospective basis, with early adoption permitted. The Company expects that adoption of this guidance will not have a material impact on the consolidated financial statements.

151

Oaktree Capital Group, LLC
Notes to Consolidated Financial Statements — (Continued)
December 31, 2018
($ in thousands, except where noted)


In August 2016, the FASB issued guidance on the classification of certain cash receipts and payments in the statement of cash flows. The amendments add to or clarify guidance on a number of cash flow issues, including debt prepayment or debt extinguishment costs, contingent consideration payments made after a business combination, distributions received from equity-method investees and beneficial interests in securitization transactions. The Company adopted this guidance in the first quarter of 2018 on a retrospective basis. The impact of adoption was not material to the Company’s consolidated financial statements.
In February 2016, the FASB issued guidance that will require a lessee to recognize a lease asset and a lease liability for most of its operating leases. Under current GAAP, operating leases are not recognized by a lessee in its statements of financial position. In general, the new asset and liability will each equal the present value of lease payments. The guidance does not significantly change the recognition, measurement and presentation of expenses and cash flows arising from a lease by a lessee. The Company will adopt the guidance in the first quarter of 2019 under the simplified transition method. The simplified transition method allows companies to forgo the comparative reporting requirements initially required under the modified retrospective transition approach and apply the new guidance prospectively. The Company does not expect that adoption will have a material impact on the consolidated statements of operations because all of the Company’s leases are currently classified as operating leases, which under the guidance will continue to be recognized as expense on a straight-line basis. The adoption, however, will result in a significant gross-up in total assets and total liabilities on the consolidated statements of financial position. As of December 31, 2018, the gross-up impact on total assets and total liabilities is estimated to be approximately $111.2 million and $141.2 million, respectively. The amount of the liability represents the aggregate discounted amount of the Company’s minimum lease obligations as of that date. The difference between the asset and liability amounts represents deferred rent liabilities and lease incentives as of December 31, 2018 that are netted against the asset amount.
In May 2014, the FASB issued guidance on revenue recognition that superseded most existing revenue recognition guidance, including industry-specific guidance. The guidance outlined a single comprehensive model for entities to use in accounting for revenue arising from contracts with customers, and provides a largely principles-based framework for addressing revenue recognition issues on a comprehensive basis. Under the guidance, revenue is recognized when an entity satisfies a performance obligation by transferring control of a promised good or service to a customer in an amount that reflects the consideration for which the entity expects to be entitled for that good or service. The guidance also requires qualitative and quantitative disclosures about revenue that has been recognized and revenue that is expected to be recognized in the future from existing contracts, significant judgments and changes in those judgments made by management in recognizing revenue, disaggregation of revenue, and information about contract balances.  The Company adopted this guidance in the first quarter of 2018 on a modified retrospective basis.  The most significant effect of the guidance for the Company relates to the recognition of incentive income.  The guidance requires the Company to recognize incentive income when it concludes that it is probable that significant reversals of revenue will not occur in subsequent periods.  Under legacy GAAP, the amount of incentive income recognized by the Company was generally limited to the amount not contingent on a future event. Upon adoption, the Company recorded a cumulative-effect increase to unitholders’ capital of $48.7 million, net of tax, as of January 1, 2018. This adjustment relates to incentive income that would have met the “probable that significant reversal will not occur” criteria as of that date. In addition, effective January 1, 2018, certain reimbursements received by the Company from the investment funds it manages are reported as revenues on a gross basis with an equal offset to expenses in the consolidated statements of operations.

152

Oaktree Capital Group, LLC
Notes to Consolidated Financial Statements — (Continued)
December 31, 2018
($ in thousands, except where noted)


3. ACQUISITIONS
On October 17, 2017, the Company completed a transaction in which it became the new investment adviser to two business development companies (the “BDCs”): Oaktree Specialty Lending Corporation (NASDAQ: OCSL) and Oaktree Strategic Income Corporation (NASDAQ: OCSI). Upon the closing of the transaction (the “BDC acquisition”), the Company paid $320.0 million in cash to Fifth Street Management LLC (“FSM”), net of certain transaction-related expenses, for all of FSM’s right, title and interest in specified business records related to FSM’s then-existing investment advisory agreements with each BDC. The transaction was accounted for as an asset acquisition. The net purchase price was $319.4 million, consisting of the $320.0 million cash payment, net of certain transaction-related expenses and reimbursements received from the seller. Substantially all of the purchase price was allocated to finite-lived contractual rights. While FSM pledged cash and other assets with an estimated fair value of $56.2 million to indemnify the Company or the BDCs against potential claims or assessments, the Company determined that the amount of the potential liability associated with these claims could not be reasonably estimated as of the acquisition date so no amounts were recognized in purchase accounting related to the indemnification agreement. Please see note 17 for more information.
4. REVENUES
Revenues disaggregated by fund structure is set forth below. Revenues are affected by economic factors related to the asset class composition of the holdings and the contractual terms such as the basis for calculating the management fees and investors’ ability to redeem:
 
Year Ended December 31,
 
2018
 
2017
 
2016
Management Fees
 
 
 
 
 
Closed-end
$
466,319

 
$
504,727

 
$
566,425

Open-end
142,013

 
160,961

 
156,106

Evergreen
103,688

 
60,726

 
52,056

Total
$
712,020

 
$
726,414

 
$
774,587

 
 
 
 
 
 
Incentive Income
 
 
 
 
 
Closed-end
$
651,021

 
$
701,065

 
$
318,239

Evergreen
23,038

 
42,288

 
32,920

Total
$
674,059

 
$
743,353

 
$
351,159

Contract Balances
The Company receives management fees monthly or quarterly in accordance with its contracts with customers. Incentive income is received when the fund makes a distribution. Contract assets relate to the Company’s conditional right to receive payment for its performance completed under the contract. Receivables are recorded when the right to consideration becomes unconditional (i.e., only requires the passage of time). Contract liabilities (i.e., deferred revenues) relate to payments received in advance of performance under the contract. Contract liabilities are recognized as revenues when the Company provides investment management services.
The table below sets forth contract balances for the periods indicated:
 
As of December 31,
 
2018
 
2017
 
 
 
 
Receivables (1)
$
74,795

 
$
98,738

Contract assets (1)
288,176

 
54,221

Contract liabilities (2)
(26,549
)
 
(25,297
)
 
 
 
 
 
(1)
The changes in the balances primarily relate to accruals, net of payments received.
(2)
Revenue recognized in the year ended December 31, 2018 from amounts included in the contract liability balance was $36.3 million.

153

Oaktree Capital Group, LLC
Notes to Consolidated Financial Statements — (Continued)
December 31, 2018
($ in thousands, except where noted)


5. VARIABLE INTEREST ENTITIES
The Company consolidates VIEs for which it is the primary beneficiary. VIEs include funds managed by Oaktree and CLOs for which Oaktree acts as collateral manager. The purpose of these VIEs is to provide investment opportunities for investors in exchange for management fees and, in certain cases, performance-based fees. While the investment strategies of the funds and CLOs differ by product, in general the fundamental risks of the funds and CLOs have similar characteristics, including loss of invested capital and reduction or absence of management and performance-based fees. As general partner or collateral manager, respectively, Oaktree generally considers itself the sponsor of the applicable fund or CLO. The Company does not provide performance guarantees and, other than capital commitments, has no financial obligation to provide funding to VIEs.
Consolidated VIEs
As of December 31, 2018, the Company consolidated 23 VIEs for which it was the primary beneficiary, including 11 funds managed by Oaktree, 11 CLOs for which Oaktree serves as collateral manager, and Oaktree AIF Holdings, Inc., which was formed to hold certain assets for regulatory and other purposes. Two of the consolidated funds, Oaktree Enhanced Income Retention Holdings III, LLC and Oaktree CLO RR Holder, LLC, were formed to satisfy risk retention requirements under Section 15G of the Exchange Act. As of December 31, 2017, the Company consolidated 21 VIEs.
As of December 31, 2018, the assets and liabilities of the 22 consolidated VIEs representing funds and CLOs amounted to $6.9 billion and $5.5 billion, respectively. The assets of these consolidated VIEs primarily consisted of investments in debt and equity securities, while their liabilities primarily represented debt obligations issued by CLOs. The assets of these VIEs may be used only to settle obligations of the same VIE. In addition, there is no recourse to the Company for the VIEs’ liabilities. In exchange for managing either the funds’ or CLOs’ collateral, the Company typically earns management fees and may earn performance fees, all of which are eliminated in consolidation. As of December 31, 2018, the Company’s investments in consolidated VIEs had a carrying value of $485.5 million, which represented its maximum risk of loss as of that date. The Company’s investments in CLOs are generally subordinated to other interests in the CLOs and entitle the Company to receive a pro-rata portion of the residual cash flows, if any, from the CLOs. Please see note 11 for more information on CLO debt obligations.
Unconsolidated VIEs
The Company holds variable interests in certain VIEs in the form of direct equity interests that are not consolidated because it is not the primary beneficiary, inasmuch as its fee arrangements are considered at-market and it does not hold interests in those entities that are considered more than insignificant.
The carrying value of the Company’s investments in VIEs that were not consolidated are shown below.
 
As of December 31,
 
2018
 
2017
 
 
 
 
Corporate investments
$
1,093,294

 
$
930,699

Due from affiliates
384,225

 
160,257

Maximum exposure to loss
$
1,477,519

 
$
1,090,956


154

Oaktree Capital Group, LLC
Notes to Consolidated Financial Statements — (Continued)
December 31, 2018
($ in thousands, except where noted)


6. INVESTMENTS
Corporate Investments
Corporate investments consist of investments in funds and companies in which the Company does not have a controlling financial interest. Investments for which the Company is deemed to exert significant influence are accounted for under the equity method of accounting and reflect Oaktree’s ownership interest in each fund or company. In the case of investments for which the Company is not deemed to exert significant influence or control, the fair value option of accounting has been elected. Investment income represents the Company’s pro-rata share of income or loss from these funds or companies, or the change in fair value of the investment, as applicable. Oaktree’s general partnership interests are substantially illiquid. While investments in funds reflect each respective fund’s holdings at fair value, equity-method investments in DoubleLine and other companies are not adjusted to reflect the fair value of the underlying company. The fair value of the underlying investments in Oaktree funds is based on the Company’s assessment, which takes into account expected cash flows, earnings multiples and/or comparisons to similar market transactions, among other factors. Valuation adjustments reflecting consideration of credit quality, concentration risk, sales restrictions and other liquidity factors are integral to valuing these instruments.
Corporate investments consisted of the following:
 
As of December 31,
Corporate Investments
2018
 
2017
Equity-method investments:
 
 
 
Funds
$
1,089,068

 
$
916,559

Companies
45,797

 
42,294

Other investments, at fair value
74,899

 
50,778

Total corporate investments
$
1,209,764

 
$
1,009,631

The components of investment income are set forth below:
 
Year Ended December 31,
Investment Income
2018
 
2017
 
2016
Equity-method investments:
 
 
 
 
 
Funds
$
66,922

 
$
138,465

 
$
123,511

Companies
73,868

 
71,311

 
66,427

Other investments, at fair value
16,320

 
(8,487
)
 
9,188

Total investment income
$
157,110

 
$
201,289

 
$
199,126

Equity-method Investments
The Company’s equity-method investments include its investments in Oaktree funds for which it serves as general partner, and other third-party funds and companies that are not consolidated, but for which the Company is deemed to exert significant influence. The Company’s share of income or loss generated by these investments is recorded within investment income in the consolidated statements of operations. The Company’s equity-method investments in Oaktree funds principally reflect the Company’s general partner interests in those funds, which typically does not exceed 2.5% in each fund. The Oaktree funds are investment companies that follow a specialized basis of accounting established by GAAP. Equity-method investments in companies include the Company’s one-fifth equity stake in DoubleLine.
Each reporting period, the Company evaluates each of its equity-method investments to determine if any are considered significant, as defined by the U.S. Securities and Exchange Commission (“SEC”). As of December 31, 2018 and 2017, or for the years ended December 31, 2018, 2017 and 2016, no individual equity-method investment met the significance criteria. As a result, separate financial statements were not required for any of the Company’s equity-method investments.

155

Oaktree Capital Group, LLC
Notes to Consolidated Financial Statements — (Continued)
December 31, 2018
($ in thousands, except where noted)


Summarized financial information of the Company’s equity-method investments is set forth below:
 
As of December 31,
Statements of Financial Condition
2018
 
2017
Assets:
 
 
 
Cash and cash-equivalents
$
3,875,072

 
$
2,654,311

Investments, at fair value
39,711,382

 
41,754,054

Other assets
2,832,960

 
2,116,751

Total assets
$
46,419,414

 
$
46,525,116

Liabilities and Capital:
 
 
 
Debt obligations
$
7,234,596

 
$
8,393,314

Other liabilities
2,662,850

 
2,264,579

Total liabilities
9,897,446

 
10,657,893

Total capital
36,521,968

 
35,867,223

Total liabilities and capital
$
46,419,414

 
$
46,525,116

 
Year Ended December 31,
 
2018
 
2017
 
2016
Statements of Operations
 
 
 
 
 
Revenues / investment income
$
1,861,551

 
$
1,982,828

 
$
2,188,044

Interest expense
(276,779
)
 
(235,266
)
 
(176,009
)
Other expenses
(876,627
)
 
(821,083
)
 
(899,288
)
Net realized and unrealized gain on investments
1,087,345

 
3,795,102

 
4,065,939

Net income
$
1,795,490

 
$
4,721,581

 
$
5,178,686

Other Investments, at Fair Value
Other investments, at fair value primarily consist of: (a) investments in certain Oaktree and non-Oaktree funds for which the fair value option of accounting has been elected and (b) derivatives utilized to hedge the Company’s exposure to investment income earned from its funds.
The following table summarizes net gains (losses) attributable to the Company’s other investments:
 
Year Ended December 31,
 
2018
 
2017
 
2016
 
 
 
 
 
 
Realized gain (loss)
$
18,208

 
$
8,439

 
$
1,808

Net change in unrealized gain (loss)
(1,888
)
 
(16,926
)
 
7,380

Total gain (loss)
$
16,320

 
$
(8,487
)
 
$
9,188


156

Oaktree Capital Group, LLC
Notes to Consolidated Financial Statements — (Continued)
December 31, 2018
($ in thousands, except where noted)


Investments of Consolidated Funds
Investments, at Fair Value
Investments held and securities sold short by the consolidated funds are summarized below:
 
Fair Value as of December 31,
 
Fair Value as a Percentage of Investments of Consolidated Funds as of December 31,
Investments
2018
 
2017
 
2018
 
2017
United States:
 
 
 
 
 
 
 
Debt securities:
 
 
 
 
 
 
 
Communication services
$
543,948

 
$
178,984

 
8.4
%
 
3.2
%
Consumer discretionary
506,551

 
796,681

 
7.8

 
14.0

Consumer staples
112,197

 
100,863

 
1.7

 
1.8

Energy
204,568

 
106,414

 
3.1

 
1.9

Financials
332,240

 
161,807

 
5.1

 
2.9

Government

 
3,033

 

 
0.1

Health care
537,592

 
416,779

 
8.2

 
7.4

Industrials
443,406

 
441,440

 
6.8

 
7.8

Information technology
536,000

 
431,010

 
8.2

 
7.6

Materials
289,499

 
384,310

 
4.4

 
6.8

Real estate
217,633

 
146,836

 
3.3

 
2.6

Utilities
137,031

 
117,805

 
2.1

 
2.1

Total debt securities (cost: $4,019,823 and $3,284,346 as of December 31, 2018 and 2017, respectively)
3,860,665

 
3,285,962

 
59.1

 
58.2

Equity securities:
 
 
 

 
 
 
 

Communication services

 
305

 

 
0.0

Consumer discretionary
1,915

 
1,778

 
0.1

 
0.0

Energy
131

 
649

 
0.0

 
0.0

Financials
837

 
3,061

 
0.0

 
0.1

Health care
1,348

 
527

 
0.0

 
0.0

Industrials
88

 
316

 
0.0

 
0.0

Utilities
1,107

 
1,192

 
0.0

 
0.0

Total equity securities (cost: $6,117 and $8,102 as of December 31, 2018 and 2017, respectively)
5,426

 
7,828

 
0.1

 
0.1

Real estate:
 
 
 
 
 
 
 
Real estate

 
121,588

 

 
2.1

Total real estate securities (cost: $0 and $121,582 as of December 31, 2018 and 2017, respectively)

 
121,588

 

 
2.1



157

Oaktree Capital Group, LLC
Notes to Consolidated Financial Statements — (Continued)
December 31, 2018
($ in thousands, except where noted)


 
Fair Value as of December 31,
 
Fair Value as a Percentage of Investments of Consolidated Funds as of December 31,
Investments
2018
 
2017
 
2018
 
2017
Europe:
 
 
 

 
 
 
 

Debt securities:
 
 
 
 
 
 
 
Communication services
$
530,337

 
$
278,358

 
8.1
%
 
4.9
%
Consumer discretionary
545,324

 
573,270

 
8.3

 
10.1

Consumer staples
160,406

 
121,636

 
2.5

 
2.1

Energy
15,260

 
5,929

 
0.2

 
0.1

Financials
48,545

 
40,130

 
0.7

 
0.7

Health care
418,516

 
333,693

 
6.4

 
5.9

Industrials
246,640

 
163,972

 
3.8

 
2.9

Information technology
194,988

 
95,409

 
3.0

 
1.7

Materials
221,660

 
267,252

 
3.4

 
4.7

Real estate
30,045

 
12,528

 
0.5

 
0.2

Utilities
1,559

 
8,949

 
0.0

 
0.2

Total debt securities (cost: $2,477,821 and $1,894,727 as of December 31, 2018 and 2017, respectively)
2,413,280

 
1,901,126

 
36.9

 
33.5

Equity securities:
 
 
 
 
 
 
 
Consumer staples
38

 
1,449

 
0.0

 
0.0

Energy

 
3,827

 

 
0.1

Financials

 
7,410

 

 
0.1

Health care
948

 
601

 
0.1

 
0.0

Materials

 
1,622

 

 
0.0

Total equity securities (cost: $320 and $12,787 as of December 31, 2018 and 2017, respectively)
986

 
14,909

 
0.1

 
0.2

Asia and other:
 
 
 

 
 
 
 

Debt securities:
 
 
 

 
 
 
 

Communication services
12,069

 
8,104

 
0.2

 
0.1

Consumer discretionary
36,822

 
30,332

 
0.6

 
0.5

Consumer staples
11,867

 
748

 
0.2

 
0.0

Energy
20,594

 
10,175

 
0.3

 
0.2

Financials
13,995

 
20,362

 
0.2

 
0.4

Government
12,155

 

 
0.2

 

Health care
9,633

 
13,806

 
0.1

 
0.2

Industrials
40,468

 
22,935

 
0.7

 
0.4

Information technology
1,887

 
536

 
0.0

 
0.0

Materials
15,516

 
8,515

 
0.2

 
0.2

Real estate
38,592

 
6,272

 
0.6

 
0.1

Utilities
14,870

 
769

 
0.2

 
0.0

Total debt securities (cost: $233,603 and $124,723 as of December 31, 2018 and 2017, respectively)
228,468

 
122,554

 
3.5

 
2.1


158

Oaktree Capital Group, LLC
Notes to Consolidated Financial Statements — (Continued)
December 31, 2018
($ in thousands, except where noted)


 
Fair Value as of December 31,
 
Fair Value as a Percentage of Investments of Consolidated Funds as of December 31,
Investments
2018
 
2017
 
2018
 
2017
Asia and other:
 
 
 
 
 
 
 
Equity securities:
 
 
 
 
 
 
 

Communication services
$

 
$
1,735

 
%
 
0.0
%
Consumer discretionary
874

 
29,026

 
0.0

 
0.5

Consumer staples
997

 
7,279

 
0.0

 
0.1

Energy
382

 
5,551

 
0.0

 
0.1

Financials
2,935

 
58,632

 
0.0

 
1.2

Industrials
11,265

 
34,019

 
0.2

 
0.7

Information technology
1,725

 
23,900

 
0.0

 
0.4

Materials
4,382

 
28,590

 
0.1

 
0.5

Real estate

 
15,339

 

 
0.3

Utilities

 
2,502

 

 
0.0

Total equity securities (cost: $22,977 and $185,164 as of December 31, 2018 and 2017, respectively)
22,560

 
206,573

 
0.3

 
3.8

Total debt securities
6,502,413

 
5,309,642

 
99.5

 
93.8

Total equity securities
28,972

 
229,310

 
0.5

 
4.1

Total real estate securities

 
121,588

 

 
2.1

Total investments, at fair value
$
6,531,385

 
$
5,660,540

 
100.0
%
 
100.0
%
Securities Sold Short
 
 
 
 
 
 
 

Equity securities (proceeds: $2,644 and $82,502 as of December 31, 2018 and 2017, respectively)
$
(2,609
)
 
$
(86,467
)
 
 
 
 

As of December 31, 2018 and 2017, no single issuer or investment had a fair value that exceeded 5% of Oaktree’s total consolidated net assets.  

159

Oaktree Capital Group, LLC
Notes to Consolidated Financial Statements — (Continued)
December 31, 2018
($ in thousands, except where noted)


Net Gains (Losses) From Investment Activities of Consolidated Funds
Net gains (losses) from investment activities in the consolidated statements of operations consist primarily of realized and unrealized gains and losses on the consolidated funds’ investments (including foreign exchange gains and losses attributable to foreign-denominated investments and related activities) and other financial instruments. Unrealized gains or losses result from changes in the fair value of these investments and other financial instruments. Upon disposition of an investment, unrealized gains or losses are reversed and an offsetting realized gain or loss is recognized in the current period.
The following table summarizes net gains (losses) from investment activities:
 
Year Ended December 31,
 
2018
 
2017
 
2016
 
Net Realized Gain (Loss) on Investments
 
Net Change in Unrealized Appreciation (Depreciation) on Investments
 
Net Realized Gain (Loss) on Investments
 
Net Change in Unrealized Appreciation (Depreciation) on Investments
 
Net Realized Gain (Loss) on Investments
 
Net Change in Unrealized Appreciation (Depreciation) on Investments
Investments and other financial instruments
$
(26,109
)
 
$
(252,038
)
 
$
27,910

 
$
(1,151
)
 
$
30,718

 
$
109,398

CLO liabilities (1) 

 
85,014

 

 
53,351

 

 
(120,702
)
Foreign-currency forward contracts (2) 
513

 
2,327

 
(2,917
)
 
1,909

 
521

 
264

Total-return and interest-rate swaps (2) 
858

 
29

 
232

 
378

 
(2,353
)
 
(1,416
)
Options and futures (2) 
1,210

 
76

 
(4,825
)
 
574

 
(1,293
)
 
3

Total
$
(23,528
)
 
$
(164,592
)
 
$
20,400

 
$
55,061

 
$
27,593

 
$
(12,453
)
 
 
 
 
 
(1)
Represents the net change in the fair value of CLO liabilities based on the more observable fair value of CLO assets, as measured under the CLO measurement guidance. Please see note 2 for more information.
(2)
Please see note 8 for additional information.

160

Oaktree Capital Group, LLC
Notes to Consolidated Financial Statements — (Continued)
December 31, 2018
($ in thousands, except where noted)


7. FAIR VALUE
Fair Value of Financial Assets and Liabilities
The short-term nature of cash and cash-equivalents, receivables and accounts payable causes each of their carrying values to approximate fair value. The fair value of short-term investments included in cash and cash-equivalents is a Level I valuation. The Company’s other financial assets and financial liabilities by fair-value hierarchy level are set forth below. There were no transfers between Level I and Level II positions for the years ended December 31, 2018 and 2017. Please see notes 11 and 18 for the fair value of the Company’s outstanding debt obligations and amounts due from/to affiliates, respectively.
 
As of December 31, 2018
 
As of December 31, 2017
 
Level I
 
Level II
 
Level III
 
Total
 
Level I
 
Level II
 
Level III
 
Total
Assets
 
 
 
 
 
 
 
 
 
 
 
 
 
 
 
U.S. Treasury and other securities (1) 
$
546,531

 
$

 
$

 
$
546,531

 
$
176,602

 
$

 
$

 
$
176,602

Corporate investments

 
29,476

 
45,426

 
74,902

 

 
1,833

 
50,902

 
52,735

Foreign-currency forward contracts (2) 

 
1,654

 

 
1,654

 

 
5,020

 

 
5,020

Cross-currency swap (2) 

 
2,384

 

 
2,384

 

 

 

 

Total assets
$
546,531

 
$
33,514

 
$
45,426

 
$
625,471

 
$
176,602

 
$
6,853

 
$
50,902

 
$
234,357

 
 
 
 
 
 
 
 
 
 
 
 
 
 
 
 
Liabilities
 
 
 
 
 
 
 
 
 
 
 
 
 
 
 
Contingent consideration (3) 
$

 
$

 
$
(6,657
)
 
$
(6,657
)
 
$

 
$

 
$
(18,778
)
 
$
(18,778
)
Foreign-currency forward contracts (4) 

 
(2,318
)
 

 
(2,318
)
 

 
(13,154
)
 

 
(13,154
)
Cross-currency swap (3) 

 

 

 

 

 
(7,479
)
 

 
(7,479
)
Total liabilities
$

 
$
(2,318
)
 
$
(6,657
)
 
$
(8,975
)
 
$

 
$
(20,633
)
 
$
(18,778
)
 
$
(39,411
)
 
 
 
 
 
(1)
Carrying value approximates fair value due to the short-term nature.
(2)
Amounts are included in other assets in the consolidated statements of financial condition.
(3)
Amounts are included in accounts payable, accrued expenses and other liabilities in the consolidated statements of financial condition.
(4)
Amounts are included in accounts payable, accrued expenses and other liabilities in the consolidated statements of financial condition, except for $3 and $1,957 as of December 31, 2018 and 2017, respectively, which are included within corporate investments in the consolidated statements of financial condition.
The table below sets forth a summary of changes in the fair value of Level III financial instruments:
 
Year Ended December 31,
 
2018
 
2017
 
Corporate Investments
 
Contingent Consideration Liability
 
Corporate Investments
 
Contingent Consideration Liability
 
 
 
 
 
 
 
 
Beginning balance
$
50,902

 
$
(18,778
)
 
$
74,663

 
$
(23,567
)
Contributions or additions
19,382

 

 
1,871

 

Distributions
(31,614
)
 

 
(36,283
)
 

Net gain (loss) included in earnings
6,756

 
12,121

 
10,651

 
4,789

Ending balance
$
45,426

 
$
(6,657
)
 
$
50,902

 
$
(18,778
)
 
 
 
 
 
 
 
 
Net change in unrealized gains (losses) attributable to financial instruments still held at end of period
$
4,796

 
$
12,121

 
$
3,758

 
$
4,789


161

Oaktree Capital Group, LLC
Notes to Consolidated Financial Statements — (Continued)
December 31, 2018
($ in thousands, except where noted)


The table below sets forth a summary of the valuation techniques and quantitative information utilized in determining the fair value of the Company’s Level III financial instruments:
 
 
Fair Value as of December 31,
 
 
 
Significant Unobservable Input
 
 
 
Weighted Average
Financial Instrument
 
2018
 
2017
 
Valuation Technique
 
 
Range
 
 
 
 
 
 
 
 
 
 
 
 
 
 
Corporate investment – Limited partnership interests
 
$
45,426

 
$
50,902

 
Market approach
(value of underlying assets)
 
Not applicable
 
Not applicable
 
Not applicable
Contingent liability
 
(6,657
)
 
(18,778
)
 
Discounted cash flow
 
Assumed % of total potential contingent payments
 
0% – 100%
 
23%
Fair Value of Financial Instruments Held By Consolidated Funds
The short-term nature of cash and cash-equivalents held at the consolidated funds causes their carrying value to approximate fair value. The fair value of cash-equivalents is a Level I valuation. Derivatives may relate to a mix of Level I, II or III investments, and therefore their fair-value hierarchy level may not correspond to the fair-value hierarchy level of the economically hedged investment. The table below summarizes the investments and other financial instruments of the consolidated funds by fair-value hierarchy level:
 
As of December 31, 2018
 
As of December 31, 2017
Level I
 
Level II
 
Level III
 
Total
 
Level I
 
Level II
 
Level III
 
Total
Assets
 
 
 
 
 
 
 
 
 
 
 
 
 
 
 
Investments:
 
 
 
 
 
 
 
 
 
 
 
 
 
 
 
Corporate debt – bank debt
$

 
$
5,216,923

 
$
136,055

 
$
5,352,978

 
$

 
$
4,340,860

 
$
86,999

 
$
4,427,859

Corporate debt – all other
634

 
963,423

 
185,378

 
1,149,435

 
736

 
805,659

 
75,388

 
881,783

Equities – common stock
24,483

 

 
3,063

 
27,546

 
222,439

 
65

 
3,427

 
225,931

Equities – preferred stock

 

 
1,426

 
1,426

 
3,041

 
338

 

 
3,379

Real estate

 

 

 

 

 

 
121,588

 
121,588

Total investments
25,117

 
6,180,346

 
325,922

 
6,531,385

 
226,216

 
5,146,922

 
287,402

 
5,660,540

Derivatives:
 
 
 
 
 
 
 
 
 
 
 
 
 
 
 
Foreign-currency forward contracts

 
2,275

 

 
2,275

 

 
590

 

 
590

Swaps

 

 

 

 

 
49

 

 
49

Options and futures
189

 

 

 
189

 
92

 

 

 
92

Total derivatives
189

 
2,275

 

 
2,464

 
92

 
639

 

 
731

Total assets
$
25,306

 
$
6,182,621

 
$
325,922

 
$
6,533,849

 
$
226,308

 
$
5,147,561

 
$
287,402

 
$
5,661,271

 
 
 
 
 
 
 
 
 
 
 
 
 
 
 
 
Liabilities
 
 
 
 
 
 
 
 
 
 
 
 
 
 
 
CLO debt obligations:
 
 
 
 
 
 
 
 
 
 
 
 
 
 
 
Senior secured notes (1) 
$

 
$
(3,976,602
)
 
$

 
$
(3,976,602
)
 
$

 
$
(3,107,955
)
 
$

 
$
(3,107,955
)
Subordinated notes (1) 

 
(151,392
)
 

 
(151,392
)
 

 
(111,637
)
 

 
(111,637
)
Total CLO debt obligations

 
(4,127,994
)
 

 
(4,127,994
)
 

 
(3,219,592
)
 

 
(3,219,592
)
Securities sold short:
 
 
 
 
 
 
 
 
 
 
 
 
 
 
 
Equity securities
(2,609
)
 

 

 
(2,609
)
 
(86,467
)
 

 

 
(86,467
)
Derivatives:
 
 
 
 
 
 
 
 
 
 
 
 
 
 
 
Foreign-currency forward contracts

 
(643
)
 

 
(643
)
 

 
(817
)
 

 
(817
)
Swaps

 

 

 

 

 
(136
)
 

 
(136
)
Total derivatives

 
(643
)
 

 
(643
)
 

 
(953
)
 

 
(953
)
Total liabilities
$
(2,609
)
 
$
(4,128,637
)
 
$

 
$
(4,131,246
)
 
$
(86,467
)
 
$
(3,220,545
)
 
$

 
$
(3,307,012
)
 
 
 
 
 
(1)
The fair value of CLO liabilities is classified based on the more observable fair value of CLO assets. Please see notes 2 and 11 for more information.


162

Oaktree Capital Group, LLC
Notes to Consolidated Financial Statements — (Continued)
December 31, 2018
($ in thousands, except where noted)


The following tables set forth a summary of changes in the fair value of Level III investments:  
 
Corporate Debt – Bank Debt
 
Corporate Debt – All Other
 
Equities – Common Stock
 
Equities – Preferred Stock
 
Real Estate
 
Total
2018
 
 
 
 
 
 
 
 
 
 
 
Beginning balance
$
86,999

 
$
75,388

 
$
3,427

 
$

 
$
121,588

 
$
287,402

Deconsolidation of funds

 

 
(52,000
)
 
(172
)
 
(121,087
)
 
(173,259
)
Transfers into Level III
48,312

 
2,034

 
490

 

 

 
50,836

Transfers out of Level III
(26,845
)
 
(10,984
)
 
(658
)
 

 

 
(38,487
)
Purchases
83,199

 
186,210

 
52,533

 
1,248

 

 
323,190

Sales
(54,649
)
 
(57,414
)
 
(387
)
 

 
(501
)
 
(112,951
)
Realized gains (losses), net
659

 
351

 
59

 

 

 
1,069

Unrealized appreciation (depreciation), net
(1,620
)
 
(10,207
)
 
(401
)
 
350

 

 
(11,878
)
Ending balance
$
136,055

 
$
185,378

 
$
3,063

 
$
1,426

 
$

 
$
325,922

Net change in unrealized appreciation (depreciation) attributable to assets still held at end of period
$
(1,729
)
 
$
(7,619
)
 
$
(401
)
 
$
350

 
$

 
$
(9,399
)
 
 
 
 
 
 
 
 
 
 
 
 
2017
 
 
 
 
 
 
 
 
 
 
 
Beginning balance
$
208,868

 
$
28,793

 
$
6,693

 
$

 
$

 
$
244,354

Transfers into Level III
19,270

 
1,978

 

 

 

 
21,248

Transfers out of Level III
(48,371
)
 
(1,978
)
 
(3,280
)
 

 

 
(53,629
)
Purchases
62,977

 
83,272

 
163

 

 
123,582

 
269,994

Sales
(161,511
)
 
(37,942
)
 
(2,056
)
 

 
(2,005
)
 
(203,514
)
Realized gains (losses), net
3,990

 
569

 
216

 

 
5

 
4,780

Unrealized appreciation (depreciation), net
1,776

 
696

 
1,691

 

 
6

 
4,169

Ending balance
$
86,999

 
$
75,388

 
$
3,427

 
$

 
$
121,588

 
$
287,402

Net change in unrealized appreciation (depreciation) attributable to assets still held at end of period
$
1,828

 
$
806

 
$
1,691

 
$

 
$
6

 
$
4,331

Total realized and unrealized gains and losses recorded for Level III investments are included in net realized gain on consolidated funds’ investments or net change in unrealized appreciation (depreciation) on consolidated funds’ investments in the consolidated statements of operations.
Transfers between Level I and Level II positions for the year ended December 31, 2018 included $0.7 million from Level I to Level II due to a decline in trading activity for one credit-oriented security, which was valued using vendor prices. Transfers between Level I and Level II positions for the year ended December 31, 2017 included $0.4 million from Level I to Level II due to a decline in trading activity for one credit-oriented security, which was valued using broker quotes.
Transfers out of Level III are generally attributable to certain investments that experienced a more significant level of market trading activity or completed an initial public offering during the respective period and thus were valued using observable inputs. Transfers into Level III typically reflect either investments that experienced a less significant level of market trading activity during the period or portfolio companies that undertook restructurings or bankruptcy proceedings and thus were valued in the absence of observable inputs.

163

Oaktree Capital Group, LLC
Notes to Consolidated Financial Statements — (Continued)
December 31, 2018
($ in thousands, except where noted)


The following table sets forth a summary of the valuation techniques and quantitative information utilized in determining the fair value of the consolidated funds’ Level III investments as of December 31, 2018:
Investment Type
 
Fair Value
 
Valuation Technique
 
Significant Unobservable
Inputs
 (1)(2)
 
Range
 
Weighted Average (3)
 
 
 
 
 
 
 
 
 
 
 
Credit-oriented investments:
 
 
 
 
 
 
 
 
 
 
Communication services:
 
$
20,746

 
Recent market information (5)
 
Quoted prices
 
Not applicable
 
Not applicable
 
 
2,416

 
Discounted cash flow (4)
 
Discount rate
 
12% – 14%
 
13%
Financials:
 
108,277

 
Recent market information (5)
 
Quoted prices
 
Not applicable
 
Not applicable
 
 
3,608

 
Discounted cash flow (4)
 
Discount rate
 
9% – 15%
 
14%
Health care:
 
37,724

 
Recent market information (5)
 
Quoted prices
 
Not applicable
 
Not applicable
 
 
2,550

 
Discounted cash flow (4)
 
Discount rate
 
10% – 16%
 
14%
Real estate:
 
79,562

 
Recent market information (5)
 
Quoted prices
 
Not applicable
 
Not applicable
 
 
4,570

 
Discounted cash flow (4)
 
Discount rate
 
12% – 23%
 
14%
Other:
 
38,959

 
Recent market information (5)
 
Quoted prices
 
Not applicable
 
Not applicable
 
 
17,943

 
Discounted cash flow (4)
 
Discount rate
 
8% – 15%
 
13%
 
 
5,078

 
Recent transaction price (8)
 
Not applicable
 
Not applicable
 
Not applicable
Equity investments:
 
 
 
 
 
 
 
 
 
 
 
 
2,099

 
Discounted cash flow (4)
 
Discount rate
 
10% – 30%
 
12%
 
 
2,390

 
Market approach
(comparable companies)
(6)
 
Earnings multiple (7)
 
4x – 10x
 
7x
Total Level III
investments
 
$
325,922

 
 
 
 
 
 
 
 

164

Oaktree Capital Group, LLC
Notes to Consolidated Financial Statements — (Continued)
December 31, 2018
($ in thousands, except where noted)


The following table sets forth a summary of the valuation techniques and quantitative information utilized in determining the fair value of the consolidated funds’ Level III investments as of December 31, 2017:
Investment Type
 
Fair Value
 
Valuation Technique
 
Significant Unobservable
Inputs
 (1)(2)
 
Range
 
Weighted Average (3)
 
 
 
 
 
 
 
 
 
 
 
Credit-oriented investments:
 
 
 
 
 
 
 
 
 
 
Financials:
 
$
53,732

 
Recent market information (5)
 
Quoted prices
 
Not applicable
 
Not applicable
Industrials:
 
14,563

 
Discounted cash flow (4)
 
Discount rate
 
6% – 11%
 
7%
 
 
3,782

 
Recent market information (5)
 
Quoted prices
 
Not applicable
 
Not applicable
Information
technology:
 
5,331

 
Discounted cash flow (4)
 
Discount rate
 
11% – 13%
 
12%
 
 
13,965

 
Recent market information (5)
 
Quoted prices
 
Not applicable
 
Not applicable
Real estate:
 
2,897

 
Discounted cash flow (4)
 
Discount rate
 
11% – 13%
 
12%
 
 
22,297

 
Recent market information (5)
 
Quoted prices
 
Not applicable
 
Not applicable
 
 
327

 
Recent transaction price (8)
 
Not applicable
 
Not applicable
 
Not applicable
Other:
 
15,881

 
Discounted cash flow (4)
 
Discount rate
 
8% – 20%
 
12%
 
 
660

 
Market approach
(comparable companies)
(6)
 
Earnings multiple (7)
 
8x – 10x
 
9x
 
 
29,452

 
Recent market information (5)
 
Quoted prices
 
Not applicable
 
Not applicable
Equity investments:
 
 
 
 
 
 
 
 
 
 
 
 
378

 
Market approach
(comparable companies)
(6)
 
Earnings multiple (7)
 
9x – 11x
 
10x
 
 
1,343

 
Discounted cash flow (4)
 
Discount rate
 
11% – 30%
 
13%
 
 
1,707

 
Recent market information (5)
 
Quoted prices
 
Not applicable
 
Not applicable
Real estate investments:
 
 
 
 
 
 
 
 
 
 
Real estate:
 
121,087

 
Recent transaction price (8)
 
Not applicable
 
Not applicable
 
Not applicable
Total Level III
investments
 
$
287,402

 
 
 
 
 
 
 
 
 
 
 
 
 
(1)
The discount rate is the significant unobservable input used in the fair-value measurement of performing credit-oriented investments in which the consolidated funds do not have a controlling interest in the underlying issuer, as well as certain equity investments and real estate loan portfolios. An increase (decrease) in the discount rate would result in a lower (higher) fair-value measurement.
(2)
Multiple of either earnings or underlying assets is the significant unobservable input used in the market approach for the fair-value measurement of distressed credit-oriented investments, credit-oriented investments in which the consolidated funds have a controlling interest in the underlying issuer, equity investments and certain real estate-oriented investments. An increase (decrease) in the multiple would result in a higher (lower) fair-value measurement.
(3)
The weighted average is based on the fair value of the investments included in the range.
(4)
A discounted cash-flow method is generally used to value performing credit-oriented investments in which the consolidated funds do not have a controlling interest in the underlying issuer, as well as certain equity investments, real estate-oriented investments and real estate loan portfolios.
(5)
Certain investments are valued using vendor prices or broker quotes for the subject or similar securities.  Generally, investments valued in this manner are classified as Level III because the quoted prices may be indicative in nature for securities that are in an inactive market, may be for similar securities, or may require adjustment for investment-specific factors or restrictions.
(6)
A market approach is generally used to value distressed investments and investments in which the consolidated funds have a controlling interest in the underlying issuer.
(7)
Earnings multiples are based on comparable public companies and transactions with comparable companies. The Company typically utilizes multiples of EBITDA; however, in certain cases the Company may use other earnings multiples believed to be most relevant to the investment. The Company typically applies the multiple to trailing twelve-months’ EBITDA. However, in certain cases other earnings measures, such as pro forma EBITDA, may be utilized if deemed to be more relevant.
(8)
Certain investments are valued based on recent transactions, generally defined as investments purchased or sold within six months of the valuation date. The fair value may also be based on a pending transaction expected to close after the valuation date.









165

Oaktree Capital Group, LLC
Notes to Consolidated Financial Statements — (Continued)
December 31, 2018
($ in thousands, except where noted)


A significant amount of judgment may be required when using unobservable inputs, including assessing the accuracy of source data and the results of pricing models. The Company assesses the accuracy and reliability of the sources it uses to develop unobservable inputs. These sources may include third-party vendors that the Company believes are reliable and commonly utilized by other marketplace participants. As described in note 2, other factors beyond the unobservable inputs described above may have a significant impact on investment valuations.
During the year ended December 31, 2018, the valuation technique for one Level III credit-oriented investment changed from a discounted cash flow to a market approach based on comparable companies due to the anticipated restructuring of the portfolio company. There were no changes in the valuation techniques for Level III securities for the year ended December 31, 2017.
8. DERIVATIVES AND HEDGING
The fair value of freestanding derivatives consisted of the following:
 
Assets
 
Liabilities
 
Notional
 
Fair Value
 
Notional
 
Fair Value
As of December 31, 2018
 
 
 
 
 
 
 
Foreign-currency forward contracts
$
58,254

 
$
1,654

 
$
(77,156
)
 
$
(2,318
)
Cross-currency swap
242,450

 
2,384

 

 

 
$
300,704

 
$
4,038

 
$
(77,156
)
 
$
(2,318
)
 
 
 
 
 
 
 
 
As of December 31, 2017
 
 
 
 
 
 
 
Foreign-currency forward contracts
$
288,451

 
$
5,020

 
$
(242,972
)
 
$
(13,154
)
Cross-currency swap

 

 
(255,210
)
 
(7,479
)
 
$
288,451

 
$
5,020

 
$
(498,182
)
 
$
(20,633
)
Realized and unrealized gains and losses arising from freestanding derivatives were recorded in the consolidated statements of operations as follows:
 
Year Ended December 31,
 
2018
 
2017
 
2016
 
 
 
 
 
 
Investment income
$
9,191

 
$
(16,707
)
 
$
4,630

General and administrative expense (1) 
(1,322
)
 
(14,199
)
 
(8,846
)
Total gain (loss)
$
7,869

 
$
(30,906
)
 
$
(4,216
)
 
 
 
 
 
(1)
To the extent that the Company’s freestanding derivatives are utilized to hedge its foreign-currency exposure to investment income and management fees earned from consolidated funds, the related hedged items are eliminated in consolidation, with the derivative impact (a positive number reflects a reduction in expenses) reflected in consolidated general and administrative expense.
There were no derivatives outstanding that were designated as hedging instruments for accounting purposes as of December 31, 2018 and 2017. Additionally, the Company had not designated any derivatives as fair-value hedges or hedges of net investments in foreign operations as of December 31, 2018 and 2017.

166

Oaktree Capital Group, LLC
Notes to Consolidated Financial Statements — (Continued)
December 31, 2018
($ in thousands, except where noted)


Derivatives Held By Consolidated Funds
Certain consolidated funds utilize derivatives in their ongoing investment operations. These derivatives primarily consist of foreign-currency forward contracts and options utilized to manage currency risk, interest-rate swaps to hedge interest-rate risk, options and futures used to hedge certain exposures for specific securities, and total-return swaps utilized mainly to obtain exposure to leveraged loans or to participate in foreign markets not readily accessible. The primary risk exposure for options and futures is price, while the primary risk exposure for total-return swaps is credit. None of the derivative instruments are accounted for as a hedging instrument utilizing hedge accounting.
The fair value of derivatives held by the consolidated funds consisted of the following:
 
Assets
 
Liabilities
 
Notional
 
Fair Value
 
Notional
 
Fair Value
As of December 31, 2018
 
 
 
 
 
 
 
Foreign-currency forward contracts
$
95,980

 
$
2,275

 
$
(48,081
)
 
$
(643
)
Options and futures
11,126

 
189

 

 

 
$
107,106

 
$
2,464

 
$
(48,081
)
 
$
(643
)
 
 
 
 
 
 
 
 
As of December 31, 2017
 
 
 
 
 
 
 
Foreign-currency forward contracts
$
64,068

 
$
590

 
$
(41,606
)
 
$
(817
)
Total-return and interest-rate swaps
837

 
49

 
(4,794
)
 
(136
)
Options and futures
15,022

 
92

 

 

 
$
79,927

 
$
731

 
$
(46,400
)
 
$
(953
)

The impact of derivatives held by the consolidated funds in the consolidated statements of operations was as follows: 
 
Year Ended December 31,
 
2018
 
2017
 
2016
 
Net Realized Gain (Loss) on Investments
 
Net Change in Unrealized Appreciation (Depreciation) on Investments
 
Net Realized Gain (Loss) on Investments
 
Net Change in Unrealized Appreciation (Depreciation) on Investments
 
Net Realized Gain (Loss) on Investments
 
Net Change in Unrealized Appreciation (Depreciation) on Investments
Foreign-currency forward contracts
$
513

 
$
2,327

 
$
(2,917
)
 
$
1,909

 
$
521

 
$
264

Total-return and interest-rate swaps
858

 
29

 
232

 
378

 
(2,353
)
 
(1,416
)
Options and futures
1,210

 
76

 
(4,825
)
 
574

 
(1,293
)
 
3

Total
$
2,581

 
$
2,432

 
$
(7,510
)
 
$
2,861

 
$
(3,125
)
 
$
(1,149
)


167

Oaktree Capital Group, LLC
Notes to Consolidated Financial Statements — (Continued)
December 31, 2018
($ in thousands, except where noted)


Balance Sheet Offsetting
The Company recognizes all derivatives as assets or liabilities at fair value in its consolidated statements of financial condition. In connection with its derivative activities, the Company generally enters into agreements subject to enforceable master netting arrangements that allow the Company to offset derivative assets and liabilities in the same currency by specific derivative type or, in the event of default by the counterparty, to offset derivative assets and liabilities with the same counterparty. While these derivatives are eligible to be offset in accordance with applicable accounting guidance, the Company has elected to present derivative assets and liabilities based on gross fair value in its consolidated statements of financial condition. The table below sets forth the setoff rights and related arrangements associated with derivatives held by the Company. The “gross amounts not offset in statements of financial condition” columns represent derivatives that management has elected not to offset in the consolidated statements of financial condition even though they are eligible to be offset in accordance with applicable accounting guidance.
 
Gross and Net Amounts of Assets (Liabilities) Presented
 
Gross Amounts Not Offset in Statements of Financial Condition
 
Net Amount
As of December 31, 2018
 
Derivative Assets (Liabilities)
 
Cash Collateral Received (Pledged)
 
Derivative Assets:
 
 
 
 
 
 
 
Foreign-currency forward contracts
$
1,654

 
$
1,497

 
$

 
$
157

Cross-currency swap
2,384

 

 

 
2,384

Subtotal
4,038

 
1,497

 

 
2,541

Derivative assets of consolidated funds:
 
 
 
 
 
 
 
Foreign-currency forward contracts
2,275

 

 

 
2,275

Options and futures
189

 

 

 
189

Subtotal
2,464

 

 

 
2,464

Total
$
6,502

 
$
1,497

 
$

 
$
5,005

 
 
 
 
 
 
 
 
Derivative Liabilities:
 
 
 
 
 
 
 
Foreign-currency forward contracts
$
(2,318
)
 
$
(1,497
)
 
$

 
$
(821
)
Derivative liabilities of consolidated funds:
 
 
 
 
 
 
 
Foreign-currency forward contracts
(643
)
 

 

 
(643
)
Total
$
(2,961
)
 
$
(1,497
)
 
$

 
$
(1,464
)

168

Oaktree Capital Group, LLC
Notes to Consolidated Financial Statements — (Continued)
December 31, 2018
($ in thousands, except where noted)


 
Gross and Net Amounts of Assets (Liabilities) Presented
 
Gross Amounts Not Offset in Statements of Financial Condition
 
Net Amount
As of December 31, 2017
 
Derivative Assets (Liabilities)
 
Cash Collateral Received (Pledged)
 
Derivative Assets:
 
 
 
 
 
 
 
Foreign-currency forward contracts
$
5,020

 
$
5,020

 
$

 
$

Derivative assets of consolidated funds:
 
 
 
 
 
 
 
Foreign-currency forward contracts
590

 
115

 

 
475

Total-return and interest-rate swaps
49

 
49

 

 

Options and futures
92

 

 

 
92

Subtotal
731

 
164

 

 
567

Total
$
5,751

 
$
5,184

 
$

 
$
567

 
 
 
 
 
 
 
 
Derivative Liabilities:
 
 
 
 
 
 
 
Foreign-currency forward contracts
$
(13,154
)
 
$
(5,020
)
 
$

 
$
(8,134
)
Cross-currency swap
(7,479
)
 

 

 
(7,479
)
Subtotal
(20,633
)
 
(5,020
)
 

 
(15,613
)
Derivative liabilities of consolidated funds:
 
 
 
 
 
 
 
Foreign-currency forward contracts
(817
)
 
(115
)
 

 
(702
)
Total-return and interest-rate swaps
(136
)
 
(49
)
 
(87
)
 

Subtotal
(953
)
 
(164
)
 
(87
)
 
(702
)
Total
$
(21,586
)
 
$
(5,184
)
 
$
(87
)
 
$
(16,315
)
9. FIXED ASSETS
Fixed assets, which consist of furniture and equipment, capitalized software, office leasehold improvements and company-owned aircraft, are included in other assets in the consolidated statements of financial position.
The following table sets forth the Company’s fixed assets and accumulated depreciation:
 
As of December 31,
 
2018
 
2017
 
 
 
 
Furniture, equipment and capitalized software
$
26,345

 
$
25,618

Leasehold improvements
70,270

 
66,940

Corporate aircraft
66,120

 
66,120

Other
4,859

 
5,229

Fixed assets
167,594

 
163,907

Accumulated depreciation
(61,879
)
 
(53,744
)
Fixed assets, net
$
105,715

 
$
110,163


169

Oaktree Capital Group, LLC
Notes to Consolidated Financial Statements — (Continued)
December 31, 2018
($ in thousands, except where noted)


10. GOODWILL AND INTANGIBLES
Goodwill represents the excess of cost over the fair value of identifiable net assets of acquired businesses. Goodwill has an indefinite useful life and is not amortized, but instead is tested for impairment annually in the fourth quarter of each fiscal year, or more frequently if events or circumstances indicate that impairment may have occurred. As of December 31, 2018, the Company determined there was no goodwill impairment. The carrying value of goodwill was $69.3 million as of December 31, 2018 and 2017.
The following table summarizes the carrying value of intangible assets:
 
As of December 31,
 
2018
 
2017
 
 
 
 
Contractual rights
$
347,452

 
$
347,452

Accumulated amortization
(33,173
)
 
(16,301
)
Intangible assets, net
$
314,279

 
$
331,151

Amortization expense associated with the Company’s intangible assets was $16.9 million, $6.6 million and $4.0 million for the years ended December 31, 2018, 2017 and 2016, respectively. Amortization of intangible assets held as of December 31, 2018 is estimated to be as follows:
2019
$
16,780

2020
16,780

2021
15,112

2022
12,777

2023
12,777

Thereafter
240,053

Total
$
314,279

Goodwill and intangible assets are included in other assets in the consolidated statements of financial position.

170

Oaktree Capital Group, LLC
Notes to Consolidated Financial Statements — (Continued)
December 31, 2018
($ in thousands, except where noted)


11. DEBT OBLIGATIONS AND CREDIT FACILITIES
The Company’s debt obligations are set forth below:
 
As of December 31,
 
2018
 
2017
 
 
 
 
$250,000, 3.78%, issued in December 2017, payable on December 18, 2032
$
250,000

 
$
250,000

$250,000, variable-rate term loan, issued in March 2014, payable on March 29, 2023 (1) 
150,000

 
150,000

$50,000, 3.91%, issued in September 2014, payable on September 3, 2024
50,000

 
50,000

$100,000, 4.01%, issued in September 2014, payable on September 3, 2026
100,000

 
100,000

$100,000, 4.21%, issued in September 2014, payable on September 3, 2029
100,000

 
100,000

$100,000, 3.69%, issued in July 2016, payable on July 12, 2031
100,000

 
100,000

Total remaining principal
750,000

 
750,000

Less: Debt issuance costs
(4,055
)
 
(3,726
)
Debt obligations
$
745,945

 
$
746,274

 
 
 
 
 
(1)
On March 29, 2018, the credit facility was amended to among other things, extend the maturity date from March 31, 2021 to March 29, 2023, favorably update the commitment fee in the corporate ratings-based pricing grid and increase the permitted combined leverage ratio to a ratio of 3:50 to 1:00. The credit facility consists of a $150 million term loan and a $500 million revolving credit facility. Borrowings generally bear interest at a spread to either LIBOR or an alternative base rate. Based on the current credit ratings of Oaktree Capital Management, L.P., the interest rate on borrowings is LIBOR plus 1.00% per annum and the commitment fee on the unused portions of the revolving credit facility is 0.10% per annum. The credit agreement contains customary financial covenants and restrictions, including ones regarding a maximum leverage ratio and a minimum required level of assets under management (as defined in the credit agreement, as amended above). As of December 31, 2018, the Company had no outstanding borrowings under the revolving credit facility.
As of December 31, 2018, future scheduled principal payments of debt obligations were as follows:
2019
$

2020

2021

2022

2023
150,000

Thereafter
600,000

Total
$
750,000

The Company was in compliance with all financial maintenance covenants associated with its senior notes and bank credit facility as of December 31, 2018 and 2017.
The fair value of the Company’s debt obligations, which are carried at amortized cost, is a Level III valuation that is estimated based on a discounted cash-flow calculation using estimated rates that would be offered to Oaktree for debt of similar terms and maturities. The fair value of these debt obligations, gross of debt issuance costs, was $720.3 million and $762.7 million as of December 31, 2018 and 2017, respectively, utilizing an average borrowing rate of 4.4% and 3.6%, respectively. As of December 31, 2018, a 10% increase in the assumed average borrowing rate would lower the estimated fair value to $696.0 million, whereas a 10% decrease would increase the estimated fair value to $745.7 million.
In July 2017, the Company agreed to guarantee a $17.5 million standby letter of credit extended to one of the investment funds that it manages, which expired in January 2018.

171

Oaktree Capital Group, LLC
Notes to Consolidated Financial Statements — (Continued)
December 31, 2018
($ in thousands, except where noted)


Credit Facilities of the Consolidated Funds
Certain consolidated funds may maintain revolving credit facilities that are secured by the assets of the fund or may issue senior variable rate notes to fund investments on a longer term basis, generally up to ten years. The obligations of the consolidated funds are nonrecourse to the Company.
The consolidated funds had the following debt obligations outstanding:
 
Outstanding Amount as of December 31,
 
Facility Capacity
 
Weighted Average Interest Rate
 
Weighted Average Remaining Maturity (years)
 
Commitment Fee Rate
 
L/C Fee
Credit Agreement
2018
 
2017
Senior variable rate notes
$
870,098

 
$
870,098

 
$
870,100

 
3.78%
 
9.7
 
N/A
 
N/A
Less: Debt issuance costs
(5,569
)
 
(7,697
)
 
 
 
 
 
 
 
 
 
 
Total debt obligations, net
$
864,529

 
$
862,401

 
 
 
 
 
 
 
 
 
 
As of both December 31, 2018 and 2017, the consolidated funds had debt obligations with an aggregate outstanding principal balance of $870.1 million. The fair value of the senior variable rate notes is a Level III valuation and aggregated $871.3 million and $872.1 million as of December 31, 2018 and 2017, respectively, using prices obtained from pricing vendors. Financial instruments that are valued using quoted prices for the security or similar securities are generally classified as Level III because the quoted prices may be indicative in nature for securities that are in an inactive market, may be for similar securities, or may require adjustment for investment-specific factors or restrictions.

Debt Obligations of CLOs
Debt obligations of CLOs represent amounts due to holders of debt securities issued by the CLOs, as well as term loans of CLOs that had not priced as of period end.
Set forth below are the outstanding debt obligations of CLOs:
 
As of December 31, 2018
 
As of December 31, 2017
 
Fair Value (1)
 
Weighted Average Interest Rate
 
Weighted Average Remaining Maturity (years)
 
Fair Value (1)
 
Weighted Average Interest Rate
 
Weighted Average Remaining Maturity (years)
Senior secured notes
$
3,976,602

 
2.69%
 
9.9
 
$
3,107,955

 
2.18%
 
10.7
Subordinated notes (2) 
151,392

 
N/A
 
9.7
 
111,637

 
N/A
 
10.8
Total CLO debt obligations
$
4,127,994

 
 
 
 
 
$
3,219,592

 
 
 
 
 
 
 
 
 
(1)
The fair value of CLO liabilities was measured as the fair value of CLO assets less the sum of (a) the fair value of any beneficial interests held by the Company and (b) the carrying value of any beneficial interests that represent compensation for services. Please see notes 2 and 7 for more information.
(2)
The subordinated notes do not have a contractual interest rate; instead, they receive distributions from the excess cash flows generated by the CLO.
The debt obligations of CLOs are nonrecourse to the Company and are backed by the investments held by the respective CLO. Assets of one CLO may not be used to satisfy the liabilities of another. As of December 31, 2018 and 2017, the fair value of CLO assets was $4.7 billion and $3.9 billion, respectively, and consisted of cash, corporate loans, corporate bonds and other securities.

172

Oaktree Capital Group, LLC
Notes to Consolidated Financial Statements — (Continued)
December 31, 2018
($ in thousands, except where noted)


As of December 31, 2018, future scheduled principal or par value payments with respect to the debt obligations of CLOs were as follows:
2019
$
228,396

2020

2021

2022

2023

Thereafter
3,982,146

Total
$
4,210,542


12. NON-CONTROLLING REDEEMABLE INTERESTS IN CONSOLIDATED FUNDS
The following table sets forth a summary of changes in the non-controlling redeemable interests in the consolidated funds. Dividends reinvested and in-kind contributions or distributions are non-cash in nature and have been presented on a gross basis in the table below.
 
Year Ended December 31,
 
2018
 
2017
 
2016
Beginning balance
$
860,548

 
$
344,047

 
$
38,173,125

Cumulative-effect adjustment from adoption of accounting guidance

 

 
(37,969,042
)
Initial consolidation of a fund

 
296,971

 
34,095

Contributions
447,260

 
331,764

 
144,060

Distributions
(305,406
)
 
(146,393
)
 
(56,557
)
Net income (loss)
(40,930
)
 
29,532

 
20,988

Change in distributions payable
2,469

 
1,853

 
(4,227
)
Foreign-currency translation and other
(2,319
)
 
2,774

 
1,605

Ending balance
$
961,622

 
$
860,548

 
$
344,047



173

Oaktree Capital Group, LLC
Notes to Consolidated Financial Statements — (Continued)
December 31, 2018
($ in thousands, except where noted)


13. UNITHOLDERS’ CAPITAL
Unitholders’ capital reflects the economic interests attributable to Class A unitholders, preferred unitholders, non-controlling interests in consolidated subsidiaries and non-controlling interests in consolidated funds. Non-controlling interests in consolidated subsidiaries represent the portion of unitholders’ capital attributable to the OCGH non-controlling interest and third parties. The OCGH non-controlling interest is determined at the Oaktree Operating Group level, after giving effect to distributions, if any, attributable to the preferred unitholders, based on the proportionate share of Oaktree Operating Group units held by the OCGH unitholders. Certain expenses, such as income taxes and related administrative expenses of Oaktree Capital Group, LLC and its Intermediate Holding Companies, are solely attributable to the Class A unitholders. As of December 31, 2018 and 2017, respectively, OCGH units represented 85,471,937 of the total 157,133,560 Oaktree Operating Group units and 90,975,687 of the total 156,285,913 Oaktree Operating Group units. Based on total allocable Oaktree Operating Group capital of $1,997,745 and $1,912,517 as of December 31, 2018 and 2017, respectively, the OCGH non-controlling interest was $1,086,693 and $1,113,314. As of December 31, 2018 and 2017, non-controlling interests attributable to third parties was $5,661 and $7,923, respectively.
Distributions per Class A unit are set forth below:
Payment Date
 
Record Date
 
Applicable to Quarterly Period Ended
 
Distribution Per Unit
November 13, 2018
 
November 5, 2018
 
September 30, 2018
 
$
0.70

August 10, 2018
 
August 6, 2018
 
June 30, 2018
 
0.55

May 11, 2018
 
May 7, 2018
 
March 31, 2018
 
0.96

February 23, 2018
 
February 16, 2018
 
December 31, 2017
 
0.76

Total 2018
 
$
2.97

 
 
 
 
 
 
 
November 10, 2017
 
November 6, 2017
 
September 30, 2017
 
$
0.56

August 11, 2017
 
August 7, 2017
 
June 30, 2017
 
1.31

May 12, 2017
 
May 8, 2017
 
March 31, 2017
 
0.71

February 24, 2017
 
February 17, 2017
 
December 31, 2016
 
0.63

Total 2017
 
$
3.21

 
 
 
 
 
 
 
November 14, 2016
 
November 7, 2016
 
September 30, 2016
 
$
0.65

August 12, 2016
 
August 8, 2016
 
June 30, 2016
 
0.58

May 13, 2016
 
May 9, 2016
 
March 31, 2016
 
0.55

February 26, 2016
 
February 19, 2016
 
December 31, 2015
 
0.47

Total 2016
 
$
2.25

 

Class A Unit Issuance
On February 12, 2018, the Company issued and sold 5,000,000 Class A units in a public offering, resulting in $219.5 million in net proceeds to the Company. The Company did not retain any proceeds from the sale of Class A units in this offering. The proceeds were used to acquire interests in the Company’s business from certain of the Company’s directors, employees and other investors, including certain senior executives and other members of the Company’s senior management.
Preferred Unit Issuances
On May 17, 2018, the Company issued 7,200,000 of its 6.625% Series A preferred units representing limited liability company interests with a liquidation preference of $25.00 per unit. The issuance resulted in $173.7 million in net proceeds to the Company. Distributions on the Series A preferred units, when and if declared by the board of directors of Oaktree, will be paid quarterly on March 15, June 15, September 15 and December 15 of each year. The first distribution was paid on September 17, 2018. Distributions on the Series A preferred units are non-cumulative.

174

Oaktree Capital Group, LLC
Notes to Consolidated Financial Statements — (Continued)
December 31, 2018
($ in thousands, except where noted)


On August 9, 2018, the Company issued 9,400,000 of its 6.550% Series B preferred units representing limited liability company interests with a liquidation preference of $25.00 per unit. The issuance resulted in $226.9 million in net proceeds to the Company. Distributions on the Series B preferred units, when and if declared by the board of directors of Oaktree, will be paid quarterly on March 15, June 15, September 15 and December 15 of each year. The first distribution was paid on December 17, 2018. Distributions on the Series B preferred units are non-cumulative.
Unless distributions have been declared and paid or declared and set apart for payment on the preferred units for a quarterly distribution period, during the remainder of that distribution period the Company may not repurchase any common units or any other units that are junior in rank, as to the payment of distributions, to the preferred units and the Company may not declare or pay or set apart payment for distributions on any common units or junior units for the remainder of that distribution period, other than certain Permitted Distributions (as defined in the unit designation related to the applicable preferred units (each, the “Preferred Unit Designation”)). These restrictions are not applicable during the initial distribution period, which is the period from the original issue date to, but excluding, September 15, 2018 and December 15, 2018 in regards to the Series A and Series B preferred units, respectively.
The Company may redeem, at its option, out of funds legally available, the preferred units, in whole or in part, at any time on or after June 15, 2023 in respect of the Series A preferred units or September 15, 2023 in respect of the Series B preferred units, at a price of $25.00 per preferred unit plus declared and unpaid distributions to, but excluding, the redemption date, without payment of any undeclared distributions. Holders of the preferred units have no right to require the redemption of the preferred units.
If a Change of Control Event (as defined in the applicable Preferred Unit Designation) occurs prior to June 15, 2023 in respect of the Series A preferred units or September 15, 2023 in respect of the Series B preferred units, the Company may, at its option, out of funds legally available, redeem the applicable preferred units, in whole but not in part, upon at least 30 days’ notice, within 60 days of the occurrence of such Change of Control Event, at a price of $25.25 per preferred unit, plus declared and unpaid distributions to, but excluding, the redemption date, without payment of any undeclared distributions.
If a Tax Redemption Event or Rating Agency Event (each, as defined in the applicable Preferred Unit Designation) occurs prior to June 15, 2023 in respect of the Series A preferred units or September 15, 2023 in respect of the Series B preferred units, the Company may, at its option, out of funds legally available, redeem the applicable preferred units, in whole but not in part, upon at least 30 days’ notice, within 60 days of the occurrence of such Tax Redemption Event or Rating Agency Event, at a price of $25.50 per preferred unit, plus declared and unpaid distributions to, but excluding, the redemption date, without payment of any undeclared distributions.
The preferred units are not convertible into Class A units or any other class or series of the Company’s interests or any other security. Holders of the preferred units do not have any of the voting rights given to holders of our Class A units, except that holders of the preferred units are entitled to certain voting rights under certain conditions.

175

Oaktree Capital Group, LLC
Notes to Consolidated Financial Statements — (Continued)
December 31, 2018
($ in thousands, except where noted)


The following table sets forth a summary of net income attributable to the preferred unitholders, the OCGH non-controlling interest and the Class A common unitholders:
 
Year Ended December 31,  
 
2018
 
2017
 
2016
Weighted average Oaktree Operating Group units outstanding
(in thousands):
 
 
 
 
 
OCGH non-controlling interest
86,390

 
91,643

 
92,122

Class A unitholders
70,526

 
64,148

 
62,565

Total weighted average units outstanding
156,916

 
155,791

 
154,687

Oaktree Operating Group net income:
 
 
 

 
 

Net income attributable to preferred unitholders (1)
$
12,277

 
$

 
$

Net income attributable to OCGH non-controlling interest
280,159

 
422,122

 
343,781

Net income attributable to OCG Class A unitholders
228,791

 
295,161

 
233,765

Oaktree Operating Group net income (2) 
$
521,227

 
$
717,283

 
$
577,546

Net income attributable to OCG Class A unitholders:
 
 
 

 
 

Oaktree Operating Group net income attributable to OCG Class A unitholders
$
228,791

 
$
295,161

 
$
233,765

Non-Operating Group income (expense)
(632
)
 
144,143

 
(1,176
)
Income tax expense of Intermediate Holding Companies
(17,018
)
 
(207,810
)
 
(37,884
)
Net income attributable to OCG Class A unitholders
$
211,141

 
$
231,494

 
$
194,705

 
 
 
 
 
(1)
Represents distributions declared, if any, on the preferred units.
(2)
Oaktree Operating Group net income does not include amounts attributable to other non-controlling interests, which amounted to $2,659, $2,662 and $4,696 for the years ended December 31, 2018, 2017 and 2016, respectively.
The change in the Company’s ownership interest in the Oaktree Operating Group is set forth below:
 
Year Ended December 31,
 
2018
 
2017
 
2016
Net income attributable to OCG Class A unitholders
$
211,141

 
$
231,494

 
$
194,705

Equity reallocation between controlling and non-controlling interests
80,106

 
23,151

 
14,388

Change from net income attributable to OCG Class A unitholders and transfers from non-controlling interests
$
291,247

 
$
254,645

 
$
209,093

Please see notes 14, 15 and 16 for additional information regarding transactions that impacted unitholders’ capital.

176

Oaktree Capital Group, LLC
Notes to Consolidated Financial Statements — (Continued)
December 31, 2018
($ in thousands, except where noted)


14. EARNINGS PER UNIT
The computation of net income per Class A unit is set forth below:  
 
Year Ended December 31,
 
2018
 
2017
 
2016
Net income per Class A unit (basic and diluted):
(in thousands, except per unit amounts)
 
 
 
 
 
Net income attributable to OCG Class A unitholders
$
211,141

 
$
231,494

 
$
194,705

Weighted average number of Class A units outstanding (basic and diluted)
70,526

 
64,148

 
62,565

Basic and diluted net income per Class A unit
$
2.99

 
$
3.61

 
$
3.11

OCGH units may be exchanged on a one-for-one basis into Class A units, subject to certain restrictions. As of December 31, 2018, there were 85,471,937 OCGH units outstanding, which are vested or will vest through February 15, 2028, that ultimately may be exchanged into 85,471,937 Class A units. The exchange of these units would proportionally increase the Company’s interest in the Oaktree Operating Group. However, as the restrictions set forth in the exchange agreement were in place at the end of each respective reporting period, those units were not included in the computation of diluted earnings per unit for the years ended December 31, 2018, 2017 and 2016.
A deferred equity unit represents a special unit award that, when vested, will be settled with an unvested OCGH unit on a one-for-one basis. The number of deferred equity units that will vest is based on the achievement of certain performance targets through June 2021. Once a performance target has been met, the applicable number of OCGH units will be issued and begin to vest over 4.0 years. The holder of a deferred equity unit is not entitled to any distributions until the issuance of an OCGH unit in settlement of a deferred equity unit. As of or for the years ended December 31, 2018 and 2017, no OCGH units were considered issuable under the terms of the arrangement; consequently, no contingently issuable units were included in the computation of diluted earnings per unit for those periods. Please see note 15 for more information.
Certain compensation arrangements include performance-based awards that could result in the issuance of up to 340,000 OCGH units in total, which would vest over periods of four to ten years from date of issuance. As of and for the years ended December 31, 2018 and 2017, no OCGH units were considered issuable under the terms of these arrangements; consequently, no contingently issuable units were included in the computation of diluted earnings per unit for those periods.
The Company had a contingent consideration liability that was payable in cash and fully-vested OCGH units. In May 2018, the contingent consideration arrangement was modified in respect of certain performance targets and payment terms. The new arrangement provides for contingent consideration payable in cash and Class A units. No Class A units or OCGH units were considered issuable under the terms of the arrangement as of or for the years ended December 31, 2018 and 2017; consequently, no contingently issuable units were included in the computation of diluted earnings per unit for those periods. Please see note 17 for more information.
15. EQUITY-BASED COMPENSATION
In December 2011, the Company adopted the 2011 Oaktree Capital Group, LLC Equity Incentive Plan (the “2011 Plan”). The 2011 Plan provides for the granting of options, unit appreciation rights, restricted unit awards, unit bonus awards, phantom equity awards or other unit-based awards to senior executives, directors, officers, certain employees, consultants, and advisors of the Company and its affiliates. As of December 31, 2018, a maximum of 23,442,887 units have been authorized to be awarded pursuant to the 2011 Plan, and 12,635,682 units (including 2,000,000 EVUs and 97,829 phantom units) have been awarded under the 2011 Plan. Each Class A and OCGH unit, when issued, represents an indirect interest in one Oaktree Operating Group unit. Total vested and unvested Class A and OCGH units issued and outstanding were 157,133,560 as of December 31, 2018.
Pursuant to the terms of the OCGH limited partnership agreement, the general partner of OCGH may elect at its discretion to declare an open period during which an OCGH unitholder may exchange its OCGH units for, at the option of the Company’s board of directors, Class A units, an equivalent amount of cash based on then-

177

Oaktree Capital Group, LLC
Notes to Consolidated Financial Statements — (Continued)
December 31, 2018
($ in thousands, except where noted)


prevailing market prices, other consideration of equal value, or any combination of the foregoing under the terms of the Company’s exchange agreement, as amended. The general partner determines the number of units eligible for exchange within a given open period and, if the OCGH unitholders request to exchange a number of units in excess of the amount eligible for exchange, the general partner determines which units to exchange taking into account appropriate factors. In addition, the general partner of OCGH may at its sole discretion cause a mandatory sale or exchange of OCGH units owned by any OCGH unitholder. Upon approval by the Company’s board of directors, OCGH units selected for exchange in accordance with the foregoing will be exchanged, at the option of the board of directors, into Class A units, an equivalent amount of cash based on then-prevailing market prices, other consideration of equal value, or any combination of the foregoing pursuant to the terms of the exchange agreement.
The exchange agreement generally provides that (a) such OCGH units will be acquired by the Intermediate Holding Companies in exchange for, at the option of the Company’s board of directors, Class A units, an equivalent amount of cash based on then-prevailing market prices, other consideration of equal value, or any combination of the foregoing, (b) the OCGH units acquired by the Intermediate Holding Companies may then be redeemed by OCGH in exchange for Oaktree Operating Group units, (c) the Intermediate Holding Companies may exchange Oaktree Operating Group units with each other such that, immediately after such exchange, each Intermediate Holding Company holds Oaktree Operating Group units only in the Oaktree Operating Group entity for which such Intermediate Holding Company serves as the general partner and (d) the Company will cancel a corresponding number of Class B units.
Class A and OCGH Unit Awards
In 2018, the Company granted 1,164,601 Class A units and 124,051 restricted OCGH units to its employees and directors, subject to annual vesting over a weighted average period of approximately 4.4 years. As of December 31, 2018, the Company expected to recognize compensation expense on its unvested Class A and OCGH unit awards of $132.3 million over a weighted average period of 3.5 years.
The Company utilizes a contemporaneous valuation report in determining fair value at the date of grant for OCGH unit awards. Each valuation report is based on the market price of Oaktree’s Class A units. A discount is then applied to the Class A unit market price to reflect the lack of marketability for the OCGH units. The determination of an appropriate discount for lack of marketability is based on a review of discounts on the sale of restricted shares of publicly traded companies and multi-period put-based quantitative methods. Factors that influence the size of the discount for lack of marketability include (a) the estimated time it would take for an OCGH unitholder to exchange units into Class A units, (b) the volatility of the Company’s business and (c) thin trading of the Class A units. Each of these factors is subject to significant judgment.
The estimated time-to-liquidity assumption ranged between 5.6 years in 2016 to 7.0 years in March 2018 and 6.4 years in the most recent valuation in 2018. The estimated time to liquidity is influenced primarily by the need for (a) the general partner of OCGH to elect in its discretion to declare an open period during which an OCGH unitholder may exchange his or her unrestricted vested OCGH units for, at the option of the Company’s board of directors, Class A units on a one-for-one basis, an equivalent amount of cash based on then-prevailing market prices, other consideration of equal value or any combination of the foregoing, and (b) the approval of the Company’s board of directors to exchange such OCGH units into any of the foregoing. Board approval is based primarily on the objective of maintaining an orderly market for Oaktree’s units, but may take into account any other factors that the board may deem appropriate in its sole discretion. Volatility is estimated from historical and implied volatilities of the Company and five other comparable public alternative asset management companies.
In valuing employee OCGH unit grants, the discount percentage applied to the then-prevailing Class A unit trading price was 20% for all OCGH units granted in 2016 through the first three quarters of 2018 and 17.5% for the fourth quarter of 2018. With respect to forfeitures, the Company made an accounting policy election to account for forfeitures when they occur in connection with accounting guidance adopted in the first quarter of 2017 on a modified retrospective basis as discussed in note 2. Accordingly, no forfeitures have been assumed in the calculation of compensation expense effective January 1, 2017. Prior to adoption of the guidance, the calculation of compensation expense assumed a forfeiture rate of up to 3.0% annually, based on expected employee turnover, and was revised annually or more frequently, as necessary, to adjust for actual forfeitures and to reflect expense only for those units that ultimately vest.

178

Oaktree Capital Group, LLC
Notes to Consolidated Financial Statements — (Continued)
December 31, 2018
($ in thousands, except where noted)


A summary of the status of the Company’s unvested Class A and OCGH unit awards and a summary of changes for the periods presented are set forth below (actual dollars per unit):  
 
Class A Units
 
OCGH Units (1)
 
Number of Units
 
Weighted Average Grant Date Fair Value
 
Number of Units
 
Weighted Average Grant Date Fair Value
Balance, December 31, 2015
2,376,340

 
$
38.18

 
2,265,967

 
$
40.70

Granted
830,949

 
46.79

 
879,667

 
35.96

Vested
(997,039
)
 
37.71

 
(601,249
)
 
39.18

Forfeited
(81,850
)
 
35.63

 
(206,432
)
 
34.60

Balance, December 31, 2016
2,128,400

 
41.86

 
2,337,953

 
39.85

Granted
1,285,548

 
45.42

 
274,018

 
37.15

Vested
(837,254
)
 
40.57

 
(453,136
)
 
38.50

Forfeited
(20,378
)
 
45.59

 

 

Balance, December 31, 2017
2,556,316

 
44.05

 
2,158,835

 
39.79

Granted
1,164,601

 
39.61

 
124,051

 
31.80

Vested
(920,439
)
 
42.57

 
(418,837
)
 
37.23

Forfeited
(99,893
)
 
40.59

 

 

Balance, December 31, 2018
2,700,585

 
$
42.76

 
1,864,049

 
$
39.83

 
 
 
 
 
(1)
Excludes certain performance-based awards that could result in the issuance of up to 340,000 OCGH units, which would vest over periods of four to ten years from date of issuance. Though no units have been issued to date under these arrangements, as of December 31, 2018 the Company expected to recognize compensation expense on 260,165 unvested OCGH performance awards of $6.8 million over a weighted average period of 4.4 years under applicable accounting rules.
Equity Value Units
OCGH equity value units (“EVUs”) represent special limited partnership units in OCGH that entitle the holder the right to receive special distributions that will be settled in OCGH units, based on value created during a specified period in excess of a fixed “Base Value.” The value created will be measured on a per unit basis, based on the appreciation of the Class A units and certain components of quarterly distributions with respect to OCGH units over the period beginning on January 1, 2015 and ending on each of December 31, 2019, December 31, 2020 and December 31, 2021, with one-third of the EVUs recapitalizing on each such date. EVUs also give the holder the right, subject to service vesting and Oaktree performance relative to the accreting Base Value, to receive certain quarterly distributions from OCGH. EVUs do not entitle the holder to any voting rights.
The value received under the EVUs will be reduced by (i) distributions received by the holder on 225,000 OCGH units granted to the holder on April 26, 2017, (ii) the value of the portion of profit sharing payments received by the holder attributable to the net incentive income received from certain funds, and (iii) the full value of the OCGH units granted to the holder on April 26, 2017. To the extent that the reduction relates to the value of any such OCGH units that are unvested at the time of the reduction, such OCGH units will vest at that time.
Certain EVUs provide the holder with liquidity rights in respect of the special distributions, if any, that will be settled in OCGH units. The Company accounts for EVUs with liquidity rights as liability-classified awards. As of December 31, 2018, there were 1,000,000 equity-classified EVUs and 1,000,000 liability-classified EVUs outstanding. As of December 31, 2018, the Company expected to recognize $1.4 million of compensation expense on its unvested EVUs over the next year. Equity-classified EVUs that require future service are expensed on a straight-line basis over the requisite service period. Liability-classified EVUs are remeasured at the end of each quarter.
The fair value of EVUs was determined using a Monte Carlo simulation model. The fair value is affected by the Class A unit trading price and assumptions regarding certain complex and subjective variables, including the expected Class A unit trading price volatility, distributions and exercise timing, and the risk-free interest rate.

179

Oaktree Capital Group, LLC
Notes to Consolidated Financial Statements — (Continued)
December 31, 2018
($ in thousands, except where noted)


Deferred Equity Units
A deferred equity unit represents a special unit award that, when vested, will be settled with an unvested OCGH unit on a one-for-one basis. The number of deferred equity units that will vest is based on the achievement of certain performance targets through June 2021. Once a performance target has been met, the applicable number of OCGH units will be issued and begin to vest over 4.0 years. The holder of a deferred equity unit is not entitled to any distributions until settled by the issuance of an OCGH unit. As of December 31, 2018, there were 250,000 deferred equity units outstanding, none of which were expected to vest.
The fair value of the deferred equity units was determined at the grant date based on the then-prevailing Class A unit trading price and reflected a 20% lack-of-marketability discount for the OCGH units that will be issued upon vesting.
16. INCOME TAXES AND RELATED PAYMENTS
Oaktree is a publicly traded partnership and Oaktree Holdings, Inc. and Oaktree AIF Holdings, Inc., two of its Intermediate Holding Companies, are wholly-owned corporate subsidiaries. Income earned by these corporate subsidiaries is subject to U.S. federal and state income taxation and taxed at prevailing rates. Income earned by non-corporate subsidiaries is not subject to U.S. federal corporate income tax and is allocated to the Oaktree Operating Group’s unitholders. The Company’s effective tax rate is dependent on many factors, including the estimated nature of many amounts and the mix of revenues and expenses between the subsidiaries that are or are not subject to income tax; consequently, from period to period the effective tax rate is subject to significant variation.
Tax Legislation
On December 22, 2017, the Tax Act was enacted. The Tax Act reduced the corporate income tax rate from 35% to 21%, and included significant changes to other domestic and international corporate income tax provisions. The rate change resulted in a net reduction to net income attributable to Oaktree Capital Group, LLC of $33.2 million in the fourth quarter of 2017, comprised of $178.2 million in additional tax expense due to a reduction in the Company’s deferred tax assets and a $145.1 million benefit to other income due to a reduction in the Company’s tax receivable agreement liability. The SEC Staff issued Staff Accounting Bulletin No. 118 in December 2017, which allows a financial statement issuer that does not have all necessary information to fully account for the income tax effect of the Tax Act to record a provisional amount in its financial statements that may be subject to adjustment during a subsequent measurement period.  As of December 31, 2018, the Company has completed its accounting for all of the enactment-date income tax effects of the Tax Act and no adjustments were made to the above provisional amounts. 

180

Oaktree Capital Group, LLC
Notes to Consolidated Financial Statements — (Continued)
December 31, 2018
($ in thousands, except where noted)


Income tax expense from operations consisted of the following:  
 
Year Ended December 31,
 
2018
 
2017
 
2016
Current:
 
 
 
 
 
U.S. federal income tax
$
4,645

 
$
4,085

 
$
10,268

State and local income tax
2,934

 
2,687

 
6,154

Foreign income tax
7,402

 
5,907

 
1,436

 
$
14,981

 
$
12,679

 
$
17,858

Deferred:
 
 
 

 
 

U.S. federal income tax
$
8,934

 
$
191,488

 
$
23,835

State and local income tax
844

 
10,928

 
2,110

Foreign income tax
20

 
347

 
(1,284
)
 
$
9,798

 
$
202,763

 
$
24,661

Total:
 
 
 

 
 

U.S. federal income tax
$
13,579

 
$
195,573

 
$
34,103

State and local income tax
3,778

 
13,615

 
8,264

Foreign income tax
7,422

 
6,254

 
152

Income tax expense
$
24,779

 
$
215,442

 
$
42,519

The Company’s income (loss) before income taxes consisted of the following:  
 
Year Ended December 31,
 
2018
 
2017
 
2016
Domestic income (loss) before income taxes
$
467,264

 
$
894,911

 
$
623,712

Foreign income (loss) before income taxes
22,060

 
10,013

 
(15,090
)
Total income (loss) before income taxes
$
489,324

 
$
904,924

 
$
608,622

The Company’s effective tax rate differed from the federal statutory rate for the following reasons:  
 
Year Ended December 31,
 
2018
 
2017
 
2016
Income tax expense at federal statutory rate
21.00
 %
 
35.00
 %
 
35.00
 %
Income passed through
(17.78
)
 
(31.61
)
 
(30.31
)
State and local taxes, net of federal benefit
0.55

 
0.38

 
1.28

Foreign taxes
0.57

 
0.23

 
0.89

Deferred tax adjustment

 
19.76

 

Other, net
0.72

 
0.05

 
0.13

Total effective rate
5.06
 %
 
23.81
 %
 
6.99
 %


181

Oaktree Capital Group, LLC
Notes to Consolidated Financial Statements — (Continued)
December 31, 2018
($ in thousands, except where noted)


The components of the Company’s deferred tax assets and liabilities were as follows:
 
As of December 31,
 
2018
 
2017
 
2016
Deferred tax assets:
 

 
 

 
 

Investment in partnerships
$
210,678

 
$
191,713

 
$
386,796

Equity-based compensation expense
5,535

 
3,537

 
4,449

Net operating losses
7,393

 

 

Other
9,191

 
9,311

 
14,329

Total deferred tax assets
232,797

 
204,561

 
405,574

Total deferred tax liabilities
3,697

 
2,101

 
960

Net deferred tax assets before valuation allowance
229,100

 
202,460

 
404,614

Valuation allowance

 

 

Net deferred tax assets
$
229,100

 
$
202,460

 
$
404,614

As of December 31, 2018, the Company had approximately $31.6 million of net operating losses available to offset future taxable income indefinitely. When assessing the realizability of deferred tax assets, the Company considers whether it is probable that some or all of the deferred tax assets will not be realized. In determining whether the deferred tax assets are realizable, the Company considers the period of expiration of the tax asset, historical and projected taxable income, and tax liabilities for the tax jurisdiction in which the tax asset is located. The deferred tax asset recognized by the Company, as it relates to the higher tax basis in the carrying value of certain assets compared to the book basis of those assets, will be recognized in future years by these taxable entities. Deferred tax assets are based on the amount of the tax benefit that the Company’s management has determined is more likely than not to be realized in future periods. In determining the realizability of this tax benefit, management considered numerous factors that will give rise to pre-tax income in future periods. Among these are the historical and expected future book and tax basis pre-tax income of the Company and unrealized gains in the Company’s assets at the determination date. Based on these and other factors, the Company determined that, as of December 31, 2018, all deferred tax assets were more likely than not to be realized in future periods.
The Company recognizes tax benefits related to its tax positions only where the position is “more likely than not” to be sustained in the event of examination by tax authorities. As part of its assessment, the Company analyzes its tax filing positions in all of the federal, state and foreign tax jurisdictions where it is required to file income tax returns, and for all open tax years in these jurisdictions. As of December 31, 2018, the total reserve balance, including interest and penalties, was $4.6 million.
The following is a reconciliation of unrecognized tax benefits (excluding interest and penalties thereon):
 
Year Ended December 31,
 
2018
 
2017
 
2016
Unrecognized tax benefits, January 1
$
4,366

 
$
5,768

 
$
4,956

Additions for tax positions related to the current year

 
350

 
350

Additions for tax positions related to prior years

 

 
2,121

Reductions for tax positions related to prior years
(18
)
 
(412
)
 
(79
)
Settlements
(1,423
)
 

 

Lapse in statute of limitations
(226
)
 
(1,340
)
 
(1,580
)
Unrecognized tax benefits, December 31
$
2,699

 
$
4,366

 
$
5,768

If the above tax benefits as of December 31, 2018 were to be recognized in 2018, the $2.7 million would impact the annual effective tax rate.
The Company recognizes interest and penalties related to unrecognized tax positions in the provision for income taxes in the consolidated statements of operations.  As of December 31, 2018 and 2017, respectively, the aggregate amount of interest and penalties accrued was $1.9 million and $3.2 million.  The Company recognized a net expense of $1.2 million, $0.1 million and $1.6 million in 2018, 2017 and 2016, respectively.

182

Oaktree Capital Group, LLC
Notes to Consolidated Financial Statements — (Continued)
December 31, 2018
($ in thousands, except where noted)


The Company files its tax returns as prescribed by the tax laws of the jurisdictions in which it operates. In the normal course of business, the Company is subject to examination by federal, state, local and foreign tax regulators. With limited exceptions, the Company is no longer subject to income tax audits by taxing authorities for periods before 2015. Tax authorities currently are examining certain income tax returns of Oaktree, with certain of these examinations at an advanced stage. Over the next twelve months ending December 31, 2019, the Company believes that it is reasonably possible that one outcome of these current examinations and expiring statutes of limitation on other items may be the release of up to approximately $2.8 million of previously accrued Operating Group income taxes. The Company believes that it has adequately provided for any reasonably foreseeable outcomes related to its tax examinations and that any settlements related thereto will not have a material adverse effect on the Company’s consolidated financial statements; however, there can be no assurances as to the ultimate outcomes.
Exchange Agreement and Tax Receivable Agreement
Subject to certain restrictions and the approval of the Company’s board of directors, each holder of OCGH units has the right to exchange his or her vested units for, at the option of the Company’s board of directors, Class A units, an equivalent amount of cash based on then-prevailing market prices and/or other consideration of equal value. Certain of the Oaktree Operating Group entities made an election under Section 754 of the U.S. Internal Revenue Code, as amended, which may result in an adjustment to the tax basis of the assets owned by the Oaktree Operating Group at the time of an exchange. These exchanges may result in increases in tax deductions and tax basis that would reduce the amount of tax that Oaktree Holdings, Inc. and Oaktree AIF Holdings, Inc. would otherwise be required to pay in the future.
Oaktree Holdings, Inc. and Oaktree AIF Holdings, Inc. have entered into a tax receivable agreement with OCGH unitholders that, as amended, provides for the payment to an exchanging or selling OCGH unitholder of 85% of the amount of cash savings, if any, in U.S. federal, state, local and foreign income taxes that they actually realize (or are deemed to realize in the case of an early termination payment by Oaktree Holdings, Inc. or Oaktree AIF Holdings, Inc., or a change of control) as a result of an increase in the tax basis of the assets owned by the Oaktree Operating Group. When an exchange of OCGH units results in an increase to the tax basis of the assets owned by the Oaktree Operating Group, a deferred tax asset and an associated liability for payments to OCGH unitholders under the tax receivable agreement are recorded, subject to realizability considerations. The establishment of a deferred tax asset increases additional paid-in capital because the transactions are between Oaktree and its unitholders.
Assuming no further material changes in the relevant tax law and that the Company earns sufficient taxable income to realize the full tax benefit of the increased amortization of the assets, the expected future payments to OCGH unitholders under the tax receivable agreement, as of December 31, 2018, are set forth below:
Transaction
Total Future Payments
 
Payments Through Fiscal Year
 
 
2007 private offering
$
13,396

 
2029
Initial public offering
32,411

 
2034
May 2013 Offering
45,649

 
2035
March 2014 Offering
34,640

 
2036
March 2015 Offering
29,446

 
2037
February 2018 Offering
32,330

 
2040
Total
$
187,872

 
 
For the years ended December 31, 2018, 2017 and 2016, respectively, amounts paid under the tax receivable agreement totaled $20.7 million, $20.0 million and $18.8 million.

183

Oaktree Capital Group, LLC
Notes to Consolidated Financial Statements — (Continued)
December 31, 2018
($ in thousands, except where noted)


17. COMMITMENTS AND CONTINGENCIES
In the normal course of business, Oaktree enters into contracts that contain certain representations, warranties and indemnifications. The Company’s exposure under these arrangements would involve future claims that have not yet been asserted. Inasmuch as no such claims currently exist or are expected to arise, the Company has not accrued any liability in connection with these indemnifications.
Legal Actions
Oaktree, its affiliates, investment professionals, and portfolio companies are routinely involved in litigation and other legal actions in the ordinary course of their business and investing activities.  In addition, Oaktree is subject to the authority of a number of U.S. and non-U.S. regulators, including the SEC and the Financial Industry Regulatory Authority, and those authorities periodically conduct examinations of Oaktree and make other inquiries that may result in the commencement of regulatory proceedings against Oaktree and its personnel. Oaktree is currently not subject to any pending actions or regulatory proceedings that either individually or in the aggregate are expected to have a material impact on its consolidated financial statements.
Incentive Income
In addition to the incentive income recognized by the Company, certain of its funds have amounts recorded as potentially allocable to the Company as its share of potential future incentive income, based on each fund’s net asset value. Inasmuch as this incentive income is contingent upon future investment activity and other factors, it is not recognized by the Company as revenue until it is probable that a significant reversal will not occur. As of December 31, 2018 and 2017, respectively, the aggregate of such amounts recorded at the fund level in excess of incentive income recognized by the Company was $1,434,458 and $1,918,952, for which related direct incentive income compensation expense was estimated to be $754,903 and $1,000,232.
Contingent Liabilities
The Company had a contingent consideration obligation of up to $60.0 million related to the Highstar acquisition that was payable in cash and fully-vested OCGH units. The amount of contingent consideration was based on the achievement of certain performance targets over a period of up to seven years from the acquisition date of August 2014. In May 2018, the contingent consideration arrangement was modified in respect of certain performance targets and payment terms. The new arrangement provides for contingent consideration of up to $36.1 million, payable in cash and Class A units. The modification resulted in a $7.1 million reduction in the contingent consideration liability. As of December 31, 2018 and 2017, respectively, the fair value of the contingent consideration liability was $6.7 million and $18.8 million, respectively. Changes in this liability resulted in income of $12.1 million, $4.8 million and $4.9 million in 2018, 2017 and 2016, respectively. The fair value of the contingent consideration liability is a Level III valuation, which uses a discounted cash-flow analysis based on a probability-weighted average estimate of certain performance targets, including fundraising and revenue levels. The assumptions used in the analysis are inherently subjective, and thus the ultimate amount of the contingent consideration liability may differ materially from the most recent estimate. The contingent consideration liability is included in accounts payable, accrued expenses and other liabilities in the consolidated statements of financial condition. Changes in the liability are recorded in general and administrative expense in the consolidated statements of operations.
In connection with the October 2017 BDC acquisition, FSM pledged assets with an estimated fair value of $56.2 million to indemnify the Company or the BDCs against any claims or assessments arising from the period during which it managed the BDCs. As of December 31, 2018, the remaining amount of the pledged assets was $32.0 million. Please see note 3 for more information.
Commitments to Funds
As of December 31, 2018 and 2017, the Company, generally in its capacity as general partner, had undrawn capital commitments of $385.8 million and $429.1 million, respectively, including commitments to both unconsolidated and consolidated funds.

184

Oaktree Capital Group, LLC
Notes to Consolidated Financial Statements — (Continued)
December 31, 2018
($ in thousands, except where noted)


Operating Leases
Oaktree leases its main headquarters office in Los Angeles and offices in 17 other cities in the U.S., Europe, Asia and Australia, pursuant to current lease terms expiring through 2031. Occupancy costs, including non-lease expenses, were $22,369, $20,477 and $22,637 for the years ended December 31, 2018, 2017 and 2016, respectively.
As of December 31, 2018, aggregate estimated minimum commitments under Oaktree’s operating leases were as follows:
2019
$
19,377

2020
18,873

2021
17,856

2022
17,279

2023
16,699

Thereafter
85,745

Total
$
175,829

Investment Commitments of the Consolidated Funds
Certain of the consolidated funds are parties to credit arrangements that provide for the issuance of letters of credit and/or revolving loans, which may require the particular fund to extend loans to investee companies. The consolidated funds use the same investment criteria in making these commitments as they do for investments that are included in the consolidated statements of financial condition. The unfunded liability associated with these credit arrangements is equal to the amount by which the contractual loan commitment exceeds the sum of funded debt and cash held in escrow, if any. As of December 31, 2018 and 2017, the consolidated funds had potential aggregate commitments of $13.8 million and $6.0 million, respectively. These commitments are expected to be funded by the funds’ cash balances, proceeds from asset sales or drawdowns against existing capital commitments.
A consolidated fund may agree to guarantee the repayment obligations of certain investee companies. As of December 31, 2018 and 2017, there were no guaranteed amounts under such arrangements.
Certain consolidated funds are investment companies that are required to disclose financial support provided or contractually required to be provided to any of their portfolio companies. During the year ended December 31, 2018, the consolidated funds did not provide any financial support to portfolio companies.

185

Oaktree Capital Group, LLC
Notes to Consolidated Financial Statements — (Continued)
December 31, 2018
($ in thousands, except where noted)


18. RELATED PARTY TRANSACTIONS
The Company considers its senior executives, employees and unconsolidated Oaktree funds to be affiliates (as defined in the FASB ASC Master Glossary). Amounts due from and to affiliates are set forth below. The fair value of amounts due from and to affiliates is a Level III valuation and was valued based on a discounted cash-flow analysis. The carrying value of amounts due from affiliates approximated fair value due to their short-term nature or because their weighted average interest rate approximated the Company’s cost of debt. The fair value of amounts due to affiliates approximated $95,953 and $93,772 as of December 31, 2018 and 2017, respectively, based on a discount rate of 10.0%.
 
As of December 31,
 
2018
 
2017
Due from affiliates:
 
 
 
Loans
$
3,857

 
$
9,239

Amounts due from unconsolidated funds
72,588

 
57,155

Management fees and incentive income due from unconsolidated funds
362,971

 
152,959

Payments made on behalf of unconsolidated entities
3,469

 
3,784

Non-interest bearing advances made to certain non-controlling interest holders and employees
27

 
87

Total due from affiliates
$
442,912

 
$
223,224

Due to affiliates:
 
 
 

Due to OCGH unitholders in connection with the tax receivable agreement (please see note 16)
$
187,872

 
$
176,283

Amounts due to senior executives, certain non-controlling interest holders and employees
495

 
1,590

Total due to affiliates
$
188,367

 
$
177,873

Loans
Loans primarily consist of interest-bearing loans made to certain non-controlling interest holders, primarily certain employees, to meet tax obligations related to vesting of equity awards. The loans, which are generally recourse to the borrower or secured by vested equity and other collateral, typically bear interest at the Company’s cost of debt and generated interest income of $211, $451 and $906 for the years ended December 31, 2018, 2017 and 2016, respectively.
Due From Oaktree Funds and Portfolio Companies
In the normal course of business, the Company advances certain expenses on behalf of Oaktree funds. Amounts advanced on behalf of consolidated funds are eliminated in consolidation. Certain expenses paid by the Company, which typically are employee travel and other costs associated with particular portfolio company holdings, are reimbursed to the Company by the portfolio companies.
Revenues Earned From Oaktree Funds
Management fees and incentive income earned from unconsolidated Oaktree funds totaled $1.3 billion, $1.4 billion and $1.0 billion for the years ended December 31, 2018, 2017 and 2016, respectively.
Other Investment Transactions
The Company’s senior executives, directors and senior professionals are permitted to invest their own capital (or the capital of family trusts or other estate planning vehicles they control) in Oaktree funds, for which they pay the particular fund’s full management fee but not its incentive allocation. To facilitate the funding of capital calls by funds in which employees are invested, the Company periodically advances on a short-term basis the capital calls on certain employees’ behalf. These advances are reimbursed generally toward the end of the calendar quarter in which the capital calls occurred. Amounts advanced by the Company are included within “non-interest bearing advances made to certain non-controlling interest holders and employees” in the table above.

186

Oaktree Capital Group, LLC
Notes to Consolidated Financial Statements — (Continued)
December 31, 2018
($ in thousands, except where noted)


Aircraft Services
The Company owns an aircraft for business purposes. Howard Marks, the Company’s co-chairman, may use this aircraft for personal travel and will reimburse the Company to the extent his use of the aircraft for personal travel exceeds a certain threshold pursuant to a Company policy adopted as of January 1, 2017.  The Company also provides certain senior executives a personal travel allowance for private aircraft usage up to a certain threshold pursuant to the same Company policy. Additionally, the Company occasionally makes use of an aircraft owned by one of its senior executives for business purposes at a price to the Company that is based on market rates.
Special Allocations
Certain senior executives receive special allocations based on a percentage of profits of the Oaktree Operating Group. These special allocations, which are recorded as compensation expense, are made on a current basis for so long as they remain senior executives of the Company, with limited exceptions.
19. CAPITAL REQUIREMENTS OF REGULATED ENTITIES
One of the Company’s indirect subsidiaries is a registered U.S. broker-dealer that is subject to the minimum net capital requirements of the SEC and the U.S. Financial Industry Regulatory Authority. Additionally, two of the Company’s indirect subsidiaries based in London is subject to the capital requirements of the U.K. Financial Conduct Authority, and another based in Hong Kong is subject to the capital requirements of the Hong Kong Securities and Futures Ordinance.  These entities operate in excess of their respective regulatory capital requirements.
The regulatory capital requirements referred to above may restrict the Company’s ability to withdraw capital from its entities for purposes such as paying cash distributions or advances to the Company. As of December 31, 2018 and 2017, respectively, there was approximately $183.7 million and $115.5 million of such potentially restricted amounts.
20. SEGMENT REPORTING
As a global investment manager, the Company provides investment management services through funds and separate accounts. The Company earns revenues from the management fees and incentive income generated by the funds that it manages. Management uses a consolidated approach to assess performance and allocate resources. As such, the Company’s business is comprised of one segment, the investment management business. The Company conducts its investment management business primarily in the United States, where substantially all of its revenues are generated.

187

Oaktree Capital Group, LLC
Notes to Consolidated Financial Statements — (Continued)
December 31, 2018
($ in thousands, except where noted)


21. SUBSEQUENT EVENTS
Class A Unit Distribution
On February 5, 2019, the Company announced a distribution attributable to the fourth quarter of 2018 of $0.75 per Class A unit, bringing aggregate distributions relating to fiscal year 2018 to $2.96. The distribution of $0.75 was paid on February 22, 2019 to Class A unitholders of record at the close of business on February 15, 2019.
Series A Preferred Unit Distribution
On February 5, 2019, the Company announced a distribution of $0.414063 per Series A preferred unit, which will be paid on March 15, 2019 to Series A preferred unitholders of record at the close of business on March 1, 2019.
Series B Preferred Unit Distribution
On February 5, 2019, the Company announced a distribution of $0.409375 per Series B preferred unit, which will be paid on March 15, 2019 to Series B preferred unitholders of record at the close of business on March 1, 2019.
22. QUARTERLY FINANCIAL DATA (UNAUDITED)
 
Three Months Ended
 
March 31, 2018
 
June 30, 2018
 
September 30, 2018
 
December 31, 2018
Revenues
$
337,321

 
$
213,283

 
$
241,227

 
$
594,248

Expenses
(251,036
)
 
(184,606
)
 
(191,167
)
 
(373,762
)
Other income
57,513

 
41,947

 
99,599

 
(95,243
)
Income before income taxes
$
143,798

 
$
70,624

 
$
149,659

 
$
125,243

Net income
$
137,401

 
$
65,757

 
$
143,091

 
$
118,296

Net income attributable to OCG Class A unitholders
$
52,732

 
$
31,121

 
$
52,750

 
$
74,538

Net income per unit (basic and diluted):
 
 
 
 
 
 
 
Net income per Class A unit
$
0.78

 
$
0.44

 
$
0.74

 
$
1.04

Distributions declared per Class A unit
$
0.76

 
$
0.96

 
$
0.55

 
$
0.70

 
 
 
 
 
 
 
 
 
Three Months Ended
 
March 31, 2017
 
June 30, 2017
 
September 30, 2017
 
December 31, 2017
Revenues
$
289,585

 
$
634,055

 
$
235,032

 
$
311,095

Expenses
(192,562
)
 
(423,426
)
 
(169,773
)
 
(239,582
)
Other income
77,110

 
90,355

 
82,975

 
210,060

Income before income taxes
$
174,133

 
$
300,984

 
$
148,234

 
$
281,573

Net income
$
161,831

 
$
295,443

 
$
134,377

 
$
97,831

Net income attributable to OCG Class A unitholders
$
54,915

 
$
117,324

 
$
45,841

 
$
13,414

Net income per unit (basic and diluted):
 
 
 
 
 
 
 
Net income per Class A unit
$
0.87

 
$
1.83

 
$
0.71

 
$
0.21

Distributions declared per Class A unit
$
0.63

 
$
0.71

 
$
1.31

 
$
0.56



188


Item 9. Changes in and Disagreements with Accountants on Accounting and Financial Disclosure
None.
Item 9A. Controls and Procedures
Evaluation of Disclosure Controls and Procedures
We maintain disclosure controls and procedures (as such term is defined in Rules 13a-15(e) and 15d-15(e) under the Exchange Act) that are designed to ensure that information required to be disclosed by us in reports that we file or submit under the Exchange Act is recorded, processed, summarized and reported within the time periods specified in SEC rules and forms and that such information is accumulated and communicated to our management, including our Chief Executive Officer and Chief Financial Officer, as appropriate, to allow timely decisions regarding required disclosure. In designing disclosure controls and procedures, our management necessarily was required to apply its judgment in evaluating the cost-benefit relationship of possible disclosure controls and procedures. The design of any disclosure controls and procedures also is based in part upon certain assumptions about the likelihood of future events, and there can be no assurance that any design will succeed in achieving its stated goals under all potential future conditions. Any controls and procedures, no matter how well designed and operated, can provide only reasonable assurance of achieving the desired objectives.
Our management, including our Chief Executive Officer and Chief Financial Officer, evaluated the effectiveness of our disclosure controls and procedures pursuant to Rule 13a-15 under the Exchange Act as of the end of the period covered by this report. Based on that evaluation, our Chief Executive Officer and Chief Financial Officer have concluded that, as of the end of the period covered by this report, our disclosure controls and procedures (as defined in Rule 13a-15(e) under the Exchange Act) are effective at the reasonable assurance level to accomplish their objectives of ensuring that information we are required to disclose in reports that we file or submit under the Exchange Act is recorded, processed, summarized and reported within the time periods specified in SEC rules and forms and that such information is accumulated and communicated to our management, including our Chief Executive Officer and Chief Financial Officer, as appropriate, to allow timely decisions regarding required disclosure.
Changes in Internal Control Over Financial Reporting
No changes in our internal control over financial reporting (as such term is defined in Rules 13a-15(f) and 15d-15(f) under the Exchange Act) occurred during our most recent quarter, that have materially affected, or are reasonably likely to materially affect, our internal control over financial reporting.
Management’s Report on Internal Control Over Financial Reporting
Our management is responsible for establishing and maintaining adequate internal control over financial reporting. Internal control over financial reporting is a process designed under the supervision of management, including our Chief Executive Officer and Chief Financial Officer, to provide reasonable assurance regarding the reliability of financial reporting and the preparation of our consolidated financial statements for external reporting purposes in accordance with accounting principles generally accepted in the United States of America.
Our internal control over financial reporting includes policies and procedures that pertain to the maintenance of records that, in reasonable detail, accurately and fairly reflect transactions and dispositions of assets; provide reasonable assurance that transactions are recorded as necessary to permit preparation of financial statements in accordance with generally accepted accounting principles, and that receipts and expenditures are being made only in accordance with authorizations of management and the directors; and provide reasonable assurance regarding prevention or timely detection of unauthorized acquisition, use or disposition of our assets that could have a material effect on our financial statements.
Our management conducted an assessment of the effectiveness of our internal control over financial reporting as of December 31, 2018 based on criteria established in Internal Control—Integrated Framework 2013 issued by the Committee of Sponsoring Organizations of the Treadway Commission. Based on this assessment, management has determined that our internal control over financial reporting as of December 31, 2018 was effective.
Attestation Report of the Independent Registered Public Accounting Firm
Ernst & Young LLP, an independent registered public accounting firm, has audited our financial statements included in this annual report and has issued its attestation report on our internal control over financial reporting as of December 31, 2018, which is included in “Financial Statements and Supplementary Data.”

189


Item 9B. Other Information
None.
PART III.

Item 10. Directors, Executive Officers and Corporate Governance
Executive Officers and Directors
The following table sets forth information about our executive officers and directors as of February 22, 2019:  
Name
Age
Position
Howard S. Marks
72
Director and Co-Chairman
 
 
 
Bruce A. Karsh
63
Director, Co-Chairman and Chief Investment Officer
 
 
 
Jay S. Wintrob
61
Director and Chief Executive Officer
 
 
 
John B. Frank
62
Director and Vice Chairman
 
 
 
Daniel D. Levin
40
Chief Financial Officer
 
 
 
Sheldon M. Stone
66
Director and Principal
 
 
 
Robert E. Denham
73
Director
 
 
 
Steven J. Gilbert
71
Director
 
 
 
Larry W. Keele
61
Director
 
 
 
D. Richard Masson
60
Director
 
 
 
Wayne G. Pierson
68
Director
 
 
 
Marna C. Whittington
71
Director
 
 
 
Todd E. Molz
47
General Counsel, Chief Administrative Officer and Secretary
Howard S. Marks is our Co-Chairman and a co-founder and has been a director since May 2007. Since the formation of Oaktree in 1995, Mr. Marks has been responsible for ensuring the firm’s adherence to its core investment philosophy; communicating closely with clients concerning products and strategies; and contributing his experience to big-picture decisions relating to investments and corporate direction. From 1985 until 1995, Mr. Marks led the groups at The TCW Group, Inc. that were responsible for investments in distressed debt, high yield bonds, and convertible securities. He was also Chief Investment Officer for Domestic Fixed Income at TCW. Previously, Mr. Marks was with Citicorp Investment Management for 16 years, where from 1978 to 1985 he was Vice President and senior portfolio manager in charge of convertible and high yield securities. Between 1969 and 1978, he was an equity research analyst and, subsequently, Citicorp’s Director of Research. Mr. Marks holds a B.S.Ec. degree cum laude from the Wharton School of the University of Pennsylvania with a major in finance and an M.B.A. in accounting and marketing from the Booth School of Business of the University of Chicago, where he received the George Hay Brown Prize. He is a CFA® charterholder. Mr. Marks is Trustee and Chairman of the Investment Committee of the Metropolitan Museum of Art; Chairman of the Investment Committee and Board of Trustees of the Royal Drawing School; and an Emeritus Trustee of the University of Pennsylvania (where from 2000 to 2010 he chaired the Investment Board). With over 40 years of investment experience, Mr. Marks’s extensive expertise in our industry, his perceptive market insights and his importance to our client development add value to our board of directors.

190


Bruce A. Karsh is our Co-Chairman and one of the firm’s co-founders and has been a director since May 2007. He also is Chief Investment Officer and serves as portfolio manager for Oaktree’s Distressed Opportunities, Value Opportunities and Multi-Strategy Credit strategies. Prior to co-founding Oaktree, Mr. Karsh was a managing director of TCW Asset Management Company, and the portfolio manager of the Special Credits Funds from 1988 until 1995. Prior to joining TCW, Mr. Karsh worked as Assistant to the Chairman of SunAmerica, Inc. Prior to that, he was an attorney with the law firm of O’Melveny & Myers. Before working at O’Melveny & Myers, Mr. Karsh clerked for the Honorable Anthony M. Kennedy, then of the U.S. Court of Appeals for the Ninth Circuit and presently Associate Justice of the U.S. Supreme Court. Mr. Karsh holds an A.B. degree in economics summa cum laude from Duke University, where he was elected to Phi Beta Kappa. He went on to earn a J.D. from the University of Virginia School of Law, where he served as Notes Editor of the Virginia Law Review and was a member of the Order of the Coif. Mr. Karsh serves on the boards of a number of privately held companies. He is a member of the investment committee of the Broad Foundations. Mr. Karsh is Trustee Emeritus of Duke University, having served as Trustee from 2003 to 2015, and as Chairman of the Board of DUMAC, LLC, the entity that managed Duke’s endowment, from 2005 to 2014. He previously served on the boards of Charter Communications, Inc.; Furniture Brands International; KinderCare Learning Centers, Inc.; and Littelfuse Inc. Mr. Karsh is highly respected as one of the leading portfolio managers in the area of distressed debt investing, one of our flagship investment strategies. Additionally, Mr. Karsh’s extensive leadership and management skills and his current and past service on boards of other public companies add value to our board of directors.
Jay S. Wintrob is our Chief Executive Officer and has served as a member of the Board of Directors since September 2011. Prior to joining the firm as Chief Executive Officer, he was President and Chief Executive Officer of AIG Life and Retirement, the U.S.-based life and retirement services segment of American International Group, Inc., from 2009 to 2014. Following AIG’s acquisition of SunAmerica in 1998, Mr. Wintrob was Vice Chairman and Chief Operating Officer of AIG Retirement Services, Inc. from 1998 to 2001, and President and Chief Executive Officer from 2001 to 2009. Mr. Wintrob began his career in financial services in 1987 as Assistant to the Chairman of SunAmerica Inc., and then went on to serve in several other executive positions, including President of SunAmerica Investments, Inc. overseeing the company’s invested asset portfolio. Prior to joining SunAmerica, Mr. Wintrob was with the law firm of O’Melveny & Myers. He received his B.A. and J.D. from the University of California, Berkeley. Mr. Wintrob is a board member of several non-profit organizations, including The Broad Foundations, The Doheny Eye Institute, The Los Angeles Music Center and the Skirball Cultural Center. As our Chief Executive Officer, Mr. Wintrob has broad responsibilities for our business and his service on our board of directors helps ensure that our board is well informed about our operations. Additionally, Mr. Wintrob’s investment and finance expertise and knowledge of our company add value to our board of directors.
John B. Frank is our Vice Chairman and works closely with Messrs. Marks, Karsh and Wintrob in managing the firm.  He has been a director since May 2007. Mr. Frank joined in 2001 as General Counsel and was named Oaktree’s Managing Principal in early 2006, a position which he held for about nine years.  As Managing Principal, Mr. Frank was the firm’s principal executive officer and responsible for all aspects of the firm’s management. Prior thereto, Mr. Frank was a partner of the Los Angeles law firm of Munger, Tolles & Olson LLP, where he managed a number of notable merger and acquisition transactions. While at that firm, he served as primary outside counsel to a number of public- and privately-held corporations, and as special counsel to various boards of directors and special board committees.  Prior to joining Munger Tolles in 1984, Mr. Frank served as a law clerk to the Honorable Frank M. Coffin of the United States Court of Appeals for the First Circuit.  Prior to attending law school, Mr. Frank served as a Legislative Assistant to the Honorable Robert F. Drinan, Member of Congress.  Mr. Frank holds a B.A. degree with honors in history from Wesleyan University and a J.D. magna cum laude from the University of Michigan Law School, where he was Managing Editor of the Michigan Law Review and a member of the Order of the Coif.  He is a member of the State Bar of California and, while in private practice, was listed in Woodward & White’s Best Lawyers in America.  Mr. Frank is a member of the Board of Directors of Chevron Corporation and a Trustee of Wesleyan University, Good Samaritan Hospital of Los Angeles and the XPRIZE Foundation.  Mr. Frank’s legal background and knowledge of our company add value to our board of directors.
Daniel D. Levin is our Chief Financial Officer. He was previously Head of Corporate Finance and Chief Product Officer and a senior member of the corporate development group. Prior to joining Oaktree in 2011, Mr. Levin was a vice president in the Investment Banking division at Goldman, Sachs & Co., focusing on asset management firms and other financial institutions. His previous experience includes capital raising and mergers and acquisitions roles at Technoserve and Robertson Stephens, Inc. Mr. Levin received an M.B.A. with honors in finance from the Wharton School of the University of Pennsylvania and a B.A. degree with honors in economics and mathematics from Columbia University.

191


Sheldon M. Stone is a Principal and a co-founder and has been a director since May 2007. Mr. Stone is the head of Oaktree’s high yield bond area. In this capacity, he serves as co-portfolio manager of Oaktree’s U.S. High Yield Bond and Global High Yield Bond strategies and has supervisory responsibility for European High Yield Bonds. Mr. Stone, a co-founding member of Oaktree in 1995, established TCW’s High Yield Bond department with Mr. Marks in 1985 and ran the department for ten years. Prior to joining TCW, Mr. Stone worked with Mr. Marks at Citibank for two years where he performed credit analysis and managed high yield bond portfolios. From 1978 to 1983, Mr. Stone worked at The Prudential Insurance Company where he was a director of corporate finance, managing a fixed income portfolio exceeding $1 billion. Mr. Stone holds a B.A. degree from Bowdoin College and an M.B.A. in accounting and finance from Columbia University. Mr. Stone serves as a Trustee of Colonial Williamsburg Foundation and serves on the investment committee of Bowdoin College. With over 35 years of experience in the fixed income markets, Mr. Stone brings a wealth of knowledge to the board of directors. As one of our co-founders, he is also closely familiar with our business. His investment background and insights into the fixed income markets add value to our board of directors.
Robert E. Denham has been a director since December 2007. Mr. Denham is a partner in the law firm of Munger, Tolles & Olson LLP, having rejoined the firm as a partner in 1998 to advise clients on strategic and financial issues, after serving as the Chairman and Chief Executive Officer of Salomon Inc. Mr. Denham joined Salomon in late August 1991 as General Counsel of Salomon and its subsidiary, Salomon Brothers, and became Chairman and CEO of Salomon in June 1992. Prior to joining Salomon, Mr. Denham had been at Munger, Tolles & Olson LLP for twenty years, including five years as managing partner. Mr. Denham is a member of the California, American and Los Angeles County Bar Associations. Mr. Denham serves on the Board of Directors of the James Irvine Foundation (Vice Chairman), and of MDRC, and is a trustee of the Good Samaritan Hospital of Los Angeles (Vice Chairman). He is also a public member of the Professional Ethics Executive Committee of the American Institute of Certified Public Accountants. Mr. Denham presently serves on the boards of Fomento Economico Mexicano, S.A. de CV (FEMSA) and The New York Times. Mr. Denham previously served on the boards of the Chevron Corporation, Wesco Financial Corporation and UGL Limited. Mr. Denham has served as a member of the board of directors of a number of publicly traded companies and, therefore, is experienced with board responsibilities, oversight and control which will benefit our board of directors. Mr. Denham also provides a broader range of expertise on the board of directors given his background as a corporate lawyer and a former chief executive officer of a global financial services company, where among other responsibilities, he chaired the risk management committee.
Steven J. Gilbert has been a director since October 2016. He is the founder and Chairman of the Board of Gilbert Global Equity Partners, L.P., an institutional investment firm established in 1997. In addition, Mr. Gilbert also founded Soros Capital, Commonwealth Capital Partners, and Chemical Venture Partners. He currently serves as Vice Chairman of the Executive Board of MidOcean Equity Partners, LP and Co-Chairman of Birch Grove Capital, and has served on the boards of more than 25 companies over the span of his career. Mr. Gilbert received a J.D. degree from Harvard Law School, an M.B.A. from Harvard Business School, and a B.S. in economics from the Wharton School of the University of Pennsylvania. Mr. Gilbert’s investment and finance expertise add value to our board of directors.
Larry W. Keele has been a director since May 2007. Prior to his retirement in 2015, Mr. Keele was a co-founder and Principal of Oaktree, where for over 20 years, he served as a portfolio manager and head of the Convertible Securities group. From 1986 to 1995, Mr. Keele managed Trust Company of the West’s Convertible Value portfolios. Prior to joining TCW, Mr. Keele organized and managed the NationsBank Equity Income Fund, a commingled fund specializing in convertible securities and high yielding equities. He also served as a Security Analyst and Institutional Portfolio Manager. Mr. Keele holds a B.B.A. degree in Finance from Tennessee Technological University and an M.B.A. in Finance from the University of South Carolina. He is a CFA charterholder. Mr. Keele’s investment and finance expertise and his familiarity with our company add value to our board of directors and to our business. Mr. Keele has extensive experience in that asset class. As one of our co-founders, he is also closely familiar with our business. His investment background and insights to the convertible markets add value to our board of directors.

192


D. Richard Masson has been a director since May 2007. Prior to his retirement from Oaktree in 2009, Mr. Masson was a co-founder and Principal of Oaktree, where he served as head of analysis for the Distressed Debt strategy from 1995 to 2001 and as co-head of analysis from 2001 to 2009. Prior thereto, he was Managing Director of TCW and its affiliate, TCW Asset Management Company, and head of the Special Credits Analytical Group. Prior to joining TCW in 1988, Mr. Masson worked for three years at Houlihan, Lokey, Howard and Zukin, Inc., where he was responsible for the valuation and analysis of securities and businesses. Prior to Houlihan, Mr. Masson was a senior accountant with the Comprehensive Professional Services Group at Price Waterhouse in Los Angeles. Mr. Masson holds a B.S. in Business Administration from the University of California at Berkeley and an M.B.A. in finance from the University of California at Los Angeles. He is a Certified Public Accountant (inactive). Mr. Masson’s investment and finance expertise and his familiarity with our company add value to our board of directors.
Wayne G. Pierson has been a director since November 2007. Mr. Pierson currently serves as President of Acorn Investors, LLC, an investor in OCGH which consists of six longstanding Oaktree clients who became institutional investors in Oaktree in February 2004. Mr. Pierson retired from Meyer Memorial Trust (a member of Acorn Investors, LLC) after 32 years as the Chief Financial & Investment Officer in 2014. Prior to joining Meyer Memorial Trust, Mr. Pierson served as treasurer of Gregory Affiliates from 1980 until 1982. From 1973 until 1980, he served as an audit supervisor with Ernst & Young. Mr. Pierson initiated and conducted a comprehensive investment survey for the Foundation Financial Officers Group, representing more than 160 foundations with assets totaling approximately $250 billion for over 20 years. He has served on a number of private equity fund advisory boards and was a trustee for several private trusts. In addition, he serves on the board of directors of M Fund, Inc. and is a principal with Clifford Capital Partners, LLC. Mr. Pierson received a B.S. in business administration cum laude from California State University, Northridge and is a Certified Public Accountant and CFA charterholder. Mr. Pierson’s investment and finance expertise and his familiarity with our company add value to our board of directors.
Marna C. Whittington, Ph.D., has been a director since June 2012. Ms. Whittington was the Chief Executive Officer of Allianz Global Investors Capital from 2001 until her retirement in January 2012. From 2002 to 2011, she was Chief Operating Officer of Allianz Global Investors, the parent company of Allianz Global Investors Capital. Prior to that, she was Managing Director and Chief Operating Officer of Morgan Stanley Investment Management. Ms. Whittington started in the investment management industry in 1992, joining Philadelphia-based Miller Anderson & Sherrerd. Previously, she was Executive Vice President and CFO of the University of Pennsylvania, and earlier, Secretary of Finance for the State of Delaware. Ms. Whittington currently serves as a director of Macy’s, Inc. and Phillips 66. She holds an M.S. degree and a Ph.D. from the University of Pittsburgh, both in quantitative methods, and a B.A. degree in mathematics from the University of Delaware. Ms. Whittington’s investment and finance expertise and her familiarity with our company add value to our board of directors.
Todd E. Molz is our General Counsel and Chief Administrative Officer.  He oversees the Compliance, Internal Audit and Administration functions and all aspects of our legal activities, including fund formation, acquisitions and other special projects. Prior to joining the firm in 2006, Mr. Molz was a partner of the Los Angeles law firm of Munger, Tolles & Olson LLP, where his practice focused on tax and structuring aspects of complex and novel business transactions.  Prior to joining Munger Tolles, Mr. Molz served as a law clerk to the Honorable Alfred T. Goodwin of the United States Court of Appeals for the Ninth Circuit. Mr. Molz received a B.A. degree in political science cum laude from Middlebury College and a J.D. degree with honors from the University of Chicago.  While at Chicago, Mr. Molz served on the Law Review, received the John M. Olin Student Fellowship and was a member of the Order of the Coif. Mr. Molz serves on the Board of Trustees of the Children’s Hospital of Los Angeles.
There are no family relationships among any of our executive officers and directors.

193


Board Structure and Governance
Composition of Our Board of Directors
Our operating agreement establishes a board of directors responsible for the oversight of our business and operations. So long as the Oaktree control condition is satisfied, the number of directors that comprise our board of directors is determined from time to time by our manager. Our board of directors consists of Messrs. Marks, Karsh, Wintrob, Frank, Stone, Masson, Denham, Gilbert, Keele and Pierson and Ms. Whittington (for a total of 11 directors). Actions by our board of directors must be taken with the approval of a majority of its members. So long as the Oaktree control condition is satisfied, our manager is entitled to designate all the members of our board of directors.
Control of Oaktree Capital Group Holdings GP, LLC
Oaktree Capital Group Holdings GP, LLC acts as our manager and is the general partner of OCGH, which owns 100% of our outstanding Class B units. Under its operating agreement, Oaktree Capital Group Holdings GP, LLC is managed by an executive committee that is comprised of our senior executives. In general, the executive committee seeks to act by consensus or, absent a consensus, by a vote of a majority of the voting percentage of the executive committee members (or such higher threshold as may be determined from time to time by the executive committee). The executive committee also, from time to time, delegates to one or more of its members or to other persons such authority and duties as the executive committee may deem advisable. Oaktree Capital Group Holdings GP, LLC has agreed that the admission of any member who is not a “principal” as defined under its operating agreement is prohibited.
The voting percentage of each member of the executive committee is equal to the fraction, expressed as a percentage, the numerator of which is his percentage interest in OCGH and the denominator of which is the aggregate percentage interest of all of the executive committee members in OCGH. Accordingly, members with larger economic stakes in the Oaktree Operating Group (including Messrs. Marks, Karsh and Stone) are able to exercise greater voting power than members with smaller economic stakes on any matter submitted to the executive committee for a vote. The combined voting percentages of Messrs. Marks and Karsh by themselves are sufficient, for the foreseeable future, to constitute a majority of the voting percentage of the executive committee members.
Controlled Company Exemption
Under the NYSE rules, a company of which more than 50% of the voting power is held by an individual, group or another company is a “controlled company” and may elect not to comply with certain NYSE corporate governance standards. Because our senior executives hold more than 50% of our voting power, we are therefore a “controlled company.” As a result, we have elected not to comply with certain NYSE corporate governance standards, including the requirement that a majority of the board of directors consist of independent directors and the requirement to have a compensation committee and a nominating/corporate governance committee that are composed entirely of independent directors with written charters addressing the committee’s purpose and responsibilities. In addition, we are not required to hold annual meetings of our unitholders. Accordingly, our Class A unitholders do not have the same protections afforded to shareholders of companies that are subject to all of the NYSE corporate governance requirements.
Audit Committee
The purpose of the audit committee is to assist our board of directors in overseeing and monitoring the quality and integrity of our financial statements, our compliance with legal and regulatory requirements, the performance of our internal audit function and our independent registered public accounting firm’s qualifications, independence and performance. Our audit committee is comprised of Messrs. Gilbert, Masson and Pierson and Ms. Whittington. Our board of directors has determined that Messrs. Gilbert, Masson and Pierson and Ms. Whittington meet the independence standards and financial literacy requirements for service on an audit committee of a board of directors under Rule 10A-3 promulgated under the Exchange Act and the NYSE rules. In addition, our board of directors has determined that each of Messrs. Gilbert, Masson and Pierson and Ms. Whittington is an “audit committee financial expert” within the meaning of Item 407(d)(5) of Regulation S-K and has “accounting or related financial management expertise” under applicable NYSE rules. The audit committee has a charter that is available on our website at www.oaktreecapital.com under the “Unitholders – Investor Relations” section.

194


Executive Committee
Our board of directors has established an executive committee of the Company that acts, when necessary, in place of our full board of directors during intervals between meetings of our board of directors. This executive committee consists of Messrs. Marks, Karsh, Wintrob and Frank.
Code of Ethics
We have a Code of Ethics, which applies to our directors, executive officers and employees and is available on our website at www.oaktreecapital.com under the “Unitholders – Investor Relations” section. We intend to disclose any amendment to or waiver of the Code of Ethics on behalf of a director or executive officer either on our website or in a Current Report on Form 8-K filing.
Corporate Governance Guidelines
Our board of directors has a governance policy, which addresses matters such as the board of directors’ responsibilities and duties, the board of directors’ composition, policies and compensation and director independence, and is available on our website at www.oaktreecapital.com under the “Unitholders – Investor Relations” section.
Communications to the Board of Directors
The non-management members of our board of directors meet quarterly. The non-management directors have currently selected Mr. Pierson, one of our non-management directors, to lead these meetings for 2019. All interested parties, including any employee or unitholder, may send communications to the non-management members of our board of directors by writing to: Oaktree Capital Group, LLC, Attn: General Counsel, 333 South Grand Avenue, 28th Floor, Los Angeles, CA 90071.
Section 16(a) Beneficial Ownership Reporting Compliance
Section 16(a) of the Exchange Act requires our executive officers and directors and persons who beneficially own more than ten percent of a registered class of our equity securities to file initial reports of ownership and reports of changes in ownership with the SEC and furnish us with copies of all Section 16(a) forms they file. To our knowledge, based solely on our review of the copies of such reports furnished to us or written representations from such persons that they were not required to file a Form 5 to report previously unreported ownership or changes in ownership, we believe that, with respect to the year ended December 31, 2018, such persons complied with all such filing requirements.

195


Item 11. Executive Compensation
Compensation Discussion and Analysis
Overview of Compensation Philosophy and Program
Our fundamental philosophy in compensating our key personnel has always been, and continues to be, to align their interests with the interests of our clients and unitholders and to motivate and reward long-term performance. The alignment of interests is a defining characteristic of our business and one that we believe best optimizes long-term sustainable value.
With respect to our compensation program, we have generally established a uniform approach to the mix of our employees’ compensation between base salary and discretionary cash bonus and, for certain employees whose total compensation exceeds certain levels (including certain of our named executive officers, as discussed in more detail below), annual equity grants.
Our employees whose total annual compensation (excluding payments in respect of carried interest) is $/£/€300,000 or greater receive annual equity grants that are a fixed percentage of the employee’s total compensation. We want equity awards to be a set and predictable part of our more highly compensated employees’ annual compensation and we believe that using a fixed formula for the size of annual equity grants based on an employee’s total compensation range makes the process simpler and more transparent and aligns more of our employees with the interests of our unitholders.
The following individuals were our named executive officers (“NEOs”) for fiscal year 2018: (a) Bruce A. Karsh, our Co-Chairman and Chief Investment Officer; (b) Jay S. Wintrob, our Chief Executive Officer; (c) Daniel D. Levin, our Chief Financial Officer; (d) John B. Frank, our Vice Chairman; and (e) Todd E. Molz, our General Counsel and Chief Administrative Officer.
Compensation Elements for Named Executive Officers
Our NEOs have different compensation arrangements. The following table identifies the different compensation elements used in each arrangement:

NEO
Compensation Elements
Bruce A. Karsh
● Carried interest payments
Jay S. Wintrob
● Profit sharing arrangement
● Equity grants
Daniel D. Levin
● Base salary
● Annual bonus
● Equity grants

John B. Frank
● Profit sharing arrangement
● Carried interest payments
Todd E. Molz
● Base salary
● Annual bonus
● Equity grants

Other than base salary and annual equity grants, which we described above, we first discuss the other compensation elements of our NEOs generally, then we discuss each NEO’s compensation arrangement individually.


196


Indirect Ownership of the Oaktree Operating Group
All of our executive officers, including our NEOs, have indirect equity stakes in the Oaktree Operating Group through their holdings of OCGH units and/or Class A units and, in the case of Mr. Wintrob, also through his holdings of EVUs. Equity grants further align the interests of our NEOs with those of our unitholders.
OCGH Units
OCGH units entitle our NEOs to a portion of the aggregate earnings of the Oaktree Operating Group, which allows our NEOs to realize appreciation in the value of our units by, subject to the approval of our board of directors, exchanging such units for Class A units, which they can sell. For purposes of our financial statements, we treat distributions paid on the OCGH units as distributions on equity rather than as compensation, and therefore these payments are not reflected in the Summary Compensation Table below. As described under “Certain Relationships and Related Transactions, and Director Independence—Exchange Agreement,” subject to certain restrictions, each OCGH unitholder will have the right, subject to the approval of our board of directors, to exchange his or her OCGH units into Class A units, an equivalent amount of cash based on then-prevailing market prices, other consideration of equal value or any combination of the foregoing as determined by our board of directors pursuant to the terms of an exchange agreement. In addition, the general partner of OCGH may at its sole discretion cause a mandatory sale or exchange of OCGH units owned by any OCGH unitholder.
The OCGH units are subject to vesting, based on the employee’s continued service over a vesting schedule (typically, ratable over 10 years) after the grant. Our NEOs will forfeit all their unvested OCGH units when they leave Oaktree for any reason unless the departure is due to death, disability, or, for certain awards, termination without cause, in which case all unvested units automatically vest in full, or if the forfeiture requirement is waived by us. All of our NEOs are subject to transfer restrictions in respect of their OCGH units by virtue of the fact that each of our NEOs must obtain board approval to exchange their OCGH units for Class A units, which may be sold, or exchanged for the equivalent amount of cash as discussed above.
Class A Units

Our Class A units also entitle our NEOs to a portion of the aggregate earnings of the Oaktree Operating Group. However, unlike our OCGH units, the Class A units are publicly traded and listed on the New York Stock Exchange, which allows our NEOs to realize the value of vested Class A units directly through the market during certain open windows in which our NEOs are permitted to sell the Class A units in their discretion. For purposes of our financial statements, we treat distributions paid on our Class A units as distributions on equity rather than as compensation, and therefore these payments are not reflected in the Summary Compensation Table below.
As discussed above, certain of our employees (including certain of our NEOs) receive annual equity grants that are a fixed percentage of the employee’s total compensation.  These grants are generally made in the form of our Class A units.  From time to time, however, we will also make a supplemental equity grant to certain of our NEOs in the form of Class A units.  Mr. Wintrob determines the amount of such supplemental equity awards based on various factors, including an increase in the employee’s role and responsibility or the employee’s overall performance and contribution to the firm.  Supplemental grants of Class A units are subject to vesting, based on the NEO’s continued service over a vesting schedule after the grant (typically, ratable over either 4 years or 10 years). Our NEOs will forfeit all their unvested Class A units when they leave Oaktree for any reason unless the departure is due to death, disability, or, for certain awards, termination without cause, in which case all unvested units automatically vest in full, or if the forfeiture requirement is waived by us.
Grants of Units Under the 2011 Plan
Since the adoption of the Oaktree Capital Group, LLC 2011 Equity Incentive Plan (our “2011 Plan”), all grants of equity-based awards to be made to our NEOs, whether of OCGH units, Class A units or EVUs, are being made pursuant to the terms and conditions of the 2011 Plan.

197


As of December 31, 2018, our NEOs beneficially owned the following number of OCGH units, EVUs, and Class A units:
Name
 
Number of OCGH Units (1)
 
Number of EVUs
 
Number of Class A Units
 
Total Number of Units
 
Percentage of Beneficial Ownership of Oaktree Operating Group
Bruce A. Karsh
16,253,472

 

 
101,826

 
16,355,298

 
10.4
%
Jay S. Wintrob
217,220

 
2,000,000

 
118,416

 
2,335,636

 
*

Daniel D. Levin

 

 
111,995

 
111,995

 
*

John B. Frank
1,952,672

 

 
41,667

 
1,994,339

 
1.3
%
Todd E. Molz
190,884

 

 
95,318

 
286,202

 
*

 
 
 
 
 
*
Less than 1%
(1)
As part of a restructuring in May 2007, the OCGH unitholders’ interests in OCGH continued to take into account any disproportionate sharing in historical incentive income in accordance with the terms of the OCGH limited partnership agreement that were in effect prior to the May 2007 restructuring. As a result, distributions to the OCGH unitholders by OCGH that are attributable to historical incentive income (i.e., attributable to funds formed before 2007) are not made pro rata in proportion to the OCGH unitholders’ interest in OCGH units but instead will be adjusted to account for the disproportionate sharing of historical incentive income. The figures included in this table do not reflect an NEO’s rights to historical incentive income, if applicable.
Profit Sharing Arrangements
We paid Mr. Wintrob and Mr. Frank a certain percentage of our profits comprised of fee-related earnings, net investment income and net incentive income with certain adjustments.
Carried Interest or Incentive Income
Mr. Karsh and Mr. Frank receive a portion of the incentive income generated by our funds through their participation interests in the carry pools generated by the general partners of these funds. The carry pools (and our NEOs’ participation therein) are referred to as our “Carry Plans.” Under the terms of our closed-end funds, we (and our employees who share in our carried interest) are generally not entitled to carried interest distributions (other than tax distributions) until the investors in our funds have received a return of all contributed capital plus a preferred return, which is typically 8%. Because the aggregate amount of carried interest payable through our Carry Plans is directly tied to the realized performance of the funds, we believe this fosters a strong alignment of interests among the investors in those funds and these NEOs, and therefore benefits both those investors and our unitholders.
Participation in carried interest is a primary means of compensating and motivating many of our investment professionals. We believe such participation is one of the most effective ways to align the interests of our investment professionals with our clients and unitholders. Mr. Wintrob determines the amount of incentive income to grant in respect of a given fund based on the recommendation of the fund’s portfolio manager. In making such recommendations, the portfolio manager typically takes into account each investment professional’s current and projected role in the investment activities of the particular fund. In making these determinations, we consider a multitude of factors, including the individual’s role in raising the particular fund, sourcing and evaluating potential investment opportunities for the fund, managing and monitoring existing investments within the fund, running the larger investment strategy and managing the investment and other professionals involved in the fund’s activities. None of these factors is assigned a particular weighting when determining the amount of carried interest to grant to a particular individual.
We expect to continue to use participation in carried interest as a cornerstone of compensation for our investment professionals who manage closed-end funds. Grants of participation interests in incentive income for our closed-end funds are made in each specific fund and are subject to vesting, which typically runs over five years, with accelerated vesting for death, disability or termination without cause. Vesting serves as an employment retention mechanism and thereby enhances the alignment of interests between a participant and us. We believe that vesting of participation in incentive income motivates participants to remain in our employ over the long term. For purposes of our financial statements, we treat the income allocated to all of our personnel who have

198


participation interests in the incentive income generated by our funds as compensation, and the allocations of incentive income earned by our NEOs in respect of 2018 are accordingly set forth under “All Other Compensation” in the Summary Compensation Table below, even though they may not have received such amounts in cash.
The Carry Pools largely consist of the participation interests in certain of our investment funds paid to the general partners of those funds, which in turn have granted a portion of such interests to our investment professionals. Certain of our other investment funds and separate accounts that we manage also pay incentive fees directly to certain members of the Oaktree Operating Group. Our NEOs with profit sharing arrangements will also receive a portion of such incentive fees.
Compensation of the Individual NEOs
A.
Bruce A. Karsh
A portion of the compensation earned by Mr. Karsh consists of carried interest we receive from certain of our Distressed Debt funds, our largest closed-end strategy. Mr. Karsh received such carried interest as the portfolio manager of these funds.
B.
Jay S. Wintrob
Mr. Wintrob is entitled to receive certain profit sharing payments, which may be settled in part in equity grants (discussed below). Mr. Wintrob also received an equity grant in 2014 comprised of a special form of partnership interest in OCGH that is currently only held by him, and referred to as EVUs.
On April 26, 2017, we modified Mr. Wintrob’s profit sharing arrangement to include a share of the net incentive income from certain funds that had their final close before Mr. Wintrob joined Oaktree (“pre-employment funds”). We also granted Mr. Wintrob 225,000 OCGH units that vest pro rata over 10 years (the “2017 OCGH unit grant”). At the same time, we amended the EVUs so that the incremental amounts Mr. Wintrob receives as a result of these changes will reduce the amount Mr. Wintrob would be entitled to, if any, with respect to his EVUs.
EVUs
In connection with his appointment as our chief executive officer in 2014, Mr. Wintrob was awarded 2,000,000 EVUs under our 2011 Plan. Mr. Wintrob’s EVUs are different from the OCGH units held by members of management because they are a form of partnership interest called profits interests and are not exchangeable for our Class A units. They have value only to the extent certain distributions plus the value of our Class A units on the relevant measurement dates exceed the applicable “Base Value,” which is (a) $61.00 for the performance period January 1, 2015 – December 31, 2019, (b) $65.00 for the performance period January 1, 2015 – December 31, 2020 and (c) $69.00 for the performance period January 1, 2015 – December 31, 2021. The EVUs are structured so that, at three fixed future dates, their value is measured and recapitalized into fully vested OCGH units, like those held by other members of management. The EVU structure serves as an incentive for Mr. Wintrob to create value in our Class A units and the level of cash distributions to OCGH units.
The award was amended on April 26, 2017 to implement certain reductions from the EVU value for amounts received in respect of profit sharing payment increases mentioned above and the 2017 OCGH unit grant.
The determination of how many OCGH units Mr. Wintrob will receive when the EVUs are recapitalized will generally be made in three tranches after December 31, 2019, December 31, 2020 and December 31, 2021. The recapitalizations could occur earlier, in the event of Mr. Wintrob’s termination due to death or disability, or upon certain other acceleration events, which are discussed below under “Potential Payments Upon Termination of Employment or Change in Control at 2017 Year End.” Except for certain distributions described below, Mr. Wintrob will not realize any value from the EVUs unless and until such recapitalizations occur.

199


EVU Valuation and Recapitalization. The number of OCGH units that Mr. Wintrob will receive in respect of the EVUs will generally be determined based on the appreciation of our Class A units and certain distributions made with respect to OCGH units over the period beginning January 1, 2015 and ending on each of December 31, 2019, December 31, 2020, and December 31, 2021, with one-third of the EVUs recapitalizing on each date. The number of OCGH units into which the EVUs recapitalize on each date will be determined in accordance with the following multi-step calculation:
First, by calculating the excess (if any) of (A) the sum of (x) the volume-weighted average price of a Class A unit over a period of 60 business days before and 60 business days after each of December 31, 2019, December 31, 2020, and December 31, 2021 and (y) the aggregate cash distributions made on a per-OCGH unit basis in respect of such period, excluding distributions attributable to net incentive income from pre-employment funds, over (B) the Base Values of $61.00, $65.00, and $69.00, respectively.

Second, by multiplying such excess by one-third of 2,000,000 (the aggregate number of EVUs) on each of the applicable recapitalization dates.

Third, by reducing such amount by that portion of Mr. Wintrob’s profit sharing payments under his employment agreement that are attributable to net incentive income from pre-employment funds and payable (i) prior to December 31, 2019 with respect to the first recapitalization, (ii) during 2020 for the second recapitalization and (iii) from January 1, 2021 through March 31, 2022, for the third recapitalization.

Fourth, by reducing such amount by the excess of (i) any cash distributions attributable to the 2017 OCGH grant paid or payable to Mr. Wintrob over (ii) any portion of such amount that has been applied to reduce the cash distributions paid or payable in respect of his EVUs (such EVU cash distributions, and the manner in which they are reduced by cash distributions attributable to the 2017 OCGH Grant, as described below) over the following periods down to, but not below, zero: (x) for the first recapitalization, the period beginning on the grant date of the 2017 OCGH grant and ending on December, 31, 2019, (y) for the second recapitalization, the period beginning on January 1, 2020 and ending on December 31, 2020 and (z) for the third recapitalization, the period beginning on January 1, 2021 and ending on March 31, 2022.

Fifth, for the first recapitalization, by reducing such amount by the vested portion of the value of the 2017 OCGH grant. For this purpose the full value of the 2017 OCGH grant is assumed to be $10,359,563, which is the product of 225,000 and the average daily closing price of a Class A unit over the 20 trading day period preceding the grant date of the OCGH units.

Sixth, for the first recapitalization, by reducing such amount by the unvested portion of the value of the 2017 OCGH grant.

Seventh, for the second and third recapitalizations, if, for the preceding recapitalization, the calculation in the above steps resulted in a negative number, then any portion of reductions for the pre-employment funds profit sharing payments, the cash distributions attributable to the 2017 OCGH Grant or the OCGH Grant Value (third through sixth steps above) that was not applied to reduce the calculation below zero, is applied to reduce the calculation in this recapitalization.

Eighth, by dividing the result of the above calculation by the applicable volume-weighted average price of a Class A unit described in the first step, above.

Distributions on EVUs. Mr. Wintrob is also eligible to receive cash distributions in respect of the EVUs. The cash distributions are designed to deliver to Mr. Wintrob the same cash distributions he would receive if he held a certain number of OCGH units (“reference OCGH units”), other than distributions attributable to net incentive income for pre-employment funds. These distributions are designed to align his interests with those of holders of OCGH units and Class A units and also to incentivize him to achieve certain performance conditions in order to receive the distributions.

200


The reference OCGH units are not real OCGH units; they represent a reference point for purposes of calculating cash distributions only.
The number of reference OCGH units based off of which the cash distributions are to be calculated is determined by application of a vesting schedule (described below) and a performance condition. The performance condition for each year is appreciation in value in a Class A unit and in the aggregate cash distributions made on a per-OCGH unit basis over a pre-set hurdle.
Once the number of reference OCGH units is determined for a given fiscal year, Mr. Wintrob will be entitled to receive, for each reference OCGH unit, the amount of the per-OCGH unit distributions all OCGH unitholders otherwise receive for the applicable year.
All distributions to which Mr. Wintrob becomes entitled will be reduced, dollar-for-dollar, by any cash distributions attributable to the 2017 OCGH grant that Mr. Wintrob has received prior to the date of payment of any EVU distributions, without duplication.
Mr. Wintrob’s entitlement to cash distributions in one year does not mean he will be entitled to them in the next year.
The calculation of the cash distributions is described more specifically below.
To be eligible to receive cash distributions in respect of any of 2016-2021, the sum of (x) the volume-weighted average price of a Class A unit over a period of 60 business days before and 60 business days after the end of the preceding fiscal year (the “end of year VWAP”) and (y) the aggregate cash distributions made on a per-OCGH unit basis in respect of such fiscal year and, if applicable, all preceding fiscal years commencing with 2015, excluding distributions attributable to net incentive income from certain Oaktree funds listed in Mr. Wintrob’s employment agreement (“eligible cash distributions”), must exceed the pre-set hurdle for the year. If this performance condition is not met, then Mr. Wintrob will not be entitled to any cash distributions in respect of the EVUs for the year. If the condition is met, Mr. Wintrob will be entitled to cash distributions, in the amounts described below.
The number of reference OCGH units with which Mr. Wintrob will be credited, and which determine the value of his cash distributions in the year, will be:
2,000,000 EVUs (reduced to 1,333,334 with respect to 2020 and 666,667 with respect to 2021), multiplied by
Mr. Wintrob’s vested percentage in the EVUs as of the December 31 preceding the year of distribution, multiplied by
the amount by which the end of year VWAP plus the eligible cash distributions exceeds the applicable annual hurdle, divided by
the end of year VWAP.
Distributions in respect of the reference OCGH units for a year are paid quarterly, after each quarter is completed (so, distributions for the first quarter are paid in the second quarter, distributions for the second quarter are paid in the third quarter, and so on). Subject to Mr. Wintrob’s continued employment, the vested percentage is 80% through December 31, 2018 and 100% through December 31, 2019.
The annual hurdles selected serve as an ongoing assessment of the Company’s performance and are intended to motivate and reward Mr. Wintrob for directing and managing the Company in a way that enables it to exceed the targeted performance – by reference to two measures, Class A unit price and certain cash distributions – over the relevant time period. Whether these performance conditions will be achieved depends on a number of factors, many of which are not predictable at this time, but our assessment is that they are ambitious but achievable. For 2018, the performance condition was not achieved.
We believe the EVUs are well designed to align Mr. Wintrob’s compensation with the total return achieved by the Company’s unitholders because the number of OCGH units Mr. Wintrob will ultimately receive, if any, upon the recapitalization of the EVUs into OCGH units at the end of the relevant performance period is a function of the amount by which the volume-weighted average price of a Class A unit and the applicable distributions described above exceed the applicable Base Value of $61.00, $65.00 and $69.00 for the performance period in question.

201


Similarly, his level of participation in distributions during any given performance period will be based on the extent to which the volume-weighted average price of a Class A unit and the applicable distributions exceed a pre-set hurdle for each of the relevant performance periods. Lastly, reducing the values of the cash distributions and the ultimate value of the EVUs by amounts received in connection with the changes to Mr. Wintrob’s profit sharing arrangements and the 2017 OCGH unit grant is intended to avoid Mr. Wintrob receiving value from the EVUs greater than they were originally designed to deliver.
Profit Sharing Arrangement
Pursuant to his employment agreement, Mr. Wintrob is entitled to profit sharing payments equal to a fixed percentage of Oaktree’s operating profit and income during the employment term. The fixed percentage is 1.5% in each of 2015-2022, up to the level of profit and income in 2014 and 1.75% of profit and income that exceeds the 2014 level, if any. Beginning in 2017, Mr. Wintrob’s profit sharing payments are calculated by including a portion of the net incentive income on pre-employment funds. For 2017-2019, the payments will be calculated taking into account 75% of the net incentive income earned by Oaktree that is derived from such funds, and, for 2020 and later, such percentage will change to 50%. In all cases, Mr. Wintrob’s profit sharing payments will have a floor of $5,000,000 per year, pro-rated for partial years. Payments will be made, in arrears, in a combination of cash and equity, but at least the first $3,000,000 in each year will be paid in cash.
The annual equity grants made to our officers generally, which are discussed under “Overview of Compensation Philosophy and Program” on page 196, above, are made in Class A units. To further align the treatment of Mr. Wintrob with that of our employees, Mr. Wintrob’s employment agreement provides for his equity awards to be in the form of Class A units and also provides that the value of the portion of such profit sharing payments (if any) paid in Class A units will be determined based on the average daily closing price of the Class A units for the period commencing 20 trading days before the date such Class A units are issued (or such other period that Oaktree selects as applied consistently to other employees). The Class A units will vest annually over four years.
When setting the level of Mr. Wintrob’s profit participation, including the annual floor, Mr. Howard Marks, our Co-Chairman, and Mr. Karsh took into account the anticipated performance of the Company, Mr. Wintrob’s role and responsibilities, the level of compensation of certain other NEOs and their subjective understanding of the market for CEO compensation. In addition, Messrs. Marks and Karsh thought it appropriate to pay a significant portion of Mr. Wintrob’s profit participation in the form of equity that vests over time after grant to further align Mr. Wintrob’s interests with the Company’s unitholders.
Treatment of EVUs and Profit Sharing Payments on Certain Terminations of Employment and Other Significant Events
Other than Mr. Wintrob, each of our NEOs is either a founder of our company, has been promoted from within or has been employed by us for over a decade and has generally not received special severance or change in control benefits with their compensation arrangements. By contrast, Mr. Wintrob was hired from outside of Oaktree in 2014. His employment agreement and EVU award are the products of an arms’ length negotiation we undertook with Mr. Wintrob before he joined the Company. In order to encourage Mr. Wintrob to join our Company, it was necessary to provide him with the security provided by continuation of his profit sharing payment levels following certain terminations from employment as well as the EVU protections discussed below under “Potential Payments Upon Termination of Employment or Change in Control at 2018 Year End.” As described in that section, Mr. Wintrob’s EVUs will receive enhanced vesting credit upon certain terminations from employment, which credit is further enhanced if such termination occurs following a change in control of our business. Also, if we no longer employ Mr. Marks or Mr. Karsh, if either one is no longer our director or officer, or if either one substantially reduces his role (other than for death or disability, or a family medical issue), then Mr. Wintrob’s EVUs will become fully vested and recapitalized at the time of Mr. Marks’s or Mr. Karsh’s departure (as applicable), and Mr. Wintrob will receive a new EVU grant. Providing these profit sharing payment continuation and EVU protections was critical to reaching an agreement with Mr. Wintrob. We think these payments and benefits are appropriate and consistent with what might be included in a new chief executive officer’s compensation arrangements at a similarly situated company.

202


2018 Class A Unit Grants Under Profit Sharing Arrangement
On March 28, 2018, we granted 28,305 Class A units to Mr. Wintrob as part of his profit sharing arrangement, the amount and size of which were determined based on the amount of Mr. Wintrob’s total compensation attributable to fiscal year 2017 in accordance with Mr. Wintrob’s employment agreement, as discussed generally above. Additionally, on August 8, 2018 we granted 328 Class A units to Mr. Wintrob as part of his profit sharing arrangement, the amount and size of which were determined based on the amount of Mr. Wintrob’s compensation attributable to the first half of 2018 in accordance with Mr. Wintrob’s employment agreement. As noted above under “Profit Sharing Arrangement”, these Class A units will vest annually over four years.
C.
Daniel D. Levin
Mr. Wintrob determined Mr. Levin’s compensation for 2018. Mr. Wintrob’s determination was a subjective assessment of a range of factors, including (i) Mr. Levin’s responsibilities as our chief financial officer and the scope of his duties, (ii) Mr. Levin’s overall leadership and oversight of the various departments that report to him, (iii) his effectiveness in participating in the setting of Oaktree’s strategic direction and executing our major initiatives, (iv) his individual performance and (vi) Mr. Wintrob’s review of available market data.
Mr. Levin receives fixed payments as base salary and receives an annual bonus, which is paid in part in cash and in part in equity so that 25% of his total annual compensation is paid in equity.
2018 Equity Grant to Mr. Levin
On March 28, 2018, we granted 14,379 Class A units subject to four-year vesting to Mr. Levin, the amount and size of which were determined based on the amount of Mr. Levin’s total compensation attributable to fiscal year 2017, as discussed generally above. In addition, we granted 27,607 Class A units subject to four-year vesting on March 28, 2018 to Mr. Levin as a supplemental equity grant in order to recognize 2017 performance and to further align his incentives with Oaktree unitholders.
D.
John B. Frank
Mr. Frank received a share of the carried interest from our largest closed-end strategy, distressed debt, both in recognition of his historical contributions to the management of some of the strategy’s investments and in lieu of other compensation, such as a greater profit sharing percentage or additional OCGH units.
For 2018 Mr. Frank also received (a) 1.3% of the net incentive income of the Oaktree Operating Group from certain funds that existed as of December 31, 2014 (b) 1.0% of the net incentive income of Oaktree Operating Group from certain funds that started during 2015 or had substantial or final closings during 2015, and (c) 0.5% of the net incentive income of the Oaktree Operating Group from certain funds that started after December 31, 2015 or whose final or more substantial closing occurred after December 31, 2015.
Additionally, for 2018 Mr. Frank was entitled to receive profit sharing payments that reflect 0.5% of the net investment income and fee-related earnings of the Oaktree Operating Group subject to certain adjustments. Mr. Frank’s profit sharing of net incentive income, net investment income and fee-related earnings was subject to a cap of $2.5 million in 2018.
Mr. Frank’s remuneration for 2018 was determined based on his responsibilities as Vice Chairman.
E.
Todd E. Molz
Mr. Wintrob determined Mr. Molz’s compensation for 2018. Mr. Wintrob’s determination was a subjective assessment of a range of factors, including (i) the fact that four of our operational units (Legal, Compliance, Internal Audit and Corporate Services) report to Mr. Molz in his capacity as our General Counsel and Chief Administrative Officer; (ii) his overall leadership and oversight of these units, (iii) his role in our strategic direction and initiatives, and (iv) his individual performance. In particular, Mr. Molz’s leadership of the Legal and Compliance departments involves oversight of matters spanning a broad array of complex laws and regulations around the globe, including the legal requirements of the Sarbanes-Oxley Act of 2002 and the NYSE, and various legal and regulatory initiatives in Europe and Asia.
Mr. Molz receives fixed payments as base salary and receives an annual bonus, which is paid in part in cash and in part in equity so that 25% of his total annual compensation is paid in equity.

203


2018 Equity Grant to Mr. Molz
On March 28, 2018, we granted 23,006 Class A units subject to four-year vesting to Mr. Molz, the amount and size of which were determined based on the amount of Mr. Molz’s total compensation attributable to fiscal year 2017, as discussed generally above.
Perquisites
We provide our executive officers with perquisites in the form of payment for tax preparation services and internet-related services. In addition, certain of our executive officers, including Mr. Karsh, received compensation in the form of our subsidizing their use of our plane, or, in the case of Mr. Karsh, of Mr. Karsh’s own plane, for personal purposes. Mr. Karsh’s arrangement is described in more detail in the tabular and accompanying narrative disclosure that follows.
Risk Analysis of Our Compensation Programs
We strive to invest in a risk-controlled fashion and seek to ensure that our compensation policies are consistent with that approach and discourage the incurrence of undue risk. Thus, we emphasize both the grant of equity and – for senior investment professionals in our closed-end funds – carried interest subject to multi-year vesting as key forms of compensation, particularly as employees become more senior in the organization and assume more leadership. We believe this policy encourages long-term thinking, fosters a collaborative culture and reduces any incentive to accept excessive risk in a search for short-term gain. With respect to participation in our incentive income, our closed-end funds generally distribute incentive income only after we have returned all capital plus a preferred return to our investors, meaning that in analyzing investments and making investment decisions, our investment professionals are motivated to take a long-term view of their investments, given that short-term results typically do not affect their compensation. Importantly, the amount of incentive income paid to these investment professionals is determined by the performance of the fund as a whole, rather than specific investments, meaning that they have a material interest in every investment. This approach discourages excessive risk taking, given that even a hugely successful investment will result in incentive compensation payments only if the overall performance of the fund exceeds the requisite hurdle.

204


Summary Compensation Table for 2018
The following table provides summary information concerning the compensation of Jay S. Wintrob, our principal executive officer, Daniel D. Levin, our chief financial officer, and our three other most highly compensated employees who served as executive officers as of December 31, 2018, for services rendered to us during 2018.
The distributions our NEOs receive in respect of their indirect ownership of the Oaktree Operating Group are based on their respective holdings of OCGH and Class A units and are not reflected as cash compensation in the table below.
Name and Principal Position
 
Year
 
Salary ($)
 
Bonus ($)
 
Stock Awards ($) (2)(4)
 
Non-Equity Incentive Plan Compensation ($)
 
All Other Compensation ($) (5)
 
Total ($)
Bruce A. Karsh,
Co-Chairman and Chief Investment Officer
 
2018
 
$

 
$

 
$

 
$

 
$
12,212,938

 
$
12,212,938

 
 
2017
 
$

 
$

 
$

 
$

 
$
7,436,027

 
$
7,436,027

 
 
2016
 
$

 
$

 
$

 
$

 
$
1,307,358

 
$
1,307,358

Jay S. Wintrob,
Chief Executive Officer
 
2018
 
$

 
$

 
$
1,134,392

 
$

 
$
5,514,142

 
$
6,648,534

 
 
2017
(3) 
$

 
$

 
$
7,505,638

 
$

 
$
8,078,582

 
$
15,584,220

 
 
2016
 
$

 
$

 
$
1,082,152

 
$

 
$
5,124,532

 
$
6,206,684

Daniel D. Levin,
Chief Financial Officer
(1) 
 
2018
 
$
500,000

 
$
1,472,500

 
$
1,662,646

 
$

 
$

 
$
3,635,146

 
 
2017
 
$
500,000

 
$
1,375,000

 
$
1,870,120

 
$

 
$

 
$
3,745,120

John B. Frank,
    Vice Chairman
 
2018
 
$

 
$

 
$

 
$

 
$
7,671,314

 
$
7,671,314

 
 
2017
 
$

 
$

 
$

 
$

 
$
4,984,023

 
$
4,984,023

 
 
2016
 
$

 
$

 
$

 
$

 
$
7,364,386

 
$
7,364,386

Todd E. Molz,
General Counsel and Chief Administrative Officer
 
2018
 
$
500,000

 
$
2,500,000

 
$
911,038

 
$

 
$

 
$
3,911,038

 
 
2017
 
$
500,000

 
$
2,500,000

 
$
1,024,731

 
$

 
$

 
$
4,024,731

 
 
2016
 
$
500,000

 
$
2,500,000

 
$
1,415,643

 
$

 
$

 
$
4,415,643

 
 
 
 
 
(1)
Mr. Levin became our Chief Financial Officer on April 1, 2017.
(2)
For Mr. Wintrob, reflects a grant of Class A units in respect of $3,357,138 earned in 2016 and the first half of 2017 as profits participation, the grant of 225,000 OCGH units on April 26, 2017 and amendments to Mr. Wintrob’s EVUs on the same date, the grant of 28,305 Class A units on March 28, 2018 in respect of his 2017 compensation, and the grant of 328 Class A Units on August 8, 2018. For Mr. Levin, reflects a grant of 41,283 Class A units on March 31, 2017 in respect of his 2016 compensation, and a grant of 41,986 Class A units on March 28, 2018 in respect of his 2017 compensation. For Mr. Molz, reflects a grant of 14,077 Class A units and 20,110 OCGH units on March 31, 2016 in respect of his 2015 compensation, a grant of 22,621 Class A units on March 31, 2017 in respect of his 2016 compensation, and a grant of 23,006 Class A units on March 28, 2018 in respect of his 2017 compensation.
(3)
For Mr. Wintrob, the amount in this row in respect of his equity interest in OCGH reflects the incremental fair value associated with the modification of Mr. Wintrob’s EVUs and the grant of the 225,000 OCGH units, as determined in accordance with ASC Topic 718, which is based, in part, on the April 26, 2017 price of $46.55 per Class A unit, less a discount applied to the OCGH units as detailed in notes 2 and 15 to our consolidated financial statements.
(4)
Amounts reflected in this “Stock Awards” column of this Summary Compensation Table represent the aggregate grant date fair value of the applicable equity interests received by our NEOs during each year set forth in the table, calculated in accordance with Financial Accounting Standards Board Accounting Codification (ASC) Topic 718 or “ASC Topic 718,” Accounting for Stock Compensation. Please see notes 2 and 15 to our consolidated financial statements included elsewhere in this annual report for further information concerning the assumptions underlying such values. The amounts shown in this table use the values of the awards actually granted in the reported fiscal year, regardless of when those awards were earned. Accordingly, our equity awards granted in 2018 in respect of 2017 performance are shown in the 2018 line in the Summary Compensation Table instead of the 2017 line.  Our equity awards to be granted in 2019 in respect of 2018 performance are not shown in the 2018 line in the Summary Compensation Table (but will appear in the 2019 line in next year’s Summary Compensation Table for next year’s named executive officers).
(5)
Please see the “All Other Compensation Supplemental Table” below.


205


All Other Compensation Supplemental Table
The following table provides additional information regarding each component of the All Other Compensation column in the Summary Compensation Table:
 
Name
 
Year
 
Payments in Respect of Carried Interest (1)
 
Profits Participation (2)
 
Airplane Use (3)
 
Perquisites (4)
 
Total
Bruce A. Karsh
 
2018
 
$
11,291,186

 
$

 
$
835,537

 
$
86,215

 
$
12,212,938

 
 
2017
 
$
6,425,935

 
$

 
$
933,131

 
$
76,961

 
$
7,436,027

 
 
2016
 
$
1,224,042

 
$

 
$

 
$
83,316

 
$
1,307,358

Jay S. Wintrob
 
2018
 
$

 
$
5,489,434

 
$

 
$
24,708

 
$
5,514,142

 
 
2017
 
$

 
$
8,031,479

 
$

 
$
47,103

 
$
8,078,582

 
 
2016
 
$

 
$
5,124,532

 
$

 
$

 
$
5,124,532

Daniel D. Levin
 
2018
 
$

 
$

 
$

 
$

 
$

 
 
2017
 
$

 
$

 
$

 
$

 
$

John B. Frank
 
2018
 
$
5,154,630

 
$
2,500,000

 
$

 
$
16,684

 
$
7,671,314

 
 
2017
 
$
2,463,584

 
$
2,500,000

 
$

 
$
20,439

 
$
4,984,023

 
 
2016
 
$
2,731,734

 
$
4,606,761

 
$

 
$
25,891

 
$
7,364,386

Todd E. Molz
 
2018
 
$

 
$

 
$

 
$

 
$

 
 
2017
 
$

 
$

 
$

 
$

 
$

 
 
2016
 
$

 
$

 
$

 
$

 
$

 
 
 
 
 
(1)
Amounts included for 2018 represent amounts earned on an accrual basis in respect of participation interests in incentive income generated by our funds with respect to the year ended December 31, 2018. To the extent that timing differences may exist between when amounts are earned on an accrual basis and paid in cash, these amounts do not reflect actual cash carried interest distributions to the NEOs during such periods. Timing differences typically arise when cash is distributed in the quarter immediately following the one in which the related income was earned.
(2)
Amounts included for 2018 represent the amounts earned on an accrual basis in a given year in respect of the NEO’s annual profits participation interest. The amount for Mr. Wintrob excludes $1,816,185 earned in profits participation for 2018 that will be paid to Mr. Wintrob in the form of a grant of Class A units in the first quarter of 2019.
(3)
Amounts included for 2018 reflect Mr. Karsh’s personal use of an aircraft leased from Mr. Karsh by us. Pursuant to the terms of that lease, the value of personal travel by Mr. Karsh on the leased aircraft is based on direct operating costs (fuel, airport fees, incremental pilot costs, hourly charges of maintenance programs, cost attributable to ‘deadhead’ segments, etc.). Mr. Karsh is also entitled to reimbursement of the costs of certain business-related travel pursuant to that lease, which amounts are not included in the compensation reflected above—please refer to “Item 13—Certain Relationships and Related Transactions, and Director Independence—Aircraft Use” for more information.
(4)
Amounts included for 2018 represent tax preparation fees of $15,000 and $71,215 related to internet services provided for Mr. Karsh; tax preparation fees of $9,105 and $15,603 related to internet services provided for Mr. Wintrob and tax preparation fees of $15,000 and $1,684 related to internet services provided for Mr. Frank.
Non-competition, Non-solicitation and Confidentiality Restrictions
Pursuant to the terms of OCGH’s partnership agreement or the Company’s Class A unit grant agreement, as applicable, our executive officers (including our NEOs) are subject to customary provisions regarding non-solicitation of our clients and employees, confidentiality, assignment of intellectual property and non-disparagement obligations. In addition, during the term of employment and for a period up to one year immediately following the resignation or termination of employment (other than a termination by us without cause), our executive officers may not, directly or indirectly:
engage in any business activity in which we operate, including any Competitive Business (as defined below);
render any services to any Competitive Business; or
acquire a financial interest in or become actively involved with any Competitive Business (other than as a passive investor holding a minimal percentage of the stock of a public company).

206


Under the terms of OCGH’s partnership agreement or the Company’s Class A unit grant agreement, as applicable, and, in the case of Mr. Wintrob, also under the terms of his employment agreement, during the term of employment and for the two-year period immediately following the resignation or termination of employment for any reason, our executive officers may not solicit our customers or clients for a Competitive Business, induce any employee to leave our employ or hire or otherwise enter into any business affiliation with any person who was our employee during the twelve-month period preceding such executive officer’s termination of employment.
“Competitive Business” means any business which is competitive with the business of any member of the Oaktree Operating Group or any of its affiliates (including raising, organizing, managing or advising any fund having an investment strategy in any way competitive with any of the funds managed by any member of the Oaktree Operating Group or any of its affiliates) anywhere in the United States or any other country where a member of the Oaktree Operating Group or any of its affiliates conducts business.
Incentive Income
Participation in incentive income generated by our funds is typically subject to a five-year vesting schedule, under which a participating NEO’s interest will vest in increments of 22% on each of the first through fourth anniversaries of the closing date of the applicable fund, with the remaining 12% of the interest vesting on or after the fifth anniversary of such closing date, subject to certain limitations as set forth in the applicable governing documents. Under the terms of the applicable governing documents, NEOs are subject to various covenants addressing confidentiality, intellectual property, non-solicitation, non-competition and non-disparagement. Pursuant to the applicable fund agreements, a participating NEO’s incentive income interest is subject to clawback in the event that the general partner of the applicable fund is required to return any distributions (other than tax distributions) received in respect of such NEO’s interest in the applicable fund.
Grants of Plan-Based Awards in 2018
The following table provides information concerning the grant of equity-based awards made during the 2018 fiscal year, including awards made in respect of 2017 performance.
Name
Grant Date
 
All Other Stock Awards: Number of Shares of Stock or Units
 
Grant Date Fair Value of Stock Awards (5)
Jay S. Wintrob
3/28/2018
 
28,305

(1) 
$
1,120,878

 
8/8/2018
 
328

(2) 
$
13,514

Daniel D. Levin
3/28/2018
 
41,986

(3) 
$
1,662,646

Todd E. Molz
3/28/2018
 
23,006

(4) 
$
911,038

 
 
 
 
 
(1)
Reflects a grant of 28,305 Class A units, which vests ratably over four years.
(2)
Reflects a grant of 328 Class A units, which vests ratably over four years.
(3)
Reflects a grant of 41,986 Class A units, which vests ratably over four years.
(4)
Reflects a grant of 23,006 Class A units, which vests ratably over four years.
(5)
Grant date fair value is based on the grant date determined under ASC Topic 718 as of March 28, 2018 for the Class A units of Messrs. Wintrob, Levin and Molz and as of August 8, 2018 for the Class A units of Mr. Wintrob. Accordingly, the grant date fair value for the Class A units is based on the Class A unit price of $39.60 per unit on March 28, 2018 for Messrs. Wintrob, Levin and Molz. The grant date fair value for the Class A units issued to Mr. Wintrob on August 8, 2018 is $41.20.
2011 Equity Incentive Plan
The purpose of the 2011 Plan is to provide a means for us and our Affiliates (as defined in the 2011 Plan) to attract and retain key personnel and a means for current and prospective principals, directors, officers, employees, consultants and advisors of us and our Affiliates to acquire and maintain an equity interest in us and/or one or more of our Affiliates, thereby strengthening their commitment to our welfare and that of our Affiliates and aligning their interests with those of our unitholders and clients.
Eligibility. Employees, partners, directors, consultants, advisors and other individuals providing services to us or our Affiliates are eligible to participate in the 2011 Plan.

207


Awards. The Committee (as defined in the 2011 Plan) has the discretion to grant awards in respect of Oaktree Operating Group units, Class A units, OCGH units, any type of unit or interest of any member of the Oaktree Operating Group or any class or series of units or other ownership interests issued by us or one of our Affiliates (collectively, “Units”). The Committee may grant options, unit appreciation rights (“UARs”), restricted Unit awards, Unit bonus awards and/or phantom equity awards to eligible persons.
Number of Units Authorized. The 2011 Plan provides that the maximum number of Units that may be delivered pursuant to awards under the 2011 Plan is 22,300,000, as increased on January 1 of each year beginning in 2012 by a number of Units equal to the excess of (a) 15% of the number of outstanding Oaktree Operating Group units on December 31 of the immediately preceding year over (b) the number of Oaktree Operating Group units that have been issued or are issuable under the 2011 Plan as of such date, except that our board of directors may, in its discretion, increase the number of Units covered by the 2011 Plan by a lesser amount. As of February 20, 2019, 12,622,500 Units have been issued or are issuable under the 2011 Plan, and the Committee may issue 10,947,534 additional Units under the 2011 Plan.
2007 Equity Incentive Plan
Our board of directors and the general partner of OCGH adopted the 2007 Oaktree Capital Group, LLC Equity Incentive Plan (our “2007 Plan”) as part of a restructuring in May 2007. No more awards are being granted under the 2007 Plan.
Units Subject to the 2007 Plan. As of February 20, 2019, 4,929,054 OCGH units have been issued under our 2007 Plan. As with the other OCGH units, pursuant to the exchange agreement and the terms of the OCGH partnership agreement, vested Award Units may be exchanged for, at the option of our board of directors, our Class A units, an equivalent amount of cash based on then-prevailing market prices, other consideration of equal value or any combination of the foregoing, subject to approval of our board of directors.
Outstanding Equity at 2018 Year End
The following table provides information regarding outstanding unvested equity held by our NEOs as of December 31, 2018:
 
 
Stock Awards
Name
 
Number of Units That Have Not Vested
 
Market Value of Units That Have Not Vested (1)
Bruce A. Karsh

 
$

Jay S. Wintrob
1,096,977

(2) 
$
10,667,436

Daniel D. Levin
94,891

(3) 
$
3,771,917

John B. Frank
70,000

(4) 
$
2,330,344

Todd E. Molz
131,272

(5) 
$
4,967,957

 
 
 
 
 
 
(1)
The fair market value of $39.75 per Class A unit and $32.79 per OCGH unit is based on the closing price for our Class A units on December 31, 2018, less a discount applied to OCGH units as detailed in notes 2 and 15 to our consolidated financial statements. The fair value of $0.34 per EVU was determined as of December 31, 2018 using a Monte Carlo simulation model as detailed in note 15 to our consolidated financial statements.
(2)
Mr. Wintrob’s units are composed of 800,000 EVUs, 94,477 Class A units and 202,500 OCGH units. With respect to the EVUs, 400,000 will vest following December 31 of each of 2018 and 2019. The Class A units will vest on February 15 of each of 2019 through 2022, respectively, in the following amounts: 23,223, 23,224, 17,740 and 7,077, (ii) 7,710 will vest on August 1 of each of 2019 through 2020, respectively, (iii) 7,711 will vest on August 1, 2021, and (iv) 82 will vest on August 1, 2022. Subject to Mr. Wintrob’s EVU grant agreement, the OCGH units will vest as to 22,500 OCGH units on February 15 of each of 2019 through 2027, respectively.
(3)
Mr. Levin’s units are composed entirely of Class A units, which will vest on February 15 of each of 2019 through 2025, respectively, in the following amounts: 26,823, 26,825, 22,803, 12,482, 1,985, 1,985, and 1,988.
(4)
Mr. Frank’s units are composed of 5,000 Class A units and 65,000 OCGH units. The Class A units will vest 5,000 on January 1, 2019. With respect to the OCGH units (i) 10,000 will vest on January 1 of each of 2020 and 2021, (ii) 5,000 will vest on January 1, 2019 and (iii) 10,000 will vest on February 15 of each of 2019 through 2022.
(5)
Mr. Molz’s units are composed of 95,318 Class A units and 35,954 OCGH units. With respect to the Class A units (i) 5,000 will vest on January 1 of each of 2019 through 2021 and (ii) the following amounts will vest on February 15 of each of 2019

208


through 2022, respectively: 27,154, 25,309, 21,789, and 6,066. With respect to the OCGH units, the following amounts will vest on February 15 of each of 2019 through 2026, respectively: 3,687, 3,687, 894, 10,961, 6,276, 6,276, 3,279 and 894.
Units Vested in 2018
The following table provides information regarding the number of outstanding equity units held by our NEOs that vested during the year ended December 31, 2018:
 
 
Stock Awards (1)
Name
 
Number of Units Acquiring on Vesting
 
Market Value of Units Vesting (2)
Bruce A. Karsh

 
$

Jay S. Wintrob
447,149

 
$
2,284,278

Daniel D. Levin
20,227

 
$
856,613

John B. Frank
20,000

 
$
844,500

Todd E. Molz
30,092

 
$
1,241,917

 
 
 
 
 
(1)
The references to Stock Awards or units in this table refer to 400,000 EVUs, 24,649 Class A units and 22,500 OCGH units in the case of Mr. Wintrob; 20,227 Class A units in the case of Mr. Levin; 20,000 Class A units in the case of Mr. Frank; and 26,405 Class A units and 3,687 OCGH units in the case of Mr. Molz.
(2)
The fair market value per unit is based on the trading price for our Class A units on applicable vesting dates of January 1, 2018, February 15, 2018 and August 1, 2018, respectively, less a discount applied to OCGH units. The fair market value of $1.20 per EVU was determined as of January 1, 2018 using a Monte Carlo simulation model. Please see notes 2 and 15 to our consolidated financial statements for more details.
Potential Payments Upon Termination of Employment or Change in Control at 2018 Year End
Except as otherwise reflected in Mr. Wintrob’s employment agreement, we do not have any formal severance or change of control plans or agreements in place for any of our NEOs. Except for Mr. Wintrob’s EVUs, none of the equity awards held by any of our executive officers at 2018 year end is subject to accelerated vesting in connection with a change in control or a termination of employment for any reason, except if termination is due to death, disability or, in certain cases discussed below, termination without cause, in which case all unvested units automatically accelerate in full.
In all cases, none of Messrs. Karsh and Frank is entitled to any additional vesting of their participation rights in the incentive income generated by our funds as a result of a change in control of us or any of our affiliates. The impact of a termination of employment on the incentive income participation rights held by each of Messrs. Karsh and Frank is described below.
Incentive Income (Messrs. Karsh and Frank)
Generally, upon the earliest to occur of a participating NEO’s death, “disability” (as defined in the applicable governing documents), termination without “cause” (as defined in the applicable governing documents) or resignation (each, a “termination event”), such NEO’s incentive income interest will be converted into the right to receive a residual percentage (which cannot exceed the NEO’s interest prior to such termination event) of the distributions the NEO otherwise would have received absent such termination event, as described below.
In the case of a termination event other than resignation, the residual percentage generally will equal the product of:
the participating NEO’s interest prior to such event; and
if the fund is in its investment period, a percentage equal to the applicable fund’s aggregate committed capital that had been contributed as of the date of the termination event.
If a participating NEO resigns, the residual percentage generally will equal the product of:
the participating NEO’s interest prior to such resignation;

209


the participating NEO’s vested percentage as of the resignation date (as discussed above under “—Carried Interest or Incentive Income”); and
if the fund is in its investment period, a percentage equal to the applicable fund’s aggregate committed capital that had been contributed as of the resignation date.
If a participating NEO resigns and engages in competitive activity within two years following his resignation, the NEO’s residual percentage will be reduced further (by as much as 50%).
In the event that a participating NEO is terminated for cause, he immediately forfeits all rights to further distributions of incentive income.
The following table sets forth the estimated value of the incentive income distributions that would be made in respect of the participating NEO’s unvested incentive income interests under the Carry Plans, assuming those interests became fully vested on December 31, 2018 upon a termination of employment without cause or for good reason (as applicable) or termination due to death, disability or resignation. No amount is payable or accelerated in respect of an interest in the incentive income upon an individual’s termination, regardless of the reason for the termination. Rather, an individual who is terminated will receive amounts payable as and when we receive the associated incentive income (which is expected to occur over a number of years) in accordance with the same payment schedule as would have been in effect in the absence of termination.
The values disclosed below in respect of the rights of participating NEOs to continue to participate in distributions of incentive income, whether at the same level as before termination or at a reduced level as described above under “—Potential Payments Upon Termination of Employment or Change in Control at 2018 Year End,” have been determined assuming that each of the funds in respect of which the participating NEOs would have a right to incentive income had been liquidated on December 31, 2018 and all of the funds’ assets distributed in accordance with their respective distribution provisions at a value equal to their book value as of December 31, 2018. We have calculated the amounts set forth below using these assumptions because distributions made on a liquidation basis would yield the maximum amounts potentially payable to each of the participating NEOs, had a termination of employment actually occurred on December 31, 2018. We note, however, that the values set forth below were computed based on assumptions that may not be accurate or applicable to a given circumstance of termination. The actual amounts to be paid upon a particular termination of employment cannot be directly determined since such payments would be based on several factors, including when termination of employment occurs, the circumstances of termination, the time period for fund liquidation, the investment performance of the fund and the value at which such liquidations actually occur, when Oaktree determines to make distributions from such funds, when income is realized from such funds and the actual amounts so realized.
Estimated Distributions in Respect of Acceleration of Unvested Incentive Income Interests
Name
 
Liquidation Value of Interests Subject to Vesting Acceleration
Bruce A. Karsh
$
15,719,758

John B. Frank
$
6,115,102

Impact of Termination Without Cause or for Good Reason on Profit Sharing Payments (Mr. Wintrob)
If Mr. Wintrob’s employment is terminated by us without cause or by Mr. Wintrob for good reason (as defined in Mr. Wintrob’s employment agreement), Mr. Wintrob will be entitled to: (i) the profit sharing payments described above on page 202 through the fiscal quarter of termination, (ii) immediate vesting of all unvested Class A units delivered in respect of prior profit sharing payments, (iii) for a termination before December 31, 2019, payment of 25% of the aggregate profit sharing payments earned in respect of the four full fiscal quarters that preceded the termination quarter (the “quarterly severance profit sharing payment”) for up to eight quarters after the quarter of termination, and (iv) for a termination after December 31, 2019, the quarterly severance profit sharing payment for four quarters following termination. If Mr. Wintrob’s employment had been terminated by us without cause or by him for good reason on December 31, 2018, we expect that we would have paid him an amount equal to $1,875,188 per quarter for each of the Company’s eight consecutive fiscal quarters beginning with the first quarter of 2019, for a total of $15,001,504.

210


Under his employment agreement,
“cause” includes (i) willful and continued failure to fulfill responsibilities under the employment agreement, (ii) gross negligence or willful misconduct detrimental to Oaktree, (iii) material breach of the employment agreement or any other agreement with Oaktree, (iv) material violation of a material regulation or regulatory rule, (v) conviction of, or entry of a guilty plea or of no contest to, certain felonies, (vi) court or regulatory order removing Mr. Wintrob as an officer (or equivalent person) of Oaktree or prohibiting him from participating in the conduct of any Oaktree affairs, (vii) fraud, theft misappropriation or dishonesty relating to Oaktree, or (viii) material breach of Oaktree policies; and
“good reason” includes (i) a material diminution or adverse change in duties, authority, responsibilities, positions or reporting lines of authority under the employment agreement, (ii) relocation of Mr. Wintrob’s principal job location or office by more than 35 miles, and (iii) any material breach by Oaktree of the employment agreement.
As a condition to receiving these entitlements, Mr. Wintrob will be required to sign a release of claims against us, our employees, directors and related persons and to comply with certain post-employment restrictive covenants.
Impact of Termination Without Cause or for Good Reason on EVUs (Mr. Wintrob)
If Mr. Wintrob had been terminated by us without cause, or if he had resigned for good reason, on, but giving effect to his employment through, December 31, 2018, Mr. Wintrob would be vested in a number of EVUs equal to the sum (not to exceed 2,000,000) of (A) the number of EVUs that have vested before the fiscal year in which his termination of employment occurs, plus, (B) the product of 400,000 EVUs multiplied by, a fraction, the numerator of which is the number of days in the fiscal year during which we employed Mr. Wintrob, and the denominator of which is 365, plus (C) 800,000 EVUs, so Mr. Wintrob would be vested in 2,000,000 EVUs. The vested EVUs would be recapitalized as OCGH Units following December 31, 2019, December 31, 2020, and December 31, 2021 applying the formula described in “Compensation of the Individual NEOs—Jay S. Wintrob—EVUs—EVU Valuation and Recapitalization” on page 200 above, but modified so that any reductions for net incentive income for pre-employment funds and for the value of the 2017 OCGH grant only applies based on amounts received and the portion vested through the date of termination. Specifically: (i) the reduction described in the third step of the calculation will only be for the portion of profit sharing payments attributable to net incentive income from pre-employment funds that are actually paid or payable for periods before termination, (ii) the reduction described in the fifth step will be determined based on the vested portion of the value of the 2017 OCGH grant through the date of termination, and (iii) there is no reduction under the sixth step on account of any unvested portion of the 2017 OCGH grant. In addition, if the termination occurs before the first recapitalization, then the reduction in the fourth step of the calculation will only be of the excess of 2017 OCGH grant cash distributions over EVU cash distributions paid or payable with respect to periods before termination. The value attributable to the accelerated vesting of the EVUs is not currently calculable because the applicable formula includes components that cannot currently be reasonably estimated. The amount that Mr. Wintrob would be due under this paragraph would apply even if his termination occurs within the one year period after a change of control.
Impact of Voluntary Resignation Without Good Reason, Termination for Cause or Termination by Reason of Death or Disability on EVUs (Mr. Wintrob)
If Mr. Wintrob had resigned without good reason on December 31, 2018, then Mr. Wintrob would have received payment in respect of 1,200,000 EVUs on the same dates on which he would otherwise have been paid and applying the same formula in “Compensation of the Individual NEOs—Jay S. Wintrob—EVUs—EVU Valuation and Recapitalization” on page 200 above, but substituting 1,200,000 for 2,000,000 in the second step. In addition, if such termination occurs before the first recapitalization, then (i) the reduction described in the third step of the calculation is only for the portion of profit sharing payments attributable to net incentive income from pre-employment funds that are actually paid or payable for periods before termination, (ii) the reduction described in the fourth step is determined based on the vested portion of the value of the 2017 OCGH grant through the date of termination, and (iii) there is no reduction under the fifth step on account of any unvested portion of the 2017 OCGH grant. In addition, if the termination occurs before the first recapitalization, then the reduction in the fourth step of the calculation will only be of the excess of 2017 OCGH grant cash distributions over EVU cash distributions paid or payable with respect to periods before termination. If Mr. Wintrob is terminated by us for cause, all of his EVUs, whether vested or unvested, will be immediately forfeited without consideration. If Mr. Wintrob were terminated by reason of death or disability, Mr. Wintrob would be entitled to pro rata vesting and recapitalization of his EVUs, all as

211


described in his EVU award agreement. The value attributable to any pro rata vesting of the EVUs is not currently calculable because the applicable formula includes components that cannot currently be reasonably estimated.
Full Acceleration Event for EVUs (Mr. Wintrob)
If we no longer employ Howard Marks or Bruce Karsh, or if either one is no longer our director or officer, or if either one substantially reduces his role (other than for death or disability, or a family medical issue), in each case on or prior to December 31, 2019, then Mr. Wintrob will be entitled to the following treatment with respect to his EVUs:
(A) All of Mr. Wintrob’s 2,000,000 outstanding EVUs will become fully vested and nonforfeitable. In lieu of calculating the value of the amounts paid in respect of the EVUs in 2019, 2020 or 2021 as would occur absent a full acceleration event, the calculation would occur promptly following the full acceleration event. The allocation for the EVUs will equal the sum of (i) the volume-weighted average price of our Class A Units over the 15 business days before the date as of which either Mr. Wintrob notifies us that Mr. Karsh or Mr. Marks has ceased to serve, or there is a public announcement that Mr. Karsh or Mr. Marks has ceased to serve; plus (ii) the aggregate cash distributions made on a per-OCGH Unit-basis from January 1, 2015 through such date of notice, excluding distributions attributable to net incentive income from certain Oaktree funds listed in Mr. Wintrob’s employment agreement over the $61.00 Base Value as accreted through such date of notice, minus (iii) the sum of (x) $10,359,563 (which is the assumed grant date value of the 2017 OCGH unit grant, as described in “Compensation of the Individual NEOs—Jay S. Wintrob—EVUs—EVU Valuation and Recapitalization” on page 200 above and (y) the portion of Mr. Wintrob’s profit sharing payments attributable to net incentive income from pre-employment funds that are actually paid or payable for periods before the allocation. The allocation hereunder will be made no later than in the year following the year in which the full acceleration event occurred.
(B) Mr. Wintrob will get an award of an additional 2,000,000 OCGH equity value units (the “new EVUs”). The new EVUs will vest ratably over the period of remaining full or partial years between January 1, 2015 and December 31, 2020, subject to Mr. Wintrob’s continued employment. Mr. Wintrob would be entitled to annual cash distributions in respect of the new EVUs based on the performance period of remaining full or partial years between January 1, 2015 and December 31, 2020. The new EVUs would be divided into three tranches, and the determination of how many of the new EVUs are recapitalized as OCGH units would be made as of each December 31 of 2020, 2021 and 2022, respectively, and would be made based on the three performance periods each beginning on January 1, 2015 and ending on December 31 of 2020, 2021 and 2022, respectively. The Base Value for the 2020 fiscal year would be the volume-weighted average price of our Class A units over the 15 days following the date as of which Mr. Marks or Mr. Karsh ceases to serve, plus any unaccreted portion of the $61.00 Base Value that is an estimate of the projected cash distributions over the period January 1, 2015 through December 31, 2020, on a per-OCGH Unit-basis, excluding distributions attributable to net incentive income from certain Oaktree funds listed in Mr. Wintrob’s employment agreement, plus twenty percent of such unaccreted Base Value. The Base Values for the 2021 and 2022 fiscal years would be determined in the same manner, but using $65.00 in place of $61.00 for the 2021 fiscal year and $69.00 for the 2022 fiscal year.
All other terms and conditions that applied to the original EVUs will apply to the new EVUs.
Accelerated Vesting of OCGH Units and Class A Units Upon Termination of Employment
The following table sets forth the estimated value of the acceleration of all unvested OCGH units and unvested Class A units held by each NEO, assuming a termination of employment due to death or disability on December 31, 2018. Other than on termination of employment by reason of death or disability, the vesting of outstanding OCGH and Class A unit awards do not accelerate upon termination of employment, except in the case of (i) Class A units granted to Mr. Wintrob in connection with his profit sharing payments as described above, (ii) certain Class A units granted to Mr. Levin in 2014 and thereafter if Mr. Levin is terminated by us without cause and (iii) certain OCGH and Class A units granted to Mr. Molz in 2014 and thereafter if Mr. Molz is terminated by us without cause.

212


Acceleration of Unvested OCGH Units and Class A Units
 
 
OCGH Units or Class A Units (1)
Name
 
Number of Units Subject to Vesting Acceleration on Termination without Cause
 
Market Value of Accelerated Vesting of Units (2)
 
Number of Units Subject to Vesting Acceleration due to death or disability
 
Market Value of Accelerated Vesting of Units (2)
Bruce A. Karsh

 
$

 

 
$

Jay S. Wintrob
94,477

 
$
3,755,461

 
296,977

 
$
10,395,436

Daniel D. Levin
80,993

 
$
3,219,472

 
94,891

 
$
3,771,917

John B. Frank

 
$

 
70,000

 
$
2,330,100

Todd E. Molz
54,444

 
$
2,125,270

 
131,272

 
$
4,967,822

 
 
 
 
 
(1)
The references to stock awards or units in this table refer to Class A units in the case of Mr. Levin and both Class A and OCGH units in the case of Messrs. Wintrob, Frank and Molz.
(2)
The fair market value of $39.75 per Class A unit and $32.79 per OCGH unit is based on the closing price for our Class A units on December 31, 2018, less a discount applied to OCGH units as detailed in notes 2 and 15 to our consolidated financial statements.

CEO to Median Employee Pay Ratio
As required by Section 953(b) of the Dodd-Frank Wall Street Reform and Consumer Protection Act, and Item 402(u) of Regulation S-K, we are providing the following information about the ratio of the annual total compensation of Mr. Jay Wintrob, our Chief Executive Officer, to the median of the annual total compensation of our employees, other than Mr. Wintrob. We selected December 31, 2018 as the date on which we would identify the median employee. To identify the median employee, we used the sum of 2018 base salary (annualized for full-time employees hired during 2018 and pro-rated for part-time and temporary employees), 2018 cash bonus, overtime pay accrued in 2018 and equity grants earned in respect of 2018 compensation.
The 2018 annual total compensation of our CEO is the amount as reflected in the “Total” column of our Summary Compensation Table for 2018. Mr. Wintrob had 2018 annual total compensation of $6,648,534. Our median employee’s annual total compensation for 2018 was $212,221. As a result, we estimate that Mr. Wintrob’s 2018 annual total compensation was approximately 31 times that of our median employee.
This pay ratio is a reasonable estimate calculated in a manner consistent with SEC rules based on our payroll and employment records and the methodology described above. The SEC rules for identifying the median compensated employee and calculating the pay ratio based on that employee’s annual total compensation allow companies to adopt a variety of methodologies, to apply certain exclusions, and to make reasonable estimates and assumptions that reflect their compensation practices. As such, the pay ratio reported by other companies may not be comparable to the pay ratio reported above, as other companies may have different employment and compensation practices and may utilize different methodologies, exclusions, estimates and assumptions in calculating their own pay ratios.

213


Director Compensation Table for 2018
The following table sets forth the cash and equity compensation paid to our outside directors listed below for the year ended December 31, 2018:
Name
Fees Earned or Paid in Cash (1)
 
Unit Awards (2)
 
Other Compensation
 
Total
Robert E. Denham
$
75,000

 
$
91,120

 
$

 
$
166,120

Steven J. Gilbert
$
100,000

 
$
91,120

 
$

 
$
191,120

D. Richard Masson
$
100,000

 
$
91,120

 
$

 
$
191,120

Wayne G. Pierson
$
100,000

 
$
91,120

 
$

 
$
191,120

Marna C. Whittington
$
115,000

 
$
91,120

 
$

 
$
206,120

 
 
 
 
 
(1)
Annual cash retainer and fees for serving on our Board of Directors and, other than Mr. Denham, for serving on the Audit Committee of our Board.
(2)
On March 28, 2018, we granted 2,301 Class A units to each of Messrs. Denham, Gilbert, Masson and Pierson and Ms. Whittington, which will vest ratably over four years beginning on February 15, 2018, in consideration of their service as members of our board of directors in 2018. The number of outstanding and unvested Class A units held by Messrs. Denham, Masson, Pierson and Gilbert and Ms. Whittington as of December 31, 2018 was 5,612, 5,612, 5,612, 4,201, and 5,612 units, respectively. We recognize expense for financial statement reporting purposes in respect of the unvested Class A units received by our directors on the basis of the value of those units at the time of the grant pursuant to ASC Topic 718, Accounting for Stock Compensation. Please see notes 2 and 15 to our consolidated financial statements included elsewhere in this annual report for further information concerning the assumptions underlying such expense.
During 2018, we compensated our outside directors named above through an annual cash retainer of $75,000 and the grant of our Class A units. Directors who were also senior executives during any portion of 2018, specifically Messrs. Marks, Karsh, Stone, Wintrob and Frank, do not receive any additional compensation for serving on our board of directors. Members of our audit committee receive an additional annual retainer of $25,000, and the chair of the audit committee receives an additional annual retainer of $15,000. All members of our board of directors are reimbursed for their reasonable out-of-pocket expenses incurred in attending board meetings.
The number of Class A units granted for Messrs. Denham, Gilbert, Masson and Pierson and Ms. Whittington is that number of Class A units having a value equal to $100,000, determined based on the average closing price of the Class A units during the 20 trading days prior to February 23, 2018.
Compensation Committee Interlocks and Insider Participation
As described under “Directors, Executive Officers and Corporate Governance—Board Structure and Governance—Controlled Company Exemption,” we are a “controlled company” within the meaning of the NYSE corporate governance standards and do not have a compensation committee. Mr. Wintrob makes all final determinations regarding executive officer compensation, with input from Messrs. Marks and Karsh as applicable. For a description of certain transactions involving us and our directors and executive officers, please see “Certain Relationships and Related Transactions, and Director Independence.”
Compensation Committee Report
As described above, our board of directors does not have a compensation committee. The executive committee of the board of directors identified below has reviewed and discussed with management the foregoing Compensation Discussion and Analysis and, based on such review and discussion, has determined that the Compensation Discussion and Analysis should be included in this annual report.
Howard S. Marks
Bruce A. Karsh
Jay S. Wintrob
John B. Frank

214


Item 12. Security Ownership of Certain Beneficial Owners and Management and Related Stockholder Matters
The following table sets forth information regarding the current beneficial ownership of our Class A units and Class B units and the OCGH units by:
each person known to us to beneficially own more than 5% of any class of the outstanding voting securities of Oaktree Capital Group, LLC;
each of our directors;
each of our named executive officers; and
all directors and executive officers as a group.
In the following table, the applicable percentage ownership with respect to the Class A units and the Class B units beneficially owned represents the applicable unitholder’s holdings of Class A units and Class B units, respectively, as a percentage of 71,482,276 Class A units outstanding and 85,408,069 Class B units outstanding, respectively, as of February 20, 2019. The applicable percentage ownership with respect to the OCGH units beneficially owned represents the applicable unitholder’s holdings of OCGH units as a percentage of the 156,890,345 Oaktree Operating Group units outstanding as of February 20, 2019. The applicable unitholder’s aggregate holdings of Class A units and OCGH units represent such unitholder’s aggregate economic interest in the Oaktree Operating Group. Although holders of OCGH units are entitled, subject to vesting requirements and transfer restrictions, to exchange their OCGH units for, at the option of our board of directors, our Class A units on a one-for-one basis, an equivalent amount of cash based on then-prevailing market prices, other consideration of equal value or any combination of the foregoing, such exchanges require board approval and thus holders of OCGH units are not deemed to beneficially own the equivalent number of Class A units. None of our directors or executive officers hold any of our preferred units.
Beneficial ownership is determined in accordance with the rules of the SEC. Under these rules, more than one person may be deemed a beneficial owner of the same securities, and a person may be deemed a beneficial owner of securities as to which he has no economic interest. To our knowledge, except as otherwise set forth in the notes to the following table, each person named in the table has sole voting and investment power with respect to all of the interests shown as beneficially owned by such person, subject to applicable community property laws. Unless otherwise specified, the address of each person named in the table is c/o Oaktree Capital Group, LLC, 333 South Grand Avenue, 28th Floor, Los Angeles, CA 90071.


215


 
 
Class A Units
Beneficially Owned
 
Class B Units
Beneficially Owned
 
OCGH Units
Beneficially Owned (1)
Named Executive Officers and Directors
 
Number
 
Percent
 
Number
 
Percent
 
Number
 
Percent
Howard S. Marks
 
101,826

 
*
 

(2) 

 
15,671,056

 
10.0
%
Bruce A. Karsh
 
101,826

 
*
 

(2) 

 
16,253,472

 
10.4

Jay S. Wintrob
 
118,416

 
*
 

 

 
217,220

 
*
John B. Frank
 
41,667

 
*
 

 

 
1,952,672

 
1.2

Daniel D. Levin
 
111,995

 
*
 

 

 

 

Sheldon M. Stone
 
101,009

 
*
 

 

 
8,716,757

 
5.6

Todd E. Molz
 
95,318

 
*
 

 

 
190,884

 
*
Robert E. Denham
 
26,973

 
*
 

 

 

 

Steven J. Gilbert
 
4,969

 
*
 

 

 

 

Larry W. Keele
 
8,656

 
*
 

 

 
2,731,568

 
1.7

D. Richard Masson
 
113,213

 
*
 

 

 
2,682,424

 
1.7

Wayne G. Pierson (3)
 
8,782

 
*
 

 

 

 

Marna C. Whittington
 
19,123

 
*
 

 

 

 

All executive officers and directors as a group (13 persons)
 
853,773

 
*
 

 

 
48,416,053

 
30.9

5% Unitholders
 
 
 
 
 
 
 
 
 
 
 
 

FMR LLC (4)
 
6,438,970

 
9.0
%
 

 

 

 

Capital World Investors (5) 
 
3,772,000

 
5.2

 
 
 
 
 
 
 
 
Oaktree Capital Group Holdings, L.P. 
 
13,000

 
*
 
85,408,069

 
100
%
 

 

 
 
 
 
 
*
Represents less than 1%.
(1)
Subject to certain restrictions, each OCGH unitholder has the right, subject to the approval of our board of directors, to exchange his or her units following the expiration of any applicable lock-up period pursuant to the terms of an exchange agreement. Pursuant to the exchange agreement and the terms of the OCGH partnership agreement, the OCGH units will be exchanged for, at the option of our board of directors, our Class A units on a one-for-one basis, an equivalent amount of cash based on then-prevailing market prices, other consideration of equal value or any combination of the foregoing, and we will cancel a corresponding number of Class B units.
(2)
Excludes 13,000 Class A units and 85,408,069 Class B units held by OCGH. The general partner of OCGH is Oaktree Capital Group Holdings GP, LLC. In their capacities as members of the executive committee of Oaktree Capital Group Holdings GP, LLC holding more than 50% of the aggregate number of OCGH units held by all of the members of the executive committee as a group, Mr. Marks and Mr. Karsh may be deemed to be beneficial owners of the securities held by OCGH. Each of Mr. Marks and Mr. Karsh disclaims beneficial ownership of such securities.
(3)
Excludes 7,251,607 OCGH units held by Acorn Investors, LLC, which Mr. Pierson may be deemed to beneficially own. Mr. Pierson is the President of Acorn Investors, LLC and disclaims beneficial ownership of the Class A and OCGH units held by that entity.
(4)
Reflects Class A units beneficially owned as of December 31, 2018 by FMR LLC based on a Schedule 13G filed by FMR LLC on February 13, 2019. The Schedule 13G includes 6,438,970 Class A units beneficially owned by Abigail Johnson and Fidelity Management & Research Company (together with FMR LLC and Abigail Johnson, “Fidelity”), a wholly owned subsidiary of FMR LLC, in its capacity as investment adviser to various registered investment companies (the “Fidelity funds”). The Schedule 13G states that members of the Johnson family, including Abigail, through their ownership of FMR LLC voting common stock and the execution of a shareholders’ voting agreement, may be deemed a controlling group with respect to FMR LLC. The Schedule 13G also states that neither FMR LLC nor Ms. Johnson has the sole power to vote or direct the voting of the shares owned directly by the Fidelity funds, which power resides with the Fidelity funds’ boards of trustees pursuant to established guidelines. The address of Fidelity is 245 Summer Street, Boston, Massachusetts 02210.
(5)
Reflects Class A units beneficially owned as of December 31, 2018 by Capital World Investors, a division of Capital Research and Management Company, based on a Schedule 13G filed by Capital World Investors on February 14, 2019. The address of Capital World Investors is 333 South Hope Street, Los Angeles, California, 90071.





216


Item 13. Certain Relationships and Related Transactions, and Director Independence
Exchange Agreement
Under the terms of the OCGH limited partnership agreement, its general partner may elect in its discretion to declare an open period during which an OCGH unitholder may exchange its OCGH units for, at the option of our board of directors, Class A units, an equivalent amount of cash based on then-prevailing market prices, other consideration of equal value or any combination of the foregoing. The general partner determines the number of units eligible for exchange within a given open period and, if the OCGH unitholders request to exchange a number of units in excess of the amount eligible for exchange, which units to exchange taking into account such factors as the general partner determines appropriate. In addition, the general partner may at its sole discretion cause a mandatory sale or exchange of OCGH units owned by any OCGH unitholder. Upon approval of our board of directors, OCGH units that are selected for exchange in accordance with the foregoing will be exchanged, at the option of our board of directors, into Class A units, an equivalent amount of cash based on then-prevailing market prices, other consideration of equal value or any combination of the foregoing pursuant to the terms of the exchange agreement. The exchange agreement generally provides that:
such OCGH units will be acquired by the Intermediate Holding Companies in exchange for, at the option of our board of directors, Class A units, an equivalent amount of cash based on then-prevailing market prices, other consideration of equal value or any combination of the foregoing;
the OCGH units acquired by the Intermediate Holding Companies may then be redeemed by OCGH in exchange for Oaktree Operating Group units;
the Intermediate Holding Companies may exchange Oaktree Operating Group units with each other such that, immediately after such exchange, each Intermediate Holding Company holds Oaktree Operating Group units only in the Oaktree Operating Group entity for which such Intermediate Holding Company serves as the general partner; and
we will cancel a corresponding number of Class B units.
Tax Receivable Agreement
As described above, subject to certain restrictions, including the approval of our board of directors, each OCGH unitholder has the right to (or may be required to) exchange his or her OCGH units for, at the option of our board of directors, Class A units, an equivalent amount of cash based on then-prevailing market prices, other consideration of equal value or any combination of the foregoing. Our Intermediate Holding Companies will deliver, at the option of our board of directors, Class A units on a one-for-one basis, an equivalent amount of cash based on then-prevailing market prices, other consideration of equal value or any combination of the foregoing in exchange for the applicable OCGH unitholder’s OCGH units pursuant to the exchange agreement. These exchanges have resulted in, and are expected to result in, increases in the tax basis of the tangible and intangible assets of the Oaktree Operating Group. These increases in tax basis have increased and will increase (for tax purposes) depreciation and amortization deductions and reduce gain on sales of assets, and therefore reduce the taxes of two of our Intermediate Holding Companies, Oaktree Holdings, Inc. and Oaktree AIF Holdings, Inc.
Oaktree Holdings, Inc. and Oaktree AIF Holdings, Inc. entered into a tax receivable agreement with the OCGH unitholders that provides for the payment by Oaktree Holdings, Inc. and Oaktree AIF Holdings, Inc. to the OCGH unitholders of 85% of the amount of cash savings, if any, in U.S. federal, state and local income tax that Oaktree Holdings, Inc. or Oaktree AIF Holdings, Inc. actually realizes (or is deemed to realize in the case of an early termination payment by Oaktree Holdings, Inc. or Oaktree AIF Holdings, Inc. or a change of control, as discussed below) as a result of these increases in tax basis and of certain other tax benefits related to our entering into the tax receivable agreement, including tax benefits attributable to payments under the tax receivable agreement. These payment obligations are obligations of Oaktree Holdings, Inc. and Oaktree AIF Holdings, Inc. and not of the Oaktree Operating Group.
Oaktree Holdings, Inc. and Oaktree AIF Holdings, Inc. expect to benefit from the remaining 15% of cash savings, if any, in income tax that they realize. For purposes of the tax receivable agreement, cash savings in income tax will be computed by comparing the actual income tax liability of Oaktree Holdings, Inc. or Oaktree AIF Holdings, Inc. to the amount of such taxes that Oaktree Holdings, Inc. or Oaktree AIF Holdings, Inc. would have been required to pay had there been no increase to the tax basis of the tangible and intangible assets of the Oaktree Operating Group as a result of the exchanges and had Oaktree Holdings, Inc. and Oaktree AIF Holdings, Inc. not entered into the tax receivable agreement. An OCGH unitholder may also elect to make a charitable contribution of units. In such a case, an exchange under the exchange agreement to facilitate a

217


charitable contribution will not result in an increase in the tax basis of the assets of the Oaktree Operating Group; therefore, no payments will be made under the tax receivable agreement.
The term of the tax receivable agreement commenced upon the consummation of the 2007 private offering and continues until all such tax benefits have been utilized or expired, unless Oaktree Holdings, Inc. or Oaktree AIF Holdings, Inc. exercises its right to terminate the tax receivable agreement for an amount based on the agreed payments remaining to be made under the agreement. Estimating the amount of payments that may be made under the tax receivable agreement is by its nature imprecise, as the calculation of amounts payable depends on a variety of factors. The actual increase in tax basis, as well as the amount and timing of any payments under the tax receivable agreement, will vary depending upon a number of factors, including:
the timing of the exchanges – for instance, the increase in any tax deductions will vary depending on the fair market value, which may fluctuate over time, of the depreciable or amortizable assets of the Oaktree Operating Group at the time of the transaction;
the price of our Class A units at the time of the exchanges – the increase in any tax deductions, as well as the tax basis increase in other assets, of the Oaktree Operating Group, is directly proportional to the market value of our Class A units at the time of the exchange;
the extent to which an exchange of OCGH units is taxable – if an exchange is not taxable for any reason (for instance, in connection with a charitable contribution), increased deductions will not be available;
the amount and timing of our income – Oaktree Holdings, Inc. and Oaktree AIF Holdings, Inc. will be required to pay 85% of the tax savings as and when realized, if any; and
the corporate income tax rates (both U.S. federal and state and local) in effect at the time the tax deductions are utilized to offset taxable income - since an increase in tax rates will generally result in higher payments, and a decrease in tax rates will generally result in lower payments.
If Oaktree Holdings, Inc. or Oaktree AIF Holdings, Inc. does not have taxable income, they are not required to make payments under the tax receivable agreement for that taxable year because no tax savings will have been actually realized. We expect that as a result of the size of the increases in the tax basis of the tangible and intangible assets of the Oaktree Operating Group, the payments that we may make under the tax receivable agreement will be substantial. Assuming no material changes in the relevant tax law and that we earn sufficient taxable income to realize the full tax benefit of the increased amortization of our assets, we expect that remaining payments under the tax receivable agreement (“TRA payments”) in connection with the 2007 private offering, our initial public offering in 2012 and our subsequent follow-on offerings will aggregate to $13.4 million over the period ending approximately in 2029, $32.4 million over the period ending approximately in 2034, $45.6 million over the period ending approximately in 2035, $34.6 million over the period ending approximately in 2036, $29.4 million over the period ending approximately in 2037, and $32.3 million over the period ending approximately in 2040, respectively. We have begun to make payments in respect of the 2007 private offering, our initial public offering, and our 2013, 2014 and 2015 follow-on offerings. During the year ended December 31, 2018, we made TRA payments in respect of the year ended December 31, 2017 of $4,558,816, $4,362,739, $2,218,635, $802,896, $334,930 and $274,336 to Howard Marks, our Co-Chairman and a director; Bruce Karsh, our Co-Chairman, Chief Investment Officer and a director; Sheldon Stone, a principal and a director; D. Richard Masson, a director; John Frank, our Vice Chairman and a director; and Larry Keele, a director and a former principal, respectively. We have not yet begun to make TRA payments in respect of the February 2018 follow-on offering. In addition, we expect that future TRA payments in connection with the 2007 private offering, our initial public offering and the May 2013, March 2014, March 2015 and February 2018 follow-on offerings to Messrs. Marks, Karsh, Stone, Masson, Frank, Keele and Todd Molz, our General Counsel and Chief Administrative Officer, will be approximately $42.3 million, $39.5 million, $20.5 million, $6.7 million, $3.5 million, $3.4 million and $0.2 million, respectively. Future payments under the tax receivable agreement in respect of subsequent exchanges of OCGH units would be in addition to these amounts and are expected to be substantial. The payments under the tax receivable agreement are not conditioned upon OCGH unitholders’ continued ownership of interests in OCGH.
In addition, the tax receivable agreement provides that, upon certain mergers, asset sales, other forms of business combinations or other changes of control, the obligations of Oaktree Holdings, Inc. and Oaktree AIF Holdings, Inc. (or their successors) with respect to purchased interests would be based on certain assumptions, including that Oaktree Holdings, Inc. and Oaktree AIF Holdings, Inc. would have sufficient taxable income to fully utilize the deductions arising from the increased tax deductions and tax basis and other benefits related to entering into the tax receivable agreement.

218


Decisions we make in the course of running our business, such as with respect to the realization of an investment by one of our funds, may influence the timing and amount of payments made under the tax receivable agreement. For example, if one of our funds disposes of assets, the disposition may accelerate payments under the tax receivable agreement and increase the present value of such payments.
Although we are not aware of any issue that would cause the IRS to challenge a tax basis increase, Oaktree Holdings, Inc. and Oaktree AIF Holdings, Inc. will not be reimbursed for any payments previously made under the tax receivable agreement. As a result, in certain circumstances, payments could be made under the tax receivable agreement in excess of Oaktree Holdings, Inc.’s and Oaktree AIF Holdings, Inc.’s cash tax savings. However, the value of such excess payments may be recouped through reduced future payments of amounts otherwise payable by Oaktree Holdings, Inc. and Oaktree AIF Holdings, Inc. pursuant to the tax receivable agreement.
Oaktree Operating Group Partnership Agreements
Each of the Oaktree Operating Group partnerships either has as its sole general partner one of the Intermediate Holding Companies or is indirectly controlled by the Intermediate Holding Companies. Accordingly, Oaktree Capital Group, LLC operates all of the business and affairs of the Oaktree Operating Group and conducts our business through the Oaktree Operating Group and its subsidiaries.
Pursuant to the partnership agreements of the Oaktree Operating Group partnerships, the Intermediate Holding Companies that are the general partners of those partnerships (or entities controlled by the Intermediate Holding Companies) have the right to determine when distributions will be made to the holders of Oaktree Operating Group units and the amounts of any such distributions. If a distribution is authorized, the distribution will be made to the holders of Oaktree Operating Group units pro rata in accordance with the percentages of their respective interests.
Each of the Oaktree Operating Group partnerships has an identical number of units outstanding, and we use the term “Oaktree Operating Group unit” to refer, collectively, to a unit in each of the Oaktree Operating Group partnerships. As of February 20, 2019, there were 156,890,345 Oaktree Operating Group units outstanding. The holders of Oaktree Operating Group units, including the Intermediate Holding Companies, will incur U.S. federal, state and local income taxes on their proportionate share of any net taxable income of the Oaktree Operating Group. Net profits and net losses of Oaktree Operating Group units generally are allocated to the holders of such units (including the Intermediate Holding Companies) pro rata in accordance with the percentages of their respective interests. The partnership agreement of each Oaktree Operating Group partnership provides for cash distributions, which we refer to as “tax distributions,” to the partners of such partnership if we determine that the allocation of the partnership’s income will give rise to taxable income for its partners. Generally, these tax distributions are computed based on our estimate of the net taxable income of the relevant entity allocable to a partner multiplied by an assumed tax rate equal to the highest effective marginal combined U.S. federal, state and local income tax rate prescribed for an individual or corporate resident in Los Angeles, California or New York, New York (taking into account the nondeductibility of certain expenses and the character of our income). Tax distributions are made only to the extent that all distributions from the Oaktree Operating Group for the relevant year were insufficient to cover such tax liabilities.
The partnership agreements of the Oaktree Operating Group partnerships also provide that substantially all of our expenses will be borne by the Oaktree Operating Group (excluding, for example, obligations incurred under the tax receivable agreement by the Intermediate Holding Companies, income tax expenses of the Intermediate Holding Companies and payments on indebtedness incurred by the Intermediate Holding Companies).
In connection with the issuance by the Company of each series of preferred units, Oaktree Capital I, L.P. issued preferred units that have economic terms designed to mirror those of the Company’s preferred units and that are held directly or indirectly by the Company.
Oaktree Capital Group Holdings, L.P. Units
OCGH unitholders hold OCGH units. OCGH, in turn, holds an equivalent number of Oaktree Operating Group units. The units in OCGH held by the OCGH unitholders as of February 20, 2019 have vesting provisions. Upon expiration of the vesting period, OCGH unitholders may, subject to certain restrictions, sell their OCGH units or exchange their OCGH units into, at the option of our board of directors, Class A units, an equivalent amount of cash based on then-prevailing market prices, other consideration of equal value or any combination of the foregoing and, subsequently, sell any such Class A units received. OCGH and our board of directors may limit the number of OCGH units that may be exchanged after expiration of the relevant vesting period, based on such factors as they deem appropriate, including the market’s ability to absorb sales of the exchanged Class A units. In addition, the general partner of OCGH may at its sole discretion cause a mandatory sale or exchange of OCGH units owned by

219


any OCGH unitholder. As of the date of this annual report, sales of Class A units by our employees may only be effected during “open periods” authorized by us. The amount of OCGH units vesting will vary year to year, sometimes materially, but as of February 20, 2019, OCGH units due to vest after 2019 represented approximately 0.9% of the total outstanding number of Oaktree Operating Group units.
OCGH unitholders that are employees will generally forfeit all unvested units in OCGH upon termination of their employment for any reason unless the termination is due to death or disability or if the forfeiture requirement is waived. Except as otherwise set forth in any employment agreement or letter agreement, starting with OCGH unit grants issued in 2014 any unvested OCGH units held by employees subject to four-year vesting will generally vest in full upon termination of their employment by us without cause if such employee delivers to us a release for our benefit. Any of the OCGH units that were outstanding at the time of the 2007 private offering that are forfeited will be reallocated among the remaining OCGH unitholders at the time of such offering. Any of the OCGH units issued after the date of the 2007 private offering that are forfeited will result in a corresponding forfeiture of Oaktree Operating Group units held by OCGH.
Our Manager
Our operating agreement provides that so long as the Oaktree control condition is satisfied, our manager will control the membership of our board of directors. Our board of directors will manage all of our operations and activities and will have discretion over significant corporate actions, such as the issuance of securities, payment of distributions, sales of assets, making certain amendments to our operating agreement and other matters.
Holders of our Class A units and Class B units have no right to elect our manager, which is controlled by our senior executives.
Aircraft Use
We lease from Mr. Karsh an aircraft owned personally by him on a non-exclusive basis, pursuant to which he may use the plane for both Company-related travel and personal travel. During the year ended December 31, 2018, we paid Mr. Karsh $1,134,554 in connection with our use of his aircraft for Company-related travel under this lease agreement. Please see “Item 11. Executive Compensation—All Other Compensation Supplemental Table” for a description of a payment we made to Mr. Karsh for his personal travel under this lease agreement.
Investments in Funds
Our directors and executive officers are permitted to invest their own capital (or the capital of family trusts or other estate planning vehicles they control) in our funds. These investment opportunities are available to all of our professionals who we have determined have a status that reasonably permits us to offer them these types of investments in compliance with applicable laws and regulations. These investment opportunities are available on the same terms and conditions as those applicable to third-party investors in our funds and bear their share of management fees, except that they are not subject to incentive fees. As of December 31, 2018, we managed approximately $527 million of AUM invested by our directors, executive officers and certain current and former employees in our funds. During the year ended December 31, 2018, the following directors and executive officers made the following contributions of their own capital (and/or the capital of family trusts or other estate planning vehicles they control) to our funds and are expected to continue to contribute capital in our funds from time to time: Mr. Frank contributed an aggregate of $2,125,840; Mr. Karsh and an organization affiliated with Mr. Karsh contributed an aggregate of $3,221,048; Mr. Keele contributed an aggregate of $298,160; Mr. Stone contributed an aggregate of $9,861,204; Mr. Masson contributed an aggregate of $319,091; Mr. Denham contributed an aggregate of $169,803; Ms. Whittington contributed an aggregate of $149,739 and Mr. Wintrob contributed an aggregate of $1,837,553, respectively. During the year ended December 31, 2018, the following directors and executive officers (and/or family trusts or other estate planning vehicles they control) received the following net distributions from our funds as a result of their invested capital: Mr. Frank received $3,338,907; Mr. Karsh and an organization affiliated with Mr. Karsh received an aggregate of $4,469,206; Mr. Keele received $859,250; Mr. Marks received $225,461; Mr. Masson received $370,347; Mr. Stone received $14,019,290 and Mr. Wintrob received $226,556 from our funds, respectively.
Transactions with Other Related Persons
We have and may in the future continue to enter into ordinary course transactions with unaffiliated entities known to us to beneficially own more than 5% of any class of the outstanding voting securities of the Company. These transactions may include investments by them or their affiliates in our funds generally on the same terms and conditions offered to other unaffiliated fund investors and participation in our capital markets transactions, including underwritings and syndications, generally on the same terms and conditions offered to other unaffiliated capital

220


markets participants. See “Security Ownership of Certain Beneficial Owners and Management and Related Stockholder Matters.”
Limitations on Liability; Indemnification of Directors, Officers and Manager
Our operating agreement provides that our directors and officers will be liable to us or our unitholders for an act or omission only if such act or omission constitutes a breach of the duties owed to us or our unitholders, as applicable, by any such director or officer and such breach is the result of (a) willful malfeasance, gross negligence, the commission of a felony or a material violation of law, in each case, that has or could reasonably be expected to have a material adverse effect on us or (b) fraud and that our manager will not be liable to us or our unitholders for its actions.
Moreover, in our operating agreement we have agreed to indemnify our directors, officers and manager, to the fullest extent permitted by law, against all expenses and liabilities (including judgments, fines, penalties, interest, amounts paid in settlement with our approval and counsel fees and disbursements) arising from the performance of any of their obligations or duties in connection with their service to us, including in connection with any civil, criminal, administrative, investigative or other action, suit or proceeding to which any such person may hereafter be made a party by reason of being or having been one of our directors or officers or our manager, except for any expenses or liabilities that have been finally judicially determined to have arisen primarily from acts or omissions that violated the standard set forth in the preceding paragraph.
The indemnification rights that we provide to our directors and officers are more expansive than those provided to the directors and officers of a Delaware corporation.
In addition to the indemnity that exists in our operating agreement, our subsidiary Oaktree Capital Management, L.P. has entered into separate indemnification agreements with each of our directors and our executive officers, that indemnify them, to the fullest extent permitted by applicable law, against all expenses and liabilities (including judgments, fines, penalties, interest and amounts paid in settlement) incurred by them in connection with any proceeding in which any of them are made a party to or any claim, issue or matter, except to the extent that it shall have been determined in a final non-appealable judgment by a court of competent jurisdiction that such expenses and liabilities arose primarily from acts or omissions that constituted a breach of their duties and such breach was the result of (a) willful malfeasance, gross negligence, the commission of a felony or a material violation of applicable law (including any federal or state securities law), in each case, that resulted in, or could reasonably be expected to result in, a material adverse effect on us or our affiliates or (b) fraud. Such indemnification agreements will continue until and terminate upon the later of (a) 10 years after the indemnitee has ceased to occupy any positions or have any relationships with us or any of our affiliates, (b) the final termination of all proceedings pending or threatened during such period to which any indemnitee may be subject and (c) the expiration of the applicable statute of limitations for any possible claim or threatened, pending or completed action, suit or proceeding.
Statement of Policy Regarding Transactions with Related Persons
Our board of directors has adopted a written statement of policy for our company regarding transactions with related persons. Our related person policy covers any “related person transaction” including, but not limited to, any transaction, arrangement or relationship (including any indebtedness or guarantee of indebtedness) or series of similar transactions, arrangements or relationships that is reportable by us under Item 404(a) of Regulation S-K in which we were or are to be a participant and the amount involved exceeds $120,000 and in which any “related person” (as defined in Item 404(a) of Regulation S-K) had or will have a direct or indirect material interest. With certain limited exceptions, our related person policy requires that each related person transaction, and any material amendment or modification to a related person transaction, be reviewed and approved or ratified by a committee or subcommittee of our board of directors composed solely of disinterested directors, by a majority of the disinterested members of our board of directors, by a majority of disinterested members of the executive committee of our board of directors or as otherwise approved in accordance with our operating agreement.

221


Director Independence
Because our senior executives hold more than 50% of our voting power, we are a “controlled company” as defined in the NYSE corporate governance standards. Accordingly, we have elected not to comply with certain NYSE corporate governance standards, including the requirements that a majority of our board of directors consist of independent directors and that we have a compensation committee and a nominating/corporate governance committee with written charters addressing the committee’s purpose and responsibilities that are composed entirely of independent directors.
At such time that we are no longer deemed a controlled company, the board of directors will become comprised of a majority of independent directors in accordance with the applicable standards set forth by the SEC and NYSE for determining director independence. Presently, in applying such SEC and NYSE independence standards and the independence standards described in our corporate governance guidelines, the board of directors has determined that four of its members, namely Messrs. Gilbert, Masson and Pierson and Ms. Whittington, are each independent. Please see “Directors, Executive Officers and Corporate Governance—Board Structure and Governance” and “—Corporate Governance Guidelines.”

222


Item 14. Principal Accounting Fees and Services
The following table sets forth the aggregate fees for professional services provided by our independent registered public accounting firm, Ernst & Young LLP, for the years ended December 31, 2018 and 2017.
 
For the Year Ended December 31,
 
2018
 
2017
 
Oaktree Capital Group, LLC
 
Oaktree Consolidated Funds and Affiliates
 
Oaktree Capital Group, LLC
 
Oaktree Consolidated Funds and Affiliates
 
($ in thousands)
Audit fees (1)
$
3,640

 
$
590

 
$
3,704

 
$
605

Audit-related fees (2)
281

 
212

 
326

 
56

Tax fees (3)
5,434

 
616

 
6,412

 
470

 
 
 
 
 
(1)
Audit fees consist of fees for services related to the annual audit of our consolidated financial statements, the audit of the effectiveness of internal control over financial reporting, reviews of our interim consolidated financial statements on Form 10-Q, statutory audits, and services that only the independent auditors can reasonably provide such as services associated with SEC registration statements or other documents issued in connection with securities offerings (including consents and comfort letters), and accounting consultations and services that are normally provided in connection with statutory and regulatory filings and engagements.
(2)
Audit-related fees include fees associated with examinations of operating controls at our investment adviser, accounting consultations, and attestation services not required by statute or regulation.
(3)
Tax fees consist of fees related to tax compliance and tax advisory services. Tax fees in 2018 include $3,137 for tax compliance services and $2,913 for tax advisory services. Tax fees in 2017 include $2,783 for tax compliance services and $4,099 for tax advisory services.
In accordance with our audit committee charter, the audit committee is required to approve, in advance, all audit and non-audit services to be provided by our independent registered public accounting firm. All services reported in the Audit, Audit-related and Tax categories above were approved by the audit committee. Our audit committee charter is available on our website at www.oaktreecapital.com under the “Unitholders—Investor Relations” section.

223


PART IV.
Item 15. Exhibits, Financial Statement Schedules
(a)    The following documents are filed as part of this report:
(1)
Financial statements: Please see Item 8 above.
(2)
Financial statement schedules: Schedules for which provision is made in the applicable accounting regulations of the SEC are not required under the related instructions or are not applicable and therefore have been omitted.
(3)
Exhibits: For a list of exhibits filed with this report, please refer to the Exhibits Index on the page immediately preceding the exhibits, which Exhibit Index is incorporated herein by reference.

Item 16. Form 10-K Summary
None.

224


SIGNATURES
Pursuant to the requirements of the Securities Exchange Act of 1934, as amended, the registrant has duly caused this report to be signed on its behalf by the undersigned, thereunto duly authorized.
Date: February 22, 2019  
 
Oaktree Capital Group, LLC
 
By:
/s/    Daniel D. Levin
 
Name:
Daniel D. Levin
 
 
 
 
Title:
Chief Financial Officer and Authorized Signatory
 Pursuant to the requirements of the Securities Exchange Act of 1934, this report has been signed below by the following persons on behalf of the registrant in the capacities indicated on this 22nd day of February 2019: 
Signature
 
 
Title
 
/s/ Howard S. Marks
 
 
Howard S. Marks
 
Director and Co-Chairman
/s/ Bruce A. Karsh
 
 
Bruce A. Karsh
 
Director, Co-Chairman and Chief Investment Officer
/s/ Jay S. Wintrob
 
 
Jay S. Wintrob
 
Director and Chief Executive Officer
(Principal Executive Officer)
/s/ John B. Frank
 
 
John B. Frank
 
Director and Vice Chairman
/s/ Daniel D. Levin
 
 
Daniel D. Levin
 
Chief Financial Officer
(Principal Financial Officer and Principal Accounting Officer)
/s/ Sheldon M. Stone
 
 
Sheldon M. Stone
 
Director and Principal
/s/ Robert E. Denham
 
 
Robert E. Denham
 
Director
/s/ Steven J. Gilbert
 
 
Steven J. Gilbert
 
Director
/s/ Larry W. Keele
 
 
Larry W. Keele
 
Director
/s/ D. Richard Masson
 
 
D. Richard Masson
 
Director
/s/ Wayne G. Pierson
 
 
Wayne G. Pierson
 
Director
/s/ Marna C. Whittington
 
 
Marna C. Whittington
 
Director


225


EXHIBITS INDEX
 
Exhibit No.
Description of Exhibit
 
 
3.1
 
 
3.2
 
 
3.3
 
 
3.4
 
 
3.5
 
 
4.1
 
 
4.2
 
 
4.3
 
 
4.4
 
 
4.5
 
 
4.6
 
 
4.7
 
 
4.8
 
 
4.9
 
 
4.10
 
 
4.11
 
 
10.1
 
 

226


10.2
 
 
10.3
 
 
10.4
 
 
10.5
 
 
10.6
 
 
10.7
 
 
10.8
 
 
10.9
 
 
10.9.1
 
 
10.9.2
 
 
10.9.3
 
 
10.9.4
 
 

227


10.10
 
 
10.11*
 
 
10.12*
 
 
10.13*
 
 
10.14*
 
 
10.15*
 
 
10.16*
 
 
10.17*
 
 
10.18*
 
 
10.19*
 
 
10.20*
 
 
10.21*
 
 
10.22*
 
 
10.23*
 
 
10.24
 
 
10.25
 
 
10.26
 
 

228


10.27
 
 
10.28
 
 
21.1
 
 
23.1
 
 
31.1
 
 
31.2
 
 
32.1
 
 
32.2
 
 
101.INS
XBRL Instance Document.
 
 
101.SCH
XBRL Taxonomy Extension Schema Document.
 
 
101.CAL
XBRL Taxonomy Extension Calculation Linkbase Document.
 
 
101.LAB
XBRL Taxonomy Extension Label Linkbase Document.
 
 
101.PRE
XBRL Taxonomy Extension Presentation Linkbase Document.
 
 
101.DEF
XBRL Taxonomy Extension Definition Linkbase Document.
 
 
 
 
 
 *
Management contract or compensatory plan or arrangement.
Filed herewith.


229